Sign in to use this feature.

Years

Between: -

Subjects

remove_circle_outline
remove_circle_outline
remove_circle_outline
remove_circle_outline
remove_circle_outline
remove_circle_outline

Journals

Article Types

Countries / Regions

Search Results (14)

Search Parameters:
Keywords = leukocyte transendothelial migration pathway

Order results
Result details
Results per page
Select all
Export citation of selected articles as:
16 pages, 16608 KB  
Article
HPV-Driven Immune Evasion in Cervical Cancer: Transcriptomic Identification of Downregulated Hub Genes and Suppressed Leukocyte Migration Pathways
by Sana Ismael Ameen, Mahla Masoudi, Hossein Azizi and Thomas Skutella
Int. J. Mol. Sci. 2025, 26(24), 12121; https://doi.org/10.3390/ijms262412121 - 17 Dec 2025
Abstract
Cervical cancer progression, particularly in the context of HPV infection, is driven by complex transcriptional alterations within the tumor microenvironment. Understanding the molecular mechanisms underlying HPV-induced immune evasion is crucial for developing effective therapeutic strategies. Transcriptomic analyses were performed using three independent datasets [...] Read more.
Cervical cancer progression, particularly in the context of HPV infection, is driven by complex transcriptional alterations within the tumor microenvironment. Understanding the molecular mechanisms underlying HPV-induced immune evasion is crucial for developing effective therapeutic strategies. Transcriptomic analyses were performed using three independent datasets (GSE127265, GSE166466, and GSE218460) to identify differentially expressed genes (DEGs) between HPV-positive and HPV-negative cervical cancer samples. Protein–protein interaction networks were constructed using Cytoscape and STRING, and immune infiltration was assessed via the TIMER database. A total of 572 DEGs were commonly identified between tumor and normal tissues, with HPV-positive samples showing distinct transcriptional profiles. Several downregulated hub genes were associated with immune regulation and receptor tyrosine kinase signaling. Immune infiltration analysis revealed altered dendritic cell and T cell patterns, indicating HPV-mediated immune modulation. Pathway enrichment identified the leukocyte transendothelial migration pathway as a key mechanism impaired by HPV infection. These findings highlight the critical role of immune-related hub genes in HPV-driven cervical cancer progression and suggest potential therapeutic targets to counteract HPV-induced immune suppression. Full article
Show Figures

Figure 1

13 pages, 3481 KB  
Article
Citrobacter freundii Caused Head Ulcer Disease and Immune Response in Juvenile Procambarus clarkii
by Yong He, Xiudan Yuan, Jinlong Li, Xing Tian, Zhigang He, Chunfang Zeng, Yukun Xie, Li Liu, Shiming Deng and Dongwu Wang
Fishes 2025, 10(2), 70; https://doi.org/10.3390/fishes10020070 - 9 Feb 2025
Cited by 1 | Viewed by 1332
Abstract
Red swamp crayfish (Procambarus clarkii) is one of the most important aquaculture species in China. Frequent outbreaks of diseases seriously threatened the sustainable development of the industry. It is necessary to understand the causes of disease and study the mechanism of [...] Read more.
Red swamp crayfish (Procambarus clarkii) is one of the most important aquaculture species in China. Frequent outbreaks of diseases seriously threatened the sustainable development of the industry. It is necessary to understand the causes of disease and study the mechanism of disease resistance in P. clarkii. In this paper, the pathogenic bacteria causing head ulcers in juvenile P. clarkii were found and identified as Citrobacter freundii, which can cause severe pathological changes in the hepatopancreas and intestines of juvenile P. clarkii. Detection of humoral immune factors revealed that PO activity and lysozyme activity of infected P. clarkii were significantly enhanced at 15 and 20 dpi, respectively. Transcriptome analysis was conducted of hepatopancreas from normal and diseased P. clarkii after C. freundii injection, as well as bacteria-free control of P. clarkii. It was found that DEGs are rich in NF-κB, oxidative phosphorylation, JAK/STAT, Leukocyte transendothelial migration, MAPK, and PPAR signaling pathway. These pathways are related to immune modulation, metabolism, and pathogen clearance. Meanwhile, immune-related genes such as Gip, nfyA, psmD13, and FGFR were significantly highly expressed in the normal group, which was verified by qRT-PCR results, suggesting that they may be the key regulatory genes for juvenile P. clarkii resistance to C. freundii. This study will help to elucidate the molecular mechanism of the immune response of P. clarkii to C. freundii. The results are instructive for the prevention and treatment of P. clarkii diseases and for further understanding of the invertebrate immune system. Full article
(This article belongs to the Section Aquatic Invertebrates)
Show Figures

Figure 1

12 pages, 3813 KB  
Article
Ninoa T. cruzi Strain Modifies the Expression of microRNAs in Cardiac Tissue and Plasma During Chagas Disease Infection
by Rogelio F. Jiménez-Ortega, Ricardo Alejandre-Aguilar, Nancy Rivas, Fausto Sánchez, Fausto Sánchez-Muñoz and Martha A. Ballinas-Verdugo
Pathogens 2024, 13(12), 1127; https://doi.org/10.3390/pathogens13121127 - 20 Dec 2024
Cited by 1 | Viewed by 1362
Abstract
Background: Chronic chagasic cardiomyopathy is the most severe clinical manifestation of Chagas disease, which affects approximately seven million people worldwide. Latin American countries bear the highest burden, with the greatest morbidity and mortality rates. Currently, diagnostic methods do not provide information on the [...] Read more.
Background: Chronic chagasic cardiomyopathy is the most severe clinical manifestation of Chagas disease, which affects approximately seven million people worldwide. Latin American countries bear the highest burden, with the greatest morbidity and mortality rates. Currently, diagnostic methods do not provide information on the risk of progression to severe stages of the disease. Recently, microRNAs (miRNAs) have been proposed as promising tools for monitoring the progression of Chagas disease. This study aimed to analyze the expression profiles of the miRNAs miR-1, miR-16, miR-208, and miR-208b in cardiac tissue, plasma, and plasma extracellular vesicles from Ninoa TcI-infected mice during the acute and indeterminate phases of Chagas disease. Methods: The cardiac-specific miRNAs and miR-16 levels were examined in all samples using RT-qPCR. Additionally, pathway analysis was performed to investigate the impact of potential miRNA target genes across various databases. Results: Elevated miR-208b expression was observed in cardiac tissue and plasma during the acute phase. Bioinformatic analysis identified three pathways implicated in disease progression: phosphatidylinositol 3-kinase signaling, Fc gamma receptor-mediated phagocytosis, and leukocyte transendothelial migration, as well as cholinergic synapse pathways. Conclusions: MiR-208b was upregulated during the acute phase and downregulated in the indeterminate phase, suggesting it may play a crucial role in disease progression. Full article
(This article belongs to the Special Issue Trypanosoma cruzi Infection: Cellular and Molecular Basis)
Show Figures

Figure 1

26 pages, 5062 KB  
Article
Expression Profiles of Housekeeping Genes and Tissue-Specific Genes in Different Tissues of Chinese Sturgeon (Acipenser sinensis)
by Yanping Li, Yunyun Lv, Peilin Cheng, Ying Jiang, Cao Deng, Yongming Wang, Zhengyong Wen, Jiang Xie, Jieming Chen, Qiong Shi and Hao Du
Animals 2024, 14(23), 3357; https://doi.org/10.3390/ani14233357 - 21 Nov 2024
Viewed by 2046
Abstract
The Chinese sturgeon (Acipenser sinensis) is an ancient, complex autooctoploid fish species that is currently facing conservation challenges throughout its distribution. To comprehensively characterize the expression profiles of genes and their associated biological functions across different tissues, we performed a transcriptome-scale [...] Read more.
The Chinese sturgeon (Acipenser sinensis) is an ancient, complex autooctoploid fish species that is currently facing conservation challenges throughout its distribution. To comprehensively characterize the expression profiles of genes and their associated biological functions across different tissues, we performed a transcriptome-scale gene expression analysis, focusing on housekeeping genes (HKGs), tissue-specific genes (TSGs), and co-expressed gene modules in various tissues. We collected eleven tissues to establish a transcriptomic repository, including data from Pacific Biosciences isoform sequencing (PacBio Iso-seq) and RNA sequencing (RNA-seq), and then obtained 25,434 full-length transcripts, with lengths from 307 to 9515 bp and an N50 of 3195 bp. Additionally, 20,887 transcripts were effectively identified and classified as known homologous genes. We also identified 787 HKGs, and the number of TSGs varied from 25 in the liver to 2073 in the brain. TSG functions were mainly enriched in certain signaling pathways involved in specific physiological processes, such as voltage-gated potassium channel activity, nervous system development, glial cell differentiation in the brain, and leukocyte transendothelial migration in the spleen and pronephros. Meanwhile, HKGs were highly enriched in some pathways involved in ribosome biogenesis, proteasome core complex, spliceosome activation, elongation factor activity, and translation initiation factor activity, which have been strongly implicated in fundamental biological tissue functions. We also predicted five modules, with eight hub genes in the brown module, most of which (such as rps3a, rps7, rps23, rpl11, rpl17, rpl27, and rpl28) were linked to ribosome biogenesis. Our results offer insights into ribosomal proteins that are indispensable in ribosome biogenesis and protein synthesis, which are crucial in various cell developmental processes and neural development of Chinese sturgeon. Overall, these findings will not only advance the understanding of fundamental biological functions in Chinese sturgeon but also supply a valuable genetic resource for characterizing this extremely important species. Full article
(This article belongs to the Section Animal Genetics and Genomics)
Show Figures

Figure 1

19 pages, 14482 KB  
Article
Key Disease-Related Genes and Immune Cell Infiltration Landscape in Inflammatory Bowel Disease: A Bioinformatics Investigation
by Kawthar S. Alghamdi, Rahaf H. Kassar, Wesam F. Farrash, Ahmad A. Obaid, Shakir Idris, Alaa Siddig, Afnan M. Shakoori, Sallwa M. Alshehre, Faisal Minshawi and Abdulrahman Mujalli
Int. J. Mol. Sci. 2024, 25(17), 9751; https://doi.org/10.3390/ijms25179751 - 9 Sep 2024
Cited by 10 | Viewed by 4544
Abstract
Inflammatory Bowel Diseases (IBD), which encompass ulcerative colitis (UC) and Crohn’s disease (CD), are characterized by chronic inflammation and tissue damage of the gastrointestinal tract. This study aimed to uncover novel disease-gene signatures, dysregulated pathways, and the immune cell infiltration landscape of inflamed [...] Read more.
Inflammatory Bowel Diseases (IBD), which encompass ulcerative colitis (UC) and Crohn’s disease (CD), are characterized by chronic inflammation and tissue damage of the gastrointestinal tract. This study aimed to uncover novel disease-gene signatures, dysregulated pathways, and the immune cell infiltration landscape of inflamed tissues. Eight publicly available transcriptomic datasets, including inflamed and non-inflamed tissues from CD and UC patients were analyzed. Common differentially expressed genes (DEGs) were identified through meta-analysis, revealing 180 DEGs. DEGs were implicated in leukocyte transendothelial migration, PI3K-Akt, chemokine, NOD-like receptors, TNF signaling pathways, and pathways in cancer. Protein–protein interaction network and cluster analysis identified 14 central IBD players, which were validated using eight external datasets. Disease module construction using the NeDRex platform identified nine out of 14 disease-associated genes (CYBB, RAC2, GNAI2, ITGA4, CYBA, NCF4, CPT1A, NCF2, and PCK1). Immune infiltration profile assessment revealed a significantly higher degree of infiltration of neutrophils, activated dendritic cells, plasma cells, mast cells (resting/activated), B cells (memory/naïve), regulatory T cells, and M0 and M1 macrophages in inflamed IBD tissue. Collectively, this study identified the immune infiltration profile and nine disease-associated genes as potential modulators of IBD pathogenesis, offering insights into disease molecular mechanisms, and highlighting potential disease modulators and immune cell dynamics. Full article
(This article belongs to the Special Issue Immunoanalytical and Bioinformatics Methods in Immunology Research)
Show Figures

Figure 1

14 pages, 1633 KB  
Article
Integrative Analysis of Hepatopancreas Transcriptome and Proteome in Female Eriocheir sinensis under Thermal Stress
by Tingshuang Pan, Tong Li, Min Yang, He Jiang and Jun Ling
Int. J. Mol. Sci. 2024, 25(13), 7249; https://doi.org/10.3390/ijms25137249 - 30 Jun 2024
Cited by 6 | Viewed by 2343
Abstract
The Chinese mitten crab (Eriocheir sinensis), an economically important crustacean that is endemic to China, has recently experienced high-temperature stress. The high thermal tolerance of E. sinensis points to its promise in being highly productive in an aquacultural context. However, the [...] Read more.
The Chinese mitten crab (Eriocheir sinensis), an economically important crustacean that is endemic to China, has recently experienced high-temperature stress. The high thermal tolerance of E. sinensis points to its promise in being highly productive in an aquacultural context. However, the mechanisms underlying its high thermal tolerance remain unknown. In this study, female E. sinensis that were heat exposed for 24 h at 38.5 °C and 33 °C were identified as high-temperature-stressed (HS) and normal-temperature-stressed (NS) groups, respectively. The hepatopancreas of E. sinensis from the HS and NS groups were used for transcriptome and proteomic analyses. A total of 2350 upregulated and 1081 downregulated differentially expressed genes (DEGs) were identified between the HS and NS groups. In addition, 126 differentially expressed proteins (DEPs) were upregulated and 35 were downregulated in the two groups. An integrated analysis showed that 2641 identified genes were correlated with their corresponding proteins, including 25 genes that were significantly differentially expressed between the two omics levels. Ten Gene Ontology terms were enriched in the DEGs and DEPs. A functional analysis revealed three common pathways that were significantly enriched in both DEGs and DEPs: fluid shear stress and atherosclerosis, leukocyte transendothelial migration, and thyroid hormone synthesis. Further analysis of the common pathways showed that MGST1, Act5C, HSP90AB1, and mys were overlapping genes at the transcriptome and proteome levels. These results demonstrate the differences between the HS and NS groups at the two omics levels and will be helpful in clarifying the mechanisms underlying the thermal tolerance of E. sinensis. Full article
(This article belongs to the Section Molecular Biology)
Show Figures

Figure 1

20 pages, 6009 KB  
Article
The Mechanism of Elizabethkingia miricola Infection of the Black Spotted Frog as Revealed by Multi-Omics Analysis
by Qingcong Wei, Dan Wang, Kaijin Wei, Bin Xu and Jin Xu
Fishes 2024, 9(3), 91; https://doi.org/10.3390/fishes9030091 - 28 Feb 2024
Cited by 4 | Viewed by 2767
Abstract
Elizabethkingia miricola (E. miricola) is a significant pathogen that causes the crooked head disease in black spotted frogs. This disease has plagued numerous frog farms in China and has resulted in substantial losses to the frog farming industry. Nonetheless, the exact [...] Read more.
Elizabethkingia miricola (E. miricola) is a significant pathogen that causes the crooked head disease in black spotted frogs. This disease has plagued numerous frog farms in China and has resulted in substantial losses to the frog farming industry. Nonetheless, the exact mechanism that causes the disease in frogs remains unknown. In this study, transcriptomic and microbiomic analyses were conducted to analyze frog samples infected with E. miricola to reveal the infection mechanism of the pathogen. Liver transcriptomic analysis indicated that the livers of infected frogs had 1469 differentially expressed genes when compared with an uninfected group. These DEGs are mainly involved in immunity and metabolism, including neutrophil extracellular trap formation, the NOD-like receptor signaling pathway, leukocyte transendothelial migration, chemokine signaling pathway, Fc gamma R-mediated phagocytosis, and “metabolism”-related pathways such as the pentose phosphate pathway, carbon metabolism, glycerophospholipid metabolism, and glycerolipid metabolism. Similarly, 4737 DEGs were found in the kidney of infected frogs. These DEGs are mainly involved in immunity, including neutrophil extracellular trap formation, the NOD-like receptor signaling pathway, B cell receptor signaling pathway, C-type lectin receptor signaling pathway, complement and coagulation cascade, and Toll-like receptor signaling pathway. Ten immune-associated DEGs were screened in liver and kidney DEGs, respectively. And it was hypothesized that E. miricola infection could influence the host immune response. Microbiome analysis results showed that some opportunistic pathogens such as Citrobacter, Shigella, and Providencia were significantly elevated (p < 0.05) in infected frogs. Additionally, functional prediction confirmed that most of the microbiota in infected frogs were linked to metabolism-related KEGG pathways. In this study, the screened genes linked to immunity showed an association with the gut microbiome. The majority of these genes were found to be linked with the abundance of opportunistic pathogens. The results showed that E. miricola infection led to the downregulation of immune and metabolic-related genes, which led to the inhibition of immune function and metabolic disorder, and then increased the abundance of opportunistic pathogens in the gut microbiota. The findings of this study offer a preliminary foundation for comprehending the pathogenic processes of E. miricola infection in black spotted frogs. Full article
(This article belongs to the Special Issue Prevention and Treatment of Aquaculture Animal Diseases)
Show Figures

Figure 1

15 pages, 10387 KB  
Article
Urinary Microbiome Dysbiosis and Immune Dysregulations as Potential Diagnostic Indicators of Bladder Cancer
by Matthew Uzelac, Ruomin Xin, Tianyi Chen, Daniel John, Wei Tse Li, Mahadevan Rajasekaran and Weg M. Ongkeko
Cancers 2024, 16(2), 394; https://doi.org/10.3390/cancers16020394 - 17 Jan 2024
Cited by 5 | Viewed by 2967
Abstract
There are a total of 82,290 new cases and 16,710 deaths estimated for bladder cancer in the United States in 2023. Currently, urine cytology tests are widely used for bladder cancer diagnosis, though they suffer from variable sensitivity, ranging from 45 to 97%. [...] Read more.
There are a total of 82,290 new cases and 16,710 deaths estimated for bladder cancer in the United States in 2023. Currently, urine cytology tests are widely used for bladder cancer diagnosis, though they suffer from variable sensitivity, ranging from 45 to 97%. More recently, the microbiome has become increasingly recognized for its role in human diseases, including cancers. This study attempts to characterize urinary microbiome bladder cancer-specific dysbiosis to explore its diagnostic potential. RNA-sequencing data of urine samples from patients with bladder cancer (n = 18) and matched controls (n = 12) were mapped to bacterial sequences to yield species-level abundance approximations. Urine samples were analyzed at both the population and species level to reveal dysbiosis associated with bladder cancer. A panel of 35 differentially abundant species was discovered, which may be useful as urinary biomarkers for this disease. We further assessed whether these species were of similar significance in a validation dataset (n = 81), revealing that the genera Escherichia, Acinetobacter, and Enterobacter were consistently differentially abundant. We discovered distinct patterns of microbial-associated immune modulation in these samples. Several immune pathways were found to be significantly enriched with respect to the abundance of these species, including antigen processing and presentation, cytosolic DNA sensing, and leukocyte transendothelial migration. Differential cytokine activity was similarly observed, suggesting the urinary microbiome’s correlation to immune modulation. The adherens junction and WNT signaling pathways, both implicated in the development and progression of bladder cancer, were also enriched with these species. Our findings indicate that the urinary microbiome may reflect both microbial and immune dysregulations of the tumor microenvironment in bladder cancer. Given the potential biomarker species identified, the urinary microbiome may provide a non-invasive, more sensitive, and more specific diagnostic tool, allowing for the earlier diagnosis of patients with bladder cancer. Full article
(This article belongs to the Special Issue Advances in the Diagnosis and Treatment of Genitourinary Cancers)
Show Figures

Figure 1

21 pages, 13200 KB  
Article
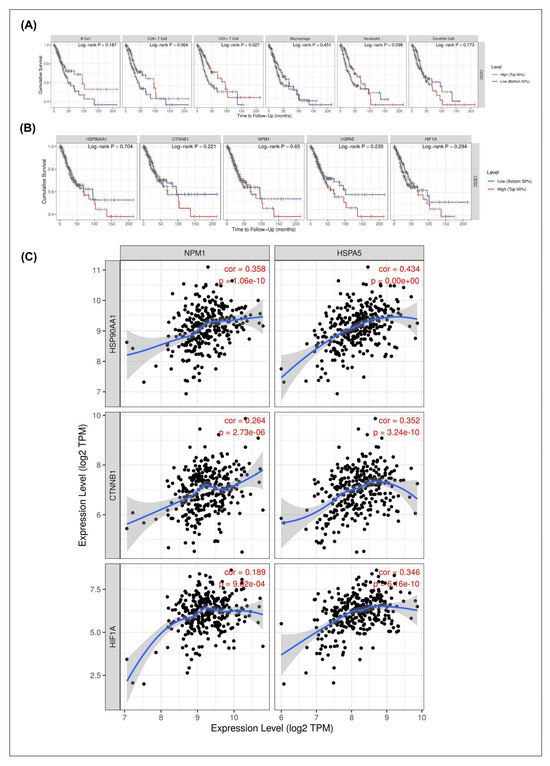
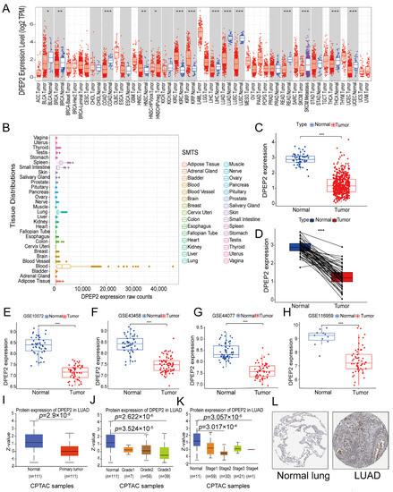
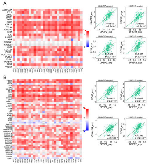
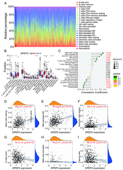
Integrated Single-Cell and Transcriptome Sequencing Analyses Identify Dipeptidase 2 as an Immune-Associated Prognostic Biomarker for Lung Adenocarcinoma
by Xiangqian Zhang, Yunfan Zhang, Xiaomei Gao, Ye Zhang and Yongheng Chen
Pharmaceuticals 2023, 16(6), 871; https://doi.org/10.3390/ph16060871 - 12 Jun 2023
Cited by 6 | Viewed by 3135
Abstract
Dipeptidase 2 (DPEP2) is a dipeptidyl peptidase that plays an important role in the hydrolysis of leukotriene D4 (LTD4) to leukotriene E4 (LTE4). Previous studies have suggested that LTD4 promotes tumor progression and survival in non-small cell lung cancer (NSCLC). Therefore, we hypothesized [...] Read more.
Dipeptidase 2 (DPEP2) is a dipeptidyl peptidase that plays an important role in the hydrolysis of leukotriene D4 (LTD4) to leukotriene E4 (LTE4). Previous studies have suggested that LTD4 promotes tumor progression and survival in non-small cell lung cancer (NSCLC). Therefore, we hypothesized that DPEP2 may play a pivotal role in this tumor. Given that lung adenocarcinoma (LUAD) is the most common subtype of NSCLC, our study aimed to examine the expression and function of DPEP2 in LUAD. Based on bioinformatics and the analysis of clinical samples, our findings revealed that DPEP2 is highly expressed in normal lung tissues, but downregulated in LUAD tissues, and its expression levels were significantly associated with clinical indicators of tumor grade and prognosis. Pathway enrichment analysis showed that DPEP2 is involved in biological processes such as chemokine signaling pathways, leukocyte trans-endothelial migration, and humoral immune responses in LUAD. In addition, DPEP2 expression was significantly associated with various immune cells, especially monocytes–macrophages. Single-cell transcriptome data further confirmed the expression of DPEP2 dominantly in macrophages from normal lung tissues. Analysis of the TCIA database revealed that high DPEP2 expression is associated with a stronger response to immune checkpoint inhibitors such as CTLA4 and PD1, and determines sensitivity to LUAD therapeutic agents. Furthermore, we found that DPEP2 inhibits the migration and invasion of LUAD cells. Therefore, DPEP2 may serve as a potential immune biomarker and therapeutic target for LUAD, providing novel therapeutic approaches for this disease. Full article
(This article belongs to the Section Biopharmaceuticals)
Show Figures

Graphical abstract

21 pages, 16212 KB  
Article
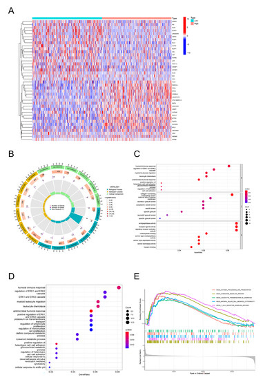
Stromal Senescence following Treatment with the CDK4/6 Inhibitor Palbociclib Alters the Lung Metastatic Niche and Increases Metastasis of Drug-Resistant Mammary Cancer Cells
by Gregory T. Gallanis, Ghada M. Sharif, Marcel O. Schmidt, Benjamin N. Friedland, Rohith Battina, Raneen Rahhal, John E. Davis, Irfan S. Khan, Anton Wellstein and Anna T. Riegel
Cancers 2023, 15(6), 1908; https://doi.org/10.3390/cancers15061908 - 22 Mar 2023
Cited by 17 | Viewed by 5046
Abstract
Background: CDK4/6 inhibitors (CDKi) have improved disease control in hormone-receptor-positive, HER2-negative metastatic breast cancer, but most patients develop progressive disease. Methods: We asked whether host stromal senescence after CDK4/6 inhibition affects metastatic seeding and growth of CDKi-resistant mammary cancer cells by using the [...] Read more.
Background: CDK4/6 inhibitors (CDKi) have improved disease control in hormone-receptor-positive, HER2-negative metastatic breast cancer, but most patients develop progressive disease. Methods: We asked whether host stromal senescence after CDK4/6 inhibition affects metastatic seeding and growth of CDKi-resistant mammary cancer cells by using the p16-INK-ATTAC mouse model of inducible senolysis. Results: Palbociclib pretreatment of naïve mice increased lung seeding of CDKi-resistant syngeneic mammary cancer cells, and this effect was reversed by depletion of host senescent cells. RNA sequencing analyses of lungs from non-tumor-bearing p16-INK-ATTAC mice identified that palbociclib downregulates immune-related gene sets and gene expression related to leukocyte migration. Concomitant senolysis reversed a portion of these effects, including pathway-level enrichment of TGF-β- and senescence-related signaling. CIBERSORTx analysis revealed that palbociclib alters intra-lung macrophage/monocyte populations. Notably, lung metastases from palbociclib-pretreated mice revealed senescent endothelial cells. Palbociclib-treated endothelial cells exhibit hallmark senescent features in vitro, upregulate genes involved with the senescence-associated secretory phenotype, leukocyte migration, and TGF-β-mediated paracrine senescence and induce tumor cell migration and monocyte trans-endothelial invasion in co-culture. Conclusions: These studies shed light on how stromal senescence induced by palbociclib affects lung metastasis, and they describe palbociclib-induced gene expression changes in the normal lung and endothelial cell models that correlate with changes in the tumor microenvironment in the lung metastatic niche. Full article
(This article belongs to the Section Cancer Metastasis)
Show Figures

Figure 1

17 pages, 3400 KB  
Article
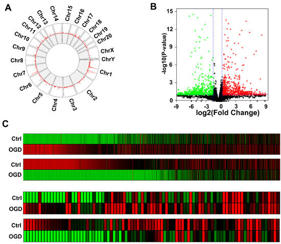
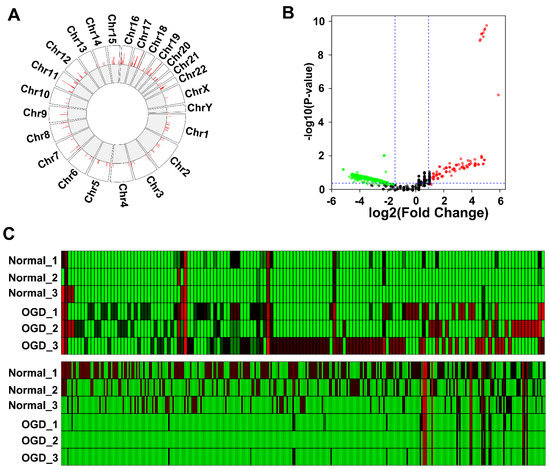
LncRNA-Profile-Based Screening of Extracellular Vesicles Released from Brain Endothelial Cells after Oxygen–Glucose Deprivation
by Xiang He, Hecun Zou, Qiang Lyu, Yujing Tang, Wenkui Xiong and Fei-Fei Shang
Brain Sci. 2022, 12(8), 1027; https://doi.org/10.3390/brainsci12081027 - 3 Aug 2022
Cited by 4 | Viewed by 2580
Abstract
Brain microvascular endothelial cells (BMECs) linked by tight junctions play important roles in cerebral ischemia. Intercellular signaling via extracellular vesicles (EVs) is an underappreciated mode of cell–cell crosstalk. This study aims to explore the potential function of long noncoding RNAs (lncRNAs) in BMECs’ [...] Read more.
Brain microvascular endothelial cells (BMECs) linked by tight junctions play important roles in cerebral ischemia. Intercellular signaling via extracellular vesicles (EVs) is an underappreciated mode of cell–cell crosstalk. This study aims to explore the potential function of long noncoding RNAs (lncRNAs) in BMECs’ secreted EVs. We subjected primary human and rat BMECs to oxygen and glucose deprivation (OGD). EVs were enriched for RNA sequencing. A comparison of the sequencing results revealed 146 upregulated lncRNAs and 331 downregulated lncRNAs in human cells and 1215 upregulated lncRNAs and 1200 downregulated lncRNAs in rat cells. Next, we analyzed the genes that were coexpressed with the differentially expressed (DE) lncRNAs on chromosomes and performed Gene Ontology (GO) and signaling pathway enrichment analyses. The results showed that the lncRNAs may play roles in apoptosis, the TNF signaling pathway, and leukocyte transendothelial migration. Next, three conserved lncRNAs between humans and rats were analyzed and confirmed using PCR. The binding proteins of these three lncRNAs in human astrocytes were identified via RNA pulldown and mass spectrometry. These proteins could regulate mRNA stability and translation. Additionally, the lentivirus was used to upregulate them in human microglial HMC3 cells. The results showed NR_002323.2 induced microglial M1 activation. Therefore, these results suggest that BMECs’ EVs carry the lncRNAs, which may regulate gliocyte function after cerebral ischemia. Full article
(This article belongs to the Section Molecular and Cellular Neuroscience)
Show Figures

Figure 1

20 pages, 15533 KB  
Review
Potential Roles of Extracellular Vesicles as Biomarkers and a Novel Treatment Approach in Multiple Sclerosis
by María Gutiérrez-Fernández, Fernando de la Cuesta, Antonio Tallón, Inmaculada Puertas, Mireya Fernández-Fournier, Fernando Laso-García, Mari Carmen Gómez-de Frutos, Exuperio Díez-Tejedor and Laura Otero-Ortega
Int. J. Mol. Sci. 2021, 22(16), 9011; https://doi.org/10.3390/ijms22169011 - 20 Aug 2021
Cited by 28 | Viewed by 5528
Abstract
Extracellular vesicles (EVs) are a heterogeneous group of bilayer membrane-wrapped molecules that play an important role in cell-to-cell communication, participating in many physiological processes and in the pathogenesis of several diseases, including multiple sclerosis (MS). In recent years, many studies have focused on [...] Read more.
Extracellular vesicles (EVs) are a heterogeneous group of bilayer membrane-wrapped molecules that play an important role in cell-to-cell communication, participating in many physiological processes and in the pathogenesis of several diseases, including multiple sclerosis (MS). In recent years, many studies have focused on EVs, with promising results indicating their potential role as biomarkers in MS and helping us better understand the pathogenesis of the disease. Recent evidence suggests that there are novel subpopulations of EVs according to cell origin, with those derived from cells belonging to the nervous and immune systems providing information regarding inflammation, demyelination, axonal damage, astrocyte and microglia reaction, blood–brain barrier permeability, leukocyte transendothelial migration, and ultimately synaptic loss and neuronal death in MS. These biomarkers can also provide insight into disease activity and progression and can differentiate patients’ disease phenotype. This information can enable new pathways for therapeutic target discovery, and consequently the development of novel treatments. Recent evidence also suggests that current disease modifying treatments (DMTs) for MS modify the levels and content of circulating EVs. EVs might also serve as biomarkers to help monitor the response to DMTs, which could improve medical decisions concerning DMT initiation, choice, escalation, and withdrawal. Furthermore, EVs could act not only as biomarkers but also as treatment for brain repair and immunomodulation in MS. EVs are considered excellent delivery vehicles. Studies in progress show that EVs containing myelin antigens could play a pivotal role in inducing antigen-specific tolerance of autoreactive T cells as a novel strategy for the treatment as “EV-based vaccines” for MS. This review explores the breakthrough role of nervous and immune system cell-derived EVs as markers of pathological disease mechanisms and potential biomarkers of treatment response in MS. In addition, this review explores the novel role of EVs as vehicles for antigen delivery as a therapeutic vaccine to restore immune tolerance in MS autoimmunity. Full article
(This article belongs to the Special Issue The Role of Exosomes in Health and Disease)
Show Figures

Figure 1

16 pages, 2447 KB  
Article
Identification of Potential Leukocyte Biomarkers Related to Drug Recovery of CFTR: Clinical Applications in Cystic Fibrosis
by Marco Pedrazzi, Silvia Vercellone, Elettra Barberis, Michela Capraro, Roberta De Tullio, Federico Cresta, Rosaria Casciaro, Carlo Castellani, Mauro Patrone, Emilio Marengo, Paola Lecca, Paola Melotti, Claudio Sorio, Marcello Manfredi and Monica Averna
Int. J. Mol. Sci. 2021, 22(8), 3928; https://doi.org/10.3390/ijms22083928 - 10 Apr 2021
Cited by 12 | Viewed by 3517
Abstract
The aim of this study was the identification of specific proteomic profiles, related to a restored cystic fibrosis transmembrane conductance regulator (CFTR) activity in cystic fibrosis (CF) leukocytes before and after ex vivo treatment with the potentiator VX770. We used leukocytes, isolated from [...] Read more.
The aim of this study was the identification of specific proteomic profiles, related to a restored cystic fibrosis transmembrane conductance regulator (CFTR) activity in cystic fibrosis (CF) leukocytes before and after ex vivo treatment with the potentiator VX770. We used leukocytes, isolated from CF patients carrying residual function mutations and eligible for Ivacaftor therapy, and performed CFTR activity together with proteomic analyses through micro-LC–MS. Bioinformatic analyses of the results obtained revealed the downregulation of proteins belonging to the leukocyte transendothelial migration and regulation of actin cytoskeleton pathways when CFTR activity was rescued by VX770 treatment. In particular, we focused our attention on matrix metalloproteinase 9 (MMP9), because the high expression of this protease potentially contributes to parenchyma lung destruction and dysfunction in CF. Thus, the downregulation of MMP9 could represent one of the possible positive effects of VX770 in decreasing the disease progression, and a potential biomarker for the prediction of the efficacy of therapies targeting the defect of Cl transport in CF. Full article
(This article belongs to the Special Issue Target Dysfunctional Inflammation in Cystic Fibrosis Airway)
Show Figures

Figure 1

27 pages, 4410 KB  
Article
Equine Herpesvirus Type 1 Modulates Cytokine and Chemokine Profiles of Mononuclear Cells for Efficient Dissemination to Target Organs
by Selvaraj Pavulraj, Mohamed Kamel, Heike Stephanowitz, Fan Liu, Johanna Plendl, Nikolaus Osterrieder and Walid Azab
Viruses 2020, 12(9), 999; https://doi.org/10.3390/v12090999 - 8 Sep 2020
Cited by 13 | Viewed by 5393
Abstract
Equine herpesvirus type 1 (EHV-1) causes encephalomyelopathy and abortion, for which cell-associated viremia and subsequent virus transfer to and replication in endothelial cells (EC) are responsible and prerequisites. Viral and cellular molecules responsible for efficient cell-to-cell spread of EHV-1 between peripheral blood mononuclear [...] Read more.
Equine herpesvirus type 1 (EHV-1) causes encephalomyelopathy and abortion, for which cell-associated viremia and subsequent virus transfer to and replication in endothelial cells (EC) are responsible and prerequisites. Viral and cellular molecules responsible for efficient cell-to-cell spread of EHV-1 between peripheral blood mononuclear cells (PBMC) and EC remain unclear. We have generated EHV-1 mutants lacking ORF1, ORF2, and ORF17 genes, either individually or in combination. Mutant viruses were analyzed for their replication properties in cultured equine dermal cells, PBMC infection efficiency, virus-induced changes in the PBMC proteome, and cytokine and chemokine expression profiles. ORF1, ORF2, and ORF17 are not essential for virus replication, but ORF17 deletion resulted in a significant reduction in plaque size. Deletion of ORF2 and ORF17 gene significantly reduced cell-to-cell virus transfer from virus-infected PBMC to EC. EHV-1 infection of PBMC resulted in upregulation of several pathways such as Ras signaling, oxidative phosphorylation, platelet activation and leukocyte transendothelial migration. In contrast, chemokine signaling, RNA degradation and apoptotic pathways were downregulated. Deletion of ORF1, ORF2 and ORF17 modulated chemokine signaling and MAPK pathways in infected PBMC, which may explain the impairment of virus spread between PBMC and EC. The proteomic results were further confirmed by chemokine assays, which showed that virus infection dramatically reduced the cytokine/chemokine release in infected PBMC. This study uncovers cellular proteins and pathways influenced by EHV-1 after PBMC infection and provide an important resource for EHV-1 pathogenesis. EHV-1-immunomodulatory genes could be potential targets for the development of live attenuated vaccines or therapeutics against virus infection. Full article
(This article belongs to the Special Issue Animal Herpesviruses Pathogenesis and Immunity)
Show Figures

Figure 1

Back to TopTop