Expression Profiles of Housekeeping Genes and Tissue-Specific Genes in Different Tissues of Chinese Sturgeon (Acipenser sinensis)
Simple Summary
Abstract
1. Introduction
2. Materials and Methods
2.1. Sample Collection and RNA Preparation
2.2. Library Preparation and Sequencing
2.2.1. Preparation and Sequencing of PacBio Single-Molecule Real-Time (SMRT) Sequencing Bell Library
2.2.2. Library Construction and MGI Sequencing
2.3. Full-Length Transcriptome Data Analysis
2.4. Structural and Functional Annotation of Unigenes
2.5. Quantifying Transcript Abundance and Correlation Analysis
2.6. Identification and Enrichment of TSGs and HKGs
2.7. Co-Expression of the HKGs and Hub Genes and Network Module Analysis
3. Results
3.1. Summary of the PacBio Iso-Seq Data
3.2. Function Annotation of Unigenes and Analysis of Transcripts
3.3. Correlation of the Elven Chinese Sturgeon Tissues
3.4. Quantifying Transcript Abundance and Expression Patterns in the Chinese Sturgeon Transcriptomes
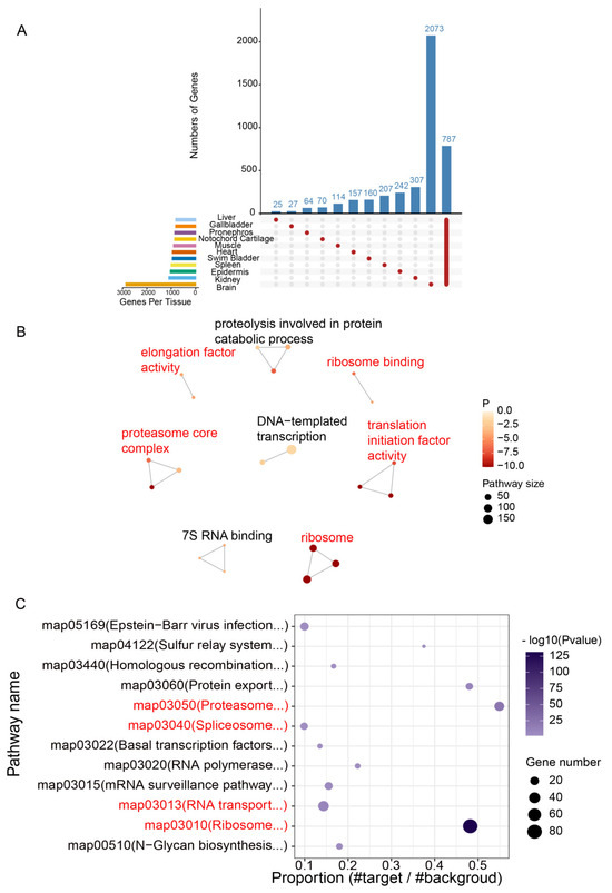
3.5. Identification and Characterization of TSGs and HKGs for Functional Enrichment
3.6. Determining the Optimal Clusters for HKGs and Enrichment of Each Cluster
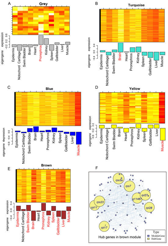
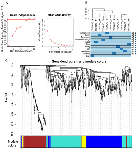
3.7. WGCNA Analysis and Identification of Hub Genes
4. Discussion
5. Conclusions
Supplementary Materials
Author Contributions
Funding
Institutional Review Board Statement
Informed Consent Statement
Data Availability Statement
Acknowledgments
Conflicts of Interest
References
- Zhu, J.; Guo, W.; Li, Z.; Jiang, W. First Insights into the Migration Route and Spatial Distribution of the Endangered Chinese Sturgeon (Acipenser sinensis) in the Yangtze River Estuary. Fishes 2024, 9, 321. [Google Scholar] [CrossRef]
- Wei, Q. Conservation of Chinese sturgeon (Acipenser sinensis) based on its life history: Dilemma and breakthrough. J. Lake Sci. 2020, 32, 1297–1319. [Google Scholar]
- Gu, X.; Zhuang, P.; Zhao, F.; Shi, X.; Huang, X.; Feng, G.; Zhang, T.; Liu, J.; Zhang, L.; Kynard, B. Substrate color preference and feeding by juvenile Chinese sturgeon Acipenser sinensis: Exploration of a behavioral adaptation. Environ. Biol. Fishes 2017, 100, 27–33. [Google Scholar] [CrossRef]
- Zheng, Y.; Jiehao, L.; Shen, J.; Ruoling, S.; Jianan, X.; Houyong, F.; Youji, W.; Menghong, H. Skin mucus flora and habitat microbial composition of Chinese sturgeon (Acipenser sinensis) under different physiological states. Prog. Fish. Sci. 2024, 45, 150–161. [Google Scholar]
- Hu, J.; Zhang, Z.; Wei, Q.; Zhen, H.; Zhao, Y.; Peng, H.; Wan, Y.; Giesy, J.P.; Li, L.; Zhang, B. Malformations of the endangered Chinese sturgeon, Acipenser sinensis, and its causal agent. Proc. Natl. Acad. Sci. USA 2009, 106, 9339–9344. [Google Scholar] [CrossRef]
- Wang, J.; Wei, Q.; Zou, Y. Conservation strategies for the Chinese sturgeon, Acipenser sinensis: An overview on 30 years of practices and future needs. J. Appl. Ichthyol. 2011, 27, 176–180. [Google Scholar] [CrossRef]
- Cao, H.; Leng, X.; Li, C.; Wei, Q.; Gui, J.; Cheng, H.; Zhou, R. EST dataset of pituitary and identification of somatolactin and novel genes in Chinese sturgeon, Acipenser sinensis. Mol. Biol. Rep. 2012, 39, 4647–4653. [Google Scholar] [CrossRef]
- He, X.; Lu, S.; Liao, M.; Zhu, X.; Zhang, M.; Li, S.; You, X.; Chen, J. Effects of age and size on critical swimming speed of juvenile Chinese sturgeon Acipenser sinensis at seasonal temperatures. J. Fish Biol. 2013, 82, 1047–1056. [Google Scholar] [CrossRef]
- Huang, Y.; Li, Z.; Li, M.; Zhang, X.; Shi, Q.; Xu, Z. Fish Genomics and Its Application in Disease-Resistance Breeding. Rev. Aquac. 2024, 1–24. [Google Scholar] [CrossRef]
- Wang, B.; Wu, B.; Liu, X.; Hu, Y.; Ming, Y.; Bai, M.; Liu, J.; Xiao, K.; Zeng, Q.; Yang, J. Whole-genome sequencing reveals autooctoploidy in chinese sturgeon and its evolutionary trajectories. Genom. Proteom. Bioinform. 2024, 22, qzad002. [Google Scholar] [CrossRef]
- Liao, X.; Zhang, L.; Tian, H.; Yang, B.; Wang, E.; Zhu, B. Transcript annotation of Chinese sturgeon (Acipenser sinensis) using Iso-seq and RNA-seq data. Sci. Data 2023, 10, 105. [Google Scholar] [CrossRef] [PubMed]
- Bentz, A.B.; Dossey, E.K.; Rosvall, K.A. Tissue-specific gene regulation corresponds with seasonal plasticity in female testosterone. Gen. Comp. Endocrinol. 2019, 270, 26–34. [Google Scholar] [CrossRef] [PubMed]
- Chikina, M.D.; Huttenhower, C.; Murphy, C.T.; Troyanskaya, O.G. Global prediction of tissue-specific gene expression and context-dependent gene networks in Caenorhabditis elegans. PLoS Comput. Biol. 2009, 5, e1000417. [Google Scholar] [CrossRef] [PubMed]
- Liu, X.; Yu, X.; Zack, D.J.; Zhu, H.; Qian, J. TiGER: A database for tissue-specific gene expression and regulation. BMC Bioinform. 2008, 9, 271. [Google Scholar] [CrossRef]
- Mohamed, A.R.; King, H.; Evans, B.; Reverter, A.; Kijas, J.W. Multi-tissue transcriptome profiling of north American derived Atlantic salmon. Front. Genet. 2018, 9, 369. [Google Scholar] [CrossRef]
- Liao, X.; Cheng, L.; Xu, P.; Lu, G.; Wachholtz, M.; Sun, X.; Chen, S. Transcriptome analysis of crucian carp (Carassius auratus), an important aquaculture and hypoxia-tolerant species. PLoS ONE 2013, 8, e62308. [Google Scholar] [CrossRef]
- Thorstensen, M.J.; Weinrauch, A.M.; Bugg, W.S.; Jeffries, K.M.; Anderson, W.G. Tissue-specific transcriptomes reveal mechanisms of microbiome regulation in an ancient fish. Database 2023, baad055. [Google Scholar] [CrossRef]
- Salem, M.; Paneru, B.; Al-Tobasei, R.; Abdouni, F.; Thorgaard, G.H.; Rexroad, C.E.; Yao, J. Transcriptome assembly, gene annotation and tissue gene expression atlas of the rainbow trout. PLoS ONE 2015, 10, e0121778. [Google Scholar] [CrossRef]
- Matsubara, S.; Osugi, T.; Shiraishi, A.; Wada, A.; Satake, H. Comparative analysis of transcriptomic profiles among ascidians, zebrafish, and mice: Insights from tissue-specific gene expression. PLoS ONE 2021, 16, e0254308. [Google Scholar] [CrossRef]
- Butte, A.J.; Dzau, V.J.; Glueck, S.B. Further defining housekeeping, or “maintenance”, genes Focus on “A compendium of gene expression in normal human tissues”. Physiol. Genom. 2001, 7, 95–96. [Google Scholar]
- Casadei, R.; Pelleri, M.C.; Vitale, L.; Facchin, F.; Lenzi, L.; Canaider, S.; Strippoli, P.; Frabetti, F. Identification of housekeeping genes suitable for gene expression analysis in the zebrafish. Gene Expr. Patterns 2011, 11, 271–276. [Google Scholar] [CrossRef] [PubMed]
- Nguinkal, J.A.; Verleih, M.; De Los Rios-Perez, L.; Brunner, R.M.; Sahm, A.; Bej, S.; Rebl, A.; Goldammer, T. Comprehensive characterization of multitissue expression landscape, co-expression networks and positive selection in pikeperch. Cells 2021, 10, 2289. [Google Scholar] [CrossRef] [PubMed]
- Fu, L.; Niu, B.; Zhu, Z.; Wu, S.; Cd-hit, W.L. Accelerated for clustering the next-generation sequencing data. Bioinformatics 2012, 28, 3150–3152. [Google Scholar] [CrossRef] [PubMed]
- Li, W.; Godzik, A. Cd-hit: A fast program for clustering and comparing large sets of protein or nucleotide sequences. Bioinformatics 2006, 22, 1658–1659. [Google Scholar] [CrossRef] [PubMed]
- Chen, S.; Zhou, Y.; Chen, Y.; Gu, J. fastp: An ultra-fast all-in-one FASTQ preprocessor. Bioinformatics 2018, 34, i884–i890. [Google Scholar] [CrossRef]
- Gremme, G.; Brendel, V.; Sparks, M.E.; Kurtz, S. Engineering a software tool for gene structure prediction in higher organisms. Inf. Softw. Technol. 2005, 47, 965–978. [Google Scholar] [CrossRef]
- Haas, B.J.; Papanicolaou, A.; Yassour, M.; Grabherr, M.; Blood, P.D.; Bowden, J.; Couger, M.B.; Eccles, D.; Li, B.; Lieber, M. De novo transcript sequence reconstruction from RNA-seq using the Trinity platform for reference generation and analysis. Nat. Protoc. 2013, 8, 1494–1512. [Google Scholar] [CrossRef]
- Ashburner, M.; Ball, C.A.; Blake, J.A.; Botstein, D.; Butler, H.; Cherry, J.M.; Davis, A.P.; Dolinski, K.; Dwight, S.S.; Eppig, J.T. Gene ontology: Tool for the unification of biology. Nat. Genet. 2000, 25, 25–29. [Google Scholar] [CrossRef]
- Kanehisa, M.; Goto, S.; Kawashima, S.; Okuno, Y.; Hattori, M. The KEGG resource for deciphering the genome. Nucleic Acids Res. 2004, 32, D277–D280. [Google Scholar] [CrossRef]
- Bairoch, A.; Apweiler, R. The SWISS-PROT protein sequence database and its supplement TrEMBL in 2000. Nucleic Acids Res. 2000, 28, 45–48. [Google Scholar] [CrossRef]
- Li, W.; Jaroszewski, L.; Godzik, A. Tolerating some redundancy significantly speeds up clustering of large protein databases. Bioinformatics 2002, 18, 77–82. [Google Scholar] [CrossRef] [PubMed]
- Kryuchkova-Mostacci, N.; Robinson-Rechavi, M. A benchmark of gene expression tissue-specificity metrics. Brief. Bioinform. 2017, 18, 205–214. [Google Scholar] [CrossRef] [PubMed]
- Liao, B.-Y.; Zhang, J. Low rates of expression profile divergence in highly expressed genes and tissue-specific genes during mammalian evolution. Mol. Biol. Evol. 2006, 23, 1119–1128. [Google Scholar] [CrossRef] [PubMed]
- Camargo, A.P.; Vasconcelos, A.A.; Fiamenghi, M.B.; Pereira, G.A.; Carazzolle, M.F. Tspex: A tissue-specificity calculator for gene expression data. Res. Sq. 2020. [Google Scholar] [CrossRef]
- Conway, J.R.; Lex, A.; Gehlenborg, N. UpSetR: An R package for the visualization of intersecting sets and their properties. Bioinformatics 2017, 33, 2938–2940. [Google Scholar] [CrossRef]
- Kerseviciute, I.; Gordevicius, J. aPEAR: An R package for autonomous visualization of pathway enrichment networks. Bioinformatics 2023, 39, btad672. [Google Scholar] [CrossRef]
- Kassambara, A.; Mundt, F. Factoextra: Extract and Visualize the Results of Multivariate Data Analyses. 2017. R Package Version 1.0.7. Available online: https://CRAN.R-project.org/package=factoextra (accessed on 2 November 2024).
- Gómez-Rubio, V. ggplot2-elegant graphics for data analysis. J. Stat. Softw. 2017, 77, 1–3. [Google Scholar] [CrossRef]
- Lê, S.; Josse, J.; Husson, F. FactoMineR: An R package for multivariate analysis. J. Stat. Softw. 2008, 25, 1–18. [Google Scholar] [CrossRef]
- Gu, Z.; Eils, R.; Schlesner, M. Complex heatmaps reveal patterns and correlations in multidimensional genomic data. Bioinformatics 2016, 32, 2847–2849. [Google Scholar] [CrossRef]
- Langfelder, P.; Horvath, S. WGCNA: An R package for weighted correlation network analysis. BMC Bioinform. 2008, 9, 559. [Google Scholar] [CrossRef]
- Kadarmideen, H.N.; Watson-Haigh, N.S.; Andronicos, N.M. Systems biology of ovine intestinal parasite resistance: Disease gene modules and biomarkers. Mol. Biosyst. 2011, 7, 235–246. [Google Scholar] [CrossRef] [PubMed]
- Zhang, B.; Horvath, S. A general framework for weighted gene co-expression network analysis. Stat. Appl. Genet. Mol. Biol. 2005, 4, 17. [Google Scholar] [CrossRef] [PubMed]
- Ravasz, E.; Somera, A.L.; Mongru, D.A.; Oltvai, Z.N.; Barabási, A.-L. Hierarchical organization of modularity in metabolic networks. Science 2002, 297, 1551–1555. [Google Scholar] [CrossRef] [PubMed]
- Langfelder, P.; Zhang, B.; Horvath, S. Defining clusters from a hierarchical cluster tree: The Dynamic Tree Cut package for R. Bioinformatics 2008, 24, 719–720. [Google Scholar] [CrossRef]
- Csardi, G.; Nepusz, T. The igraph software package for complex network research. Complex Syst. 2006, 1695, 1–9. [Google Scholar]
- Stelzer, G.; Rosen, N.; Plaschkes, I.; Zimmerman, S.; Twik, M.; Fishilevich, S.; Stein, T.I.; Nudel, R.; Lieder, I.; Mazor, Y. The GeneCards suite: From gene data mining to disease genome sequence analyses. Curr. Protoc. Bioinform. 2016, 54, 31. [Google Scholar] [CrossRef]
- Fang, L.; Cai, W.; Liu, S.; Canela-Xandri, O.; Gao, Y.; Jiang, J.; Rawlik, K.; Li, B.; Schroeder, S.G.; Rosen, B.D. Comprehensive analyses of 723 transcriptomes enhance genetic and biological interpretations for complex traits in cattle. Genome Res. 2020, 30, 790–801. [Google Scholar] [CrossRef]
- Faccioli, C.K.; Chedid, R.A.; Bombonato, M.T.S.; Vicentini, C.A.; Vicentini, I.B.F. Morphology and histochemistry of the liver of carnivorous fish Hemisorubim platyrhynchos. Int. J. Morphol. 2014, 32, 715–720. [Google Scholar] [CrossRef]
- Magnadottir, B. Immunological control of fish diseases. Mar. Biotechnol. 2010, 12, 361–379. [Google Scholar] [CrossRef]
- Zapata, A.; Diez, B.; Cejalvo, T.; Gutierrez-de Frias, C.; Cortés, A. Ontogeny of the immune system of fish. Fish Shellfish Immunol. 2006, 20, 126–136. [Google Scholar] [CrossRef]
- Meng, D.; Wei, Q.; Takagi, Y.; Dai, Z.; Zhang, Y. Structural properties and biological activities of collagens from four main processing by-products (skin, fin, cartilage, notochord) of sturgeon (Acipenser gueldenstaedti). Waste Biomass Valorization 2023, 14, 3987–4002. [Google Scholar] [CrossRef]
- Qin, C.; Wang, D.; Han, H.; Cao, Y.; Wang, X.; Xuan, Z.; Wei, M.; Li, Z.; Liu, Q. Expression patterns of housekeeping genes and tissue-specific genes in black goats across multiple tissues. Sci. Rep. 2024, 14, 21896. [Google Scholar] [CrossRef] [PubMed]
- Zhang, T.; Wang, T.; Niu, Q.; Xu, L.; Chen, Y.; Gao, X.; Gao, H.; Zhang, L.; Liu, G.E.; Li, J. Transcriptional atlas analysis from multiple tissues reveals the expression specificity patterns in beef cattle. BMC Biol. 2022, 20, 79. [Google Scholar] [CrossRef] [PubMed]
- Laine, V.N.; Verhagen, I.; Mateman, A.C.; Pijl, A.; Williams, T.D.; Gienapp, P.; van Oers, K.; Visser, M.E. Exploration of tissue-specific gene expression patterns underlying timing of breeding in contrasting temperature environments in a song bird. BMC Genom. 2019, 20, 693. [Google Scholar] [CrossRef]
- Li, B.; Qing, T.; Zhu, J.; Wen, Z.; Yu, Y.; Fukumura, R.; Zheng, Y.; Gondo, Y.; Shi, L. A comprehensive mouse transcriptomic BodyMap across 17 tissues by RNA-seq. Sci. Rep. 2017, 7, 4200. [Google Scholar] [CrossRef]
- Yu, Y.; Fuscoe, J.C.; Zhao, C.; Guo, C.; Jia, M.; Qing, T.; Bannon, D.I.; Lancashire, L.; Bao, W.; Du, T. A rat RNA-Seq transcriptomic BodyMap across 11 organs and 4 developmental stages. Nat. Commun. 2014, 5, 3230. [Google Scholar] [CrossRef]
- Uhlén, M.; Fagerberg, L.; Hallström, B.M.; Lindskog, C.; Oksvold, P.; Mardinoglu, A.; Sivertsson, Å.; Kampf, C.; Sjöstedt, E.; Asplund, A. Tissue-based map of the human proteome. Science 2015, 347, 1260419. [Google Scholar] [CrossRef]
- Zhu, J.; Chen, G.; Zhu, S.; Li, S.; Wen, Z.; Li, B.; Zheng, Y.; Shi, L. Identification of tissue-specific protein-coding and noncoding transcripts across 14 human tissues using RNA-seq. Sci. Rep. 2016, 6, 28400. [Google Scholar] [CrossRef]
- Eisenberg, E.; Levanon, E.Y. Human housekeeping genes, revisited. Trends Genet. 2013, 29, 569–574. [Google Scholar] [CrossRef]
- Jonge, H.J.M.D.; Fehrmann, R.S.N.; Bont, E.S.J.M.D.; Hofstra, R.M.W.; Elst, A.T. Evidence Based Selection of Housekeeping Genes. PLoS ONE 2007, 2, e898. [Google Scholar] [CrossRef]
- Pan, X.; Cai, J.; Wang, Y.; Xu, D.; Jiang, Y.; Gong, W.; Tian, Y.; Shen, Q.; Zhang, Z. Expression profile of housekeeping genes and tissue-specific genes in multiple tissues of pigs. Animals 2022, 12, 3539. [Google Scholar] [CrossRef] [PubMed]
- Thornton, S.; Anand, N.; Purcell, D.; Lee, J. Not just for housekeeping: Protein initiation and elongation factors in cell growth and tumorigenesis. J. Mol. Med. 2003, 81, 536–548. [Google Scholar] [CrossRef] [PubMed]
- Khatter, H.; Myasnikov, A.G.; Natchiar, S.K.; Klaholz, B.P. Structure of the human 80S ribosome. Nature 2015, 520, 640–645. [Google Scholar] [CrossRef] [PubMed]
- Mathavan, S.; Lee, S.G.P.; Mak, A.; Miller, L.D.; Murthy, K.R.K.; Govindarajan, K.R.; Tong, Y.; Wu, Y.L.; Lam, S.H.; Yang, H. Transcriptome analysis of zebrafish embryogenesis using microarrays. PLoS Genet. 2005, 1, e29. [Google Scholar] [CrossRef] [PubMed]
- Dionne, K.L.; Bergeron, D.; Landry-Voyer, A.-M.; Bachand, F. The 40S ribosomal protein uS5 (RPS2) assembles into an extraribosomal complex with human ZNF277 that competes with the PRMT3–uS5 interaction. J. Biol. Chem. 2019, 294, 1944–1955. [Google Scholar] [CrossRef]
- Kuang, G.; Tao, W.; Zheng, S.; Wang, X.; Wang, D. Genome-wide identification, evolution and expression of the complete set of cytoplasmic ribosomal protein genes in Nile Tilapia. Int. J. Mol. Sci. 2020, 21, 1230. [Google Scholar] [CrossRef]
- Robson, A.; Owens, N.D.; Baserga, S.J.; Khokha, M.K.; Griffin, J.N. Expression of ribosomopathy genes during Xenopus tropicalis embryogenesis. BMC Dev. Biol. 2016, 16, 38. [Google Scholar] [CrossRef]
- Matsuoka, M.P.; Infante, C.; Reith, M.; Cañavate, J.P.; Douglas, S.E.; Manchado, M. Translational machinery of senegalese sole (Solea senegalensis Kaup) and Atlantic halibut (Hippoglossus hippoglossus L.): Comparative sequence analysis of the complete set of 60s ribosomal proteins and their expression. Mar. Biotechnol. 2008, 10, 676–691. [Google Scholar] [CrossRef]
- Patterson, A.; Karsi, A.; Feng, J.; Liu, Z. Translational machinery of channel catfish: II. Complementary DNA and expression of the complete set of 47 60S ribosomal proteins. Gene 2003, 305, 151–160. [Google Scholar] [CrossRef]
- Armistead, J.; Triggs-Raine, B. Diverse diseases from a ubiquitous process: The ribosomopathy paradox. FEBS Lett. 2014, 588, 1491–1500. [Google Scholar] [CrossRef]
- Farrar, J.E.; Quarello, P.; Fisher, R.; O’Brien, K.A.; Aspesi, A.; Parrella, S.; Henson, A.L.; Seidel, N.E.; Atsidaftos, E.; Prakash, S. Exploiting pre-rRNA processing in D iamond B lackfan anemia gene discovery and diagnosis. Am. J. Hematol. 2014, 89, 985–991. [Google Scholar] [CrossRef]
- Uechi, T.; Nakajima, Y.; Nakao, A.; Torihara, H.; Chakraborty, A.; Inoue, K.; Kenmochi, N. Ribosomal protein gene knockdown causes developmental defects in zebrafish. PLoS ONE 2006, 1, e37. [Google Scholar] [CrossRef]








| Type | Item | Number |
|---|---|---|
| Polymerase reads | Polymerase read bases (G) | 83.45 |
| Read number | 806,926 | |
| Average length (bp) | 103,422 | |
| N50 length (bp) | 193,380 | |
| Subreads | Subread bases (G) | 79.88 |
| Subread number | 46,605,450 | |
| Average length (bp) | 1714 | |
| N50 length (bp) | 2118 | |
| CCS reads | Read number | 318,019 |
| Average length (bp) | 2200 | |
| N50 length (bp) | 2640 | |
| FLNC reads | Read number | 108,170 |
| Average length (bp) | 2166 | |
| N50 length (bp) | 2746 | |
| FLNC/CCS | 34.01% | |
| Unigenes | Read number | 25,434 |
| Min length (bp) | 307 | |
| Max length (bp) | 9515 | |
| Average length (bp) | 2691 | |
| N50 length (bp) | 3195 |
Disclaimer/Publisher’s Note: The statements, opinions and data contained in all publications are solely those of the individual author(s) and contributor(s) and not of MDPI and/or the editor(s). MDPI and/or the editor(s) disclaim responsibility for any injury to people or property resulting from any ideas, methods, instructions or products referred to in the content. |
© 2024 by the authors. Licensee MDPI, Basel, Switzerland. This article is an open access article distributed under the terms and conditions of the Creative Commons Attribution (CC BY) license (https://creativecommons.org/licenses/by/4.0/).
Share and Cite
Li, Y.; Lv, Y.; Cheng, P.; Jiang, Y.; Deng, C.; Wang, Y.; Wen, Z.; Xie, J.; Chen, J.; Shi, Q.; et al. Expression Profiles of Housekeeping Genes and Tissue-Specific Genes in Different Tissues of Chinese Sturgeon (Acipenser sinensis). Animals 2024, 14, 3357. https://doi.org/10.3390/ani14233357
Li Y, Lv Y, Cheng P, Jiang Y, Deng C, Wang Y, Wen Z, Xie J, Chen J, Shi Q, et al. Expression Profiles of Housekeeping Genes and Tissue-Specific Genes in Different Tissues of Chinese Sturgeon (Acipenser sinensis). Animals. 2024; 14(23):3357. https://doi.org/10.3390/ani14233357
Chicago/Turabian StyleLi, Yanping, Yunyun Lv, Peilin Cheng, Ying Jiang, Cao Deng, Yongming Wang, Zhengyong Wen, Jiang Xie, Jieming Chen, Qiong Shi, and et al. 2024. "Expression Profiles of Housekeeping Genes and Tissue-Specific Genes in Different Tissues of Chinese Sturgeon (Acipenser sinensis)" Animals 14, no. 23: 3357. https://doi.org/10.3390/ani14233357
APA StyleLi, Y., Lv, Y., Cheng, P., Jiang, Y., Deng, C., Wang, Y., Wen, Z., Xie, J., Chen, J., Shi, Q., & Du, H. (2024). Expression Profiles of Housekeeping Genes and Tissue-Specific Genes in Different Tissues of Chinese Sturgeon (Acipenser sinensis). Animals, 14(23), 3357. https://doi.org/10.3390/ani14233357

