Key Disease-Related Genes and Immune Cell Infiltration Landscape in Inflammatory Bowel Disease: A Bioinformatics Investigation
Abstract
1. Introduction
2. Results
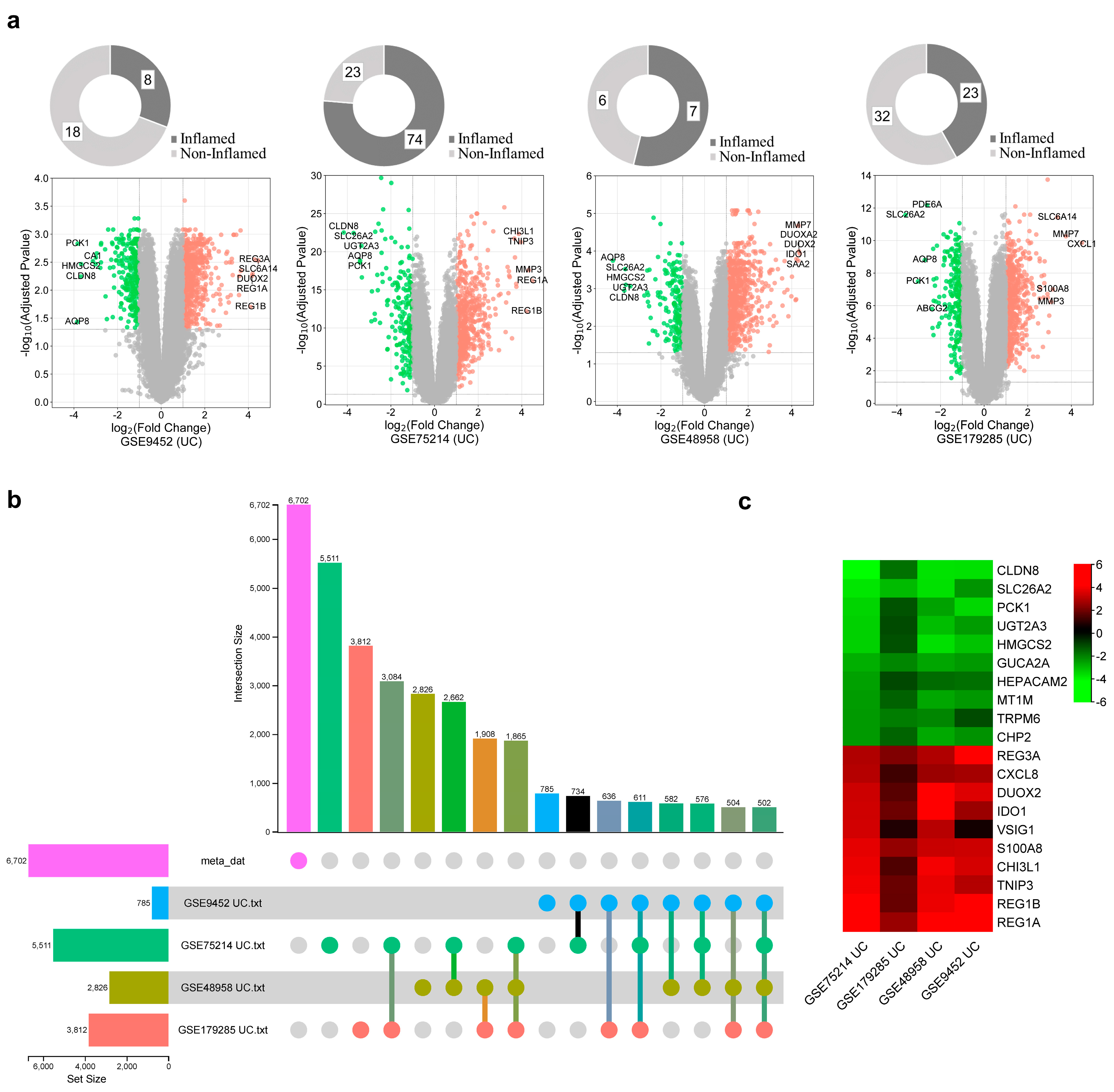
2.1. Data Preprocessing and Meta-Analysis of Differentially Expressed Genes (DEGs)
2.2. Functional and Pathway Enrichment Analysis
2.3. Protein–Protein Interaction Network (PPI) Construction and IBD-DEG Identification
2.4. Disease Modules Screening and Identification of Potential Key Disease-Associated Genes
2.5. Immune Cell Infiltration Landscape
3. Discussion
4. Materials and Methods
4.1. Datasets Collection
4.2. Gene Expression Datasets Preprocessing and Identification of DEGs
4.3. Meta-Analysis of DEGs and Tissue Mapping of the Identified DEGs
4.4. Functional Enrichment Analysis
4.5. Protein–Protein Interaction Network (PPI) and Selection of IBD Key Genes
4.6. CIBERSORTx Estimation of Immune Cell Infiltration
5. Conclusions
Supplementary Materials
Author Contributions
Funding
Institutional Review Board Statement
Informed Consent Statement
Data Availability Statement
Conflicts of Interest
References
- Chang, J.T. Pathophysiology of Inflammatory Bowel Diseases. N. Engl. J. Med. 2020, 383, 2652–2664. [Google Scholar] [CrossRef] [PubMed]
- Nakase, H.; Uchino, M.; Shinzaki, S.; Matsuura, M.; Matsuoka, K.; Kobayashi, T.; Saruta, M.; Hirai, F.; Hata, K.; Hiraoka, S.; et al. Evidence-Based Clinical Practice Guidelines for Inflammatory Bowel Disease 2020. J. Gastroenterol. 2021, 56, 489–526. [Google Scholar] [CrossRef]
- El Hadad, J.; Schreiner, P.; Vavricka, S.R.; Greuter, T. The Genetics of Inflammatory Bowel Disease. Mol. Diagn. Ther. 2024, 28, 27–35. [Google Scholar] [CrossRef] [PubMed]
- Dragasevic, S.; Stankovic, B.; Sokic-Milutinovic, A.; Milosavljevic, T.; Milovanovic, T.; Lukic, S.; Drazilov, S.S.; Klaassen, K.; Kotur, N.; Pavlovic, S.; et al. Importance of TLR9-IL23-IL17 Axis in Inflammatory Bowel Disease Development: Gene Expression Profiling Study. Clin. Immunol. 2018, 197, 86–95. [Google Scholar] [CrossRef]
- You, J.; Nguyen, A.V.; Albers, C.G.; Lin, F.; Holcombe, R.F. Wnt Pathway-Related Gene Expression in Inflammatory Bowel Disease. Dig. Dis. Sci. 2008, 53, 1013–1019. [Google Scholar] [CrossRef] [PubMed]
- Khoramjoo, S.M.; Kazemifard, N.; Baradaran Ghavami, S.; Farmani, M.; Shahrokh, S.; Asadzadeh Aghdaei, H.; Sherkat, G.; Zali, M.R. Overview of Three Proliferation Pathways (Wnt, Notch, and Hippo) in Intestine and Immune System and Their Role in Inflammatory Bowel Diseases (IBDs). Front. Med. 2022, 9, 865131. [Google Scholar] [CrossRef]
- Vebr, M.; Pomahačová, R.; Sýkora, J.; Schwarz, J. A Narrative Review of Cytokine Networks: Pathophysiological and Therapeutic Implications for Inflammatory Bowel Disease Pathogenesis. Biomedicines 2023, 11, 3229. [Google Scholar] [CrossRef]
- Montero-Meléndez, T.; Llor, X.; García-Planella, E.; Perretti, M.; Suárez, A. Identification of Novel Predictor Classifiers for Inflammatory Bowel Disease by Gene Expression Profiling. PLoS ONE 2013, 8, e76235. [Google Scholar] [CrossRef]
- Huang, R.; Wang, W.; Chen, Z.; Chai, J.; Qi, Q.; Zheng, H.; Chen, B.; Wu, H.; Liu, H. Identifying Immune Cell Infiltration and Effective Diagnostic Biomarkers in Crohn’s Disease by Bioinformatics Analysis. Front. Immunol. 2023, 14, 1162473. [Google Scholar] [CrossRef]
- Chen, Q.; Bei, S.; Zhang, Z.; Wang, X.; Zhu, Y. Identification of Diagnostic Biomarks and Immune Cell Infiltration in Ulcerative Colitis. Sci. Rep. 2023, 13, 6081. [Google Scholar] [CrossRef]
- Lu, J.; Li, F.; Ye, M. PANoptosis and Autophagy-Related Molecular Signature and Immune Landscape in Ulcerative Colitis: Integrated Analysis and Experimental Validation. J. Inflamm. Res. 2024, 17, 3225–3245. [Google Scholar] [CrossRef] [PubMed]
- Nowak, J.K.; Adams, A.T.; Kalla, R.; Lindstrøm, J.C.; Vatn, S.; Bergemalm, D.; Keita, Å.V.; Gomollón, F.; Jahnsen, J.; Vatn, M.H.; et al. Characterisation of the Circulating Transcriptomic Landscape in Inflammatory Bowel Disease Provides Evidence for Dysregulation of Multiple Transcription Factors Including NFE2, SPI1, CEBPB, and IRF2. J. Crohns Colitis 2022, 16, 1255–1268. [Google Scholar] [CrossRef] [PubMed]
- Yuan, Q.; Duren, Z. Continuous Lifelong Learning for Modeling of Gene Regulation from Single Cell Multiome Data by Leveraging Atlas-Scale External Data. bioRxiv 2023. [Google Scholar] [CrossRef]
- Peters, L.A.; Perrigoue, J.; Mortha, A.; Iuga, A.; Song, W.-M.; Neiman, E.M.; Llewellyn, S.R.; Di Narzo, A.; Kidd, B.A.; Telesco, S.E.; et al. A Functional Genomics Predictive Network Model Identifies Regulators of Inflammatory Bowel Disease. Nat. Genet. 2017, 49, 1437–1449. [Google Scholar] [CrossRef]
- Keir, M.E.; Fuh, F.; Ichikawa, R.; Acres, M.; Hackney, J.A.; Hulme, G.; Carey, C.D.; Palmer, J.; Jones, C.J.; Long, A.K.; et al. Regulation and Role of αE Integrin and Gut Homing Integrins in Migration and Retention of Intestinal Lymphocytes during Inflammatory Bowel Disease. J. Immunol. 2021, 207, 2245–2254. [Google Scholar] [CrossRef]
- Ngollo, M.; Perez, K.; Hammoudi, N.; Gorelik, Y.; Delord, M.; Auzolle, C.; Bottois, H.; Cazals-Hatem, D.; Bezault, M.; Nancey, S.; et al. Identification of Gene Expression Profiles Associated with an Increased Risk of Post-Operative Recurrence in Crohn’s Disease. J. Crohns Colitis 2022, 16, 1269–1280. [Google Scholar] [CrossRef]
- Vancamelbeke, M.; Vanuytsel, T.; Farré, R.; Verstockt, S.; Ferrante, M.; Van Assche, G.; Rutgeerts, P.; Schuit, F.; Vermeire, S.; Arijs, I.; et al. Genetic and Transcriptomic Bases of Intestinal Epithelial Barrier Dysfunction in Inflammatory Bowel Disease. Inflamm. Bowel Dis. 2017, 23, 1718–1729. [Google Scholar] [CrossRef]
- Olsen, J.; Gerds, T.A.; Seidelin, J.B.; Csillag, C.; Bjerrum, J.T.; Troelsen, J.T.; Nielsen, O.H. Diagnosis of Ulcerative Colitis before Onset of Inflammation by Multivariate Modeling of Genome-Wide Gene Expression Data. Inflamm. Bowel Dis. 2009, 15, 1032–1038. [Google Scholar] [CrossRef]
- Van der Goten, J.; Vanhove, W.; Lemaire, K.; Van Lommel, L.; Machiels, K.; Wollants, W.-J.; De Preter, V.; De Hertogh, G.; Ferrante, M.; Van Assche, G.; et al. Integrated miRNA and mRNA Expression Profiling in Inflamed Colon of Patients with Ulcerative Colitis. PLoS ONE 2014, 9, e116117. [Google Scholar] [CrossRef]
- Haberman, Y.; Karns, R.; Dexheimer, P.J.; Schirmer, M.; Somekh, J.; Jurickova, I.; Braun, T.; Novak, E.; Bauman, L.; Collins, M.H.; et al. Ulcerative Colitis Mucosal Transcriptomes Reveal Mitochondriopathy and Personalized Mechanisms Underlying Disease Severity and Treatment Response. Nat. Commun. 2019, 10, 38. [Google Scholar] [CrossRef]
- Galamb, O.; Györffy, B.; Sipos, F.; Spisák, S.; Németh, A.M.; Miheller, P.; Tulassay, Z.; Dinya, E.; Molnár, B. Inflammation, Adenoma and Cancer: Objective Classification of Colon Biopsy Specimens with Gene Expression Signature. Dis. Markers 2008, 25, 586721. [Google Scholar] [CrossRef] [PubMed]
- Bjerrum, J.T.; Hansen, M.; Olsen, J.; Nielsen, O.H. Genome-Wide Gene Expression Analysis of Mucosal Colonic Biopsies and Isolated Colonocytes Suggests a Continuous Inflammatory State in the Lamina Propria of Patients with Quiescent Ulcerative Colitis. Inflamm. Bowel Dis. 2010, 16, 999–1007. [Google Scholar] [CrossRef]
- Arijs, I.; De Hertogh, G.; Lemaire, K.; Quintens, R.; Van Lommel, L.; Van Steen, K.; Leemans, P.; Cleynen, I.; Van Assche, G.; Vermeire, S.; et al. Mucosal Gene Expression of Antimicrobial Peptides in Inflammatory Bowel Disease before and after First Infliximab Treatment. PLoS ONE 2009, 4, e7984. [Google Scholar] [CrossRef]
- Planell, N.; Lozano, J.J.; Mora-Buch, R.; Masamunt, M.C.; Jimeno, M.; Ordás, I.; Esteller, M.; Ricart, E.; Piqué, J.M.; Panés, J.; et al. Transcriptional Analysis of the Intestinal Mucosa of Patients with Ulcerative Colitis in Remission Reveals Lasting Epithelial Cell Alterations. Gut 2013, 62, 967–976. [Google Scholar] [CrossRef] [PubMed]
- Wu, F.; Dassopoulos, T.; Cope, L.; Maitra, A.; Brant, S.R.; Harris, M.L.; Bayless, T.M.; Parmigiani, G.; Chakravarti, S. Genome-Wide Gene Expression Differences in Crohn’s Disease and Ulcerative Colitis from Endoscopic Pinch Biopsies: Insights into Distinctive Pathogenesis. Inflamm. Bowel Dis. 2007, 13, 807–821. [Google Scholar] [CrossRef]
- Vanhove, W.; Peeters, P.M.; Staelens, D.; Schraenen, A.; Van der Goten, J.; Cleynen, I.; De Schepper, S.; Van Lommel, L.; Reynaert, N.L.; Schuit, F.; et al. Strong Upregulation of AIM2 and IFI16 Inflammasomes in the Mucosa of Patients with Active Inflammatory Bowel Disease. Inflamm. Bowel Dis. 2015, 21, 2673–2682. [Google Scholar] [CrossRef]
- Wendelsdorf, K.; Bassaganya-Riera, J.; Hontecillas, R.; Eubank, S. Model of Colonic Inflammation: Immune Modulatory Mechanisms in Inflammatory Bowel Disease. J. Theor. Biol. 2010, 264, 1225–1239. [Google Scholar] [CrossRef] [PubMed]
- Saez, A.; Herrero-Fernandez, B.; Gomez-Bris, R.; Sánchez-Martinez, H.; Gonzalez-Granado, J.M. Pathophysiology of Inflammatory Bowel Disease: Innate Immune System. Int. J. Mol. Sci. 2023, 24, 1526. [Google Scholar] [CrossRef]
- Temby, M.; Boye, T.L.; Hoang, J.; Nielsen, O.H.; Gubatan, J. Kinase Signaling in Colitis-Associated Colon Cancer and Inflammatory Bowel Disease. Biomolecules 2023, 13, 1620. [Google Scholar] [CrossRef]
- Rijcken, E.; Mennigen, R.B.; Schaefer, S.D.; Laukoetter, M.G.; Anthoni, C.; Spiegel, H.-U.; Bruewer, M.; Senninger, N.; Krieglstein, C.F. PECAM-1 (CD 31) Mediates Transendothelial Leukocyte Migration in Experimental Colitis. Am. J. Physiol. Gastrointest. Liver Physiol. 2007, 293, G446–G452. [Google Scholar] [CrossRef]
- Tindemans, I.; Joosse, M.E.; Samsom, J.N. Dissecting the Heterogeneity in T-Cell Mediated Inflammation in IBD. Cells 2020, 9, 110. [Google Scholar] [CrossRef] [PubMed]
- Ou, Q.; Power, R.; Griffin, M.D. Revisiting Regulatory T Cells as Modulators of Innate Immune Response and Inflammatory Diseases. Front. Immunol. 2023, 14, 1287465. [Google Scholar] [CrossRef] [PubMed]
- Winkelmann, P.; Unterweger, A.; Khullar, D.; Beigel, F.; Koletzko, L.; Siebeck, M.; Gropp, R. The PI3K Pathway as a Therapeutic Intervention Point in Inflammatory Bowel Disease. Immun. Inflamm. Dis. 2021, 9, 804–818. [Google Scholar] [CrossRef]
- Aggeletopoulou, I.; Kalafateli, M.; Tsounis, E.P.; Triantos, C. Exploring the Role of IL-1β in Inflammatory Bowel Disease Pathogenesis. Front. Med. 2024, 11, 1307394. [Google Scholar] [CrossRef] [PubMed]
- Kawai, T.; Akira, S. Signaling to NF-kappaB by Toll-like Receptors. Trends Mol. Med. 2007, 13, 460–469. [Google Scholar] [CrossRef]
- Duan, T.; Du, Y.; Xing, C.; Wang, H.Y.; Wang, R.-F. Toll-Like Receptor Signaling and Its Role in Cell-Mediated Immunity. Front. Immunol. 2022, 13, 812774. [Google Scholar] [CrossRef]
- Kumar, V. Toll-like Receptors in Sepsis-Associated Cytokine Storm and Their Endogenous Negative Regulators as Future Immunomodulatory Targets. Int. Immunopharmacol. 2020, 89, 107087. [Google Scholar] [CrossRef]
- Carstanjen, D.; Yamauchi, A.; Koornneef, A.; Zang, H.; Filippi, M.-D.; Harris, C.; Towe, J.; Atkinson, S.; Zheng, Y.; Dinauer, M.C.; et al. Rac2 Regulates Neutrophil Chemotaxis, Superoxide Production, and Myeloid Colony Formation through Multiple Distinct Effector Pathways. J. Immunol. 2005, 174, 4613–4620. [Google Scholar] [CrossRef]
- Donkó, Á.; Sharapova, S.O.; Kabat, J.; Ganesan, S.; Hauck, F.H.; Bergerson, J.R.E.; Marois, L.; Abbott, J.; Moshous, D.; Williams, K.W.; et al. Clinical and Functional Spectrum of RAC2-Related Immunodeficiency. Blood 2024, 143, 1476–1487. [Google Scholar] [CrossRef]
- Joshi, S.; Singh, A.R.; Wong, S.S.; Zulcic, M.; Jiang, M.; Pardo, A.; Selman, M.; Hagood, J.S.; Durden, D.L. Rac2 Is Required for Alternative Macrophage Activation and Bleomycin Induced Pulmonary Fibrosis; a Macrophage Autonomous Phenotype. PLoS ONE 2017, 12, e0182851. [Google Scholar] [CrossRef]
- Zhang, X.; Chen, T.; Qian, X.; He, X. Bioinformatics Analysis of Immune Cell Infiltration and Diagnostic Biomarkers between Ankylosing Spondylitis and Inflammatory Bowel Disease. Comput. Math. Methods Med. 2023, 2023, 9065561. [Google Scholar] [CrossRef] [PubMed]
- Wiese, J.J.; Manna, S.; Kühl, A.A.; Fascì, A.; Elezkurtaj, S.; Sonnenberg, E.; Bubeck, M.; Atreya, R.; Becker, C.; Weixler, B.; et al. Myenteric Plexus Immune Cell Infiltrations and Neurotransmitter Expression in Crohn’s Disease and Ulcerative Colitis. J. Crohns Colitis 2024, 18, 121–133. [Google Scholar] [CrossRef] [PubMed]
- Joshi, S.; Singh, A.R.; Zulcic, M.; Bao, L.; Messer, K.; Ideker, T.; Dutkowski, J.; Durden, D.L. Rac2 Controls Tumor Growth, Metastasis and M1-M2 Macrophage Differentiation in Vivo. PLoS ONE 2014, 9, e95893. [Google Scholar] [CrossRef] [PubMed]
- Huang, C.; De Ravin, S.S.; Paul, A.R.; Heller, T.; Ho, N.; Wu Datta, L.; Zerbe, C.S.; Marciano, B.E.; Kuhns, D.B.; Kader, H.A.; et al. Genetic Risk for Inflammatory Bowel Disease Is a Determinant of Crohn’s Disease Development in Chronic Granulomatous Disease. Inflamm. Bowel Dis. 2016, 22, 2794–2801. [Google Scholar] [CrossRef] [PubMed]
- Yu, M.; Ding, H.; Gong, S.; Luo, Y.; Lin, H.; Mu, Y.; Li, H.; Li, X.; Zhong, M. Fungal Dysbiosis Facilitates Inflammatory Bowel Disease by Enhancing CD4+ T Cell Glutaminolysis. Front. Cell Infect. Microbiol. 2023, 13, 1140757. [Google Scholar] [CrossRef]
- Muise, A.M.; Xu, W.; Guo, C.-H.; Walters, T.D.; Wolters, V.M.; Fattouh, R.; Lam, G.Y.; Hu, P.; Murchie, R.; Sherlock, M.; et al. NADPH Oxidase Complex and IBD Candidate Gene Studies: Identification of a Rare Variant in NCF2 That Results in Reduced Binding to RAC2. Gut 2012, 61, 1028–1035. [Google Scholar] [CrossRef]
- Zhu, L.; Miao, B.; Dymerska, D.; Kuswik, M.; Bueno-Martínez, E.; Sanoguera-Miralles, L.; Velasco, E.A.; Paramasivam, N.; Schlesner, M.; Kumar, A.; et al. Germline Variants of CYBA and TRPM4 Predispose to Familial Colorectal Cancer. Cancers 2022, 14, 670. [Google Scholar] [CrossRef]
- Zheng, H.B.; de la Morena, M.T.; Suskind, D.L. The Growing Need to Understand Very Early Onset Inflammatory Bowel Disease. Front. Immunol. 2021, 12, 675186. [Google Scholar] [CrossRef]
- Danne, C.; Skerniskyte, J.; Marteyn, B.; Sokol, H. Neutrophils: From IBD to the Gut Microbiota. Nat. Rev. Gastroenterol. Hepatol. 2024, 21, 184–197. [Google Scholar] [CrossRef]
- Imbrizi, M.; Magro, F.; Coy, C.S.R. Pharmacological Therapy in Inflammatory Bowel Diseases: A Narrative Review of the Past 90 Years. Pharmaceuticals 2023, 16, 1272. [Google Scholar] [CrossRef]
- Gubatan, J.; Keyashian, K.; Rubin, S.J.S.; Wang, J.; Buckman, C.A.; Sinha, S. Anti-Integrins for the Treatment of Inflammatory Bowel Disease: Current Evidence and Perspectives. Clin. Exp. Gastroenterol. 2021, 14, 333–342. [Google Scholar] [CrossRef] [PubMed]
- Li, H.; Li, J.; Xiao, T.; Hu, Y.; Yang, Y.; Gu, X.; Jin, G.; Cao, H.; Zhou, H.; Yang, C. Nintedanib Alleviates Experimental Colitis by Inhibiting CEBPB/PCK1 and CEBPB/EFNA1 Pathways. Front. Pharmacol. 2022, 13, 904420. [Google Scholar] [CrossRef] [PubMed]
- Collins, C.B.; Puthoor, P.R.; Nguyen, T.T.; Strassheim, D.; Jedlicka, P.; Friedman, J.E.; de Zoeten, E.F. C/EBPβ Deletion Promotes Expansion of Poorly Functional Intestinal Regulatory T Cells. J. Crohns Colitis 2018, 12, 1475–1485. [Google Scholar] [CrossRef] [PubMed]
- Simpson-Abelson, M.R.; Hernandez-Mir, G.; Childs, E.E.; Cruz, J.A.; Poholek, A.C.; Chattopadhyay, A.; Gaffen, S.L.; McGeachy, M.J. CCAAT/Enhancer-Binding Protein β Promotes Pathogenesis of EAE. Cytokine 2017, 92, 24–32. [Google Scholar] [CrossRef]
- Vural, A.; Nabar, N.R.; Hwang, I.-Y.; Sohn, S.; Park, C.; Karlsson, M.C.I.; Blumer, J.B.; Kehrl, J.H. Gαi2 Signaling Regulates Inflammasome Priming and Cytokine Production by Biasing Macrophage Phenotype Determination. J. Immunol. 2019, 202, 1510–1520. [Google Scholar] [CrossRef]
- Li, Z.-W.; Sun, B.; Gong, T.; Guo, S.; Zhang, J.; Wang, J.; Sugawara, A.; Jiang, M.; Yan, J.; Gurary, A.; et al. GNAI1 and GNAI3 Reduce Colitis-Associated Tumorigenesis in Mice by Blocking IL6 Signaling and Down-Regulating Expression of GNAI2. Gastroenterology 2019, 156, 2297–2312. [Google Scholar] [CrossRef]
- Hampe, J.; Lynch, N.J.; Daniels, S.; Bridger, S.; Macpherson, A.J.; Stokkers, P.; Forbes, A.; Lennard-Jones, J.E.; Mathew, C.G.; Curran, M.E.; et al. Fine Mapping of the Chromosome 3p Susceptibility Locus in Inflammatory Bowel Disease. Gut 2001, 48, 191–197. [Google Scholar] [CrossRef]
- Rangel, I.; Ganda Mall, J.P.; Willén, R.; Sjöberg, F.; Hultgren-Hörnquist, E. Degree of Colitis Correlates with Microbial Composition and Cytokine Responses in Colon and Caecum of Gαi2-Deficient Mice. FEMS Microbiol. Ecol. 2016, 92, fiw098. [Google Scholar] [CrossRef]
- Bjursten, M.; Hultgren, O.H.; Hultgren Hörnquist, E. Enhanced Pro-Inflammatory Cytokine Production in Galphai2-Deficient Mice on Colitis Prone and Colitis Resistant 129Sv Genetic Backgrounds. Cell Immunol. 2004, 228, 77–80. [Google Scholar] [CrossRef]
- Peña, J.A.; Thompson-Snipes, L.; Calkins, P.R.; Tatevian, N.; Puppi, M.; Finegold, M.J. Alterations in Myeloid Dendritic Cell Innate Immune Responses in the Galphai2-Deficient Mouse Model of Colitis. Inflamm. Bowel Dis. 2009, 15, 248–260. [Google Scholar] [CrossRef]
- Hu, W.; Fang, T.; Zhou, M.; Chen, X. Identification of Hub Genes and Immune Infiltration in Ulcerative Colitis Using Bioinformatics. Sci. Rep. 2023, 13, 6039. [Google Scholar] [CrossRef] [PubMed]
- Wang, M.; Wang, K.; Liao, X.; Hu, H.; Chen, L.; Meng, L.; Gao, W.; Li, Q. Carnitine Palmitoyltransferase System: A New Target for Anti-Inflammatory and Anticancer Therapy? Front. Pharmacol. 2021, 12, 760581. [Google Scholar] [CrossRef]
- Parada Venegas, D.; De la Fuente, M.K.; Landskron, G.; González, M.J.; Quera, R.; Dijkstra, G.; Harmsen, H.J.M.; Faber, K.N.; Hermoso, M.A. Short Chain Fatty Acids (SCFAs)-Mediated Gut Epithelial and Immune Regulation and Its Relevance for Inflammatory Bowel Diseases. Front. Immunol. 2019, 10, 277. [Google Scholar] [CrossRef]
- De Preter, V.; Machiels, K.; Joossens, M.; Arijs, I.; Matthys, C.; Vermeire, S.; Rutgeerts, P.; Verbeke, K. Faecal Metabolite Profiling Identifies Medium-Chain Fatty Acids as Discriminating Compounds in IBD. Gut 2015, 64, 447–458. [Google Scholar] [CrossRef]
- Uchiyama, K.; Kishi, H.; Komatsu, W.; Nagao, M.; Ohhira, S.; Kobashi, G. Lipid and Bile Acid Dysmetabolism in Crohn’s Disease. J. Immunol. Res. 2018, 2018, 7270486. [Google Scholar] [CrossRef]
- Piotrowska, M.; Binienda, A.; Fichna, J. The Role of Fatty Acids in Crohn’s Disease Pathophysiology—An Overview. Mol. Cell Endocrinol. 2021, 538, 111448. [Google Scholar] [CrossRef]
- Chen, W.; Zou, J.; Shi, X.; Huang, H. Downregulation of CPT1A Exerts a Protective Effect in Dextran Sulfate Sodium-Induced Ulcerative Colitis Partially by Inhibiting PPARα Signaling Pathway. Drug Dev. Res. 2022, 83, 1408–1418. [Google Scholar] [CrossRef] [PubMed]
- Pathan, M.; Keerthikumar, S.; Ang, C.-S.; Gangoda, L.; Quek, C.Y.J.; Williamson, N.A.; Mouradov, D.; Sieber, O.M.; Simpson, R.J.; Salim, A.; et al. FunRich: An Open Access Standalone Functional Enrichment and Interaction Network Analysis Tool. Proteomics 2015, 15, 2597–2601. [Google Scholar] [CrossRef]
- Jain, A.; Tuteja, G. TissueEnrich: Tissue-Specific Gene Enrichment Analysis. Bioinformatics 2019, 35, 1966–1967. [Google Scholar] [CrossRef]
- Sherman, B.T.; Hao, M.; Qiu, J.; Jiao, X.; Baseler, M.W.; Lane, H.C.; Imamichi, T.; Chang, W. DAVID: A Web Server for Functional Enrichment Analysis and Functional Annotation of Gene Lists (2021 Update). Nucleic Acids Res. 2022, 50, W216–W221. [Google Scholar] [CrossRef]
- Bader, G.D.; Hogue, C.W.V. An Automated Method for Finding Molecular Complexes in Large Protein Interaction Networks. BMC Bioinform. 2003, 4, 2. [Google Scholar] [CrossRef] [PubMed]
- Sadegh, S.; Skelton, J.; Anastasi, E.; Bernett, J.; Blumenthal, D.B.; Galindez, G.; Salgado-Albarrán, M.; Lazareva, O.; Flanagan, K.; Cockell, S.; et al. Network Medicine for Disease Module Identification and Drug Repurposing with the NeDRex Platform. Nat. Commun. 2021, 12, 6848. [Google Scholar] [CrossRef] [PubMed]
- Newman, A.M.; Steen, C.B.; Liu, C.L.; Gentles, A.J.; Chaudhuri, A.A.; Scherer, F.; Khodadoust, M.S.; Esfahani, M.S.; Luca, B.A.; Steiner, D.; et al. Determining Cell Type Abundance and Expression from Bulk Tissues with Digital Cytometry. Nat. Biotechnol. 2019, 37, 773–782. [Google Scholar] [CrossRef] [PubMed]
- Chen, B.; Khodadoust, M.S.; Liu, C.L.; Newman, A.M.; Alizadeh, A.A. Profiling Tumor Infiltrating Immune Cells with CIBERSORT. Methods Mol. Biol. 2018, 1711, 243–259. [Google Scholar] [CrossRef]








| Datasets | |||||
| ID | Inflamed | Non-Inflamed | Platform | References | |
| CD | GSE83687 | 42 | 60 | Illumina HiSeq 2500 | [14] |
| GSE179285 | 47 | 121 | Agilent-014850 Whole Human Genome | [15] | |
| GSE186582 | 137 | 94 | Affymetrix Human Genome U133 Plus 2.0 Array | [16] | |
| GSE75214 | 59 | 16 | Affymetrix Human Gene 1.0 ST Array | [17] | |
| UC | GSE9452 | 8 | 18 | Affymetrix Human Genome U133 Plus 2.0 Array | [18] |
| GSE75214 | 74 | 23 | Affymetrix Human Gene 1.0 ST Array | [17] | |
| GSE48958 | 7 | 6 | Affymetrix Human Gene 1.0 ST Array | [19] | |
| GSE179285 | 23 | 32 | Agilent-014850 Whole Human Genome | [15] | |
| Total | 397 | 370 | For Meta-analysis | ||
| Validation Datasets | |||||
| ID | Patients | Healthy | Platform | ||
| IBD | GSE117993 | 135 | 55 | Illumina HiSeq 2500 (Homo sapiens) | [20] |
| GSE4183 | 15 | 8 | Affymetrix Human Genome U133 Plus 2.0 Array | [21] | |
| GSE13367 | 8 | 10/9 1 | Affymetrix Human Genome U133 Plus 2.0 Array | [22] | |
| GSE16879 | 98 | 12 | Affymetrix Human Genome U133 Plus 2.0 Array | [23] | |
| GSE36807 | 28 | 7 | Affymetrix Human Genome U133 Plus 2.0 Array | [8] | |
| GSE38713 | 23 | 13 | Affymetrix Human Genome U133 Plus 2.0 Array | [24] | |
| GSE6731 | 12 | 17 | Affymetrix Human Genome U95 Version 2 Array | [25] | |
| GSE59071 | 82 | 11/23 2 | Affymetrix Human Gene 1.0 ST Array | [26] | |
| Findings | Key Points |
|---|---|
| DEGs Identified Through Meta-analysis | 180 common DEGs were identified between CD and UC |
| Key Disease-Related Genes | Nine potential IBD modulators (CYBB, RAC2, GNAI2, ITGA4, CYBA, NCF4, CPT1A, NCF2, PCK1) |
| Pathways Involved | TNF signaling, adipocytokine signaling, colorectal cancer, leukocyte transendothelial migration, NOD-like receptor signaling, and VEGF signaling |
| Phenotypic Traits | Dysregulated inflammatory response, impaired oxidative burst, increased susceptibility to infection, and recurrent abscess formation |
| Increased Immune Infiltration | Neutrophils, activated DCs, plasma cells, mast cells (resting/activated), B cells (memory/naïve), Tregs, M0 and M1 macrophages |
| Reduced Immune Infiltration | Monocytes, activated NK cells, resting DCs, M2 macrophages, T cells (gamma delta, follicular helper, CD8, and CD4 memory resting) |
| No Change | Resting NK cells, T cells CD4 (naïve/memory activated), and eosinophils |
Disclaimer/Publisher’s Note: The statements, opinions and data contained in all publications are solely those of the individual author(s) and contributor(s) and not of MDPI and/or the editor(s). MDPI and/or the editor(s) disclaim responsibility for any injury to people or property resulting from any ideas, methods, instructions or products referred to in the content. |
© 2024 by the authors. Licensee MDPI, Basel, Switzerland. This article is an open access article distributed under the terms and conditions of the Creative Commons Attribution (CC BY) license (https://creativecommons.org/licenses/by/4.0/).
Share and Cite
Alghamdi, K.S.; Kassar, R.H.; Farrash, W.F.; Obaid, A.A.; Idris, S.; Siddig, A.; Shakoori, A.M.; Alshehre, S.M.; Minshawi, F.; Mujalli, A. Key Disease-Related Genes and Immune Cell Infiltration Landscape in Inflammatory Bowel Disease: A Bioinformatics Investigation. Int. J. Mol. Sci. 2024, 25, 9751. https://doi.org/10.3390/ijms25179751
Alghamdi KS, Kassar RH, Farrash WF, Obaid AA, Idris S, Siddig A, Shakoori AM, Alshehre SM, Minshawi F, Mujalli A. Key Disease-Related Genes and Immune Cell Infiltration Landscape in Inflammatory Bowel Disease: A Bioinformatics Investigation. International Journal of Molecular Sciences. 2024; 25(17):9751. https://doi.org/10.3390/ijms25179751
Chicago/Turabian StyleAlghamdi, Kawthar S., Rahaf H. Kassar, Wesam F. Farrash, Ahmad A. Obaid, Shakir Idris, Alaa Siddig, Afnan M. Shakoori, Sallwa M. Alshehre, Faisal Minshawi, and Abdulrahman Mujalli. 2024. "Key Disease-Related Genes and Immune Cell Infiltration Landscape in Inflammatory Bowel Disease: A Bioinformatics Investigation" International Journal of Molecular Sciences 25, no. 17: 9751. https://doi.org/10.3390/ijms25179751
APA StyleAlghamdi, K. S., Kassar, R. H., Farrash, W. F., Obaid, A. A., Idris, S., Siddig, A., Shakoori, A. M., Alshehre, S. M., Minshawi, F., & Mujalli, A. (2024). Key Disease-Related Genes and Immune Cell Infiltration Landscape in Inflammatory Bowel Disease: A Bioinformatics Investigation. International Journal of Molecular Sciences, 25(17), 9751. https://doi.org/10.3390/ijms25179751

