Sign in to use this feature.

Years

Between: -

Subjects

remove_circle_outline
remove_circle_outline
remove_circle_outline
remove_circle_outline
remove_circle_outline
remove_circle_outline
remove_circle_outline
remove_circle_outline
remove_circle_outline

Journals

remove_circle_outline
remove_circle_outline
remove_circle_outline
remove_circle_outline
remove_circle_outline
remove_circle_outline
remove_circle_outline
remove_circle_outline
remove_circle_outline
remove_circle_outline
remove_circle_outline
remove_circle_outline
remove_circle_outline
remove_circle_outline
remove_circle_outline
remove_circle_outline

Article Types

Countries / Regions

remove_circle_outline
remove_circle_outline
remove_circle_outline
remove_circle_outline
remove_circle_outline

Search Results (991)

Search Parameters:
Keywords = lemon

Order results
Result details
Results per page
Select all
Export citation of selected articles as:
20 pages, 1774 KB  
Review
Encapsulation Strategies for Lemon Essential Oil in Lipid-Based Food Systems: Recent Advances and Applications in Oxidative Stability
by Louiza Himed, Salah Merniz, Rofia Djerri, Belkis Akachat, Hadria Boussioud, Asmaa Berkati, Maria D’Elia and Luca Rastrelli
Foods 2026, 15(5), 950; https://doi.org/10.3390/foods15050950 - 7 Mar 2026
Viewed by 196
Abstract
Essential oils, particularly lemon essential oil (LEO), have attracted increasing interest as natural antimicrobial and antioxidant agents for food preservation. However, their direct incorporation into food systems is limited by high volatility, poor water solubility, oxidative instability, and potential sensory impacts. Encapsulation has [...] Read more.
Essential oils, particularly lemon essential oil (LEO), have attracted increasing interest as natural antimicrobial and antioxidant agents for food preservation. However, their direct incorporation into food systems is limited by high volatility, poor water solubility, oxidative instability, and potential sensory impacts. Encapsulation has emerged as an effective technological strategy to overcome these constraints by improving the stability and controlled release of LEO, especially in lipid-based food matrices such as margarine. This review critically summarizes recent advances (2020–2024) in the extraction, physicochemical characterization, and encapsulation of LEO, with particular emphasis on food-grade delivery systems, including biopolymers and inorganic carriers such as silica. Encapsulation efficiency, protection mechanisms, and release behavior are discussed in relation to oxidative stability and functional performance in real food applications. Special attention is devoted to light margarine as a model lipid system, highlighting the advantages and limitations of different encapsulation strategies in delaying lipid oxidation while preserving sensory quality. Finally, emerging challenges related to scalability, regulatory acceptance, and safety, together with future perspectives on smart food packaging and sustainable encapsulation technologies, are outlined to support the effective translation of LEO-based systems into industrial food applications. Full article
Show Figures

Figure 1

18 pages, 5365 KB  
Article
Postharvest Quality Retention of Citrus limon L. cv. Kagzi Lemon Under Cold Storage Using Chitosan and Aloe Vera Gel Coatings
by Aleena Khalid, Mehwish Liaquat, Shafiq Ur Rehman, Sarvet Jehan, Muhammad Naeem Sattar, Abdul Ghafoor, Khalid M. A. Ramadan and Muhammad Munir
Sustainability 2026, 18(5), 2568; https://doi.org/10.3390/su18052568 - 5 Mar 2026
Viewed by 139
Abstract
Lemon (Citrus limon L.) is a widely cultivated citrus fruit valued for its nutritional and medicinal properties; however, it is highly perishable and prone to postharvest losses. This study aimed to evaluate the efficacy of natural edible coatings, chitosan (CS) and aloe [...] Read more.
Lemon (Citrus limon L.) is a widely cultivated citrus fruit valued for its nutritional and medicinal properties; however, it is highly perishable and prone to postharvest losses. This study aimed to evaluate the efficacy of natural edible coatings, chitosan (CS) and aloe vera gel (AV gel), applied individually and in combination, in preserving the postharvest quality of lemon fruits during 60 days of cold storage at 4 °C and 85% relative humidity. Nine treatments were tested, including a control, two concentrations of CS (2% and 3%), two concentrations of AV (10% and 15%), and four combinations of CS and AV gel. Various quality parameters were monitored at 0-, 10-, 20-, 30-, 40-, 50-, and 60-day intervals, including weight loss, fruit decay, juice content, firmness, total soluble solids (TSS), titratable acidity (TA), total sugars (TS), reducing sugars (RS), non-reducing sugars (NRS), total phenolic content (TPC), total antioxidant capacity (TAC), and antioxidant enzyme activities (catalase, peroxidase and superoxide dismutase) were monitored at 10-day intervals. The results demonstrated that the combined coating of 2% CS and 10% AV was the most effective in minimizing weight loss (34.25%) and decay incidence (9.22%) at day 60, while maintaining biochemical quality, including higher vitamin C content, phenolic content, and antioxidant activity. This research highlights the potential of CS and AV gel-based coatings as eco-friendly alternatives to synthetic preservatives for extending shelf life. Full article
(This article belongs to the Section Sustainable Food)
Show Figures

Figure 1

21 pages, 304 KB  
Article
Safety Assessment of Lemon Myrtle (Backhousia citriodora) Extract: 28-Day Oral Toxicity Study in Rats and In Vitro and In Vivo Genotoxicity Studies
by Takashi Yamaguchi, Shinichi Honda, Toshihide Fujii, Ayumi Yamamoto, Keiichi Itoh, Maya Ueda, Shoji Masumori and Hiroshi Kubo
Toxics 2026, 14(3), 213; https://doi.org/10.3390/toxics14030213 - 28 Feb 2026
Viewed by 308
Abstract
The essential oil or extract of Lemon myrtle (Backhousia citriodora F. Muell.), belonging to the family Myrtaceae and the genus Backhousia, exhibits anti-inflammatory and antioxidant properties. However, limited information exists on the safety of water extracts from its leaves. The present [...] Read more.
The essential oil or extract of Lemon myrtle (Backhousia citriodora F. Muell.), belonging to the family Myrtaceae and the genus Backhousia, exhibits anti-inflammatory and antioxidant properties. However, limited information exists on the safety of water extracts from its leaves. The present study aimed to assess the safety of lemon myrtle water extract as a functional food by performing genotoxicity studies and repeated-dose oral toxicity. Although the bacterial reverse mutation test (Ames test) yielded positive results, in vivo mammalian erythrocyte micronucleus and alkaline comet assays yielded negative results. In a 28-day oral toxicity study, the extract was orally administered to male and female Crl:CD rats at doses of 0, 250, 500, and 1000 mg/kg bw/day. Notably, the extract induced no adverse effects, and the no-observed-adverse-effect level was 1000 mg/kg bw/day in male and female rats. Despite its genotoxicity in vitro, the extract did not exhibit genotoxicity in vivo. Moreover, no signs of toxicity were observed in the general toxicity study. Overall, these results suggest that lemon myrtle water extract does not pose a substantive genotoxic risk at practical oral exposure levels. Full article
(This article belongs to the Section Agrochemicals and Food Toxicology)
Show Figures

Graphical abstract

29 pages, 1554 KB  
Review
Melissa officinalis L. (Lemon Balm): An Integrative Review of Phytochemistry and Evidence from Preclinical Research to Clinical Studies
by Ioan-Alexandru Cîmpeanu, Casiana Boru, Cristina Adriana Dehelean, Sergio Liga, Raluca Mioara Cosoroabă, Simona Ardelean, Roxana Popescu and Daliborca Vlad
Plants 2026, 15(4), 650; https://doi.org/10.3390/plants15040650 - 19 Feb 2026
Viewed by 416
Abstract
Melissa officinalis L. (lemon balm) is a Lamiaceae species widely used in traditional and contemporary herbal practice, yet its reported bioactivities are strongly preparation-dependent, reflecting variability between polyphenol-rich extracts and volatile essential-oil fractions. This integrative review links phytochemistry with recent preclinical findings and [...] Read more.
Melissa officinalis L. (lemon balm) is a Lamiaceae species widely used in traditional and contemporary herbal practice, yet its reported bioactivities are strongly preparation-dependent, reflecting variability between polyphenol-rich extracts and volatile essential-oil fractions. This integrative review links phytochemistry with recent preclinical findings and available clinical evidence. Across model systems, lemon balm most consistently shows antioxidant and anti-inflammatory signatures, with additional domain-specific signals reported in neurobehavioral, cardiometabolic, gastrointestinal, and dermatological models; however, comparability is limited by heterogeneous plant parts, extraction procedures, and chemical standardization. Preclinical findings were organized by biological domain, whereas clinically, the most consistent signals are observed for symptom-oriented endpoints, particularly anxiety/stress and sleep-related outcomes reported in controlled trials, including aromatherapy studies, while evidence for other indications remains mixed or insufficiently confirmed. Overall, the evidence supports continued development of chemically characterized, standardized preparations and mechanism-informed trials with harmonized outcomes and robust safety reporting to improve translational interpretability. Full article
(This article belongs to the Section Phytochemistry)
Show Figures

Figure 1

20 pages, 3086 KB  
Article
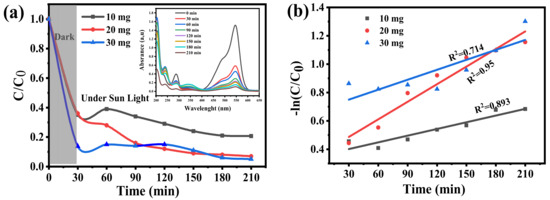
H2O2-Assisted Sunlight Photocatalytic Degradation of Basic Fuchsin Using Green-Synthesized ZnO Nanowires
by Aicha Hazmoune, Chahra Boukaous, Sabrina Iaiche, Boubaker Benhaoua, Farid Fadhillah, Amine Aymen Assadi, Abdeltif Amrane, Fekri Abdulraqeb Ahmed Ali, Jie Zhang, Mohammed Kebir and Hichem Tahraoui
Catalysts 2026, 16(2), 193; https://doi.org/10.3390/catal16020193 - 18 Feb 2026
Viewed by 460
Abstract
The efficient removal of toxic dyes from wastewater remains a major environmental challenge. In this study, we report a green and facile one-pot synthesis of zinc oxide nanowires (ZnO-NWs) using lemon verbena leaf extract as a sustainable capping and stabilizing agent. The extract [...] Read more.
The efficient removal of toxic dyes from wastewater remains a major environmental challenge. In this study, we report a green and facile one-pot synthesis of zinc oxide nanowires (ZnO-NWs) using lemon verbena leaf extract as a sustainable capping and stabilizing agent. The extract played a vital role in directing the 1D growth of the wurtzite hexagonal structure. Characterization confirmed a band gap of 3.12 eV and the characteristic Zn-O stretching at 375 cm−1. Photocatalytic activity tests using 20 mg of biosynthesized ZnO-NWs demonstrated excellent degradation performance. A rate constant of 0.0067 min−1 was achieved, with 99.95% degradation of Basic Fuchsin under natural sunlight for 3 h. Active species analysis highlighted the crucial roles of holes (h+), superoxide radicals (O2), and hydroxyl radicals (•OH). Notably, the addition of 10 mM H2O2 produced a powerful synergistic effect, reducing the degradation time from 3 h to only 7 min and increasing the reaction rate by approximately 25-fold. These findings highlight the potential of biosynthesized ZnO-NWs as highly efficient, rapid, and sustainable photocatalysts for environmental remediation. Full article
Show Figures

Graphical abstract

16 pages, 2986 KB  
Article
Use of Citrus Peel Waste as Bio-Fillers in Polyester Resin Composites: Analysis of Mechanical Properties
by Mariola Jureczko, Małgorzata Dziekońska, Tomasz Czapla, Bożena Gzik-Zroska and Kamil Joszko
Materials 2026, 19(4), 705; https://doi.org/10.3390/ma19040705 - 12 Feb 2026
Viewed by 283
Abstract
In the context of global trends in sustainability and the circular economy (CE), this article aims to investigate the potential of microparticles derived from citrus peel waste (grapefruit, key lime, lemon, and orange), constituting approximately 50% of the fruit weight, as eco-friendly bio-fillers [...] Read more.
In the context of global trends in sustainability and the circular economy (CE), this article aims to investigate the potential of microparticles derived from citrus peel waste (grapefruit, key lime, lemon, and orange), constituting approximately 50% of the fruit weight, as eco-friendly bio-fillers in polymer composites, thereby reducing the consumption of petrochemical resins. The composites were fabricated by gravity casting using polyester resin (PR) as the matrix at filler concentrations of 2.5%, 5%, and 10% by weight. Functional properties were assessed using static tensile testing (measuring Peak Load, Peak Stress, and Young’s modulus) and Shore D hardness testing. The incorporation of unprocessed fillers generally decreased tensile strength (Peak Stress REF: 31.48 MPa), attributed to poor interfacial adhesion. The lowest Peak Stress value was recorded for the 2.5O composite (16.04 MPa). The exception was the 10K composite (10 wt.%key limee), which achieved a Peak Load (1.28 kN) nearly identical to the neat resin (1.29 kN), although the Peak Stress remained lower due to the reduced effective cross-sectional area. Stiffness (Young’s modulus REF: 3.26 GPa) increased by more than 10 wt.% for 5G (3.63 GPa), indicating effective reinforcement at this concentration. A key positive finding was a universal increase in Shore D hardness across all biocomposites (REF: 78.4 ShD), with a maximum of 83.8 ShD for 10L (lemon), a typical response to rigid fillers that suggests enhanced surface resistance. The results suggest that citrus peel waste could be considered for non-structural applications where surface durability and efficient waste management are priorities. Full article
(This article belongs to the Section Biomaterials)
Show Figures

Figure 1

17 pages, 7579 KB  
Article
Citrus Juice Marination Improves the Flavor of Fish: A Case Study of Sea Bass (Lateolabrax japonicus)
by Yuxiang Wang, Chenyang Zhao, Jixiang Zhang, Xiaoguo Ying, Shanggui Deng and Lukai Ma
Foods 2026, 15(4), 635; https://doi.org/10.3390/foods15040635 - 10 Feb 2026
Viewed by 335
Abstract
Although aquatic products are abundant in premium proteins and other vital nutrients, their unique fishy smell often restricts public acceptance and the development of related products. Therefore, pre-marinating is usually used to improve sensory quality and mitigate fishy smell. In this study, sea [...] Read more.
Although aquatic products are abundant in premium proteins and other vital nutrients, their unique fishy smell often restricts public acceptance and the development of related products. Therefore, pre-marinating is usually used to improve sensory quality and mitigate fishy smell. In this study, sea bass filets were marinated for 1 h at a solid–liquid ratio of 3:5 (w/w) using 15% orange juice, 15% grapefruit juice, and 10% lemon juice. Subsequently, their effects on the flavor and sensory quality of sea bass were examined. The results of gas chromatography-ion mobility spectrometry (GC-IMS) showed that marinating the filets in citrus juice led to a notable increase in volatile compounds, including esters with fruity flavor such as ethyl butyrate and terpenes with pleasant citrus aromas such as limonene. The results of texture profile analysis (TPA) showed that pre-marinading with orange juice and grapefruit juice significantly reduced the hardness of fish and resulted in higher sensory evaluation scores (p < 0.05). Lemon juice treatment produced the most noticeable whitening effect (p < 0.05). These findings suggest that citrus juices can be effectively incorporated as marinade ingredients for sea bass, providing both theoretical insight and practical guidance for improving the marinating technology for aquatic products. Full article
Show Figures

Figure 1

16 pages, 607 KB  
Review
Investigating the Biological Effects of Plant Essential Oils on Plant-Decaying Pathogens
by Hazem S. Elshafie, Aniello Crescenzi and Ippolito Camele
Plants 2026, 15(4), 542; https://doi.org/10.3390/plants15040542 - 9 Feb 2026
Viewed by 306
Abstract
Essential oils (EOs), complex volatile compounds synthesized by plants, represent a vital class of natural products that are increasingly significant in scientific research due to their diverse biological properties and broad-spectrum medicinal applications. This study provides a comprehensive overview of EOs, commencing with [...] Read more.
Essential oils (EOs), complex volatile compounds synthesized by plants, represent a vital class of natural products that are increasingly significant in scientific research due to their diverse biological properties and broad-spectrum medicinal applications. This study provides a comprehensive overview of EOs, commencing with a historical perspective and detailing their applications. It systematically catalogs their primary botanical sources, with specific examples of the most common and important plant families, including Lamiaceae (e.g., sage, oregano, thyme), Verbenaceae (vervain), Magnoliaceae (magnolia), Rutaceae (lemon), Myrtaceae (eucalyptus) and Lauraceae (cinnamon). A key focus is their antifungal activity, including the bioactive constituents involved and their mechanisms of action, with particular emphasis on their defense against pathogenic postharvest fungi. This includes an analysis of the key bioactive constituents responsible for these bioeffects and an exploration of their possible mechanisms of action against phytopathogenic fungi, with particular emphasis on postharvest pathogens infecting several crops. The discussion further highlights the role of EOs as sustainable alternatives to synthetic fungicides for controlling plant diseases that avoid the negative ecological and public health impacts associated with conventional agrochemicals. The study addresses these objectives by describing methods for testing antimicrobial efficacy, including kill-time studies, LD50 determination, growth-curve analysis, the poisoned food technique, Spore-germination assays, and metabolic CO2 measurement. The current review also highlights some recent studies reviewing the in vitro and in vivo antifungal performance of specific EOs against postharvest diseases. Full article
(This article belongs to the Special Issue Plant Essential Oil with Biological Activity: 3nd Edition)
Show Figures

Figure 1

18 pages, 2729 KB  
Article
Enhancement Effect of Lemon Flower on the Flavor Quality of White Tea and Its Formation Mechanism
by Jun Wang, Yiwen Hu, Deyu Hu, Zhihong Lu, Li Xiang, Jinsong Xiang, Min Hong, Lili Ling and Yanyan Ma
Foods 2026, 15(3), 596; https://doi.org/10.3390/foods15030596 - 6 Feb 2026
Viewed by 315
Abstract
This study involved developing a novel lemon flower-scented white tea (LT) through multiple aroma-imparting cycles, and taking an integrated approach to investigating its flavour formation mechanism. Sensory evaluation and electronic tongue analysis revealed that the LT exhibited more balanced taste characteristics, with significantly [...] Read more.
This study involved developing a novel lemon flower-scented white tea (LT) through multiple aroma-imparting cycles, and taking an integrated approach to investigating its flavour formation mechanism. Sensory evaluation and electronic tongue analysis revealed that the LT exhibited more balanced taste characteristics, with significantly reduced bitterness and astringency, attributed to the decreased caffeine content and conversion of esterified catechins. Electronic nose and HS-SPME/GC-MS results confirmed that the LT had acquired a distinctive aroma characterised by floral and citrus notes, primarily originating from lemon flower volatiles such as methyl anthranilate and limonene. Multivariate statistical analysis identified 32 key differential compounds (variable importance in projection value > 1), with methyl anthranilate, β-ionone, and geraniol (relative odour activity value > 80) jointly forming the shared flavour base among teas. These findings demonstrate that lemon flower infusion can effectively enhance the sensory quality of white tea and provide theoretical support for the development of diverse floral teas. Full article
Show Figures

Figure 1

16 pages, 292 KB  
Article
Multiplatform Metabolomics for the Design and Characterization of a Mediterranean Plant-Based Lyophilized Powder from Agro-Industrial By-Products
by Rosa Toledo-Gil, Pasquale Crupi, Jose Enrique Yuste-Jiménez and Fernando Vallejo
Foods 2026, 15(3), 565; https://doi.org/10.3390/foods15030565 - 5 Feb 2026
Viewed by 325
Abstract
Agri-food industries generate substantial quantities of side streams such as peels, pods, seeds, and leaves. Traditionally regarded as waste, these by-products are now recognized as rich sources of bioactive compounds—often at higher concentrations than those found in edible plant parts. Their recovery reduces [...] Read more.
Agri-food industries generate substantial quantities of side streams such as peels, pods, seeds, and leaves. Traditionally regarded as waste, these by-products are now recognized as rich sources of bioactive compounds—often at higher concentrations than those found in edible plant parts. Their recovery reduces environmental impact and enables the development of sustainable ingredients for food and health-related applications, in line with circular economy principles. This study presents the design and metabolomic characterization of a novel lyophilized powder derived from Mediterranean and locally cultivated plant-based by-products (named BIOMEDER), including orange, lemon, olive leaves, carob pods, shiitake mushroom, and salicornia. A multiplatform metabolomics approach was applied, combining high-resolution UPLC-QTOF-MS, UHPLC-QTRAP-MS, SPME-GC-MS, and 1H-NMR spectroscopy to comprehensively profile phytochemicals, nutrients, and volatile organic compounds (VOCs). The powder was found to be rich in flavonoids (e.g., luteolin-7-O-glucoside, hesperidin, eriocitrin), phenolic acids, amino acids (e.g., proline, GABA), organic acids (e.g., malic and citric acid), and over 40 VOCs associated with antioxidant and sensory functions. Notably, high concentrations of these compounds suggest potential health-promoting properties. These findings might support the formulation of a potential functional plant-based supplement and reinforce the value of integrating diverse agro-industrial by-products into sustainable, health-oriented food solutions. Full article
18 pages, 4032 KB  
Article
Taxonomy—Dependent Seed Tocochromanol Composition in the Rutaceae Family: Application of Sustainable Approach for Their Extraction
by Danija Lazdiņa, Inga Mišina, Krists Dukurs and Paweł Górnaś
Plants 2026, 15(3), 455; https://doi.org/10.3390/plants15030455 - 2 Feb 2026
Cited by 2 | Viewed by 312
Abstract
Several members of the Rutaceae (citrus) family are widely cultivated and processed. Tocopherol (T) synthesis and composition are well-documented, while tocotrienols (T3) in most plant families remain underreported. To amend this, mass screening of Rutaceae species’ seed tocochromanols were analysed. Of the 53 [...] Read more.
Several members of the Rutaceae (citrus) family are widely cultivated and processed. Tocopherol (T) synthesis and composition are well-documented, while tocotrienols (T3) in most plant families remain underreported. To amend this, mass screening of Rutaceae species’ seed tocochromanols were analysed. Of the 53 analysed species, seed tocochromanols were tocotrienol-dominated in 22 species, including a majority of species Zanthoxyloideae (Choisya, Dictamnus, Melicope, Ptelea, Skimmia, Tetradium, Zanthoxylum) and the Cneoroideae (Cneorum) subfamily. Total tocochromanol content ranged from 0.20–25.98 mg 100 g−1 dry weight (dw) seeds. The highest tocochromanol content was observed in Murraya paniculata, Ruta graveolens seeds, the highest tocotrienol (T3) content was observed in Skimmia anquetilia and Dictamnus albus—19.80 and 19.70 mg 100 g−1 dw, respectively. The major tocochromanols in the seeds were γ-T and γ-T3, while others were present in low concentration or absent. Linear discriminant analysis (LDA), principal component analysis (PCA) and non-hierarchal cluster analysis (N-HCA) identified similar tocochromanol content trends in the Rutoideae subfamily species and the Bergera and Murraya genus, while the Zanthoxyloideae subfamily species’ seed tocochromanol composition was highly variable. The efficient extractability of tocochromanols using sustainable solvent–ethanol is demonstrating suitability of this approach for daily samples screening and bioactive extraction. Full article
(This article belongs to the Section Phytochemistry)
Show Figures

Figure 1

60 pages, 3926 KB  
Review
Cascade Valorisation of Lemon-Processing Residues (Part I): Current Trends in Green Extraction Technologies and High-Value Bioactive Recovery
by Jimmy Núñez-Pérez, Jhomaira L. Burbano-García, Rosario Espín-Valladares, Marco V. Lara-Fiallos, Juan Carlos DelaVega-Quintero, Marcelo A. Cevallos-Vallejos and José-Manuel Pais-Chanfrau
Foods 2026, 15(3), 491; https://doi.org/10.3390/foods15030491 - 1 Feb 2026
Viewed by 598
Abstract
The global citrus-processing industry generates 15–32 million tonnes of waste annually. Lemon-processing residues—peels, seeds, and pomace—constitute 45–55% of fruit mass and harbour high-value bioactive compounds amenable to cascade valorisation. This review (Part I of a two-part series) examines green extraction technologies for recovering [...] Read more.
The global citrus-processing industry generates 15–32 million tonnes of waste annually. Lemon-processing residues—peels, seeds, and pomace—constitute 45–55% of fruit mass and harbour high-value bioactive compounds amenable to cascade valorisation. This review (Part I of a two-part series) examines green extraction technologies for recovering bioactive compounds from lemon waste streams. Following bibliometric analysis of 847 publications (2003–2025), this work delineates the compositional heterogeneity of lemon fractions and establishes a hierarchical framework for value-added products encompassing essential oils, pectin, polyphenols, seed oils, citric acid, industrial enzymes, α-cellulose, and nanocrystalline cellulose. Four sustainable extraction methodologies are systematically evaluated: ultrasound-assisted extraction, microwave-assisted extraction, supercritical CO2 extraction, and enzyme-assisted extraction. Comparative assessment demonstrates yield improvements of 16–112% over conventional approaches, processing-time reductions of 89–98%, and energy savings up to 95%. Critical research gaps include fragmented single-product valorisation, insufficient techno-economic assessment, and limited industrial-scale validation. Integrated cascade biorefineries employing sequential green extraction protocols offer economically viable pathways for transforming lemon waste into diversified revenue streams. Industrial implementation, circular-economy integration, and techno-economic feasibility are addressed in Part II. Full article
Show Figures

Graphical abstract

18 pages, 1770 KB  
Article
Performance and Regeneration Evaluation of rGO Filter Materials During Ultrasonic Cleaning with Different Cleaning Solutions
by Tao Yu, Wenjun Leng, Xin Zhang and Qing Liu
Materials 2026, 19(3), 566; https://doi.org/10.3390/ma19030566 - 1 Feb 2026
Viewed by 393
Abstract
The regeneration of air filter materials can extend the service life of filters, and also reduce resource waste and air pollution caused by replacements, which directly lower carbon emissions. This paper focuses on reduced graphene oxide (rGO) filter materials, investigating the effects of [...] Read more.
The regeneration of air filter materials can extend the service life of filters, and also reduce resource waste and air pollution caused by replacements, which directly lower carbon emissions. This paper focuses on reduced graphene oxide (rGO) filter materials, investigating the effects of ultrasonic cleaning utilizing water, lemon acid, and a cleaning agent. Regeneration performances were also tested and discussed and analyzed. Results show the synergistic effect of the cleaning agent and ultrasonic cleaning yields the most optimal regeneration performance. Compared to the water and lemon acid, filtration efficiency of rGO materials for PM10, PM2.5, and PM1.0 increased by 2.0%~12.15% and 0.42%~7.13%, 0.04%~5.67% and 0.03%~2.35%, and 0.02%~3.47% and 0.16%~2.02%, respectively. Filtration efficiency recovery rates for PM10, PM2.5, and PM1.0 using the cleaning agent exceeded 70%. Counting filtration efficiency exhibited significant changes for particle sizes from 0.265 to 1.0 μm. The resistance after water cleaning was higher than that of cleaning agent cleaning and lemon acid cleaning. After 10 cleaning cycles, the cleaning agent exhibited QF values that were 0.0012 Pa−1, 0.0003 Pa−1, and 0.0001 Pa−1 higher for PM10, PM2.5, and PM1.0, respectively, compared to the water, and 0.0007 Pa−1, 0.0001 Pa−1, and 0.0001 Pa−1 higher compared to the lemon acid. It provides data references for the efficient regeneration of rGO materials and promotes the green application of air filter materials. Full article
Show Figures

Figure 1

18 pages, 1524 KB  
Article
Determination of 10 Antibiotics and 53 Plant Growth Regulators in Citrus Fruits by QuEChERS Combined with Liquid Chromatography–Quadrupole/Orbitrap Mass Spectrometry
by Yujie Xie, Zhengyi Liu, Mengjie Shi, Xingqiang Wu, Kaixuan Tong, Qiaoying Chang, Chunlin Fan and Hui Chen
Foods 2026, 15(3), 477; https://doi.org/10.3390/foods15030477 - 30 Jan 2026
Cited by 1 | Viewed by 345
Abstract
Citrus fruits are susceptible to ‘Huanglongbing’, leading to widespread antibiotic use during planting. Additionally, to enhance economic efficiency, plant growth regulators (PGRs) are also applied to citrus fruits. To rapidly screen for antibiotics and plant growth regulators in citrus fruits, a method was [...] Read more.
Citrus fruits are susceptible to ‘Huanglongbing’, leading to widespread antibiotic use during planting. Additionally, to enhance economic efficiency, plant growth regulators (PGRs) are also applied to citrus fruits. To rapidly screen for antibiotics and plant growth regulators in citrus fruits, a method was developed for the simultaneous detection of exogenous contaminants in mandarin, orange, pomelo, and lemon using QuEChERS combined with liquid chromatography–quadrupole/orbitrap mass spectrometry. By comparing the responses or recoveries of compounds under different conditions, the optimal extraction and purification were determined. The method was used to verify the methodological parameters for four citrus fruits. The results showed that the detection limits for 10 antibiotics and 53 plant growth regulators in the four citrus fruits ranged from 1 to 50 μg/kg, and the limits of quantitation ranged from 1 to 80 μg/kg. And the coefficient of determination (R2) was ≥ 0.99. The recovery of all compounds was between 60% and 120%, and the relative standard deviation (RSD) was less than 20%. The method was applied to the 42 real samples, and a total of nine compounds were detected at concentrations ranging from 0.002 to 0.852 mg/kg. The results demonstrated that the method was simple, sensitive, accurate, and reliable, making it suitable for detecting antibiotics and plant growth regulators in citrus fruits. Full article
(This article belongs to the Section Food Analytical Methods)
Show Figures

Figure 1

17 pages, 4005 KB  
Article
Insights into the Adaptation of Geotrichum citri-aurrantii in Highly Acidic Environments
by Qian Niu, Jie Zheng, Wenbin Liao, Ju Qian, Xiaoli Tan, Qiuli Ouyang, Lu Li and Nengguo Tao
J. Fungi 2026, 12(2), 91; https://doi.org/10.3390/jof12020091 - 29 Jan 2026
Viewed by 431
Abstract
Sour rot is a significant postharvest disease affecting citrus fruit, causing sourness and decay in various cultivars, particularly lemons. How the pathogen, Geotrichum citri-aurantii, adapts to the highly acidic environment of citrus fruit remains inadequately understood. In this study, the growth characteristics, [...] Read more.
Sour rot is a significant postharvest disease affecting citrus fruit, causing sourness and decay in various cultivars, particularly lemons. How the pathogen, Geotrichum citri-aurantii, adapts to the highly acidic environment of citrus fruit remains inadequately understood. In this study, the growth characteristics, morphological and structural changes, gene expression profiles, and adaptive mechanisms of G. citri-aurantii under highly acidic conditions were elucidated. The findings indicated that G. citri-aurantii modified the environmental pH by either alkalizing (pH < 3.00) or acidifying (pH > 3.00) the host tissue. It exhibited strong adaptability at pH 2.2, showing shortened and aggregated hyphae, delayed spore germination, and increased vacuoles. Transcriptomic analysis and qRT-PCR identified the significant regulation of key differentially expressed genes involved in cell wall remodeling, cell membrane component synthesis, carbon metabolism, and signal transduction. These regulatory changes enable the pathogen to prevent an influx of external acids and maintain the energy supply under acid stress conditions. Additionally, the Pal/Rim pH signaling pathway genes exhibit distinct response patterns in citrus cultivars with different acidities. These findings enrich the comprehension of the pathogenic process of G. citri-aurantii and offer a theoretical foundation for preventing and managing citrus sour rot. Full article
(This article belongs to the Section Environmental and Ecological Interactions of Fungi)
Show Figures

Figure 1

Back to TopTop