Sign in to use this feature.

Years

Between: -

Subjects

remove_circle_outline
remove_circle_outline
remove_circle_outline
remove_circle_outline
remove_circle_outline
remove_circle_outline
remove_circle_outline
remove_circle_outline

Journals

Article Types

Countries / Regions

Search Results (58)

Search Parameters:
Keywords = kinship analyses

Order results
Result details
Results per page
Select all
Export citation of selected articles as:
21 pages, 22366 KB  
Article
Genetic and Cyto-Histological Analyses in Olea europaea L. Cultivars in Parent–Child Kinship
by Maria Eugenia Cáceres, Luigi Russi, Marilena Ceccarelli, Mauro Mazzocchi, Federico Pupilli and Nicolò Cultrera
Int. J. Mol. Sci. 2026, 27(1), 94; https://doi.org/10.3390/ijms27010094 - 22 Dec 2025
Viewed by 310
Abstract
Modern olive breeding points to a plant model characterized by low vigour, high productivity, and resistance to biotic and abiotic stresses, all traits required by the intensive and superhigh-density (SHD) systems of olive tree growing. The Italian Don Carlo and FS-17 Favolosa stand [...] Read more.
Modern olive breeding points to a plant model characterized by low vigour, high productivity, and resistance to biotic and abiotic stresses, all traits required by the intensive and superhigh-density (SHD) systems of olive tree growing. The Italian Don Carlo and FS-17 Favolosa stand out among the new cultivars that are being tested. They were obtained not by breeding but by mass selection from two seedling populations of the Frantoio cultivar (maternal parent). Here, a multidisciplinary approach was used to determine the paternal parent of Don Carlo and FS-17, and then to investigate the inheritance of interesting traits such as fruit cell dimensions and oil content in these cultivars. Microsatellites were applied in phylogeny and kinship analyses, along with two functional markers previously developed on OeACP1 and OeACP2 genes. Ascolana Tenera cultivar was identified as the paternal parent of both new cultivars. This result was also supported by the analysis of the self-incompatibility group of the new cultivars and their most likely paternal parents. Light and electron microscopy [Cryo Scanning Electronic Microscopy (CRYO-SEM), Electronic Scanning Microscopy (E-SEM), and Transmission Electron Microscope (TEM)] techniques were used to analyze the fruit development concerning oil accumulation. Significant differences in cuticle thickness, size and shape of mesocarp and exocarp cells, and oil content were detected among cultivars. Our results suggested that the rearrangement of the traits studied led to an improved progeny compared to the parents. FS-17 exhibited an oil storage efficiency higher than Frantoio. Don Carlo showed fruit traits and oil content almost intermediate between the parents, making it a dual-purpose cultivar. Full article
Show Figures

Figure 1

20 pages, 1543 KB  
Article
Predicting Genetic Relatedness from Low-Coverage Sequencing Data of Human and Animal Genomes Using Various Algorithms
by Xinyi Lin, Shuang Han, Qifan Sun, Yuting Lei, Zhen Liu and Xueling Ou
Genes 2025, 16(12), 1513; https://doi.org/10.3390/genes16121513 - 17 Dec 2025
Viewed by 419
Abstract
Background/Objectives: The further application of high-coverage whole genome sequencing in fields such as paleogenomics, forensic investigations, and conservation genomics is impeded by two major barriers: extremely high costs and stringent sample requirements. Utilizing low-coverage sequencing offers a practical solution to these constraints; [...] Read more.
Background/Objectives: The further application of high-coverage whole genome sequencing in fields such as paleogenomics, forensic investigations, and conservation genomics is impeded by two major barriers: extremely high costs and stringent sample requirements. Utilizing low-coverage sequencing offers a practical solution to these constraints; however, this approach introduces a primary challenge—the necessity to reconstruct distorted genomic information for downstream analysis. Methods: Analytical experiments conducted on low- to medium-coverage sequencing data confirmed the accuracy of several existing methods for inferring relationships up to the third degree and distinguishing unrelated individuals. Subsequently, efforts were made to evaluate allele-frequency-independent methods within animal genomics, where analyses are likely to encounter challenges such as uncertain allele frequencies, diverse sample types, and suboptimal sample quality. Kinship inference was performed on a total of 33 pairs of animal samples across three species, comprising nine parent–offspring pairs and four full-sibling pairs. Results: The analysis revealed that two efficient algorithm implementations (READ and KIN) successfully identified all unrelated pairs. Notably, among the various algorithms utilized, only KIN exhibited confusion between first- and second-degree relationships when subjected to. Conclusions: This study has filled a critical gap in the existing literature by conducting a comprehensive evaluation of various algorithms on low-coverage sequencing data derived from authentic human and animal samples, accompanied by detailed ground truth—a vital task that has been overlooked. Full article
(This article belongs to the Section Technologies and Resources for Genetics)
Show Figures

Figure 1

26 pages, 10179 KB  
Article
Unravelling Lexical and Narrative Patterns in the Hikayat Lonthoir: A Computational Linguistics Approach
by Muhamad Iko Kersapati, Francesco Perono Cacciafoco, Bimasyah Sihite, Shiyue Wu, Khofiyana Putri Widyaningrum, Mohamad Atqa and Elvis A. B. Toni
Information 2025, 16(12), 1069; https://doi.org/10.3390/info16121069 - 4 Dec 2025
Viewed by 625
Abstract
Hikayat Lonthoir, a rare saga manuscript collection originating from the Banda Archipelago, Maluku, Indonesia, retains significant Indigenous oral history amidst the Western colonial narrative. This study seeks to leverage computational methods to analyze the historic manuscript that constitutes a combination of OCR-supervised [...] Read more.
Hikayat Lonthoir, a rare saga manuscript collection originating from the Banda Archipelago, Maluku, Indonesia, retains significant Indigenous oral history amidst the Western colonial narrative. This study seeks to leverage computational methods to analyze the historic manuscript that constitutes a combination of OCR-supervised transcription, corpus linguistic profiling, semantic clustering (Word2Vec + K-Means), and named entity network analysis. A validation of the dataset is performed on 2793 cleaned word tokens towards Indonesian and Malay dictionaries, showing that 50.3% overlapped with both dictionaries, with strong cross-dictionary agreement (κ = 0.76). The lexical analysis indicates that monarchy/governance, kinship, maritime vocabulary, and extensive morphological productivity (me-, di-, ter-, pe-/per-, -nya, -an), while semantic and network analyses identify two narrative cores, developed into Aarne–Thompson–Uther (ATU) and Stith Thompson’s Motif Index of Folk Literature classification systems. These findings demonstrate how computational methods can extract structural, thematic, and relational patterns from historical manuscripts and contribute evidence-based insights to digital philology and historical linguistics. Full article
Show Figures

Graphical abstract

16 pages, 2734 KB  
Article
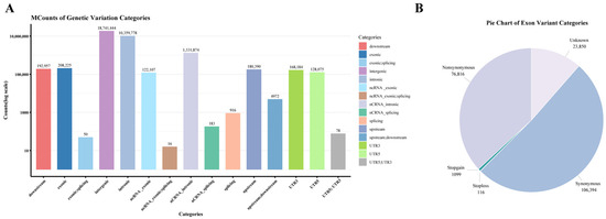
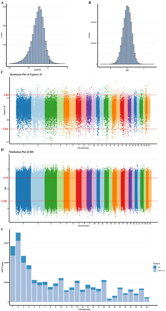
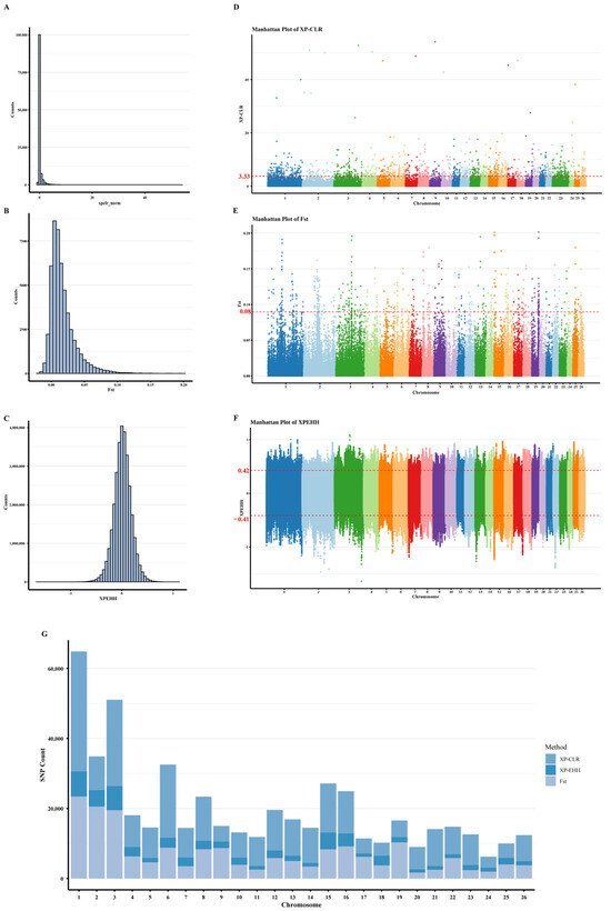
Using Whole-Genome Sequencing Data Reveals the Population Structure and Selection Signatures for Reproduction Traits in Duolang Sheep
by Keyao Wang, Qianjun Li, Zhigang Niu, Zhengfen Xue, Shiyuan Li, Jiabao Yan, Yang Chen, Yanlong Zhang, Hongcai Shi and Xiangdong Ding
Animals 2025, 15(23), 3466; https://doi.org/10.3390/ani15233466 - 1 Dec 2025
Viewed by 408
Abstract
Duolang sheep, a meat–fat dual-purpose breed indigenous to Xinjiang, China, has been cultivated traditionally by the local Uyghur people for its prolificacy and precocious sexual maturity, while little research on the population structure and trait inheritance characteristics of Duolang sheep is available. This [...] Read more.
Duolang sheep, a meat–fat dual-purpose breed indigenous to Xinjiang, China, has been cultivated traditionally by the local Uyghur people for its prolificacy and precocious sexual maturity, while little research on the population structure and trait inheritance characteristics of Duolang sheep is available. This study employed whole-genome resequencing data from a cohort of 60 Duolang sheep to dissect their genetic population structure and genes related to reproductive traits. A total of 1565 Gb of high-quality data with an average depth of 14.06× was generated. After SNP calling and quality control, 31,300,060 SNPs were identified. Following linkage disequilibrium (LD)-based pruning, a total of 4,479,177 high-quality SNPs were retained for subsequent analyses. Based on these SNPs, the internal genetic structure of the Duolang sheep population was elucidated, with 14 kinship outliers detected through principal component analysis (PCA). Furthermore, LD decay analysis revealed that the r2 declined below 0.1 at approximately 10 kb, indicating a relatively low level of selection pressure in the population. Within the population, Tajima’s D and iHS methods detected 517,218 and 82,534 candidate SNPs under selection, respectively, with 24,453 SNPs overlapping between the two methods. By splitting Duolang sheep into single-lamb (n = 29) and multiple-lamb (n = 12) subgroups according to litter size, 267,654 SNPs were identified by XP-CLR, while 184,179 SNPs suffering from selection were detected by FST and 62,150 by XP-EHH. Functional enrichment analysis of selected genes reveals the selection directions (domestication, growth, and reproduction) and related candidate genes in the Duolang sheep population, including ESRRA, ESRRB, OXT, FSHR, ESR2, GNRHR, and BMPR1B. This study provides the first comprehensive genomic landscape of Duolang sheep, elucidating genetic signatures of its adaptive traits. Full article
(This article belongs to the Section Animal Genetics and Genomics)
Show Figures

Figure 1

24 pages, 2871 KB  
Review
Advances in Plant Species Recognition Mediated by Root Exudates: A Review
by Fumin Meng, Renyan Duan, Hui Yang, Qian Dai, Yu Zhang and Jiaman Fu
Plants 2025, 14(19), 3076; https://doi.org/10.3390/plants14193076 - 4 Oct 2025
Cited by 2 | Viewed by 3386
Abstract
Root exudates are critical signaling molecules in belowground plant–plant interactions, regulating physiological and ecological responses in adjacent plants through kinship recognition and self-/non-self-discrimination systems. This review systematically synthesizes the compositional diversity of root exudates, with particular emphasis on elucidating the ecological foundations of [...] Read more.
Root exudates are critical signaling molecules in belowground plant–plant interactions, regulating physiological and ecological responses in adjacent plants through kinship recognition and self-/non-self-discrimination systems. This review systematically synthesizes the compositional diversity of root exudates, with particular emphasis on elucidating the ecological foundations of plant recognition modalities (kin recognition, allelopathy, plant self-/non-self-identification, and growth regulation). The analyses demonstrate that exudate composition is dynamically modulated by plant species identity, rhizosphere microbial communities, and environmental stressors, with signaling functions mediated through both physical signal transduction and chemical signal decoding. This chemical communication system not only drives species-specific interaction strategies but redefines the theoretical frameworks of plant community assembly by establishing causal linkages between molecular signaling events and ecological outcomes. Full article
(This article belongs to the Section Plant Protection and Biotic Interactions)
Show Figures

Figure 1

23 pages, 385 KB  
Article
The Syntax of Null Possessors with Kinship Terms and Body Part Nouns in Vietnamese
by Andrew Simpson and Linh Pham
Languages 2025, 10(7), 158; https://doi.org/10.3390/languages10070158 - 27 Jun 2025
Viewed by 758
Abstract
Bare nouns representing kinship terms (KNs) and body parts (BPNs) can be assumed to project a null possessor argument, which allows for the interpretation of such nouns relative to other linguistically present NPs. In Vietnamese, the distribution of KNs and BPNs is subject [...] Read more.
Bare nouns representing kinship terms (KNs) and body parts (BPNs) can be assumed to project a null possessor argument, which allows for the interpretation of such nouns relative to other linguistically present NPs. In Vietnamese, the distribution of KNs and BPNs is subject to different locality conditions and leads to the analysis of null possessors with KNs as covert anaphors, while null possessors with BPNs are null pronominals (pro). This contrasts with Mandarin Chinese, where it has been suggested that null possessors of KNs and BPNs are two different types of null anaphors. The observed distributional differences and analyses of bare KNs and BPNs in Vietnamese vs. Chinese raise questions of parametric variation with regard to null elements with parallel interpretive properties and also whether linking mechanisms may occur with other bare nouns without the projection of null possessors that are subject to binding theoretic locality restrictions. Full article
(This article belongs to the Special Issue Current Issues in Vietnamese Linguistics)
21 pages, 2380 KB  
Article
Genetic Structure, Selective Signatures, and Single Nucleotide Polymorphism Fingerprints of Blue Tilapia (Oreochromis aureus), Nile Tilapia Oreochromis niloticus), and Red Tilapia (Oreochromis spp.), as Determined by Whole-Genome Resequencing
by Jixiang Hua, Yifan Tao, Siqi Lu, Qingchun Wang, Hui Sun, Yalun Dong and Jun Qiang
Int. J. Mol. Sci. 2025, 26(10), 4910; https://doi.org/10.3390/ijms26104910 - 20 May 2025
Cited by 2 | Viewed by 1824
Abstract
Tilapia (Oreochromis spp.) is a globally important farmed fish. Analyses of genetic variation across different types of tilapia are essential for the development of superior breeding populations. We investigated the genetic structures of breeding populations of blue tilapia (Oreochromis aureus) [...] Read more.
Tilapia (Oreochromis spp.) is a globally important farmed fish. Analyses of genetic variation across different types of tilapia are essential for the development of superior breeding populations. We investigated the genetic structures of breeding populations of blue tilapia (Oreochromis aureus) (OA), Nile tilapia (Oreochromis niloticus) (ON), and red tilapia (Oreochromis spp.) (OS) by whole-genome resequencing. The results showed that the OS population had maintained high genetic diversity but significant genetic differentiation from the OA population. Principal component analysis, phylogenetic analysis, and genetic clustering analysis revealed a clear pattern of genetic differentiation among the three populations. The genetic structure of the ON population differed from that of the OA population but was similar to that of the OS population. Population kinship analysis revealed a close relationship between the ON and OS populations. Selective scanning analyses of three comparison groups (OA vs. ON, OA vs. OS, and ON vs. OS) revealed population-selected regions related to metabolism, endocrine, and immune systems, harboring key genes (qrsl1, pde4d, hras, ikbkb, prkag1, prkaa2, prkacb, irs2, and eif4e2). These key genes were related to growth, reproduction, and disease resistance, indicating that breeding programs have selected for these traits. Due to the lack of stable morphological characteristics of juvenile fish and the changes in external environmental conditions that lead to changes in individual morphological characteristics, SNP fingerprints were successfully constructed for the identification of the three populations based on the differences in SNPs. Based on the five core SNP markers, two combinations of SNP markers were developed to accurately identify the three populations of tilapia at the genomic level. These results provide new information about tilapia genetic resources and reference data for identification and breeding purposes. Full article
(This article belongs to the Section Molecular Genetics and Genomics)
Show Figures

Figure 1

17 pages, 973 KB  
Article
Enhancing Genomic Prediction Accuracy in Beef Cattle Using WMGBLUP and SNP Pre-Selection
by Huqiong Zhao, Xueyuan Xie, Haoran Ma, Peinuo Zhou, Boran Xu, Yuanqing Zhang, Lingyang Xu, Huijiang Gao, Junya Li, Zezhao Wang and Xiaoyan Niu
Agriculture 2025, 15(10), 1094; https://doi.org/10.3390/agriculture15101094 - 19 May 2025
Cited by 2 | Viewed by 1697
Abstract
Genomic selection (GS) plays a crucial role in livestock breeding. However, its implementation in Chinese beef cattle breeding is constrained by a limited reference population and incomplete data records. To address these challenges, this study aimed to identify more effective models for multi-population [...] Read more.
Genomic selection (GS) plays a crucial role in livestock breeding. However, its implementation in Chinese beef cattle breeding is constrained by a limited reference population and incomplete data records. To address these challenges, this study aimed to identify more effective models for multi-population genomic selection. We simulated five different beef cattle populations and selected three populations with varying levels of kinship to investigate the impact of population relationships on genomic prediction. Utilizing results from a genome-wide association study (GWAS), we preselected different proportions of single nucleotide polymorphism (SNP). Subsequently, we employed three models—genomic best linear unbiased prediction (GBLUP), multi-genomic best linear unbiased prediction (MGBLUP), and weighted multi-genomic best linear unbiased prediction (WMGBLUP)—for within-population and multi-population genomic prediction. Our results showed that increasing the size of the training set improved within-population prediction accuracy. Furthermore, both MGBLUP and WMGBLUP outperformed GBLUP in terms of prediction accuracy for both within-population and multi-population analyses. Among the models evaluated, the WMGBLUP model, which utilized the top 5% of preselected SNPs based on GWAS findings, demonstrated superior performance, yielding an improvement of up to 11.1% in within-population prediction and 16.5% in multi-population prediction. In summary, both WMGBLUP and MGBLUP models exhibit enhanced efficacy in improving genomic prediction accuracy, and the incorporation of GWAS results can further optimize their performance. Full article
(This article belongs to the Section Farm Animal Production)
Show Figures

Figure 1

23 pages, 2445 KB  
Article
Osseous Variants of the Cervical Spine with Potential Pathological Significance: Possible Evidence of Vertebrobasilar Insufficiency in a Skeletal Sample from the Post-Classical Cemetery of Corfinio (12th–15th Centuries CE, L’Aquila, Italy)
by Anabel Amores, Carmen Tanga, Maria Carla Somma, Vasco La Salvia, Sonia Antonelli and Joan Viciano
Heritage 2025, 8(5), 178; https://doi.org/10.3390/heritage8050178 - 17 May 2025
Viewed by 2104
Abstract
The vertebral arteries supply blood to the upper spinal cord, brainstem, cerebellum, and posterior part of the brain. These arteries are susceptible to deformation from external factors such as muscular, ligamentous, or bony structures, and any interruption of blood flow may result in [...] Read more.
The vertebral arteries supply blood to the upper spinal cord, brainstem, cerebellum, and posterior part of the brain. These arteries are susceptible to deformation from external factors such as muscular, ligamentous, or bony structures, and any interruption of blood flow may result in vertebrobasilar insufficiency. Among the osseous variants of the cervical spine with potential pathological significance, variations in the number, shape, and size of the foramen transversarium, as well as the presence of bony bridges in the first cervical vertebra, may suggest a predisposition to vertebrobasilar insufficiency. A skeletal sample from the post-Classical cemetery of Corfinio (12th–15th centuries CE; L’Aquila, Italy) was examined. Regarding the morphology of the foramen transversarium, shape variations were identified in 32 of the 108 vertebrae analysed (a prevalence of 29.6%). Particularly noteworthy are three findings in the atlas: (i) a high prevalence of foramen transversarium variants (35.7% for hypoplastic and double foramina), (ii) a coefficient of roundness consistent with a brachymorphic shape, and (iii) a high prevalence of bony bridges —especially ponticulus posticus (52.9%) and retrotransverse foramen (64.7%). All of these findings may indicate a predisposition to vertebrobasilar insufficiency in the individuals studied. It is hypothesised that external mechanical factors, such as carrying heavy loads on the head, neck, and shoulders due to work activities, along with possible genetic influences related to kinship, may have contributed to the high prevalence of these osseous variants. Full article
Show Figures

Figure 1

14 pages, 1627 KB  
Article
Enhancing the Potential of Microhaplotypes for Forensic Applications: Insights from Afghan and Somali Populations
by Pedro Rodrigues, Nádia Pinto, Tess Otterlund, Carina G. Jønck, Maria João Prata, Claus Børsting and Vania Pereira
Genes 2025, 16(5), 532; https://doi.org/10.3390/genes16050532 - 29 Apr 2025
Cited by 3 | Viewed by 2017
Abstract
Microhaplotypes (MHs) are a novel class of genetic markers, exhibiting features that position them as an alternative to STRs and SNPs in addressing challenges commonly encountered in forensic investigations. Additionally, MHs can also offer valuable insights for ancestry inference. However, due to the [...] Read more.
Microhaplotypes (MHs) are a novel class of genetic markers, exhibiting features that position them as an alternative to STRs and SNPs in addressing challenges commonly encountered in forensic investigations. Additionally, MHs can also offer valuable insights for ancestry inference. However, due to the novelty of MHs, extensive research in different global populations is required before implementation in forensic casework and general research. In this study, individuals from Afghanistan and Somalia were characterized with the Ion AmpliSeq™ MH-74 Plex Research Panel previously developed for forensic genetic purposes. A total of 84 Afghan and 89 Somalian samples were sequenced on the Ion GeneStudio™ S5 System. This led to the identification of 32 and 42 single nucleotide variants in the Afghan and Somalian populations, respectively, that were not included in the former MH definitions. Most of the observed variants were considered to be rare occurrences, being observed one or two times in the dataset. The average values of the effective number of alleles (Ae) were 3.7 for Somalia and 3.6 for Afghanistan—pointing to elevated intrapopulation diversities compared to Europeans. Other parameters (Ho, He, PIC, PD, and PE) consistently showed higher average values in the Afghans and Somalis compared to the previously studied populations. PCA and STRUCTURE analyses with 1000 Genomes samples assigned the Somalis to a different cluster than the other sub-Saharan African populations. The analyses also showed higher European and East Asian co-ancestry in the Afghans than in the remaining South Asian populations. The capability of the MH-74 plex to address common kinship problems was evaluated through computational simulations, considering generic thresholds differing by one order of magnitude to assess the FDRs. The median LR > 1013 for true siblings when the hypotheses ‘full siblings’ and ‘unrelated individuals’ were compared. As expected, the median LRs were much lower for simulated half-siblings and cousins. This work evaluated the forensic potential of MHs in understudied populations. Overall, the studied panel was versatile and capable of being applied in different forensic applications. Full article
(This article belongs to the Section Population and Evolutionary Genetics and Genomics)
Show Figures

Figure 1

13 pages, 4580 KB  
Article
Analysis of Genetic Diversity and Population Structure of Liangshan Black Pigs, a New Indigenous Pig Breed in Shandong Province
by Jingxuan Li, Xin Zhang, Kaifeng Zhou, Jiying Wang, Yanping Wang, Xingyan Zhao and Xueyan Zhao
Agriculture 2025, 15(9), 952; https://doi.org/10.3390/agriculture15090952 - 27 Apr 2025
Viewed by 986
Abstract
Liangshan Black pigs are a new Chinese indigenous breed discovered during the Third National Survey of Livestock and Plant Genetic Resources. To uncover genetic diversity, population structure, and potential exotic introgression in this breed, we sampled 191 Liangshan Black pigs from the conservation [...] Read more.
Liangshan Black pigs are a new Chinese indigenous breed discovered during the Third National Survey of Livestock and Plant Genetic Resources. To uncover genetic diversity, population structure, and potential exotic introgression in this breed, we sampled 191 Liangshan Black pigs from the conservation population and genotyped these individuals using the “Zhongxin-I” porcine chip, then conducted in-depth population genetic analyses in the context of pigs from five introduced breeds. The results revealed that the tested individuals exhibited significant genetic diversity, displayed uneven kinship relationships, and were assigned to nine families according to their clustering patterns in the phylogenetic tree. Further relationship analyses with the five introduced breeds demonstrated that Liangshan Black pigs were clustered separately from the introduced breeds, had larger evolutionary distances with the introduced breeds, and possessed certain genetic components of the introduced breeds, especially those of Duroc. These findings demonstrate that Liangshan Black pigs are generally an indigenous breed independent of the introduced breeds but are slightly affected by the introduced breeds. In summary, the results of our study not only contribute to an in-depth understanding of the population genetic characteristics of Liangshan Black pigs but also provide the necessary data for the implementation of conservation programs. Full article
Show Figures

Figure 1

19 pages, 449 KB  
Article
An Upper Bound on the Power of DNA to Distinguish Pedigree Relationships
by Maarten Kruijver
Genes 2025, 16(5), 492; https://doi.org/10.3390/genes16050492 - 26 Apr 2025
Cited by 1 | Viewed by 2072
Abstract
Background/Objectives: Dense genetic marker panels are increasingly used in kinship analysis for the identification of distant relatives. As more markers are available, it is possible to pinpoint IBD segments more precisely and more reliably, ultimately approaching close to continuously observed IBD. This study [...] Read more.
Background/Objectives: Dense genetic marker panels are increasingly used in kinship analysis for the identification of distant relatives. As more markers are available, it is possible to pinpoint IBD segments more precisely and more reliably, ultimately approaching close to continuously observed IBD. This study investigates the evidential value obtained for discrimination between common pedigree relationships if IBD is observed continuously across the autosomal genome without error. In the continuous case, the evidential value is limited only by the pedigree relationship and the recombination rates. Methods: We conducted simulations to generate IBD segments across the autosomal genome for individuals with defined pedigree relationships. The evidential value for relationship discrimination was then calculated exactly from the underlying model, assuming no genotyping error and full genome coverage. Results: The simulations show that the ability to distinguish pedigree relationships quickly diminishes as relationships become more distant. First cousins can be distinguished from second cousins with 99.9% accuracy which drops to 94% when distinguishing second and third cousins. Relationships with the same expected degree of relatedness can be discriminated using continuously observed IBD, although the effectiveness decreases with more distant relationships. Conclusions: Continuous IBD observation establishes a theoretical upper bound on the power to distinguish relationships if a large but finite number of markers is used. The findings provide a benchmark for evaluating kinship analyses based on finite genetic marker panels. Full article
(This article belongs to the Special Issue Advanced Research in Forensic Genetics)
Show Figures

Figure 1

14 pages, 4123 KB  
Article
Modern Comprehension of the Treaty of Lausanne (1923): Historical Documentary, Searching for Rodakis by Kerem Soyyilmaz
by Theodora Semertzian, Ifigeneia Vamvakidou, Theodore Koutroukis and Eleni Ivasina
Histories 2025, 5(1), 10; https://doi.org/10.3390/histories5010010 - 3 Mar 2025
Viewed by 3992
Abstract
This study analyzes the award-winning documentary film Searching for Rodakis, directed by Kerem Soyyilmaz, produced in 2023. The aim of this study is the historic comprehension and analysis of this filmic narrative in the field of social–semiotic literacy and its utilization in [...] Read more.
This study analyzes the award-winning documentary film Searching for Rodakis, directed by Kerem Soyyilmaz, produced in 2023. The aim of this study is the historic comprehension and analysis of this filmic narrative in the field of social–semiotic literacy and its utilization in historical studies for approaching issues of conflict in modern history, otherness, collective experience and trauma, and collective memory. The research material is the documentary Searching for Rodakis (produced by Denmark, Turkey 2023; screenplay/director, Kerem Soyyilmaz; duration, 57’), which received the following awards: Adana Golden Boll FF 2023 Turkey | Best Documentary, Thessaloniki International Doc. Festival 2023 Greece, Greek Film Festival Los Angeles 2023 USA, and Istanbul Documentary Days 2023 Turkey. As regards the historic context, the year of production, 2023, coincides with the 100th anniversary of the signing of the Treaty of Lausanne, where Turkey’s current borders were set and the “population exchange” legally sealed, i.e., the violent expulsion of 400,000 Muslims, citizens of Greece, many of whom spoke only Greek, and 200,000 Orthodox citizens of Turkey, who in the majority spoke Turkish. At the same time, the Treaty of Lausanne ratified and finalized the expulsion of approximately one million Orthodox who were forced to leave the Ottoman Empire, as well as 120,000 Muslims who had fled Greece since the beginning of the Balkan Wars (1912–1913). About two million people were deported and lost their citizenship and property, in the context of “national homogeneity” (which connotes an ethnic cleansing), with the official states ignoring the criticisms of lawyers and academics who spoke of violations of constitutional rights. Mohammedan Greeks, estimated at around 190,000 as early as 1914, based on ecclesiastical statistics in the Pontus region, did not receive attention from the provisions of the Treaty of Lausanne, even though linguistically and culturally (origin, customs, culture and traditions) they did not differ in any way from the Orthodox Greeks. In Turkey, there was general indifference to the thousands of desperate people who arrived, with the exception of a few academics and the Lausanne Exchange Foundation. The filmic scenario is as follows: as a Greek tombstone of unknown origin is discovered underneath the floorboards in an old village house in Turkey, an almost forgotten story from the country’s creation unravels—the forced population exchange between Greece and Turkey in 1923. The engraved Greek letters tell of a woman, Chrysoula Rodaki, who died in 1887. Thus the search for her descendants begins. It leads director Kerem Soyyilmaz to local archives, where his own family’s role in history is laid bare; to abandoned ghost towns, and through the memories of older villagers—all while Soyyilmaz meets massive support for his quest from Greeks on the other side of the border. The stone becomes a portal to the past—and for a while, the trauma becomes redeemed when the previous owners of the village house return. Searching for Rodakis is a movie that reconnects people, culture, and the stories that were discarded in order to build a strong, nationalist state—told through the director’s personal experiences. The research questions, as they arise from the cinematographic material itself, are as follows: How is the historical memory of traumatic events of the previous century, such as the exchange of populations according the Treaty of Lausanne, recorded in the cinematographic narrative? What are the historical sources? To what extent did the origin, ethnicity, and geographical location of the narrators as participants influence the preservation of historical memory and the historical research? What are the criteria of the approach of the creator, and what are the criteria of the participants? Methodologically, we apply historic and socio-semiotic analyses in the field of public and digital history. The results: The types of historical sources found in filmic public discourse include the oral narration of testimonies, of experiences and of memories, as well as the director’s historical research in state archives, the material cultural objects, and the director’s digital research. Thus, historic thematic categories occur, such as the specific persons and actions in Turkey/Greece, actions on-site and in online research, and the types of historical sources, such as oral testimonies, research in archives, and objects of material culture. Sub-themes such as childhood, localities and kinship also emerge. These cinematic recordings of biographical oral narratives as historical and sociological material help us understand the political ideologies of the specific period, between the years 1919 and 1923. The multimodal film material is analyzed to provide testimonies of oral and digital history; it is utilized to approach the historical reality of “otherness”, seeking dialogue in cross-border history in order to identify differences, but above all the historic and cultural similarities against sterile stereotypes. The historic era and the historic geography of the Greek and Turkish national histories concern us for research and teaching purposes a hundred years after the Treaty of Lausanne which set the official borders of the countries. Full article
(This article belongs to the Section Cultural History)
Show Figures

Figure 1

20 pages, 1945 KB  
Article
Considerations for the Implementation of Massively Parallel Sequencing into Routine Kinship Analysis
by Lucinda Davenport, Laurence Devesse, Somruetai Satmun, Denise Syndercombe Court and David Ballard
Genes 2025, 16(3), 238; https://doi.org/10.3390/genes16030238 - 20 Feb 2025
Cited by 4 | Viewed by 1941
Abstract
Background: Investigating the way in which individuals are genetically related has been a long-standing application of forensic DNA typing. Whilst capillary electrophoresis (CE)-based STR analysis is likely to provide sufficient data to resolve regularly encountered paternity cases, its power to adequately resolve [...] Read more.
Background: Investigating the way in which individuals are genetically related has been a long-standing application of forensic DNA typing. Whilst capillary electrophoresis (CE)-based STR analysis is likely to provide sufficient data to resolve regularly encountered paternity cases, its power to adequately resolve more distant or complex relationships can be limited. Massively parallel sequencing (MPS) has become a popular alternative method to CE for analysing genetic markers for forensic applications, including kinship analysis. Data workflows used in kinship testing are well-characterised for CE-based methodologies but are much less established for MPS. When incorporating this technology into routine relationship casework, modifications to existing procedures will be required to ensure that the full power of MPS can be utilised whilst maintaining the authenticity of results. Methods: Empirical data generated with MPS for forensically relevant STRs and SNPs and real-world case experience have been used to determine the necessary workflow adaptations. Results: The four considerations highlighted in this work revolve around the distinctive properties of sequence-based data and the need to adapt CE-based data analysis workflows to ensure compatibility with existing kinship software. These considerations can be summarised as the need for a suitable sequence-based allele nomenclature; methods to account for mutational events; appropriate population databases; and procedures for dealing with rare allele frequencies. Additionally, a practical outline of the statistical adjustments required to account for genetic linkage between loci, within the expanded marker sets associated with MPS, has been presented. Conclusions: This article provides a framework for laboratories wishing to implement MPS into routine kinship analysis, with guidance on aspects of the data analysis and statistical interpretation processes. Full article
(This article belongs to the Special Issue Strategies and Techniques in DNA Forensic Investigations)
Show Figures

Figure 1

10 pages, 924 KB  
Article
Forensic STR Loci and Schizophrenia: An Exploration of Implications for Forensic Applications and Genetic Privacy
by Qi Yang, Chun Yang, Zhiqi Hua, Qi Shen, Anqi Chen, Huajie Ba and Suhua Zhang
Genes 2024, 15(12), 1525; https://doi.org/10.3390/genes15121525 - 27 Nov 2024
Viewed by 1572
Abstract
Background/Objectives: Short tandem repeat (STR) loci are widely used in forensic genetics for identification and kinship analysis. Traditionally, these loci were selected to avoid medical associations, but recent studies suggest that loci such as TH01 and D16S539 may be linked to psychiatric conditions [...] Read more.
Background/Objectives: Short tandem repeat (STR) loci are widely used in forensic genetics for identification and kinship analysis. Traditionally, these loci were selected to avoid medical associations, but recent studies suggest that loci such as TH01 and D16S539 may be linked to psychiatric conditions like schizophrenia. This study explores these potential associations and considers the privacy implications related to disease susceptibility. Methods: We analyzed 19 STR loci, including CODIS core loci and additional loci like Penta D and Penta E. Statistical analyses were conducted on a dataset of schizophrenia patients and matched control individuals to assess the relationship between STR polymorphisms and schizophrenia risk. Results: No significant associations were found between the 19 analyzed loci and schizophrenia in this dataset. While initial analyses revealed minor allele frequency differences at the D3S1358, D13S317, and TPOX loci between the schizophrenia and control groups, these differences did not retain statistical significance following Bonferroni correction (corrected p < 0.0026 for all loci). Conclusions: Although no significant associations were found between STR loci and schizophrenia, this study highlights the importance of considering the potential for forensic DNA data to reveal health-related information. As forensic DNA databases continue to expand, there is a growing need to reassess ethical and legal guidelines to ensure the protection of individual privacy. Future research should continue exploring these genetic associations with larger, more diverse samples to further understand their implications. Full article
(This article belongs to the Special Issue Forensic Genetics: Human DNA Database and Genetic Structure)
Show Figures

Figure 1

Back to TopTop