Sign in to use this feature.

Years

Between: -

Subjects

remove_circle_outline
remove_circle_outline
remove_circle_outline
remove_circle_outline
remove_circle_outline
remove_circle_outline
remove_circle_outline
remove_circle_outline
remove_circle_outline

Journals

remove_circle_outline
remove_circle_outline
remove_circle_outline
remove_circle_outline
remove_circle_outline
remove_circle_outline
remove_circle_outline
remove_circle_outline
remove_circle_outline
remove_circle_outline
remove_circle_outline
remove_circle_outline
remove_circle_outline

Article Types

Countries / Regions

remove_circle_outline
remove_circle_outline
remove_circle_outline

Search Results (488)

Search Parameters:
Keywords = key body points

Order results
Result details
Results per page
Select all
Export citation of selected articles as:
25 pages, 388 KB  
Article
When Merleau-Ponty Encounters Fazang: Comparing Merleau-Pontian Body-Network with Fazang’s Interpretation of Indra’s Net for a Critical Techno-Ethics
by Zheng Liu
Religions 2025, 16(11), 1425; https://doi.org/10.3390/rel16111425 - 7 Nov 2025
Viewed by 23
Abstract
This paper explores the implicit thought of the “body-network” in Maurice Merleau-Ponty’s phenomenology of the body, drawing from both his earlier and later works. It demonstrates that, for Merleau-Ponty, the phenomenal body is inherently interconnected with the world through motor intentionality. Meanwhile, in [...] Read more.
This paper explores the implicit thought of the “body-network” in Maurice Merleau-Ponty’s phenomenology of the body, drawing from both his earlier and later works. It demonstrates that, for Merleau-Ponty, the phenomenal body is inherently interconnected with the world through motor intentionality. Meanwhile, in his later concept of “flesh,” this interconnectedness deepens into a relationship of mutual reflection and chiasmic intertwining, where bodies and the world continuously mirror and permeate each other. The paper then introduces the Huayan Buddhist metaphor of Indra’s Net, along with Fazang’s interpretation of it. A detailed comparative analysis is conducted between Merleau-Pontian body-network and Fazang’s understanding of Indra’s Net. The paper argues for a profound resonance between the primordial characteristics of the Merleau-Pontian body-network—namely, relationality and reflectivity—and Fazang’s key concepts, such as “mutual identity” (相即), “mutual inclusion” (相入), and the contemplative idea that “the images of many bodies are reflected in one mirror” (多身入一鏡像觀). Despite their distinct cultural and philosophical vocabularies, both thinkers construct a relational ontology aimed at deconstructing entrenched dualisms. Through this in-depth comparative study using the Internet of Bodies (IoB) as a case study, this paper demonstrates that the IoB technology exhibits only superficial resemblances to the Merleau-Pontian body-network and Fazang’s interpretation of Indra’s Net. To address the ethical challenges posed by the IoB, it is imperative to integrate the shared philosophical insights of Merleau-Ponty and Fazang in constructing a critical techno-ethics capable of interrogating the ontological reduction and power asymmetries inherent in contemporary technological networks. Merleau-Ponty’s concept of reversible flesh inspires an ethics of contextual sensitivity and user agency, resisting the reduction of lived experience to data points. Meanwhile, Fazang’s Huayan Buddhism, with its principles of mutual identity and mutual inclusion, reveals the relational nature of data, challenging its treatment as neutral or absolute. Together, these philosophies advocate for a decentralized, reciprocal techno-ethics that prioritizes embodied meaning over surveillance and control. Full article
(This article belongs to the Section Religions and Humanities/Philosophies)
16 pages, 435 KB  
Article
Longitudinal Changes of BMI and Renal Function Biomarkers During the Final 3 Years of Life Among Hospitalized Patients with Schizophrenia in Japan: A Preliminary Study
by Yoshihiro Mifune, Hirokazu Ito, Krishan Soriano, Leah Anne Bollos, Toshiya Akiyama, Kyoko Osaka, Hidehiro Umehara, Itsuro Endo, Rick Yiu Cho Kwan, Anson Chui Yan Tang, Kazushi Mifune and Tetsuya Tanioka
Psychiatry Int. 2025, 6(4), 140; https://doi.org/10.3390/psychiatryint6040140 - 5 Nov 2025
Viewed by 188
Abstract
Patients with schizophrenia face high mortality from physical comorbidities; nonetheless, the gradual physiological decline preceding death is not well characterized. This retrospective study investigated temporal changes in key biomarkers among 64 inpatients with schizophrenia who died between 2014 and 2022. We analyzed data [...] Read more.
Patients with schizophrenia face high mortality from physical comorbidities; nonetheless, the gradual physiological decline preceding death is not well characterized. This retrospective study investigated temporal changes in key biomarkers among 64 inpatients with schizophrenia who died between 2014 and 2022. We analyzed data on body mass index (BMI), serum albumin (ALB), blood urea nitrogen/creatinine ratio (BCR), blood urea nitrogen/ALB ratio (BAR), and estimated glomerular filtration rate (eGFR) collected at five time points: 3, 2, and 1 year, 6 months before death, and prior to death. We hypothesized that these markers would exhibit significant changes during the last 3 years of life. BMI and ALB significantly decreased, while BCR and BAR increased (all p < 0.001). This pattern was also noted in the pneumonia subgroup, the leading cause of death (47%). A high BCR concomitant with low eGFR was attributable to chronic kidney failure in only 6% of patients, suggesting the elevated ratio was mostly driven by non-renal factors such as dehydration or sarcopenia. Therefore, the concurrent decline in BMI and ALB and rise in BCR and BAR represent a pattern of terminal physiological decline among patients with schizophrenia, supporting the need for timely risk assessment. Full article
Show Figures

Figure 1

19 pages, 1672 KB  
Article
Deep Learning-Based Method for a Ground-State Solution of Bose-Fermi Mixture at Zero Temperature
by Xianghong He, Jidong Gao, Rentao Wu, Yuhan Wang and Rongpei Zhang
Big Data Cogn. Comput. 2025, 9(11), 279; https://doi.org/10.3390/bdcc9110279 - 4 Nov 2025
Viewed by 208
Abstract
A Bose-Fermi mixture, consisting of both bosons and fermions, exhibits distinctive quantum coherence and phase transitions, offering valuable insights into many-body quantum systems. The ground state, as the system’s lowest energy configuration, is essential for understanding its overall behavior. In this study, we [...] Read more.
A Bose-Fermi mixture, consisting of both bosons and fermions, exhibits distinctive quantum coherence and phase transitions, offering valuable insights into many-body quantum systems. The ground state, as the system’s lowest energy configuration, is essential for understanding its overall behavior. In this study, we introduce the Bose-Fermi Energy-based Deep Neural Network (BF-EnDNN), a novel deep learning approach designed to solve the ground-state problem of Bose-Fermi mixtures at zero temperature through energy minimization. This method incorporates three key innovations: point sampling pre-training, a Dynamic Symmetry Layer (DSL), and a Positivity Preserving Layer (PPL). These features significantly improve the network’s accuracy and stability in quantum calculations. Our numerical results show that BF-EnDNN achieves accuracy comparable to traditional finite difference methods, with effective extension to two-dimensional systems. The method demonstrates high precision across various parameters, making it a promising tool for investigating complex quantum systems. Full article
(This article belongs to the Special Issue Application of Deep Neural Networks)
Show Figures

Figure 1

16 pages, 6081 KB  
Article
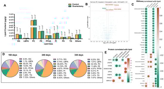
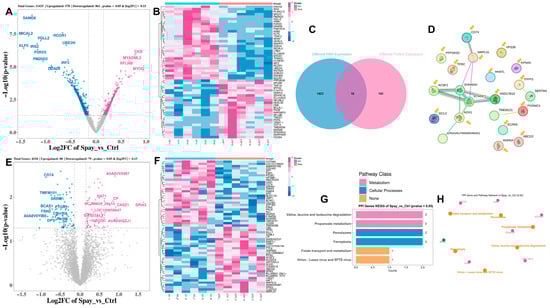
Ovariectomy Enhances Carcass Performance and Meat Quality by Modulating Muscle Development and Lipid Metabolism in Wuding Hens
by Le Zhang, Xiaoqi Xu, Wenbin Dao and Yongwang Miao
Animals 2025, 15(21), 3183; https://doi.org/10.3390/ani15213183 - 31 Oct 2025
Viewed by 192
Abstract
Estrogen is a key regulator of skeletal muscle growth and metabolism in birds, yet its specific roles in female chickens remain poorly defined. To address this gap, we established an estrogen-deficient model by surgically removing the ovaries of Wuding hens, a Chinese indigenous [...] Read more.
Estrogen is a key regulator of skeletal muscle growth and metabolism in birds, yet its specific roles in female chickens remain poorly defined. To address this gap, we established an estrogen-deficient model by surgically removing the ovaries of Wuding hens, a Chinese indigenous slow-growing breed. Growth traits, carcass yield, and meat quality were evaluated across different ages, complemented by histological examination, serum biochemical analysis, and multi-omics approaches (transcriptomics, proteomics, and lipidomics). Ovariectomized hens maintained somatic growth for a longer period and reached greater body weight and carcass yield at 330 days compared with intact controls. Thigh muscle tenderness was also enhanced in the absence of estrogen, despite no long-term differences in muscle fiber morphology. Lipidomic analysis revealed a transient increase in intramuscular triglyceride content at mid-growth (240 days), pointing to altered lipid storage and distribution. Integrated omics profiling further demonstrated significant changes in the mitogen-activated protein kinase (MAPK) and mechanistic target of rapamycin (mTOR) signaling pathways, accompanied by differential expression of key metabolic and structural genes, including mitogen-activated protein kinase 8 (MAPK8), fatty acid binding protein 4 (FABP4), ankyrin 1 (ANK1), and coenzyme Q6 monooxygenase (COQ6). These molecular adjustments suggest that estrogen withdrawal triggers broad reprogramming of muscle signaling and lipid metabolism. Overall, this study highlights the multifaceted role of estrogen in coordinating growth, muscle quality, and lipid homeostasis in hens and provides a functional model for studying estrogen deficiency in poultry with implications for meat quality improvement. Full article
(This article belongs to the Special Issue Metabolic, Health, and Productivity Challenges in Poultry Production)
Show Figures

Figure 1

13 pages, 704 KB  
Article
The OWL Screening Tool—A Protocol for Holistic Pediatric Lifestyle Assessment
by Alina Auffermann and Wolfgang Auffermann
Healthcare 2025, 13(21), 2731; https://doi.org/10.3390/healthcare13212731 - 28 Oct 2025
Viewed by 448
Abstract
Background/Objectives: The identification of health risk factors in children should rely not only on body mass index but also on modifiable lifestyle behaviors. Early screening for physical inactivity, poor nutrition, inadequate sleep, and chronic stress is crucial for effective preventive healthcare. The [...] Read more.
Background/Objectives: The identification of health risk factors in children should rely not only on body mass index but also on modifiable lifestyle behaviors. Early screening for physical inactivity, poor nutrition, inadequate sleep, and chronic stress is crucial for effective preventive healthcare. The aim of this project was to develop the OWL screening tool, a protocol for the holistic assessment of key lifestyle risk factors in children aged 6–12. Methods/Rationale: The OWL tool was developed by integrating evidence-based recommendations from major health societies (WHO, EFSA, the National Sleep Foundation, and the Pediatric Endocrine Society), incorporating psychological principles, and adapting validated components from existing pediatric screening instruments. Its design prioritizes flexibility for use across various age groups and settings. The development process resulted in the 20-item OWL questionnaire, structured into four lifestyle domains: nutrition, physical activity, sleep, and stress management. Each item is a closed-ended question requiring a dichotomous (yes/no) response. One point is awarded for each health-promoting behavior endorsed, yielding a total possible score of 20. The tool is suitable for self-report by older children, parent-report for younger children, or clinician-administered review. Conclusions: By integrating sleep and stress management with traditional lifestyle factors, the OWL screening tool offers a highly relevant approach to pediatric preventive care. The findings presented here should be interpreted as a proof-of-concept, and the tool is not yet ready for clinical implementation without further rigorous evaluation. Full article
Show Figures

Graphical abstract

23 pages, 1424 KB  
Review
Overcoming Immune Evasion in the Prostate Tumor Microenvironment: Novel Targeted Strategies to Improve Treatment Outcomes
by Jing Huang, Ademola Ojo, Serena Tsao, Amir Horowitz, Natasha Kyprianou and Che-Kai Tsao
Cancers 2025, 17(21), 3441; https://doi.org/10.3390/cancers17213441 - 27 Oct 2025
Viewed by 520
Abstract
Despite advances in diagnostic and therapeutic technology, prostate cancer remains a leading cause of morbidity and mortality among men. While androgen deprivation therapy and next-generation androgen receptor pathway inhibitors offer durable responses, the emergence of the lethal phenotype, metastatic castration-resistant prostate cancer (mCRPC) [...] Read more.
Despite advances in diagnostic and therapeutic technology, prostate cancer remains a leading cause of morbidity and mortality among men. While androgen deprivation therapy and next-generation androgen receptor pathway inhibitors offer durable responses, the emergence of the lethal phenotype, metastatic castration-resistant prostate cancer (mCRPC) eventually develops for most. A growing body of evidence points to the tumor microenvironment (TME) as a key driver of immune evasion and therapeutic failure. This review focuses on the current knowledge of immune suppression in the prostate TME, including cancer-associated fibroblasts, myeloid-derived suppressor cells, tumor-associated macrophages, immune checkpoint pathways, and several associated key metabolic alterations. These cellular and molecular networks contribute to therapeutic resistance and disease progression and may be used as therapeutic targets. We will also examine emerging treatment strategies aimed at reprogramming the TME, as well as combination approaches incorporating immunotherapies with other signaling inhibitors. Future success in clinical therapeutic development for mCRPC will depend on rational combinations that address both tumor-intrinsic resistance and extrinsic immune suppression, with emphasis on biomarker-driven patient and treatment selection. Full article
(This article belongs to the Section Cancer Immunology and Immunotherapy)
Show Figures

Figure 1

22 pages, 7453 KB  
Article
Comparative Analysis of Cholinergic Machinery in Carcinomas: Discovery of Membrane-Tethered ChAT as Evidence for Surface-Based ACh Synthesis in Neuroblastoma Cells
by Banita Thakur, Samar Tarazi, Lada Doležalová, Homira Behbahani and Taher Darreh-Shori
Int. J. Mol. Sci. 2025, 26(21), 10311; https://doi.org/10.3390/ijms262110311 - 23 Oct 2025
Viewed by 276
Abstract
The cholinergic system is one of the most ancient and widespread signaling systems in the body, implicated in a range of pathological conditions—from neurodegenerative disorders to cancer. Given its broad relevance, there is growing interest in characterizing this system across diverse cellular models [...] Read more.
The cholinergic system is one of the most ancient and widespread signaling systems in the body, implicated in a range of pathological conditions—from neurodegenerative disorders to cancer. Given its broad relevance, there is growing interest in characterizing this system across diverse cellular models to enable drug screening, mechanistic studies, and exploration of new therapeutic avenues. In this study, we investigated four cancer cell lines: one of neuroblastoma origin previously used in cholinergic signaling studies (SH-SY5Y), one non-small cell lung adenocarcinoma line (A549), and two small cell lung carcinoma lines (H69 and H82). We assessed the expression and localization of key components of the cholinergic system, along with the cellular capacity for acetylcholine (ACh) synthesis and release. Whole-cell flow cytometry following membrane permeabilization revealed that all cell lines expressed the ACh-synthesizing enzyme choline acetyltransferase (ChAT). HPLC-MS analysis confirmed that ChAT was functionally active, as all cell lines synthesized and released ACh into the conditioned media, suggesting the presence of autocrine and/or paracrine ACh signaling circuits, consistent with previous reports. The cell lines also demonstrated choline uptake, indicative of functional choline and/or organic cation transporters. Additionally, all lines expressed the ACh-degrading enzymes acetylcholinesterase (AChE) and butyrylcholinesterase (BChE), as well as the alfa seven (α7) nicotinic and M1 muscarinic ACh receptor subtypes. Notably, flow cytometry of intact SH-SY5Y cells revealed two novel findings: (1) ChAT was localized to the extracellular membrane, a feature not observed in the lung cancer cell lines, and (2) BChE, rather than AChE, was the predominant membrane-bound ACh-degrading enzyme. These results were corroborated by both whole-cell and surface-confocal microscopy. In conclusion, our findings suggest that a functional cholinergic phenotype is a shared feature of several carcinoma cell lines, potentially serving as a survival checkpoint that could be therapeutically explored. The discovery of extracellular membrane-bound ChAT uniquely in neuroblastoma SH-SY5Y cells points to a novel form of in situ ACh signaling that warrants further investigation. Full article
(This article belongs to the Special Issue New Research Progresses on Multifaceted Cholinergic Signaling)
Show Figures

Figure 1

19 pages, 4246 KB  
Article
Development of a Machine Learning Interatomic Potential for Zirconium and Its Verification in Molecular Dynamics
by Yuxuan Wan, Xuan Zhang and Liang Zhang
Nanomaterials 2025, 15(21), 1611; https://doi.org/10.3390/nano15211611 - 22 Oct 2025
Viewed by 566
Abstract
Molecular dynamics (MD) can dynamically reveal the structural evolution and mechanical response of Zirconium (Zr) at the atomic scale under complex service conditions such as high temperature, stress, and irradiation. However, traditional empirical potentials are limited by their fixed function forms and parameters, [...] Read more.
Molecular dynamics (MD) can dynamically reveal the structural evolution and mechanical response of Zirconium (Zr) at the atomic scale under complex service conditions such as high temperature, stress, and irradiation. However, traditional empirical potentials are limited by their fixed function forms and parameters, making it difficult to accurately describe the multi-body interactions of Zr under conditions such as multi-phase structures and strong nonlinear deformation, thereby limiting the accuracy and generalization ability of simulation results. This paper combines high-throughput first-principles calculations (DFT) with the machine learning method to develop the Deep Potential (DP) for Zr. The developed DP of Zr was verified by performing molecular dynamic simulations on lattice constants, surface energies, grain boundary energies, melting point, elastic constants, and tensile responses. The results show that the DP model achieves high consistency with DFT in predicting multiple key physical properties, such as lattice constants and melting point. Also, it can accurately capture atomic migration, local structural evolution, and crystal structural transformations of Zr under thermal excitation. In addition, the DP model can accurately capture plastic deformation and stress softening behavior in Zr under large strains, reproducing the characteristics of yielding and structural rearrangement during tensile loading, as well as the stress-induced phase transition of Zr from HCP to FCC, demonstrating its strong physical fidelity and numerical stability. Full article
(This article belongs to the Section Theory and Simulation of Nanostructures)
Show Figures

Figure 1

10 pages, 472 KB  
Article
Perceived Menstrual Irregularities and Premenstrual Syndrome in Relation to Insomnia: Evidence from a Cohort of Student Nurses
by Anastasiia Dimlievych, Grażyna Dębska, Joanna Grzesik-Gąsior and Anna Merklinger-Gruchala
J. Clin. Med. 2025, 14(21), 7470; https://doi.org/10.3390/jcm14217470 - 22 Oct 2025
Viewed by 518
Abstract
Background/Objectives: Sleep disorders, particularly insomnia, are increasingly recognized as key determinants of mental health. Disturbances in sleep architecture may exacerbate hormonal dysregulation, contributing to menstrual cycle irregularities and premenstrual syndrome (PMS). The study investigate the relationship between insomnia symptoms, menstrual problems, and [...] Read more.
Background/Objectives: Sleep disorders, particularly insomnia, are increasingly recognized as key determinants of mental health. Disturbances in sleep architecture may exacerbate hormonal dysregulation, contributing to menstrual cycle irregularities and premenstrual syndrome (PMS). The study investigate the relationship between insomnia symptoms, menstrual problems, and PMS among nursing students. Methods: The cross-sectional study was conducted using a web-based survey (CAWI) among 72 female graduate nursing students. The questionnaire included questions about menstrual history, the presence of menstrual disorders, PMS symptoms, and lifestyle and body mass index (BMI). Insomnia was assessed using the Polish version of the Athens Insomnia Scale (AIS), taking ≥8 as the cutoff point. Logistic regression analysis with confounding variables was performed. Results: 70% of participants had PMS symptoms, 19.5% had irregular menstrual cycles, and 86.5% reported problems with menstrual bleeding. The mean AIS score was 10.1 (SD = 4.05). Women with insomnia were almost 4 times more likely to experience PMS symptoms (OR = 3.93; 95% CI 1.14–13.59), more than 7 times more likely to experience bleeding problems (OR = 7.56; 95% CI: 1.51–37.97), and each additional AIS score increased the risk of cycle irregularity by 24% (OR = 1.24, 95% CI 1.01–1.50). Conclusions: The findings indicate a significant association between insomnia symptoms, menstrual disturbances, and PMS, underscoring the complex links between sleep, reproductive, and mental health. Preventive interventions, particularly sleep hygiene education, may serve as an effective strategy to support women’s overall health and well-being. Full article
Show Figures

Graphical abstract

19 pages, 2543 KB  
Article
Impact of Nutritional Status on Clinical Outcomes of Patients Undergoing PRGF Treatment for Knee Osteoarthritis—A Prospective Observational Study
by Paola De Luca, Giulio Grieco, Simona Landoni, Eugenio Caradonna, Valerio Pascale, Enrico Ragni and Laura de Girolamo
Nutrients 2025, 17(19), 3134; https://doi.org/10.3390/nu17193134 - 30 Sep 2025
Viewed by 443
Abstract
Background: Osteoarthritis (OA) is a major global health issue, increasing with aging and obesity. Current therapies mainly address symptoms without modifying disease progression. Platelet-rich growth factor (PRGF) therapy has potential regenerative effects through high cytokines and growth factors, but the outcomes of these [...] Read more.
Background: Osteoarthritis (OA) is a major global health issue, increasing with aging and obesity. Current therapies mainly address symptoms without modifying disease progression. Platelet-rich growth factor (PRGF) therapy has potential regenerative effects through high cytokines and growth factors, but the outcomes of these therapies remain heterogeneous. This study explores the relationship between patient nutritional status, PRGF characteristics, and clinical outcomes in knee OA treatment. Methods: Baseline anthropometric, metabolic, and nutritional assessments of 41 patients with knee OA who underwent PRGF treatment were conducted. Blood samples were analyzed for metabolic and inflammatory markers. PRGF composition was assessed by protein content and extracellular vesicle (EV) markers. KOOS and VAS pain scores were collected at 2, 6, and 12 months. Responders improved KOOS by ≥10 points. An elastic-net regularized logistic model allowed the identification of the predictors of treatment response. Results: KOOS and VAS scores improved significantly at all follow-ups. At 2 months, the PRGF of responder patients showed higher PRGF G-CSF levels; at 12 months, increased CD49e and HLA-ABC expression. Higher BMI correlated with increased IL-6, IL-1ra, and resistin in PRGF samples. Hypercholesterolemic patients displayed altered EV profiles, with elevated levels of CD8 but reduced CD49e, HLA-ABC, CD42a, and CD31. Multivariate analysis identified BMI, biceps fold, fat percentage, red blood cell, platelet, and neutrophil counts as predictors of early response. Conclusions: Metabolic and immunological factors influence PRGF composition and clinical efficacy in knee OA. Baseline body composition and hematological parameters as key predictors of response, highlighting the potential of personalized PRGF therapy. Full article
Show Figures

Figure 1

14 pages, 1569 KB  
Article
A Summary of Pain Locations and Neuropathic Patterns Extracted Automatically from Patient Self-Reported Sensation Drawings
by Andrew Bishara, Elisabetta de Rinaldis, Trisha F. Hue, Thomas Peterson, Jennifer Cummings, Abel Torres-Espin, Jeannie F. Bailey, Jeffrey C. Lotz and REACH Investigators
Int. J. Environ. Res. Public Health 2025, 22(9), 1456; https://doi.org/10.3390/ijerph22091456 - 19 Sep 2025
Viewed by 720
Abstract
Background Chronic low-back pain (LBP) is the largest contributor to disability worldwide, yet many assessments still reduce a complex, spatially distributed condition to a single 0–10 score. Body-map drawings capture location and extent of pain, but manual digitization is too slow and inconsistent [...] Read more.
Background Chronic low-back pain (LBP) is the largest contributor to disability worldwide, yet many assessments still reduce a complex, spatially distributed condition to a single 0–10 score. Body-map drawings capture location and extent of pain, but manual digitization is too slow and inconsistent for large studies or real-time telehealth. Methods Paper pain drawings from 332 adults in the multicenter COMEBACK study (four University of California sites, March 2021–June 2023) were scanned to PDFs. A Python pipeline automatically (i) rasterized PDF pages with pdf2image v1.17.0; (ii) resized each scan and delineated anterior/posterior regions of interest; (iii) registered patient silhouettes to a canonical high-resolution template using ORB key-points, Brute-Force Hamming matching, RANSAC inlier selection, and 3 × 3 projective homography implemented in OpenCV; (iv) removed template outlines via adaptive Gaussian thresholding, Canny edge detection, and 3 × 3 dilation, leaving only patient-drawn strokes; (v) produced binary masks for pain, numbness, and pins-and-needles, then stacked these across subjects to create pixel-frequency matrices; and (vi) normalized matrices with min–max scaling and rendered heat maps. RGB composites assigned distinct channels to each sensation, enabling intuitive visualization of overlapping symptom distributions and for future data analyses. Results Cohort-level maps replicated classic low-back pain hotspots over lumbar paraspinals, gluteal fold, and posterior thighs, while exposing less-recognized clusters along the lateral hip and lower abdomen. Neuropathic-leaning drawings displayed broader leg involvement than purely nociceptive patterns. Conclusions Our automated workflow converts pen-on-paper pain drawings into machine-readable digitized images and heat maps at the population scale, laying practical groundwork for spatially informed, precision management of chronic LBP. Full article
Show Figures

Figure 1

4 pages, 196 KB  
Proceeding Paper
Assessment of Animal Welfare in Sheep Farming in Semi-Arid Regions
by Samia Haffaf, Imene Djaalab, Bachiri Nour El Houda, Nadia Zikem, Hadria Mansour-Djaalab and Laatra Zemmouri
Biol. Life Sci. Forum 2025, 49(1), 9002; https://doi.org/10.3390/blsf2025049002 - 18 Sep 2025
Viewed by 413
Abstract
The welfare of farmed animals has become a major social demand in developed countries, as well as the quality of livestock products and the preservation of the environment. In Algeria, the concept of animal welfare in sheep farming remains neglected, although it has [...] Read more.
The welfare of farmed animals has become a major social demand in developed countries, as well as the quality of livestock products and the preservation of the environment. In Algeria, the concept of animal welfare in sheep farming remains neglected, although it has been the subject of several studies in developed countries. The objective of this study is to assess animal welfare at the level of sheep farms in the region of M’Sila on the basis of measurable indicators on the animal, allowing us to assess two indicators: good health and appropriate nutrition. The study was conducted between February and June 2024. It included 9622 sheep of different breeds on 55 farms. The results revealed that sheep in M’Sila Governorate enjoy a good level of well-being in most farms. This is attributed to a behavior accepted to some extent regarding the absence of prolonged hunger and thirst, something that is expressed by a good body condition (BCS) in the majority of animals (p < 0.001). It was found that the majority of animals showed (p < 0.01) no signs of illness, bodily injury (p < 0.0001), restricted breathing (p < 0.0001), or lameness (p < 0.0001), indicating their good health. Finally, it is highly recommended to assess the on-farm welfare for emphasizing the key points in improving sheep welfare in Algeria. Full article
20 pages, 3921 KB  
Article
Design of an Experimental Teaching Platform for Flow-Around Structures and AI-Driven Modeling in Marine Engineering
by Hongyang Zhao, Bowen Zhao, Xu Liang and Qianbin Lin
J. Mar. Sci. Eng. 2025, 13(9), 1761; https://doi.org/10.3390/jmse13091761 - 11 Sep 2025
Viewed by 2355
Abstract
Flow past bluff bodies (e.g., circular cylinders) forms a canonical context for teaching external flow separation, vortex shedding, and the coupling between surface pressure and hydrodynamic forces in offshore engineering. Conventional laboratory implementations, however, often fragment local and global measurements, delay data feedback, [...] Read more.
Flow past bluff bodies (e.g., circular cylinders) forms a canonical context for teaching external flow separation, vortex shedding, and the coupling between surface pressure and hydrodynamic forces in offshore engineering. Conventional laboratory implementations, however, often fragment local and global measurements, delay data feedback, and omit intelligent modeling components, thereby limiting the development of higher-order cognitive skills and data literacy. We present a low-cost, modular, data-enabled instructional hydrodynamics platform that integrates a transparent recirculating water channel, multi-point synchronous circumferential pressure measurements, global force acquisition, and an artificial neural network (ANN) surrogate. Using feature vectors composed of Reynolds number, angle of attack, and submergence depth, we train a lightweight AI model for rapid prediction of drag and lift coefficients, closing a loop of measurement, prediction, deviation diagnosis, and feature refinement. In the subcritical Reynolds regime, the measured circumferential pressure distribution for a circular cylinder and the drag and lift coefficients for a rectangular cylinder agree with empirical correlations and published benchmarks. The ANN surrogate attains a mean absolute percentage error of approximately 4% for both drag and lift coefficients, indicating stable, physically interpretable performance under limited feature inputs. This platform will facilitate students’ cross-domain transfer spanning flow physics mechanisms, signal processing, feature engineering, and model evaluation, thereby enhancing inquiry-driven and critical analytical competencies. Key contributions include the following: (i) a synchronized local pressure and global force dataset architecture; (ii) embedding a physics-interpretable lightweight ANN surrogate in a foundational hydrodynamics experiment; and (iii) an error-tracking, iteration-oriented instructional workflow. The platform provides a replicable pathway for transitioning offshore hydrodynamics laboratories toward an integrated intelligence-plus-data literacy paradigm and establishes a foundation for future extensions to higher Reynolds numbers, multiple body geometries, and physics-constrained neural networks. Full article
Show Figures

Figure 1

30 pages, 3428 KB  
Article
Consumer Trust in Emerging Food Technologies: A Comparative Analysis of Croatia and India
by Marko Šostar, Jaiji Joy and Hareesh N. Ramanathan
Sustainability 2025, 17(17), 7993; https://doi.org/10.3390/su17177993 - 4 Sep 2025
Cited by 1 | Viewed by 1679 | Correction
Abstract
Consumer trust plays a critical role in the successful adoption of emerging food technologies. This study investigates how trust in five key food technologies—genetically modified organisms (GMO), 3D-printed food, lab-grown meat, nanotechnology, and functional foods—varies across two culturally distinct countries: Croatia and India. [...] Read more.
Consumer trust plays a critical role in the successful adoption of emerging food technologies. This study investigates how trust in five key food technologies—genetically modified organisms (GMO), 3D-printed food, lab-grown meat, nanotechnology, and functional foods—varies across two culturally distinct countries: Croatia and India. Utilizing a quantitative approach with responses from 538 participants, the research explores how demographic factors such as country of residence, gender, and urban-rural setting influence consumer attitudes. Statistical analysis was conducted using MANOVA and one-way ANOVA to test seven hypotheses regarding trust levels. The results revealed significant cross-national differences, with Indian consumers expressing higher trust across all technologies studied. In contrast, variables such as gender and place of residence showed limited or context-dependent influence. These findings underscore the importance of cultural context in shaping consumer trust and point to the need for targeted communication and policy strategies in promoting food innovation. The study contributes to the growing body of research on food technology adoption by emphasizing trust as a culturally embedded and demographically nuanced phenomenon. Full article
Show Figures

Figure 1

20 pages, 2151 KB  
Article
Prediction of Concealed Water Body Ahead of Construction Tunnels Based on Temperature Patterns and Artificial Neural Networks
by Zidong Xu, Shuai Zhang, Jun Hu and Liang Li
Sustainability 2025, 17(17), 7728; https://doi.org/10.3390/su17177728 - 27 Aug 2025
Viewed by 630
Abstract
Concealed water bodies within surrounding rock formations pose a serious threat to tunnel construction. To address this risk, this study integrates physics-based heat conduction theory with deep learning, unlike existing methods that treat temperature as isolated data points or rely solely on empirical [...] Read more.
Concealed water bodies within surrounding rock formations pose a serious threat to tunnel construction. To address this risk, this study integrates physics-based heat conduction theory with deep learning, unlike existing methods that treat temperature as isolated data points or rely solely on empirical models. The approach introduces three key innovations: (a) analytical temperature–location relationships for water body characterization; (b) pseudo-temporal modeling of spatial sequences and (c) physics-guided neural architecture design. First, a steady-state heat conduction model is established to characterize axial temperature distribution patterns caused by concealed water bodies during excavation. From this, quantitative relationships between temperature anomalies and the location and size of the water bodies are derived. Next, a deep learning model, ST-HydraNet, is proposed to treat tunnel axial temperature data as a pseudo-time series for hazard prediction. Experimental results demonstrate that the model achieves high accuracy (91%) and perfect precision (1.0), significantly outperforming existing methods. These findings show that the proposed framework provides a non-invasive, interpretable, and robust solution for real-time hazard detection, with strong potential for integration into intelligent tunnel safety systems. By enabling earlier and more reliable detection, the model directly enhances construction safety, economic efficiency, and environmental sustainability. Full article
Show Figures

Figure 1

Back to TopTop