Sign in to use this feature.

Years

Between: -

Subjects

remove_circle_outline
remove_circle_outline
remove_circle_outline
remove_circle_outline

Journals

Article Types

Countries / Regions

Search Results (14)

Search Parameters:
Keywords = joint coded waveform

Order results
Result details
Results per page
Select all
Export citation of selected articles as:
21 pages, 7917 KB  
Article
A Novel MIMO SAR Scheme with Intra–Inter-Pulse Phase Coding and Azimuth–Elevation Joint Processing
by Wulin Peng, Wei Wang, Yongwei Zhang, Yihai Wei and Zixuan Zhang
Remote Sens. 2025, 17(21), 3544; https://doi.org/10.3390/rs17213544 - 26 Oct 2025
Viewed by 570
Abstract
Echo separation has long been a challenging and prominent research focus for Multiple-Input Multiple-Output Synthetic Aperture Radar (MIMO SAR) systems. Digital beamforming (DBF) plays a critical role in achieving effective echo separation, but it often comes at the cost of high system complexity. [...] Read more.
Echo separation has long been a challenging and prominent research focus for Multiple-Input Multiple-Output Synthetic Aperture Radar (MIMO SAR) systems. Digital beamforming (DBF) plays a critical role in achieving effective echo separation, but it often comes at the cost of high system complexity. This paper proposes a novel MIMO SAR scheme based on phase-coded waveforms applied to both inter-pulses and intra-pulses. By introducing phase coding in both dimensions and performing joint azimuth–elevation processing, the proposed method effectively suppresses interference arising during the echo separation process, thereby significantly improving separation performance. Additionally, the approach allows for a significantly simplified array configuration, reducing both hardware requirements and computational burden. The effectiveness and practicality of the proposed scheme are validated through numerical simulations and distributed scene experiments, highlighting its strong potential for application in MIMO SAR systems—particularly in cost-sensitive scenarios and systems with limited elevation channels. Full article
Show Figures

Figure 1

16 pages, 7132 KB  
Article
A Radar Waveform Design Method Based on Multicarrier Phase Coding for Suppressing Autocorrelation Sidelobes
by Ji Li, Liu Ye and Wei Wang
Sensors 2025, 25(18), 5801; https://doi.org/10.3390/s25185801 - 17 Sep 2025
Cited by 1 | Viewed by 755
Abstract
Multicarrier phase-coded radar waveforms show significant potential in broadband radar applications by integrating phase coding with orthogonal frequency division multiplexing (OFDM) technology. However, their inherent high autocorrelation sidelobe levels limit system performance. To address this challenge, this paper proposes a two-stage joint optimization [...] Read more.
Multicarrier phase-coded radar waveforms show significant potential in broadband radar applications by integrating phase coding with orthogonal frequency division multiplexing (OFDM) technology. However, their inherent high autocorrelation sidelobe levels limit system performance. To address this challenge, this paper proposes a two-stage joint optimization waveform design method. In the first stage, we construct an AC-MCPC signal by introducing chaotic coding in the time domain and applying a hamming window in the frequency domain, achieving effective sidelobe suppression. In the second stage, to achieve even lower sidelobe levels, we further propose the AC-MCPC-g signal. While retaining chaotic coding in the time domain, we employ a genetic algorithm in the frequency domain to optimize the window function parameters, thereby further reducing the sidelobe levels of the AC-MCPC signal. The results indicate that the AC-MCPC signal has significantly reduced sidelobes compared to the MCPC signal, while the AC-MCPC-g signal has achieved further suppression based on the AC-MCPC. Full article
(This article belongs to the Section Radar Sensors)
Show Figures

Figure 1

27 pages, 12324 KB  
Article
Real-Time Decoder Architecture for LDPC–CPM
by Erik Perrins
Entropy 2025, 27(3), 255; https://doi.org/10.3390/e27030255 - 28 Feb 2025
Viewed by 1074
Abstract
This paper examines the iterative decoding of low-density parity check (LDPC) codes concatenated with continuous phase modulation (CPM). As relevant case studies, we focus on the family of three CPM waveforms that are embodied in the IRIG-106 aeronautical telemetry standard. Two of these [...] Read more.
This paper examines the iterative decoding of low-density parity check (LDPC) codes concatenated with continuous phase modulation (CPM). As relevant case studies, we focus on the family of three CPM waveforms that are embodied in the IRIG-106 aeronautical telemetry standard. Two of these CPMs have recently had LDPC codes designed for them for the first time, and thus the decoding complexity of these new schemes is of interest when considering adoption into the standard. We provide comprehensive numerical results that characterize the performance and iteration statistics of the joint LDPC–CPM decoder. These results identify the most advantageous decoder configurations and also expose a key design challenge, which is that LDPC-CPM decoders must deal with a large “peak to average” ratio in terms of global iterations. We show how a properly designed reference simulation can be used as a design tool to explore the performance of a large range of candidate systems without need for further simulation. We develop a real-time decoder architecture with fixed complexity and show how such a decoder can still achieve a relatively large maximum number of global iterations by introducing a trade-off between decoding latency and maximum global iterations. Our discussion shows that this scheme is generally applicable to LDPC-based schemes. We conclude with a comprehensive design study that demonstrates the accuracy of our methodology and its attractive performance–complexity trade-off. Full article
(This article belongs to the Special Issue Coding for Aeronautical Telemetry)
Show Figures

Figure 1

22 pages, 13139 KB  
Article
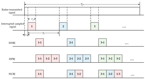
Interrupted-Sampling Repeater Jamming Countermeasure Based on Intrapulse Frequency–Coded Joint Frequency Modulation Slope Agile Waveform
by Xiaoge Wang, Binbin Li, Hui Chen, Weijian Liu, Yongzhe Zhu, Jun Luo and Liuliu Ni
Remote Sens. 2024, 16(15), 2810; https://doi.org/10.3390/rs16152810 - 31 Jul 2024
Cited by 8 | Viewed by 1884
Abstract
Interrupted-sampling repeater jamming (ISRJ) is widely used in the field of electronic countermeasures, and can severely affect radar detection. Therefore, the problem of ISRJ suppression is a compelling task. In this paper, we propose an ISRJ suppression method based on an intrapulse frequency-coded [...] Read more.
Interrupted-sampling repeater jamming (ISRJ) is widely used in the field of electronic countermeasures, and can severely affect radar detection. Therefore, the problem of ISRJ suppression is a compelling task. In this paper, we propose an ISRJ suppression method based on an intrapulse frequency-coded joint frequency modulation (FM) slope agile waveform. The intrapulse frequency-coded joint FM slope agile waveform is first designed. The delay inserted between subpulses makes the waveform easy to implement in engineering, and the ambiguity function diagram of the waveform approximates the ideal thumbtack type. Next, the echo slices are classified in the fractional domain utilizing the discontinuity of ISRJ and the focusing property of fractional Fourier transform for chirp signals. Then, the target and interference in the interfered echo slices are reconstructed by compressed sensing, and a time-domain filter is constructed based on interference-free echo slices. Finally, the echo signal after interference suppression is further filtered in the time domain to degrade range sidelobes. Simulation results show that the proposed method can effectively suppress three typical types of ISRJ. Moreover, the probability of target detection after interference suppression exceeds 90% when the jamming-to-signal ratio equals 50 dB. Full article
(This article belongs to the Section Engineering Remote Sensing)
Show Figures

Figure 1

21 pages, 20321 KB  
Article
Spatial–Temporal Joint Design and Optimization of Phase-Coded Waveform for MIMO Radar
by Wei Lei, Yue Zhang, Zengping Chen, Xiaolong Chen and Qiang Song
Remote Sens. 2024, 16(14), 2647; https://doi.org/10.3390/rs16142647 - 19 Jul 2024
Cited by 1 | Viewed by 1722
Abstract
By simultaneously transmitting multiple different waveform signals, a multiple-input multiple-output (MIMO) radar possesses higher degrees of freedom and potential in many aspects compared to a traditional phased-array radar. The spatial–temporal characteristics of waveforms are the key to determining their performance. In this paper, [...] Read more.
By simultaneously transmitting multiple different waveform signals, a multiple-input multiple-output (MIMO) radar possesses higher degrees of freedom and potential in many aspects compared to a traditional phased-array radar. The spatial–temporal characteristics of waveforms are the key to determining their performance. In this paper, a transmitting waveform design method based on spatial–temporal joint (STJ) optimization for a MIMO radar is proposed, where waveforms are designed not only for beam-pattern matching (BPM) but also for minimizing the autocorrelation sidelobes (ACSLs) of the spatial synthesis signals (SSSs) in the directions of interest. Firstly, the STJ model is established, where the two-step strategy and least squares method are utilized for BPM, and the L2p-Norm of the ACSL is constructed as the criterion for temporal characteristics optimization. Secondly, by transforming it into an unconstrained optimization problem about the waveform phase and using the gradient descent (GD) algorithm, the hard, non-convex, high-dimensional, nonlinear optimization problem is solved efficiently. Finally, the method’s effectiveness is verified through numerical simulation. The results show that our method is suitable for both orthogonal and partial-correlation MIMO waveform designs and efficiently achieves better spatial–temporal characteristic performances simultaneously in comparison with existing methods. Full article
(This article belongs to the Special Issue Technical Developments in Radar—Processing and Application)
Show Figures

Graphical abstract

17 pages, 5257 KB  
Article
An Integrated Orthogonal Frequency-Division Multiplexing Chirp Waveform Processing Method for Joint Radar and Communication Based on Low-Density Parity-Check Coding and Channel Estimation
by Chenchen Zhu, Pengfei He, Shie Wu and Guorui Wang
Electronics 2024, 13(2), 334; https://doi.org/10.3390/electronics13020334 - 12 Jan 2024
Cited by 1 | Viewed by 2719
Abstract
With the advancement of information technology construction, the integration of radar and communication represents a crucial technological evolution. Driven by the research boom of integrated sensing and communications (ISACs), some scholars have proposed utilizing orthogonal frequency-division multiplexing (OFDM) to separately modulate radar and [...] Read more.
With the advancement of information technology construction, the integration of radar and communication represents a crucial technological evolution. Driven by the research boom of integrated sensing and communications (ISACs), some scholars have proposed utilizing orthogonal frequency-division multiplexing (OFDM) to separately modulate radar and communication signals. However, the OFDM symbols in this paper incorporate a cyclic prefix (CP) and a virtual carrier (VC) instead of zero padding (ZP). This approach mitigates out-of-band power caused by ZP, in addition to reducing adjacent channel interference (ACI). In addition, we introduce low-density parity-check (LDPC) and use an improved normalized min-sum algorithm (NMSA) in decoding. The enhanced decoding efficiency and minimized system errors render the proposed waveform more suitable for complex environments. In terms of signal processing methods, this paper continues to use radar signals as a priori information to participate in channel estimation. Further, we consider the symbol timing offset (STO) and carrier frequency offset (CFO) issues. In order to obtain more reliable data, we use the minimum mean-square error (MMSE) estimation based on the discrete Fourier transform (DFT) to evaluate the channel. Simulation experiments verify that the system we propose not only realizes the transmission and detection functions but also improves the performance index of the integrated signal, such as the bit error rate (BER) of 7 × 10−5, the peak side lobe ratio (PSLR) of −13.81 dB, and the integrated side lobe ratio (ISLR) of −8.98 dB at a signal-to-noise ratio (SNR) of 10 dB. Full article
Show Figures

Figure 1

18 pages, 4849 KB  
Article
A Space–Time–Range Joint Adaptive Focusing and Detection Method for Multiple Input Multiple Output Radar
by Jian Guan, Xiaoqian Mu, Yong Huang, Baoxin Chen, Ningbo Liu and Xiaolong Chen
Remote Sens. 2023, 15(18), 4509; https://doi.org/10.3390/rs15184509 - 13 Sep 2023
Cited by 1 | Viewed by 1820
Abstract
The Multiple Input Multiple Output (MIMO) radar, as a new type of radar, emits orthogonal waveforms, which provide it with waveform diversity characteristics, leading to increased degrees of freedom and improved target detection performance. However, it also poses challenges such as difficulty in [...] Read more.
The Multiple Input Multiple Output (MIMO) radar, as a new type of radar, emits orthogonal waveforms, which provide it with waveform diversity characteristics, leading to increased degrees of freedom and improved target detection performance. However, it also poses challenges such as difficulty in meeting higher data demand, separating waveforms, and suppressing the multidimensional sidelobes (range sidelobes, Doppler sidelobes, and angle sidelobes) of targets. Phase-coded signals are frequently employed as orthogonal transmission signals in the MIMO radar. However, these signals exhibit poor Doppler sensitivity, and the intra-pulse Doppler frequency shift can have an impact on the effectiveness of the matching filtering process. To address the aforementioned concerns, this paper presents a novel approach called the Space–Time–Range Joint Adaptive Focusing and Detection (STRJAFD) method. The proposed method utilizes the Mean Square Error (MSE) criterion and integrates spatial, temporal, and waveform dimensions to achieve efficient adaptive focusing and detection of targets. The experimental results demonstrate that the proposed method outperforms conventional cascaded adaptive methods in effectively addressing the matching mismatch issue caused by Doppler frequency shift, achieving super-resolution focusing, possessing better suppression effects on three-dimensional sidelobes and clutter, and exhibiting better detection performance in low signal-to-clutter ratio and low signal-to-noise ratio environments. Furthermore, STRJAFD is unaffected by coherent sources and demands less data. Full article
(This article belongs to the Special Issue Advanced Array Signal Processing for Target Imaging and Detection)
Show Figures

Figure 1

21 pages, 9027 KB  
Article
Joint Design of Complementary Sequence and Receiving Filter with High Doppler Tolerance for Simultaneously Polarimetric Radar
by Yun Chen, Yunhua Zhang, Dong Li and Jiefang Yang
Remote Sens. 2023, 15(15), 3877; https://doi.org/10.3390/rs15153877 - 4 Aug 2023
Cited by 4 | Viewed by 2440
Abstract
Simultaneously polarimetric radar (SPR) realizes the rapid measurement of a target’s polarimetric scattering matrix by transmitting orthogonal radar waveforms of good ambiguity function (AF) properties and receiving their echoes via two orthogonal polarimetric channels at the same time, e.g., horizontal (H) and vertical [...] Read more.
Simultaneously polarimetric radar (SPR) realizes the rapid measurement of a target’s polarimetric scattering matrix by transmitting orthogonal radar waveforms of good ambiguity function (AF) properties and receiving their echoes via two orthogonal polarimetric channels at the same time, e.g., horizontal (H) and vertical (V) channels (antennas) sharing the same phase center. The orthogonality of the transmitted waveforms can be realized using low-correlated phase-coded sequences in the H and V channels. However, the Doppler tolerances of the waveforms composed by such coded sequences are usually quite low, and it is hard to meet the requirement of accurate measurement regarding moving targets. In this paper, a joint design approach for unimodular orthogonal complementary sequences along with the optimal receiving filter is proposed based on the majorization–minimization (MM) method via alternate iteration for obtaining simultaneously polarimetric waveforms (SPWs) of good orthogonality and of the desired AF. During design, the objective function used for minimizing the sum of the complementary integration sidelobe level (CISL) and the complementary integration isolation level (CIIL) is constructed under the mismatch constraint of signal-to-noise ratio (SNR) loss. Different SPW examples are given to show the superior performance of our design in comparison with other designs. Finally, practical experiments implemented with different SPWs are conducted to show our advantages more realistically. Full article
(This article belongs to the Special Issue Theory and Applications of MIMO Radar)
Show Figures

Graphical abstract

18 pages, 6273 KB  
Article
Slow-Time MIMO Waveform Design Using Pulse-Agile-Phase-Coding for Range Ambiguity Mitigation
by Shaoqiang Chang, Fawei Yang, Zhennan Liang, Wei Ren, Hao Zhang and Quanhua Liu
Remote Sens. 2023, 15(13), 3395; https://doi.org/10.3390/rs15133395 - 4 Jul 2023
Cited by 2 | Viewed by 2359
Abstract
This paper proposed a Pulse-Agile-Phase-Coding slow-time MIMO (PAPC-st-MIMO) waveform, where the phase-coded signal is utilized as the intra-pulse modulation of the slow-time MIMO waveform. Firstly, the signal model of the proposed waveform is derived. To improve the orthogonality of the phase-coded waveform sets, [...] Read more.
This paper proposed a Pulse-Agile-Phase-Coding slow-time MIMO (PAPC-st-MIMO) waveform, where the phase-coded signal is utilized as the intra-pulse modulation of the slow-time MIMO waveform. Firstly, the signal model of the proposed waveform is derived. To improve the orthogonality of the phase-coded waveform sets, a novel hybrid evolutionary algorithm based on Cyclic Algorithm New (CAN) is proposed. After the optimization process of the phase-coded waveform sets, the signal processing method of the PAPC-st-MIMO waveform is derived. Finally, the effectiveness of the proposed method is verified with a simulation experiment. The mitigation ratio of the near-range detection waveform can achieve −30 dB, while the long-range detection waveform can achieve −35 dB. This approach ensures waveform orthogonality while enabling the slow-time MIMO waveform to achieve distance selectivity. By conducting joint pulse-Doppler processing across multiple range segments, range ambiguity can be suppressed, increasing the system’s Pulse Repetition Frequency (PRF) without introducing ambiguity. Full article
(This article belongs to the Section Urban Remote Sensing)
Show Figures

Graphical abstract

22 pages, 372 KB  
Article
Lossy State Communication over Fading Multiple Access Channels
by Viswanathan Ramachandran
Entropy 2023, 25(4), 588; https://doi.org/10.3390/e25040588 - 29 Mar 2023
Cited by 1 | Viewed by 2016
Abstract
Joint communications and sensing functionalities integrated into the same communication network have become increasingly relevant due to the large bandwidth requirements of next-generation wireless communication systems and the impending spectral shortage. While there exist system-level guidelines and waveform design specifications for such systems, [...] Read more.
Joint communications and sensing functionalities integrated into the same communication network have become increasingly relevant due to the large bandwidth requirements of next-generation wireless communication systems and the impending spectral shortage. While there exist system-level guidelines and waveform design specifications for such systems, an information-theoretic analysis of the absolute performance capabilities of joint sensing and communication systems that take into account practical limitations such as fading has not been addressed in the literature. Motivated by this, we undertake a network information-theoretic analysis of a typical joint communications and sensing system in this paper. Towards this end, we consider a state-dependent fading Gaussian multiple access channel (GMAC) setup with an additive state. The state process is assumed to be independent and identically distributed (i.i.d.) Gaussian, and non-causally available to all the transmitting nodes. The fading gains on the respective links are assumed to be stationary and ergodic and available only at the receiver. In this setting, with no knowledge of fading gains at the transmitters, we are interested in joint message communication and estimation of the state at the receiver to meet a target distortion in the mean-squared error sense. Our main contribution here is a complete characterization of the distortion-rate trade-off region between the communication rates and the state estimation distortion for a two-sender GMAC. Our results show that the optimal strategy is based on static power allocation and involves uncoded transmissions to amplify the state, along with the superposition of the digital message streams using appropriate Gaussian codebooks and dirty paper coding (DPC). This acts as a design directive for realistic systems using joint sensing and transmission in next-generation wireless standards and points to the relative benefits of uncoded communications and joint source-channel coding in such systems. Full article
(This article belongs to the Special Issue Advances in Multiuser Information Theory)
Show Figures

Figure 1

23 pages, 6581 KB  
Article
A Repeater-Type SAR Deceptive Jamming Method Based on Joint Encoding of Amplitude and Phase in the Intra-Pulse and Inter-Pulse
by Dongyang Cheng, Zhenchang Liu, Zhengwei Guo, Gaofeng Shu and Ning Li
Remote Sens. 2022, 14(18), 4597; https://doi.org/10.3390/rs14184597 - 14 Sep 2022
Cited by 11 | Viewed by 3309
Abstract
Due to advantages such as low power consumption and high concealment, deceptive jamming against synthetic aperture radar (SAR) has received extensive attention in electronic countermeasures. However, the false targets generated by most of the deceptive jamming methods still have limitations, such as poor [...] Read more.
Due to advantages such as low power consumption and high concealment, deceptive jamming against synthetic aperture radar (SAR) has received extensive attention in electronic countermeasures. However, the false targets generated by most of the deceptive jamming methods still have limitations, such as poor controllability and strong regularity. Inspired by the idea of waveform coding, this paper proposed a repeater-type SAR deceptive jamming method through the joint encoding of amplitude and phase in intra-pulse and inter-pulse, which can generate a two-dimensional controllable deceptive jamming effect. Specifically, the proposed method mainly includes two parts, i.e., grouping and encoding. The number of groups determines the number of false targets, and the presence of the phase encoding produces false targets. The amplitude encoding affects the amplitude of the false targets. For the intra-pulse cases, the proposed method first samples the intercepted SAR signal. Meanwhile, the sampling points are grouped in turn. For the inter-pulse cases, the grouped objects are the pulses. Subsequently, the joint encoding of amplitude and phase is performed on each group, which generates jamming signals with deceptive effects. In this paper, the imaging effect of the generated jamming signals is analyzed in detail, and the characteristics of false targets, including numbers, position, and amplitude, are derived. The simulation and experimental results verify the correctness of the theoretical analysis. In addition, the superiority of the proposed method is verified by comparing it with other methods. Full article
(This article belongs to the Special Issue SAR-Based Signal Processing and Target Recognition)
Show Figures

Graphical abstract

20 pages, 1257 KB  
Article
Ultra-Low Sidelobe Waveforms Design for LPI Radar Based on Joint Complementary Phase-Coding and Optimized Discrete Frequency-Coding
by Yuxiao Song, Yu Wang, Jingyang Xie, Yiming Yang, Biao Tian and Shiyou Xu
Remote Sens. 2022, 14(11), 2592; https://doi.org/10.3390/rs14112592 - 28 May 2022
Cited by 13 | Viewed by 4569
Abstract
In this paper, in order to reduce the probability of the radar waveform intercepted by the passive detection system, the time-bandwidth product of the radar waveform is increased, and the detection probability of the radar waveform to the target is improved. This paper [...] Read more.
In this paper, in order to reduce the probability of the radar waveform intercepted by the passive detection system, the time-bandwidth product of the radar waveform is increased, and the detection probability of the radar waveform to the target is improved. This paper tackles the holographic RF stealth radar and proposes a joint coding waveform based on the linear frequency modulation (LFM) waveform. Joint coding uses complementary codes to perform phase-coding, and combines the codewords optimized by genetic algorithm in order to perform discrete frequency-coding waveform. The joint coding waveform model is theoretically analyzed, and the ambiguity function, pulse compression and target detection probability of the joint coding waveform are obtained by numerical simulation. In addition, the complexity of the algorithm and the low probability of intercept (LPI) characteristic of the joint coding waveform are analyzed. The results show that the joint coding waveform has an approximate “pushpin” ambiguity function, ultra-low sidelobe characteristics, better RF stealth and target detection performance. Finally, it has good application prospects in the current battlefield environment. Full article
(This article belongs to the Section Engineering Remote Sensing)
Show Figures

Graphical abstract

19 pages, 508 KB  
Article
UFMC Waveform and Multiple-Access Techniques for 5G RadCom
by Imane Khelouani, Kawtar Zerhouni, Fouzia Elbahhar, Raja Elassali and Noureddine Idboufker
Electronics 2021, 10(7), 849; https://doi.org/10.3390/electronics10070849 - 2 Apr 2021
Cited by 7 | Viewed by 3632
Abstract
In recent years, multiple functions traditionally realized by hardware components have been replaced by digital-signal processing, making radar and wireless communication technologies more similar. A joint radar and communication system, referred to as a RadCom system, was proposed to overcome the drawbacks of [...] Read more.
In recent years, multiple functions traditionally realized by hardware components have been replaced by digital-signal processing, making radar and wireless communication technologies more similar. A joint radar and communication system, referred to as a RadCom system, was proposed to overcome the drawbacks of the conventional existent radar techniques while using the same system for intervehicular communication. Consequently, this system enhances used spectral resources. Conventional orthogonal frequency division multiplexing (OFDM) was proposed as a RadCom waveform. However, due to OFDM’s multiple shortcomings, we propose universal filtered multicarrier (UFMC), a new 5G waveform candidate, as a RadCom waveform that offers a good trade-off between performance and complexity. In addition to that, we propose multicarrier code division multiple access (MC-CDMA) as a multiple-access (MA) technique that can offer great performance in terms of multiuser detection and power efficiency. Moreover, we study how UFMC filter length and MC-CDMA spreading sequences can impact overall performance on both radar and communication separately under a multipath channel. Analysis of the bit error rate (BER) of the UFMC waveform was performed in order to confirm the experiment results. Full article
(This article belongs to the Section Microwave and Wireless Communications)
Show Figures

Figure 1

31 pages, 11407 KB  
Article
Constrained Transmit Beampattern Design Using a Correlated LFM-PC Waveform Set in MIMO Radar
by Sheng Hong, Yantao Dong, Rui Xie, Yu Ai and Yuhao Wang
Sensors 2020, 20(3), 773; https://doi.org/10.3390/s20030773 - 31 Jan 2020
Cited by 5 | Viewed by 3159
Abstract
This paper considers the design of a desired transmit beampattern under the good ambiguity function constraint using a correlated linear frequency modulation-phase coded (LFM-PC) waveform set in multiple-input-multiple-output (MIMO) radar. Different from most existing beampattern design approaches, we propose using the LFM-PC waveform [...] Read more.
This paper considers the design of a desired transmit beampattern under the good ambiguity function constraint using a correlated linear frequency modulation-phase coded (LFM-PC) waveform set in multiple-input-multiple-output (MIMO) radar. Different from most existing beampattern design approaches, we propose using the LFM-PC waveform set to conquer the challenging problem of synthesizing waveforms with constant-envelope and easy-generation properties, and, meanwhile, solve the hard constraint of a good ambiguity behaviour. First, the ambiguity function of the LFM-PC waveform set is derived, and the superiority of LFM-PC waveforms over LFM and PC waveforms is verified. The temporal and spatial characteristic analysis of the LFM-PC waveform set demonstrates that both the transmit beampattern and sidelobe level are mainly affected by the frequency intervals, bandwidths, and phase-coded sequences of the LFM-PC waveform set. Finally, the constrained beampattern design problem is formulated by optimizing these parameters for desired beampatterns and low sidelobes at different doppler frequencies, which is a bi-objective optimization problem. To solve this, we propose a joint optimization strategy followed by a mandatory optimization, where the sequence quadratic programming (SQP) algorithm and adaptive clonal selection (ACS) algorithm are exploited iteratively. The simulation results demonstrate the efficiency of our proposed method. Full article
(This article belongs to the Special Issue Radar and Radiometric Sensors and Sensing)
Show Figures

Figure 1

Back to TopTop