Sign in to use this feature.

Years

Between: -

Subjects

remove_circle_outline
remove_circle_outline
remove_circle_outline
remove_circle_outline
remove_circle_outline
remove_circle_outline
remove_circle_outline
remove_circle_outline
remove_circle_outline

Journals

Article Types

Countries / Regions

Search Results (259)

Search Parameters:
Keywords = inverse probability treatment weighting

Order results
Result details
Results per page
Select all
Export citation of selected articles as:
17 pages, 747 KB  
Article
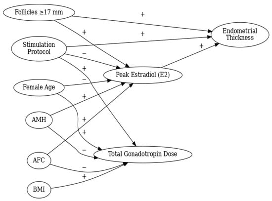
Minimal Dose Paradigm in IUI Stimulation for Unexplained Infertility: Letrozole-Initiated Late Gonadotropin Protocol
by Evren Yeşildağer, Ufuk Yeşildağer and Sefa Arlıer
J. Clin. Med. 2026, 15(3), 1050; https://doi.org/10.3390/jcm15031050 - 28 Jan 2026
Abstract
Background: Optimizing pregnancy outcomes while minimizing gonadotropin exposure and treatment burden remains a major goal in ovulation induction for intrauterine insemination (IUI), particularly for patients with polycystic ovary syndrome (PCOS) or high ovarian reserve. Sequential protocols combining early letrozole with late-onset recombinant FSH [...] Read more.
Background: Optimizing pregnancy outcomes while minimizing gonadotropin exposure and treatment burden remains a major goal in ovulation induction for intrauterine insemination (IUI), particularly for patients with polycystic ovary syndrome (PCOS) or high ovarian reserve. Sequential protocols combining early letrozole with late-onset recombinant FSH (rFSH) have been proposed to enhance efficiency while reducing medication requirements. However, real-world comparative data adjusting for baseline differences are limited. Methods: This retrospective comparative cohort study included 764 IUI cycles performed between January 2022 and October 2025. Cycles were stimulated either with conventional rFSH (n = 372) or letrozole plus late-onset rFSH (n = 392). The primary outcome was pregnancy per cycle, defined by a positive serum β-hCG. Secondary outcomes included clinical pregnancy, total gonadotropin dose, endometrial thickness, cycle cancelation, and obstetric outcomes. Confounding was addressed using multivariable logistic regression, propensity score matching (PSM), inverse probability of treatment weighting (IPTW), and doubly robust estimation. Results: The crude pregnancy rate was higher in the letrozole plus late rFSH group compared with conventional rFSH (14.8% vs. 9.9%, p = 0.042). Women in the sequential stimulation group had higher AMH levels, higher antral follicle counts, and a higher prevalence of PCOS (32.4% vs. 16.3%, p = 0.001). After adjustment for age, ovarian reserve, and other baseline characteristics using regression, PSM, and IPTW, the stimulation protocol was not independently associated with pregnancy (adjusted OR 1.09, 95% CI 0.68–1.74; p = 0.657). Female age remained the strongest predictor of pregnancy (adjusted OR 0.70 per year increase; p < 0.001). The sequential protocol required a significantly lower total gonadotropin dose (median 375 IU vs. 750 IU; p < 0.001) while maintaining comparable cycle cancellation and safety outcomes. Conclusions: Sequential stimulation with letrozole plus late-onset rFSH achieves pregnancy outcomes comparable to conventional rFSH stimulation while significantly reducing gonadotropin requirements. After adjustment for PCOS status and ovarian reserve, the protocol itself did not independently influence pregnancy, suggesting that crude differences reflected baseline imbalances rather than true treatment effects. This approach represents a clinically efficient, gonadotropin-sparing option for IUI, particularly in patients at risk for excessive ovarian response. Full article
(This article belongs to the Special Issue Female Infertility: Clinical Diagnosis and Treatment—Second Edition)
Show Figures

Figure 1

16 pages, 5092 KB  
Article
Evaluating Adjuvant Radiation Therapy Survival Benefit in Early-Stage HER2-Positive Invasive Breast Cancer Following Breast-Conserving Surgery: A National Cohort Aligned with NRG-BR008 HERO Trial
by Jonathon S. Cummock, Ali J. Haider, Mohummad Kazmi, Waqar M. Haque, Andrew M. Farach, E. Brian Butler and Bin S. Teh
Cancers 2026, 18(3), 352; https://doi.org/10.3390/cancers18030352 - 23 Jan 2026
Viewed by 119
Abstract
Background and purpose: The role of adjuvant radiation therapy (RT) in early-stage HER2-positive breast cancer treated with breast-conserving surgery (BCS) and systemic therapy remains uncertain in the era of HER2-targeted regimens. This study evaluates the survival impact of RT in patients aligned with [...] Read more.
Background and purpose: The role of adjuvant radiation therapy (RT) in early-stage HER2-positive breast cancer treated with breast-conserving surgery (BCS) and systemic therapy remains uncertain in the era of HER2-targeted regimens. This study evaluates the survival impact of RT in patients aligned with the HERO RT de-escalation trial (NRG-BR008). Materials and methods: We queried the National Cancer Database for patients with early-stage HER2-positive invasive breast carcinoma treated with BCS and systemic therapy, stratified into HERO trial-aligned cohorts: Arm 1 (adjuvant systemic therapy) vs. Arm 2 (neoadjuvant systemic therapy, pathologic complete response). Within each cohort, patients receiving adjuvant RT were compared with those omitting RT. In the primary analysis, patients were propensity score matched (PSM) on demographics, diagnosis years, tumor characteristics, and trial stratification variables. Inverse probability of treatment weighting (IPTW) was additionally performed as a sensitivity analysis. Overall survival was evaluated using Kaplan–Meier, Cox regression, and restricted mean survival time (RMST). Results: In Arm 1 (818 patients, 94 deaths), 5-year OS was 96.9% with RT vs. 88.0% without RT, and 10-year OS was 94.3% vs. 68.5% (log-rank p < 0.001). RT omission was associated with higher mortality in the PSM Cox model (HR, 4.78; 95% CI, 2.84–8.02; p < 0.001), with an RMST advantage favoring RT of +2.86 months at 5 years and +12.55 months at 10 years (p < 0.001). In Arm 2 (176 patients, 10 deaths), 5-year OS was 97.6% with RT vs. 91.1% without RT, and OS at 107 months was 94.8% vs. 91.1% (log-rank p = 0.13). RT omission was not statistically significant in the PSM Cox model (HR, 3.40; 95% CI, 0.82–14.05; p = 0.09), though RMST favored RT (+1.83 months at 5 years, p = 0.004; +3.91 months at 107 months, p = 0.03). IPTW analyses were directionally consistent in Arm 1 (HR, 3.26; 95% CI, 2.52–4.21; p < 0.001) and inconclusive in Arm 2 (HR, 1.78; 95% CI, 0.80–3.95; p = 0.16). Conclusions: In this HERO-aligned national cohort, RT omission was associated with inferior OS in patients treated with adjuvant systemic therapy after BCS. Findings in the neoadjuvant pCR cohort were imprecise and hypothesis-generating. Given the retrospective registry design, lack of recurrence-specific endpoints, and potential residual confounding, results should not be interpreted as causal but support continued RT use outside prospective de-escalation trials. Full article
(This article belongs to the Special Issue Personalized Radiotherapy in Cancer Care (2nd Edition))
Show Figures

Figure 1

17 pages, 362 KB  
Article
Food Insecurity, Supplemental Nutrition Assistance Program Participation and Cognitive Function Among Middle-Aged and Older Adults: Longitudinal Evidence from the Health and Retirement Study
by Ye Luo, Miao Li and Zhenmei Zhang
Nutrients 2026, 18(2), 363; https://doi.org/10.3390/nu18020363 - 22 Jan 2026
Viewed by 90
Abstract
Background: Food insecurity may adversely affect cognitive function through pathways involving nutritional deficiencies, chronic stress, and comorbid health conditions, with potentially different effects across cognitive domains. Longitudinal evidence remains limited by time-varying confounding, and it is unclear whether Supplemental Food Assistance Program (SNAP) [...] Read more.
Background: Food insecurity may adversely affect cognitive function through pathways involving nutritional deficiencies, chronic stress, and comorbid health conditions, with potentially different effects across cognitive domains. Longitudinal evidence remains limited by time-varying confounding, and it is unclear whether Supplemental Food Assistance Program (SNAP) participation modifies these associations. Objectives: To examine the longitudinal association between food insecurity and cognitive function using marginal structural models (MSMs), and whether SNAP participation buffers these associations for overall cognition, episodic memory, and attention/mental processing. Methods: 30,641 adults aged ≥50 in the 1998–2020 Health and Retirement Study (HRS) contributed 156,066 person-year observations. MSMs with stabilized inverse probability of treatment weights were used to account for time-varying socioeconomic, health, and cognitive confounding affected by prior exposure. Weighted pooled linear regression models estimated marginal associations and interaction effects. Results: Moderate and high food insecurity were associated with lower overall cognition (b = −0.36 and −0.71, respectively; p < 0.001). Similar graded associations were observed for episodic memory (b = −0.22; −0.43) and attention/mental processing (b = −0.15; −0.28; all p < 0.001). SNAP participation significantly attenuated these associations across cognitive domains, with stronger buffering effects among non-Hispanic Black and Hispanic respondents. Effect sizes corresponded to differences equivalent to several years of cognitive aging. Conclusions: Food insecurity is associated with poorer cognitive function across multiple domains, while SNAP participation mitigates these associations. Despite limitations of observational data, these findings highlight the methodological value of MSMs and the potential role of food assistance programs in reducing cognitive health disparities in later life. Full article
(This article belongs to the Special Issue Food Insecurity and Nutritional Health Among Older Adults)
Show Figures

Figure 1

28 pages, 564 KB  
Article
CONFIDE: CONformal Free Inference for Distribution-Free Estimation in Causal Competing Risks
by Quang-Vinh Dang, Ngoc-Son-An Nguyen and Thi-Bich-Diem Vo
Mathematics 2026, 14(2), 383; https://doi.org/10.3390/math14020383 - 22 Jan 2026
Viewed by 40
Abstract
Accurate prediction of individual treatment effects in survival analysis is often complicated by the presence of competing risks and the inherent unobservability of counterfactual outcomes. While machine learning models offer improved discriminative power, they typically lack rigorous guarantees for uncertainty quantification, which are [...] Read more.
Accurate prediction of individual treatment effects in survival analysis is often complicated by the presence of competing risks and the inherent unobservability of counterfactual outcomes. While machine learning models offer improved discriminative power, they typically lack rigorous guarantees for uncertainty quantification, which are essential for safety-critical clinical decision-making. In this paper, we introduce CONFIDE (CONFormal Inference for Distribution-free Estimation), a novel framework that bridges causal inference and conformal prediction to construct valid prediction sets for cause-specific cumulative incidence functions. Unlike traditional confidence intervals for population-level parameters, CONFIDE provides individual-level prediction sets for time-to-event outcomes, which are more clinically actionable for personalized treatment decisions by directly quantifying uncertainty in future patient outcomes rather than uncertainty in population averages. By integrating semi-parametric hazard estimation with targeted bias correction strategies, CONFIDE generates calibrated prediction sets that cover the true potential outcome with a user-specified probability, irrespective of the underlying data distribution. We empirically validate our approach on four diverse medical datasets, demonstrating that CONFIDE achieves competitive discrimination (C-index up to 0.83) while providing robust finite-sample marginal coverage guarantees (e.g., 85.7% coverage on the Bone Marrow Transplant dataset). We note two key limitations: (1) coverage may degrade under heavy censoring (>40%) unless inverse probability of censoring weighted (IPCW) conformal quantiles are used, as demonstrated in our sensitivity analysis; (2) while the method guarantees marginal coverage averaged over the covariate distribution, conditional coverage for specific covariate values is theoretically impossible without structural assumptions, though practical approximations via locally-adaptive calibration can improve conditional performance. Our framework effectively enables trustworthy personalized risk assessment in complex survival settings. Full article
(This article belongs to the Special Issue Statistical Models and Their Applications)
Show Figures

Figure 1

14 pages, 1167 KB  
Article
Nationwide Survival Impact of Bevacizumab Under National Reimbursement for Advanced Cervical Cancer in South Korea
by Junhwan Kim, Jieun Jang, Krishnansu S. Tewari, Kyung Su Kim, Hyun-Cheol Kang and Sokbom Kang
Cancers 2026, 18(2), 346; https://doi.org/10.3390/cancers18020346 - 22 Jan 2026
Viewed by 86
Abstract
Background: The aim of this study was to evaluate the effectiveness of bevacizumab in advanced cervical cancer (CC) patients using nationwide data after its inclusion in South Korea’s National Health Insurance (NHI), considering various clinicopathologic factors. Methods: This retrospective study analyzed 3869 advanced [...] Read more.
Background: The aim of this study was to evaluate the effectiveness of bevacizumab in advanced cervical cancer (CC) patients using nationwide data after its inclusion in South Korea’s National Health Insurance (NHI), considering various clinicopathologic factors. Methods: This retrospective study analyzed 3869 advanced CC patients from South Korea’s cancer registry (2012–2019), alongside claims and death records (2012–2021). Among these 2792 patients diagnosed after bevacizumab’s NHI inclusion (August 2015), survival outcomes were compared between those receiving bevacizumab with platinum-based chemotherapy (n = 1787, 64.0%) versus chemotherapy alone (n = 1005, 36.0%). Overall survival (OS) was assessed using Cox proportional hazard regression with inverse probability of treatment weighting. Results: Following NHI coverage of bevacizumab, median OS increased from 1.5 to 2.5 years, and the 5-year OS rate increased from 25.6% to 41.4% (weighted hazard ratio [wHR], 0.63; 95% confidence interval [CI], 0.60–0.67). Among patients receiving bevacizumab, median OS was 2.6 years compared to 2.2 years for those not receiving bevacizumab, with 5-year OS rates of 42.0% and 40.2%, respectively (wHR, 0.84; 95% CI, 0.78–0.90). Subgroup analyses revealed that bevacizumab was associated with significantly better OS in patients with prior concurrent chemoradiation therapy (CCRT) history (wHR, 0.67; 95% CI, 0.61–0.75), regardless of histologic subtype (squamous cell carcinoma [SCC]: wHR, 0.69 [95% CI, 0.61–0.78] vs. non-SCC: wHR, 0.66 [95% CI, 0.55–0.79]). Conclusions: The national investment in the implementation of bevacizumab was associated with favorable survival outcomes in advanced CC patients. Particularly, bevacizumab showed pronounced survival benefit for patients with prior CCRT history, regardless of histologic subtype. Full article
(This article belongs to the Section Clinical Research of Cancer)
Show Figures

Figure 1

10 pages, 246 KB  
Article
Transition from Transrectal Systematic to Transperineal Lesion-Focused Prostate Biopsy: A Real-World Comparative Analysis
by Thibaut Long Depaquit, Federica Sordelli, Christopher Agüero, Arthur Peyrottes, Alessandro Uleri, Laurent Daniel, David Chemouni, Cyrille Bastide and Michael Baboudjian
Cancers 2026, 18(2), 332; https://doi.org/10.3390/cancers18020332 - 21 Jan 2026
Viewed by 109
Abstract
Background/Objectives: The transperineal (TP) approach has progressively replaced the transrectal (TR) approach for prostate biopsy because of its improved safety profile. However, its impact on the detection of clinically significant prostate cancer (csPCa), particularly within modern lesion-focused biopsy strategies that combine targeted and [...] Read more.
Background/Objectives: The transperineal (TP) approach has progressively replaced the transrectal (TR) approach for prostate biopsy because of its improved safety profile. However, its impact on the detection of clinically significant prostate cancer (csPCa), particularly within modern lesion-focused biopsy strategies that combine targeted and perilesional sampling, remains uncertain. We aimed to evaluate the real-world diagnostic impact of transitioning from a TR systematic-based biopsy strategy to a TP lesion-focused approach. Methods: We conducted a retrospective single-centre study including consecutive men who underwent image-guided prostate biopsy between 2018 and 2025. Only patients with a single MRI-visible lesion (PI-RADS ≥ 3) were included. Two biopsy strategies were compared: TR systematic biopsy (TR–SBx), combining targeted and systematic cores, and TP lesion-focused biopsy (TP–LFx), combining targeted and perilesional cores. The primary outcome was the detection of csPCa (Gleason Grade Group ≥ 2). Secondary outcomes included detection of Gleason Grade Group 1 cancer and negative biopsies. Inverse probability of treatment weighting (IPTW) based on a propensity score was applied to adjust for baseline differences. Doubly robust weighted logistic regression models were used, with predefined subgroup and sensitivity analyses. Results: Among 1032 included patients, 931 underwent TR–SBx and 101 TP–LFx. After restriction to the region of common support, 528 patients were retained for IPTW analyses. In the IPTW-adjusted analysis, TP–LFx was associated with higher csPCa detection compared with TR–SBx (adjusted odds ratio [OR] 2.52, 95% confidence interval [CI] 1.40–4.52; p = 0.002) and with lower detection of Gleason Grade Group 1 cancer (OR 0.50, 95% CI 0.27–0.92; p = 0.03). Subgroup analyses suggested a stronger association in patients with prior negative biopsy and in anterior or apical lesions. Conclusions: In routine clinical practice, transitioning from a transrectal systematic-based biopsy strategy to a transperineal lesion-focused approach was associated with improved detection of csPCa and reduced overdiagnosis. These findings support the consideration of transperineal, lesion-focused MRI-guided biopsy strategies in contemporary prostate cancer diagnostics. Full article
13 pages, 2238 KB  
Article
The Safety and Efficacy of Mechanical Thrombectomy with Acute Carotid Artery Stenting in an Extended Time Window: A Single-Center Study
by Bartosz Jabłoński, Adam Wyszomirski, Aleksandra Pracoń, Marcin Stańczak, Dariusz Gąsecki, Tomasz Gorycki, Waldemar Dorniak, Bartosz Regent, Michał Magnus, Bartosz Baścik, Edyta Szurowska and Bartosz Karaszewski
Med. Sci. 2026, 14(1), 47; https://doi.org/10.3390/medsci14010047 - 17 Jan 2026
Viewed by 160
Abstract
Background/Objectives: Acute ischemic stroke (AIS) associated with cervical carotid artery pathology remains a therapeutic challenge due to uncertainty regarding emergent carotid artery stenting (eCAS) and the need for intensified antithrombotic therapy, which may increase the risk of hemorrhagic transformation (HT). This retrospective [...] Read more.
Background/Objectives: Acute ischemic stroke (AIS) associated with cervical carotid artery pathology remains a therapeutic challenge due to uncertainty regarding emergent carotid artery stenting (eCAS) and the need for intensified antithrombotic therapy, which may increase the risk of hemorrhagic transformation (HT). This retrospective cohort study evaluated the functional and safety outcomes of eCAS within an extended treatment time window. Methods: We analyzed 139 consecutive patients with anterior circulation AIS and large vessel occlusion treated with mechanical thrombectomy between 2019 and 2024. Patients were eligible for MT within 24 h based on clinical–core mismatch (DAWN) or perfusion–core mismatch (DEFUSE 3) criteria. Outcomes were compared between patients treated with eCAS and those undergoing MT without stenting. Results: Twenty-five patients underwent eCAS, predominantly for tandem lesions (80%). Median age was 66 years, median baseline NIHSS was 14, and median infarct core volume on DWI/CTP was 15 mL. Baseline characteristics were comparable between groups, except for the site of occlusion (p < 0.001). A good functional outcome (modified Rankin Scale, mRS 0–2 at 90 days) was observed in 60% of patients in the eCAS group versus 43% in the non-stenting group, without statistical significance (p = 0.067). Rates of parenchymal hematoma (12% vs. 18.4%) and symptomatic intracerebral hemorrhage (8% vs. 3.5%) were similar between groups. Conclusions: In this single-center cohort, eCAS performed in an extended time window did not demonstrate a clear signal of increased hemorrhagic risk. However, residual confounding and imbalance between treatment groups persisted despite the application of inverse probability weighting (IPW), and the findings should be interpreted cautiously. Full article
(This article belongs to the Section Translational Medicine)
Show Figures

Figure 1

14 pages, 851 KB  
Article
Combined ACL and ALL Reconstruction Using Allografts as the ACL Graft Source Reduces Surgical Failure and Improves Graft Maturity Compared with Isolated ACL Reconstruction
by Hyun-Soo Moon, Sungjun Kim, Min Jung, Kwangho Chung, Se-Han Jung, Junhee Cho, Gyunghyun Shin and Sung-Hwan Kim
J. Clin. Med. 2026, 15(2), 735; https://doi.org/10.3390/jcm15020735 - 16 Jan 2026
Viewed by 128
Abstract
Objectives: This study aimed to perform matched comparisons of the surgical outcomes of combined anterior cruciate ligament (ACL) and anterolateral ligament (ALL) reconstruction with those of isolated ACL reconstruction, in which allografts were used for the ACL. Methods: Patients who underwent anatomical ACL [...] Read more.
Objectives: This study aimed to perform matched comparisons of the surgical outcomes of combined anterior cruciate ligament (ACL) and anterolateral ligament (ALL) reconstruction with those of isolated ACL reconstruction, in which allografts were used for the ACL. Methods: Patients who underwent anatomical ACL reconstruction with or without additional ALL reconstruction between 2017 and 2023 and had a minimum follow-up of 2 years were included and grouped according to whether an additional ALL reconstruction was performed. The cohorts were statistically adjusted using an inverse probability of treatment weighting (IPTW) to control for potential confounders related to surgical indication, including age, activity level, sex, rotational knee laxity, and preoperative osteoarthritic grade. Between-group comparisons were conducted for baseline characteristics, clinical outcomes, knee laxity, and radiologic parameters. Results: Fifty-nine patients were included (Group 1: 39 isolated ACL reconstructions; Group 2: 20 combined ACL and ALL reconstructions). Before IPTW adjustment, a significant difference was observed in the preoperative pivot-shift test (p = 0.008), which was no longer significant after weighting. Postoperative functional outcomes and knee stability were comparable between groups; however, the incidence of surgical failure was significantly lower in Group 2 both before and after IPTW adjustment (p = 0.044 and p = 0.049, respectively). Regarding radiologic parameters, the signal-to-noise quotient of the ACL graft was also significantly lower in Group 2, both before and after IPTW adjustment (p = 0.046 and p = 0.038, respectively). Conclusions: In ACL reconstruction using allografts, the addition of ALL reconstruction resulted in more favorable clinical and radiologic outcomes—particularly a lower incidence of surgical failure and greater postoperative graft maturity—compared with isolated ACL reconstruction. Full article
Show Figures

Figure 1

14 pages, 653 KB  
Article
Impact of High-Dose Cefepime During the Initial 48 h on Intensive Care Unit Survival in Sepsis: A Retrospective Observational Study
by Tsukasa Kuwana, Kosaku Kinoshita, Yuma Kanai, Yurina Yamaya, Ken Takahashi, Satoshi Ishizuka and Toru Imai
Antibiotics 2026, 15(1), 88; https://doi.org/10.3390/antibiotics15010088 - 15 Jan 2026
Viewed by 179
Abstract
Background/Objectives: Sepsis is a life-threatening condition associated with high mortality. Optimal dosing strategies for β-lactam antibiotics in sepsis remain controversial, particularly in patients with renal impairment. Cefepime (CFPM) is widely used as empiric therapy; however, its appropriate initial dosing in critically ill patients [...] Read more.
Background/Objectives: Sepsis is a life-threatening condition associated with high mortality. Optimal dosing strategies for β-lactam antibiotics in sepsis remain controversial, particularly in patients with renal impairment. Cefepime (CFPM) is widely used as empiric therapy; however, its appropriate initial dosing in critically ill patients is unclear. This study aimed to evaluate whether high-dose CFPM administration during the first 48 h improves survival in patients with sepsis, irrespective of renal function. Methods: This single-center, retrospective, observational study included adult intensive care unit (ICU) patients with sepsis who received CFPM as initial therapy between January 2017 and December 2024. Patients were categorized into High-dose (12 g within 48 h; 2 g every 8 h) and Low-dose (<12 g/48 h) groups. The primary outcome was ICU survival. To address confounding, inverse probability of treatment weighting (IPTW) based on serum creatinine was applied, with sensitivity analyses using 1% trimmed and stabilized IPTW. Results: Of 122 eligible patients, 84 were analyzed (High-dose: n = 27; Low-dose: n = 57). After IPTW adjustment, high-dose CFPM was significantly associated with improved ICU survival (odds ratio [OR] 5.43, 95% confidence interval [CI] 1.60–18.39, p = 0.0066). This association remained consistent in the 1% trimmed IPTW analysis (OR 4.07, 95% CI 1.19–13.97, p = 0.0256). Stabilized IPTW yielded a similar effect estimate, though without statistical significance (OR 5.43, 95% CI 0.72–41.16, p = 0.1017). Overall, results were consistent in direction and magnitude across models. Conclusions: High-dose CFPM administration during the initial 48 h was associated with improved ICU survival in patients with sepsis, independent of renal function. Full article
Show Figures

Graphical abstract

17 pages, 1147 KB  
Article
Adjuvant Chemotherapy and Chemoradiotherapy in Gastric Cancer: Prognostic Determinants and Real-World Survival Outcomes
by Sedat Yildirim, Hatice Odabas, Seval Ay Ersoy, Seval Orman, Miray Aydogan, Ezgi Turkoglu, Goncagul Akdag, Hamit Bal, Melike Pekyurek Varan, Deniz Isik and Nedim Turan
J. Clin. Med. 2026, 15(2), 553; https://doi.org/10.3390/jcm15020553 - 9 Jan 2026
Viewed by 200
Abstract
Objective: The role of adjuvant chemoradiotherapy (CRT) following curative gastrectomy remains controversial, especially in the context of D2 dissection. This research evaluated survival indicators through an analysis of previous observational studies and it evaluated treatment outcomes between patients who underwent CRT and those [...] Read more.
Objective: The role of adjuvant chemoradiotherapy (CRT) following curative gastrectomy remains controversial, especially in the context of D2 dissection. This research evaluated survival indicators through an analysis of previous observational studies and it evaluated treatment outcomes between patients who underwent CRT and those who received CT as their sole therapy. Methods: The researchers performed a non-randomized retrospective cohort study which analyzed 206 patients who underwent R0–R1 resection for gastric adenocarcinoma and received either adjuvant CRT (n = 107) or CT alone (n = 99). A Kaplan–Meier analysis together with Cox regression methods were used to evaluate survival outcomes of patients. Inverse probability of treatment weighting (IPTW) was applied to adjust for baseline differences between groups at the beginning of the study. The median follow-up was 52.0 months. Results: The baseline characteristics differed markedly between groups, with CRT patients showing higher rates of T4 tumors (34.6% vs. 22.2%), N3 disease (47.7% vs. 26.3%), vascular invasion (72.9% vs. 50.5%), and R1 resection (10.3% vs. 1.0%). Unadjusted survival favored CT alone (median DFS 81.7 vs. 103.9 months; median OS 86.2 months vs. not reached). These differences lost significance after IPTW adjustment (DFS: HR 1.18, p = 0.428; OS: HR 1.24, p = 0.336). T3–T4 stage, N2–N3 nodal status, vascular invasion, and positive margins emerged as independent prognostic factors. Subgroup analyses revealed no treatment interactions (all p > 0.05). Conclusions: The research used a retrospective study design which showed substantial differences between treatment groups at the beginning of the study. The survival results that showed better outcomes for CT alone became attenuated after the researchers applied propensity score adjustment to adjust for confounding from treatment selection. The study established that advanced T–N stage, vascular invasion, and positive margins were identified as independent prognostic factors. The research results are hypothesis-generating and require randomized controlled trials to establish the exact difference in effectiveness between different treatments. Full article
Show Figures

Figure 1

18 pages, 898 KB  
Article
Dynamic K-Line Status and Surgical Outcomes in Multilevel Cervical OPLL: A Multicenter Comparative Study
by Jun Jae Shin, Sun Joon Yoo, Se Jun Park, Dong Kyu Kim, Hyun Jun Jang, Bong Ju Moon, Kyung Hyun Kim, Jeong Yoon Park, Sung Uk Kuh, Dong Kyu Chin, Keun Su Kim, Chang Kyu Lee, Keung Nyun Kim, Tae Woo Kim and Yoon Ha
J. Clin. Med. 2026, 15(2), 520; https://doi.org/10.3390/jcm15020520 - 8 Jan 2026
Viewed by 243
Abstract
Background/Objectives: To evaluate the clinical and radiological outcomes of surgical interventions stratified by dynamic K-line status and to identify predictors of neurological recovery in multilevel cervical ossification of the posterior longitudinal ligament (OPLL). Methods: This study analyzed 535 patients with multilevel [...] Read more.
Background/Objectives: To evaluate the clinical and radiological outcomes of surgical interventions stratified by dynamic K-line status and to identify predictors of neurological recovery in multilevel cervical ossification of the posterior longitudinal ligament (OPLL). Methods: This study analyzed 535 patients with multilevel cervical OPLL who underwent anterior cervical discectomy and fusion (ACDF), laminoplasty (LP), or laminectomy with fusion (LF), with a minimum 24 months of follow-up. Patients were classified based on dynamic K-line status—neutral (NK-line) and flexion (FK-line)—into three groups: Group 1 (NK-line [+]/FK-line [+]), Group 2 (NK-line [+]/FK-line [−]), and Group 3 (NK-line [−]/FK-line [−]). Radiographic parameters, JOA scores, and VAS were compared, and multivariate regression identified predictors of recovery. A multinomial inverse probability of treatment weighting (IPTW) analysis was conducted to reduce treatment selection bias. Results: Progressive dynamic K-line negativity was associated with greater cervical kyphosis, a higher canal-occupying ratio, reduced FK-line distance, and poorer neurological recovery. After IPTW analysis, ACDF showed higher adjusted recovery across subgroups. In Group 1, younger age and fewer operative levels predicted better recovery. In Groups 2 and 3, LF demonstrated significantly greater neurological recovery than LP. A larger preoperative FK-line distance and a greater postoperative FK-line distance increase were independent predictors of favorable outcomes. Conclusions: Dynamic K-line stratification has good prognostic value in multilevel cervical OPLL. ACDF remains the most effective procedure across dynamic K-line status groups, and LF is preferred over LP in patients with latent or fixed FK-line (−). Incorporating dynamic K-line metrics into surgical planning could improve procedure selection and enhance neurological recovery. Full article
(This article belongs to the Section Clinical Neurology)
Show Figures

Graphical abstract

21 pages, 2571 KB  
Article
Propranolol Reduces Epistaxis in Hereditary Hemorrhagic Telangiectasia: A Large Retrospective Study
by Marcelo Martín Serra, Vanina Pagotto, Luisa Maria Botella and Carmelo Bernabeu
J. Clin. Med. 2026, 15(1), 372; https://doi.org/10.3390/jcm15010372 - 4 Jan 2026
Viewed by 337
Abstract
Background/Objectives: Hereditary Hemorrhagic Telangiectasia (HHT) is an autosomal dominant vascular dysplasia characterized by recurrent epistaxis, anemia, and visceral arteriovenous malformations. Epistaxis is the most frequent and disabling manifestation, with limited effective pharmacological options. Propranolol, a non-selective beta-blocker with vasoconstrictive and antiangiogenic properties, has [...] Read more.
Background/Objectives: Hereditary Hemorrhagic Telangiectasia (HHT) is an autosomal dominant vascular dysplasia characterized by recurrent epistaxis, anemia, and visceral arteriovenous malformations. Epistaxis is the most frequent and disabling manifestation, with limited effective pharmacological options. Propranolol, a non-selective beta-blocker with vasoconstrictive and antiangiogenic properties, has shown benefit in other vascular anomalies but remains scarcely studied in HHT. This study aimed to evaluate the effect of oral propranolol on nasal bleeding in patients with HHT. Methods: A retrospective observational study including 151 adults with HHT (44 treated with propranolol, 107 untreated) was conducted using data from an Institutional HHT Registry from a referral center. Baseline demographic and clinical variables were recorded. Outcomes at 6 months included changes in hemoglobin, adherence to nasal hygiene, use of bleeding-related therapies, and improvement in epistaxis frequency and intensity according to the Sadick–Bergler scale. Logistic regression models were adjusted for confounders and indication bias using inverse probability of treatment weighting (IPTW). Results: After IPTW adjustment, propranolol was significantly associated with reduced frequency of epistaxis (adjusted OR: 3.8; 95% CI: 1.3–11.2; p = 0.016), while no effect was observed on intensity. Hemoglobin levels increased modestly in both groups without a significant difference. Patients without propranolol showed greater antifibrinolytic use, whereas adherence to nasal care remained stable among treated patients. Conclusions: Oral propranolol reduced nasal bleeding frequency in HHT, even among patients with greater baseline severity. Given its accessibility, safety, and potential to lessen treatment burden, it may represent a valuable adjunct therapy. This study represents the largest cohort of HHT patients treated with propranolol reported to date. Randomized trials including standardized bleeding scores and patient-reported outcomes are warranted to confirm clinical and quality-of-life benefits. Full article
Show Figures

Figure 1

13 pages, 843 KB  
Article
The Impact of Early Empirical Antibiotic Therapy on the Mortality of Bacteremia Patients with Klebsiella Infection: A Retrospective Cohort Study
by Alaa Atamna, Tanya Babich, Amar Nahhas, Anan Zreik, Abed Agbaria, Shahd Dahamsheh, Mouhammad Haj Yahya, Haim Ben-Zvi and Jihad Bishara
J. Clin. Med. 2026, 15(1), 337; https://doi.org/10.3390/jcm15010337 - 2 Jan 2026
Viewed by 283
Abstract
Background: Klebsiella species are a leading cause of Gram-negative bacteremia associated with nosocomial infections. They exhibit higher antimicrobial resistance compared to other Enterobacterales, emphasizing their role as a “sentinel organism”. While the impact of inappropriate empiric therapy has been studied, data specific [...] Read more.
Background: Klebsiella species are a leading cause of Gram-negative bacteremia associated with nosocomial infections. They exhibit higher antimicrobial resistance compared to other Enterobacterales, emphasizing their role as a “sentinel organism”. While the impact of inappropriate empiric therapy has been studied, data specific to Klebsiella bacteremia are limited due to small sample sizes. This study aims to provide high-resolution data on Klebsiella bacteremia and assess the impact of appropriate empirical therapy on clinical outcomes. Methods: We conducted a retrospective study of patients with Klebsiella bacteremia hospitalized at Beilinson Hospital between 2012 and 2022. Patients were categorized into two groups based on the appropriateness of empiric therapy. The primary outcome was 30-day all-cause mortality; subgroup analyses evaluated mortality in ESBL bacteremia treated with either carbapenems or piperacillin-tazobactam, and carbapenems versus aminoglycosides. Propensity score weighting and inverse probability treatment-weighted models were used to adjust for confounding. Results: Among 1132 patients, 79% received appropriate empirical therapy. This therapy was associated with reduced 30-day mortality (OR = 0.59, 95% CI: 0.46–0.76) and a shorter hospital stay (median 7 vs. 11 days, p < 0.001). Other significant risk factors for mortality included a higher Charlson comorbidity score (OR = 1.06), assistance with ADL (OR = 2.16), prior hospitalization (OR = 1.31), and a higher SOFA score (OR = 1.32). No significant mortality differences were observed in ESBL subgroups treated with carbapenems versus piperacillin-tazobactam (p = 0.2) or carbapenems versus aminoglycosides (p = 0.9). Conclusions: Early appropriate empirical therapy significantly reduces 30-day mortality in Klebsiella bacteremia. These findings highlight the importance of timely, appropriate empirical therapy and suggest choosing less broad-spectrum therapy. However, the lack of molecular data on resistance mechanisms limits the ability to assess strain-specific outcomes and may affect generalizability. Despite this, the study offers valuable insights for optimizing empirical therapy and advancing antimicrobial stewardship in the era of rising resistance. Full article
Show Figures

Figure 1

15 pages, 1030 KB  
Article
Atezolizumab Plus Bevacizumab for Advanced Hepatocellular Carcinoma with Macroscopic Vascular Invasion: An Inverse Probability of Treatment Weighted Analysis
by Jihoon Kim, Jin-Hyoung Kim, Byung Soo Im, Gun Ha Kim, Hee Ho Chu, Dong Il Gwon, Ji Hoon Shin, Ju Hyun Shim, Sang Min Yoon and Sehee Kim
Cancers 2026, 18(1), 33; https://doi.org/10.3390/cancers18010033 - 22 Dec 2025
Viewed by 525
Abstract
Background/Objectives: Management of hepatocellular carcinoma (HCC) with macrovascular invasion (MVI) varies between systemic immunotherapy and locoregional approaches. We compared atezolizumab plus bevacizumab (Atezo–Bev) with locoregional therapy in treatment-naïve patients. Methods: We conducted a retrospective cohort study of patients with image- or [...] Read more.
Background/Objectives: Management of hepatocellular carcinoma (HCC) with macrovascular invasion (MVI) varies between systemic immunotherapy and locoregional approaches. We compared atezolizumab plus bevacizumab (Atezo–Bev) with locoregional therapy in treatment-naïve patients. Methods: We conducted a retrospective cohort study of patients with image- or biopsy-proven HCC and MVI, Child–Pugh A/B, and ECOG 0–1 who received first-line Atezo–Bev or locoregional therapy (transarterial chemoembolization [TACE] with or without external-beam radiotherapy [RT]). Inverse probability of treatment weighting (IPTW) minimized baseline imbalances. Primary outcomes were overall survival (OS) and progression-free survival (PFS). Modified RECIST assessed radiologic response, and major adverse events were classified using Society of Interventional Radiology criteria. Results: We analyzed 475 patients (Atezo–Bev, n = 191; locoregional therapy, n = 284). Baseline characteristics were similar, and IPTW achieved covariate balance. Median OS was 9.3 months with Atezo–Bev and 10.8 months with locoregional therapy; after IPTW, OS remained comparable (hazard ratio [HR] 0.95; 95% CI 0.76–1.19; p = 0.635). Median PFS was 6.0 versus 4.1 months, favoring Atezo–Bev; this persisted after IPTW (HR 0.64; 95% CI 0.52–0.79; p < 0.001). Objective response rates were similar (45% vs. 48%; p = 0.49). Major adverse events occurred in 11% of patients in both groups. Subgroup analyses showed no OS differences and a consistent PFS advantage with Atezo–Bev. Conclusions: In HCC with MVI, first-line Atezo–Bev achieved longer PFS than locoregional therapy, with comparable OS and safety, supporting Atezo–Bev as a valid and effective first-line option for disease control while locoregional modalities remain relevant within multidisciplinary care. Full article
(This article belongs to the Collection Advances in the Management of Hepatocellular Carcinoma)
Show Figures

Figure 1

15 pages, 1125 KB  
Article
Short-Term Outcomes of Two Self-Expanding Transcatheter Valves in Sievers Type 1 Bicuspid Aortic Valve Stenosis: The “Proof-of-Concept” CLASS Effect Study
by Andrea Buono, Paolo Alberto Del Sole, Andrea Zito, Barbara Bellini, Nicholas Montarello, Abdul Amir, Samuel Sossalla, Chiara De Biase, Giuliano Costa, Tommaso Fabris, Mauro Massussi, Giulia Costa, Riccardo Gorla, Michele Bellamoli, Angela McInerney, Victoria Vilalta, Mario Garcia Gomez, Marco Gennari, Enrico Giacomin, Gabriele Tumminello, Claudio Montalto, Andrea Scotti, Greta Cattaneo, Antonio Giovanni Cammardella, Mariano Pellicano, Michele Galasso, Mauro Gitto, Nawzad Saleh, Matthias Renker, Claudio Sanfilippo, Antonio Messina, Pier Pasquale Leone, Emiliano Bianchini, Giovanni Esposito, Carlo Trani, Francesco Saia, Alfonso Ielasi, Ady Orbach, Mao Chen, Stefano Carugo, Raj R. Makkar, Azeem Latib, Helge Möllmann, Francesco Soriano, Luca Favero, Antonio Mangieri, Federico De Marco, Marianna Adamo, Xavier Carrillo Suarez, Marco De Carlo, Ignacio Amat-Santos, Diego Maffeo, Francesco Bedogni, Marco Barbanti, Francesco Burzotta, Daniel J. Blackman, Didier Tchètchè, Ole De Backer, Giuseppe Tarantini, Matteo Montorfano, Andreas Rück, Won-Keun Kim and Darren Mylotteadd Show full author list remove Hide full author list
J. Vasc. Dis. 2025, 4(4), 52; https://doi.org/10.3390/jvd4040052 - 18 Dec 2025
Viewed by 366
Abstract
Background: Self-expanding transcatheter heart valves (SEVs) are often used to treat Sievers type 1 bicuspid aortic valve (BAV) stenosis. It remains unclear, however, if different SEVs yield similar outcomes in BAV stenosis, a class effect, or if the unique design features of different [...] Read more.
Background: Self-expanding transcatheter heart valves (SEVs) are often used to treat Sievers type 1 bicuspid aortic valve (BAV) stenosis. It remains unclear, however, if different SEVs yield similar outcomes in BAV stenosis, a class effect, or if the unique design features of different SEVs produce disparate clinical results. Objectives: This is a “proof-of-concept” study that compares procedural and clinical outcomes of Acurate neo2 and Evolut Pro/Pro+/Fx platforms in Sievers type 1 BAV stenosis. Methods: The CLASS effect is a retrospective, multicenter registry that enrolls patients with raphe-type 1 BAV stenosis undergoing TAVI at 29 international centers, who received Acurate neo2 and Evolut Pro/Pro+/Fx devices. An inverse probability of treatment weighting (IPTW) analysis was performed to adjust for baseline imbalances. Primary endpoints included VARC-3 technical success, 30-day device success, and early safety according to VARC-3. Results: Among 389 eligible patients, 155 and 234 patients were treated with Acurate neo2 and Evolut platforms, respectively. A higher rate of technical success was observed in the Evolut group (Acurate neo2 vs. Evolut: 93.4% vs. 97.1%, OR 0.41, 95% CI 0.19–0.83, and p = 0.017). At 30 days, device success was comparable (90.1% vs. 89.4%, OR 1.09, 95% CI 0.68–1.75, and p = 0.733), whereas Acurate neo2 was associated with a higher rate of early safety (84.1% vs. 70.4%, OR 2.22, 95% CI 1.56–3.17, and p < 0.001), which was mainly driven by a lower risk of new permanent pacemaker implantation (PPI) (6.3% vs. 19.5%, OR 0.28, 95% CI 0.16–0.46, and p < 0.001). Conclusions: Acurate neo2 and Evolut Pro/Pro+/Fx platforms provide similarly effective procedural and short-term outcomes in Sievers type 1 BAV stenosis. However, Evolut was associated with a higher technical success, while Acurate neo2 demonstrated a lower incidence of new PPI. Full article
(This article belongs to the Section Cardiovascular Diseases)
Show Figures

Figure 1

Back to TopTop