Sign in to use this feature.

Years

Between: -

Subjects

remove_circle_outline
remove_circle_outline
remove_circle_outline
remove_circle_outline

Journals

Article Types

Countries / Regions

Search Results (10)

Search Parameters:
Keywords = inositol monophosphatase

Order results
Result details
Results per page
Select all
Export citation of selected articles as:
14 pages, 4143 KB  
Article
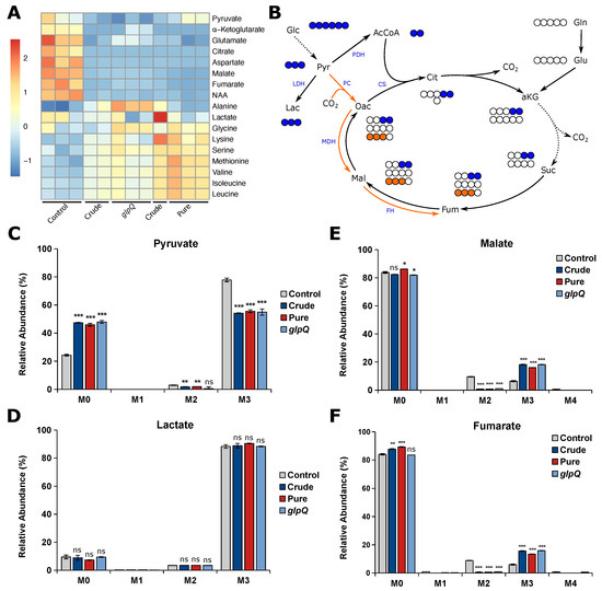
Adipose Inositol Monophosphate Metabolism Is Associated with Fasting Regimen-Elicited Metabolic Benefits
by Chunqing Wang, Bilian Liu, Xin Yang, Xi Chen, Shuo Wang, Xing Zhang and Meilian Liu
Biomolecules 2025, 15(11), 1514; https://doi.org/10.3390/biom15111514 - 27 Oct 2025
Viewed by 812
Abstract
Intermittent fasting (IF) has emerged as a promising strategy for managing obesity and related metabolic disorders. Although metabolic adaptations in adipose tissue during IF are well documented, the specific reprogramming of white adipose tissue (WAT) under prolonged cycles of fasting and refeeding remains [...] Read more.
Intermittent fasting (IF) has emerged as a promising strategy for managing obesity and related metabolic disorders. Although metabolic adaptations in adipose tissue during IF are well documented, the specific reprogramming of white adipose tissue (WAT) under prolonged cycles of fasting and refeeding remains incompletely understood. Using mass spectrometry-based approaches, including liquid chromatography (LC) and capillary electrophoresis (CE), we identified a marked increase in inositol monophosphates (InsP1s) in obese adipose tissue following extended IF. Specifically, myo-inositol-1-phosphate and myo-inositol-3-phosphate, which are typically present at low levels in gonadal WAT (gWAT) of diet-induced obese mice, were significantly elevated after 15 cycles of IF. Additionally, extended IF upregulated the expression levels of inositol tetrakisphosphate 1-kinase (ITPK1) and inositol monophosphatase 1 (IMPA1), two key enzymes involved in InsP1 metabolism. These increases coincide with reductions in body weight and fat mass, as well as improved insulin sensitivity. This reprogramming was further supported by enhanced tricarboxylic acid (TCA) cycle activity. Collectively, these findings suggest the inositol monophosphate pathway as a novel mechanism underlying fasting-induced metabolic adaptation in adipose tissue and highlight the potential of these metabolites as biomarkers for obesity and related metabolic conditions. Full article
Show Figures

Figure 1

13 pages, 10039 KB  
Article
Isolation and Quantification of Bacterial Membrane Vesicles for Quantitative Metabolic Studies Using Mammalian Cell Cultures
by Marcel Kretschmer, Julia Müller, Petra Henke, Viktoria Otto, Alejandro Arce Rodriguez, Mathias Müsken, Dieter Jahn, José Manuel Borrero-de Acuña, Meina Neumann-Schaal and Andre Wegner
Cells 2023, 12(23), 2674; https://doi.org/10.3390/cells12232674 - 21 Nov 2023
Cited by 3 | Viewed by 3727
Abstract
Bacterial membrane vesicles (BMVs) are produced by most bacteria and participate in various cellular processes, such as intercellular communication, nutrient exchange, and pathogenesis. Notably, these vesicles can contain virulence factors, including toxic proteins, DNA, and RNA. Such factors can contribute to the harmful [...] Read more.
Bacterial membrane vesicles (BMVs) are produced by most bacteria and participate in various cellular processes, such as intercellular communication, nutrient exchange, and pathogenesis. Notably, these vesicles can contain virulence factors, including toxic proteins, DNA, and RNA. Such factors can contribute to the harmful effects of bacterial pathogens on host cells and tissues. Although the general effects of BMVs on host cellular physiology are well known, the underlying molecular mechanisms are less understood. In this study, we introduce a vesicle quantification method, leveraging the membrane dye FM4-64. We utilize a linear regression model to analyze the fluorescence emitted by stained vesicle membranes to ensure consistent and reproducible vesicle–host interaction studies using cultured cells. This method is particularly valuable for identifying host cellular processes impacted by vesicles and their specific cargo. Moreover, it outcompetes unreliable protein concentration-based methods. We (1) show a linear correlation between the number of vesicles and the fluorescence signal emitted from the FM4-64 dye; (2) introduce the “vesicle load” as a new semi-quantitative unit, facilitating more reproducible vesicle-cell culture interaction experiments; (3) show that a stable vesicle load yields consistent host responses when studying vesicles from Pseudomonas aeruginosa mutants; (4) demonstrate that typical vesicle isolation contaminants, such as flagella, do not significantly skew the metabolic response of lung epithelial cells to P. aeruginosa vesicles; and (5) identify inositol monophosphatase 1 (SuhB) as a pivotal regulator in the vesicle-mediated pathogenesis of P. aeruginosa. Full article
(This article belongs to the Section Cellular Metabolism)
Show Figures

Figure 1

21 pages, 1557 KB  
Review
The Potential Use of Ebselen in Treatment-Resistant Depression
by Fitri Fareez Ramli, Philip J. Cowen and Beata R. Godlewska
Pharmaceuticals 2022, 15(4), 485; https://doi.org/10.3390/ph15040485 - 16 Apr 2022
Cited by 22 | Viewed by 7251
Abstract
Ebselen is an organoselenium compound developed as an antioxidant and subsequently shown to be a glutathione peroxidase (GPx) mimetic. Ebselen shows some efficacy in post-stroke neuroprotection and is currently in trial for the treatment and prevention of hearing loss, Meniere’s Disease and severe [...] Read more.
Ebselen is an organoselenium compound developed as an antioxidant and subsequently shown to be a glutathione peroxidase (GPx) mimetic. Ebselen shows some efficacy in post-stroke neuroprotection and is currently in trial for the treatment and prevention of hearing loss, Meniere’s Disease and severe acute respiratory syndrome coronavirus 2 (SARS-CoV-2). In vitro screening studies show that ebselen is also an effective inhibitor of the enzyme inositol monophosphatase (IMPase), which is a key target of the mood-stabilising drug lithium. Further, in animal experimental studies, ebselen produces effects on the serotonin system very similar to those of lithium and also decreases behavioural impulsivity. The antidepressant effects of lithium in treatment-resistant depression (TRD) have been attributed to its ability to facilitate presynaptic serotonin activity; this suggests that ebselen might also have a therapeutic role in this condition. Human studies utilising magnetic resonance spectroscopy support the notion that ebselen, at therapeutic doses, inhibits IMPase in the human brain. Moreover, neuropsychological studies support an antidepressant profile for ebselen based on positive effects on emotional processing and reward seeking. Ebselen also lowers a human laboratory measure of impulsivity, a property that has been associated with lithium’s anti-suicidal effects in patients with mood disorders. Current clinical studies are directed towards assessment of the neuropsychological effects of ebselen in TRD patients. It will also be important to ascertain whether ebselen is able to lower impulsivity and suicidal behaviour in clinical populations. The objective of this review is to summarise the developmental history, pre-clinical and clinical psychopharmacological properties of ebselen in psychiatric disorders and its potential application as a treatment for TRD. Full article
(This article belongs to the Special Issue Seeking New Antidepressant Agents)
Show Figures

Graphical abstract

7 pages, 2060 KB  
Proceeding Paper
Elucidating the Role of Inositol Monophosphatases Gene Family in Abiotic Stress Management
by Saurabh Chandra Saxena
Biol. Life Sci. Forum 2022, 11(1), 70; https://doi.org/10.3390/IECPS2021-12055 - 7 Dec 2021
Cited by 1 | Viewed by 1282
Abstract
Myo-inositol is considered as an important osmoprotectant, which is directly involved in abiotic stress management in plants. We have biochemically and functionally characterized the inositol monophosphatase (CaIMP1) and IMP-like proteins (CaIMPL1 and CaIMPL2) from chickpea (Cicer arietinum). We had already [...] Read more.
Myo-inositol is considered as an important osmoprotectant, which is directly involved in abiotic stress management in plants. We have biochemically and functionally characterized the inositol monophosphatase (CaIMP1) and IMP-like proteins (CaIMPL1 and CaIMPL2) from chickpea (Cicer arietinum). We had already reported the broad substrate specificity of CaIMP1 as determined through biochemical characterization. Our work also signifies the role of CaIMPL2 in the histidine pathway as it was able to catalyze the dephosphorylation of histidinol 1-P; however, IMPL1 was mostly involved in the hydrolysis of D-Ins 1-P and D Gal 1-P. As decoded by sequence similarity and phylogenetic study, CaIMP, CaIMPL1, and CaIMPL2 were found to be homologous enzymes, but we observed very contrasting differences in their substrate specificity, which may be the result of the divergent evolution of these enzymes. Full article
Show Figures

Figure 1

17 pages, 6080 KB  
Article
Inositol Signaling in the Basidiomycete Fungus Schizophyllum commune
by Reyna Murry, Lea Traxler, Jessica Pötschner, Thomas Krüger, Olaf Kniemeyer, Katrin Krause and Erika Kothe
J. Fungi 2021, 7(6), 470; https://doi.org/10.3390/jof7060470 - 10 Jun 2021
Cited by 15 | Viewed by 4776
Abstract
Intracellular signaling is conserved in eukaryotes to allow for response to extracellular signals and to regulate development and cellular functions. In fungi, inositol phosphate signaling has been shown to be involved in growth, sexual reproduction, and metabolic adaptation. However, reports on mushroom-forming fungi [...] Read more.
Intracellular signaling is conserved in eukaryotes to allow for response to extracellular signals and to regulate development and cellular functions. In fungi, inositol phosphate signaling has been shown to be involved in growth, sexual reproduction, and metabolic adaptation. However, reports on mushroom-forming fungi are lacking so far. In Schizophyllum commune, an inositol monophosphatase has been found up-regulated during sexual development. The enzyme is crucial for inositol cycling, where it catalyzes the last step of inositol phosphate metabolism, restoring the inositol pool from the monophosphorylated inositol monophosphate. We overexpressed the gene in this model basidiomycete and verified its involvement in cell wall integrity and intracellular trafficking. Strong phenotypes in mushroom formation and cell metabolism were evidenced by proteome analyses. In addition, altered inositol signaling was shown to be involved in tolerance towards cesium and zinc, and increased metal tolerance towards cadmium, associated with induced expression of kinases and repression of phosphatases within the inositol cycle. The presence of the heavy metals Sr, Cs, Cd, and Zn lowered intracellular calcium levels. We could develop a model integrating inositol signaling in the known signal transduction pathways governed by Ras, G-protein coupled receptors, and cAMP, and elucidate their different roles in development. Full article
(This article belongs to the Special Issue Signal Transductions in Fungi)
Show Figures

Figure 1

24 pages, 1494 KB  
Review
Lithium and Therapeutic Targeting of GSK-3
by Melinda E. Snitow, Rahul S. Bhansali and Peter S. Klein
Cells 2021, 10(2), 255; https://doi.org/10.3390/cells10020255 - 28 Jan 2021
Cited by 100 | Viewed by 15703
Abstract
Lithium salts have been in the therapeutic toolbox for better or worse since the 19th century, with purported benefit in gout, hangover, insomnia, and early suggestions that lithium improved psychiatric disorders. However, the remarkable effects of lithium reported by John Cade and subsequently [...] Read more.
Lithium salts have been in the therapeutic toolbox for better or worse since the 19th century, with purported benefit in gout, hangover, insomnia, and early suggestions that lithium improved psychiatric disorders. However, the remarkable effects of lithium reported by John Cade and subsequently by Mogens Schou revolutionized the treatment of bipolar disorder. The known molecular targets of lithium are surprisingly few and include the signaling kinase glycogen synthase kinase-3 (GSK-3), a group of structurally related phosphomonoesterases that includes inositol monophosphatases, and phosphoglucomutase. Here we present a brief history of the therapeutic uses of lithium and then focus on GSK-3 as a therapeutic target in diverse diseases, including bipolar disorder, cancer, and coronavirus infections. Full article
Show Figures

Graphical abstract

17 pages, 257 KB  
Review
Is There Justification to Treat Neurodegenerative Disorders by Repurposing Drugs? The Case of Alzheimer’s Disease, Lithium, and Autophagy
by Odeya Damri, Nofar Shemesh and Galila Agam
Int. J. Mol. Sci. 2021, 22(1), 189; https://doi.org/10.3390/ijms22010189 - 27 Dec 2020
Cited by 29 | Viewed by 6636
Abstract
Lithium is the prototype mood-stabilizer used for acute and long-term treatment of bipolar disorder. Cumulated translational research of lithium indicated the drug’s neuroprotective characteristics and, thereby, has raised the option of repurposing it as a drug for neurodegenerative diseases. Lithium’s neuroprotective properties rely [...] Read more.
Lithium is the prototype mood-stabilizer used for acute and long-term treatment of bipolar disorder. Cumulated translational research of lithium indicated the drug’s neuroprotective characteristics and, thereby, has raised the option of repurposing it as a drug for neurodegenerative diseases. Lithium’s neuroprotective properties rely on its modulation of homeostatic mechanisms such as inflammation, mitochondrial function, oxidative stress, autophagy, and apoptosis. This myriad of intracellular responses are, possibly, consequences of the drug’s inhibition of the enzymes inositol-monophosphatase (IMPase) and glycogen-synthase-kinase (GSK)-3. Here we review lithium’s neurobiological properties as evidenced by its neurotrophic and neuroprotective properties, as well as translational studies in cells in culture, in animal models of Alzheimer’s disease (AD) and in patients, discussing the rationale for the drug’s use in the treatment of AD. Full article
16 pages, 6016 KB  
Article
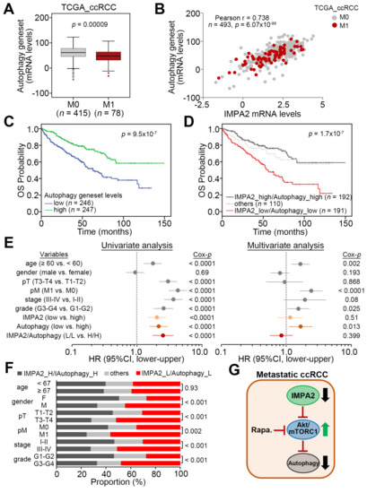
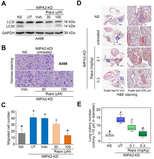
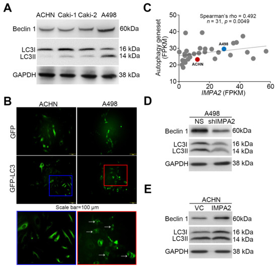
IMPA2 Downregulation Enhances mTORC1 Activity and Restrains Autophagy Initiation in Metastatic Clear Cell Renal Cell Carcinoma
by Chia-Hao Kuei, Hui-Yu Lin, Hsun-Hua Lee, Che-Hsuan Lin, Jing-Quan Zheng, Kuan-Chou Chen and Yuan-Feng Lin
J. Clin. Med. 2020, 9(4), 956; https://doi.org/10.3390/jcm9040956 - 30 Mar 2020
Cited by 9 | Viewed by 3024
Abstract
Although mTOR inhibitors have been approved as first-line therapy for treating metastatic clear cell renal cell carcinoma (ccRCC), the lack of useful markers reduces their therapeutic effectiveness. The objective of this study was to estimate if inositol monophosphatase 2 (IMPA2) downregulation refers to [...] Read more.
Although mTOR inhibitors have been approved as first-line therapy for treating metastatic clear cell renal cell carcinoma (ccRCC), the lack of useful markers reduces their therapeutic effectiveness. The objective of this study was to estimate if inositol monophosphatase 2 (IMPA2) downregulation refers to a favorable outcome in metastatic ccRCC receiving mTOR inhibitor treatment. Gene set enrichment analysis predicted a significant activation of mTORC1 in the metastatic ccRCC with IMPA2 downregulation. Transcriptional profiling of IMPA2 and mTORC1-related gene set revealed significantly inverse correlation in ccRCC tissues. Whereas the enforced expression of exogenous IMPA2 inhibited the phosphorylation of Akt/mTORC1, artificially silencing IMPA2 led to increased phosphorylation of Akt/mTORC1 in ccRCC cells. The pharmaceutical inhibition of mTORC1 activity by rapamycin reinforced autophagy initiation but suppressed the cellular migration and lung metastatic abilities of IMPA2-silenced ccRCC cells. In contrast, blocking autophagosome formation with 3-methyladenine rescued the mitigated metastatic potential in vitro and in vivo in IMPA2-overexpressing ccRCC cells. Our findings indicated that IMPA2 downregulation negatively activates mTORC1 activity and could be a biomarker for guiding the use of mTOR inhibitors or autophagy inducers to combat metastatic ccRCC in the clinic. Full article
(This article belongs to the Section Oncology)
Show Figures

Figure 1

15 pages, 1046 KB  
Review
The Function of Inositol Phosphatases in Plant Tolerance to Abiotic Stress
by Qi Jia, Defeng Kong, Qinghua Li, Song Sun, Junliang Song, Yebao Zhu, Kangjing Liang, Qingming Ke, Wenxiong Lin and Jinwen Huang
Int. J. Mol. Sci. 2019, 20(16), 3999; https://doi.org/10.3390/ijms20163999 - 16 Aug 2019
Cited by 89 | Viewed by 11780
Abstract
Inositol signaling is believed to play a crucial role in various aspects of plant growth and adaptation. As an important component in biosynthesis and degradation of myo-inositol and its derivatives, inositol phosphatases could hydrolyze the phosphate of the inositol ring, thus affecting [...] Read more.
Inositol signaling is believed to play a crucial role in various aspects of plant growth and adaptation. As an important component in biosynthesis and degradation of myo-inositol and its derivatives, inositol phosphatases could hydrolyze the phosphate of the inositol ring, thus affecting inositol signaling. Until now, more than 30 members of inositol phosphatases have been identified in plants, which are classified intofive families, including inositol polyphosphate 5-phosphatases (5PTases), suppressor of actin (SAC) phosphatases, SAL1 phosphatases, inositol monophosphatase (IMP), and phosphatase and tensin homologue deleted on chromosome 10 (PTEN)-related phosphatases. The current knowledge was revised here in relation to their substrates and function in response to abiotic stress. The potential mechanisms were also concluded with the focus on their activities of inositol phosphatases. The general working model might be that inositol phosphatases would degrade the Ins(1,4,5)P3 or phosphoinositides, subsequently resulting in altering Ca2+ release, abscisic acid (ABA) signaling, vesicle trafficking or other cellular processes. Full article
Show Figures

Figure 1

16 pages, 3731 KB  
Article
Overexpression of the OsIMP Gene Increases the Accumulation of Inositol and Confers Enhanced Cold Tolerance in Tobacco through Modulation of the Antioxidant Enzymes’ Activities
by Rong-Xiang Zhang, Li-Jun Qin and De-Gang Zhao
Genes 2017, 8(7), 179; https://doi.org/10.3390/genes8070179 - 20 Jul 2017
Cited by 30 | Viewed by 6045
Abstract
Inositol is a cyclic polyol that is involved in various physiological processes, including signal transduction and stress adaptation in plants. l-myo-inositol monophosphatase (IMPase) is one of the metal-dependent phosphatase family members and catalyzes the last reaction step of biosynthesis of [...] Read more.
Inositol is a cyclic polyol that is involved in various physiological processes, including signal transduction and stress adaptation in plants. l-myo-inositol monophosphatase (IMPase) is one of the metal-dependent phosphatase family members and catalyzes the last reaction step of biosynthesis of inositol. Although increased IMPase activity induced by abiotic stress has been reported in chickpea plants, the role and regulation of the IMP gene in rice (Oryza sativa L.) remains poorly understood. In the present work, we obtained a full-length cDNA sequence coding IMPase in the cold tolerant rice landraces in Gaogonggui, which is named as OsIMP. Multiple alignment results have displayed that this sequence has characteristic signature motifs and conserved enzyme active sites of the phosphatase super family. Phylogenetic analysis showed that IMPase is most closely related to that of the wild rice Oryza brachyantha, while transcript analysis revealed that the expression of the OsIMP is significantly induced by cold stress and exogenous abscisic acid (ABA) treatment. Meanwhile, we cloned the 5’ flanking promoter sequence of the OsIMP gene and identified several important cis-acting elements, such as LTR (low-temperature responsiveness), TCA-element (salicylic acid responsiveness), ABRE-element (abscisic acid responsiveness), GARE-motif (gibberellin responsive), MBS (MYB Binding Site) and other cis-acting elements related to defense and stress responsiveness. To further investigate the potential function of the OsIMP gene, we generated transgenic tobacco plants overexpressing the OsIMP gene and the cold tolerance test indicated that these transgenic tobacco plants exhibit improved cold tolerance. Furthermore, transgenic tobacco plants have a lower level of hydrogen peroxide (H2O2) and malondialdehyde (MDA), and a higher content of total chlorophyll as well as increased antioxidant enzyme activities of superoxide dismutase (SOD), catalase (CAT) and peroxidase (POD), when compared to wild type (WT) tobacco plants under normal and cold stress conditions. Full article
(This article belongs to the Section Plant Genetics and Genomics)
Show Figures

Figure 1

Back to TopTop