Adipose Inositol Monophosphate Metabolism Is Associated with Fasting Regimen-Elicited Metabolic Benefits
Abstract
1. Introduction
2. Materials and Methods
Data Processing and Analysis
3. Results
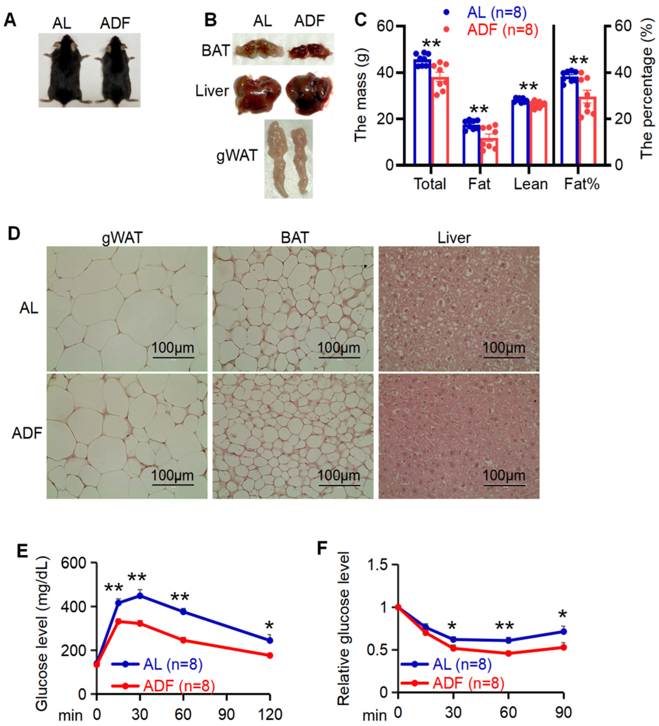
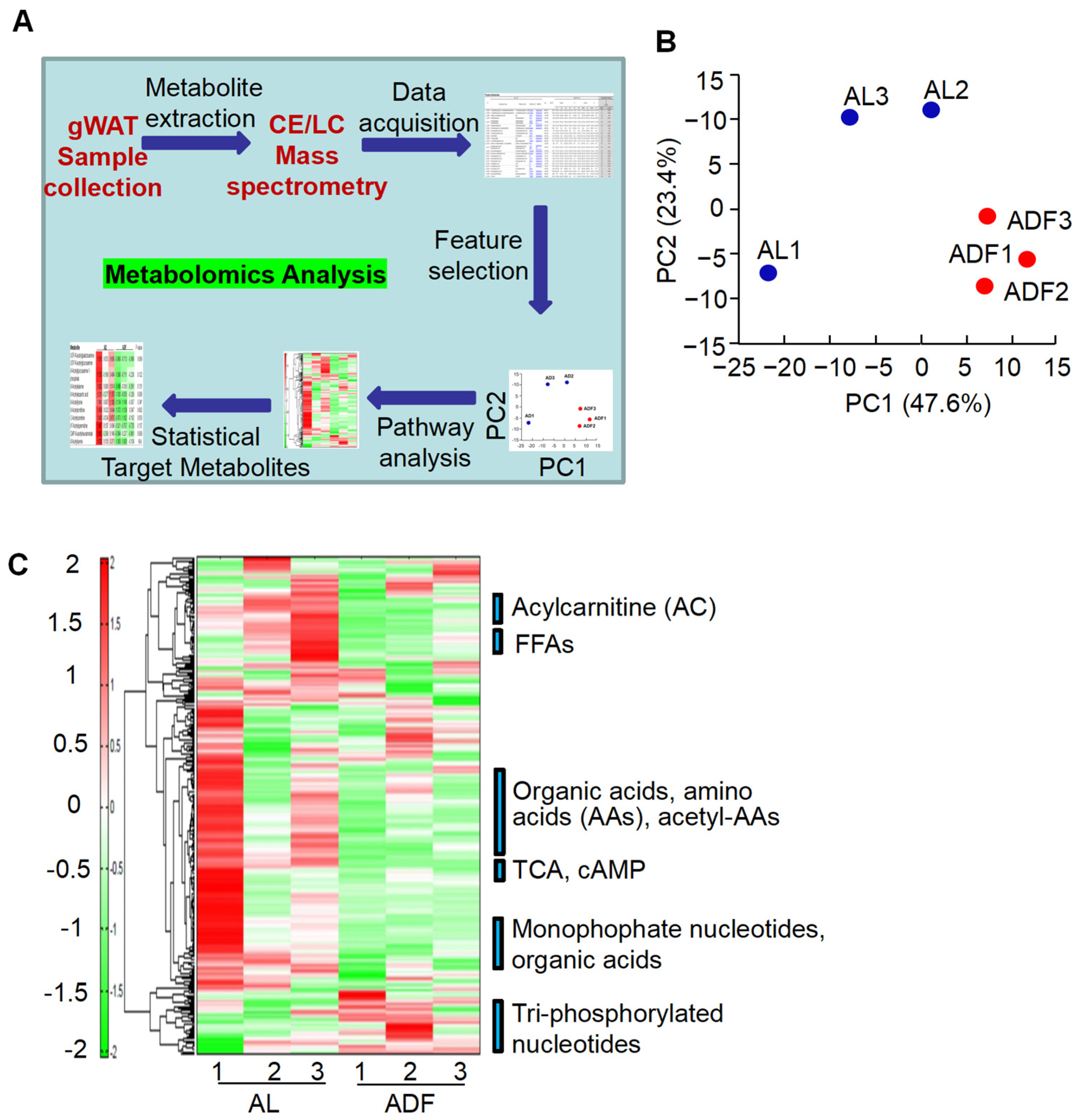
3.1. Prolonged Alternate Day Fasting Reprograms Metabolism in Visceral Fat
3.2. Alternate-Day Fasting Induces InsP1 Accumulation and Promotes Metabolic Flux Through the TCA Cycle in Visceral Adipose Tissue
3.3. InsP1s and Triphosphate Nucleotides Exhibit Gradual Modulation in Adipose Tissue in Response to the Fasting Regimen
3.4. Extended Alternate Day Fasting Decreases Acylcarnitine (ACs) Levels in Visceral Fat
4. Discussion
5. Conclusions
Author Contributions
Funding
Institutional Review Board Statement
Informed Consent Statement
Data Availability Statement
Acknowledgments
Conflicts of Interest
Abbreviations
References
- Goodrick, C.L.; Ingram, D.K.; Reynolds, M.A.; Freeman, J.R.; Cider, N. Effects of intermittent feeding upon body weight and lifespan in inbred mice: Interaction of genotype and age. Mech. Ageing Dev. 1990, 55, 69–87. [Google Scholar] [CrossRef]
- Anson, R.M.; Guo, Z.; de Cabo, R.; Iyun, T.; Rios, M.; Hagepanos, A.; Ingram, D.K.; Lane, M.A.; Mattson, M.P. Intermittent fasting dissociates beneficial effects of dietary restriction on glucose metabolism and neuronal resistance to injury from calorie intake. Proc. Natl. Acad. Sci. USA 2003, 100, 6216–6220. [Google Scholar] [CrossRef]
- Varady, K.A.; Allister, C.A.; Roohk, D.J.; Hellerstein, M.K. Improvements in body fat distribution and circulating adiponectin by alternate-day fasting versus calorie restriction. J. Nutr. Biochem. 2010, 21, 188–195. [Google Scholar] [CrossRef] [PubMed]
- Li, G.; Xie, C.; Lu, S.; Nichols, R.G.; Tian, Y.; Li, L.; Patel, D.; Ma, Y.; Brocker, C.N.; Yan, T.; et al. Intermittent Fasting Promotes White Adipose Browning and Decreases Obesity by Shaping the Gut Microbiota. Cell Metab. 2017, 26, 672–685.E4. [Google Scholar] [CrossRef] [PubMed]
- Kim, K.H.; Kim, Y.H.; Son, J.E.; Lee, J.H.; Kim, S.; Choe, M.S.; Moon, J.H.; Zhong, J.; Fu, K.; Lenglin, F.; et al. Intermittent fasting promotes adipose thermogenesis and metabolic homeostasis via VEGF-mediated alternative activation of macrophage. Cell Res. 2017, 27, 1309–1326. [Google Scholar] [CrossRef] [PubMed]
- Xie, K.; Neff, F.; Markert, A.; Rozman, J.; Aguilar-Pimentel, J.A.; Amarie, O.V.; Becker, L.; Brommage, R.; Garrett, L.; Henzel, K.S.; et al. Every-other-day feeding extends lifespan but fails to delay many symptoms of aging in mice. Nat. Commun. 2017, 8, 155. [Google Scholar] [CrossRef]
- Liu, B.; Page, A.J.; Hatzinikolas, G.; Chen, M.; Wittert, G.A.; Heilbronn, L.K. Intermittent Fasting Improves Glucose Tolerance and Promotes Adipose Tissue Remodeling in Male Mice Fed a High-Fat Diet. Endocrinology 2019, 160, 169–180. [Google Scholar] [CrossRef]
- Harney, D.J.; Cielesh, M.; Chu, R.; Cooke, K.C.; James, D.E.; Stockli, J.; Larance, M. Proteomics analysis of adipose depots after intermittent fasting reveals visceral fat preservation mechanisms. Cell Rep. 2021, 34, 108804. [Google Scholar] [CrossRef]
- Wang, C.; Zhang, X.; Luo, L.; Luo, Y.; Yang, X.; Ding, X.; Wang, L.; Le, H.; Feldman, L.E.R.; Men, X.; et al. Adipocyte-derived PGE2 is required for intermittent fasting-induced Treg proliferation and improvement of insulin sensitivity. JCI Insight 2022, 7, e153755. [Google Scholar] [CrossRef]
- Reinisch, I.; Michenthaler, H.; Sulaj, A. Adipocyte p53 coordinates the response to intermittent fasting by regulating adipose tissue immune cell landscape. Nat. Commun. 2024, 15, 1391. [Google Scholar] [CrossRef]
- Chen, H.; Sun, L.; Feng, L.; Han, X.; Zhang, Y.; Zhai, W.; Zhang, Z.; Mulholland, M.; Zhang, W. Intermittent fasting promotes type 3 innate lymphoid cells secreting IL-22 contributing to the beigeing of white adipose tissue. Elife 2024, 12, RP91060. [Google Scholar] [CrossRef] [PubMed]
- Chen, H.; Liu, C.; Cui, S.; Xia, Y.; Zhang, K.; Cheng, H.; Peng, J.; Yu, X.; Li, L.; Yu, H.; et al. Intermittent fasting triggers interorgan communication to suppress hair follicle regeneration. Cell 2025, 188, 157–174.e122. [Google Scholar] [CrossRef] [PubMed]
- Serger, E.; Luengo-Gutierrez, L. The gut metabolite indole-3 propionate promotes nerve regeneration and repair. Nature 2022, 607, 585–592. [Google Scholar] [CrossRef]
- Zhang, X.; Luo, Y.; Wang, C.; Ding, X.; Yang, X.; Wu, D.; Silva, F.; Yang, Z.; Zhou, Q.; Wang, L.; et al. Adipose mTORC1 Suppresses Prostaglandin Signaling and Beige Adipogenesis via the CRTC2-COX-2 Pathway. Cell Rep. 2018, 24, 3180–3193. [Google Scholar] [CrossRef]
- Irvine, R.F.; Schell, M.J. Back in the water: The return of the inositol phosphates. Nat. Rev. Mol. Cell Biol. 2001, 2, 327–338. [Google Scholar] [CrossRef]
- Hatch, A.J.; York, J.D. SnapShot: Inositol phosphates. Cell 2010, 143, 1030. [Google Scholar] [CrossRef]
- Tu-Sekine, B.; Kim, S.F. The Inositol Phosphate System-A Coordinator of Metabolic Adaptability. Int. J. Mol. Sci. 2022, 23, 6747. [Google Scholar] [CrossRef]
- Chatree, S.; Thongmaen, N.; Tantivejkul, K.; Sitticharoon, C.; Vucenik, I. Role of Inositols and Inositol Phosphates in Energy Metabolism. Molecules 2020, 25, 5079. [Google Scholar] [CrossRef]
- Szijgyarto, Z.; Garedew, A.; Azevedo, C.; Saiardi, A. Influence of inositol pyrophosphates on cellular energy dynamics. Science 2011, 334, 802–805. [Google Scholar] [CrossRef] [PubMed]
- Zhang, X.; Li, N.; Zhang, J. 5-IP(7) is a GPCR messenger mediating neural control of synaptotagmin-dependent insulin exocytosis and glucose homeostasis. Nat. Metab. 2021, 3, 1400–1414. [Google Scholar] [CrossRef]
- Chakraborty, A.; Koldobskiy, M.A.; Bello, N.T.; Maxwell, M.; Potter, J.J.; Juluri, K.R.; Maag, D.; Kim, S.; Huang, A.S.; Dailey, M.J.; et al. Inositol pyrophosphates inhibit Akt signaling, thereby regulating insulin sensitivity and weight gain. Cell 2010, 143, 897–910. [Google Scholar] [CrossRef]
- Desfougères, Y.; Wilson, M.S.C.; Laha, D.; Miller, G.J.; Saiardi, A. ITPK1 mediates the lipid-independent synthesis of inositol phosphates controlled by metabolism. Proc. Natl. Acad. Sci. USA 2019, 116, 24551–24561. [Google Scholar] [CrossRef]
- Park, A.; Kim, W.K.; Bae, K.H. Distinction of white, beige and brown adipocytes derived from mesenchymal stem cells. World J. Stem Cells 2014, 6, 33–42. [Google Scholar] [CrossRef]
- Rosell, M.; Kaforou, M.; Frontini, A.; Okolo, A.; Chan, Y.W.; Nikolopoulou, E.; Millership, S.; Fenech, M.E.; MacIntyre, D.; Turner, J.O.; et al. Brown and white adipose tissues: Intrinsic differences in gene expression and response to cold exposure in mice. Am. J. Physiol. Endocrinol. Metab. 2014, 306, E945–E964. [Google Scholar] [CrossRef]
- Fu, L.; Du, J.; Furkert, D.; Shipton, M.L.; Liu, X.; Aguirre, T.; Chin, A.C.; Riley, A.M.; Potter, B.V.L.; Fiedler, D.; et al. Depleting inositol pyrophosphate 5-InsP7 protected the heart against ischaemia-reperfusion injury by elevating plasma adiponectin. Cardiovasc. Res. 2024, 120, 954–970. [Google Scholar] [CrossRef]
- Zhang, X.; Ding, X.; Wang, C.; Le, Q.; Wu, D.; Song, A.; Huang, G.; Luo, L.; Luo, Y.; Yang, X.; et al. Depletion of JunB increases adipocyte thermogenic capacity and ameliorates diet-induced insulin resistance. Nat. Metab. 2024, 6, 78–93. [Google Scholar] [CrossRef] [PubMed]
- Brigelius-Flohé, R.; Traber, M.G. Vitamin E: Function and metabolism. FASEB J. Off. Publ. Fed. Am. Soc. Exp. Biol. 1999, 13, 1145–1155. [Google Scholar] [CrossRef]
- Li, M.; Wang, S.; Li, Y.; Zhao, M.; Kuang, J.; Liang, D.; Wang, J.; Wei, M.; Rajani, C.; Ma, X.; et al. Gut microbiota-bile acid crosstalk contributes to the rebound weight gain after calorie restriction in mice. Nat. Commun. 2022, 13, 2060. [Google Scholar] [CrossRef] [PubMed]
- Vucenik, I. Anticancer Properties of Inositol Hexaphosphate and Inositol: An Overview. J. Nutr. Sci. Vitaminol. 2019, 65, S18–S22. [Google Scholar] [CrossRef]
- DiNicolantonio, J.J.; J, H.O.K. Myo-inositol for insulin resistance, metabolic syndrome, polycystic ovary syndrome and gestational diabetes. Open Heart 2022, 9, e001989. [Google Scholar] [CrossRef]
- Irvine, R.F. A short history of inositol lipids. J. Lipid Res. 2016, 57, 1987–1994. [Google Scholar] [CrossRef] [PubMed]





| Name | Amount (mg) ‡ (CE-TOFMS) | Amount (mg) (LC-TOFMS) | Group | Dilution (Cation) § | Dilution (Anion) § | Dilution (Positive) § | Dilution (Negative) § |
|---|---|---|---|---|---|---|---|
| A1 | 142.8 | 48.1 | 1 | 2 | 1 | 1 | |
| A2 | 145.7 | 49.5 | AL | 1 | 2 | 1 | 1 |
| A3 | 142.2 | 47.9 | 1 | 2 | 1 | 1 | |
| B1 | 147.4 | 50.0 | 1 | 2 | 1 | 1 | |
| B2 | 146.6 | 48.1 | ADF | 1 | 2 | 1 | 1 |
| B3 | 146.3 | 48.3 | 1 | 2 | 1 | 1 |
Disclaimer/Publisher’s Note: The statements, opinions and data contained in all publications are solely those of the individual author(s) and contributor(s) and not of MDPI and/or the editor(s). MDPI and/or the editor(s) disclaim responsibility for any injury to people or property resulting from any ideas, methods, instructions or products referred to in the content. |
© 2025 by the authors. Licensee MDPI, Basel, Switzerland. This article is an open access article distributed under the terms and conditions of the Creative Commons Attribution (CC BY) license (https://creativecommons.org/licenses/by/4.0/).
Share and Cite
Wang, C.; Liu, B.; Yang, X.; Chen, X.; Wang, S.; Zhang, X.; Liu, M. Adipose Inositol Monophosphate Metabolism Is Associated with Fasting Regimen-Elicited Metabolic Benefits. Biomolecules 2025, 15, 1514. https://doi.org/10.3390/biom15111514
Wang C, Liu B, Yang X, Chen X, Wang S, Zhang X, Liu M. Adipose Inositol Monophosphate Metabolism Is Associated with Fasting Regimen-Elicited Metabolic Benefits. Biomolecules. 2025; 15(11):1514. https://doi.org/10.3390/biom15111514
Chicago/Turabian StyleWang, Chunqing, Bilian Liu, Xin Yang, Xi Chen, Shuo Wang, Xing Zhang, and Meilian Liu. 2025. "Adipose Inositol Monophosphate Metabolism Is Associated with Fasting Regimen-Elicited Metabolic Benefits" Biomolecules 15, no. 11: 1514. https://doi.org/10.3390/biom15111514
APA StyleWang, C., Liu, B., Yang, X., Chen, X., Wang, S., Zhang, X., & Liu, M. (2025). Adipose Inositol Monophosphate Metabolism Is Associated with Fasting Regimen-Elicited Metabolic Benefits. Biomolecules, 15(11), 1514. https://doi.org/10.3390/biom15111514

