Sign in to use this feature.

Years

Between: -

Subjects

remove_circle_outline
remove_circle_outline
remove_circle_outline
remove_circle_outline
remove_circle_outline
remove_circle_outline
remove_circle_outline
remove_circle_outline
remove_circle_outline

Journals

remove_circle_outline
remove_circle_outline
remove_circle_outline
remove_circle_outline
remove_circle_outline
remove_circle_outline
remove_circle_outline
remove_circle_outline
remove_circle_outline
remove_circle_outline
remove_circle_outline

Article Types

Countries / Regions

remove_circle_outline
remove_circle_outline
remove_circle_outline
remove_circle_outline
remove_circle_outline

Search Results (821)

Search Parameters:
Keywords = in vitro 3-dimensional models

Order results
Result details
Results per page
Select all
Export citation of selected articles as:
22 pages, 3810 KB  
Article
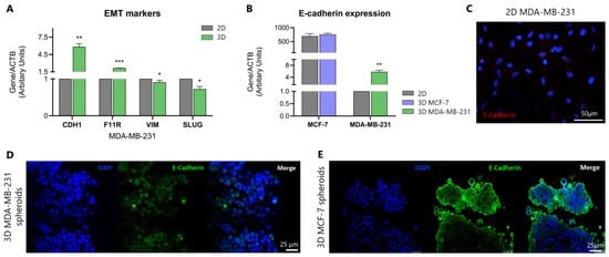
Spheroid-Based 3D Models to Decode Cell Function and Matrix Effectors in Breast Cancer
by Sylvia Mangani, Christos Koutsakis, Nikolaos E. Koletsis, Zoi Piperigkou, Marco Franchi, Martin Götte and Nikos K. Karamanos
Cancers 2025, 17(21), 3512; https://doi.org/10.3390/cancers17213512 (registering DOI) - 31 Oct 2025
Abstract
Background/Objectives: Conventional two-dimensional (2D) cell cultures offer valuable insights into cancer cell biology; however, they lack in replicating the complex interactions present in solid tumors. Therefore, research has shifted towards the development of three-dimensional (3D) cell models that recapitulate the dynamic cell–cell [...] Read more.
Background/Objectives: Conventional two-dimensional (2D) cell cultures offer valuable insights into cancer cell biology; however, they lack in replicating the complex interactions present in solid tumors. Therefore, research has shifted towards the development of three-dimensional (3D) cell models that recapitulate the dynamic cell–cell and cell–matrix interactions within the complex tumor microenvironment (TME), better resembling tumor growth and initial stages of dissemination. Extracellular matrix, a key component within the TME, regulates cell morphology and signaling, influencing key functional properties. Breast cancer remains the most frequently diagnosed cancer type in women and a leading cause of cancer-related mortality. Methods: The aim of the present study was the development of breast cancer cell-derived spheroids, utilizing two breast cancer cell lines with differential estrogen receptor (ER) expression profile, and their characterization in terms of morphology, functional properties, and expression of epithelial-to-mesenchymal transition (EMT) markers and matrix signatures implicated in breast cancer progression. To this end, the ERα-positive MCF-7, and ERβ-positive MDA-MB-231 breast cancer cell lines were utilized. Results: Our findings revealed notable phenotypic transitions between 2D and 3D cultures, which were further supported by differential EMT markers expression. Moreover, spheroids exhibited distinct expression profiles of key receptors [ERs, epidermal growth factor receptor (EGFR) and insulin-like growth factor receptor (IGF1R)] and matrix molecules (syndecans, and matrix metalloproteinases), accompanied by altered functional cell properties. Bioinformatic tools further emphasized the interplay between the studied matrix regulators and their prognostic relevance in breast cancer. Conclusions: Overall, this study introduces a simple yet informative 3D breast cancer model that captures key TME features to better predict cell behavior in vitro. Full article
(This article belongs to the Special Issue Extracellular Matrix Proteins in Cancer)
Show Figures

Figure 1

24 pages, 715 KB  
Review
Kidney Organoids: Current Advances and Applications
by Hiroyuki Nakanoh, Kenji Tsuji, Kazuhiko Fukushima, Naruhiko Uchida, Soichiro Haraguchi, Shinji Kitamura and Jun Wada
Life 2025, 15(11), 1680; https://doi.org/10.3390/life15111680 - 29 Oct 2025
Viewed by 33
Abstract
Kidney organoids, derived from stem cells, including pluripotent stem cells and adult progenitor cells, have been reported as three-dimensional in vitro models that reflect key aspects of kidney development, structure, and function. Advances in differentiation protocols and tissue engineering have enabled the generation [...] Read more.
Kidney organoids, derived from stem cells, including pluripotent stem cells and adult progenitor cells, have been reported as three-dimensional in vitro models that reflect key aspects of kidney development, structure, and function. Advances in differentiation protocols and tissue engineering have enabled the generation of organoids that exhibit nephron-like structures, including glomerular and tubular structures. Kidney organoids have been widely applied in several directions, including disease modeling and therapeutic screening, drug nephrotoxicity evaluation, and regenerative medicine. In particular, kidney organoids offer a promising platform for studying genetic kidney diseases, such as polycystic kidney disease and congenital anomalies of the kidney and urinary tract (CAKUT), by allowing patient-specific modeling for the analysis of pathophysiology and therapeutic screening. Despite several current limitations, such as incomplete maturation, lack of full nephron segmentation, and variability between protocols and cell conditions, further technological innovations such as microfluidics and bioengineering may refine kidney organoid systems. This review highlights recent advances in kidney organoid research, outlines major applications, and discusses future directions to enhance their physiological relevance, functional maturity, and translational integration into preclinical and clinical nephrology. Full article
(This article belongs to the Special Issue Research Progress in Kidney Diseases)
Show Figures

Figure 1

24 pages, 4031 KB  
Article
HO-1197 as a Multifaceted Therapeutic: Targeting the Cell Cycle, Angiogenesis, Metastasis, and Tumor Immunity in Hepatocellular Carcinoma
by Yeonhwa Song, Seungeun Lee, So-Won Heo, Juliane Spohn, Dominik Schmiedel, Taemoo Heo, Sanghwa Kim, Jongmin Park and Haeng Ran Seo
Int. J. Mol. Sci. 2025, 26(21), 10329; https://doi.org/10.3390/ijms262110329 - 23 Oct 2025
Viewed by 216
Abstract
Hepatocellular carcinoma (HCC) is the most prevalent primary malignancy of the liver. Characterized by rapid progression and poor overall survival rates, HCC requires effective and streamlined treatment regimens. It predominantly occurs in East Asia and sub-Saharan Africa, where it has historically been managed [...] Read more.
Hepatocellular carcinoma (HCC) is the most prevalent primary malignancy of the liver. Characterized by rapid progression and poor overall survival rates, HCC requires effective and streamlined treatment regimens. It predominantly occurs in East Asia and sub-Saharan Africa, where it has historically been managed with herbal formulas. We previously observed that the herbal formula HO-1089 exerts potent anti-HCC effects both in vitro and in vivo. In this study, we investigated the anticancer efficacy and mechanisms of HO-1197, a reconstituted herbal formulation derived from HO-1089. HO-1197 selectively inhibited the viability of HCC cell lines without hepatotoxicity and demonstrated superior anticancer activity compared with both HO-1089 and sorafenib. Mechanistically, HO-1197 induced apoptosis and G2/M arrest through reactive oxygen species-mediated DNA damage, independent of p53 status. Transcriptomic analysis revealed downregulation of mitosis-related genes, particularly those regulated by FOXM1, a key driver of HCC proliferation and metastasis. HO-1197 suppressed FOXM1 expression and nuclear translocation, reducing its downstream targets and diminishing angiogenic and metastatic potential. Furthermore, HO-1197 modulated the tumor immune microenvironment by promoting pro-inflammatory macrophage polarization and enhancing natural killer cell-mediated cytotoxicity. HO-1197 exhibited potent antitumor efficacy, and combination therapy with HO-1197 and sorafenib exhibited synergistic effects in both two-dimensional and immune-activated multicellular spheroid models. These findings suggest that HO-1197 is a promising multifunctional therapeutic candidate with antitumor, antiangiogenic, antimetastatic, and immunomodulatory properties. Its combination with sorafenib may offer effective treatment for HCC. HO-1197, which demonstrated strong efficacy, is a novel herbal medicine developed by H&O Biosis and is referred to as an Integrated Natural Medicine. Full article
(This article belongs to the Section Molecular Oncology)
Show Figures

Figure 1

17 pages, 3124 KB  
Article
Fit Accuracy of Plate-Type Retainers Fabricated Using Dental CAD/CAM Systems: A Controlled In Vitro Comparison Using Typodont-Derived Models
by Kosuke Nomi, So Koizumi, Masatoshi Shimura, Kazuhide Seimiya, Osamu Nikaido, Heetae Park, Reina Hatanaka, Masahiro Takahashi, Shinya Fuchida and Tetsutaro Yamaguchi
Dent. J. 2025, 13(11), 487; https://doi.org/10.3390/dj13110487 - 23 Oct 2025
Viewed by 198
Abstract
Objectives: This study aimed to compare the fit accuracy between retainers fabricated using conventional cold-curing resin (hereinafter referred to as “conventional retainers”) and those fabricated using three-dimensional (3D) printing based on computer-aided design/computer-aided manufacturing (CAD/CAM) technology (hereinafter referred to as “CAD/CAM retainers”). Furthermore, [...] Read more.
Objectives: This study aimed to compare the fit accuracy between retainers fabricated using conventional cold-curing resin (hereinafter referred to as “conventional retainers”) and those fabricated using three-dimensional (3D) printing based on computer-aided design/computer-aided manufacturing (CAD/CAM) technology (hereinafter referred to as “CAD/CAM retainers”). Furthermore, the study aimed to compare two different methods to evaluate the fit accuracy: the impression replica technique and the 3D triple-scan protocol. Methods: For each of the 20 working models derived from a maxillary typodont, one conventional retainer and one CAD/CAM retainer were fabricated. The fit accuracy was evaluated using the impression replica technique and the 3D triple-scan protocol. Measurements were taken at 12 points on each model, and the differences in thickness (gap) were analyzed using Wilcoxon’s signed-rank test. Moreover, the correlation between thickness and measurement site was evaluated using Spearman’s rank correlation coefficient. Results: In both evaluation methods, the CAD/CAM retainers exhibited superior fit accuracy compared to the conventional retainers. Notably, the 3D triple-scan protocol clearly demonstrated that the fit accuracy differed depending on the measurement site. Conclusions: CAD/CAM retainers demonstrated superior fit accuracy compared to conventional retainers, possibly because digital design can account for polymerization shrinkage. In the impression replica technique, the median (interquartile range) thickness for the conventional retainers was 0.169 (0.120–0.260) mm, whereas that for the CAD/CAM retainers was 0.136 (0.096–0.198) mm. The CAD/CAM retainers showed significantly smaller gap values (p < 0.001). Within the limitations of this in vitro study, CAD/CAM retainers showed significantly smaller gap values than conventional retainers, indicating improved fit accuracy. In particular, the 3D triple-scan protocol accurately captured site-specific variations in fit accuracy among the anterior, canine, and molar regions. Full article
(This article belongs to the Section Digital Technologies)
Show Figures

Graphical abstract

35 pages, 1827 KB  
Review
Three-Dimensional Printing in Paediatrics: Innovative Technology for Manufacturing Patient-Centred Drug Delivery Systems
by Nadine Couți, Sonia Iurian, Alina Porfire, Tibor Casian, Rareș Iovanov and Ioan Tomuță
Pharmaceutics 2025, 17(11), 1364; https://doi.org/10.3390/pharmaceutics17111364 - 22 Oct 2025
Viewed by 346
Abstract
Additive manufacturing can be regarded as a game-changing approach for paediatric drug development, as children have special drug-related requirements which are rarely met by conventional technologies. Traditional dosage forms have considerable drawbacks, among them dose, excipient safety, and taste issues, which can be [...] Read more.
Additive manufacturing can be regarded as a game-changing approach for paediatric drug development, as children have special drug-related requirements which are rarely met by conventional technologies. Traditional dosage forms have considerable drawbacks, among them dose, excipient safety, and taste issues, which can be resolved by using three-dimensional (3D) printing. Ease of swallowing and an appealing design are among the improvements brought forth by 3D printing techniques. Techniques that have been thoroughly researched in the paediatric field include hot-melt extrusion (HME) coupled with fused deposition modelling (FDM), direct powder extrusion (DPE) and semisolid extrusion (SSE) 3D printing. Selective Laser Sintering (SLS) 3D bioprinting and binder-jet (BJ) 3D printing are other less known but highly useful techniques. A number of studies focus on significant subjects for the paediatric medicine domain, such as the acceptability of the produced formulations, the size of tablets, the design, the concealment of bitter API flavour, and the stability of the dosage forms. The 3D-printed oral formulations are varied: conventional-sized tablets, miniaturised tablets, chewable tablets, and orodispersible films or tablets. Most of the drugs used in the presented studies are essential medicines for children, for which commercial products with flexible doses and age-appropriate characteristics are often lacking. The practical implications of currently published studies and future directions for paediatric pharmaceutical 3D printing are described. Although there is a substantial amount of technical and in vitro data as well as paediatric engagement work on this subject, its translation into clinical practice is still limited. The clinical efficacy of 3D-printed dosage forms has to be further researched, since only a few studies have targeted this aspect. Full article
(This article belongs to the Special Issue 3D Printing in Personalized Drug Delivery)
Show Figures

Figure 1

20 pages, 1165 KB  
Systematic Review
Influence of Different Post-Processing Procedures on the Accuracy of 3D Printed Dental Models Using Vat Polymerization: A Systematic Review
by Athanasia Morali, Ioannis Lyros, Spyridon Plakias, Giacomo Scuzzo and Ioannis A. Tsolakis
Appl. Sci. 2025, 15(20), 11123; https://doi.org/10.3390/app152011123 - 16 Oct 2025
Viewed by 471
Abstract
Introduction: Three-dimensional (3D) printing technology has rapidly evolved across various fields of medicine and dentistry, particularly in orthodontics. One key application in orthodontics is the fabrication of dental models. Numerous parameters throughout the dental cast fabrication workflow can influence the accuracy of [...] Read more.
Introduction: Three-dimensional (3D) printing technology has rapidly evolved across various fields of medicine and dentistry, particularly in orthodontics. One key application in orthodontics is the fabrication of dental models. Numerous parameters throughout the dental cast fabrication workflow can influence the accuracy of 3D-printed models. This review aims to evaluate the influence of post-processing procedures, specifically post-curing and post-rinsing, on the dimensional accuracy of 3D-printed dental casts. Materials and Methods: An initial data search was conducted using specific keywords across four databases (PubMed, Scopus, Web of Science, and Google Scholar). A secondary search of references and citations was also performed. This systematic review ultimately identified five studies that met the inclusion criteria (in vitro studies and studies referred to post-processing only of 3D-printed models) for further evaluation and analysis, whereas reviews, opinion studies, and papers in languages other than English were excluded. Based on the QUIN tool, all studies were assessed for their risk of bias. Because of the studies’ heterogeneity, a qualitative descriptive synthesis was conducted. Results: All five included studies were in vitro investigations. One study examined the influence of the post-curing process on dimensional accuracy, while the remaining four explored the impact of post-rinsing procedures on both dimensional accuracy and other surface characteristics of 3D-printed dental casts. Conclusions: According to the findings of the included studies, both post-curing and post-rinsing procedures had statistically significant effects on the dimensional accuracy of 3D-printed dental models. Nevertheless, all five studies concluded that the observed deviations remained within clinically acceptable limits, rendering the casts suitable for diagnostic orthodontic purposes or device fabrication. However, further research is needed to reinforce current findings and to enhance our understanding of the optimal post-processing protocols of additively manufactured dental casts. Full article
(This article belongs to the Special Issue 3D Printing Applications in Dentistry)
Show Figures

Figure 1

17 pages, 23793 KB  
Article
Dental Pulp Stem Cell-Derived Organoids: Advancing the Development of 3D Structures
by Loreto Lancia, Fanny Pulcini, Emanuela Mari, Luca Piccoli, Leda Assunta Biordi, Luciano Mutti, Claudio Festuccia, Giovanni Luca Gravina, Vincenzo Mattei, Annunziata Mauro, Valentina Notarstefano and Simona Delle Monache
Cells 2025, 14(20), 1603; https://doi.org/10.3390/cells14201603 - 15 Oct 2025
Viewed by 416
Abstract
Two-dimensional cell cultures are crucial research tools, and they have been widely used, although they are not completely representative of biological processes in vivo due to the lack of tissue architecture and complexity. Recent advances in organoid technology have addressed these limitations and [...] Read more.
Two-dimensional cell cultures are crucial research tools, and they have been widely used, although they are not completely representative of biological processes in vivo due to the lack of tissue architecture and complexity. Recent advances in organoid technology have addressed these limitations and are revolutionizing the tools available for in vitro culture. Although there are no unified protocols for generating organoids, they can be obtained with various techniques, leading to cell aggregation by promoting cell adhesion. This work aims to generate and characterise organoid models of dental pulp from dental pulp stem cells (DPSCs), a type of mesenchymal stem/stromal cells known for their high regenerative potential and ease of accessibility, to establish a model for translational studies. The organoids were subjected to osteogenic differentiation conditions. Cell viability was evaluated using a CCK-8 assay, while osteogenic morphology and mineralization were confirmed by Alizarin red analysis, Raman microspectroscopy, and by immunofluorescence for the lineage markers expression. The Alizarin red analysis indicated a higher presence of calcium phosphate deposits in the differentiated organoids than in the control group (CTR). These results were confirmed by spectral profiles obtained using Raman microspectroscopy, which were attributable to a hydroxyapatite-based biomaterial. Immunofluorescence analysis also revealed increased expression of odonto/osteogenic markers (RUNX and OSX), alongside reduced expression of stemness markers. In conclusion, the organoids appeared to have successfully differentiated into an osteogenic lineage, forming a mineralized matrix containing hydroxyapatite and showing increased expression of relevant lineage markers. Full article
(This article belongs to the Special Issue 3D Cultures and Organ-on-a-Chip in Cell and Tissue Cultures)
Show Figures

Figure 1

28 pages, 2869 KB  
Review
Scaffolds Mimicking the Tumor Microenvironment for In Vitro Malignancy Models
by Elisabetta Rosellini and Maria Grazia Cascone
Biomimetics 2025, 10(10), 695; https://doi.org/10.3390/biomimetics10100695 - 14 Oct 2025
Viewed by 531
Abstract
The tumor microenvironment (TME) plays a crucial role in regulating cancer cell proliferation, invasion, and drug resistance. Traditional two-dimensional (2D) in vitro models and animal models often fail to replicate the biochemical and biophysical complexity of human tumors, leading to low predictive power [...] Read more.
The tumor microenvironment (TME) plays a crucial role in regulating cancer cell proliferation, invasion, and drug resistance. Traditional two-dimensional (2D) in vitro models and animal models often fail to replicate the biochemical and biophysical complexity of human tumors, leading to low predictive power in preclinical drug screening. In recent years, scaffold-based three-dimensional (3D) in vitro models have emerged as promising alternatives, offering a more physiologically relevant context for studying tumor behavior. Among these, biomimetic scaffolds capable of replicating the composition, stiffness, porosity, and signaling features of the tumor extracellular matrix (ECM) are of particular interest. This review provides a comprehensive overview of scaffold-based approaches for mimicking the TME in vitro. After outlining the key characteristics of the tumor ECM, we discuss various scaffold typologies, including those based on natural, synthetic, and hybrid biomaterials, as well as decellularized ECM. Recent advancements in fabrication technologies, such as electrospinning and 3D bioprinting, are also highlighted for their role in replicating the geometric and mechanical features of tumor tissues. Special attention is given to the integration of vascular components and stromal cells to recapitulate the complexity of the TME. Finally, we explore current limitations and future directions, emphasizing the need for standardized and reproducible models, particularly in the context of personalized cancer therapy. Full article
Show Figures

Figure 1

28 pages, 1626 KB  
Review
Iteration of Tumor Organoids in Drug Development: Simplification and Integration
by Rui Zhao, Qiushi Feng, Yangyang Xia, Lingzi Liao and Shang Xie
Pharmaceuticals 2025, 18(10), 1540; https://doi.org/10.3390/ph18101540 - 13 Oct 2025
Viewed by 646
Abstract
The inherent complexity and heterogeneity of tumors pose substantial challenges for the development of effective oncology therapeutics. Organoids, three-dimensional (3D) in vitro models, have become essential tools for predicting therapeutic responses and advancing precision oncology, with established correlations to clinical outcomes in patient-derived [...] Read more.
The inherent complexity and heterogeneity of tumors pose substantial challenges for the development of effective oncology therapeutics. Organoids, three-dimensional (3D) in vitro models, have become essential tools for predicting therapeutic responses and advancing precision oncology, with established correlations to clinical outcomes in patient-derived models. These systems have transformed preclinical drug screening by bridging the gap between conventional two-dimensional (2D) cultures and in vivo models, preserving tumor histopathology, cellular heterogeneity, and patient-specific molecular profiles. Despite their potential, limitations in tumor organoid biology, including inter-batch variability and microenvironmental simplification, can undermine their reliability and scalability in large-scale drug screening. To overcome these challenges, the integration of advanced technologies such as artificial intelligence (AI), automated biomanufacturing, multi-omics analytics, and vascularization strategies has been explored. This review highlights the “Organoid plus and minus” framework, which combines technological augmentation with culture system refinement to improve screening accuracy, throughput, and physiological relevance. We are convinced that the future of drug development hinges on the convergence of these multidisciplinary technologies with standardized biobanking and co-clinical validation frameworks. This integration will position organoids as a cornerstone for personalized drug discovery and therapeutic optimization, ultimately advancing the development of efficacy in oncology. Full article
(This article belongs to the Special Issue New Targets and Experimental Therapeutic Approaches for Cancers)
Show Figures

Figure 1

17 pages, 3635 KB  
Article
Evaluation of Medical-Grade Polycaprolactone for 3D Printing: Mechanical, Chemical, and Biodegradation Characteristics
by Eun Chae Kim, Jae-Seok Kim, Yun Jin Yu, Sang-Gi Yu, Dong Yeop Lee, Dong-Mok Lee, So-Jung Gwak, Kyoung Duck Seo and Seung-Jae Lee
Polymers 2025, 17(20), 2730; https://doi.org/10.3390/polym17202730 - 11 Oct 2025
Viewed by 521
Abstract
Polycaprolactone (PCL) is one of the most widely used polymers in tissue engineering owing to its excellent biocompatibility, biodegradability, and processability. Nevertheless, most previous studies have primarily employed research-grade PCL, thereby limiting its clinical translation. In this study, four types of medical-grade PCL [...] Read more.
Polycaprolactone (PCL) is one of the most widely used polymers in tissue engineering owing to its excellent biocompatibility, biodegradability, and processability. Nevertheless, most previous studies have primarily employed research-grade PCL, thereby limiting its clinical translation. In this study, four types of medical-grade PCL (RESOMER® C203, C209, C212, and C217) were systematically evaluated for their applicability in three-dimensional (3D) printing, with respect to printability, mechanical characteristics, chemical stability, and biodegradation behavior. Among these, C209 and C212 exhibited superior printability and mechanical strength. FT-IR analysis showed that the chemical structure of PCL remained unchanged after both 3D printing and E-beam sterilization, while compressive testing demonstrated no significant differences in mechanical characteristics. In vitro degradation assessment revealed a time-dependent decrease in molecular weight. For kinetic analysis, both C209 and C212 were fitted using pseudo-first-order and pseudo-second-order models, which yielded comparable coefficients of determination (R2), suggesting that degradation may be governed by multiple factors rather than a single kinetic pathway. Taken together, these findings indicate that medical-grade PCL, particularly C209 and C212, is highly suitable for 3D printing. Furthermore, this study provides fundamental insights that may facilitate the clinical translation of PCL-based scaffolds for tissue engineering and biomedical implantation. Full article
(This article belongs to the Special Issue Polymeric Materials and Their Application in 3D Printing, 2nd Edition)
Show Figures

Figure 1

21 pages, 2037 KB  
Article
Development of a Trophoblast Organoid Resource in a Translational Primate Model
by Brady M. Wessel, Jenna N. Castro, Henry F. Harrison, Brian P. Scottoline, Margaret C. Wilcox, Maureen K. Baldwin and Victoria H. J. Roberts
Organoids 2025, 4(4), 24; https://doi.org/10.3390/organoids4040024 - 8 Oct 2025
Viewed by 406
Abstract
First-trimester placental development comprises many critical yet understudied cellular events that determine pregnancy outcomes. Improper placentation leads to a host of health issues that not only impact the fetal period but also influence later-life offspring health. Thus, an experimental paradigm for studying early [...] Read more.
First-trimester placental development comprises many critical yet understudied cellular events that determine pregnancy outcomes. Improper placentation leads to a host of health issues that not only impact the fetal period but also influence later-life offspring health. Thus, an experimental paradigm for studying early placental development is necessary and has spurred the development of new in vitro models. Organoid model systems are three-dimensional structures comprising multiple differentiated cell types that originate from a progenitor population. Trophoblasts are the progenitor cells that serve as the proliferative base for the differentiation and maintenance of the placenta. Due to research constraints, experimental studies on the causal mechanisms underlying pathological pregnancies cannot readily be performed in human subjects. The nonhuman primate (NHP) offers a solution to this problem as it circumvents the limitations of human pregnancy sampling. Importantly, NHPs share many developmental features of human pregnancy, including placenta type and a similar fetal growth trajectory, making longitudinal pregnancy studies feasible and relevant. Since perturbations made in vivo can be validated in vitro, an NHP model of early pregnancy would facilitate mechanistic studies of pregnancy disorders. Herein, we describe the methodology for the establishment of a first-trimester NHP placenta trophoblast organoid model system. Full article
Show Figures

Graphical abstract

22 pages, 4924 KB  
Article
Novel Isolongifolenone-Based Caprolactam Derivatives as Potential Anticancer Agents via the p53/mTOR/Autophagy Pathway
by Yunyun Wang, Min Hu, Jiale Han, Yuxun Zhao, Biao Xiong, Peihai Li and Shifa Wang
Molecules 2025, 30(19), 4013; https://doi.org/10.3390/molecules30194013 - 8 Oct 2025
Viewed by 497
Abstract
Isolongifolenone, a natural sesquiterpenoid widely used in food additives and perfume, demonstrates a range of biological activities. In this study, a series of isolongifolenone-based caprolactam derivatives (E1E19) were designed, synthesized, and evaluated for their anticancer activities in vitro. Most [...] Read more.
Isolongifolenone, a natural sesquiterpenoid widely used in food additives and perfume, demonstrates a range of biological activities. In this study, a series of isolongifolenone-based caprolactam derivatives (E1E19) were designed, synthesized, and evaluated for their anticancer activities in vitro. Most of the synthesized compounds significantly inhibited the proliferation of cultured cancer cells. Compound E10, containing an m-trifluoromethyl group, demonstrated the strongest anti-proliferation activities against MCF-7 (IC50 = 0.32 µM), HepG2 (IC50 = 1.36 µM), and A549 (IC50 = 1.39 µM) cells. Moreover, E10 was shown to increase intracellular ROS, reduce mitochondrial function, and induce cancer cell apoptosis via the p53/mTOR/autophagy pathway. Together, these results indicate that compound E10 induced autophagy-associated cell apoptosis in MCF-7 cancer cells. Additionally, the antitumor activity of E10 was validated in a zebrafish MCF-7 xenograft model. The observation that E10 exhibits potent antitumor activity in both a three-dimensional (3D) cell culture model and the zebrafish xenograft model supports the development of E10 as a potential drug candidate for cancer therapy. Full article
(This article belongs to the Section Natural Products Chemistry)
Show Figures

Figure 1

17 pages, 13161 KB  
Article
Three-Dimensional Accuracy of Clear Aligner Attachment Reproduction Using a Standardized In-House Protocol: An In Vitro Study
by U-Hyeong Cho and Hyo-Sang Park
Appl. Sci. 2025, 15(19), 10782; https://doi.org/10.3390/app151910782 - 7 Oct 2025
Viewed by 368
Abstract
This in vitro study aimed to quantitatively evaluate the accuracy of reproducing attachments for clear aligner therapy (CAT) using a standardized in-house fabrication protocol and to analyze discrepancies across maxillary tooth types. A custom attachment was designed on a symmetrical master model, and [...] Read more.
This in vitro study aimed to quantitatively evaluate the accuracy of reproducing attachments for clear aligner therapy (CAT) using a standardized in-house fabrication protocol and to analyze discrepancies across maxillary tooth types. A custom attachment was designed on a symmetrical master model, and 30 experimental models were fabricated by three-dimensional (3D) printing, template construction, and bonding. Following scanning and superimposition, dimensional, angular, and positional deviations were quantified and statistically analyzed (p < 0.05). Results showed minor mean discrepancies but a consistent pattern of under-reproduction, most evident in the mesial and distal wall angles, as well as in the gingival bevel angle and attachment height. A significant trend was observed in the occlusal bevel, demonstrating marked extrusion in the anterior region that decreased posteriorly. Positional errors were minimal mesiodistally but substantial in the lingual and occlusal directions, with magnitudes varying by tooth type. In conclusion, this study identified consistent, predictable inaccuracies in a simulated in-house attachment reproduction protocol. These findings indicate that similar deviations may occur clinically, potentially affecting the predictability of CAT. Full article
(This article belongs to the Special Issue Advances in Orthodontics and Dentofacial Orthopedics)
Show Figures

Figure 1

22 pages, 8922 KB  
Article
Stress Assessment of Abutment-Free and Three Implant–Abutment Connections Utilizing Various Abutment Materials: A 3D Finite Element Study of Static and Cyclic Static Loading Conditions
by Maryam H. Mugri, Nandalur Kulashekar Reddy, Mohammed E. Sayed, Khurshid Mattoo, Osama Mohammed Qomari, Mousa Mahmoud Alnaji, Waleed Abdu Mshari, Firas K. Alqarawi, Saad Saleh AlResayes and Raghdah M. Alshaibani
J. Funct. Biomater. 2025, 16(10), 372; https://doi.org/10.3390/jfb16100372 - 2 Oct 2025
Viewed by 1102
Abstract
Background: The implant–abutment interface has been thoroughly examined due to its impact on the success of implant healing and longevity. Removing the abutment is advantageous, but it changes the biomechanics of the implant fixture and restoration. This in vitro three-dimensional finite element analytical [...] Read more.
Background: The implant–abutment interface has been thoroughly examined due to its impact on the success of implant healing and longevity. Removing the abutment is advantageous, but it changes the biomechanics of the implant fixture and restoration. This in vitro three-dimensional finite element analytical (FEA) study aims to evaluate the distribution of von Mises stress (VMS) in abutment-free and three additional implant abutment connections composed of various titanium alloys. Materials and methods: A three-dimensional implant-supported single-crown prosthesis model was digitally generated on the mandibular section using a combination of microcomputed tomography imaging (microCT), a computer-assisted designing (CAD) program (SolidWorks), Analysis of Systems (ANSYS), and a 3D digital scan (Visual Computing Lab). Four digital models [A (BioHorizons), B (Straumann AG), C abutment-free (Matrix), and D (TRI)] representing three different functional biomaterials [wrought Ti-6Al-4Va ELI, Roxolid (85% Ti, 15% Zr), and Ti-6Al-4V ELI] were subjected to simulated static/cyclic static loading in axial/oblique directions after being restored with highly translucent monolithic zirconia restoration. The stresses generated on the implant fixture, abutment, crown, screw, cortical, and cancellous bones were measured. Results: The highest VMSs were generated by the abutment-free (Model C, Matrix) implant system on the implant fixture [static (32.36 Mpa), cyclic static (83.34 Mpa)], screw [static (16.85 Mpa), cyclic static (30.33 Mpa), oblique (57.46 Mpa)], and cortical bone [static (26.55), cyclic static (108.99 Mpa), oblique (47.8 Mpa)]. The lowest VMSs in the implant fixture, abutment, screw, and crown were associated with the binary alloy Roxolid [83–87% Ti and 13–17% Zr]. Conclusions: Abutment-free implant systems generate twice the stress on cortical bone than other abutment implant systems while producing the highest stresses on the fixture and screw, therefore demanding further clinical investigations. Roxolid, a binary alloy of titanium and zirconia, showed the least overall stresses in different loadings and directions. Full article
(This article belongs to the Special Issue Biomaterials and Biomechanics Modelling in Dental Implantology)
Show Figures

Figure 1

20 pages, 4013 KB  
Review
Bioengineering 3D Pancreatic Cancer Models with Fibrotic Stroma for In Vitro Cancer Modeling
by Xingrun Lan, Keke Chen and Xiaoyun Wei
Micromachines 2025, 16(10), 1140; https://doi.org/10.3390/mi16101140 - 2 Oct 2025
Viewed by 622
Abstract
Pancreatic ductal adenocarcinoma (PDAC) remains highly lethal due to late diagnosis, high malignancy, and profound resistance to therapy. Traditional two-dimensional (2D) cell cultures fail to recapitulate the complex tumor microenvironment (TME), especially the fibrotic stroma, which is crucial for the progression of PDAC [...] Read more.
Pancreatic ductal adenocarcinoma (PDAC) remains highly lethal due to late diagnosis, high malignancy, and profound resistance to therapy. Traditional two-dimensional (2D) cell cultures fail to recapitulate the complex tumor microenvironment (TME), especially the fibrotic stroma, which is crucial for the progression of PDAC and drug response. In vitro three-dimensional (3D) models, which provide more physiologically relevant features such as tight cell–cell and cell-extracellular matrix (ECM) interactions, as well as 3D architecture, have been regarded as highly promising models in PDAC research. This review summarizes some representative in vitro PDAC models, including 3D spheroids, tumor-on-a-chip, bioprinted constructs, and patient-derived organoids (PDOs), particularly focused on the advances in bioengineering strategies for the integration of the key stomal components for microenvironment recapitulation and their applications. Additionally, we discuss the current challenges facing 3D models and propose potential strategies for constructing in vitro models that more accurately simulate the pathophysiology of the fibrotic stroma, aiming for their application in clinical settings. Full article
(This article belongs to the Special Issue 3D Tissue Engineering Techniques and Their Applications)
Show Figures

Figure 1

Back to TopTop