Three-Dimensional Accuracy of Clear Aligner Attachment Reproduction Using a Standardized In-House Protocol: An In Vitro Study
Abstract
1. Introduction
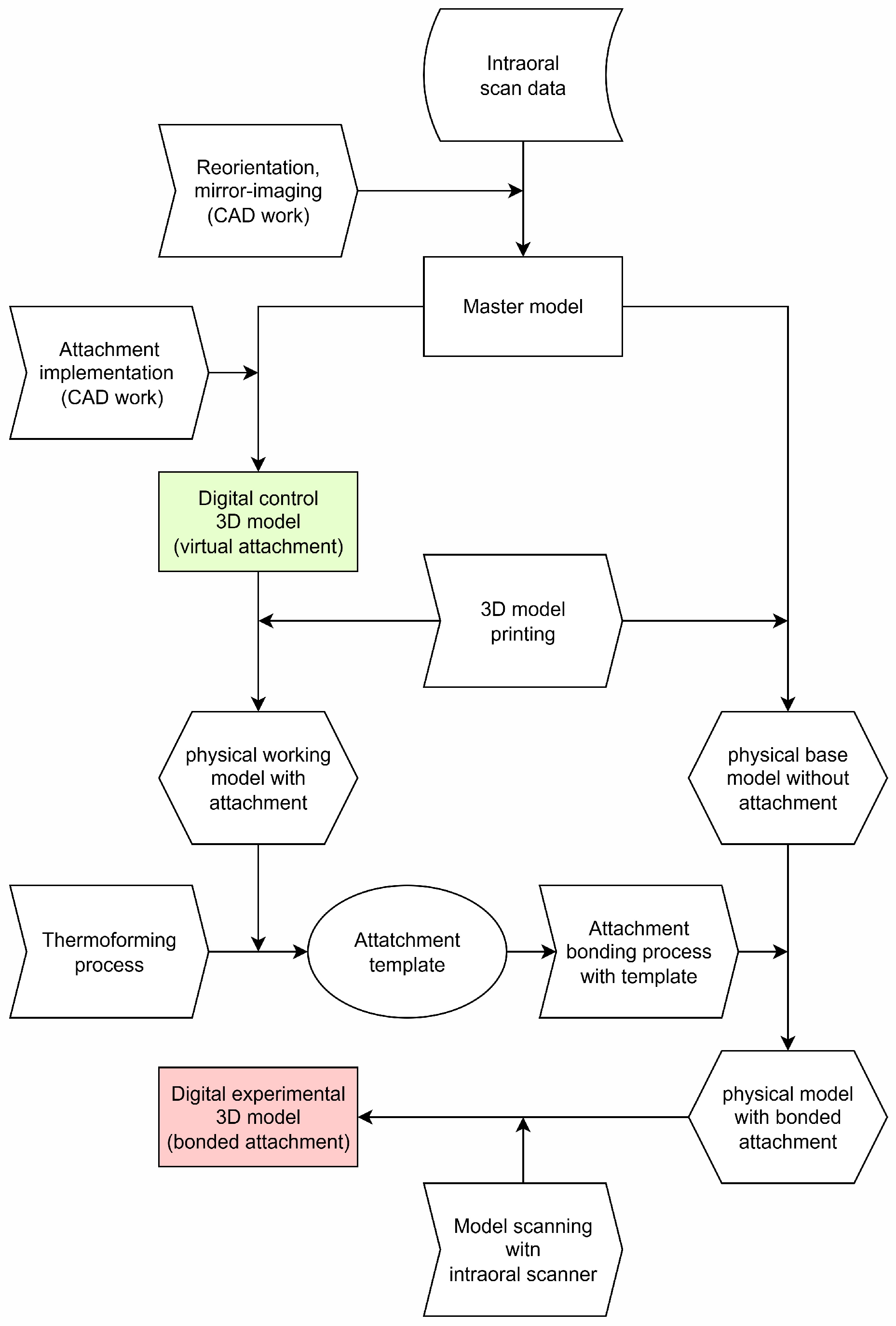
2. Materials and Methods
2.1. Sample Selection
2.2. Attachment Design and Fabrication
2.3. Fabrication of the Attachment Template
2.4. Attachment Bonding
2.5. Three-Dimensional (3D) Measuring Analysis
2.6. Statistical Analysis
3. Results
4. Discussion
5. Conclusions
- Three-dimensional Surface Deviation: A consistent gingival bevel intrusion was observed across all tooth groups, with no significant inter-group differences. Conversely, the occlusal bevel exhibited a considerable trend, shifting from extrusion in the anterior region to slight intrusion in the posterior region.
- Attachment Profile Deviation: The most significant discrepancies were found in the mesial and distal wall angles, which were consistently 10–20° smaller than the planned 90° angle. The gingival bevel angle was also consistently reduced, whereas the occlusal bevel angle demonstrated high fidelity to the design. Attachment height was substantially smaller than planned and progressively decreased from anterior to posterior teeth.
- Positional Deviation: Mesiodistal (X-axis) displacement of the attachment center was minimal and not significantly different among groups. However, consistent deviations were observed in the other two planes: lingual (Y-axis) displacement increased posteriorly (G6), while occlusal displacement (Z-axis) was greatest anteriorly (G2) and decreased towards the posterior (G6).
Author Contributions
Funding
Institutional Review Board Statement
Informed Consent Statement
Data Availability Statement
Acknowledgments
Conflicts of Interest
Abbreviations
| ANOVA | Analysis of variance |
| CA | Clear aligners |
| CAD | Computer-aided design |
| CAT | Clear aligner therapy |
| ICC | Intraclass correlation coefficient |
| IRB | Institutional review board |
| PET-G | Polyethylene Terephthalate Glycol-modified |
| RMS | Root mean square |
| 3D | Three-dimensional |
Appendix A
| Component | Parameter | Specification |
|---|---|---|
| 3D printer | Manufacturer | Anycubic a |
| Model | Photon Mono 4K | |
| Printing technology | LCD-based masked stereolithography | |
| Light source | UV LED Array (385–410 nm) | |
| XY axis resolution | 17 × 17 µm | |
| Liquid resin | Manufacturer | RESIONE b |
| Product Name | D01S (Dental Model Resin) | |
| Printing Parameters | Layer thickness | 50 µm |
| Exposure time | 2.8 s per layer | |
| Post-processing unit | Manufacturer | Anycubic a |
| Model | Anycubic Wash & Cure 2.0 | |
| Power | 25 W | |
| Input voltage | 100–240 V 50/60 Hz | |
| Light source | UV LED 12 pcs (450 nm) | |
| Washing time | 3 min | |
| Post-curing time | 5 min |
| Component | Parameter | Specification |
|---|---|---|
| Thermoforming machine | Manufacturer | Scheu-Dental a |
| Model | Biostar® | |
| Thermoforming parameters | Heating temperature | Not applicable b |
| Heating time | 25 s | |
| Forming pressure | 87 psi | |
| Cooling time | 30 s | |
| Thermoforming Sheet | Manufacturer | JOEL Tech c |
| Product name | GOODY® | |
| Material | PET-G d | |
| Thickness | 0.5 mm |
References
- Miller, K.B.; McGorray, S.P.; Womack, R.; Quintero, J.C.; Perelmuter, M.; Gibson, J.; Dolan, T.A.; Wheeler, T.T. A Comparison of Treatment Impacts between Invisalign Aligner and Fixed Appliance Therapy during the First Week of Treatment. Am. J. Orthod. Dentofac. Orthop. 2007, 131, 302.e1–e302.e9. [Google Scholar] [CrossRef]
- Demir, G.B. Understanding the Effectiveness of Attachments in Clear Aligner Therapy: Navigating Design, Placement, Material Selection and Biomechanics. Australas. Orthod. J. 2024, 40, 63–74. [Google Scholar] [CrossRef]
- Simon, M.; Keilig, L.; Schwarze, J.; Jung, B.A.; Bourauel, C. Forces and Moments Generated by Removable Thermoplastic Aligners: Incisor Torque, Premolar Derotation, and Molar Distalization. Am. J. Orthod. Dentofac. Orthop. 2014, 145, 728–736. [Google Scholar] [CrossRef] [PubMed]
- Hou, D.; Capote, R.; Bayirli, B.; Chan, D.C.N.; Huang, G. The Effect of Digital Diagnostic Setups on Orthodontic Treatment Planning. Am. J. Orthod. Dentofac. Orthop. 2020, 157, 542–549. [Google Scholar] [CrossRef] [PubMed]
- Sereewisai, B.; Chintavalakorn, R.; Santiwong, P.; Nakornnoi, T.; Neoh, S.P.; Sipiyaruk, K. The Accuracy of Virtual Setup in Simulating Treatment Outcomes in Orthodontic Practice: A Systematic Review. BDJ Open 2023, 9, 41. [Google Scholar] [CrossRef]
- Nucera, R.; Dolci, C.; Bellocchio, A.M.; Costa, S.; Barbera, S.; Rustico, L.; Farronato, M.; Militi, A.; Portelli, M. Effects of Composite Attachments on Orthodontic Clear Aligners Therapy: A Systematic Review. Materials 2022, 15, 533. [Google Scholar] [CrossRef]
- Rossini, G.; Parrini, S.; Castroflorio, T.; Deregibus, A.; Debernardi, C.L. Efficacy of Clear Aligners in Controlling Orthodontic Tooth Movement: A Systematic Review. Angle Orthod. 2015, 85, 881–889. [Google Scholar] [CrossRef]
- Kim, W.-H.; Hong, K.; Lim, D.; Lee, J.-H.; Jung, Y.; Kim, B. Optimal Position of Attachment for Removable Thermoplastic Aligner on the Lower Canine Using Finite Element Analysis. Materials 2020, 13, 3369. [Google Scholar] [CrossRef]
- Grassia, V.; Ronsivalle, V.; Isola, G.; Nucci, L.; Leonardi, R.; Lo Giudice, A. Accuracy (Trueness and Precision) of 3D Printed Orthodontic Models Finalized to Clear Aligners Production, Testing Crowded and Spaced Dentition. BMC Oral Health 2023, 23, 352. [Google Scholar] [CrossRef]
- Bellocchio, A.M.; Portelli, M.; Ciraolo, L.; Ciancio, E.; Militi, A.; Peditto, M.; Barbera, S.; Nucera, R. Evaluation of the Clinical Variables Affecting Attachment Reproduction Accuracy during Clear Aligner Therapy. Materials 2023, 16, 6811. [Google Scholar] [CrossRef]
- D’Antò, V.; Muraglie, S.; Castellano, B.; Candida, E.; Sfondrini, M.F.; Scribante, A.; Grippaudo, C. Influence of Dental Composite Viscosity in Attachment Reproduction: An Experimental In Vitro Study. Materials 2019, 12, 4001. [Google Scholar] [CrossRef]
- Kircelli, B.H.; Kilinc, D.D.; Karaman, A.; Sadry, S.; Gonul, E.Y.; Gögen, H. Comparison of the Bond Strength of Five Different Composites Used in the Production of Clear Aligner Attachments. J. Stomatol. Oral Maxillofac. Surg. 2023, 124, 101481. [Google Scholar] [CrossRef] [PubMed]
- Bonding Attachment. Available online: https://learn.aligntech.com/learn/courses/23904/bonding-attachment/lessons/77314/bonding-attachment (accessed on 22 August 2025).
- Revilla-León, M.; Gohil, A.; Barmak, A.B.; Zandinejad, A.; Raigrodski, A.J.; Alonso Pérez-Barquero, J. Best-Fit Algorithm Influences on Virtual Casts’ Alignment Discrepancies. J. Prosthodont. 2023, 32, 331–339. [Google Scholar] [CrossRef] [PubMed]
- Gu, J.; Tang, J.S.; Skulski, B.; Fields, H.W.; Beck, F.M.; Firestone, A.R.; Kim, D.-G.; Deguchi, T. Evaluation of Invisalign Treatment Effectiveness and Efficiency Compared with Conventional Fixed Appliances Using the Peer Assessment Rating Index. Am. J. Orthod. Dentofac. Orthop. 2017, 151, 259–266. [Google Scholar] [CrossRef] [PubMed]
- Upadhyay, M.; Arqub, S.A. Biomechanics of Clear Aligners: Hidden Truths & First Principles. J. World Fed. Orthod. 2022, 11, 12–21. [Google Scholar] [CrossRef] [PubMed]
- Brandão, N.M.C.B.; Maia, R.M.; Gomes, V.D.M.; Resende, C.; Antunes, A.N.D.G.; Souki, B.Q. Bonding Positional Accuracy of Attachments and Marginal Adaptation of In-house Aligners—A Quality Improvement Laboratory Study. Orthod. Craniofacial Res. 2024, 27, 120–130. [Google Scholar] [CrossRef]
- Demir, G.B.; Görgülü, S.; Topsakal, K.G.; Duran, G.S. Innovative Use of the Snowplow Technique in Orthodontics: Evaluation of Its Effect on the Accuracy and Manipulation Time in Clear Aligner Attachment Reproduction. J. Dent. 2025, 156, 105716. [Google Scholar] [CrossRef]
- Bates, M.T.; Shroff, B.; Carrico, C.K.; Kheirandish, N.; Lindauer, S.J. Perceived Efficacy of Extrusion of Maxillary Lateral Incisors with Aligners. Am. J. Orthod. Dentofac. Orthop. 2023, 163, 252–259. [Google Scholar] [CrossRef]
- Groody, J.T.; Lindauer, S.J.; Kravitz, N.D.; Carrico, C.K.; Madurantakam, P.; Shroff, B.; Darkazanli, M.; Gardner, W.G. Effect of Clear Aligner Attachment Design on Extrusion of Maxillary Lateral Incisors: A Multicenter, Single-Blind Randomized Clinical Trial. Am. J. Orthod. Dentofac. Orthop. 2023, 164, 618–627. [Google Scholar] [CrossRef]
- Weckmann, J.; Scharf, S.; Graf, I.; Schwarze, J.; Keilig, L.; Bourauel, C.; Braumann, B. Influence of Attachment Bonding Protocol on Precision of the Attachment in Aligner Treatments. J. Orofac. Orthop. 2020, 81, 30–40. [Google Scholar] [CrossRef]
- Yıldız Erkuş, K.; Topsakal, K.G.; Duran, G.S.; Görgülü, S. Evaluation of Composite Materials with Different Viscosities on the Accuracy of In-Office Aligner Attachments. AJO-DO Clin. Companion 2025, 5, 15–25. [Google Scholar] [CrossRef]
- Bellocchio, A.M.; Ciancio, E.; Ciraolo, L.; Barbera, S.; Nucera, R. Three-Dimensional Printed Attachments: Analysis of Reproduction Accuracy Compared to Traditional Attachments. Appl. Sci. 2024, 14, 3837. [Google Scholar] [CrossRef]
- Raluca Fratila, C.; Alonso-Ezpeleta, L.; Poveda-Saenz, M.; Giovannini, G.; Lobo-Galindo, A.; Flores-Fraile, J.; Zubizarreta-Macho, Á. Accuracy Evaluation of Indirect Bonding Techniques for Clear Aligner Attachments Using 3D-Printed Models: An In Silico and Physical Model-Based Study. Materials 2025, 18, 780. [Google Scholar] [CrossRef] [PubMed]
- Muthuswamy Pandian, S.; Subramanian, A.K.; Vaiid, N. Comparison of Efficacy and Accuracy of Tooth Movements in Optimized and Conventional Attachments of Clear Aligners—A Systematic Review and Meta-Analysis. J. Oral Biol. Craniofacial Res. 2025, 15, 1123–1133. [Google Scholar] [CrossRef] [PubMed]
- Palone, M.; Longo, M.; Arveda, N.; Nacucchi, M.; Pascalis, F.D.; Spedicato, G.A.; Siciliani, G.; Lombardo, L. Micro-Computed Tomography Evaluation of General Trends in Aligner Thickness and Gap Width after Thermoforming Procedures Involving Six Commercial Clear Aligners: An in Vitro Study. Korean J. Orthod. 2021, 51, 135–141. [Google Scholar] [CrossRef]
- Golkhani, B.; Weber, A.; Keilig, L.; Reimann, S.; Bourauel, C. Variation of the Modulus of Elasticity of Aligner Foil Sheet Materials Due to Thermoforming. J. Orofac. Orthop. 2022, 83, 233–243. [Google Scholar] [CrossRef]
- Wu, Q.; Ogasawara, T.; Yoshikawa, N.; Zhai, H. Stress Evolution of Amorphous Thermoplastic Plate during Forming Process. Materials 2018, 11, 464. [Google Scholar] [CrossRef]
- Lawrence, W.E.; Manson, J.-A.E.; Seferis, J.C. Thermal and Morphological Skin-Core Effects in Processing of Thermoplastic Composites. Composites 1990, 21, 475–480. [Google Scholar] [CrossRef]
- Erdogan, E.S.; Eksi, O. Prediction of Wall Thickness Distribution in Simple Thermoforming Moulds. Stroj. Vestn. J. Mech. Eng. 2014, 60, 195–202. [Google Scholar] [CrossRef]
- Park, S.Y.; Choi, S.-H.; Yu, H.-S.; Kim, S.-J.; Kim, H.; Kim, K.B.; Cha, J.-Y. Comparison of Translucency, Thickness, and Gap Width of Thermoformed and 3D-Printed Clear Aligners Using Micro-CT and Spectrophotometer. Sci. Rep. 2023, 13, 10921. [Google Scholar] [CrossRef]
- Schneider, L.F.J.; Cavalcante, L.M.; Silikas, N. Shrinkage Stresses Generated during Resin-Composite Applications: A Review. J. Dent. Biomech. 2010, 1, 131630. [Google Scholar] [CrossRef]
- Ocak, I.; Aksu, M. Effects of Curing Lights on Polymerization Shrinkage of Composite Attachments in Clear Aligner Treatment: A Microcomputed Tomography Study. Am. J. Orthod. Dentofac. Orthop. 2025, 167, 63–72. [Google Scholar] [CrossRef]
- Chen, W.; Qian, L.; Qian, Y.; Zhang, Z.; Wen, X. Comparative Study of Three Composite Materials in Bonding Attachments for Clear Aligners. Orthod. Craniofacial Res. 2021, 24, 520–527. [Google Scholar] [CrossRef]












| G2 (n = 60) Mean ± SD | G4 (n = 60) Mean ± SD | G6 (n = 60) Mean ± SD | p-Value | |||||
|---|---|---|---|---|---|---|---|---|
| Gingival bevel | −0.151 ± 0.045 | −0.138 ± 0.035 | −0.131 ± 0.045 | 0.067 | † | |||
| Occlusal bevel | 0.089 ± 0.036 | A | 0.034 ± 0.030 | B | −0.049 ± 0.026 | C | <0.001 | † |
| Mesial wall | 0.009 ± 0.028 | A | −0.021 ± 0.029 | B | −0.019 ± 0.032 | B | <0.001 | † |
| Distal wall | 0.012 ± 0.025 | A | −0.001 ± 0.025 | B | −0.009 ± 0.032 | B | <0.001 | * |
| Gingival Bevel Angle | Occlusal Bevel Angle | Attachment Height | |||||||
|---|---|---|---|---|---|---|---|---|---|
| Mean ± SD | p-Value | Mean ± SD | p-Value | Mean± SD | p-Value | ||||
| Nominal value | 38.66 | 50.19 | 1.200 | ||||||
| G2 (n = 60) | 38.09 ± 1.49 | 0.004 | * | 50.19 ± 1.36 | 0.993 | * | 1.087 ± 0.041 | <0.001 | † |
| G4 (n = 60) | 37.61 ± 1.13 | <0.001 | * | 50.05 ± 1.37 | 0.308 | † | 1.055 ± 0.043 | <0.001 | † |
| G6 (n = 60) | 37.32 ± 1.53 | <0.001 | † | 49.89 ± 1.80 | 0.271 | † | 1.021 ± 0.046 | <0.001 | † |
| G2 (n = 60) | G4 (n = 60) | G6 (n = 60) | ||||||
|---|---|---|---|---|---|---|---|---|
| Mean ± SD | Mean ± SD | Mean ± SD | p-Value | |||||
| Gingival bevel | 38.09 ± 1.49 | A | 37.61 ± 1.13 | AB | 37.32 ± 1.53 | B | 0.018 | † |
| Occlusal bevel | 50.19 ± 1.36 | 50.05 ± 1.37 | 49.89 ± 1.80 | 0.442 | † | |||
| Mesial wall | 69.84 ± 5.25 | A | 79.15 ± 5.25 | B | 78.50 ± 5.42 | B | <0.001 | † |
| Distal wall | 71.22 ± 5.19 | A | 77.57 ± 3.81 | B | 75.17 ± 4.28 | C | <0.001 | † |
| G2 (n = 60) | G4 (n = 60) | G6 (n = 60) | ||||||
|---|---|---|---|---|---|---|---|---|
| Mean ± SD | Mean ± SD | Mean ± SD | p-Value | |||||
| Gingival bevel deviation | −0.157 ± 0.037 | A | −0.145 ± 0.030 | B | −0.113 ± 0.033 | C | <0.001 | * |
| Occlusal bevel deviation | 0.128 ± 0.036 | A | 0.069 ± 0.030 | B | −0.010 ± 0.021 | C | <0.001 | † |
| Attachment height | 1.087 ± 0.041 | A | 1.055 ± 0.043 | B | 1.021 ± 0.046 | C | <0.001 | † |
| G2 (n = 60) | G4 (n = 60) | G6 (n = 60) | ||||||
|---|---|---|---|---|---|---|---|---|
| Mean ± SD | Mean ± SD | Mean ± SD | p-Value | |||||
| X-axis (mesiodistal) | 0.018 ± 0.073 | −0.013 ± 0.074 | 0.019 ± 0.109 | 0.053 | † | |||
| Y-axis (buccolingual) | −0.113 ± 0.041 | A | −0.138 ± 0.062 | B | −0.161 ± 0.090 | C | <0.001 | † |
| Z-axis (occluso-gingival) | −0.181 ± 0.041 | A | −0.111 ± 0.043 | B | −0.028 ± 0.046 | C | <0.001 | † |
Disclaimer/Publisher’s Note: The statements, opinions and data contained in all publications are solely those of the individual author(s) and contributor(s) and not of MDPI and/or the editor(s). MDPI and/or the editor(s) disclaim responsibility for any injury to people or property resulting from any ideas, methods, instructions or products referred to in the content. |
© 2025 by the authors. Licensee MDPI, Basel, Switzerland. This article is an open access article distributed under the terms and conditions of the Creative Commons Attribution (CC BY) license (https://creativecommons.org/licenses/by/4.0/).
Share and Cite
Cho, U.-H.; Park, H.-S. Three-Dimensional Accuracy of Clear Aligner Attachment Reproduction Using a Standardized In-House Protocol: An In Vitro Study. Appl. Sci. 2025, 15, 10782. https://doi.org/10.3390/app151910782
Cho U-H, Park H-S. Three-Dimensional Accuracy of Clear Aligner Attachment Reproduction Using a Standardized In-House Protocol: An In Vitro Study. Applied Sciences. 2025; 15(19):10782. https://doi.org/10.3390/app151910782
Chicago/Turabian StyleCho, U-Hyeong, and Hyo-Sang Park. 2025. "Three-Dimensional Accuracy of Clear Aligner Attachment Reproduction Using a Standardized In-House Protocol: An In Vitro Study" Applied Sciences 15, no. 19: 10782. https://doi.org/10.3390/app151910782
APA StyleCho, U.-H., & Park, H.-S. (2025). Three-Dimensional Accuracy of Clear Aligner Attachment Reproduction Using a Standardized In-House Protocol: An In Vitro Study. Applied Sciences, 15(19), 10782. https://doi.org/10.3390/app151910782

