Sign in to use this feature.

Years

Between: -

Subjects

remove_circle_outline
remove_circle_outline
remove_circle_outline
remove_circle_outline
remove_circle_outline
remove_circle_outline
remove_circle_outline
remove_circle_outline
remove_circle_outline

Journals

remove_circle_outline
remove_circle_outline
remove_circle_outline
remove_circle_outline
remove_circle_outline
remove_circle_outline
remove_circle_outline
remove_circle_outline
remove_circle_outline
remove_circle_outline
remove_circle_outline
remove_circle_outline
remove_circle_outline
remove_circle_outline
remove_circle_outline
remove_circle_outline

Article Types

Countries / Regions

remove_circle_outline
remove_circle_outline
remove_circle_outline
remove_circle_outline
remove_circle_outline

Search Results (2,520)

Search Parameters:
Keywords = in vitro/in vivo toxicity

Order results
Result details
Results per page
Select all
Export citation of selected articles as:
21 pages, 10864 KB  
Article
Synergistic Inhibition of Triple-Negative Breast Cancer by Acetylsalicylic Acid and Recombinant Human APE1/Ref-1 in a Mouse Xenograft Model
by Hao Jin, Yu Ran Lee, Sungmin Kim, Eunju Choi, Ka-Young Lee, Hee Kyoung Joo, Eun-Ok Lee, Cuk-Seong Kim, Je Ryong Kim, Sang Hun Lee and Byeong Hwa Jeon
Biomedicines 2025, 13(11), 2767; https://doi.org/10.3390/biomedicines13112767 (registering DOI) - 12 Nov 2025
Abstract
Background: Triple-negative breast cancer (TNBC) is a highly aggressive subtype with limited therapeutic options due to the lack of estrogen, progesterone, and HER2 receptors. This study investigated the synergistic anticancer effects of recombinant human apurinic/apyrimidinic endonuclease 1/redox factor-1 (rhAPE1/Ref-1) and acetylsalicylic acid (ASA), [...] Read more.
Background: Triple-negative breast cancer (TNBC) is a highly aggressive subtype with limited therapeutic options due to the lack of estrogen, progesterone, and HER2 receptors. This study investigated the synergistic anticancer effects of recombinant human apurinic/apyrimidinic endonuclease 1/redox factor-1 (rhAPE1/Ref-1) and acetylsalicylic acid (ASA), a combination that has not been previously tested in vivo. Methods: We treated MDA-MB-231 TNBC cells with rhAPE1/Ref-1, ASA, or their combination to assess cell viability and apoptosis in vitro. In vivo, a murine xenograft model was established to evaluate the efficacy of the combination treatment on tumor growth, tumor-specific biomarkers, and key apoptotic proteins. The safety profile of the combination therapy was also assessed by monitoring hematological parameters. Results: While monotherapy with either rhAPE1/Ref-1 or ASA had minimal effects, their combination significantly reduced cell viability and enhanced apoptosis in vitro by increasing DNA fragmentation. These synergistic cytotoxic effects were significantly inhibited by the receptor for advanced glycation end-products (RAGE) siRNA, suggesting that RAGE acts as an important mediator. In the xenograft model, the combination treatment suppressed tumor growth by approximately 70%, an effect comparable to paclitaxel (PTX). This was confirmed by a significant reduction in the plasma levels of TNBC biomarkers (CEA, CA27-29, and CA15-3) and increased tumor apoptosis via the upregulation of p53 and Bax and downregulation of Bcl-2. Notably, ASA, alone or combined with rhAPE1/Ref-1, induced the expression of RAGE in MDA-MB-231 tumors. In contrast to PTX, the combination of rhAPE1/Ref-1 and ASA did not cause hematological toxicity, such as anemia or thrombocytopenia. Conclusions: The combination of rhAPE1/Ref-1 and ASA represents a promising new therapeutic strategy for TNBC by enhancing apoptosis and significantly inhibiting tumor progression in a mouse xenograft model. Full article
(This article belongs to the Special Issue Molecular Research in Breast Cancer)
23 pages, 5224 KB  
Article
Dietary Copper on the Onset of Puberty in Rats: Possible Mechanism
by Rui Sun, Zhongshen Wang, Cheng Li, Meng Li, Wenyan Yang and Lianyu Yang
Nutrients 2025, 17(22), 3534; https://doi.org/10.3390/nu17223534 - 12 Nov 2025
Abstract
Background/Objectives: Copper is an essential trace element for physiological processes related to reproduction, but its impact on the hypothalamic–pituitary–ovarian (HPOA) axis and its specific mechanism remain unclear. Methods: In vivo study: 21-day-old female Sprague Dawley (SD) rats were randomly assigned to [...] Read more.
Background/Objectives: Copper is an essential trace element for physiological processes related to reproduction, but its impact on the hypothalamic–pituitary–ovarian (HPOA) axis and its specific mechanism remain unclear. Methods: In vivo study: 21-day-old female Sprague Dawley (SD) rats were randomly assigned to five groups (n = 10 per group), with all groups fed a basal diet and supplemented with CuSO4·5H2O to achieve copper ion concentrations of 0, 15, 30, 45, or 60 mg/kg in the diet. During the second phase of proestrus, blood samples, hypothalamic tissues, pituitary tissues, and ovarian tissues were collected. In vitro study: Primary mixed hypothalamic neurons were isolated and cultured from fetal SD rats on embryonic day 17. After identification by NSE immunofluorescence staining, six copper ion concentration groups (0, 15.6, 31.2, 46.8, 62.4, and 78 μmol/L) were established. The optimal copper concentration for cell viability and GnRH secretion was screened using CCK-8 assay (Sangon, Shanghai, China) and ELISA (Mlbio, Shanghai, China). On this basis, the cells were treated with different concentrations of PKC agonist (PMA) and PKC inhibitor (chelerythrine). Cell viability was evaluated by CCK-8 assay, the expression level of PKC was detected by Western blot, and the optimal concentration with no obvious toxicity was selected for subsequent mechanism research. Results: Dietary copper dose-dependently regulated rat puberty onset; the 45 mg/kg copper group had the earliest onset, and showed significantly increased levels of reproduction-related hormones (GnRH, FSH, LH, E2) in serum and HPOA axis. Hypothalamic transcriptomics revealed significantly enriched GnRH signaling pathways and GABAergic synaptic pathways. Mechanistically, this copper dose upregulated hypothalamic KISS-1, GPR54, and PKC (mRNA/protein), and downregulated GABA/GABA-R. Adding 46.8 μmol/L copper (as Cu2+, equivalent to optimal in vivo level) could activate the KISS-1/GPR54-GnRH system in hypothalamic neurons; regulating PKC activity could synchronously affect the expression of KISS-1, GPR54, GnRH, and GABA/GABA-R, with additional copper enhancing this effect in vitro experiments. Conclusions: This study demonstrates for the first time that dietary copper at 45 mg/kg promotes puberty onset in SD rats. The mechanism involves activation of the hypothalamic PKC pathway, which inhibits GABAergic neurotransmission while activating the KISS-1/GPR54-GnRH system, thereby enhancing HPOA axis activity and gonadotropin secretion. Full article
(This article belongs to the Section Micronutrients and Human Health)
Show Figures

Figure 1

26 pages, 987 KB  
Review
Garcinol as an Epigenetic Modulator: Mechanisms of Anti-Cancer Activity and Therapeutic Potential
by Geethika Pochana, Tejaswini Sai Karanam, Shacoya Mack and Balasubramanyam Karanam
Int. J. Mol. Sci. 2025, 26(22), 10917; https://doi.org/10.3390/ijms262210917 - 11 Nov 2025
Abstract
The limitations of conventional cancer therapies, including toxicity and resistance, underscore the need for safer and more versatile alternatives that can either complement or substitute existing regimens. Garcinol, a polyisoprenylated benzophenone derived primarily from the rind and leaves of Garcinia indica and Garcinia [...] Read more.
The limitations of conventional cancer therapies, including toxicity and resistance, underscore the need for safer and more versatile alternatives that can either complement or substitute existing regimens. Garcinol, a polyisoprenylated benzophenone derived primarily from the rind and leaves of Garcinia indica and Garcinia cambogia, has drawn significant interest in recent decades. Although traditionally used to relieve inflammatory disorders, its biomedical relevance expanded considerably after reports in the late 20th century demonstrated antimicrobial and subsequently anti-cancer properties. A growing body of cell-based research, supported by a smaller set of animal experiments, now suggests that garcinol acts as a potent epigenetic modulator. Its activities include inhibition of histone acetyltransferases (HATs), a groundbreaking research followed by regulation of oncogenic microRNAs, and modulation of signaling pathways critical to tumor progression. This review integrates current findings on garcinol’s dual role as a HAT inhibitor and regulator of oncogenic networks with updates on in vitro and in vivo studies with a more focused approach on in vivo animal models, highlighting its potential as an emerging therapeutic against malignancies and inflammatory diseases. Nonetheless, translation into clinical settings remains premature, as robust in vivo evidence is sparse and human trials are lacking. Moving forward, systematic investigations are required to clarify safety profiles, establish effective dosing strategies, and evaluate its efficacy across different cancer types. Full article
(This article belongs to the Section Molecular Genetics and Genomics)
Show Figures

Figure 1

23 pages, 9451 KB  
Article
Multi-Epitope-Based Peptide Vaccine Against Bovine Parainfluenza Virus Type 3: Design and Immunoinformatics Approach
by Junbo Wang, Pu Wang, Fangyuan Tian, Qiang Liu, Meimei Hai, Zijie Guo, Yuanwen Wang, Yong Li and Yujiong Wang
Vet. Sci. 2025, 12(11), 1074; https://doi.org/10.3390/vetsci12111074 - 9 Nov 2025
Viewed by 252
Abstract
Bovine parainfluenza virus type 3 (BPIV3) is a significant pathogen implicated in bovine respiratory disease complex (BRDC), leading to lung tissue destruction, immunosuppression, and subsequent bacterial infections in cattle, hence incurring considerable economic losses globally. Notwithstanding its importance, a limited number of commercial [...] Read more.
Bovine parainfluenza virus type 3 (BPIV3) is a significant pathogen implicated in bovine respiratory disease complex (BRDC), leading to lung tissue destruction, immunosuppression, and subsequent bacterial infections in cattle, hence incurring considerable economic losses globally. Notwithstanding its importance, a limited number of commercial vaccinations are presently accessible. The fusion (F) protein and hemagglutinin-neuraminidase (HN) protein, as protective antigens of the Paramyxoviridae family, can elicit neutralizing antibodies and are regarded as optimal candidates for the creation of genetically modified vaccines. A multi-epitope-based peptide vaccine (MEBPV) was developed by immunoinformatics methodologies by choosing epitopes from the F and HN proteins characterized by high antigenicity, moderate toxicity, and limited allergenic potential. The epitopes were combined with suitable linkers and adjuvants to produce the vaccine, whose physicochemical qualities, immunological attributes, solubility, and structural stability were improved and evaluated using computational methods. Molecular docking and molecular dynamics simulations demonstrated the strong potential binding affinity and stability of the vaccination with TLR2, TLR3, and especially TLR4 receptors. Immune simulations forecasted strong humoral and cellular responses, accompanied by a significant elevation in interferon-γ (IFN-γ) production. The vaccine sequence was later cloned into the pET-28a (+) vector for possible expression in Escherichia coli. Despite in silico predictions suggesting a favorable immunogenic potential, additional in vitro and in vivo studies are necessary to confirm its protective efficacy and safety. This research establishes a solid foundation for the creation of safe and efficacious subunit vaccines targeting BPIV3 and presents novel perspectives for the formulation of vaccinations against additional viral infections. Full article
(This article belongs to the Section Veterinary Microbiology, Parasitology and Immunology)
Show Figures

Figure 1

20 pages, 13177 KB  
Article
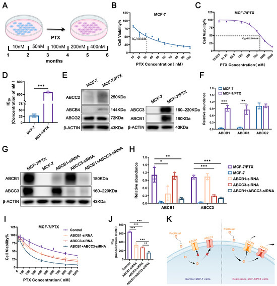
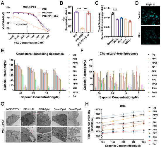
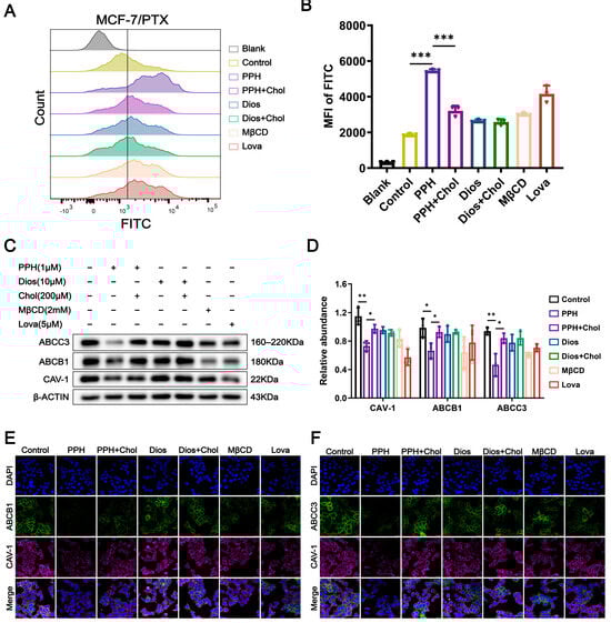
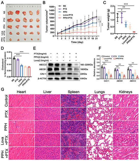
Polyphyllin H Reverses Paclitaxel Resistance in Breast Cancer by Binding Membrane Cholesterol to Inhibit Both ABCB1 and ABCC3
by Zheng Ye, Chao Hong, Min Jiang, Wenkui Zou, Yaning Ren, Mingfang Li, Xinyue Xue, Xiaoting Xie, Tong Zhang and Yue Ding
Pharmaceuticals 2025, 18(11), 1699; https://doi.org/10.3390/ph18111699 - 9 Nov 2025
Viewed by 107
Abstract
Background/Objectives: Breast cancer is the most prevalent malignancy among women, and paclitaxel (PTX) is a first-line chemotherapeutic, but chemoresistance driven by ATP-binding cassette (ABC) transporters limits its efficacy. Single-target ABC inhibitors fail due to toxicity and cooperative transporter activity, creating an urgent [...] Read more.
Background/Objectives: Breast cancer is the most prevalent malignancy among women, and paclitaxel (PTX) is a first-line chemotherapeutic, but chemoresistance driven by ATP-binding cassette (ABC) transporters limits its efficacy. Single-target ABC inhibitors fail due to toxicity and cooperative transporter activity, creating an urgent need for safe multi-target strategies. Membrane cholesterol-rich lipid rafts support ABC transporter function, making cholesterol a key chemoresistance target. This study explored a cholesterol-targeted approach for overcoming PTX resistance. Methods: A PTX-resistant breast cancer line (MCF-7/PTX) showing ABCB1/ABCC3 co-upregulation and enriched cholesterol rafts was established. The effects of Polyphyllin H (PPH), a steroidal saponin from Paris polyphylla, were compared with lovastatin, a biosynthetic cholesterol inhibitor. In vitro and in vivo assays investigated Polyphyllin H’s cholesterol binding and effects on transporters, PTX accumulation, and tumor growth. Results: PPH directly binds membrane cholesterol, disrupting lipid rafts, downregulating ABCB1/ABCC3, reducing drug efflux, and increasing intracellular PTX to restore sensitivity. PPH showed superior cholesterol-binding and resistance-reversal efficacy than lovastatin, with faster, stronger PTX-enhanced cytotoxicity and tumor suppression. Conclusions: PPH reverses PTX resistance by targeting cholesterol-lipid rafts to inhibit multiple ABC transporters. This offers a safer adjuvant for PTX-based breast cancer therapy and a translational framework for other drug-resistant malignancies. Full article
(This article belongs to the Section Pharmacology)
Show Figures

Graphical abstract

28 pages, 4112 KB  
Article
Development and Pharmacokinetic Evaluation of Newly Formulated Letrozole Non-Aqueous Nanoemulgel Transdermal Systems for Hormone-Dependent Breast Cancer Therapy
by Husam M. Younes, AlSayed A. Sallam, Loai Ahmad Saifan, Aya M. Ghanem, Enam A. Khalil, Ehab A. Abu-Basha and Ahmad Y. Abuhelwa
Pharmaceutics 2025, 17(11), 1444; https://doi.org/10.3390/pharmaceutics17111444 - 8 Nov 2025
Viewed by 250
Abstract
Background/Objectives: Breast cancer remains the most prevalent malignancy among women worldwide, with letrozole (LZ) serving as a critical aromatase inhibitor for hormone receptor–positive cases. However, long-term oral administration of LZ is often associated with systemic adverse effects and poor patient compliance. To overcome [...] Read more.
Background/Objectives: Breast cancer remains the most prevalent malignancy among women worldwide, with letrozole (LZ) serving as a critical aromatase inhibitor for hormone receptor–positive cases. However, long-term oral administration of LZ is often associated with systemic adverse effects and poor patient compliance. To overcome these limitations, new non-aqueous nanoemulgels (NEMGs) were developed for transdermal delivery of LZ. Methods: The NEMGs were formulated using glyceryl monooleate (GMO), Sepineo P600®, Transcutol, propylene glycol, and penetration enhancers propylene glycol laurate (PGL), propylene glycol monocaprylate (PGMC), and Captex®. Physicochemical characterization, solubility, stability, and in vitro permeation studies were conducted using Strat-M® membranes, while in vivo pharmacokinetics were evaluated in rat models. Results: The optimized GMO/PGMC-based NEMG demonstrated significantly enhanced drug flux, higher permeability coefficients, and shorter lag times compared with other NEMGs and suspension emulgels. In vivo, transdermal application of the GMO/PGMC-based NEMG over an area of 2.55 cm2 produced dual plasma absorption peaks, with 57% of the LZ dose absorbed relative to oral administration over 12 days. Shelf-life and accelerated stability assessments confirmed excellent physicochemical stability with negligible crystallization. Conclusions: The developed LZ NEMG formulations offer a stable, effective, and patient-friendly transdermal drug delivery platform for breast cancer therapy. This system demonstrates potential to improve patient compliance and reduce systemic toxicity compared to conventional oral administration. Full article
Show Figures

Figure 1

20 pages, 2828 KB  
Article
Momordica charantia L. (Cucurbitaceae) Leaf Extract from Phytochemical Characterization and Toxicity Evaluation to Modulation of Pro-Inflammatory Cytokines and MAPK/NFκB Pathways
by Maria Lúcia de Azevedo Oliveira, Rubiamara Mauricio de Sousa, Eder Alves Barbosa, Ony Araújo Galdino, Duanny Lorena Aires Dantas, Ingrid Reale Alves, Raphaelle Sousa Borges, Nayara Costa de Melo Castelo Branco, Artemis Socorro do Nascimento Rodrigues, Gisele Custódio de Souza, Saulo Victor e Silva, Gabriel Araujo-Silva, Jefferson Romáryo Duarte da Luz and Maria das Graças Almeida
Molecules 2025, 30(22), 4335; https://doi.org/10.3390/molecules30224335 - 7 Nov 2025
Viewed by 157
Abstract
Momordica charantia L. (Cucurbitaceae) has been widely recognized for its pharmacological potential, although studies on its leaves remain scarce. In this study, the hydroethanolic leaf extract (MCHLE) was chemically characterized by LC–MS/MS, revealing the presence of octopamine, ferulate, vitexin-2-O-rhamnoside, and other bioactive phenolics. [...] Read more.
Momordica charantia L. (Cucurbitaceae) has been widely recognized for its pharmacological potential, although studies on its leaves remain scarce. In this study, the hydroethanolic leaf extract (MCHLE) was chemically characterized by LC–MS/MS, revealing the presence of octopamine, ferulate, vitexin-2-O-rhamnoside, and other bioactive phenolics. Toxicological evaluation in Wistar rats demonstrated that both acute (2000 mg/kg) and repeated oral administration (up to 400 mg/kg for 28 days) caused no clinical or behavioral signs of toxicity. Notably, treatment significantly reduced glucose and cholesterol levels, in addition to attenuating lipid peroxidation and enhancing antioxidant defenses. In vivo, MCHLE inhibited leukocyte and neutrophil infiltration in the LPS-induced peritonitis model, with efficacy comparable to dexamethasone. It also reduced TNF-α secretion and nitric oxide generation in peritoneal fluids. In vitro assays with LPS-stimulated RAW 264.7 macrophages confirmed these effects, showing dose-dependent inhibition of TNF-α, IL-1β, and NO production. Gene expression analysis further demonstrated downregulation of TNF-α and MAPK, with marked suppression of NF-κB transcripts. Collectively, these results suggest that MCHLE exerts anti-inflammatory activity by targeting both mediator release and upstream signaling pathways, while maintaining a favorable safety profile, supporting its potential for further investigation as a promising source of bioactive compounds. Full article
(This article belongs to the Special Issue Natural Compounds for Disease and Health, 3rd Edition)
Show Figures

Graphical abstract

21 pages, 3387 KB  
Article
Exploring the Impact of 3-O-Methylquercetin on Wnt/β-Catenin Pathway Activity and Its Potential in Neural Processes
by Kamila Leichtweis, Danilo Predes, Marielly C. Mangelli, Hugo Mauricio, Barbara S. M. de Jesus, Clara F. Charlier, Raquel C. da Silva, Giselle F. Passos, Luiz F. S. Oliveira, Clara O. Nogueira, Samir F. A. Cavalcante, Diego M. Lopes, Rodrigo S. Almeida, Danielle C. Bonfim, Alessandro B. C. Simas, Julia R. Clarke, Pedro S. M. Pinheiro and Jose G. Abreu
Pharmaceuticals 2025, 18(11), 1680; https://doi.org/10.3390/ph18111680 - 6 Nov 2025
Viewed by 298
Abstract
Background: The Wnt/β-catenin signaling pathway plays a pivotal role in embryonic development, maintenance of the central nervous system, and the formation of neuronal circuits. Disruption of this pathway is closely associated with oncogenesis and neurodegenerative diseases, notably Alzheimer’s disease. Flavonoids such as [...] Read more.
Background: The Wnt/β-catenin signaling pathway plays a pivotal role in embryonic development, maintenance of the central nervous system, and the formation of neuronal circuits. Disruption of this pathway is closely associated with oncogenesis and neurodegenerative diseases, notably Alzheimer’s disease. Flavonoids such as quercetin derivatives have emerged as promising neuroprotective agents. This study investigates the impact of 3-O-methylquercetin (3OMQ), a methylated quercetin metabolite, on Wnt/β-catenin signaling and its potential relevance in neurodegenerative disease models. Methods: The ability of 3OMQ to modulate Wnt/β-catenin activity was analyzed using a luciferase-based reporter assay in both neural and non-neural cell lines. Cell viability assays evaluated cytotoxicity at various concentrations. We mapped 3OMQ activity within the pathway using targeted cell signaling experiments. Docking and molecular dynamics simulations suggested glycogen synthase kinase 3β (GSK3β) as a putative target of 3OMQ. Finally, we employed a mouse model of acute amyloid-β oligomer (AβO) toxicity to assess the in vivo effects of 3OMQ on spatial memory and Wnt-related gene expression. Results: We compared the flavonoids quercitrin, quercetin, and 3-O-methylquercitrin (3OMQ) with pharmacologically active compounds in a gene reporter assay (TOPFLASH) using Wnt-sensitive RKO cells treated with Wnt3a-conditioned medium. XAV-939 and PNU-74654 showed inhibitory activity, while BIO, CHIR99021, quercitrin, and 3OMQ enhanced the Wnt/β-catenin pathway. Notably, 3OMQ potentiated this pathway at concentrations 5–10 times lower than quercitrin and outperformed 1 μM BIO at 10 μM without cytotoxicity, highlighting its remarkable potency. Mechanistically, 3OMQ acts downstream of initial membrane activation and upstream of the β-catenin destruction complex. Consistently, molecular docking indicates a strong interaction with GSK3, a central regulator of the pathway. In adult mice, 3OMQ administration prevented AβO-induced recognition memory deficits and favored normalization of Wnt-related gene expression. Conclusions: These findings identify 3OMQ as a potent positive modulator of the Wnt/β-catenin pathway, with both in vitro and in vivo neuroprotective effects. Targeting Wnt signaling with compounds such as 3OMQ holds promise for maintaining neuronal health and developing therapeutic strategies for neurodegenerative conditions. Full article
Show Figures

Graphical abstract

55 pages, 17120 KB  
Review
Magnetic Hydrogels as a Treatment for Oncological Pathologies
by Veronica Manescu (Paltanea), Adrian-Vasile Dumitru, Aurora Antoniac, Iulian Antoniac, Gheorghe Paltanea, Elena-Cristina Zeca (Berbecar), Mirela Gherghe, Iosif Vasile Nemoianu, Alexandru Streza, Costel Paun and Sebastian Gradinaru
J. Funct. Biomater. 2025, 16(11), 414; https://doi.org/10.3390/jfb16110414 - 5 Nov 2025
Viewed by 538
Abstract
Cancer is considered today as a prevalent research direction due to the fact that, by 2050, more than 30 million cases will occur, followed by about 19 million deaths. It is expected that scholars will search for new, innovative, and localized therapies to [...] Read more.
Cancer is considered today as a prevalent research direction due to the fact that, by 2050, more than 30 million cases will occur, followed by about 19 million deaths. It is expected that scholars will search for new, innovative, and localized therapies to ensure a much more targeted treatment with reduced side effects. Magnetic hydrogels overcome the disadvantages of classical magnetic nanoparticles in various oncological domains, including magnetic hyperthermia, theragnostic, immunotherapy, and, notably, regenerative medicine and contrast substances. We will review the magnetic hydrogel topics that may be involved as a potential application for cancer. Firstly, we present the international context and subject importance in the framework of statistics estimated by some researchers. Then, the magnetic hydrogel synthesis method will be briefly described with examples extracted from the literature. Supplementary, we will emphasize the main attributes of an ideal magnetic hydrogel, and last but not least, we will review some of the latest in vitro and in vivo studies in a direct relationship with magnetic hyperthermia, chemotherapeutic drug release dynamics, and immunotherapy used as single strategies or in combination, by underling the magnetic properties of the hydrogels and importance of application of magnetic fields. We will conclude our review paper by discussing toxicity issues, future trends, limitations, and proposed new approaches to address them. Full article
Show Figures

Graphical abstract

25 pages, 6660 KB  
Article
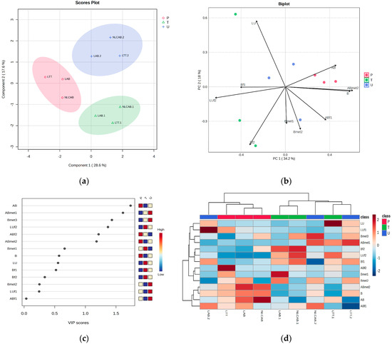
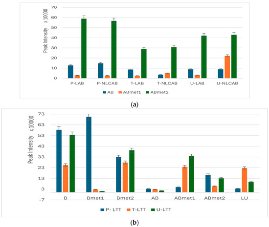
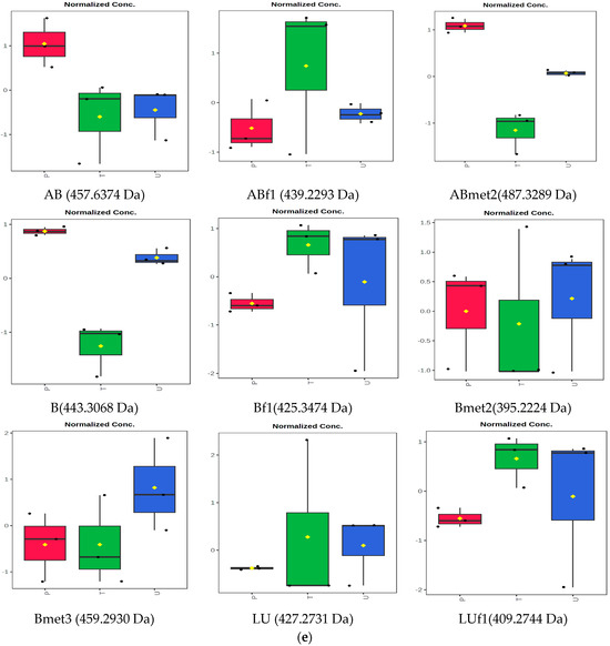
Delivery and Metabolic Fate of Doxorubicin and Betulin Nanoformulations In Vivo: A Metabolomics Approach
by Mihai Adrian Socaciu, Remus Moldovan, Carmen Socaciu, Flaviu Alexandru Tăbăran and Simona Clichici
Metabolites 2025, 15(11), 723; https://doi.org/10.3390/metabo15110723 - 5 Nov 2025
Viewed by 161
Abstract
Background: Betulins (betulin, betulinic acid and lupeol) demonstrated antitumor and chemopreventive activity but showed low bioavailability due to their self-aggregation in hydrophilic environments. To overcome these disadvantages, their incorporation into lipid nanoformulations (PEGylated liposomes and Lipid Nanostructured Carriers (NLCs)) has proven to [...] Read more.
Background: Betulins (betulin, betulinic acid and lupeol) demonstrated antitumor and chemopreventive activity but showed low bioavailability due to their self-aggregation in hydrophilic environments. To overcome these disadvantages, their incorporation into lipid nanoformulations (PEGylated liposomes and Lipid Nanostructured Carriers (NLCs)) has proven to represent a viable solution. Objectives: The purpose of this study is to evaluate the size and incorporation rate of these molecules in nanoformulations, as well as their delivery and metabolic fate (pure betulinic acid versus a standardized extract, TT) relative to Doxorubicin using an in vivo protocol. The investigation extended our previous in vitro investigations towards an in vivo evaluation of antitumor activity, metabolic fate and toxicity in Wistar rats bearing Walker 256 carcinoma tumors over 21 days. Since previous studies used oral or intratumor administration, this exploratory study applied intravenous administration via microbubble-assisted sonoporation, considering its higher relevance for translational studies. Methods: The delivery and metabolic fate of the parent molecules, the identification of their fragments and metabolites using UHPLC-QTOF-ESI+MS were investigated, along with the identification of some toxicity biomarkers in rat plasma, tumor tissues and urine. Results: Preferential accumulation of Doxorubicin in tumors was observed compared to betulinic acid and TT components, as well as their persistence in plasma or elimination in urine. Compared to PEGylated liposomes, NLC formulations (especially NLC Doxo) induced a lower survival rate, a decreased bioavailability and increased toxicity by around 20%. Conclusions: These data are a starting point and complement the contrast-enhanced imaging and histology evaluations, which may contribute to the actual knowledge about the in vivo fate of betulins. Full article
Show Figures

Figure 1

19 pages, 6662 KB  
Article
Stigmasterol Protects Against Dexamethasone-Induced Muscle Atrophy by Modulating the FoxO3–MuRF1/MAFbx Signaling Pathway in C2C12 Myotubes and Mouse Skeletal Muscle
by Young-Sool Hah, Seung-Jun Lee, Yeung-Ho Ji, Jeongyun Hwang, Han-Gil Kim, Young-Tae Ju, Jun-Il Yoo and Seung-Jin Kwag
Biomolecules 2025, 15(11), 1551; https://doi.org/10.3390/biom15111551 - 5 Nov 2025
Viewed by 218
Abstract
Glucocorticoid therapy, using agents like dexamethasone (Dexa), often leads to muscle atrophy by increasing protein degradation via the ubiquitin–proteasome system while suppressing protein synthesis. Stigmasterol, a phytosterol with known bioactivities, has an unexplored role in muscle atrophy. This study investigated stigmasterol’s protective effects [...] Read more.
Glucocorticoid therapy, using agents like dexamethasone (Dexa), often leads to muscle atrophy by increasing protein degradation via the ubiquitin–proteasome system while suppressing protein synthesis. Stigmasterol, a phytosterol with known bioactivities, has an unexplored role in muscle atrophy. This study investigated stigmasterol’s protective effects against Dexa-induced muscle atrophy and its impact on the FoxO3 and mTORC1 signaling pathways. Differentiated C2C12 myotubes were treated with Dexa (50 µM) ± stigmasterol (10 µM), and the morphology, viability, and protein levels in the FoxO3/MuRF1/MAFbx catabolic and mTOR/p70S6K/4E-BP1 anabolic signaling pathways were assessed. C57BL/6 mice received Dexa (20 mg/kg/day i.p.) ± stigmasterol (3 mg/kg/day oral) for 21 days, and the body/muscle mass, bone mineral density (BMD), fiber cross-sectional area (CSA), and muscle protein expression were measured. Stigmasterol (10 µM) was non-toxic and attenuated Dexa-induced reductions in myotube diameter and fusion in vitro, concurrent with suppressing Dexa-induced upregulation of FoxO3/MuRF1/MAFbx proteins and preventing the Dexa-induced dephosphorylation of mTOR/p70S6K/4E-BP1 proteins. In vivo, stigmasterol mitigated Dexa-induced losses in body weight, muscle mass, BMD, and fiber CSA. This protection was associated with attenuated upregulation of FoxO3 and MAFbx proteins in muscle tissue. Stigmasterol protected against Dexa-induced muscle atrophy in vitro and in vivo via modulation of the FoxO3–MAFbx catabolic pathway. These findings suggest stigmasterol inhibits excessive glucocorticoid-induced muscle protein breakdown. It therefore warrants further investigation as a potential therapeutic agent for glucocorticoid myopathy. Full article
(This article belongs to the Section Molecular Medicine)
Show Figures

Figure 1

14 pages, 1199 KB  
Review
Cyclophosphamide: Old Drug with Great Future
by Georg Voelcker
Drugs Drug Candidates 2025, 4(4), 48; https://doi.org/10.3390/ddc4040048 - 3 Nov 2025
Viewed by 205
Abstract
This paper does not describe the results of a systematic search for the mechanism of action of cyclophosphamide and the consequences and possible indications arising from this mechanism. Rather, it describes a puzzle in which our own results, with some of them being [...] Read more.
This paper does not describe the results of a systematic search for the mechanism of action of cyclophosphamide and the consequences and possible indications arising from this mechanism. Rather, it describes a puzzle in which our own results, with some of them being very old, were re-evaluated with the latest biochemical knowledge and supplemented by results from the scientific literature. The mechanism of action of cyclophosphamide, which has been indispensable in clinical practice for 60 years, was unknown until recently simply because biochemical knowledge was lacking and because results from in vitro experiments were uncritically extrapolated to in vivo conditions. In vitro, the DNA alkylating metabolite phosphoramide mustard (PAM) is formed from the CP metabolite aldophosphamide (ALD) by phosphate and bicarbonate ion-catalyzed β-elimination of acrolein; in vivo, however, ALD is cleaved by phosphoesterases or DNA polymerase δ and ε, which are associated with 3′-5′ exonucleases, into the complementary metabolites PAM and 3-hydroxypropanal (HPA). The following describes the mechanism of action of CP, namely the complementary interaction of alkylating PAM and apoptosis-enhancing HPA, and it is shown that by optimizing the complementary effects of PAM and HPA, the antitumor efficacy in the P388 mouse tumor model can be increased by more than ten thousand-fold. Further experiments show that by optimizing the interaction of DNA alkylation and enhancing the resulting apoptosis by HPA, the formation of resistant metastases can be prevented and low-toxicity chemotherapy can be achieved. Full article
(This article belongs to the Section Marketed Drugs)
Show Figures

Figure 1

20 pages, 4468 KB  
Brief Report
Modified Hematopoietic Stem Cell-Derived Dendritic Cell Therapy Retained Tumor-Inhibitory Function and Led to Regression of Primary and Metastatic Pancreatic Tumors in Humanized Mouse Models
by Jose D. Gonzalez, Saleemulla Mahammad, Senay Beraki, Ariel Rodriguez-Frandsen, Neha Sheik, Elango Kathirvel, Francois Binette, David Weinstein, Anahid Jewett and Lu Chen
Vaccines 2025, 13(11), 1131; https://doi.org/10.3390/vaccines13111131 - 2 Nov 2025
Viewed by 513
Abstract
Background/Objectives: Dendritic cell (DC)-based immunotherapies offer a promising strategy for cancer treatment but are limited by inefficient activation of cytotoxic T cells and, in turn, the host immune system. This report demonstrated that CD34+ hematopoietic stem cell (HSC)-derived allogeneic DCs engineered [...] Read more.
Background/Objectives: Dendritic cell (DC)-based immunotherapies offer a promising strategy for cancer treatment but are limited by inefficient activation of cytotoxic T cells and, in turn, the host immune system. This report demonstrated that CD34+ hematopoietic stem cell (HSC)-derived allogeneic DCs engineered by an optimized lentiviral vector (LVV) expressing CD93, CD40-ligand (CD40L), and Chemokine (C-X-C motif) ligand-13 (CXCL13) significantly enhanced the host immune system, activated tumor-specific cytotoxic T cells, and led to complete regression of both primary and metastatic pancreatic tumors in humanized mouse models. This LVV shows comparable pre-clinical efficacy compared to the first-generation vector, in addition to being compliant for clinical use, which allows further pre-clinical development towards the human trials. Methods: This 2nd generation (Gen) LVV incorporates codon-optimized transgenes (CD40L, CD93, and CXCL13) with rearranged sequence to enhance expression, driven by a strong EF1α promoter. CD34+ HSCs were transduced with this modified 2nd Gen LVV and differentiated to Engineered DCs. Therapeutic efficacy of the DC therapy with the modified vector was tested on humanized mouse models of pancreatic tumors. This was accomplished by establishing an early-stage disease model (using MIA PaCa-2 (MP2)-tumors) and late-stage metastatic disease model of the pancreatic tumors to mimic the clinical setting using luciferase-expressing MP2-(Luc)-pancreatic tumor-bearing humanized mice. Results: The modified lentiviral construct had 6-fold greater expression of CD40L, 2% less toxicity, 4.5-fold greater CD40L, and 2.2-fold greater CXCL13 secretion than its predecessor. In vitro, Engineered DCs induced robust T cell proliferation in up to 20% of T cells, up to 4-fold greater interferon-gamma (IFN-γ) secretion than controls, and showcased antigen-specific cytotoxicity by CD8+ T cells. In vivo, two intradermal doses of the 2nd Gen DCs led to complete regression of primary pancreatic tumors and metastases. Treated mice exhibited prolonged survival, indicating the induction of durable anti-tumor immunity. Conclusions: Vector optimization retained the efficacy of DC-based therapy, achieving curative responses in pancreatic tumor models. These findings support the clinical development of this 2nd Gen DC immunotherapy for pancreatic and potentially other tumors. Full article
Show Figures

Figure 1

17 pages, 3080 KB  
Article
Comparative Antimicrobial Effects of Dimethylsulfoxide and Dimethylsulfone on the Planktonic Growth and Viability of Porphyromonas gingivalis and Their Cytotoxic Effects on Human Oral Epithelial Cells
by Dominic L. Palazzolo, Andrea Jorratt, Deneil Patel, Makenna Hoover, Debasis Mondal, Maya Tabakha, Cathy Tran, Juliette R. Amram and Giancarlo A. Cuadra
Bacteria 2025, 4(4), 57; https://doi.org/10.3390/bacteria4040057 - 1 Nov 2025
Viewed by 289
Abstract
Background: Past studies have documented the antimicrobial effects of dimethyl sulfoxide (D.M.SO). However, the side effects and toxicity profiles of DMSO in vivo have been a significant deterrent for its wide-ranging clinical use. Dimethyl sulfone (DMSO-2), a natural metabolite of DMSO, is [...] Read more.
Background: Past studies have documented the antimicrobial effects of dimethyl sulfoxide (D.M.SO). However, the side effects and toxicity profiles of DMSO in vivo have been a significant deterrent for its wide-ranging clinical use. Dimethyl sulfone (DMSO-2), a natural metabolite of DMSO, is currently used as a safe dietary supplement due to its antioxidant properties and multimodal mechanisms of action. While DMSO displays antimicrobial activity, little is known concerning DMSO-2’s antimicrobial effect. Thus, this investigation compares the antimicrobial effects of DMSO and DMSO-2 on the growth and viability of the pathogenic anaerobic bacteria, Porphyromonas gingivalis, and their cytotoxic effect on human oral epithelial (OKF6/TERT-2) cells. Methods: P. gingivalis was grown in TSBY media in the presence of DMSO or DMSO-2 (0–4%) for planktonic growth and viability determinations. OKF6/TERT-2 cells were expanded in vitro and similarly exposed to DMSO or DMSO-2 for viability studies. Results: After 24 h exposure to DMSO or DMSO-2, growth of P. gingivalis is inhibited by 57% and 77%, respectively, while viability is inhibited by 55% and 62%. In contrast, 24 h exposure to similar concentrations of DMSO or DMSO-2 induces 5% and 2% cytotoxicity in OKF6/TERT-2 cells, respectively. Conclusions: Both DMSO and DMSO-2 inhibit the growth and viability of P. gingivalis but show minimal toxic effect on OKF6/TERT-2 cells. Therefore, the utility of these two natural compounds as antimicrobial agents against anaerobic pathogens should be further investigated. Full article
Show Figures

Figure 1

14 pages, 1084 KB  
Article
Histopathological Scoring of Renal Injury in an Experimental Model of Acute Pancreatitis Caused by Karwinskia humboldtiana Fruit: Exploring Its Potential Utility in the Treatment of Pancreatic Cancer
by Nallely Esparza-Rodríguez, Nestor Jaime Solís-Flores, Gabriela Guadalupe Medellín-Zapata, Juan Carlos Segoviano-Ramírez, Katya Carcaño-Díaz, Marta Ortega-Martínez, Gilberto Jaramillo-Rangel and Jaime García-Juárez
Pharmaceuticals 2025, 18(11), 1652; https://doi.org/10.3390/ph18111652 - 1 Nov 2025
Viewed by 299
Abstract
Background: Karwinskia humboldtiana (Kh) is a toxic plant that produces a fruit that, when ingested in large quantities, causes damage to the lungs, liver, kidneys, pancreas, and duodenum. Pancreatic damage was measured using a semiquantitative score, revealing that it is [...] Read more.
Background: Karwinskia humboldtiana (Kh) is a toxic plant that produces a fruit that, when ingested in large quantities, causes damage to the lungs, liver, kidneys, pancreas, and duodenum. Pancreatic damage was measured using a semiquantitative score, revealing that it is progressive and characterized by selective apoptosis and necrosis of the exocrine portion. However, renal injury has not been evaluated using injury scales and has only been reported descriptively. Pancreatic adenocarcinoma is one of the top five causes of cancer death in the United States, and options for its treatment are limited. One of the toxins extracted from the fruit (T-514) has been tested as a possible antineoplastic agent in various cancer cell lines. In order to preliminarily assess its possible usefulness against pancreatic cancer, we decided to re-evaluate kidney damage using a semi-quantitative scale, hoping to obtain a lesser injury intensity than that reported in the pancreas. Methods: We analyzed kidney samples from the same model of acute pancreatitis by Kh by semiquantitative scoring to compare the results with those previously reported in the pancreas, and performed a TUNEL assay to analyze cell death in the kidney. Results: The renal injury that occurs in this model of Kh poisoning consists mainly of hydropic degeneration and loss of microvilli in proximal tubules. According to the scale used in this work, the following percentages of kidney injury were obtained: 8.26 ± 0.93% for the control group, 9.65 ± 1.60%, 11.04 ± 1.36%, 12.78 ± 2.46%, 14.03 ± 1.83% and 15.76 ± 3.73% for the groups 24 h, 48 h, 72 h, 96 h and 120 h after Kh administration. In contrast, the following were reported for the pancreas: 0.28 ± 0.83% for the control group, 14.81 ± 7.64%, 35.63 ± 12.05%, 67.13 ± 5.27%, 85.28 ± 13.14% and 87.13 ± 11.17% for the groups 24 h, 48 h, 72 h, 96 h and 120 h after Kh administration. These results indicate that pancreatic injury is 71.37% more intense than renal injury at 120 h after Kh. No evidence of nuclear chromatin fragmentation was found in the kidney. Conclusions: The renal damage in this model of acute pancreatitis is of lower intensity than the pancreatic damage, suggesting that Kh and its toxins may be useful in the treatment of pancreatic cancer and their study in an in vitro or in vivo cancer model is justified. Full article
(This article belongs to the Section Pharmacology)
Show Figures

Figure 1

Back to TopTop