Exploring the Impact of 3-O-Methylquercetin on Wnt/β-Catenin Pathway Activity and Its Potential in Neural Processes
Abstract
1. Introduction
2. Results
2.1. The Flavonol 3-O-Methylquercetin (3OMQ) Potentiates Wnt/β-Catenin
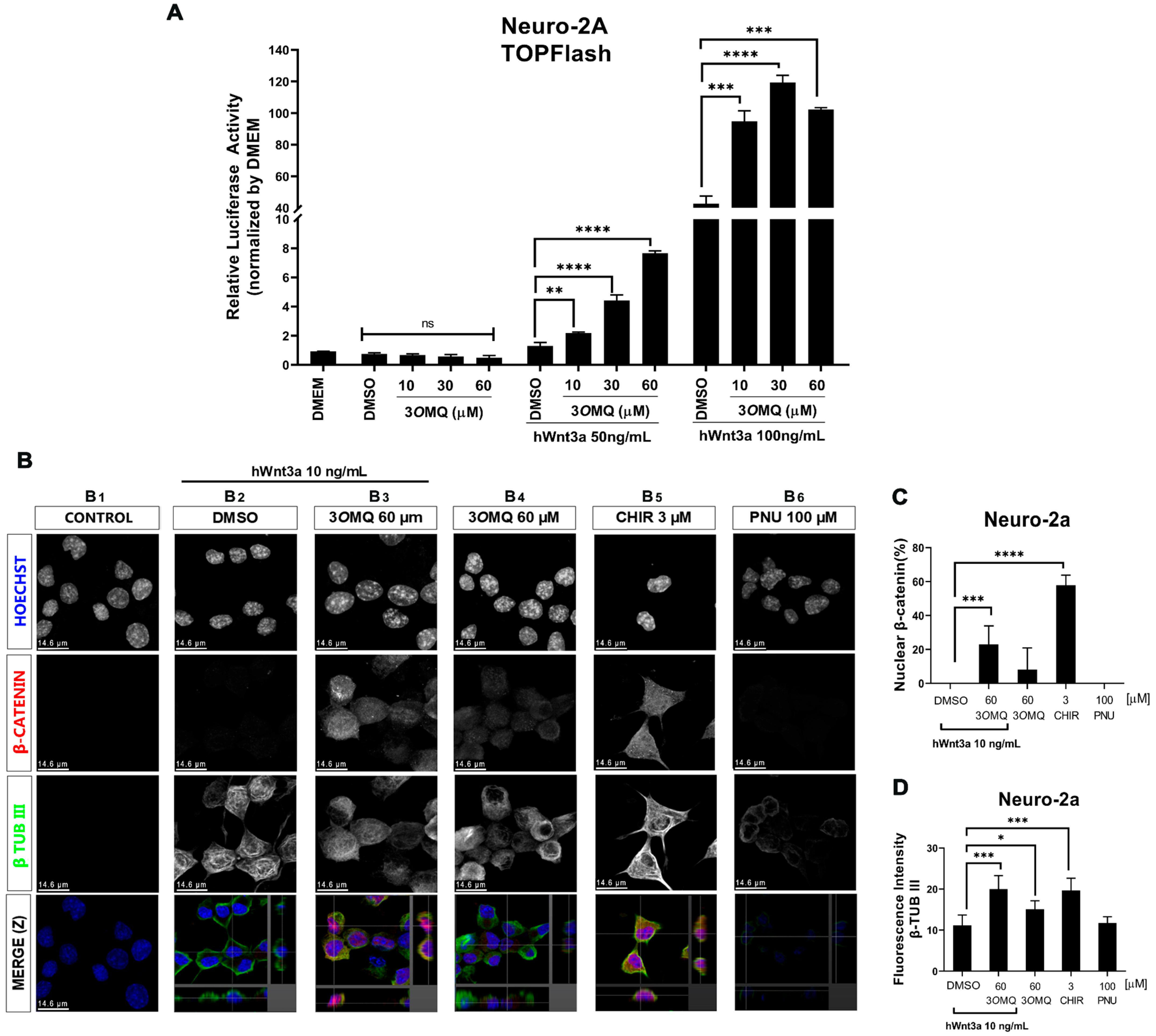
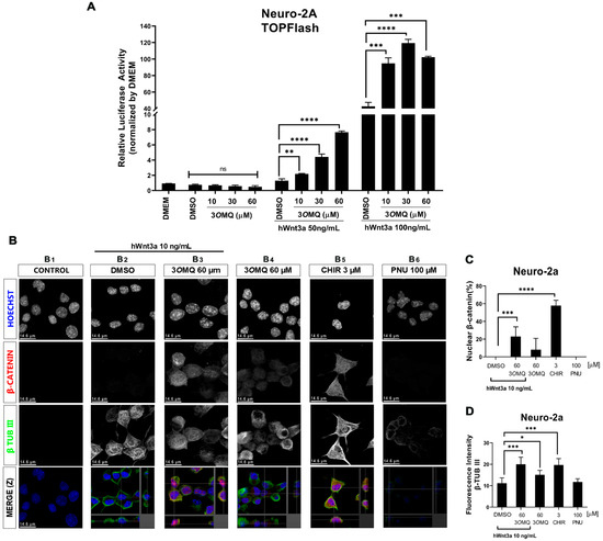
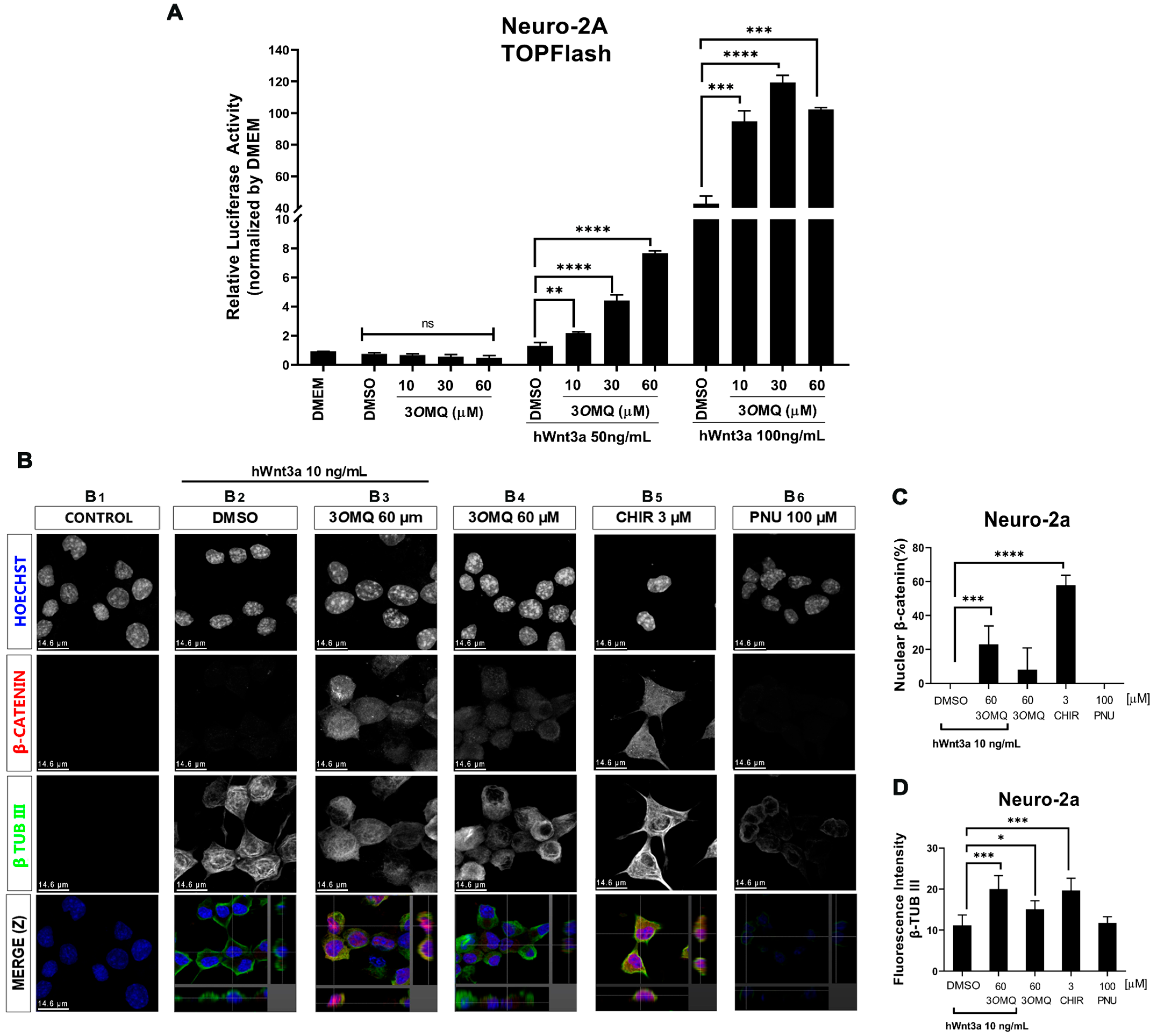
2.2. 3OMQ Potentiates Wnt3a Activity and Accumulates Nuclear Beta-Catenin in Neuro-2A Cells
2.3. 3OMQ Induces Cytotoxic Effects on Neural Cell Lineages
2.4. 3OMQ Does Not Activate the Wnt/β-Catenin Pathway at the Destruction Complex Level When GSK3 Is Inhibited
2.5. Molecular Modeling Highlight GSK3-β as the Possible Molecular Target of 3OMQ
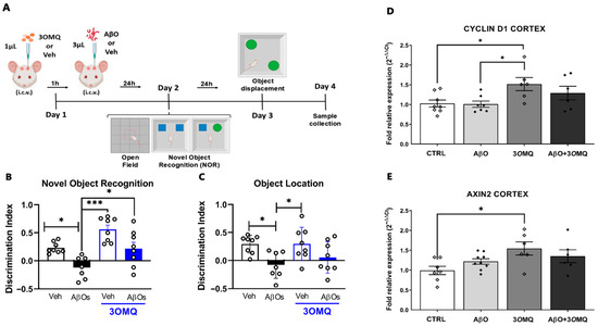
2.6. 3OMQ Prevents Recognition Memory Deficits Caused by AβO in a Murine Behavior Model
3. Discussion
4. Materials and Methods
4.1. Reagents and Cell Culture
4.2. Cell Viability Assay
4.3. Immunocytochemistry
4.4. Dual-Luciferase Assay
4.5. RNA Extraction and qPCR
4.6. In Vivo Experiments
4.7. Statistical Analysis
4.8. Molecular Modeling Analyses
5. Conclusions
Supplementary Materials
Author Contributions
Funding
Institutional Review Board Statement
Data Availability Statement
Acknowledgments
Conflicts of Interest
Abbreviations
| 3OMQ | 3-O-methylquercetin |
| Aβ | Amyloid beta |
| AβO(s) | Amyloid beta oligomer(s) |
| ANOVA | Analysis of Variance |
| BCA | Bicinchoninic Acid |
| BIO | 6-bromoindirubin-3′-oxime |
| BSA | Bovine Serum Albumin |
| B/R | pBAR/Renilla cells |
| CM | Conditioned Medium |
| CNS | Central Nervous System |
| Ct | Cycle threshold |
| DAPI | 4′,6-diamidino-2-phenylindole |
| DMSO | Dimethyl Sulfoxide |
| Dvl | Disheveled |
| ECFP4 | Extended Connectivity Fingerprints, radius 4 |
| FBS | Fetal Bovine Serum |
| FIJI | Fiji Is Just ImageJ |
| GSK3 | Glycogen Synthase Kinase 3 |
| GSK3-β | Glycogen Synthase Kinase 3 beta |
| HEK293T | Human Embryonic Kidney 293T |
| HFIP | Hexafluoro-2-propanol |
| HRP | Horseradish Peroxidase |
| ICV (i.c.v.) | intracerebroventricular |
| IgG | Immunoglobulin G |
| LRP5/6 | Low-Density Lipoprotein Receptor-Related Protein 5/6 |
| MD | Molecular Dynamics |
| MTT | 3-(4,5-dimethylthiazol-2-yl)-2,5-diphenyltetrazolium bromide |
| NGS | Normal Goat Serum |
| NIH | National Institutes of Health |
| NOR | Novel Object Recognition |
| PBS | Phosphate-Buffered Saline |
| qPCR | Quantitative Polymerase Chain Reaction |
| RMSD | Root Mean Square Deviation |
| RMSF | Root Mean Square Fluctuation |
| SD | Standard Deviation |
| SEM | Standard Error of the Mean |
| SH-SY5Y | Human neuroblastoma cell line SH-SY5Y |
| TIP3P | Transferable Intermolecular Potential 3 Points |
| Veh | Vehicle |
| Wnt | Wingless/Integrated |
| WT | Wild type |
References
- Inestrosa, N.C.; Toledo, E.M. The role of Wnt signaling in neuronal dysfunction in Alzheimer’s Disease. Mol. Neurodegener. 2008, 3, 9. [Google Scholar] [CrossRef] [PubMed]
- Nusse, R.; Clevers, H. Wnt/β-catenin signaling, disease, and emerging therapeutic modalities. Cell 2017, 169, 985–999. [Google Scholar] [CrossRef]
- Oliva, C.A.; Montecinos-Oliva, C.; Inestrosa, N.C. Wnt Signaling in the Central Nervous System: New Insights in Health and Disease. Prog. Mol. Biol. Transl. Sci. 2018, 153, 81–130. [Google Scholar] [CrossRef] [PubMed]
- Palomer, E.; Buechler, J.; Salinas, P.C. Wnt signaling deregulation in the aging and Alzheimer’s brain. Front. Cell. Neurosci. 2019, 13, 227. [Google Scholar] [CrossRef]
- Gao, J.; Liao, Y.; Qiu, M.; Shen, W. Wnt/β-catenin signaling in neural stem cell homeostasis and neurological diseases. Neuroscientist 2021, 27, 58–72. [Google Scholar] [CrossRef] [PubMed]
- Cisternas, P.; Vio, C.P.; Inestrosa, N.C. Role of Wnt signaling in tissue fibrosis, lessons from skeletal muscle and kidney. Curr. Mol. Med. 2014, 14, 510–522. [Google Scholar] [CrossRef]
- Fuenzalida, M.; Espinoza, C.; Pérez, M.Á.; Tapia-Rojas, C.; Cuitino, L.; Brandan, E.; Inestrosa, N.C. Wnt signaling pathway improves central inhibitory synaptic transmission in a mouse model of Duchenne muscular dystrophy. Neurobiol. Dis. 2016, 86, 109–120. [Google Scholar] [CrossRef]
- Gammons, M.; Bienz, M. Multiprotein complexes governing Wnt signal transduction. Curr. Opin. Cell Biol. 2018, 51, 42–49. [Google Scholar] [CrossRef]
- Jones, M.E.; Büchler, J.; Dufor, T.; Palomer, E.; Teo, S.; Martin-Flores, N.; Boroviak, K.; Metzakopian, E.; Gibb, A.; Salinas, P.C. A genetic variant of the Wnt receptor LRP6 accelerates synapse degeneration during aging and in Alzheimer’s disease. Sci. Adv. 2023, 9, eabo7421. [Google Scholar] [CrossRef]
- Knotek, T.; Janeckova, L.; Kriska, J.; Korinek, V.; Anderova, M. Glia and neural stem and progenitor cells of the healthy and ischemic brain: The workplace for the Wnt signaling pathway. Genes 2020, 11, 804. [Google Scholar] [CrossRef]
- Faraji, N.; Ebadpour, N.; Abavisani, M.; Gorji, A. Unlocking Hope: Therapeutic advances and approaches in modulating the Wnt pathway for neurodegenerative diseases. Mol. Neurobiol. 2025, 62, 3630–3652. [Google Scholar] [CrossRef]
- Mishra, A.; Singh, S.; Tiwari, V.; Parul; Shukla, S. Dopamine D1 receptor activation improves adult hippocampal neurogenesis and exerts anxiolytic and antidepressant-like effect via activation of Wnt/β-catenin pathways in rat model of Parkinson’s disease. Neurochem. Int. 2019, 122, 170–186. [Google Scholar] [CrossRef]
- Kalani, M.Y.S.; Cheshier, S.H.; Cord, B.J.; Bababeygy, S.R.; Vogel, H.; Weissman, I.L.; Palmer, T.D.; Nusse, R. Wnt-mediated self-renewal of neural stem/progenitor cells. Proc. Natl. Acad. Sci. USA 2008, 105, 16970–16975. [Google Scholar] [CrossRef]
- Lie, D.-C.; Colamarino, S.A.; Song, H.-J.; Désiré, L.; Mira, H.; Consiglio, A.; Lein, E.S.; Jessberger, S.; Lansford, H.; Dearie, A.R.; et al. Wnt signalling regulates adult hippocampal neurogenesis. Nature 2005, 437, 1370–1375. [Google Scholar] [CrossRef]
- Toledo, E.M.; Inestrosa, N.C. Activation of Wnt signaling by lithium and rosiglitazone reduced spatial memory impairment and neurodegeneration in brains of an APPswe/PSEN1ΔE9 mouse model of Alzheimer’s disease. Mol. Psychiatry 2010, 15, 272–285. [Google Scholar] [CrossRef]
- Vargas, J.Y.; Fuenzalida, M.; Inestrosa, N.C. In vivo activation of Wnt signaling pathway enhances cognitive function of adult mice and reverses cognitive deficits in an Alzheimer’s disease model. J. Neurosci. 2014, 34, 2191–2202. [Google Scholar] [CrossRef] [PubMed]
- Logan, C.Y.; Nusse, R. The Wnt signaling pathway in development and disease. Annu. Rev. Cell Dev. Biol. 2004, 20, 781–810. [Google Scholar] [CrossRef]
- Macdonald, B.T.; Tamai, K.; He, X. Wnt/β-catenin signaling: Components, mechanisms, and diseases. Dev. Cell 2009, 17, 9–26. [Google Scholar] [CrossRef] [PubMed]
- Hausmann, G.; Bänziger, C.; Basler, K. Helping Wingless take flight: How WNT proteins are secreted. Nat. Rev. Mol. Cell Biol. 2007, 8, 331–336. [Google Scholar] [CrossRef]
- Panáková, D.; Sprong, H.; Marois, E.; Thiele, C.; Eaton, S. Lipoprotein particles are required for Hedgehog and Wingless signalling. Nature 2005, 435, 58–65. [Google Scholar] [CrossRef] [PubMed]
- van Amerongen, R.; Mikels, A.; Nusse, R. Alternative Wnt signaling is initiated by distinct receptors. Sci. Signal. 2008, 1, re9. [Google Scholar] [CrossRef]
- Niehrs, C. The complex world of WNT receptor signalling. Nat. Rev. Mol. Cell Biol. 2012, 13, 767–779. [Google Scholar] [CrossRef]
- Gordon, M.D.; Nusse, R. Wnt signaling: Multiple pathways, multiple receptors, and multiple transcription factors. J. Biol. Chem. 2006, 281, 22429–22433. [Google Scholar] [CrossRef]
- Hao, H.X.; Xie, Y.; Zhang, Y.; Charlat, O.; Oster, E.; Avello, M.; Lei, H.; Mickanin, C.; Liu, D.; Ruffner, H.; et al. ZNRF3 promotes Wnt receptor turnover in an R-spondin-sensitive manner. Nature 2012, 485, 195–200. [Google Scholar] [CrossRef] [PubMed]
- de Lau, W.; Peng, W.C.; Gros, P.; Clevers, H. The R-spondin/Lgr5/Rnf43 module: Regulator of Wnt signal strength. Genes Dev. 2014, 28, 305–316. [Google Scholar] [CrossRef] [PubMed]
- Coschiera, A.; Yoshihara, M.; Lauter, G.; Ezer, S.; Pucci, M.; Li, H.; Kavšek, A.; Riedel, C.G.; Kere, J.; Swoboda, P. Primary cilia promote the differentiation of human neurons through the WNT signaling pathway. MC Biol. 2024, 22, 1–28. [Google Scholar] [CrossRef] [PubMed]
- McMahon, A.P.; Moon, R.T. Ectopic expression of the proto-oncogene int-1 in Xenopus embryos leads to duplication of the embryonic axis. Cell 1989, 58, 1075–1084. [Google Scholar] [CrossRef]
- Mcmahon, A.P.; Moon, R.T. int-1—A proto-oncogene involved in cell signalling. Development 1989, 107, 161–167. [Google Scholar] [CrossRef]
- Yu, M.; Qin, K.; Fan, J.; Zhao, G.; Zhao, P.; Zeng, W.; Chen, C.; Wang, A.; Wang, Y.; Zhong, J.; et al. The evolving roles of Wnt signaling in stem cell proliferation and differentiation, the development of human diseases, and therapeutic opportunities. Genes Dis. 2024, 11, 101026. [Google Scholar] [CrossRef]
- Karwacki-Neisius, V.; Jang, A.; Cukuroglu, E.; Tai, A.; Jiao, A.; Predes, D.; Yoon, J.; Brookes, E.; Chen, J.; Iberg, A.; et al. WNT signalling control by KDM5C during development affects cognition. Nature 2024, 627, 594–603. [Google Scholar] [CrossRef]
- Miranda, C.J.; Braun, L.; Jiang, Y.; Hester, M.E.; Zhang, L.; Riolo, M.; Wang, H.; Rao, M.; Altura, R.A.; Kaspar, B.K. Aging brain microenvironment decreases hippocampal neurogenesis through Wnt-mediated survivin signaling. Aging Cell 2012, 11, 542–552. [Google Scholar] [CrossRef]
- Fernandez-Berrocal, M.S.; Reis, A.; Rolseth, V.; Suganthan, R.; Kuśnierczyk, A.; França, A.; Soares, A.Y.M.; Kunath, N.; Bugaj, A.M.; Abentung, A.; et al. NEIL3 influences adult neurogenesis and behavioral pattern separation via WNT signaling. Cell. Mol. Life Sci. 2025, 82, 1–12. [Google Scholar] [CrossRef]
- Cowan, C.M.; Roskams, A.J. Caspase-3 and caspase-9 mediate developmental apoptosis in the mouse olfactory system. J. Comp. Neurol. 2004, 474, 136–148. [Google Scholar] [CrossRef]
- Cerpa, W.; Godoy, J.A.; Alfaro, I.; Farías, G.G.; Metcalfe, M.J.; Fuentealba, R.; Bonansco, C.; Inestrosa, N.C. Wnt-7a modulates the synaptic vesicle cycle and synaptic transmission in hippocampal neurons. J. Biol. Chem. 2008, 283, 5918–5927. [Google Scholar] [CrossRef] [PubMed]
- Zhou, L.; Li, Y.; Wang, M.; Han, W.; Chen, Q.; Zhang, J.; Sun, B.; Fan, Y. Disruption of α-Synuclein Proteostasis in the Striatum and Midbrain of Long-term Ovariectomized Female Mice. Neuroscience 2023, 523, 80–90. [Google Scholar] [CrossRef]
- Szewczyk, L.M.; Lipiec, M.A.; Liszewska, E.; Meyza, K.; Urban-Ciecko, J.; Kondrakiewicz, L.; Goncerzewicz, A.; Rafalko, K.; Krawczyk, T.G.; Bogaj, K.; et al. Astrocytic β-catenin signaling via TCF7L2 regulates synapse development and social behavior. Mol. Psychiatry 2024, 29, 57–73. [Google Scholar] [CrossRef]
- Kostes, W.W.; Brafman, D.A. The multifaceted role of WNT signaling in Alzheimer’s disease onset and age-related progression. Cells 2023, 12, 1204. [Google Scholar] [CrossRef]
- Okamoto, M.; Inoue, K.; Iwamura, H.; Terashima, K.; Soya, H.; Asashima, M.; Kuwabara, T. Reduction in paracrine Wnt3 factors during aging causes impaired adult neurogenesis. FASEB J. 2011, 25, 3570–3582. [Google Scholar] [CrossRef] [PubMed]
- Pascual, D.M.; Rizi, D.J.; Kaur, H.; Marcogliese, P.C. Excess Wnt in neurological disease. Biochem. J. 2025, 482, 601–618. [Google Scholar] [CrossRef]
- Qu, Q.; Sun, G.; Murai, K.; Ye, P.; Li, W.; Asuelime, G.; Cheung, Y.-T.; Shi, Y. Wnt/β-catenin regulates multiple steps of neurogenesis. Mol. Cell. Biol. 2013, 33, 2551–2559. [Google Scholar] [CrossRef]
- Arredondo, S.B.; Valenzuela-Bezanilla, D.; Mardones, M.D.; Varela-Nallar, L. Role of Wnt signaling in adult hippocampal neurogenesis in health and disease. Front. Cell Dev. Biol. 2020, 8, 860. [Google Scholar] [CrossRef]
- Inestrosa, N.C.; Tapia-Rojas, C.; Lindsay, C.B.; Zolezzi, J.M. Wnt signaling pathway dysregulation in the aging brain: Lessons from the Octodon degus. Front. Cell Dev. Biol. 2020, 8, 734. [Google Scholar] [CrossRef]
- Caricasole, A.; Copani, A.; Caraci, F.; Aronica, E.; Rozemuller, A.J.; Caruso, A.; Storto, M.; Gaviraghi, G.; Terstappen, G.C.; Nicoletti, F. Induction of Dickkopf-1, a negative modulator of the Wnt pathway, is associated with neuronal degeneration in Alzheimer’s brain. J. Neurosci. 2004, 24, 6021–6027. [Google Scholar] [CrossRef]
- Purro, S.A.; Dickins, E.M.; Salinas, P.C. The secreted Wnt antagonist Dickkopf-1 is required for amyloid β-mediated synaptic loss. J. Neurosci. 2012, 32, 3492–3498. [Google Scholar] [CrossRef] [PubMed]
- Stephano, F.; Nolte, S.; Hoffmann, J.; El-Kholy, S.; von Frieling, J.; Bruchhaus, I.; Fink, C.; Roeder, T. Impaired Wnt signaling in dopamine containing neurons is associated with pathogenesis in a rotenone triggered Drosophila Parkinson’s disease model. Sci. Rep. 2018, 8, 2372. [Google Scholar] [CrossRef]
- Huang, C.; Ma, J.; Li, B.X.; Sun, Y. Wnt1 silencing enhances neurotoxicity induced by paraquat and maneb in SH-SY5Y cells. Exp. Ther. Med. 2019, 18, 3643–3649. [Google Scholar] [CrossRef]
- Ayaz, M.; Sadiq, A.; Junaid, M.; Ullah, F.; Ovais, M.; Ullah, I.; Ahmed, J.; Shahid, M. Flavonoids as prospective neuroprotectants and their therapeutic propensity in aging associated neurological disorders. Front. Aging Neurosci. 2019, 11, 155. [Google Scholar] [CrossRef]
- Kumar, S.; Pandey, A.K. Chemistry and biological activities of flavonoids: An overview. Sci. World J. 2013, 2013, 162750. [Google Scholar] [CrossRef]
- Panche, A.N.; Diwan, A.D.; Chandra, S.R. Flavonoids: An overview. J. Nutr. Sci. 2016, 5, e47. [Google Scholar] [CrossRef] [PubMed]
- Ma, X.; Xing, Y.; Zhai, R.; Du, Y.; Yan, H. Development and advancements in rodent MRI-based brain atlases. Heliyon 2024, 10, e27421. [Google Scholar] [CrossRef]
- Chen, Y.; Peng, F.; Xing, Z.; Chen, J.; Peng, C.; Li, D. Beneficial effects of natural flavonoids on neuroinflammation. Front. Immunol. 2022, 13, 1006434. [Google Scholar] [CrossRef]
- Ding, J.; Huang, J.; Yin, D.; Liu, T.; Ren, Z.; Hu, S.; Ye, Y.; Le, C.; Zhao, N.; Zhou, H.; et al. Tribbatin alleviates cognitive deficits and pathologies in an Alzheimer’s disease mouse model. Oxidative Med. Cell. Longev. 2021, 2021, 3298400. [Google Scholar] [CrossRef]
- Kou, J.J.; Shi, J.Z.; He, Y.Y.; Hao, J.J.; Zhang, H.Y.; Luo, D.M.; Song, J.K.; Yan, Y.; Xie, X.M.; Du, G.H.; et al. Luteolin alleviates cognitive impairment in Alzheimer’s disease mouse model via inhibiting endoplasmic reticulum stress-dependent neuroinflammation. Acta Pharmacol. Sin. 2022, 43, 840–849. [Google Scholar] [CrossRef] [PubMed]
- Mohammadi, N.; Asle-Rousta, M.; Rahnema, M.; Amini, R. Morin attenuates memory deficits in a rat model of Alzheimer’s disease by ameliorating oxidative stress and neuroinflammation. Eur. J. Pharmacol. 2021, 910, 174506. [Google Scholar] [CrossRef]
- Amado, N.G.; Fonseca, B.F.; Cerqueira, D.M.; Neto, V.M.; Abreu, J.G. Flavonoids: Potential Wnt/beta-catenin signaling modulators in cancer. Life Sci. 2011, 89, 545–554. [Google Scholar] [CrossRef] [PubMed]
- Predes, D.; Maia, L.A.; Matias, I.; Araujo, H.P.M.; Soares, C.; Barros-Aragão, F.G.Q.; Oliveira, L.F.S.; Reis, R.R.; Amado, N.G.; Simas, A.B.C.; et al. The Flavonol Quercitrin Hinders GSK3 Activity and Potentiates the Wnt/β-Catenin Signaling Pathway. Int. J. Mol. Sci. 2022, 23, 12078. [Google Scholar] [CrossRef]
- Utpal, B.K.; Roy, S.C.; Zehravi, M.; Sweilam, S.H.; Raja, A.D.; Haque, M.A.; Nayak, C.; Balakrishnan, L.; Singh, L.P.; Panigrahi, S.; et al. Polyphenols as Wnt/β-catenin pathway modulators: A promising strategy in clinical neurodegeneration. Anim. Models Exp. Med. 2025, 8, 266–286. [Google Scholar] [CrossRef]
- Priya; Yadav, N.; Anand, S.; Banerjee, J.; Tripathi, M.; Chandra, P.S.; Dixit, A.B. The multifaceted role of Wnt canonical signalling in neurogenesis, neuroinflammation, and hyperexcitability in mesial temporal lobe epilepsy. Neuropharmacology 2024, 251, 109942. [Google Scholar] [CrossRef]
- Anand, A.A.; Khan, M.; V, M.; Kar, D. The molecular basis of Wnt/β-catenin signaling pathways in neurodegenerative diseases. Int. J. Cell Biol. 2023, 2023, 9296092. [Google Scholar] [CrossRef]
- Lu, B.; Green, B.A.; Farr, J.M.; Lopes, F.C.; Van Raay, T.J. Wnt drug discovery: Weaving through the screens, patents and clinical trials. Cancers 2016, 8, 82. [Google Scholar] [CrossRef]
- Liu, D.; Chen, L.; Zhao, H.; Vaziri, N.D.; Ma, S.C.; Zhao, Y.Y. Small molecules from natural products targeting the Wnt/β-catenin pathway as a therapeutic strategy. Biomed. Pharmacother. 2019, 117, 108990. [Google Scholar] [CrossRef]
- Blagodatski, A.; Klimenko, A.; Jia, L.; Katanaev, V.L. Small molecule Wnt pathway modulators from natural sources: History, state of the art and perspectives. Cells 2020, 9, 589. [Google Scholar] [CrossRef]
- Amado, N.G.; Fonseca, B.F.; Cerqueira, D.M.; Reis, A.H.; Simas, A.B.C.; Kuster, R.M.; Mendes, F.A.; Abreu, J.G. Effects of natural compounds on Xenopus embryogenesis: A potential read out for functional drug discovery targeting Wnt/β-catenin signaling. Curr. Top. Med. Chem. 2012, 12, 2103–2113. [Google Scholar] [CrossRef]
- Amado, N.G.; Predes, D.; Moreno, M.M.; Carvalho, I.O.; Mendes, F.A.; Abreu, J.G. Flavonoids and Wnt/β-catenin signaling: Potential role in colorectal cancer therapies. Int. J. Mol. Sci. 2014, 15, 12094–12106. [Google Scholar] [CrossRef]
- Banegas-Luna, A.-J.; Cerón-Carrasco, J.P.; Pérez-Sánchez, H. A review of ligand-based virtual screening web tools and screening algorithms in large molecular databases in the age of big data. Futur. Med. Chem. 2018, 10, 2641–2658. [Google Scholar] [CrossRef]
- Lavecchia, A.; Di Giovanni, C. Virtual screening strategies in drug discovery: A critical review. Curr. Med. Chem. 2013, 20, 2839–2860. [Google Scholar] [CrossRef]
- Sterling, T.; Irwin, J.J. ZINC 15–ligand discovery for everyone. J. Chem. Inf. Model. 2015, 55, 2324–2337. [Google Scholar] [CrossRef]
- Ripphausen, P.; Nisius, B.; Bajorath, J. State-of-the-art in ligand-based virtual screening. Drug Discov. Today 2011, 16, 372–376. [Google Scholar] [CrossRef]
- Bajusz, D.; Rácz, A.; Héberger, K. Why is Tanimoto index an appropriate choice for fingerprint-based similarity calculations? Chemin. 2015, 7, 20. [Google Scholar] [CrossRef]
- Kim, K.; Cha, J.S.; Kim, J.S.; Ahn, J.; Ha, N.C.; Cho, H.S. Crystal structure of GSK3β in complex with the flavonoid, morin. Biochem. Biophys. Res. Commun. 2018, 504, 519–524. [Google Scholar] [CrossRef]
- Castro-Alvarez, A.; Costa, A.M.; Vilarrasa, J. The performance of several docking programs at reproducing protein–macrolide-like crystal structures. Molecules 2017, 22, 136. [Google Scholar] [CrossRef]
- Duan, L.; Liu, X.; Zhang, J.Z. Interaction entropy: A new paradigm for highly efficient and reliable computation of protein–ligand binding free energy. J. Am. Chem. Soc. 2016, 138, 5722–5728. [Google Scholar] [CrossRef]
- Roberts, B.C.; Mancera, R.L. Ligand–protein docking with water molecules. J. Chem. Inf. Model. 2008, 48, 397–408. [Google Scholar] [CrossRef]
- Clarke, J.R.; e Silva, N.M.L.; Figueiredo, C.P.; Frozza, R.L.; Ledo, J.H.; Beckman, D.; Katashima, C.K.; Razolli, D.; Carvalho, B.M.; Frazão, R.; et al. Alzheimer-associated Aβ oligomers impact the central nervous system to induce peripheral metabolic deregulation. EMBO Mol. Med. 2015, 7, 190–210. [Google Scholar] [CrossRef]
- Yue, F.; Feng, S.; Lu, C.; Zhang, T.; Tao, G.; Liu, J.; Yue, C.; Jing, N. Synthetic amyloid-β oligomers drive early pathological progression of Alzheimer’s disease in nonhuman primates. iScience 2021, 24, 103207. [Google Scholar] [CrossRef]
- Attwood, M.M.; Fabbro, D.; Sokolov, A.V.; Knapp, S.; Schiöth, H.B. Trends in kinase drug discovery: Targets, indications and inhibitor design. Nat. Rev. Drug Discov. 2021, 20, 839–861. [Google Scholar] [CrossRef]
- Salo-Ahen, O.M.H.; Alanko, I.; Bhadane, R.; Bonvin, A.M.J.J.; Honorato, R.V.; Hossain, S.; Juffer, A.H.; Kabedev, A.; Lahtela-Kakkonen, M.; Larsen, A.S.; et al. Molecular dynamics simulations in drug discovery and pharmaceutical development. Processes 2020, 9, 71. [Google Scholar] [CrossRef]
- Inestrosa, N.C.; Tapia-Rojas, C.; Cerpa, W.; Cisternas, P.; Zolezzi, J.M. WNT signaling is a key player in Alzheimer’s disease. In Pharmacology of the WNT Signaling System; Springer International Publishing: Cham, Switzerland, 2021; pp. 357–382. [Google Scholar] [CrossRef]
- Aron, L.; Ngian, Z.K.; Qiu, C.; Choi, J.; Liang, M.; Drake, D.M.; Hamplova, S.E.; Lacey, E.K.; Roche, P.; Yuan, M.; et al. Lithium deficiency and the onset of Alzheimer’s disease. Nature 2025, 645, 712–721. [Google Scholar] [CrossRef]
- Zhang, Y.; Wang, K.; Zhan, Z.; Yang, Y.; Zhao, Y. Synthesis of quercetin 3-O-[β-d-apioduranosyl-(1→2)-[α-l-rhamnopyranosyl-(1→6)]-β-d-glucopyranoside. Tetrahedron Lett. 2011, 52, 3154–3157. [Google Scholar] [CrossRef]
- Ren, X.; Shen, L.L.; Muraoka, O.; Cheng, M. Synthesis of Quercetin 3-O-[6-O-(trans-p-Coumaroyl)]-β-D-Glucopyranoside. J. Carbohydr. Chem. 2011, 30, 119–131. [Google Scholar] [CrossRef]
- Bouktaib, M.; Lebrun, S.; Atmani, A.; Rolando, C. Hemisynthesis of all the O-monomethylated analogues of quercetin including the major metabolites, through selective protection of phenolic functions. Tetrahedron 2002, 58, 10001–10009. [Google Scholar] [CrossRef]
- Fontana, I.C.; Ferreira, P.C.L.; Miron, D.; Santos, L.E.; Ferreira, S.T.; Souza, D.O.; Gosmann, G.; Zimmer, E.R.; Zimmer, A.R. Rapid size-exclusion high-performance liquid chromatography method for the quality control of amyloid-β oligomers. J. Chromatogr. A 2021, 1643, 462024. [Google Scholar] [CrossRef] [PubMed]
- Ennaceur, A.; Delacour, J. A new one-trial test for neurobiological studies of memory in rats. 1: Behavioral data. Behav. Brain Res. 1988, 31, 47–59. [Google Scholar] [CrossRef]
- Figueiredo, C.P.; Clarke, J.R.; Ledo, J.H.; Ribeiro, F.C.; Costa, C.V.; Melo, H.M.; Mota-Sales, A.P.; Saraiva, L.M.; Klein, W.L.; Sebollela, A.; et al. Memantine rescues transient cognitive impairment caused by high-molecular-weight aβ oligomers but not the persistent impairment induced by low-molecular-weight oligomers. J. Neurosci. 2013, 33, 9626–9634. [Google Scholar] [CrossRef]
- Rogers, D.; Hahn, M. Extended-connectivity fingerprints. J. Chem. Inf. Model. 2010, 50, 742–754. [Google Scholar] [CrossRef] [PubMed]







Disclaimer/Publisher’s Note: The statements, opinions and data contained in all publications are solely those of the individual author(s) and contributor(s) and not of MDPI and/or the editor(s). MDPI and/or the editor(s) disclaim responsibility for any injury to people or property resulting from any ideas, methods, instructions or products referred to in the content. |
© 2025 by the authors. Licensee MDPI, Basel, Switzerland. This article is an open access article distributed under the terms and conditions of the Creative Commons Attribution (CC BY) license (https://creativecommons.org/licenses/by/4.0/).
Share and Cite
Leichtweis, K.; Predes, D.; Mangelli, M.C.; Mauricio, H.; de Jesus, B.S.M.; Charlier, C.F.; da Silva, R.C.; Passos, G.F.; Oliveira, L.F.S.; Nogueira, C.O.; et al. Exploring the Impact of 3-O-Methylquercetin on Wnt/β-Catenin Pathway Activity and Its Potential in Neural Processes. Pharmaceuticals 2025, 18, 1680. https://doi.org/10.3390/ph18111680
Leichtweis K, Predes D, Mangelli MC, Mauricio H, de Jesus BSM, Charlier CF, da Silva RC, Passos GF, Oliveira LFS, Nogueira CO, et al. Exploring the Impact of 3-O-Methylquercetin on Wnt/β-Catenin Pathway Activity and Its Potential in Neural Processes. Pharmaceuticals. 2025; 18(11):1680. https://doi.org/10.3390/ph18111680
Chicago/Turabian StyleLeichtweis, Kamila, Danilo Predes, Marielly C. Mangelli, Hugo Mauricio, Barbara S. M. de Jesus, Clara F. Charlier, Raquel C. da Silva, Giselle F. Passos, Luiz F. S. Oliveira, Clara O. Nogueira, and et al. 2025. "Exploring the Impact of 3-O-Methylquercetin on Wnt/β-Catenin Pathway Activity and Its Potential in Neural Processes" Pharmaceuticals 18, no. 11: 1680. https://doi.org/10.3390/ph18111680
APA StyleLeichtweis, K., Predes, D., Mangelli, M. C., Mauricio, H., de Jesus, B. S. M., Charlier, C. F., da Silva, R. C., Passos, G. F., Oliveira, L. F. S., Nogueira, C. O., Cavalcante, S. F. A., Lopes, D. M., Almeida, R. S., Bonfim, D. C., Simas, A. B. C., R. Clarke, J., Pinheiro, P. S. M., & Abreu, J. G. (2025). Exploring the Impact of 3-O-Methylquercetin on Wnt/β-Catenin Pathway Activity and Its Potential in Neural Processes. Pharmaceuticals, 18(11), 1680. https://doi.org/10.3390/ph18111680

