Sign in to use this feature.

Years

Between: -

Subjects

remove_circle_outline
remove_circle_outline
remove_circle_outline
remove_circle_outline

Journals

Article Types

Countries / Regions

Search Results (11)

Search Parameters:
Keywords = immunotyping

Order results
Result details
Results per page
Select all
Export citation of selected articles as:
16 pages, 14943 KB  
Article
Immunohistochemical Evaluation of the Tumor Immune Microenvironment in Pancreatic Ductal Adenocarcinoma
by Gelu Mihai Breaza, Raluca Maria Closca, Alexandru Cristian Cindrea, Florin Emil Hut, Octavian Cretu, Laurentiu Vasile Sima, Marina Rakitovan and Flavia Zara
Diagnostics 2025, 15(5), 646; https://doi.org/10.3390/diagnostics15050646 - 6 Mar 2025
Viewed by 1541
Abstract
Background: Pancreatic ductal adenocarcinoma is an aggressive neoplasm with a complex carcinogenesis process that must be understood through the interactions between tumor cells and tumor microenvironment cells. Methods: This study was retrospective with a chronological extension period of 16 years and [...] Read more.
Background: Pancreatic ductal adenocarcinoma is an aggressive neoplasm with a complex carcinogenesis process that must be understood through the interactions between tumor cells and tumor microenvironment cells. Methods: This study was retrospective with a chronological extension period of 16 years and included 56 cases of pancreatic ductal adenocarcinoma. This study identified, quantified, and correlated the cells of the tumor immune microenvironment in pancreatic ductal adenocarcinoma with major prognostic factors as well as overall survival, using an extensive panel of immunohistochemical markers. Results: Three tumor immunotypes were identified: subtype A (hot immunotype), subtype B (intermediate immunotype), and subtype C (cold immunotype). Patients with immunotype C exhibit considerably higher rates of both pancreatic fistulas and acute pancreatitis. Immunotypes B and C significantly increased the risk of this complication by factors of 3.68 (p = 0.002) and 3.94 (p = 0.001), respectively. The estimated probabilities of fistula formation for each immunotype are as follows: 2.5% for immunotype A, 25% for immunotype B, and 28% for immunotype C. There was a statistically significant difference in median survival times according to tumor immunotype (p < 0.001). Specifically, patients with immunotype C tumors had a median survival time of only 120.5 days, compared to 553.5 days for those with immunotype A and 331.5 for immunotype B tumors. Conclusions: The identification of the immunotype of pancreatic ductal adenocarcinoma can be a predictive factor for the occurrence of complications such as pancreatic fistula as well as for overall survival. Full article
(This article belongs to the Special Issue Diagnosis of Pancreatic Diseases)
Show Figures

Figure 1

17 pages, 3241 KB  
Article
Melatonin in Male Dromedary Camel (Camelus dromedarius) Seminal Plasma and Its Specific MT1 and MT2 Receptors on Sperm Membranes
by Lamia Doghbri, Melissa Carvajal-Serna, Moufida Atigui, Adriana Casao, Victoria Peña-Delgado, Mabrouk-Mouldi Seddik, Mohamed Dbara, Rosaura Pérez-Pé and Mohamed Hammadi
Animals 2025, 15(1), 83; https://doi.org/10.3390/ani15010083 - 2 Jan 2025
Viewed by 1475
Abstract
Camels (Camelus dromedarius) are seasonal short-day breeders, regulated by photoperiod and melatonin secretion. However, no studies have explored melatonin levels in camel seminal plasma or their relationship with testosterone, age, or climatic factors, nor is it known whether melatonin receptors exist [...] Read more.
Camels (Camelus dromedarius) are seasonal short-day breeders, regulated by photoperiod and melatonin secretion. However, no studies have explored melatonin levels in camel seminal plasma or their relationship with testosterone, age, or climatic factors, nor is it known whether melatonin receptors exist in camel spermatozoa to respond to seminal melatonin. This study aimed to analyze melatonin levels in camel seminal plasma and its specific receptors in spermatozoa. Semen samples were obtained from November to March (breeding season). Testosterone and melatonin levels were measured in seminal plasma by ELISA. Melatonin receptors were localized in spermatozoa using immunofluorescence, and their presence was confirmed by Western Blot. Melatonin levels were higher from November to January and decreased in February and March. No correlation between testosterone and melatonin levels was found, but both hormones were negatively correlated with daylength (p = 0.0089 and p = 0.0688, respectively). Testosterone, but not melatonin, levels were affected by age. Two melatonin receptors (MT1, MT2) were detected on camel spermatozoa, with several immunotypes labeled mainly in the tail and post-acrosome region, but also in the acrosome and neck. Western Blot analysis confirmed the presence of these receptors, showing a 39 kDa band for MT1 and a 36 kDa band for MT2. Understanding melatonin’s effects on sperm could help ejaculates’ processing procedures, semen handling, and infertility issues in camels. Full article
(This article belongs to the Special Issue Advances in Camelid Reproduction)
Show Figures

Figure 1

27 pages, 1586 KB  
Review
Characterisation of Lagovirus europaeus GI–RHDVs (Rabbit Haemorrhagic Disease Viruses) in Terms of Their Pathogenicity and Immunogenicity
by Beata Tokarz-Deptuła, Jakub Kulus, Łukasz Baraniecki, Michał Stosik and Wiesław Deptuła
Int. J. Mol. Sci. 2024, 25(10), 5342; https://doi.org/10.3390/ijms25105342 - 14 May 2024
Cited by 4 | Viewed by 2268
Abstract
Rabbit haemorrhagic disease viruses (RHDV) belong to the family Caliciviridae, genus Lagovirus europaeus, genogroup GI, comprising four genotypes GI.1–GI.4, of which the genotypes GI.1 and GI.2 are pathogenic RHD viruses, while the genotypes GI.3 and GI.4 are non-pathogenic RCV (Rabbit calicivirus [...] Read more.
Rabbit haemorrhagic disease viruses (RHDV) belong to the family Caliciviridae, genus Lagovirus europaeus, genogroup GI, comprising four genotypes GI.1–GI.4, of which the genotypes GI.1 and GI.2 are pathogenic RHD viruses, while the genotypes GI.3 and GI.4 are non-pathogenic RCV (Rabbit calicivirus) viruses. Among the pathogenic genotypes GI.1 and GI.2 of RHD viruses, an antigenic variant of RHDV, named RHDVa—now GI.1a–RHDVa, was distinguished in 1996; and in 2010, a variant of RHDV—named RHDVb, later RHDV2 and now GI.2–RHDV2/b—was described; and recombinants of these viruses were registered. Pathogenic viruses of the genotype GI.1 were the cause of a disease described in 1984 in China in domestic (Oryctolagus (O.) cuniculus domesticus) and wild (O. cuniculus) rabbits, characterised by a very rapid course and a mortality rate of 90–100%, which spread in countries all over the world and which has been defined since 1989 as rabbit haemorrhagic disease. It is now accepted that GI.1–RHDV, including GI.1a–RHDVa, cause the predetermined primary haemorrhagic disease in domestic and wild rabbits, while GI.2–RHDV2/b cause it not only in rabbits, including domestic rabbits’ young up to 4 weeks and rabbits immunised with rabbit haemorrhagic disease vaccine, but also in five various species of wild rabbits and seven different species of hares, as well as wild ruminants: mountain muskoxen and European badger. Among these viruses, haemagglutination-positive, doubtful and harmful viruses have been recorded and described and have been shown to form phylogenogroups, immunotypes, haematotypes and pathotypes, which, together with traits that alter and expand their infectious spectrum (rabbit, hare, wild ruminant, badger and various rabbit and hare species), are the determinants of their pathogenicity (infectivity) and immunogenicity and thus shape their virulence. These relationships are the aim of our consideration in this article. Full article
(This article belongs to the Special Issue Host-Pathogen Interaction 5.0)
Show Figures

Figure 1

19 pages, 2447 KB  
Article
Administration Routes and Doses of the Attenuated African Swine Fever Virus Strain PSA-1NH Influence Cross-Protection of Pigs against Heterologous Challenge
by Mikhail Vlasov, Irina Sindryakova, Dmitriy Kudryashov, Sergey Morgunov, Olga Kolbasova, Valentina Lyska, Sergey Zhivoderov, Elena Pivova, Vladimir Balyshev, Sanzhi Namsrayn, Timofey Sevskikh, Alexey Sereda and Denis Kolbasov
Animals 2024, 14(9), 1277; https://doi.org/10.3390/ani14091277 - 24 Apr 2024
Cited by 6 | Viewed by 1675
Abstract
African swine fever (ASF) is a lethal hemorrhagic disease of Suidae, i.e., domestic pigs and wild boars, caused by African swine fever virus (ASFV). The development of cross-protective vaccines against ASF is imperative for effective disease control, particularly in regions where ASF [...] Read more.
African swine fever (ASF) is a lethal hemorrhagic disease of Suidae, i.e., domestic pigs and wild boars, caused by African swine fever virus (ASFV). The development of cross-protective vaccines against ASF is imperative for effective disease control, particularly in regions where ASF is endemic, potentially featuring multiple circulating ASFV isolates. The investigation of non-hemadsorbing naturally attenuated isolates and laboratory recombinant strains with a deletion in the EP402R gene has attracted interest. Our study aimed to assess the impacts of various administration routes and doses of the naturally attenuated ASFV-PSA-1NH (immunotype IV, genotype I) isolate on the manifestation of clinical signs of ASF and the level of protection against the heterologous ASFV-Stavropol 01/08 strain (seroimmunotype VIII, genotype II). The results demonstrated that the intranasal administration of a low dose of ASFV-PSA-1NH to pigs minimized the clinical signs of ASF and established a high level of protection against the heterologous strain ASFV-Stavropol 01/08. Despite the challenges in standardizing the dosage for intranasal administration, this approach appears as a viable alternative in ASF vaccination. Full article
(This article belongs to the Section Veterinary Clinical Studies)
Show Figures

Figure 1

15 pages, 1595 KB  
Brief Report
Antibody Response after 3-Dose Booster against SARS-CoV-2 mRNA Vaccine in Kidney Transplant Recipients
by Domenico Tripodi, Roberto Dominici, Davide Sacco, Gennaro Santorelli, Rodolfo Rivera, Sandro Acquaviva, Marino Marchisio, Paolo Brambilla, Graziana Battini and Valerio Leoni
Vaccines 2024, 12(3), 264; https://doi.org/10.3390/vaccines12030264 - 1 Mar 2024
Cited by 3 | Viewed by 2284
Abstract
Severe acute respiratory syndrome coronavirus 2 (SARS-CoV-2) is associated with a high rate of mortality in kidney transplant recipients (KTRs). Current vaccine strategies for KTRs seem to be unable to provide effective protection against coronavirus disease 2019 (COVID-19), and the occurrence of severe [...] Read more.
Severe acute respiratory syndrome coronavirus 2 (SARS-CoV-2) is associated with a high rate of mortality in kidney transplant recipients (KTRs). Current vaccine strategies for KTRs seem to be unable to provide effective protection against coronavirus disease 2019 (COVID-19), and the occurrence of severe disease in some vaccinated KTRs suggested a lack of immunity. We initially analyzed the antibody response in a group of 32 kidney transplant recipients (KTRs) followed at the nephrology and dialysis unit of the Hospital Pio XI of Desio, ASST-Brianza, Italy. Thus, we studied the differences in antibody levels between subjects who contracted SARS-CoV-2 after the booster (8 individuals) and those who did not contract it (24 individuals). Furthermore, we verified if the antibody response was in any way associated with creatinine and eGFR levels. We observed a significant increase in the antibody response pre-booster compared to post-booster using both a Roche assay and DIAPRO assay. In the latter, through immunotyping, we highlight that the major contribution to this increase is specifically due to IgG S1 IgM S2. We observed a significant increase in IgA S1 and IgA NCP (p = 0.045, 0.02) in the subjects who contracted SARS-CoV-2. We did not find significant associations for the p-value corrected for false discovery rate (FDR) between the antibody response to all assays and creatinine levels. This observation allows us to confirm that patients require additional vaccine boosters due to their immunocompromised status and therapy in order to protect them from infections related to viral variants. This is in line with the data reported in the literature, and it could be worthwhile to deeply explore these phenomena to better understand the role of IgA S1 and IgA NCP antibodies in SARS-CoV-2 infection. Full article
(This article belongs to the Special Issue SARS-CoV-2 Infection and Vaccines for Patients with Renal Diseases)
Show Figures

Figure 1

19 pages, 5463 KB  
Article
Construction and Verification of the Molecular Subtype and a Novel Prognostic Signature Based on Inflammatory Response-Related Genes in Uveal Melanoma
by Feng Zhang, Yan Deng, Dong Wang and Shuai Wang
J. Clin. Med. 2023, 12(3), 861; https://doi.org/10.3390/jcm12030861 - 21 Jan 2023
Cited by 3 | Viewed by 2050
Abstract
The significance of inflammation in tumorigenesis and progression has become prominent. This study aimed to construct and validate the molecular subtype and a novel prognostic signature based on inflammatory response-related genes in uveal melanoma (UM). Patients from the TCGA, GSE84976, and GSE22138 UM [...] Read more.
The significance of inflammation in tumorigenesis and progression has become prominent. This study aimed to construct and validate the molecular subtype and a novel prognostic signature based on inflammatory response-related genes in uveal melanoma (UM). Patients from the TCGA, GSE84976, and GSE22138 UM cohorts were enrolled. According to the consensus cluster analysis, patients were divided into two molecular subtypes, namely IC1 and IC2. Survival curves showed that patients in IC1 had a better prognosis. The IC2 subgroup had higher levels of immune cell infiltration and more enriched immunological pathways. There were statistical differences in the immune-inflammation microenvironment, immune checkpoint genes expression, and drug sensitivity. The prognostic signature constructed based on inflammatory response-related genes exhibited a stable predictive power. Multivariate analysis confirmed that the signature was a prognostic factor independent of clinical characteristics. Functional analyses showed that the high-risk group was associated with immunological response, inflammatory cell activation, and tumor-related signal pathways. The riskscore had a negative relationship with tumor purity and was positively correlated with immune and stromal scores. Furthermore, the prognostic signature could sensitively predict the response to drug treatments. In conclusion, the prognostic signature might aid in stratifying patients at risk premised on the prognosis and immunotherapy sensitivity. Full article
(This article belongs to the Section Ophthalmology)
Show Figures

Figure 1

14 pages, 1426 KB  
Article
Osteogenic Potential of Monosodium Urate Crystals in Synovial Mesenchymal Stem Cells
by Karina Martínez-Flores, Ricardo Plata-Rodríguez, Anell Olivos-Meza, Ambar López-Macay, Javier Fernández-Torres, Carlos Landa-Solís and Yessica Zamudio-Cuevas
Medicina 2022, 58(12), 1724; https://doi.org/10.3390/medicina58121724 - 24 Nov 2022
Cited by 2 | Viewed by 2249
Abstract
Background and Objectives: Deposits of monosodium urate (MSU) crystals due to increased levels of uric acid (UA) have been associated with bone formation and erosion, mainly in patients with chronic gout. The synovial membrane (SM) comprises several types of cells, including mesenchymal stem [...] Read more.
Background and Objectives: Deposits of monosodium urate (MSU) crystals due to increased levels of uric acid (UA) have been associated with bone formation and erosion, mainly in patients with chronic gout. The synovial membrane (SM) comprises several types of cells, including mesenchymal stem cells (SM-MSCs); however, it is unknown whether UA and MSU induce osteogenesis through SM-MSCs. Materials and Methods: Cultures of SM were immunotyped with CD44, CD69, CD90, CD166, CD105, CD34, and CD45 to identify MSCs. CD90+ cells were isolated by immunomagnetic separation (MACS), colony-forming units (CFU) were identified, and the cells were exposed to UA (3, 6.8, and 9 mg/dL) and MSU crystals (1, 5, and 10 μg/mL) for 3 weeks, and cellular morphological changes were evaluated. IL-1β and IL-6 were determined by ELISA, mineralization was assessed by alizarin red, and the expression of Runx2 was assessed by Western blot. Results: Cells derived from SM and after immunomagnetic separation were positive for CD90 (53 ± 8%) and CD105 (52 ± 18%) antigens, with 53 ± 5 CFU identified. Long-term exposure to SM-MSCs by UA and MSU crystals did not cause morphological damage or affect cell viability, nor were indicators of inflammation detected. Mineralization was observed at doses of 6.8 mg/dL UA and 5 μg/mL MSU crystals; however, the differences were not significant with respect to the control. The highest dose of MSU crystals (10 μg/mL) induced significant Runx2 expression with respect to the control (1.4 times greater) and SM-MSCs cultured in the osteogenic medium. Conclusions: MSU crystals may modulate osteogenic differentiation of SM-MSCs through an increase in Runx2. Full article
Show Figures

Figure 1

19 pages, 4390 KB  
Article
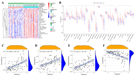
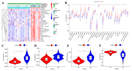
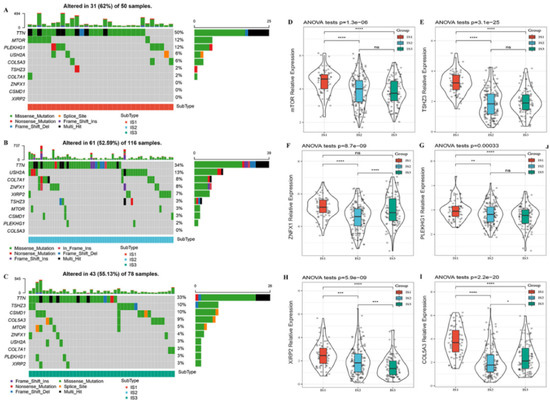
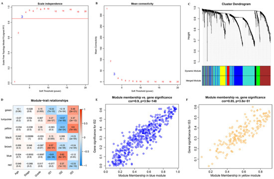
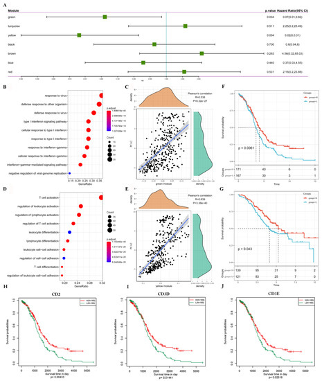
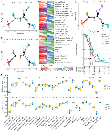
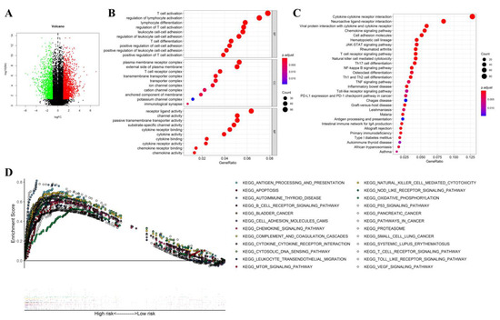
The Immune Subtypes and Landscape of Advanced-Stage Ovarian Cancer
by Minjie Zhang, Mengna Shi, Yang Yu, Jianmin Sang, Hong Wang, Jianhong Shi, Ping Duan and Renshan Ge
Vaccines 2022, 10(9), 1451; https://doi.org/10.3390/vaccines10091451 - 2 Sep 2022
Cited by 5 | Viewed by 2741
Abstract
Immunotherapy has played a significant role in the treatment of a variety of hematological and solid tumors, but its application in ovarian cancer (OC) remains unclear. This study aimed to identify immune subtypes of OC and delineate an immune landscape for selecting suitable [...] Read more.
Immunotherapy has played a significant role in the treatment of a variety of hematological and solid tumors, but its application in ovarian cancer (OC) remains unclear. This study aimed to identify immune subtypes of OC and delineate an immune landscape for selecting suitable patients for immunotherapy, thereby providing potent therapeutic targets for immunotherapy drug development. Three immune subtypes (IS1–IS3) with distinctive molecular, cellular, and clinical characteristics were identified from the TCGA and GSE32062 cohorts. Compared to IS1, IS3 has a better prognosis and exhibits an immunological “hot”. IS3, in contrast, exhibits an immunological “cold” and has a worse prognosis in OC patients. Moreover, gene mutations, immune modulators, CA125, CA199, and HE4 expression, along with sensitivity either to immunotherapy or chemotherapy, were significantly different among the three immune subtypes. The OC immune landscape was highly heterogeneous between individual patients. Poor prognosis was correlated with low expression of the hub genes CD2, CD3D, and CD3E, which could act not only as biomarkers for predicting prognosis, but also as potential immunotherapy targets. Our study elucidates the immunotyping and molecular characteristics of the immune microenvironment in OC, which could provide an effective immunotherapy stratification method for optimally selecting patients, and also has clinical significance for the development of new immunotherapy as well as rational combination strategies for the treatment of OC patients. Full article
Show Figures

Figure 1

20 pages, 5326 KB  
Article
Structural Studies of the Lipopolysaccharide of Aeromonas veronii bv. sobria Strain K133 Which Represents New Provisional Serogroup PGO1 Prevailing among Mesophilic Aeromonads on Polish Fish Farms
by Katarzyna Dworaczek, Maria Kurzylewska, Magdalena Laban, Dominika Drzewiecka, Agnieszka Pękala-Safińska and Anna Turska-Szewczuk
Int. J. Mol. Sci. 2021, 22(8), 4272; https://doi.org/10.3390/ijms22084272 - 20 Apr 2021
Cited by 9 | Viewed by 3015
Abstract
In the present work, we performed immunochemical studies of LPS, especially the O-specific polysaccharide (O-PS) of Aeromonas veronii bv. sobria strain K133, which was isolated from the kidney of carp (Cyprinus carpio L.) during an outbreak of motile aeromonad infection/motile aeromonad septicemia [...] Read more.
In the present work, we performed immunochemical studies of LPS, especially the O-specific polysaccharide (O-PS) of Aeromonas veronii bv. sobria strain K133, which was isolated from the kidney of carp (Cyprinus carpio L.) during an outbreak of motile aeromonad infection/motile aeromonad septicemia (MAI/MAS) on a Polish fish farm. The structural characterization of the O-PS, which was obtained by mild acid degradation of the LPS, was performed with chemical methods, MALDI-TOF mass spectrometry, and 1H and 13C NMR spectroscopy. It was revealed that the O-PS has a unique composition of a linear tetrasaccharide repeating unit and contains a rarely occurring sugar 2,4-diamino-2,4,6-trideoxy-D-glucose (bacillosamine), which may determine the specificity of the serogroup. Western blotting and ELISA confirmed that A. veronii bv. sobria strain K133 belongs to the new serogroup PGO1, which is one of the most commonly represented immunotypes among carp and trout isolates of Aeromonas sp. in Polish aquacultures. Considering the increase in the MAI/MAS incidences and their impact on freshwater species, also with economic importance, and in the absence of an effective immunoprophylaxis, studies of the Aeromonas O-antigens are relevant in the light of epidemiological data and monitoring emergent pathogens representing unknown antigenic variants and serotypes. Full article
Show Figures

Graphical abstract

16 pages, 3064 KB  
Article
Does Melatonin Exert Its Effect on Ram Sperm Capacitation Through Nitric Oxide Synthase Regulation?
by Sara Miguel-Jiménez, Melissa Carvajal-Serna, Silvia Calvo, Adriana Casao, José Álvaro Cebrián-Pérez, Teresa Muiño-Blanco and Rosaura Pérez-Pe
Int. J. Mol. Sci. 2020, 21(6), 2093; https://doi.org/10.3390/ijms21062093 - 18 Mar 2020
Cited by 7 | Viewed by 3145
Abstract
Nitric oxide (NO·), synthesized from L-arginine by nitric oxide synthase (NOS), is involved in sperm functionality. NOS isoforms have been detected in spermatozoa from different species, and an increment in NOS activity during capacitation has been reported. This work aims to determine the [...] Read more.
Nitric oxide (NO·), synthesized from L-arginine by nitric oxide synthase (NOS), is involved in sperm functionality. NOS isoforms have been detected in spermatozoa from different species, and an increment in NOS activity during capacitation has been reported. This work aims to determine the presence and localization of NOS isoforms in ram spermatozoa and analyse their possible changes during in vitro capacitation. Likewise, we investigated the effect of melatonin on the expression and localization of NOS and NO· levels in capacitated ram spermatozoa. Western blot analysis revealed protein bands associated with neuronal NOS (nNOS) and epithelial NOS (eNOS) but not with inducible NOS (iNOS). However, the three isoforms were detected by indirect immunofluorescence (IFI), and their immunotypes varied over in vitro capacitation with cAMP-elevating agents. NO· levels (evaluated by DAF-2-DA/PI staining) increased after in vitro capacitation, and the presence of L-arginine in the capacitating medium raised NO· production and enhanced the acrosome reaction. Incubation in capacitating conditions with a high-cAMP medium with melatonin modified the NOS distribution evaluated by IFI, but no differences in Western blotting were observed. Melatonin did not alter NO· levels in capacitating conditions, so we could infer that its role in ram sperm capacitation would not be mediated through NO· metabolism. Full article
(This article belongs to the Special Issue Advances in Molecular Regulation of Spermatozoa Function)
Show Figures

Figure 1

20 pages, 2525 KB  
Article
Structural and Serological Studies of the O6-Related Antigen of Aeromonas veronii bv. sobria Strain K557 Isolated from Cyprinus carpio on a Polish Fish Farm, which Contains l-perosamine (4-amino-4,6-dideoxy-l-mannose), a Unique Sugar Characteristic for Aeromonas Serogroup O6
by Katarzyna Dworaczek, Dominika Drzewiecka, Agnieszka Pękala-Safińska and Anna Turska-Szewczuk
Mar. Drugs 2019, 17(7), 399; https://doi.org/10.3390/md17070399 - 5 Jul 2019
Cited by 11 | Viewed by 4018
Abstract
Amongst Aeromonas spp. strains that are pathogenic to fish in Polish aquacultures, serogroup O6 was one of the five most commonly identified immunotypes especially among carp isolates. Here, we report immunochemical studies of the lipopolysaccharide (LPS) including the O-specific polysaccharide (O-antigen) of A. [...] Read more.
Amongst Aeromonas spp. strains that are pathogenic to fish in Polish aquacultures, serogroup O6 was one of the five most commonly identified immunotypes especially among carp isolates. Here, we report immunochemical studies of the lipopolysaccharide (LPS) including the O-specific polysaccharide (O-antigen) of A. veronii bv. sobria strain K557, serogroup O6, isolated from a common carp during an outbreak of motile aeromonad septicemia (MAS) on a Polish fish farm. The O-polysaccharide was obtained by mild acid degradation of the LPS and studied by chemical analyses, mass spectrometry, and 1H and 13C NMR spectroscopy. It was revealed that the O-antigen was composed of two O-polysaccharides, both containing a unique sugar 4-amino-4,6-dideoxy-l-mannose (N-acetyl-l-perosamine, l-Rhap4NAc). The following structures of the O-polysaccharides (O-PS 1 and O-PS 2) were established: O-PS 1: →2)-α-l-Rhap4NAc-(1→; O-PS 2: →2)-α-l-Rhap4NAc-(1→3)-α-l-Rhap4NAc-(1→3)-α-l-Rhap4NAc-(1→. Western blotting and an enzyme-linked immunosorbent assay (ELISA) showed that the cross-reactivity between the LPS of A. veronii bv. sobria K557 and the A. hydrophila JCM 3968 O6 antiserum, and vice versa, is caused by the occurrence of common α-l-Rhap4NAc-(1→2)-α-l-Rhap4NAc and α-l-Rhap4NAc-(1→3)-α-l-Rhap4NAc disaccharides, whereas an additional →4)-α-d-GalpNAc-associated epitope defines the specificity of the O6 reference antiserum. Investigations of the serological and structural similarities and differences in the O-antigens provide knowledge of the immunospecificity of Aeromonas bacteria and are relevant in epidemiological studies and for the elucidation of the routes of transmission and relationships with pathogenicity. Full article
(This article belongs to the Special Issue Marine Glycoconjugates: Trends and Perspectives)
Show Figures

Graphical abstract

Back to TopTop