Sign in to use this feature.

Years

Between: -

Subjects

remove_circle_outline
remove_circle_outline
remove_circle_outline
remove_circle_outline
remove_circle_outline
remove_circle_outline
remove_circle_outline
remove_circle_outline
remove_circle_outline

Journals

Article Types

Countries / Regions

Search Results (28)

Search Parameters:
Keywords = idea advertising

Order results
Result details
Results per page
Select all
Export citation of selected articles as:
19 pages, 715 KB  
Article
Large Language Models and Innovative Work Behavior in Higher Education Curriculum Development
by Ibrahim A. Elshaer, Chokri Kooli, Alaa M. S. Azazz and Mansour Alyahya
Adm. Sci. 2026, 16(1), 56; https://doi.org/10.3390/admsci16010056 (registering DOI) - 22 Jan 2026
Abstract
The growth of generative artificial intelligence (GAI), remarkably, Large Language Models (LLMs) such as ChatGPT, converts the educational environment by empowering intelligent, data-driven education and curriculum design innovation. This study aimed to assess the integration of LLMs into higher education to foster curriculum [...] Read more.
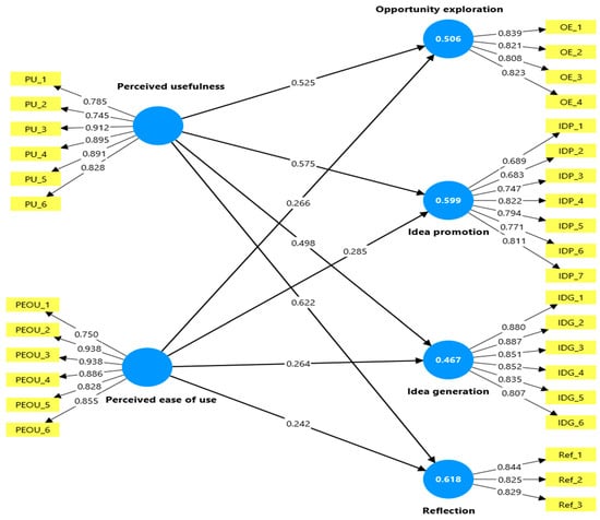
The growth of generative artificial intelligence (GAI), remarkably, Large Language Models (LLMs) such as ChatGPT, converts the educational environment by empowering intelligent, data-driven education and curriculum design innovation. This study aimed to assess the integration of LLMs into higher education to foster curriculum design, learning outcomes, and innovative work behaviour (IWB). Specifically, this study investigated how LLMs’ perceived usefulness (PU) and perceived ease of use (PEOU) can support educators to be engaged in IWB—idea generation (IG), idea promotion (IP), opportunity exploration (OE), and reflection (Relf)—employing a web-based survey and targeting faculty members. A total of 493 replies were obtained and found to be valid to be analysed with partial least squares structural equation modelling (PLS-SEM). The results indicated that PU and PEOU have a significant positive impact on the four dimensions of IWB in the context of LLMs for curriculum development. The evaluated model can assist in bridging the gap between AI technology acceptance and educational strategy by offering some practical evidence and implications for university leaders and policymakers. Additionally, this study offered a data-driven pathway to advance higher education IWB through the adoption of LLMs. Full article
Show Figures

Figure 1

15 pages, 705 KB  
Article
Consumer Interest in Alternative Grains, Especially Sorghum: A Qualitative Investigation
by Edgar Chambers and Edgar Chambers
Foods 2025, 14(22), 3918; https://doi.org/10.3390/foods14223918 - 17 Nov 2025
Viewed by 516
Abstract
The market for niche and novelty products in the food industry is growing. However, breaking into the market is tough and reaching the modern-day consumer is harder than ever before. Sorghum, a so-called “ancient grain,” has a chance to be able to compete, [...] Read more.
The market for niche and novelty products in the food industry is growing. However, breaking into the market is tough and reaching the modern-day consumer is harder than ever before. Sorghum, a so-called “ancient grain,” has a chance to be able to compete, but its introduction to human food products needs to be done properly if it is to become a mainstream ingredient. Ten focus groups, with at least two in each of the United States (U.S.) census regions, were conducted to better understand the perceptions, opinions, beliefs, and attitudes for introducing new grain products to the market and specifically regarding grain sorghum. Participants were unfamiliar with sorghum. The few who had heard of sorghum before had difficulty recalling anything about it. When shown a fact sheet on a “new grain” and the nutrition information about the grain, the majority of responses were quite positive. Most consumers were interested in trying products made with the grain and provided various ways the grain (i.e., sorghum) could be introduced to consumers in the United States. A number of terms with potential positive connotations were mentioned by participants that could be used in future research to determine the specific marketability of the grain as an ingredient or in finished products. This qualitative market research demonstrates the open slate that groups such as sorghum commissions, industry, government, and consumer groups have related to sorghum use for consumer food products. It is important to give manufacturers ideas on how best to introduce this “new” grain and to determine which products people would like to see it in. It also is important to understand the marketing options people want to see for a food they have not tried before. Finally, what food advertising options consumers say they pay attention to and which they tend not to focus on is a focus of this research. Full article
(This article belongs to the Section Sensory and Consumer Sciences)
Show Figures

Figure 1

26 pages, 2504 KB  
Article
Mapping Impact and Influence in AI-Driven Advertising: A Scientometric and Network Analysis of Knowledge Ecosystem
by Camille Velasco Lim and Han-Woo Park
Systems 2025, 13(10), 859; https://doi.org/10.3390/systems13100859 - 29 Sep 2025
Cited by 1 | Viewed by 1578
Abstract
Artificial Intelligence (AI) has become deeply embedded in the advertising industry, presenting both opportunities and challenges. Understanding this transformation requires mapping the dyad’s structure and identifying the conditions that shape its evolution. This study applies a scientometric framework, integrating bibliometric network analysis with [...] Read more.
Artificial Intelligence (AI) has become deeply embedded in the advertising industry, presenting both opportunities and challenges. Understanding this transformation requires mapping the dyad’s structure and identifying the conditions that shape its evolution. This study applies a scientometric framework, integrating bibliometric network analysis with statistical modeling, to examine AI advertising as a knowledge ecosystem. By analyzing patterns of collaboration, thematic convergence, and structural centrality, we interpret how scholarly networks generate, connect, and diffuse ideas in ways that influence both academic and industry practices. The findings reveal that the field’s growth is underpinned by interconnected clusters of expertise with strategic opportunities emerging from interdisciplinary integration and global collaboration. Simultaneously, consolidating influence among a few dominant actors raises questions about diversity, access, and the balance between innovation and ethical responsibility. Statistical analyses conducted in SPSS Statistics version 29.0.2.0 further identify the bibliometric and structural factors that most predict citation impact, strengthening the study’s contribution to understanding how influence is built and sustained in AI-driven advertising research. Full article
Show Figures

Figure 1

15 pages, 1372 KB  
Article
Tenders for Institutional Communication Campaigns in the Spanish Autonomous Communities: Transparency or Digital Disinformation
by Montserrat Vázquez-Gestal, Jesús Pérez-Seoane and Ana Belén Fernández-Souto
Societies 2023, 13(3), 52; https://doi.org/10.3390/soc13030052 - 24 Feb 2023
Cited by 2 | Viewed by 2758
Abstract
With an investment of over 700 million euros, the public sector is the main advertiser in the Spanish market. Altogether, the central, regional, and local governments launch more than 5000 institutional advertising and communication contracts. In Spain, these tenders are governed by Law [...] Read more.
With an investment of over 700 million euros, the public sector is the main advertiser in the Spanish market. Altogether, the central, regional, and local governments launch more than 5000 institutional advertising and communication contracts. In Spain, these tenders are governed by Law 9/2017 on Public Sector Contracts and Law 19/2013 on Transparency, Access to Public Information and Good Governance, in compliance with which governments have developed openly accessible websites that provide practical information on the contracts for interested individuals and companies. This paper compares all regional procurement platforms through the study of a hundred institutional communication public contracts launched in 2021, assessing the usefulness of the published content, detecting good practices, and identifying gaps and areas of improvement. The results obtained support the idea that these platforms do not provide exhaustive information on public contracts, which limits their potential as tools aimed at ensuring competition and transparency in public contracts. Based on this last criterion, a ranking is created among the regions analysed. Full article
Show Figures

Figure 1

26 pages, 1443 KB  
Article
Assessment of the Impact of Advertising in Promoting Sustainable Mobility and Multimodality in the Urban Transport System
by Margarita Išoraitė, Aldona Jarašūnienė and Kristina Samašonok
Future Transp. 2023, 3(1), 210-235; https://doi.org/10.3390/futuretransp3010013 - 6 Feb 2023
Cited by 9 | Viewed by 5539
Abstract
Advertising can influence and change consumers’ attitudes, habits, and behaviour and can therefore be a way to promote sustainable mobility and multimodality in urban transport systems. This paper focuses on the following questions: what is the impact of advertising on consumer behaviour in [...] Read more.
Advertising can influence and change consumers’ attitudes, habits, and behaviour and can therefore be a way to promote sustainable mobility and multimodality in urban transport systems. This paper focuses on the following questions: what is the impact of advertising on consumer behaviour in the context of sustainable mobility and multimodal decision making in urban transport systems? This paper assesses the impact of advertising on consumer behaviour in the context of the scientific literature, and discusses the methods and effectiveness of advertising in promoting sustainable mobility and multimodality in urban transport systems. Thus, this study examines the role of advertising and its impact on consumer behaviour, and provides a framework for the use of advertising to promote sustainable mobility and multimodality in urban transport systems. The study involved 396 inhabitants of major Lithuanian cities. Analytical descriptive, quantitative, and statistical research methods were applied. A quantitative research strategy was used to better understand the expression of advertising and its impact on the development of sustainable mobility and multimodality in urban transport. The results show that advertisements promoting sustainable mobility do not have a significant impact and only a small proportion of respondents associate advertisements with the development of sustainable mobility and multimodality in urban transport. This provides an opportunity to improve the information system of advertisements by exploiting the originality, text, content, and idea of the advertisement, which the study found to be one of the most influential factors in changing consumers’ attitudes and encouraging them to make travel decisions based on the principles of sustainable mobility and multimodality. In addition, television, the internet (including e-mail advertising), radio, and outdoor billboards can be among the most effective means of providing information in anticipation of the development of sustainable mobility and multimodality in urban transport. The results of the study will therefore have long-term value for the scientific debate on the impact of advertising on the promotion of sustainable mobility and multimodality in urban transport, and a practical relevance for providing guidelines for the development of sustainable mobility and multimodality in urban transport in the information advertising system. Full article
Show Figures

Figure 1

28 pages, 11354 KB  
Article
Location-Based Augmented Reality for Cultural Heritage Education: Creating Educational, Gamified Location-Based AR Applications for the Prehistoric Lake Settlement of Dispilio
by Alexandros Kleftodimos, Maria Moustaka and Athanasios Evagelou
Digital 2023, 3(1), 18-45; https://doi.org/10.3390/digital3010002 - 15 Jan 2023
Cited by 38 | Viewed by 8817
Abstract
Today, augmented reality (AR) applications are being used in many fields, such as advertising, entertainment, tourism, and education. Location-based augmented reality (AR) is a technology where interactive digital content is associated with real-world locations and their geo-based markers. The merging of the real-world [...] Read more.
Today, augmented reality (AR) applications are being used in many fields, such as advertising, entertainment, tourism, and education. Location-based augmented reality (AR) is a technology where interactive digital content is associated with real-world locations and their geo-based markers. The merging of the real-world environment with the digital content occurs when the user reaches these locations. Location-based AR applications are typically experienced using mobile devices with the ability to report the user’s location via GPS. These applications are increasingly used in education, since it has been shown that they positively affect student satisfaction and engagement. Furthermore, it is known in the literature that learner satisfaction and engagement increase when gamification and storytelling techniques are incorporated into the educational process. The aim of the study is to present two location-based, educational augmented-reality applications that utilize gamification and storytelling to provide cultural heritage knowledge about a prehistoric lake settlement. The study also aims to provide ideas and guidance to educators who wish to create applications that transform educational visits to archeological sites and museums into engaging augmented-reality experiences. Both applications underwent a preliminary evaluation using a sample of 71 higher-education students and a sample of 58 school students. The findings showed that the applications scored well in aspects such as ease of use, student satisfaction, and perceived educational usefulness. Full article
(This article belongs to the Collection Multimedia-Based Digital Learning)
Show Figures

Figure 1

17 pages, 4423 KB  
Article
The Effects of Colour Content and Cumulative Area of Outdoor Advertisement Billboards on the Visual Quality of Urban Streets
by Mastura Adam, Ammar Al-Sharaa, Norafida Ab Ghafar, Riyadh Mundher, Shamsul Abu Bakar and Ameer Alhasan
ISPRS Int. J. Geo-Inf. 2022, 11(12), 630; https://doi.org/10.3390/ijgi11120630 - 18 Dec 2022
Cited by 12 | Viewed by 5466
Abstract
Visual comfort has a critical effect that significantly influences public appreciation of urban environments. Although colour is an integral part of billboard design, little empirical evidence exists to support some of the popularly held ideas about the effects of colour on task performance [...] Read more.
Visual comfort has a critical effect that significantly influences public appreciation of urban environments. Although colour is an integral part of billboard design, little empirical evidence exists to support some of the popularly held ideas about the effects of colour on task performance and human psychological wellbeing. Thus, attempting to set a threshold level of allowed undesirable visual stimuli in each urban setting is considered to be essential in achieving a satisfactory level of visual quality. Therefore, this research investigates the effects of colour content of outdoor advertisement billboards on the appreciation of urban scenes by the public. This research utilises pictorial survey, R.G.B bivariate histogram technique, and an areal cumulative analysis of a group of collected pictures within one of Kuala Lumpur’s high streets. Results of the pictorial survey are cross analysed against the results of the pictorial RGB content analysis and pictorial outdoor advertisement (OA) cumulative areal analysis to indicated a strong correlation between environmental colour content, OAs’ cumulative area, and visual comfort. The study suggests that the lack of guidelines and regulations of the color content of outdoor billboard advertisement design could potentially be detrimental for the public’s appreciation of urban environments. Future research initiatives are encouraged to develop a visual quality assessment framework that contributes to the image and identity of the city of Kuala Lumpur. Full article
Show Figures

Figure 1

14 pages, 1574 KB  
Article
Perceived Freedom of Expression at New Zealand Universities
by Jamin Halberstadt, Arindam Basu, Barry Hughes, Ruth Hughes, Michael Johnston, James Kierstead and David Rozado
Soc. Sci. 2022, 11(11), 502; https://doi.org/10.3390/socsci11110502 - 31 Oct 2022
Cited by 3 | Viewed by 5183
Abstract
Few topics are currently as polarizing as the appropriate limits, and perceived dangers, of free speech on university campuses. A side effect of this polarized environment is that students themselves may be reluctant to speak publicly on politically sensitive topics. Indeed, recent surveys [...] Read more.
Few topics are currently as polarizing as the appropriate limits, and perceived dangers, of free speech on university campuses. A side effect of this polarized environment is that students themselves may be reluctant to speak publicly on politically sensitive topics. Indeed, recent surveys by the Heterodox Academy (HxA) revealed that a majority of American university students thought their campus was not conducive to the free expression of ideas, and a substantial minority were personally reluctant to discuss “hot topics” like politics or sexual orientation in class. To see whether these results are uniquely American phenomena, we reran the HxA’s survey on 791 students, recruited via advertisements, enrolled in New Zealand universities. As in the original survey, participants answered questions, administered online, about their comfort sharing their opinions on issues related to gender, politics, religion, and sexual orientation, as well as their estimates of other groups’ discomfort. Despite significant sociopolitical differences between the two countries, our results, generally speaking, bear out those in the United States. In both countries, politics elicited the most reluctance to speak, followed by religion, and then gender and sexual orientation (which were equivalent), and New Zealanders were more reluctant than Americans to speak on the latter two topics. Other similarities and differences between the two data sets are discussed, but it is clear that chilled campus speech is not confined to the United States. Full article
Show Figures

Figure 1

24 pages, 2877 KB  
Article
Systematic Machine Translation of Social Network Data Privacy Policies
by Irfan Khan Tanoli, Imran Amin, Faraz Junejo and Nukman Yusoff
Appl. Sci. 2022, 12(20), 10499; https://doi.org/10.3390/app122010499 - 18 Oct 2022
Cited by 5 | Viewed by 2979
Abstract
With the growing popularity of online social networks, one common desire of people is to use of social networking services for establishing social relations with others. The boom of social networking has transformed common users into content (data) contributors. People highly rely on [...] Read more.
With the growing popularity of online social networks, one common desire of people is to use of social networking services for establishing social relations with others. The boom of social networking has transformed common users into content (data) contributors. People highly rely on social sites to share their ideas and interests and express opinions. Social network sites store all such activities in a data form and exploit the data for various purposes, e.g., marketing, advertisements, product delivery, product research, and even sentiment analysis, etc. Privacy policies primarily defined in Natural Language (NL) specify storage, usage, and sharing of the user’s data and describe authorization, obligation, or denial of specific actions under specific contextual conditions. Although these policies expressed in Natural Language (NL) allow users to read and understand the allowed (or obliged or denied) operations on their data, the described policies cannot undergo automatic control of the actual use of the data by the entities that operate on them. This paper proposes an approach to systematically translate privacy statements related to data from NL into a controlled natural one, i.e., CNL4DSA to improve the machine processing. The methodology discussed in this work is based on a combination of standard Natural Language Processing (NLP) techniques, logic programming, and ontologies. The proposed technique is demonstrated with a prototype implementation and tested with policy examples. The system is tested with a number of data privacy policies from five different social network service providers. Predominantly, this work primarily takes into account two key aspects: (i) The translation of social networks’ data privacy policy and (ii) the effectiveness and efficiency of the developed system. It is concluded that the proposed system can successfully and efficiently translate any common data policy based on an empirical analysis performed of the obtained results. Full article
(This article belongs to the Special Issue Applied Machine Learning Ⅱ)
Show Figures

Figure 1

17 pages, 811 KB  
Article
What Likeability Attributes Attract People to Watch Online Video Advertisements?
by Sang-Hyeak Yoon and So-Hyun Lee
Electronics 2022, 11(13), 1960; https://doi.org/10.3390/electronics11131960 - 23 Jun 2022
Cited by 4 | Viewed by 4777
Abstract
As online video viewing increases, so does the size of the online video advertising market. However, it is challenging to create an advertising creative suitable for online video services. Advertising likeability helps to provide the strategies necessary for producing video advertisements that can [...] Read more.
As online video viewing increases, so does the size of the online video advertising market. However, it is challenging to create an advertising creative suitable for online video services. Advertising likeability helps to provide the strategies necessary for producing video advertisements that can facilitate consumer responsiveness and generate persuasive effects. Therefore, this study aimed to identify the likeability attributes of online video advertising content that increase online video advertisement views and to validate them with actual user data. To achieve this objective, this study applied a mixed-methods approach using two studies. The first study was an exploratory study in which users’ reviews on recently popular online video advertisements were analyzed through text mining, after which we identified key likeability attributes. We then conducted a focus group discussion method to measure the degree of video ads in each attribute. The second study was a confirmatory study, in which the key likeability attributes identified in the first study were verified empirically through an econometric model. As a result, we derived six likeability attributes of online video advertisements. The findings also highlight the effects of music, storytelling, influential people, and novel ideas on the number of views. Altogether, our study offers practical insights into which factors and identified likeability attributes enable effective online video advertisements. Full article
(This article belongs to the Section Electronic Multimedia)
Show Figures

Figure 1

16 pages, 788 KB  
Article
Place Brand Co-Creation through Storytelling: Benefits, Risks and Preconditions
by Ioana S. Stoica, Mihalis Kavaratzis, Christina Schwabenland and Markus Haag
Tour. Hosp. 2022, 3(1), 15-30; https://doi.org/10.3390/tourhosp3010002 - 30 Dec 2021
Cited by 29 | Viewed by 10813
Abstract
Co-creation in place branding is used as an umbrella term for the complex brand meaning emerging through stakeholders’ participation in place activities, their contribution, collaborations and interchange of ideas and resources. Co-creation is often an aspiration for places to create and promote their [...] Read more.
Co-creation in place branding is used as an umbrella term for the complex brand meaning emerging through stakeholders’ participation in place activities, their contribution, collaborations and interchange of ideas and resources. Co-creation is often an aspiration for places to create and promote their brands collectively. In this context, storytelling—an old technique used in corporate marketing to instigate brand stakeholders’ participation—serves as a method which facilitates place brand co-creation through shared place stories. With the rise of online interactions, the chances of place stakeholders’ participation in brand meaning creation increase, and place stories are effective in allowing diverse place meanings to emerge from various stakeholders. However, when storytelling emerges as a marketing tactic, mostly from a top-down campaign, the stories are not always accepted by all place stakeholders, and they create contrasting brand meanings. The paper aims to investigate the benefits and risks of participation in “Many Voices One Town” (2018), a top-down campaign from Luton, UK, which used storytelling to instigate place brand co-creation. The campaign was created by the Luton Council with an external advertising agency. The campaign attempted to tackle the town’s segregation issues and foster community cohesion through the promotion of seven selected Lutonians’ stories about their diverse and multicultural experiences of living in Luton. The study employs a qualitative methodology to analyse the MVOT case study. Interviews with the council and participants in the campaign and netnographic data from Twitter, Facebook and Instagram were used to gain an insight into residents’ participation in a top-down approach and examine the outcomes of co-creation. Residents’ participation in such a campaign shows numerous benefits but also risks for the place brand. The findings show that participation can sometimes intensify disputes about the town if people’s needs are not properly addressed. The study highlights the importance of open communication between all parties involved in the process, bringing into focus the need for careful coordination of top-down initiatives in line with stakeholders’ needs. It also demonstrates the ‘power of the people’ in the sense that stakeholder engagement with the shared stories led to negative outcomes that were not predicted by the Council. Full article
(This article belongs to the Special Issue What Is New in Place Branding: Concepts, Issues, and Practices)
Show Figures

Figure 1

28 pages, 3548 KB  
Article
Role of Augmented Reality in Changing Consumer Behavior and Decision Making: Case of Pakistan
by Syed Hasnain Alam Kazmi, Rizwan Raheem Ahmed, Kamran Ahmed Soomro, Alharthi Rami Hashem E, Hameed Akhtar and Vishnu Parmar
Sustainability 2021, 13(24), 14064; https://doi.org/10.3390/su132414064 - 20 Dec 2021
Cited by 58 | Viewed by 18319
Abstract
Marketers and advertisers ignore new technology and diverse marketing tactics when attempting to increase product exposure, customer engagement, customer behavior and buying intention in fashion accessory marketplaces in developing countries. This research sought to discover how the Augmented Reality (AR) experience influenced consumer [...] Read more.
Marketers and advertisers ignore new technology and diverse marketing tactics when attempting to increase product exposure, customer engagement, customer behavior and buying intention in fashion accessory marketplaces in developing countries. This research sought to discover how the Augmented Reality (AR) experience influenced consumer behavior, buying intention and pleasure when purchasing a fashion item in developing countries. This study employs positivist ideas to investigate the connections between various factors, believing that reality is unwavering, stable, and static. Experiential marketing following stimulus exposure will gather cross-sectional data. The undertaken study has developed proper experimental design (within group) from business innovation models, for instance, uses and gratification and user experience models. User experience is disclosed by its four defining characteristics: hedonic quality (identification and simulation), aesthetic quality, and pragmatic quality. After encountering an enhanced user experience, users have a more favorable attitude about purchasing; in contrast, pleasure from using the application directly impacts buying intention. It was also shown that knowledge of AR apps impacts user experience and attitude. The novelty of this research is multifarious, for instance, the smart lab was used as a marketing technology to explore a virtual mirror of the Ray-Ban products. Secondly, the augmented reality experiential marketing activities have been developed by the developers as bearing in mind the four different aspects of the user experience—haptic, hedonic, aesthetic, and pragmatic. It should be functional, simple to learn and use, symmetrical, pleasant, and appealing, while fulfilling the unconscious emotional elements of a customer’s purchase. The research is the first known study in Pakistan to evaluate the influence of augmented reality on consumer proficiency and its consequent effects on attitude and satisfaction for fashion accessory brands. The research also advances the notion that application familiarity is the most important moderator between attitude and an augmented reality-enriched user experience, contradicting the prior studies, which focus on gender and age. This research has important theoretical implications for future researchers, who may wish to replicate the proposed final model in developed and developing countries’ fashion brands. This research also has imperative managerial implications for brand managers and marketing managers, who could include the recommendations of this study in their marketing strategies. Full article
(This article belongs to the Special Issue Marketing of Innovation, Science and Technological Change)
Show Figures

Figure 1

23 pages, 2149 KB  
Article
Research on the General Algorithm and Benefit of Real-Time Positioning Advertising System—Based on the Use of 5G Base Station Data
by Wei-Min Cheng and Sheng-Ming Wang
Future Internet 2021, 13(8), 187; https://doi.org/10.3390/fi13080187 - 22 Jul 2021
Cited by 6 | Viewed by 2978
Abstract
Due to the limitations of mobile phone positioning technology in the past, it is difficult for an advertising system to obtain users’ locations. Although there are many advertising delivery ideas in the market, time and location-based advertising delivery system have not been able [...] Read more.
Due to the limitations of mobile phone positioning technology in the past, it is difficult for an advertising system to obtain users’ locations. Although there are many advertising delivery ideas in the market, time and location-based advertising delivery system have not been able to meet the delivery needs of advertisers. This study investigates various time and location-based advertising needs in the market and finds a universal data processing model that can quickly organize user positioning data from telecom base stations into screening information. It helps us to find specific audiences and to deliver advertisements to target audiences quickly. This study evaluated various advertising scenarios’ effectiveness and explained why there is a performance gap usually between five to ten times worse compared to the past. This study discusses the problems encountered when implementing the advertising system and how to improve them. This study also examines advertising interaction methods based on 5G features, business cooperation and profit splitting with telecom operators, and more diversified data application orientations and possibilities such as market surveys, urban traffic, security issues, and epidemic prevention. The future challenge is to develop footprint tracking technologies based on 5G and provide smart cities with lives-protecting or cost-saving solutions. Full article
(This article belongs to the Section Big Data and Augmented Intelligence)
Show Figures

Figure 1

16 pages, 2507 KB  
Article
SD-BROV: An Enhanced BGP Hijacking Protection with Route Validation in Software-Defined eXchange
by Pang-Wei Tsai, Aris Cahyadi Risdianto, Meng Hui Choi, Satis Kumar Permal and Teck Chaw Ling
Future Internet 2021, 13(7), 171; https://doi.org/10.3390/fi13070171 - 30 Jun 2021
Cited by 6 | Viewed by 5325
Abstract
In global networks, Border Gateway Protocol (BGP) is widely used in exchanging routing information. While the original design of BGP did not focus on security protection against deliberate or accidental errors regarding to routing disruption, one of fundamental vulnerabilities in BGP is a [...] Read more.
In global networks, Border Gateway Protocol (BGP) is widely used in exchanging routing information. While the original design of BGP did not focus on security protection against deliberate or accidental errors regarding to routing disruption, one of fundamental vulnerabilities in BGP is a lack of insurance in validating authority for announcing network layer reachability. Therefore, a distributed repository system known as Resource Public Key Infrastructure (RPKI) has been utilized to mitigate this issue. However, such a validation requires further deployment steps for Autonomous System (AS), and it might cause performance and compatibility problems in legacy network infrastructure. Nevertheless, with recent advancements in network innovation, some traditional networks are planning to be restructured with Software-Defined Networking (SDN) technology for gaining more benefits. By using SDN, Internet eXchange Point (IXP) is able to enhance its capability of management by applying softwarized control methods, acting as a Software-Defined eXchange (SDX) center to handle numerous advertisement adaptively. To use the SDN method to strengthen routing security of IXP, this paper proposed an alternative SDX development, SD-BROV, an SDX-based BGP Route Origin Validation mechanism that establishes a flexible route exchange scenario with RPKI validation. The validating application built in the SDN controller is capable of investigating received routing information. It aims to support hybrid SDN environments and help non-SDN BGP neighbors to get trusted routes and drop suspicious ones in transition. To verify proposed idea with emulated environment, the proof-of-concept development is deployed on an SDN testbed running over Research and Education Networks (RENs). During BGP hijacking experiment, the results show that developed SD-BROV is able to detect and stop legitimate traffic to be redirected by attacker, making approach to secure traffic forwarding on BGP routers. Full article
(This article belongs to the Special Issue Software Defined Networking and Cyber Security)
Show Figures

Figure 1

14 pages, 975 KB  
Hypothesis
Integrating Data-Based Strategies and Advanced Technologies with Efficient Air Pollution Management in Smart Cities
by Seunghwan Myeong and Khurram Shahzad
Sustainability 2021, 13(13), 7168; https://doi.org/10.3390/su13137168 - 25 Jun 2021
Cited by 26 | Viewed by 5704
Abstract
The COVID-19 pandemic has demonstrated that creative leadership based on data and citizen volunteers is more significant than vaccines themselves, so this study focuses on the collaboration of sophisticated technologies and human potential to monitor air pollution. Air pollution contributes to critical environmental [...] Read more.
The COVID-19 pandemic has demonstrated that creative leadership based on data and citizen volunteers is more significant than vaccines themselves, so this study focuses on the collaboration of sophisticated technologies and human potential to monitor air pollution. Air pollution contributes to critical environmental problems in various towns and cities. With the emergence of the smart city concept, appropriate methods to curb exposure to pollutants must be part of an appropriate urban development policy. This study presents a technologically driven air quality solution for smart cities that advertises energy-efficient and cleaner sequestration in these areas. It attempts to explore how to incorporate data-driven approaches and citizen participation into effective public sector pollution management in smart cities as a major component of the smart city definition. The smart city idea was developed as cities became more widespread through communication devices. This study addresses the technical criteria for implementing a framework that public administration can use to prepare for renovation of public buildings, minimizing energy use and costs and linking smart police stations to monitor air pollution as a part of an integrated city. Such a digital transition in resource management will increase public governance energy performance and provide a higher standard for operations and a healthier environment. The study results indicate that complex processes lead to efficient and sustainable smart cities. This research discovered an interpretive pattern in how public agencies, private enterprises, and community members think and what they do in these regional contexts. It concludes that economic and social benefits could be realized by exploiting data-driven smart city development for its social and spatial complexities. Full article
(This article belongs to the Special Issue Management and Innovation for Environmental Sustainability)
Show Figures

Figure 1

Back to TopTop