Sign in to use this feature.

Years

Between: -

Subjects

remove_circle_outline
remove_circle_outline
remove_circle_outline
remove_circle_outline
remove_circle_outline

Journals

Article Types

Countries / Regions

Search Results (32)

Search Parameters:
Keywords = hydroxycinnamoyl transferase

Order results
Result details
Results per page
Select all
Export citation of selected articles as:
18 pages, 6330 KB  
Article
Comprehensive Transcriptome and Metabolome Analysis Reveals the Potential Mechanism Influencing Flower Color Formation in Macadamia integrifolia
by Liang Tao, Qingyi Long, Qing Shang, Qin Zhang, Guangzheng Guo, Hu Cai, Jianjian Geng, Ximei Song, Hui Zeng, Wenlin Wang, Fan Yang, Zhuanmiao Kang and Xinghao Tu
Horticulturae 2025, 11(11), 1347; https://doi.org/10.3390/horticulturae11111347 - 9 Nov 2025
Viewed by 187
Abstract
Color serves as a crucial visual signal for attracting pollinating insects and directly affects the fruit set rate in woody crops. This study investigated the molecular mechanisms underlying flower color formation in macadamia. The results demonstrated that darker flower colors were associated with [...] Read more.
Color serves as a crucial visual signal for attracting pollinating insects and directly affects the fruit set rate in woody crops. This study investigated the molecular mechanisms underlying flower color formation in macadamia. The results demonstrated that darker flower colors were associated with higher fruit set rates: the rates for purple, pink, pinkish-white, and white flowers were 2.78, 1.99, 1.35, and 1.31, respectively. High-throughput sequencing identified 1359 differentially accumulated metabolites, including benzoic acid, 4-hydroxybenzaldehyde, and isorhamnetin. Transcriptional regulators such as ERF, MYB, and WRKY were significantly up-regulated in darker flowers. KEGG analysis revealed two key metabolic pathways, in which genes including HCT (shikimate hydroxycinnamoyl transferase) and F3GalTase (flavonol 3-O-galactosyltransferase), as well as related metabolites such as p-coumaric acid, chlorogenic acid, and myricetin, showed higher expression levels in darker flowers. Anthocyanin content was highest in pink and pinkish-purple varieties (462.79 and 446.35 μg/g, respectively), and lower in white and light pink varieties (140.52 and 167.97 μg/g). In conclusion, flower color intensity is positively correlated with both fruit set rate and anthocyanin content. Genes involved in the flavonoid and phenylpropanoid pathways, along with transcription factors such as WRKY and MYB, collectively regulate flower color formation. This study provides a theoretical basis for macadamia flower color breeding. Full article
Show Figures

Figure 1

19 pages, 1551 KB  
Article
Genome-Wide Association Study Reveals Key Genetic Loci Controlling Oil Content in Soybean Seeds
by Xueyang Wang, Min Zhang, Fuxin Li, Xiulin Liu, Chunlei Zhang, Fengyi Zhang, Kezhen Zhao, Rongqiang Yuan, Sobhi F. Lamlom, Honglei Ren, Hongmei Qiu and Bixian Zhang
Agronomy 2025, 15(8), 1889; https://doi.org/10.3390/agronomy15081889 - 5 Aug 2025
Cited by 3 | Viewed by 924
Abstract
Seed oil represents a key trait in soybeans, which holds substantial economic significance, contributing to roughly 60% of global oilseed production. This research employed genome-wide association mapping to identify genetic loci associated with oil content in soybean seeds. A panel comprising 341 soybean [...] Read more.
Seed oil represents a key trait in soybeans, which holds substantial economic significance, contributing to roughly 60% of global oilseed production. This research employed genome-wide association mapping to identify genetic loci associated with oil content in soybean seeds. A panel comprising 341 soybean accessions, primarily sourced from Northeast China, was assessed for seed oil content at Heilongjiang Province in three replications over two growing seasons (2021 and 2023) and underwent genotyping via whole-genome resequencing, resulting in 1,048,576 high-quality SNP markers. Phenotypic analysis indicated notable variation in oil content, ranging from 11.00% to 21.77%, with an average increase of 1.73% to 2.28% across all growing regions between 2021 and 2023. A genome-wide association study (GWAS) analysis revealed 119 significant single-nucleotide polymorphism (SNP) loci associated with oil content, with a prominent cluster of 77 SNPs located on chromosome 8. Candidate gene analysis identified four key genes potentially implicated in oil content regulation, selected based on proximity to significant SNPs (≤10 kb) and functional annotation related to lipid metabolism and signal transduction. Notably, Glyma.08G123500, encoding a receptor-like kinase involved in signal transduction, contained multiple significant SNPs with PROVEAN scores ranging from deleterious (−1.633) to neutral (0.933), indicating complex functional impacts on protein function. Additional candidate genes include Glyma.08G110000 (hydroxycinnamoyl-CoA transferase), Glyma.08G117400 (PPR repeat protein), and Glyma.08G117600 (WD40 repeat protein), each showing distinct expression patterns and functional roles. Some SNP clusters were associated with increased oil content, while others correlated with decreased oil content, indicating complex genetic regulation of this trait. The findings provide molecular markers with potential for marker-assisted selection (MAS) in breeding programs aimed at increasing soybean oil content and enhancing our understanding of the genetic architecture governing this critical agricultural trait. Full article
Show Figures

Figure 1

26 pages, 16690 KB  
Article
Genome-Wide Identification and Expression Analysis of MYB Transcription Factors Involved in Lignin Biosynthesis in Elephant Grass (Cenchrus purpureus)
by Qizhe Wang, Mengying Ruan, Fuqiang Li, Zhe Ma and Dong Luo
Agronomy 2025, 15(6), 1326; https://doi.org/10.3390/agronomy15061326 - 29 May 2025
Viewed by 1126
Abstract
Elephant grass (Cenchrus purpureus) is an important forage crop hindered by high lignin content. Although MYB transcription factors (TFs) regulate lignin biosynthesis, their roles in elephant grass remain unclear. In this study, we identified 247 CpMYB TFs through whole-genome bioinformatic analysis [...] Read more.
Elephant grass (Cenchrus purpureus) is an important forage crop hindered by high lignin content. Although MYB transcription factors (TFs) regulate lignin biosynthesis, their roles in elephant grass remain unclear. In this study, we identified 247 CpMYB TFs through whole-genome bioinformatic analysis of elephant grass and classified them into 23 phylogenetic subgroups. Among them, 233 were mapped to 14 chromosomes, and 14 to unanchored contigs. Gene structure, conserved motifs, and domain analyses revealed subgroup-specific conservation and CpMYB proteins dominated by random coils and α-helices. Gene duplication and selection pressure analyses indicated that segmental duplication predominantly contributed to family expansion. Transcriptome analysis identified 48 CpMYB genes differentially expressed in internodes at least one of three developmental stages, with promoters containing various growth-, phytohormone-, and stress-related cis-elements. Additionally, nine CpMYB genes were consistently differentially expressed across all three stages, and predicted protein–DNA interaction suggested that four of them (CpMYB094, CpMYB131, CpMYB145, and CpMYB148) potentially regulate key lignin biosynthetic genes, including 4-coumarate:CoA ligase 1 (4CL1), hydroxycinnamoyl transferase (HCT), caffeoyl-CoA O-methyltransferase 1/7 (CCoAOMT1/7), and reduced epidermal fluorescence 3 (REF3). However, their regulatory functions require further experimental validation. Overall, this study characterizes the CpMYB family in elephant grass and highlights their potential roles in lignin biosynthesis. Full article
(This article belongs to the Section Grassland and Pasture Science)
Show Figures

Figure 1

18 pages, 2098 KB  
Article
The Half-Heading Stage May Represent the Optimal Harvest Time for the First Cut of Tall Wheatgrass
by Wei Li, Qiang Xiao, Zhengwu Fang, Qi Zheng, Hongwei Li and Zhensheng Li
Agronomy 2025, 15(4), 763; https://doi.org/10.3390/agronomy15040763 - 21 Mar 2025
Cited by 1 | Viewed by 665
Abstract
Timely harvest is pivotal for the pasture management of tall wheatgrass, which has recently been suggested for coastal saline and alkaline soils. In this work, different culm parts in the top three internodes of tall wheatgrass during various heading stages were investigated to [...] Read more.
Timely harvest is pivotal for the pasture management of tall wheatgrass, which has recently been suggested for coastal saline and alkaline soils. In this work, different culm parts in the top three internodes of tall wheatgrass during various heading stages were investigated to explore the precise harvesting time for the first cut, factors influencing forage quality, and correlations between the expression levels of genes involved in cellulose and lignin biosynthesis and forage nutritive value. The results show that the culms clipped at the half heading stage produced the highest crude protein (CP) yield. The top three leaves contributed the greatest proportion of total culm CP yield, accounting for 49%, 40%, and 30% of total culm CP yield at the just, half, and full heading stages, respectively. By contrast, the leaves and spikes produced lower yields of neutral detergent fiber (NDF), acid detergent fiber (ADF), acid detergent lignin (ADL), crude cellulose (CC), and hemicellulose (HC) than leaf sheaths and stems, indicating that the leaf/stem ratio can be used as an index for the cultivation and genetic improvement of tall wheatgrass. The lignin and cellulose biosynthesis genes expressed differentially in different culm parts of tall wheatgrass in response to the heading stage. The expression levels of HCT, encoding a hydroxycinnamoyl CoA:shikimate hydroxycinnamoyl transferase, were negatively correlated with the CP content and relative feed value, but positively correlated with the yields of dry matter, NDF, ADF, CC, and HC, suggesting that it may be used as a marker gene linked to the forage quality of tall wheatgrass. Full article
Show Figures

Figure 1

25 pages, 10880 KB  
Article
Differential Photosynthetic and Proteomics Responses Between Male and Female Populus deltoides W. Bartram ex Marshall Infected by Alternaria alternata (Fr.) Keissler
by Huimin Tian, Yaseen Khan, Lingfeng Miao and Fan Yang
Forests 2024, 15(12), 2093; https://doi.org/10.3390/f15122093 - 26 Nov 2024
Viewed by 1151
Abstract
Alternaria alternata (Fr.) Keissler is a widespread leaf blight pathogen that disrupts many plants; including poplars. Despite its broad impact, the sex-specific responses of male and female plants to this pathogen remain poorly studied. This study investigated sex differences in the morphological; photosynthetic; [...] Read more.
Alternaria alternata (Fr.) Keissler is a widespread leaf blight pathogen that disrupts many plants; including poplars. Despite its broad impact, the sex-specific responses of male and female plants to this pathogen remain poorly studied. This study investigated sex differences in the morphological; photosynthetic; and proteomic responses between male and female Populus deltoides W. Bartram ex Marshall infected with A. alternata. The results showed that the female plants had a faster onset of infection and more inhibited growth in comparison to males. In terms of photosynthetic parameters, the infected females were more severely affected, with 2 subunits in the photosynthetic electron transport chain expressed at higher levels and 12 subunits expressed at lower levels than in the infected males. Regarding the antioxidant system; the infected female plants exhibited higher reactive oxygen species (ROS) contents but lower antioxidant activities, with significantly lower expressions of 2 superoxide dismutases (SODs); 2 peroxidases (PODs); 2 ascorbate peroxidases (APXs); 2 glutathione peroxidases; and 4 glutathione S-transferases compared to the infected males. In the phenylpropanoid biosynthesis pathway, the expressions of shikimate O-hydroxycinnamoyl transferase and ferulate-5-hydroxylase were upregulated in both male and female plants after infection. However, the expression of shikimate O-hydroxycinnamoyl transferase in female plants was consistently higher, while the expression of caffeic acid 3-O-methyltransferase was lower in females compared to males. These indicate that A. alternata infection induces significant alterations in the photosynthetic capacity; antioxidant system; and phenylpropanoid biosynthetic pathway in both male and female poplars. Moreover, bimodal regulation was observed, with male poplars demonstrating greater stability in both photosynthetic and antioxidant systems. Full article
(This article belongs to the Special Issue Application of Molecular Genetic Tools for Forest Pathology)
Show Figures

Figure 1

19 pages, 9721 KB  
Article
Unveiling the Molecular Mechanisms of Browning in Camellia hainanica Callus through Transcriptomic and Metabolomic Analysis
by Kunlin Wu, Yanju Liu, Yufen Xu, Zhaoyan Yu, Qiulin Cao, Han Gong, Yaodong Yang, Jianqiu Ye and Xiaocheng Jia
Int. J. Mol. Sci. 2024, 25(20), 11021; https://doi.org/10.3390/ijms252011021 - 14 Oct 2024
Cited by 8 | Viewed by 2852
Abstract
Camellia hainanica is one of the camellia plants distributed in tropical regions, and its regeneration system and genetic transformation are affected by callus browning. However, the underlying mechanism of Camellia hainanica callus browning formation remains largely unknown. To investigate the metabolic basis and [...] Read more.
Camellia hainanica is one of the camellia plants distributed in tropical regions, and its regeneration system and genetic transformation are affected by callus browning. However, the underlying mechanism of Camellia hainanica callus browning formation remains largely unknown. To investigate the metabolic basis and molecular mechanism of the callus browning of Camellia hainanica, histological staining, high-throughput metabolomics, and transcriptomic assays were performed on calli with different browning degrees (T1, T2, and T3). The results of histological staining revealed that the brown callus cells had obvious lignification and accumulation of polyphenols. Widely targeted metabolomics revealed 1190 differentially accumulated metabolites (DAMs), with 53 DAMs annotated as phenylpropanoids and flavonoids. Comparative transcriptomics revealed differentially expressed genes (DEGs) of the T2 vs. T1 associated with the biosynthesis and regulation of flavonoids and transcription factors in Camellia hainanica. Among them, forty-four enzyme genes associated with flavonoid biosynthesis were identified, including phenylalaninase (PAL), 4-coumaroyl CoA ligase (4CL), naringenin via flavanone 3-hydroxylase (F3H), flavonol synthase (FLS), Chalcone synthase (CHS), Chalcone isomerase (CHI), hydroxycinnamoyl-CoA shikimate transferase (HCT), Dihydroflavonol reductase (DFR), anthocyanin reductase (LAR), anthocyanin synthetase (ANS), and anthocyanin reductase (ANR). Related transcription factors R2R3-MYB, basic helix-loop-helix (bHLH), and WRKY genes also presented different expression patterns in T2 vs. T1. These results indicate that the browning of calli in Camellia hainanica is regulated at both the transcriptional and metabolic levels. The oxidation of flavonoids and the regulation of related structural genes and transcription factors are crucial decisive factors. This study preliminarily revealed the molecular mechanism of the browning of the callus of Camellia hainanensis, and the results can provide a reference for the anti-browning culture of Camellia hainanica callus. Full article
(This article belongs to the Section Molecular Plant Sciences)
Show Figures

Figure 1

12 pages, 1490 KB  
Article
GC-MS Combined with Proteomic Analysis of Volatile Compounds and Formation Mechanisms in Green Teas with Different Aroma Types
by Xiaojun Niu, Cun Ao, Jizhong Yu, Yun Zhao and Haitao Huang
Foods 2024, 13(12), 1848; https://doi.org/10.3390/foods13121848 - 13 Jun 2024
Cited by 10 | Viewed by 3688
Abstract
Aroma is one of the key factors for evaluating the quality of green tea. A tender aroma (NX) and floral-like aroma (HX) are two types of high-quality aroma of green tea. In this work, the different aroma types of baked green tea were [...] Read more.
Aroma is one of the key factors for evaluating the quality of green tea. A tender aroma (NX) and floral-like aroma (HX) are two types of high-quality aroma of green tea. In this work, the different aroma types of baked green tea were classified by sensory evaluation. Then, seven tea samples with a typical tender or floral-like aroma were selected for further volatile component analysis by GC-MS. A total of 43 aroma compounds were identified in two different aroma types of baked green tea samples. The PCA showed that linalool, geraniol, 3-hexenyl butyrate, and 3-hexenyl hexanoate were the major volatiles contributing to the HX. On the other hand, most of the alcohol volatiles, such as 1-octanol, 1-octen-3-ol, 1-dodecanol, 1-hexadecanol, phenylethyl alcohol, benzyl alcohol, aldehydes and some hydrocarbons contributed more to the NX. In addition, the chemical composition analysis showed that the content of free amino acids was higher in NX green tea samples, while the content of catechins was relatively higher in HX tea samples. A proteomic analysis revealed that most of the enzymes involved in VPBs pathways, such as phenylalanine ammonialyase, peroxidase, and shikimate-O-hydroxycinnamoyl transferase, were more abundant in NX than in HX tea samples. These results laid a foundation for the aroma formation mechanism of different aroma types of baked green tea and provided some theoretical guidance for the breeding of specific aroma varieties. Full article
Show Figures

Figure 1

14 pages, 2957 KB  
Article
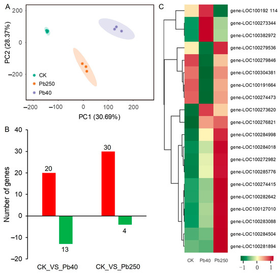
Integrated Transcriptomic and Metabolomic Analysis Reveals the Molecular Regulatory Mechanism of Flavonoid Biosynthesis in Maize Roots under Lead Stress
by Zhaolai Guo, Xinqi Yuan, Ting Li, Sichen Wang, Yadong Yu, Chang’e Liu and Changqun Duan
Int. J. Mol. Sci. 2024, 25(11), 6050; https://doi.org/10.3390/ijms25116050 - 31 May 2024
Cited by 6 | Viewed by 1913
Abstract
Flavonoids are secondary metabolites that play important roles in the resistance of plants to abiotic stress. Despite the widely reported adverse effects of lead (Pb) contamination on maize, the effects of Pb on the biosynthetic processes of flavonoids in maize roots are still [...] Read more.
Flavonoids are secondary metabolites that play important roles in the resistance of plants to abiotic stress. Despite the widely reported adverse effects of lead (Pb) contamination on maize, the effects of Pb on the biosynthetic processes of flavonoids in maize roots are still unknown. In the present work, we employed a combination of multi-omics and conventional assay methods to investigate the effects of two concentrations of Pb (40 and 250 mg/kg) on flavonoid biosynthesis in maize roots and the associated molecular regulatory mechanisms. Analysis using conventional assays revealed that 40 and 250 mg/kg Pb exposure increased the lead content of maize root to 0.67 ± 0.18 mg/kg and 3.09 ± 0.02 mg/kg, respectively, but they did not result in significant changes in maize root length. The multi-omics results suggested that exposure to 40 mg/kg of Pb caused differential expression of 33 genes and 34 metabolites related to flavonoids in the maize root system, while 250 mg/kg of Pb caused differential expression of 34 genes and 31 metabolites. Not only did these differentially expressed genes and metabolites participate in transferase activity, anthocyanin-containing compound biosynthetic processes, metal ion binding, hydroxyl group binding, cinnamoyl transferase activity, hydroxycinnamoyl transferase activity, and flavanone 4-reductase activity but they were also significantly enriched in the flavonoid, isoflavonoid, flavone, and flavonol biosynthesis pathways. These results show that Pb is involved in the regulation of maize root growth by interfering with the biosynthesis of flavonoids in the maize root system. The results of this study will enable the elucidation of the mechanisms of the effects of lead on maize root systems. Full article
(This article belongs to the Section Molecular Plant Sciences)
Show Figures

Figure 1

21 pages, 14950 KB  
Article
Uncovering the Role of Hydroxycinnamoyl Transferase in Boosting Chlorogenic Acid Accumulation in Carthamus tinctorius Cells under Methyl Jasmonate Elicitation
by Zebo Liu, Xiaofeng Zhu, Ali Mohsin, Huijie Sun, Linxiao Du, Zhongping Yin, Yingping Zhuang and Meijin Guo
Int. J. Mol. Sci. 2024, 25(5), 2710; https://doi.org/10.3390/ijms25052710 - 27 Feb 2024
Cited by 6 | Viewed by 2204
Abstract
Chlorogenic acids (CGAs) are bioactive compounds widely used in the food, pharmaceutical, and cosmetic industries. Carthamus tinctorius is an important economic crop, and its suspension cells are rich in CGAs. However, little is known about the biosynthesis and regulation of CGAs in Carthamus [...] Read more.
Chlorogenic acids (CGAs) are bioactive compounds widely used in the food, pharmaceutical, and cosmetic industries. Carthamus tinctorius is an important economic crop, and its suspension cells are rich in CGAs. However, little is known about the biosynthesis and regulation of CGAs in Carthamus tinctorius cells. This study first elucidated the regulatory mechanism of CGA biosynthesis in methyl jasmonate (MeJA)-treated Carthamus tinctorius cells and the role of the MeJA-responsive hydroxycinnamoyl transferase (HCT) gene in enhancing their CGA accumulation. Firstly, temporal changes in intracellular metabolites showed that MeJA increased the intracellular CGA content up to 1.61-fold to 100.23 mg·g−1. Meanwhile, 31 primary metabolites showed significant differences, with 6 precursors related to increasing CGA biosynthesis. Secondly, the transcriptome data revealed 3637 new genes previously unannotated in the Carthamus tinctorius genome and 3653 differentially expressed genes. The genes involved in the plant signaling pathway and the biosynthesis of CGAs and their precursors showed a general up-regulation, especially the HCT gene family, which ultimately promoted CGA biosynthesis. Thirdly, the expression of a newly annotated and MeJA-responsive HCT gene (CtHCT, CtNewGene_3476) was demonstrated to be positively correlated with CGA accumulation in the cells, and transient overexpression of CtHCT enhanced CGA accumulation in tobacco. Finally, in vitro catalysis kinetics and molecular docking simulations revealed the ability and mechanism of the CtHCT protein to bind to various substrates and catalyze the formation of four hydroxycinnamic esters, including CGAs. These findings strengthened our understanding of the regulatory mechanism of CGA biosynthesis, thereby providing theoretical support for the efficient production of CGAs. Full article
(This article belongs to the Section Molecular Plant Sciences)
Show Figures

Graphical abstract

19 pages, 3181 KB  
Article
Analysing a Group of Homologous BAHD Enzymes Provides Insights into the Evolutionary Transition of Rosmarinic Acid Synthases from Hydroxycinnamoyl-CoA:Shikimate/Quinate Hydroxycinnamoyl Transferases
by Jiali Zhou, Xiaofang Zou, Zixin Deng and Lian Duan
Plants 2024, 13(4), 512; https://doi.org/10.3390/plants13040512 - 13 Feb 2024
Cited by 5 | Viewed by 2563
Abstract
The interplay of various enzymes and compounds gives rise to the intricate secondary metabolic networks observed today. However, the current understanding of their formation and expansion remains limited. BAHD acyltransferases play important roles in the biosynthesis of numerous significant secondary metabolites. In plants, [...] Read more.
The interplay of various enzymes and compounds gives rise to the intricate secondary metabolic networks observed today. However, the current understanding of their formation and expansion remains limited. BAHD acyltransferases play important roles in the biosynthesis of numerous significant secondary metabolites. In plants, they are widely distributed and exhibit a diverse range of activities. Among them, rosmarinic acid synthase (RAS) and hydroxycinnamoyl-CoA:shikimate/quinate hydroxycinnamoyl transferase (HCT) have gained significant recognition and have been extensively investigated as prominent members of the BAHD acyltransferase family. Here, we conducted a comprehensive study on a unique group of RAS homologous enzymes in Mentha longifolia that display both catalytic activities and molecular features similar to HCT and Lamiaceae RAS. Subsequent phylogenetic and comparative genome analyses revealed their derivation from expansion events within the HCT gene family, indicating their potential as collateral branches along the evolutionary trajectory, leading to Lamiaceae RAS while still retaining certain ancestral vestiges. This discovery provides more detailed insights into the evolution from HCT to RAS. Our collective findings indicate that gene duplication is the driving force behind the observed evolutionary pattern in plant-specialized enzymes, which probably originated from ancestral enzyme promiscuity and were subsequently shaped by principles of biological adaptation. Full article
(This article belongs to the Special Issue Secondary Metabolites in Plants)
Show Figures

Graphical abstract

20 pages, 9307 KB  
Article
Mutant Bisexual and Wild Male Flowers Were Compared by Integrated Proteome and Transcriptome Analyses to Provide Insight into the Sex Conversion of Idesia polycarpa Maxim
by Huimin Wang, Zhi Li, Qifei Cai, Yanmei Wang, Xiaodong Geng, Shunfu Li, Lisha Fang, Shunyang Yao, Huiyun Li and Zhen Liu
Forests 2023, 14(9), 1737; https://doi.org/10.3390/f14091737 - 28 Aug 2023
Cited by 5 | Viewed by 1920
Abstract
Idesia polycarpa is a dioecious tree; in field surveys, there are rare sex conversions in I. polycarpa individuals with bisexual flowers. To identify the molecular mechanisms underlying sex conversion in this species, an integrative analysis of the proteome and transcriptome profiles of I. [...] Read more.
Idesia polycarpa is a dioecious tree; in field surveys, there are rare sex conversions in I. polycarpa individuals with bisexual flowers. To identify the molecular mechanisms underlying sex conversion in this species, an integrative analysis of the proteome and transcriptome profiles of I. polycarpa male and bisexual flowers at key developmental stages was conducted in this study using isobaric tags for relative and absolute quantification and RNA-seq technology. A total of 15,003 proteins were identified; the differentially expressed proteins (DEPs) were enriched in metabolic pathways, biosynthesis of secondary metabolites, and flavonoid metabolism pathways in all comparison groups. A total of 290,442 unigenes were obtained; these were compared with seven databases, revealing 196,366 annotated unigenes. In general, the expression of proteins and genes tended to be positively correlated, with Spearman correlation coefficients in the ranges of 0.152–0.262 (all genes and all proteins) and 0.497–0.778 (DEPs and DEGs). The integrative analysis of DEPs and DEGs between male and bisexual flowers revealed that the most significantly enriched pathways were flavonoid pathways, metabolic pathways, and the biosynthesis of secondary metabolites. Finally, four co-expressed proteins and transcripts and one gene associated with the flavonoid biosynthesis pathway were screened out. The proteins identified were p-coumaroyl shikimate 3′-hydroxylase, and shikimate/quinate hydroxycinnamoyl transferase, and the gene was caffeoyl-CoA O-methyltransferase. The analysis has revealed key potential proteins and genes involved in sex conversion at the molecular level and has provided a basis for future investigations of artificial regulation of sex differentiation in I. polycarpa. Full article
(This article belongs to the Special Issue Advances in Tree Germplasm Innovation and High-Efficiency Propagation)
Show Figures

Figure 1

16 pages, 3088 KB  
Article
Transcriptomic and Metabolomic Analyses Reveal Differences in Flavonoid Pathway Gene Expression Profiles between Two Dendrobium Varieties during Vernalization
by Wenbo Shu, Meirong Shi, Qiqi Zhang, Wenyu Xie, Liwei Chu, Mingxuan Qiu, Linyan Li, Zhixin Zeng, Lei Han and Zhenyuan Sun
Int. J. Mol. Sci. 2023, 24(13), 11039; https://doi.org/10.3390/ijms241311039 - 3 Jul 2023
Cited by 12 | Viewed by 2823
Abstract
Dendrobium (Orchidaceae, Epidendoideae) plants have flowers with a wide variety of colors that persist for a long period throughout the year. The yellow coloration of Dendrobium flowers is mainly determined by the flavonol pathway and the flavone pathway, but the relevant biosynthesis mechanisms [...] Read more.
Dendrobium (Orchidaceae, Epidendoideae) plants have flowers with a wide variety of colors that persist for a long period throughout the year. The yellow coloration of Dendrobium flowers is mainly determined by the flavonol pathway and the flavone pathway, but the relevant biosynthesis mechanisms during vernalization remain unclear. To explore the similarities and differences in flavonoid biosynthesis in different tissues during vernalization, we selected two species of Dendrobium for a flower color study: Dendrobium capillipes Rchb (which has yellow flowers) and Dendrobium nobile Lindl (which has white flowers). We collected a total of 36 samples from six tissue types and both Dendrobium species during vernalization and subjected the samples to metabolic profiling and transcriptome sequencing. A total of 31,504 differentially expressed genes (DEGs) were identified between different tissues of the two Dendrobium species by transcriptomic analysis. However, many differentially accumulated metabolites (DAMs) and DEGs were enriched not only in the general pathway of “flavonoid biosynthesis” but also in multiple subpathways of “flavone and flavonol biosynthesis”. According to a combined transcriptome and metabolome analysis, Putrescine hydroxycinnamoyl transferase 1 (LOC110093422) may be the main gene responsible for the differences in flavonoid accumulation during vernalization, which is closely associated with yellow flowers. Taken together, the results of our study preliminarily revealed the metabolites responsible for and the key genes regulating flavonoid biosynthesis during vernalization. These results provide a basis for the further study of the molecular mechanism of flavonoid synthesis during vernalization. Full article
(This article belongs to the Special Issue Advances in Research for Ornamental Plants Breeding)
Show Figures

Figure 1

14 pages, 1748 KB  
Article
Cross-Talk and Physiological Role of Jasmonic Acid, Ethylene, and Reactive Oxygen Species in Wound-Induced Phenolic Biosynthesis in Broccoli
by Ana Mariel Torres-Contreras, Vimal Nair, Carolina Senés-Guerrero, Adriana Pacheco, Mauricio González-Agüero, Perla A. Ramos-Parra, Luis Cisneros-Zevallos and Daniel A. Jacobo-Velázquez
Plants 2023, 12(7), 1434; https://doi.org/10.3390/plants12071434 - 24 Mar 2023
Cited by 8 | Viewed by 2176
Abstract
Wounding induces phenolic biosynthesis in broccoli. However, there is scarce information about the physiological and molecular mechanisms governing this stress response. In the present study, a chemical-genetics approach was used to elucidate the role of reactive oxygen species (ROS), jasmonic acid (JA), and [...] Read more.
Wounding induces phenolic biosynthesis in broccoli. However, there is scarce information about the physiological and molecular mechanisms governing this stress response. In the present study, a chemical-genetics approach was used to elucidate the role of reactive oxygen species (ROS), jasmonic acid (JA), and ethylene (ET) as stress-signaling molecules in the wound-induced phenolic biosynthesis in broccoli. Wounding activated the biosynthesis of ET and JA. Likewise, the wound-induced biosynthesis of ET and JA was regulated by ROS. JA activated primary metabolism, whereas the three signaling molecules activated phenylpropanoid metabolism. The signaling molecules inhibited the wound-induced activation of the hydroxycinnamoyl-CoA quinate hydroxycinnamoyl transferase (HQT) gene, which is involved in caffeoylquinic acids biosynthesis, and the main phenolics accumulated in wounded broccoli, suggesting that an alternative caffeoylquinic biosynthesis pathway is activated in the tissue due to wounding. ROS mediated the biosynthesis of most individual phenolic compounds evaluated. In conclusion, ROS, ET, and JA are essential in activating broccoli’s primary and secondary metabolism, resulting in phenolic accumulation. Full article
(This article belongs to the Special Issue Plant Secondary Metabolism in Plant Foods)
Show Figures

Figure 1

23 pages, 3199 KB  
Article
Trait Mapping of Phenolic Acids in an Interspecific (Vaccinium corymbosum var. caesariense × V. darrowii) Diploid Blueberry Population
by Ira A. Herniter, Yurah Kim, Yifei Wang, Joshua S. Havill, Jennifer Johnson-Cicalese, Gary J. Muehlbauer, Massimo Iorizzo and Nicholi Vorsa
Plants 2023, 12(6), 1346; https://doi.org/10.3390/plants12061346 - 16 Mar 2023
Cited by 6 | Viewed by 2907
Abstract
Blueberries (Vaccinium sect. Cyanococcus) are a dietary source of phenolic acids, including chlorogenic acid (CGA) and related compounds such as acetylated caffeoylquinic acid (ACQA) and caffeoylarbutin (CA). These compounds are known to be potent antioxidants with potential health benefits. While the [...] Read more.
Blueberries (Vaccinium sect. Cyanococcus) are a dietary source of phenolic acids, including chlorogenic acid (CGA) and related compounds such as acetylated caffeoylquinic acid (ACQA) and caffeoylarbutin (CA). These compounds are known to be potent antioxidants with potential health benefits. While the chemistry of these compounds has been extensively studied, the genetic analysis has lagged behind. Understanding the genetic basis for traits with potential health implications may be of great use in plant breeding. By characterizing genetic variation related to fruit chemistry, breeders can make more efficient use of plant diversity to develop new cultivars with higher concentrations of these potentially beneficial compounds. Using a large interspecific F1 population, developed from a cross between the temperate V. corymbosum var. ceasariense and the subtropical V. darrowii, with 1025 individuals genotyped using genotype-by-sequencing methods, of which 289 were phenotyped for phenolic acid content, with data collected across 2019 and 2020, we have identified loci associated with phenolic acid content. Loci for the compounds clustered on the proximal arm of Vc02, suggesting that a single gene or several closely associated genes are responsible for the biosynthesis of all four tested compounds. Within this region are multiple gene models similar to hydroxycinnamoyl CoA shikimate/quinate hydroxycinnamoyltransferase (HCT) and UDP glucose:cinnamate glucosyl transferase (UGCT), genes known to be involved in the CGA biosynthesis pathway. Additional loci on Vc07 and Vc12 were associated with caffeoylarbutin content, suggesting a more complicated biosynthesis of that compound. Full article
(This article belongs to the Special Issue Advances in Blueberry Research)
Show Figures

Figure 1

13 pages, 3763 KB  
Article
Effects of Preharvest Aminoethoxyvinylglycine (AVG) Treatment on Fruit Ripening, Core Browning and Related Gene Expression in ‘Huangguan’ Pear (Pyrus bretschneideri Rehd.)
by Jingang He, Yunxiao Feng, Yudou Cheng and Junfeng Guan
Horticulturae 2023, 9(2), 179; https://doi.org/10.3390/horticulturae9020179 - 30 Jan 2023
Cited by 6 | Viewed by 3521
Abstract
‘Huangguan’ pear (Pyrus bretschneideri Rehd. cv. Huangguan) is a widely planted cultivar in China. However, it is susceptible to core browning after harvest. In this study, aminoethoxyvinylglycine (AVG) was applied at 200 mg L−1 one and two weeks prior to harvest, [...] Read more.
‘Huangguan’ pear (Pyrus bretschneideri Rehd. cv. Huangguan) is a widely planted cultivar in China. However, it is susceptible to core browning after harvest. In this study, aminoethoxyvinylglycine (AVG) was applied at 200 mg L−1 one and two weeks prior to harvest, and its effects on fruit quality, ripening and core browning were investigated during fruit storage at ambient temperature (25 ± 1 °C). The results showed that there was higher firmness, soluble solids content (SSC) and titratable acid (TA) content, but a lower ethylene production rate and core browning index in AVG-treated fruit than in control (water). Compared with the control fruit, AVG treatment decreased the malondialdehyde (MDA) content and polyphenol oxidase (PPO) activity, delayed the peak of chlorogenic acid (CGA) content in the core tissue, and significantly inhibited the expression of genes such as ACC synthase (PbACS2, PbACS3a, PbACS5a and PbASC5b), ACC oxidase (PbACO1 and PbACO2), ethylene receptors (PbETR2 and PbERS1), ethylene response factor (PbERF1), phenylalanine ammonia lyase (PbPAL1), cinnamate 4-hydroxylase (PbC4H4), 4-hydroxycinnamoyl- CoA ligase (Pb4CL2), hydroxycinnamoyl- CoA shikimate hydroxycinnamoyl transferase (PbHCT1 and PbHCT3), and polyphenol oxidase (PbPPO1 and PbPPO5), as well as phospholipase D (PbPLD) and lipoxygenase (PbLOX1 and PbLOX5). Thus, these results suggested that the reduction in core browning by preharvest application of AVG might be due to an inhibitory effect on the expression of genes associated with ethylene biosynthesis and signaling pathways, CGA biosynthesis, PPO and cell membrane degradation in ‘Huangguan’ pear. Full article
(This article belongs to the Special Issue Factors Affecting the Quality and Shelf Life of Horticultural Crops)
Show Figures

Figure 1

Back to TopTop