Sign in to use this feature.

Years

Between: -

Subjects

remove_circle_outline
remove_circle_outline
remove_circle_outline
remove_circle_outline
remove_circle_outline
remove_circle_outline
remove_circle_outline
remove_circle_outline
remove_circle_outline

Journals

remove_circle_outline
remove_circle_outline
remove_circle_outline
remove_circle_outline
remove_circle_outline
remove_circle_outline
remove_circle_outline
remove_circle_outline
remove_circle_outline
remove_circle_outline
remove_circle_outline

Article Types

Countries / Regions

remove_circle_outline
remove_circle_outline
remove_circle_outline
remove_circle_outline
remove_circle_outline

Search Results (835)

Search Parameters:
Keywords = human–computer interface

Order results
Result details
Results per page
Select all
Export citation of selected articles as:
19 pages, 3221 KB  
Tutorial
Cyber–Physical Systems: The Last Defense
by Frank J. Furrer
Appl. Sci. 2026, 16(7), 3467; https://doi.org/10.3390/app16073467 - 2 Apr 2026
Viewed by 279
Abstract
The development, evolution, and operation of a cyber–physical system are cross-domain, holistic processes. The process encompasses all elements of a cyber–physical system, including computation infrastructure, software, interfaces to the physical world, human interactions, and safety and security engineering. The process is holistic because [...] Read more.
The development, evolution, and operation of a cyber–physical system are cross-domain, holistic processes. The process encompasses all elements of a cyber–physical system, including computation infrastructure, software, interfaces to the physical world, human interactions, and safety and security engineering. The process is holistic because it must assure conceptual integrity and correct interoperability across all elements of the CPS. Unfortunately, at every stage of this process, vulnerabilities can be introduced into the system (due to negligence, mistakes, lack of skills, malicious activities, etc.). These dormant vulnerabilities can cause failures of the runtime system, possibly resulting in damage, loss of property or life, safety accidents, or security incidents. A promising approach to mitigate such risks is runtime anomaly detection using artificial intelligence/machine learning. This tutorial paper introduces the fundamental concepts of AI/ML anomaly detection and describes the corresponding intervention mechanisms. Automated intervention mechanisms are the last line of defense against failures, faults, malfunctions, and malicious activities—and their unfortunate consequences. The paper remains at the conceptual level and defers implementation details to subsequent publications. The content addresses advanced students (at the master’s level) and researchers entering this fascinating field. Full article
(This article belongs to the Special Issue New Advances in Cybersecurity Technology and Cybersecurity Management)
Show Figures

Figure 1

45 pages, 8329 KB  
Article
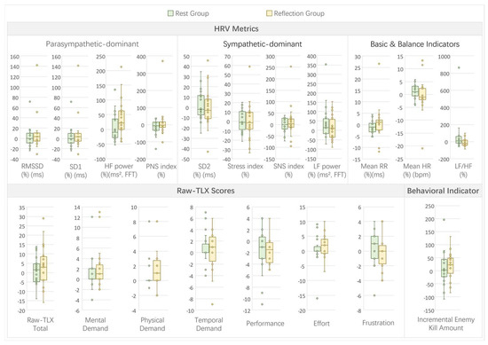
HRV-Based Multimodal Physiological Signal Monitoring Using Wearable Biosensors in Human–Computer Interaction: Cognitive Load in Real-Time Strategy Games
by Yunlong Shi, Muyesaier Kuerban, Yiyang Jin, Chaoyue Wang and Lu Chen
Sensors 2026, 26(7), 2181; https://doi.org/10.3390/s26072181 - 1 Apr 2026
Viewed by 422
Abstract
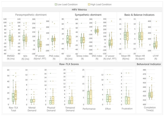
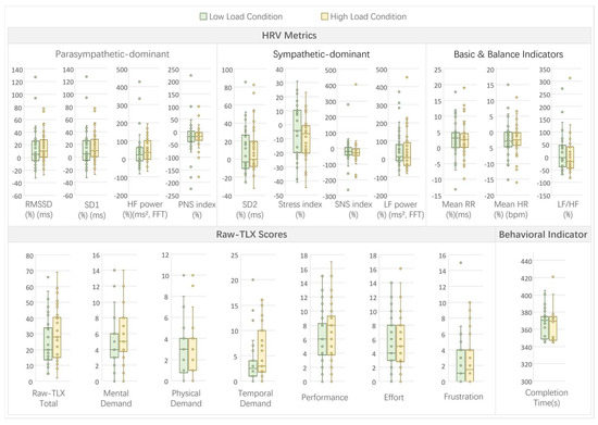
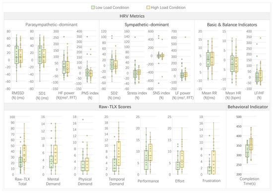
Real-time strategy (RTS) games provide a cognitively demanding and ecologically valid context for investigating workload dynamics in human–computer interaction (HCI). This multimodal study (HRV, NASA-TLX, behavior, interviews) examined multitasking, visual complexity, and decision pressure in 36 novice RTS players. High multitasking significantly increased [...] Read more.
Real-time strategy (RTS) games provide a cognitively demanding and ecologically valid context for investigating workload dynamics in human–computer interaction (HCI). This multimodal study (HRV, NASA-TLX, behavior, interviews) examined multitasking, visual complexity, and decision pressure in 36 novice RTS players. High multitasking significantly increased subjective workload (total raw-TLX: from 22.50 ± 14.65 to 36.47 ± 20.19, p < 0.001) and prolonged completion time (from 317.17 ± 37.26 s to 354.92 ± 50.70 s, p < 0.001). Decision pressure elevated subjective workload (total raw-TLX: from 20 to 28, p = 0.008) without affecting performance. Although HRV did not consistently differentiate experimental conditions at the group level, it showed stable individual-level associations with perceived workload—both in expected directions (e.g., LF power positively correlated with total raw-TLX across four experiments, r = 0.28–0.53, all p < 0.05) and in inverse relationships that deviate from conventional stress models (e.g., stress index negatively correlated with total raw-TLX, r = −0.34 to −0.40, all p < 0.01). These findings suggest that autonomic responses in complex interactive environments may reflect dynamic engagement processes rather than uniform stress activation, supporting multimodal cognitive load assessment and offering transferable insights for interface design and workload evaluation in demanding HCI contexts. Full article
(This article belongs to the Special Issue Human–Computer Interaction in Sensor Systems)
Show Figures

Graphical abstract

20 pages, 1367 KB  
Review
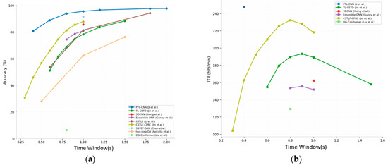
Deep Learning Decoding of Steady-State Visual Evoked Potential (SSVEP) for Real-Time Mobile Brain–Computer Interfaces: A Narrative Review from Laboratory Settings to Lightweight Engineering Applications
by Hanzhen Zhang and Chunjing Tao
Brain Sci. 2026, 16(4), 387; https://doi.org/10.3390/brainsci16040387 - 31 Mar 2026
Viewed by 331
Abstract
Background/Objectives: SSVEP-BCI has broad application potential in mobile human–computer interaction due to its high information transfer rate and stable signal characteristics. The introduction of deep learning technology has significantly advanced SSVEP decoding performance, offering novel approaches for processing short-duration signals and tackling [...] Read more.
Background/Objectives: SSVEP-BCI has broad application potential in mobile human–computer interaction due to its high information transfer rate and stable signal characteristics. The introduction of deep learning technology has significantly advanced SSVEP decoding performance, offering novel approaches for processing short-duration signals and tackling complex classification tasks. The establishment of the Tsinghua Benchmark dataset provides a standardized benchmark for evaluating algorithm performance, accelerating the development of deep learning-based SSVEP decoding. However, a summary of SSVEP deep learning decoding technologies for real-time mobile applications is lacking. Methods: We conducted a comprehensive literature review of SSVEP deep learning decoding studies published since 2023, using the Tsinghua Benchmark dataset. This review focuses on technical developments targeting real-time performance, low computational complexity, and high robustness. Results: We summarize the key technologies developed for real-time mobile SSVEP decoding. Our analysis thoroughly examines how these techniques address core challenges in the engineering implementation of mobile brain–computer interfaces, including real-time processing requirements, resource constraints, and environmental robustness. Conclusions: This review provides a comprehensive overview of SSVEP deep learning decoding technologies for mobile applications, establishing a technical foundation to advance mobile brain–computer interfaces from laboratory settings to practical deployment. Full article
(This article belongs to the Special Issue Trends and Challenges in Neuroengineering)
Show Figures

Figure 1

22 pages, 6047 KB  
Article
A Method for Measuring the Operating Force of Interventional Robots via Integration of Compliant Mechanisms and Sensors
by Baozhen Ren, Hui Li, Yongliang Cao, Chang Wang, Yan Zhao and Jianhua Zhang
Biomimetics 2026, 11(4), 229; https://doi.org/10.3390/biomimetics11040229 - 31 Mar 2026
Viewed by 289
Abstract
Interventional robots play a crucial role in surgical procedures, where accurate force measurement is essential for enhancing safety. Compliant mechanisms utilize material deformation to achieve millinewton-scale force output and millimeter-level displacement with high repeatability. Motivated by this, we propose a method for measuring [...] Read more.
Interventional robots play a crucial role in surgical procedures, where accurate force measurement is essential for enhancing safety. Compliant mechanisms utilize material deformation to achieve millinewton-scale force output and millimeter-level displacement with high repeatability. Motivated by this, we propose a method for measuring the catheter force by integrating a compliant mechanism and a sensor. First, we designed an operating force detection module. It comprises a double-parallelogram structure with four elastic units, a catheter drive module, and a sensor. The sensor connects the compliant mechanism to the base. Second, stiffness and gravity compensation models were established and validated experimentally. Finally, we constructed an experimental platform to evaluate the force measurement accuracy, drive accuracy, and real-time detection capability. Experimental results demonstrate that the proposed method achieves a maximum detection error of 0.1482 N, an average error of 0.0096 N, a resolution of 0.01 N, and an average axial delivery error of 0.8287 mm. Additionally, a master–slave control framework was developed, along with a master controller that manipulates the slave robot to deliver the catheter within a vascular phantom, while simultaneously displaying real-time force information via the human–computer interaction interface. Full article
(This article belongs to the Section Locomotion and Bioinspired Robotics)
Show Figures

Figure 1

42 pages, 656 KB  
Article
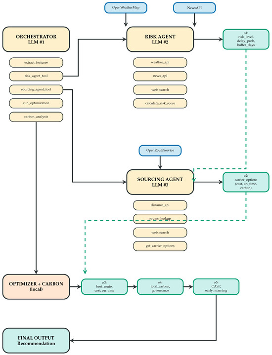
Operational Resilience Under Carbon Constraints: A Socio-Technical Multi-Agentic Approach to Global Supply Chains
by Rashanjot Kaur, Triparna Kundu, Bhanu Sharma, Kathleen Marshall Park and Eugene Pinsky
Systems 2026, 14(4), 374; https://doi.org/10.3390/systems14040374 - 31 Mar 2026
Viewed by 168
Abstract
High-stakes logistics, defined as supply chains where delays, quality loss, or noncompliance have serious human, safety, financial, or geopolitical consequences, are a prominent case of a broader reality: global supply chains are safety-, cost-, and time-critical socio-technical systems where forecasting quality, vendor coordination, [...] Read more.
High-stakes logistics, defined as supply chains where delays, quality loss, or noncompliance have serious human, safety, financial, or geopolitical consequences, are a prominent case of a broader reality: global supply chains are safety-, cost-, and time-critical socio-technical systems where forecasting quality, vendor coordination, and operational decisions shape service levels and stakeholder welfare. At the same time, decarbonization pressures and the growing use of AI for planning and control introduce new risks and trade-offs across energy, computation, and physical logistics. We develop a multi-agent framework that models supply chain system-of-systems dynamics drawing on (1) supply chain decision functions (shipment planning, sourcing and vendor management), (2) national energy-transition conditions that determine grid carbon intensity, and (3) carbon-aware computation accounting for AI-enabled decision support. Methodologically, we combine predictive analytics, unsupervised segmentation, and a carbon-cost-of-intelligence layer in a scenario-based assessment of how national energy-transition profiles–from Norway to India–affect the intensity of AI compute carbon, meaning the carbon emissions generated by the hardware and data centers required to train and run AI models. We introduce the carbon-adjusted supply chain performance (CASP) metric that integrates physical transport carbon, cold-chain overhead where applicable, and AI compute carbon into a per-package-type performance measure. Our analysis yields three actionable outputs for systems engineering and environmental management: carbon, service, and cost trade-off frontiers; governance levers (sourcing portfolio rules, buffers, and compute policies); and system-level early-warning indicators for disruption amplification. This study implements a tool-augmented multi-agent system (orchestrator, risk, and sourcing agents) using AWS bedrock and strands agents, where LLM-based agents orchestrate deterministic analytical engines through structured tool interfaces with adaptive query generation. Theoretically, we extend previous systems-of-systems and sustainable supply chain findings by formalizing package-type-specific carbon–service frontiers and by embedding AI compute carbon into a socio-technical resilience framework. Practically, the CASP benchmark, governance lever analysis, and multi-agent implementation provide decision-makers with concrete tools to compare carriers, routes, and compute strategies across countries while making transparent the trade-offs between service reliability and total carbon. Full article
Show Figures

Graphical abstract

13 pages, 2345 KB  
Article
Low-Power Electrochromic Displays Based on Electrocatalytic Counter Electrodes and PVDF-HFP Gel Polymer Electrolyte
by Liangliang Wu, Lili Liu, Fengchao Li, Qiang Li and Lingqi Wu
Materials 2026, 19(7), 1364; https://doi.org/10.3390/ma19071364 - 30 Mar 2026
Viewed by 275
Abstract
Electrochromic devices have emerged as promising candidates for non-emissive displays due to their particular photoelectric performance in complex lighting environments. They exhibit considerable potential in emerging fields such as Internet of Things terminals, flexible wearables and human–computer interaction interfaces. In this study, we [...] Read more.
Electrochromic devices have emerged as promising candidates for non-emissive displays due to their particular photoelectric performance in complex lighting environments. They exhibit considerable potential in emerging fields such as Internet of Things terminals, flexible wearables and human–computer interaction interfaces. In this study, we developed a low-power electrochromic display based on a Pt/FTO (Fluorine doped tin oxide) electrocatalytic counter electrode and a Poly(vinylidene fluoride-co-hexafluoropropylene) (PVDF-HFP) porous gel electrolyte. The Pt catalyst enhances Br/Br3− redox reactivity, which reduces the driving voltage from 2 V to 1 V, and accelerates the electrode reaction kinetics. It is systematically explained by the Density Functional Theory (DFT) calculations and electrochemical characterization. Furthermore, we demonstrate a proof-of-concept multicolor display incorporating the electrocatalytic counter electrode with various viologen derivatives. This approach provides a significant advancement toward next-generation high-performance displays and is supportive of the development of energy-efficient optoelectronic devices. Full article
(This article belongs to the Section Catalytic Materials)
Show Figures

Figure 1

33 pages, 14874 KB  
Article
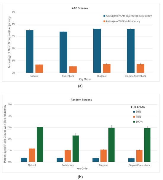
A Flash Group Creation Algorithm for P300 Brain–Computer Interface Integration with Irregular Assistive Technology Keyboard Layouts
by Jane E. Huggins, Palash Biswas, James K. Huggins and Rishabh Chandel
Sensors 2026, 26(7), 2123; https://doi.org/10.3390/s26072123 - 29 Mar 2026
Viewed by 345
Abstract
An event-related potential (ERP)-based brain–computer interface (BCI), or P300 BCI, has long been intended for communication access for individuals with severe motor impairments. BCI access to communication tools, websites, and augmentative and alternative communication (AAC) keyboards requires aligning BCI stimuli to screens with [...] Read more.
An event-related potential (ERP)-based brain–computer interface (BCI), or P300 BCI, has long been intended for communication access for individuals with severe motor impairments. BCI access to communication tools, websites, and augmentative and alternative communication (AAC) keyboards requires aligning BCI stimuli to screens with differing numbers of various-sized keys in partially populated grid layouts. Six design priorities were defined for creating and ordering flash groups: identifiability, unpredictability, perceptibility, minimality, anti-adjacency, and equality. Building on the checkerboard paradigm, multiple algorithmic approaches were evaluated on simulated AAC screens to create the magic square paradigm (MSP) for flash group creation for irregular key layouts. The MSP algorithm was then used for BCI access to the dynamic screens of a commercial AAC device that combines text-based and icon-based language representations and the resulting flash groups analyzed for design priorities of anti-adjacency and equality. The 126,944 flash groups created for 5778 selections on AAC screens had 0 groups with side-by-side adjacency, 0.02% with adjacency to an amalgamated key, and 6% with diagonally adjacent keys. The average difference between the shortest and longest flash groups was 1.9 keys. The MSP provides a novel method to access dynamic AAC keyboards with irregular layouts and multiple key sizes. Full article
Show Figures

Figure 1

22 pages, 2650 KB  
Article
Design and Implementation of an Eyewear-Integrated Infrared Eye-Tracking System
by Carlo Pezzoli, Marco Brando Mario Paracchini, Daniele Maria Crafa, Marco Carminati, Luca Merigo, Tommaso Ongarello and Marco Marcon
Sensors 2026, 26(7), 2065; https://doi.org/10.3390/s26072065 - 26 Mar 2026
Viewed by 415
Abstract
Eye-tracking is a key enabling technology for smart eyewear, supporting hands-free interaction, accessibility, and context-aware human–machine interfaces under strict constraints on size, power consumption, and computational complexity. While camera-based solutions provide high accuracy, their integration into lightweight and low-power wearable platforms remains challenging. [...] Read more.
Eye-tracking is a key enabling technology for smart eyewear, supporting hands-free interaction, accessibility, and context-aware human–machine interfaces under strict constraints on size, power consumption, and computational complexity. While camera-based solutions provide high accuracy, their integration into lightweight and low-power wearable platforms remains challenging. This paper is a feasibility study for the design, simulation, and experimental evaluation of a photosensor oculography (PSOG) eye-tracking system that is fully integrated into an eyewear frame, based on near-infrared (NIR) emitters and photodiodes. The proposed approach combines simulation-driven optimization of the optical constellation, a multi-frequency modulation and demodulation scheme enabling parallel source discrimination and robust ambient-light rejection, and a resource-efficient signal acquisition pipeline suitable for embedded implementation. Eye rotations in azimuth and elevation are inferred from differential reflectance patterns of ocular regions (sclera, iris, and pupil) using lightweight regression techniques, including shallow neural networks and Gaussian process regression, selected to balance estimation accuracy with computational and power constraints. System performance is evaluated using a controllable artificial-eye platform under defined geometric and illumination conditions, enabling repeatable assessment of gaze-estimation accuracy and algorithmic behavior. Sub-degree errors are achieved in this controlled setting, demonstrating the feasibility and potential effectiveness of the proposed architecture. Practical considerations for translation to real-world smart eyewear, including human-subject validation, anatomical variability, calibration strategies, and embedded deployment, are discussed and identified as directions for future work. By detailing the optical design methodology, modulation strategy, and algorithmic trade-offs, this work clarifies the distinct contributions of the proposed PSOG system relative to existing frame-integrated and camera-free eye-tracking approaches, and provides a foundation for further development toward wearable and augmented-reality applications. Full article
Show Figures

Figure 1

13 pages, 1072 KB  
Article
Supporting Novice Creativity in Design Education Through Human-Centred Explainable AI
by Ahmed Al-sa’di and Dave Miller
Theor. Appl. Ergon. 2026, 2(2), 4; https://doi.org/10.3390/tae2020004 - 24 Mar 2026
Viewed by 189
Abstract
Generative artificial intelligence tools are reshaping design by enabling novice designers to produce professional-quality user interfaces rapidly. However, for novice designers, exposure to AI-generated outputs that are far beyond their capabilities can inhibit creative growth. In this work, we investigate AI overperformance, when [...] Read more.
Generative artificial intelligence tools are reshaping design by enabling novice designers to produce professional-quality user interfaces rapidly. However, for novice designers, exposure to AI-generated outputs that are far beyond their capabilities can inhibit creative growth. In this work, we investigate AI overperformance, when superior AI outputs lower the creative confidence of novices, and explore whether human-centred and explainable AI interfaces can mitigate such effects while sustaining creative agency. We conducted a within-subjects experiment with 75 novice designers using a web-based research platform. Participants completed mobile app design tasks under three conditions: Human-Only (baseline), AI Overmatch (exposure to superior AI outputs), and XAI-Enhanced (exposure to AI outputs with an embedded explainable interface). A repeated-measures ANOVA indicated that creative self-efficacy varied significantly, F = 24.67, p < 0.001, η2 = 0.18. While creative self-efficacy was significantly decreased in the AI Overmatch condition, M = −1.18, SD = 0.32, when compared to the Human-Only conditions, M = 0.08, SD = 0.15, this was significantly increased in the XAI-Enhanced condition, M U= 0.42, SD = 0.18. This also led to a rise in creative performance across both ideation and output quality. The results showed that the AI Overmatch condition significantly reduced creative self-efficacy and originality; however, this negative effect was mitigated by the XAI-Enhanced interface, which enhanced confidence and idea quality. Mediation analysis demonstrated that expectancy disconfirmation explains the negative impact of AI overperformance on human creativity. These findings provide constructive design principles for educational AI tools and contribute to HCI theory by demonstrating that pedagogically oriented, transparent AI supports human–AI collaboration without diminishing human agency. Full article
Show Figures

Figure 1

45 pages, 2643 KB  
Article
From Complexity Theory to Computational Wisdom: Enhancing EEG–Neurotransmitter Models Through Sophimatics for Brain Data Analysis
by Gerardo Iovane and Giovanni Iovane
Algorithms 2026, 19(3), 237; https://doi.org/10.3390/a19030237 - 22 Mar 2026
Viewed by 280
Abstract
The analysis of brain data through electroencephalography (EEG) has become essential in neuroscience, affective computing, and brain–computer interfaces. Recent work associates EEG features with artificial neurotransmitter models, simulating emotions and rational–emotional decision-making using complexity theory. However, current methods face limitations: (1) linear temporal [...] Read more.
The analysis of brain data through electroencephalography (EEG) has become essential in neuroscience, affective computing, and brain–computer interfaces. Recent work associates EEG features with artificial neurotransmitter models, simulating emotions and rational–emotional decision-making using complexity theory. However, current methods face limitations: (1) linear temporal representations lacking memory and anticipation, (2) limited contextual adaptation, (3) difficulty with paradoxical affective states, and (4) absence of ethical reasoning in decision-making. We present a framework based on Sophimatics, using complex time (t=treal+itimagC) where treal represents chronology and timag encodes experiential dimensions including memory depth and anticipatory imagination. The Super Time Cognitive Neural Network (STCNN) architecture enables the parallel processing of objective time sequences and subjective cognitive experiences. Our Sophimatics-assisted EEG analysis achieves: (1) two-dimensional temporal coherence integrating past experiences and future projections, (2) context-sensitive adaptation via ontological knowledge graphs, (3) interpretable symbolic reasoning compatible with clinical psychology, (4) mechanisms for resolving affective paradoxes, and (5) ethical constraints ensuring value-based decision-making. Across three case studies (emotion recognition, meditation-induced transitions, and brain–computer interface decision support), integrated Sophimatics models outperform traditional machine learning (15–22% accuracy improvement) and complexity theory models (8–14% improvement), while offering greater cognitive richness and immunity to incomplete data. Results establish a post-generative AI framework with computational wisdom: relationally interactive, ethically informed, and temporally consistent with human cognitive and affective life. The framework outlines paths toward next-generation neuromorphic systems achieving genuine understanding beyond pattern recognition. Full article
Show Figures

Figure 1

32 pages, 7914 KB  
Article
UAV Target Detection and Tracking Integrating a Dynamic Brain–Computer Interface
by Jun Wang, Zanyang Li, Lirong Yan, Muhammad Imtiaz, Hang Li, Muhammad Usman Shoukat, Jianatihan Jinsihan, Benjun Feng, Yi Yang, Fuwu Yan, Shumo He and Yibo Wu
Drones 2026, 10(3), 222; https://doi.org/10.3390/drones10030222 - 21 Mar 2026
Viewed by 548
Abstract
To address the inherent limitations in the robustness of fully autonomous unmanned aerial vehicle (UAV) visual perception and the high cognitive workload associated with manual control, this paper proposes a human-in-the-loop brain–computer interface (BCI) control framework. The system integrates steady-state visual evoked potential [...] Read more.
To address the inherent limitations in the robustness of fully autonomous unmanned aerial vehicle (UAV) visual perception and the high cognitive workload associated with manual control, this paper proposes a human-in-the-loop brain–computer interface (BCI) control framework. The system integrates steady-state visual evoked potential (SSVEP) with deep learning techniques to create a spatio-temporally dynamic interaction paradigm, enabling real-time alignment between visual targets and frequency stimuli. At the perception level, an enhanced YOLOv11 network incorporating partial convolution (PConv) and shape intersection over union (Shape-IoU) loss is developed and coupled with the DeepSort multi-object tracking algorithm. This configuration ensures high-speed execution on edge computing platforms while maintaining stable stimulus coverage over dynamic targets, thus providing a robust visual induction environment for EEG decoding. At the neural decoding level, an enhanced task-discriminant component analysis (TDCA-V) algorithm is introduced to improve signal detection stability within non-stationary flight conditions. Experimental results demonstrate that within the predefined fixation task window, the system achieves 100% success in maintaining target identity (ID). The BCI system achieved an average command recognition accuracy of 91.48% within a 1.0 s time window, with the TDCA-V algorithm significantly outperforming traditional spatial filtering methods in dynamic scenarios. These findings demonstrate the system’s effectiveness in decoupling human cognitive intent from machine execution, providing a robust solution for human–machine collaborative control. Full article
(This article belongs to the Section Artificial Intelligence in Drones (AID))
Show Figures

Figure 1

16 pages, 6169 KB  
Article
Effect of Internal Structural Design on Stress Distribution in 3D-Printed Subperiosteal Implants Under Mechanical Loading
by Ádám Vörös, Balázs Lőrincz, János Kónya and Ibolya Zsoldos
Bioengineering 2026, 13(3), 368; https://doi.org/10.3390/bioengineering13030368 - 20 Mar 2026
Viewed by 486
Abstract
Custom-made subperiosteal implants are increasingly used in clinical cases where significant bone loss due to trauma or disease renders conventional endosseous implant placement unfeasible. This study investigated how different internal structural designs affect the deformation and stress distribution in mandibular subperiosteal implants under [...] Read more.
Custom-made subperiosteal implants are increasingly used in clinical cases where significant bone loss due to trauma or disease renders conventional endosseous implant placement unfeasible. This study investigated how different internal structural designs affect the deformation and stress distribution in mandibular subperiosteal implants under clinically relevant loading conditions. An idealized implant geometry was defined based on average human mandibular dimensions, and four configurations with identical outer shape and connection features were created, differing only in sidewall architecture (solid, top-relieved, top-relieved with lateral perforations, and top-relieved lattice framework). All specimens were manufactured by metal additive manufacturing and evaluated using cone-beam computed tomography (CBCT). Mechanical testing was performed in two stages: (i) cyclic loading consisting of 500 bite cycles at an overall force of ~326–350 N and (ii) a single static high-load event of 2000 N, applied parallel to the fixation pin axes. CT datasets acquired before and after each stage were compared to detect permanent deformation. No measurable residual deformation was identified in any configuration; the only observed macroscopic change was an adhesive-bond limitation in one case, rather than structural yielding of the implant. Finite element analysis further supported these findings by identifying localized stress concentrations mainly at the implant–prosthetic interface and by revealing the load-transfer zones that govern the mechanical response. Overall, the results indicate that lightweight, perforated, and lattice-based internal designs can preserve global structural integrity across physiological and supra-physiological load ranges while enabling design optimization to improve stress distribution. Full article
(This article belongs to the Special Issue Applications of Biomaterials in Dental Medicine)
Show Figures

Figure 1

21 pages, 20926 KB  
Article
Research on Neuro-Acoustic Human–Machine Collaborative Inter-Domain Global Attention Fusion for Underwater Acoustic Target Recognition
by Jiaqi Zhang, Zhangsong Shi, Huihui Xu, Zhe Rao, Songxue Bai and Junfeng Gao
J. Mar. Sci. Eng. 2026, 14(6), 578; https://doi.org/10.3390/jmse14060578 - 20 Mar 2026
Viewed by 223
Abstract
To enhance the adaptability of current underwater acoustic target recognition technology in complex marine environments and improve the performance of human–machine collaborative operations, this study proposes a human–machine collaborative underwater acoustic target recognition technology based on brain–computer interface technology. This method combines synchronized [...] Read more.
To enhance the adaptability of current underwater acoustic target recognition technology in complex marine environments and improve the performance of human–machine collaborative operations, this study proposes a human–machine collaborative underwater acoustic target recognition technology based on brain–computer interface technology. This method combines synchronized underwater acoustic neural features between acoustic signals and human brains to propose an inter-domain global attention fusion module to explore the fusion relationship of features at different depths, and to enhance the joint feature expression ability by combining potential complementary information between modalities. The experimental results show that the proposed network model can enhance the feature discrimination ability and obtain a more stable recognition model. Compared to a single feature, the human–machine collaborative fusion-feature model exhibits stronger classification performance, with an average classification accuracy of 96.4444%. This method can alleviate the limitations of single-mode underwater acoustic target recognition technology, combine the complementary advantages of humans and machines to achieve effective human–machine cooperation, and provide new insights for future underwater recognition technology and marine research. Full article
(This article belongs to the Section Ocean Engineering)
Show Figures

Figure 1

23 pages, 2368 KB  
Article
MitoGEx: An Integrated Platform for Streamlined Human Mitochondrial Genome Analysis
by Kongpop Jeenkeawpiam, Pemikar Srifa, Natakorn Nokchan, Natthapon Khongcharoen, Anas Binkasem and Surasak Sangkhathat
Genes 2026, 17(3), 338; https://doi.org/10.3390/genes17030338 - 18 Mar 2026
Viewed by 311
Abstract
Background/Objectives: Mitochondrial DNA (mtDNA) is an important resource for understanding human ancestry, population diversity, and the molecular mechanisms of mitochondrial diseases. However, analyzing mtDNA thoroughly often requires advanced bioinformatics skills and command-line knowledge. To address this challenge, we created Mitochondrial Genome Explorer [...] Read more.
Background/Objectives: Mitochondrial DNA (mtDNA) is an important resource for understanding human ancestry, population diversity, and the molecular mechanisms of mitochondrial diseases. However, analyzing mtDNA thoroughly often requires advanced bioinformatics skills and command-line knowledge. To address this challenge, we created Mitochondrial Genome Explorer (MitoGEx), a user-friendly computational pipeline optimized for human mtDNA analysis that combines multiple mtDNA analysis modules within a single graphical user interface. Methods: The platform simplifies key analytical steps, such as quality control, sequence alignment, alignment quality assessment, variant detection, haplogroup classification, and phylogenetic reconstruction. Users can choose between Quick and Advanced modes, which offer default settings or customizable options based on their analysis needs. To demonstrate its effectiveness, we analyzed 15 whole-exome sequencing (WES) samples from Songklanagarind Hospital using MitoGEx. Results: The sequencing data were of high quality, with over 92 percent of bases scoring above a Phred score and consistent GC content across all samples. Variant detection using the GATK mitochondrial pipeline and annotation with ANNOVAR and the MitImpact database revealed multiple high-confidence variants. Haplogroup classification with Haplogrep 3 and phylogenetic analysis with IQ-TREE 2 confirmed diverse maternal lineages within the cohort. Conclusions: Taken together, MitoGEx facilitates mitochondrial genome analysis in a reproducible and accessible manner for both research and clinical bioinformatics applications. The analytical results produced by MitoGEx are concordant with those obtained using standalone bioinformatic tools, demonstrating analytical correctness. By integrating all analysis steps into a single automated workflow, MitoGEx reduces execution time and limits human error inherent to manual, multi-step pipelines. Full article
(This article belongs to the Special Issue Molecular Basis in Rare Genetic Disorders)
Show Figures

Figure 1

58 pages, 7331 KB  
Review
Human–Robot Interaction in Indoor Mobile Robotics: Current State, Interaction Modalities, Applications, and Future Challenges
by Arman Ahmed Khan and Kerstin Thurow
Sensors 2026, 26(6), 1840; https://doi.org/10.3390/s26061840 - 14 Mar 2026
Viewed by 462
Abstract
This paper provides a comprehensive survey of Human–Robot Interaction (HRI) for indoor mobile robots operating in human-centered environments such as hospitals, laboratories, offices, and homes. We review interaction modalities—including speech, gesture, touch, visual, and multimodal interfaces—and examine key user experience factors such as [...] Read more.
This paper provides a comprehensive survey of Human–Robot Interaction (HRI) for indoor mobile robots operating in human-centered environments such as hospitals, laboratories, offices, and homes. We review interaction modalities—including speech, gesture, touch, visual, and multimodal interfaces—and examine key user experience factors such as usability, trust, and social acceptance. Implementation challenges are discussed, encompassing safety, privacy, and regulatory considerations. Representative case studies, including healthcare and domestic platforms, highlight design trade-offs and integration lessons. We identify critical technical challenges, including robust perception, reliable multimodal fusion, navigation in dynamic spaces, and constraints on computation and power. Finally, we outline future directions, including embodied AI, adaptive context-aware interactions, and standards for safety and data protection. This survey aims to guide the development of indoor mobile robots capable of collaborating with humans naturally, safely, and effectively. Full article
Show Figures

Figure 1

Back to TopTop