Sign in to use this feature.

Years

Between: -

Subjects

remove_circle_outline
remove_circle_outline
remove_circle_outline
remove_circle_outline
remove_circle_outline
remove_circle_outline
remove_circle_outline
remove_circle_outline
remove_circle_outline

Journals

remove_circle_outline
remove_circle_outline
remove_circle_outline
remove_circle_outline
remove_circle_outline
remove_circle_outline
remove_circle_outline
remove_circle_outline
remove_circle_outline
remove_circle_outline
remove_circle_outline
remove_circle_outline
remove_circle_outline
remove_circle_outline
remove_circle_outline
remove_circle_outline
remove_circle_outline
remove_circle_outline
remove_circle_outline

Article Types

Countries / Regions

remove_circle_outline
remove_circle_outline
remove_circle_outline
remove_circle_outline
remove_circle_outline
remove_circle_outline

Search Results (5,256)

Search Parameters:
Keywords = histone

Order results
Result details
Results per page
Select all
Export citation of selected articles as:
31 pages, 5573 KB  
Review
Oxidative Stress, Environmental Pollutants, Aging, and Epigenetic Regulation: Mechanistic Insights and Biomarker Advances
by Minelly Krystal Gonzalez Acevedo, Michael Powers and Luca Cucullo
Antioxidants 2026, 15(4), 494; https://doi.org/10.3390/antiox15040494 - 16 Apr 2026
Abstract
Environmental pollutants, lifestyle factors, and intrinsic metabolism can amplify reactive oxygen and nitrogen species (ROS/RNS) generation beyond antioxidant capacity. The resulting oxidative stress damages macromolecules, perturbs redox signaling, and may accelerate biological aging. This review synthesizes evidence published mainly in 2020–2025 on how [...] Read more.
Environmental pollutants, lifestyle factors, and intrinsic metabolism can amplify reactive oxygen and nitrogen species (ROS/RNS) generation beyond antioxidant capacity. The resulting oxidative stress damages macromolecules, perturbs redox signaling, and may accelerate biological aging. This review synthesizes evidence published mainly in 2020–2025 on how major pollutant classes (air pollutants, metals, pesticides, nanoparticles, and micro-/nanoplastics) induce ROS through shared nodes mitochondrial electron transport disruption, NADPH oxidase activation, and redox cycling/Fenton chemistry and how these signals propagate to epigenetic remodeling (DNA methylation, histone modifications, and non-coding RNAs). To move beyond descriptive cataloging, we grade the strength of evidence by study context (cell culture, animal models, human observational studies, and clinically oriented biomarker research), highlight convergent findings and unresolved controversies, and specify key methodological limits. We then compare oxidative-stress biomarker platforms by analytical specificity, pre-analytical susceptibility, and translational readiness, distinguishing validated markers from exploratory redox-epigenetic and multi-omics signatures. Finally, we discuss how exposomics and AI-assisted multi-omics integration may support biomarker discovery while emphasizing current constraints (confounding, batch effects, and limited prospective validation) that must be addressed for clinical translation. Full article
(This article belongs to the Special Issue Oxidative Stress from Environmental Exposures)
Show Figures

Figure 1

38 pages, 4136 KB  
Review
Chromatin Remodeling, DNA Double-Strand Break Repair, and Human Disease: How a Breakup Changes You
by Adriana Chiaramida, Christopher B. Cummings and Thomas L. Clarke
Biomolecules 2026, 16(4), 589; https://doi.org/10.3390/biom16040589 - 15 Apr 2026
Abstract
Chromatin architecture is a central determinant of genomic stability. Effective DNA repair requires dynamic chromatin remodeling to grant repair factors timely access to lesions and to orchestrate repair pathway choice. Disruption of chromatin-regulatory mechanisms or DNA damage response pathways undermines repair fidelity and [...] Read more.
Chromatin architecture is a central determinant of genomic stability. Effective DNA repair requires dynamic chromatin remodeling to grant repair factors timely access to lesions and to orchestrate repair pathway choice. Disruption of chromatin-regulatory mechanisms or DNA damage response pathways undermines repair fidelity and contributes to a wide spectrum of human disorders, including developmental syndromes, premature aging, and multiple cancers. Here, we review how chromatin state and remodeling complexes shape detection, signaling, and resolution of DNA double-strand breaks, and we examine how their misregulation drives disease and presents opportunities for therapeutic intervention. Specifically, we discuss how post-translational modifications and ATP-dependent chromatin remodeling complexes contribute to DNA damage repair with a particular focus on DNA double-strand breaks, one of the most deleterious DNA lesions. We summarize how chromatin remodeling and histone post-translational modifications regulate DNA repair pathway choice, and how these processes are essential for safeguarding genomic integrity and preventing human disease. Finally, we discuss emerging concepts and major unanswered questions in the context of chromatin function and DNA double-strand break repair, with a focus on exploring the emerging literature on the role of chromatin compartments and topological associated domains for orchestrating DNA repair within chromatin and safeguarding genomic stability. Full article
(This article belongs to the Special Issue Functional Analysis of Genes Related to DNA Damage)
25 pages, 3055 KB  
Review
Epigenetic Biomarkers for Predicting Nucleoside Analog Drug Response and Resistance in Cancer
by John Kaszycki, Jackson C. Lin, Minji Kim and Hunmin Jung
Biomolecules 2026, 16(4), 587; https://doi.org/10.3390/biom16040587 - 15 Apr 2026
Abstract
Nucleoside analogs (NAs) play a central role in cancer therapy, either through direct cytotoxicity or epigenome reprogramming. They are clinically effective but have shortcomings in their long-term effectiveness because of variable patient responses and the emergence of resistance. There is growing evidence that [...] Read more.
Nucleoside analogs (NAs) play a central role in cancer therapy, either through direct cytotoxicity or epigenome reprogramming. They are clinically effective but have shortcomings in their long-term effectiveness because of variable patient responses and the emergence of resistance. There is growing evidence that DNA methylation, histone modifications, chromatin remodeling, and non-coding RNAs (ncRNAs) are key factors that determine sensitivity and resistance to NAs. This review summarizes existing evidence on the epigenetic control of cytotoxic and epigenetic nucleoside analogs, discusses predictive biomarkers of human Equilibrative Nucleoside Transporter 1 (hENT1) and deoxycytidine kinase (dCK) promoter methylation, histone modifications, and ncRNA signatures, and assesses the emerging strategies of multi-omic integration. Improvements in detection methods, such as high-resolution sequencing, single-cell profiling, and liquid biopsy, are addressed, along with the issues of reproducibility, tumor heterogeneity, and clinical translation. Epigenetic biomarkers are promising for patient stratification in clinical trials, although a lack of uniformity in technical and methodological approaches currently constrains their full potential. The future focus will be on standardized panels of biomarkers, real-time monitoring, rational combination strategies, and biomarker-directed clinical trial designs. Overall, epigenetic biomarkers are capable of changing nucleoside analog therapy into a more precise, durable, and personalized treatment approach. Full article
Show Figures

Figure 1

24 pages, 14504 KB  
Article
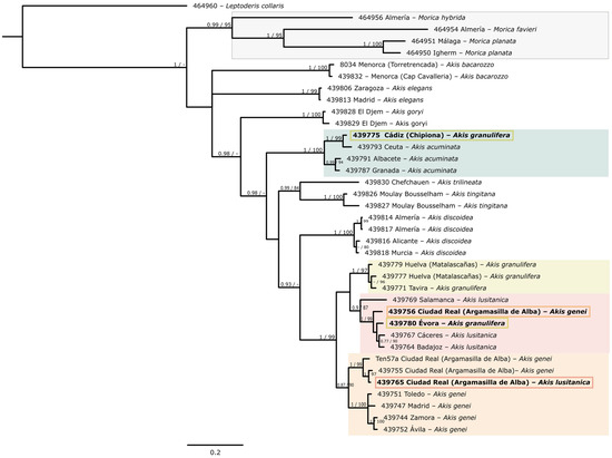
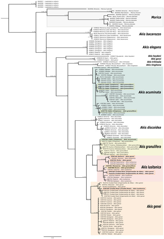
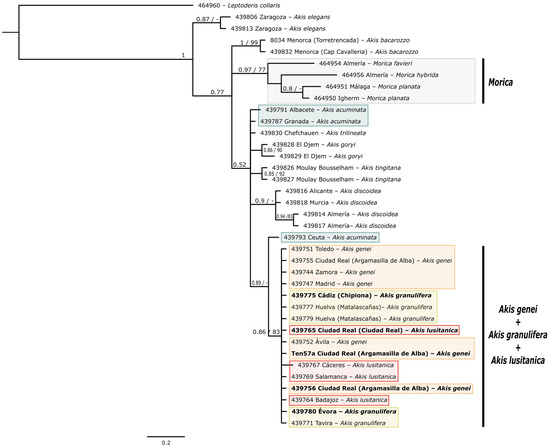
Morphological and Cyto-Nuclear Conflicting Signals Across Non-Sister Lineages in Darkling Beetles (Tenebrionidae: Akis)
by Pilar Jurado-Angulo, Ernesto Recuero, José L. Ruiz and Mario García-París
Genes 2026, 17(4), 455; https://doi.org/10.3390/genes17040455 - 14 Apr 2026
Abstract
Background/Objectives: Cyto-nuclear discordances, resulting from the independent evolutionary histories of cytoplasmic and nuclear genomes, often obscure phylogenetic inference and species delimitation, particularly at shallow taxonomic levels. In this study, we examine the extent and causes of cyto-nuclear discordances within the darkling beetle [...] Read more.
Background/Objectives: Cyto-nuclear discordances, resulting from the independent evolutionary histories of cytoplasmic and nuclear genomes, often obscure phylogenetic inference and species delimitation, particularly at shallow taxonomic levels. In this study, we examine the extent and causes of cyto-nuclear discordances within the darkling beetle tribe Akidini (Coleoptera: Tenebrionidae), focusing on the genera Akis Herbst, 1799 and Morica Dejean, 1834. Methods: Using two molecular markers—nuclear histone 3 (H3) and mitochondrial cytochrome c oxidase subunit I (COI)—and a comprehensive sampling from western Europe and northern Africa, we assess reciprocal monophyly, internal relationships, and phylogenetic incongruence across datasets. Results: Discordances between morphological species assignment and mitochondrial topologies may result from retained ancient polymorphisms or historical introgression among closely related species (e.g., Akis genei vs. Akis lusitanica). However, these causes seem less plausible for explaining discordances between nuclear and mitochondrial markers involving non-closely related species (e.g., A. discoidea and A. granulifera). The geographic location of the problematic specimens, limited to a narrow marginal contact zone between the two non-sister species, suggests that local hybridisation may occur. Conclusions: Our results indicate that cyto-nuclear discordances between mitochondrial and nuclear markers, even across morphologically well-differentiated non-sister lineages, may be more frequent than previously assumed in darkling beetles, highlighting both their evolutionary relevance and the need for caution when relying solely on mitochondrial data for species identification. Full article
(This article belongs to the Section Animal Genetics and Genomics)
Show Figures

Figure 1

19 pages, 1121 KB  
Review
Leveraging Epigenetic Biomarkers and CRISPR-Cas12a for Early Prostate Cancer Detection in Sub-Saharan Africa: Opportunities and Challenges
by Niels K. Nguedia, Emmanuel C. Amadi, Irrinus F. Kintung, Olubanke O. Ogunlana and Shalom N. Chinedu
J. Mol. Pathol. 2026, 7(2), 15; https://doi.org/10.3390/jmp7020015 - 13 Apr 2026
Viewed by 248
Abstract
Prostate cancer is a major cause of cancer-related deaths among men in Sub-Saharan Africa, where late-stage diagnoses are common due to limited access to affordable and sensitive diagnostic tools. Early detection is essential to improve survival and reduce the disease burden. This review [...] Read more.
Prostate cancer is a major cause of cancer-related deaths among men in Sub-Saharan Africa, where late-stage diagnoses are common due to limited access to affordable and sensitive diagnostic tools. Early detection is essential to improve survival and reduce the disease burden. This review explores the integration of epigenetic biomarkers and CRISPR-Cas12a technology as a transformative approach for early, non-invasive prostate cancer detection in resource-limited settings. Among the many complexities of cancer development, molecular dysregulation plays a critical role. Epigenetic modifications including DNA methylation, histone changes, and non-coding RNA expression have emerged as stable and specific biomarkers with significant potential for the early detection and characterisation of prostate carcinogenesis. However, their low concentration in body fluids poses a significant challenge for detection. CRISPR-Cas12a, renowned for its high specificity and sensitivity, offers a promising solution. When integrated with isothermal amplification and liquid biopsy techniques, it enables rapid, point-of-care diagnostics. This review proposes a CRISPR-Cas12a-based diagnostic pipeline for the detection of specific epigenetic markers in liquid biopsies that could be associated with prostate cancer. The adoption of this technology in Sub-Saharan Africa has the potential to significantly improve early diagnosis, reduce mortality, and promote health equity. Full article
Show Figures

Figure 1

34 pages, 7361 KB  
Article
HDAC Inhibition Induces Transient Phenotypic Inertia in Dormant OCCC Spheroids by Derepression of Cell Cycle Genes
by Sylvia Cheng, Bart Kolendowski, Yudith Ramos-Valdes, Trevor G. Shepherd and Gabriel E. DiMattia
Cells 2026, 15(8), 673; https://doi.org/10.3390/cells15080673 - 10 Apr 2026
Viewed by 373
Abstract
Multicellular cancer cell aggregates, termed spheroids, are anoikis-resistant, avascular, heterogeneous structures responsible for transcoelomic metastasis of ovarian clear cell carcinoma (OCCC). OCCC is a rare subtype of ovarian cancer with high ARID1A gene mutation rates, resulting in genome-wide changes to H3K27Ac levels and [...] Read more.
Multicellular cancer cell aggregates, termed spheroids, are anoikis-resistant, avascular, heterogeneous structures responsible for transcoelomic metastasis of ovarian clear cell carcinoma (OCCC). OCCC is a rare subtype of ovarian cancer with high ARID1A gene mutation rates, resulting in genome-wide changes to H3K27Ac levels and histone deacetylase (HDAC) function. Our study investigated the utility of HDAC inhibitor (HDACi) treatment and H3K27Ac dynamics in OCCC spheroids. By comparing KOC-7c and 105C OCCC cell lines, which have opposing abilities to proliferate as spheroids, we revealed that KOC-7c and 105C spheroids differentially regulated H3K27Ac levels, which correlated with the sensitivity of KOC-7c and the resistance of 105C spheroids to H3K27Ac-altering HDACi treatment. RNA-seq of Entinostat-treated versus vehicle-treated spheroids resulted in a dramatic change in the 105C spheroid transcriptome such that it more closely resembled the proliferative KOC-7c transcriptome over the short term. Comparative pathway analysis identified preferential de-repression of a G2/M checkpoint gene program in 105C spheroids upon Entinostat treatment when compared directly to the KOC-7c spheroids. Our results suggest that the utility of HDACi in OCCC is highly context-dependent. Full article
(This article belongs to the Section Cell Proliferation and Division)
Show Figures

Figure 1

18 pages, 8588 KB  
Article
Establishment of an Organogenesis-Based Regeneration System and Induction of Somatic Embryogenesis in Catalpa ovata
by Pingan Bao, Xingping Huo, Jingshuang Sun, Guanzheng Qu, Wenjun Ma, Junhui Wang and Ruiyang Hu
Plants 2026, 15(8), 1177; https://doi.org/10.3390/plants15081177 - 10 Apr 2026
Viewed by 320
Abstract
To overcome the seasonal constraints of explant availability and facilitate genetic improvement in Catalpa ovata, this study established a dual-pathway in vitro regeneration system (encompassing adventitious shoot organogenesis and somatic embryogenesis) using mature zygotic embryos. We systematically evaluated the synergistic effects of [...] Read more.
To overcome the seasonal constraints of explant availability and facilitate genetic improvement in Catalpa ovata, this study established a dual-pathway in vitro regeneration system (encompassing adventitious shoot organogenesis and somatic embryogenesis) using mature zygotic embryos. We systematically evaluated the synergistic effects of maternal genotypes, plant growth regulators (PGRs), basal media, and the histone deacetylase inhibitor Trichostatin A (TSA). Genotype screening revealed significant divergence in regenerative potential, with the half-sib family 32F17 exhibiting superior responsiveness (84.7% callus induction). A high cytokinin-to-auxin ratio (ZA3 medium) optimally drove direct shoot organogenesis. For adventitious shoot proliferation, the addition of TDZ significantly improved the multiplication coefficient (up to 2.99 on ZB4 medium), although a physiological trade-off with shoot elongation was observed. In parallel, the application of 10 µM TSA significantly enhanced somatic embryogenesis from embryogenic calli, effectively alleviating the inhibitory constraints of exogenous PGRs. For rhizogenesis, the DKW basal medium proved superior to half-strength MS, with the ZE3 treatment (0.1 mg·L−1 NAA + 0.1 mg·L−1 IBA) yielding the highest rooting frequency (69.6%) and robust root architecture. Notably, while somatic embryo conversion remained recalcitrant, plantlets derived exclusively from the adventitious shoot organogenesis pathway were successfully acclimatized ex vitro. These transplanted plantlets exhibited consistently high survival rates (83.1–84.4%) across all tested genotypes, effectively overcoming the initial genotype-dependent recalcitrance. Collectively, this optimized protocol provides a reliable technical platform for the large-scale clonal propagation and biotechnological breeding of C. ovata. Full article
(This article belongs to the Special Issue Sexual and Asexual Reproduction in Forest Plants—2nd Edition)
Show Figures

Figure 1

40 pages, 1527 KB  
Review
Epigenetic Alterations in Microbiome–Host Interactions in Inflammatory and Autoimmune Diseases
by Abdallah A. Basher, Mokhtar Rejili, Abdelkareem A. Ahmed, Mohamed Osman Abdalrahem Essa, Nasir A. Ibrahim, Nosiba S. Basher, Hosameldeen Mohamed Husien, Ahmed A. Saleh, Mudathir Y. Abdulrahman, Rifat Ullah Jan, Saber Y. Adam and Demin Cai
Int. J. Mol. Sci. 2026, 27(8), 3354; https://doi.org/10.3390/ijms27083354 - 8 Apr 2026
Viewed by 279
Abstract
Inflammatory and autoimmune diseases are now understood to be significantly influenced by the intricate interactions between the microbiome and host physiology. This review investigates the function of epigenetic dysregulation in microbiome–host interaction and its consequences for health and disease. Epigenetic modifications, including DNA [...] Read more.
Inflammatory and autoimmune diseases are now understood to be significantly influenced by the intricate interactions between the microbiome and host physiology. This review investigates the function of epigenetic dysregulation in microbiome–host interaction and its consequences for health and disease. Epigenetic modifications, including DNA methylation, histone modifications, and non-coding RNA-associated regulation, are key mechanisms that control gene expression without altering the underlying DNA sequence. Microbial metabolites and community composition alterations can cause disruptions in these epigenetic processes, resulting in dysregulated immune responses and the initiation of chronic inflammatory conditions. In particular, the diversity of gut microbiota alters host epigenetic patterns, affecting T cell differentiation, inflammatory modulation, and tissue homeostasis. Aberrant epigenetic modifications contribute to the pathogenesis of autoimmune diseases such as rheumatoid arthritis (RA) and systemic lupus erythematosus (SLE) by promoting inflammation and autoimmunity. Similarly, gut microbiota dysbiosis has been implicated in the development and progression of inflammatory bowel disease (IBD). Identifying the reciprocal interaction between epigenetic alterations and microbiome dynamics provides unique insights into therapeutic options targeted at restoring microbial homeostasis to prevent disease progress. Consequently, understanding the intricacies of epigenetic dysregulation in microbiome–host interactions represents a significant sector in biomedical research and highlights the promise for precision medicine approaches in treating inflammatory and autoimmune diseases. The potential for microbiome-based therapies to affect host epigenetic landscapes requires additional research, paving the way for innovative therapeutic paradigms targeted at improving host resilience and restoring immunological balance. The purpose of this review is to synthesize current knowledge on how epigenetic dysregulation and microbiome–host interactions drive inflammatory and autoimmune diseases and to highlight emerging therapeutic opportunities. Full article
(This article belongs to the Special Issue The Role of Gut Microbiome Regulation in Immunity and Inflammation)
Show Figures

Figure 1

17 pages, 1627 KB  
Article
Co-Occurrence of Nuclear-Catenin and H3K27me3 Expression in Advanced Colorectal Cancer: A Retrospective Observational Study
by Ramona Abrudan, Luca Abrudan, Andreea Cămărășan, Ovidiu Camarasan, Corina Florica Ioniță, Luca Vilceanu and Ovidiu Laurean Pop
Curr. Oncol. 2026, 33(4), 210; https://doi.org/10.3390/curroncol33040210 - 8 Apr 2026
Viewed by 165
Abstract
Colorectal cancer is a heterogeneous malignancy characterized by alterations in oncogenic signaling pathways and epigenetic mechanisms involved in gene regulation. Aberrant activation of the Wnt/β-catenin pathway represents a central molecular event in colorectal tumorigenesis, while histone-associated epigenetic modifications may contribute to tumor progression [...] Read more.
Colorectal cancer is a heterogeneous malignancy characterized by alterations in oncogenic signaling pathways and epigenetic mechanisms involved in gene regulation. Aberrant activation of the Wnt/β-catenin pathway represents a central molecular event in colorectal tumorigenesis, while histone-associated epigenetic modifications may contribute to tumor progression and variability. This study aimed to investigate the relationship between Wnt pathway activation and histone H3 lysine 27 trimethylation in colorectal cancer and to examine their associations with clinicopathological and molecular characteristics. A retrospective observational study was performed on 83 colorectal adenocarcinoma cases using immunohistochemical evaluation of nuclear β-catenin and H3K27me3 expression in formalin-fixed, paraffin-embedded tumor samples, together with molecular analysis of KRAS, NRAS, and BRAF mutations and microsatellite instability status. Nuclear β-catenin expression was observed in 39.8% of cases, while H3K27me3 exhibited negative, mosaic, or diffuse nuclear staining patterns. Nuclear β-catenin expression was significantly associated with patient sex and age, whereas H3K27me3 expression patterns were significantly associated with tumor location, histological grade, disease stage, and metastatic status. These results indicate that Wnt pathway activation and H3K27me3-associated epigenetic alterations frequently coexist in colorectal cancer and support the value of integrated molecular and epigenetic assessment. Full article
Show Figures

Figure 1

24 pages, 4606 KB  
Article
CTCF Regulates Erythroid Differentiation Through Control of Core Erythroid Transcription Factors
by Lorena García-Gaipo, Vanessa Junco, Lucía García-Gutiérrez, Verónica Torrano, Rosa Blanco, Alexandra Wiesinger, Rujula Pradeep, Jose Luis Arroyo, Ana Batlle-López, Javier León, Manuel Rosa-Garrido and M. Dolores Delgado
Biomolecules 2026, 16(4), 549; https://doi.org/10.3390/biom16040549 - 8 Apr 2026
Viewed by 323
Abstract
Erythropoiesis is tightly regulated by lineage-specific transcription factors that govern erythroid commitment, proliferation, and differentiation. A core erythroid transcriptional network, together with non-DNA-binding cofactors, occupies regulatory regions of genes essential for erythroid development. This process is further shaped by epigenetic mechanisms, including histone [...] Read more.
Erythropoiesis is tightly regulated by lineage-specific transcription factors that govern erythroid commitment, proliferation, and differentiation. A core erythroid transcriptional network, together with non-DNA-binding cofactors, occupies regulatory regions of genes essential for erythroid development. This process is further shaped by epigenetic mechanisms, including histone post-translational modifications and long-range chromatin interactions. CCCTC-binding factor (CTCF) is a multifunctional regulator with a central role in three-dimensional chromatin organization. Although CTCF has been implicated in hematopoietic differentiation and leukemogenesis, its specific function in erythropoiesis remains poorly defined. Here, we investigated the role of CTCF during erythroid differentiation using two complementary models: pluripotent K562 leukemia cells and primary human CD34+ hematopoietic stem/progenitor cells, each induced toward the erythroid lineage by distinct stimuli. In both systems, CTCF silencing impaired erythroid differentiation by repression of key erythroid transcription factor genes, including LMO2, KLF1, MYB, and ETS1. This repression was associated with enrichment of repressive histone marks at CTCF-binding sites within their regulatory regions. Moreover, CTCF cooperated with cohesin to establish and stabilize long-range chromatin interactions at these loci. These results provide new insight into how CTCF-dependent chromatin regulation contributes to normal erythroid development and suggest that perturbation of this regulatory axis may have implications for hematopoietic disorders and malignancies. Full article
Show Figures

Graphical abstract

28 pages, 2628 KB  
Article
Scalable Jet-O-Mized Eggshell Membrane Processing for Bioactives Promoting Gut Health
by Manar Younes, Tamer A. E. Ahmed, Riadh Hammami and Maxwell T. Hincke
Molecules 2026, 31(7), 1217; https://doi.org/10.3390/molecules31071217 - 7 Apr 2026
Viewed by 399
Abstract
This study introduces a novel, simplified, and scalable two-step process for generating bioactive eggshell membrane (ESM) formulations by combining jet-O-mizer ultra-fine milling of ESM (yielding JEM biomaterial) with KOH-mediated hydrolysis, achieving ~50% solubilization of proteins and peptides and enabling the first evaluation of [...] Read more.
This study introduces a novel, simplified, and scalable two-step process for generating bioactive eggshell membrane (ESM) formulations by combining jet-O-mizer ultra-fine milling of ESM (yielding JEM biomaterial) with KOH-mediated hydrolysis, achieving ~50% solubilization of proteins and peptides and enabling the first evaluation of ESM-derived bioactives for gut health applications. The soluble protein fraction (SJ) was separated from the whole hydrolysate (WJ), and subjected to simulated gastrointestinal digestion to assess stability and bioavailability. The antioxidant capacities of the JEM-derived material showed a significant 15-fold increase compared to soluble non-hydrolyzed JEM (NJEM). SJ inhibited E. coli bacterial growth by 50% within 24 h, compared to the untreated bacterial culture. The formulations demonstrated superior anti-inflammatory properties with lipopolysaccharide (LPS)-induced RAW macrophages, resulting in a 80% reduction in NO production compared to untreated cells. Proteomics analysis of SJ revealed key anti-inflammatory (YBX1, YWHAE) and antimicrobial (OCX36, OC-17, TENP, and histones) effectors whose coordinated activities could modulate gut microbial composition. The permeability of the intestinal barrier model Caco-2 monolayer was not significantly affected by treatment with any JEM-derived formulation, thereby predicting maintenance of intestinal integrity. This study provides safe, novel ESM derivatives with high bioavailability and multifunctional bioactivities, including antibacterial, antioxidant, and anti-inflammatory effects, positioning them as promising candidates for dietary supplements to promote gut health. Full article
Show Figures

Figure 1

15 pages, 940 KB  
Review
Alpha-Ketoglutarate: A Metabolic Regulator of Cellular Homeostasis and Pathophysiology
by Vinay Devulapalli, Akash Sathiyamurthi, Surabhi Gautam and Pallavi Bhattaram
Biomedicines 2026, 14(4), 836; https://doi.org/10.3390/biomedicines14040836 - 7 Apr 2026
Viewed by 530
Abstract
Alpha-Ketoglutarate (AKG), a central intermediate of the tricarboxylic acid cycle, is a crucial metabolic and signaling molecule that connects mitochondrial function with cellular homeostasis, immunological modulation, epigenetic remodeling, and lifespan. While mitochondrial AKG maintains energy metabolism, the nuclear AKG pool influences chromatin remodeling [...] Read more.
Alpha-Ketoglutarate (AKG), a central intermediate of the tricarboxylic acid cycle, is a crucial metabolic and signaling molecule that connects mitochondrial function with cellular homeostasis, immunological modulation, epigenetic remodeling, and lifespan. While mitochondrial AKG maintains energy metabolism, the nuclear AKG pool influences chromatin remodeling through DNA and histone modifications, which together control hypoxia responses and shape gene expression patterns. This dual role demonstrates AKG’s significance in mediating metabolic state, gene expression, and long-term cellular adaptability. AKG modulates immunological responses, reduces reactive oxygen species (ROS), promotes the polarization of anti-inflammatory macrophages, and suppresses nuclear factor kappa B (NF-κB) activation, thereby reducing chronic inflammatory processes. AKG restricts pro-inflammatory cytokine production, increases extracellular matrix synthesis, and reduces cartilage degradation in arthritic models, suggesting potential therapeutic benefits in autoimmune diseases and joint degeneration. Additionally, AKG affects lifespan in several model organisms, where supplementation enhances metabolic resilience, lowers age-related inflammation, modifies mTOR signaling, and preserves youthful epigenetic profiles. Additionally, because endogenous AKG levels decrease with age, oral supplementation of AKG, especially with calcium and arginine, has drawn attention to its potential benefits in longevity and metabolic health. Thus, AKG is versatile and has encouraging therapeutic promise for cancer, aging, and inflammatory illnesses. However, a lack of human clinical evidence prompts further research to determine ideal dosage, tissue selectivity, and long-term safety. The goal of this review is to critically examine the current mechanistic knowledge related to AKG biosynthesis and breakdown and its future implications in maintaining cellular homeostasis and controlling chronic inflammation. Full article
Show Figures

Figure 1

16 pages, 5168 KB  
Article
Multiomic Profiling Reveals the Regulation of Many Immune-Related Genes by PU.1 in Porcine Alveolar Macrophages
by Jiayao Jiang, Juan Yang, Liangliang Zhang, Yanhua Li, Chenyang Tang, Chenxi Li, Yuzhuo Li, Hairui Fan, Cui Du and Mingan Sun
Animals 2026, 16(7), 1116; https://doi.org/10.3390/ani16071116 - 5 Apr 2026
Viewed by 257
Abstract
Alveolar macrophages (AMs) play essential roles in maintaining homeostasis and immunity in the lung. The transcription factor PU.1, encoded by SPI1, is a core regulator in multiple immune cell lineages. However, its binding property and regulatory role in AMs remain unclear. The [...] Read more.
Alveolar macrophages (AMs) play essential roles in maintaining homeostasis and immunity in the lung. The transcription factor PU.1, encoded by SPI1, is a core regulator in multiple immune cell lineages. However, its binding property and regulatory role in AMs remain unclear. The pig serves as an important livestock species and a valuable biomedical model. Using porcine AMs (PAMs) as a model, we combined gene knockdown experiments with multiomic profiling to elucidate the regulatory role of PU.1 in AMs. By integrating the RNA-seq data before and after SPI1 knockdown, we demonstrate that disruption of PU.1 impairs the expression of numerous immune-related genes, including many crucial for innate immune responses. We further employed CUT&Tag to characterize the genome-wide occupancy of PU.1 and the active histone modification H3K27ac, and found that PU.1 primarily binds active cis-regulatory elements (CREs), including a large proportion of enhancers derived from transposable elements. Moreover, integrative analysis identifies a set of CREs and their associated genes, which are putative direct targets of PU.1. Overall, this study provides novel insights into the regulatory role of PU.1 in AMs and extends our knowledge about this core regulator in the mammalian immune system. Full article
(This article belongs to the Section Animal Genetics and Genomics)
Show Figures

Figure 1

14 pages, 1172 KB  
Review
IL-10–STAT3-Dependent Transcriptional Regulation in Microglia: Alzheimer’s Disease and Neuroinflammation
by Mi Eun Kim and Jun Sik Lee
Biomedicines 2026, 14(4), 826; https://doi.org/10.3390/biomedicines14040826 - 5 Apr 2026
Viewed by 343
Abstract
Interleukin-10 (IL-10) is a key immunoregulatory cytokine that suppresses inflammatory gene transcription in myeloid cells through signal transducer and activator of transcription 3 (STAT3). In Alzheimer’s disease and neuroinflammation, microglia express IL10ra and exhibit STAT3 Tyr705 phosphorylation following IL-10 stimulation, indicating IL-10 receptor-dependent [...] Read more.
Interleukin-10 (IL-10) is a key immunoregulatory cytokine that suppresses inflammatory gene transcription in myeloid cells through signal transducer and activator of transcription 3 (STAT3). In Alzheimer’s disease and neuroinflammation, microglia express IL10ra and exhibit STAT3 Tyr705 phosphorylation following IL-10 stimulation, indicating IL-10 receptor-dependent STAT3 activation. Recent studies demonstrate that IL-10 induces promoter-selective STAT3-dependent transcriptional regulation in microglia through chromatin-associated mechanisms, whereas gp130-dependent cytokines activate STAT3 to induce transcription of defined target genes, including Socs3 and Ccl5. Following IL-10 receptor activation, STAT3 binds regulatory regions of inflammatory genes, including Il1b, Tnf, Il6, and Nlrp3, with reduced RNA polymerase II and NF-κB binding. IL-10-dependent transcriptional repression involves formation of a nuclear SHIP1–STAT3 complex, localization of histone deacetylase (HDAC)1 and HDAC2 to H3K4me1-enriched enhancer regions, reduced H3K27ac, and decreased chromatin accessibility at regulatory regions of inflammatory genes. IL-10-activated STAT3 induces Socs3, which regulates JAK1 and TYK2 activity and STAT3 phosphorylation. Impairment of IL-10 receptor signaling in microglia is associated with increased inflammatory gene expression, enhanced inflammasome-related transcription, demyelination, and amyloid accumulation. This review focuses on IL-10–STAT3-dependent transcriptional regulation in microglia, including receptor signaling, chromatin-associated mechanisms, and disease-associated gene expression in Alzheimer’s disease and neuroinflammation. Full article
(This article belongs to the Special Issue The Role of Cytokines in Health and Disease: 3rd Edition)
Show Figures

Figure 1

92 pages, 3288 KB  
Review
Molecularly Targeted Therapies in Oncology: Mechanisms, Resistance, and Combination Strategies
by Klaudia Giercuszkiewicz-Haśnik, Beata Morak-Młodawska and Małgorzata Jeleń
Molecules 2026, 31(7), 1195; https://doi.org/10.3390/molecules31071195 - 3 Apr 2026
Viewed by 377
Abstract
Targeted therapies are reshaping oncology by enabling treatment selection based on actionable molecular alterations, improving precision, and reducing unnecessary toxicity. This review provides an up-to-date overview of current targeted treatment modalities and the medicinal chemistry principles that support their discovery and optimization. We [...] Read more.
Targeted therapies are reshaping oncology by enabling treatment selection based on actionable molecular alterations, improving precision, and reducing unnecessary toxicity. This review provides an up-to-date overview of current targeted treatment modalities and the medicinal chemistry principles that support their discovery and optimization. We synthesize evidence on small-molecule and biologic strategies spanning receptor and non-receptor kinases and their major signaling axes (PI3K-AKT-mTOR and RAS-RAF-MEK-ERK), apoptosis regulation (BCL-2 family), DNA repair via poly(ADP-ribose) polymerase (PARP) inhibition, and epigenetic or metabolic targets including histone deacetylases (HDACs), bromodomain and extra-terminal proteins (BET), and mutant isocitrate dehydrogenases (IDH1/2). Across these areas, we summarize recurrent resistance mechanisms and the rationale for combination or sequential approaches. Biologic targeted therapy is discussed in parallel, including immune checkpoint blockade, antibody–drug conjugates, bispecific antibodies (BsAb), and cell therapies such as chimeric antigen receptor T cells, with emphasis on biomarker-guided patient stratification. Finally, we outline emerging directions beyond canonical nodes, including modulation of the p53-MDM2/MDM4 axis, ferroptosis control through AIFM2/FSP1, and innate immune pathways such as CD47-SIRPa and the stimulator of interferon genes (STING). Overall, the field is shifting from single-target inhibition toward integrated strategies that combine precise molecular targeting with an understanding of signaling network dynamics, resistance evolution, and therapeutic vulnerabilities. Full article
(This article belongs to the Special Issue Synthesis of Anticancer Agents for Targeted Therapy)
Show Figures

Figure 1

Back to TopTop