Morphological and Cyto-Nuclear Conflicting Signals Across Non-Sister Lineages in Darkling Beetles (Tenebrionidae: Akis)
Abstract
1. Introduction
2. Materials and Methods
2.1. Taxon Sampling and DNA Sequencing
2.2. Phylogenetic Analyses
2.3. Species Delimitation Analyses
2.4. Morphological Study
3. Results
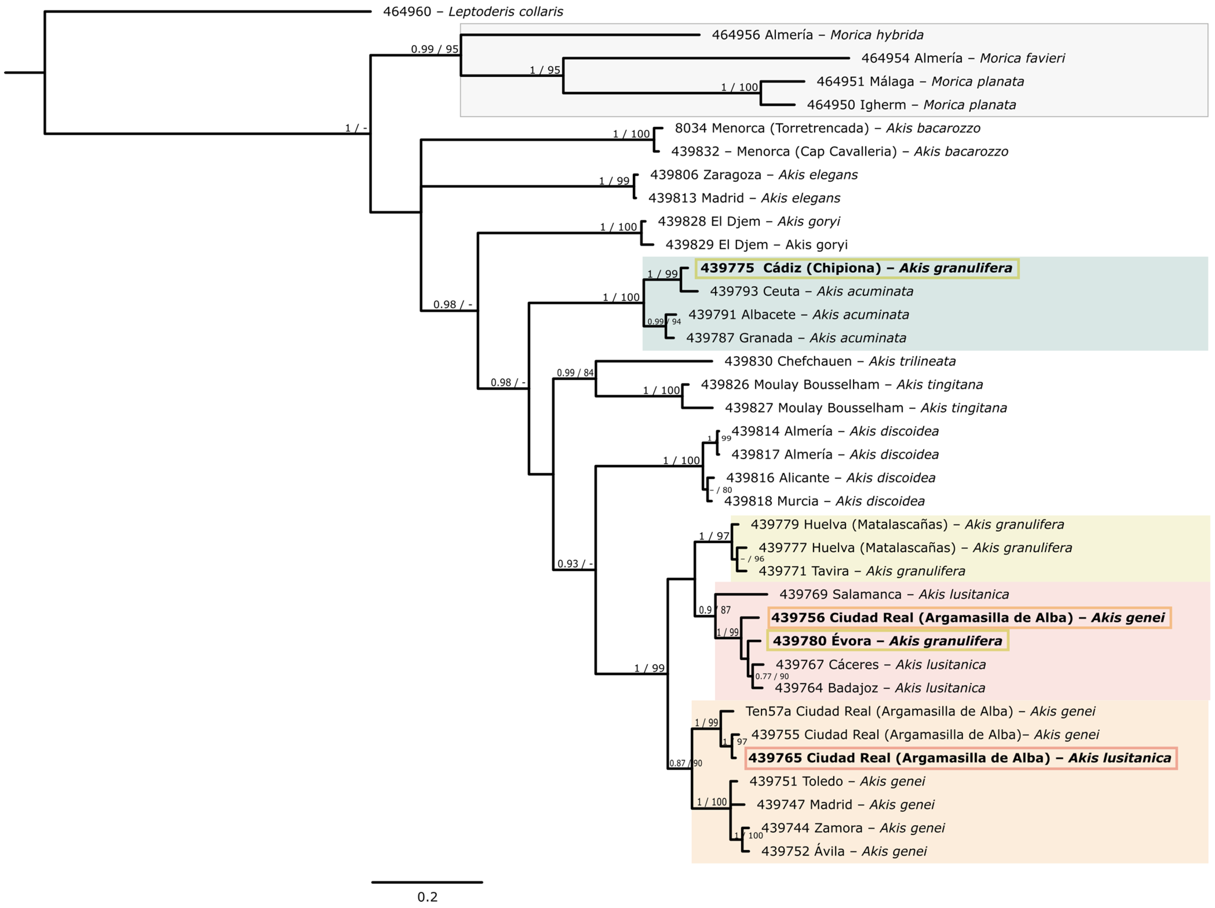
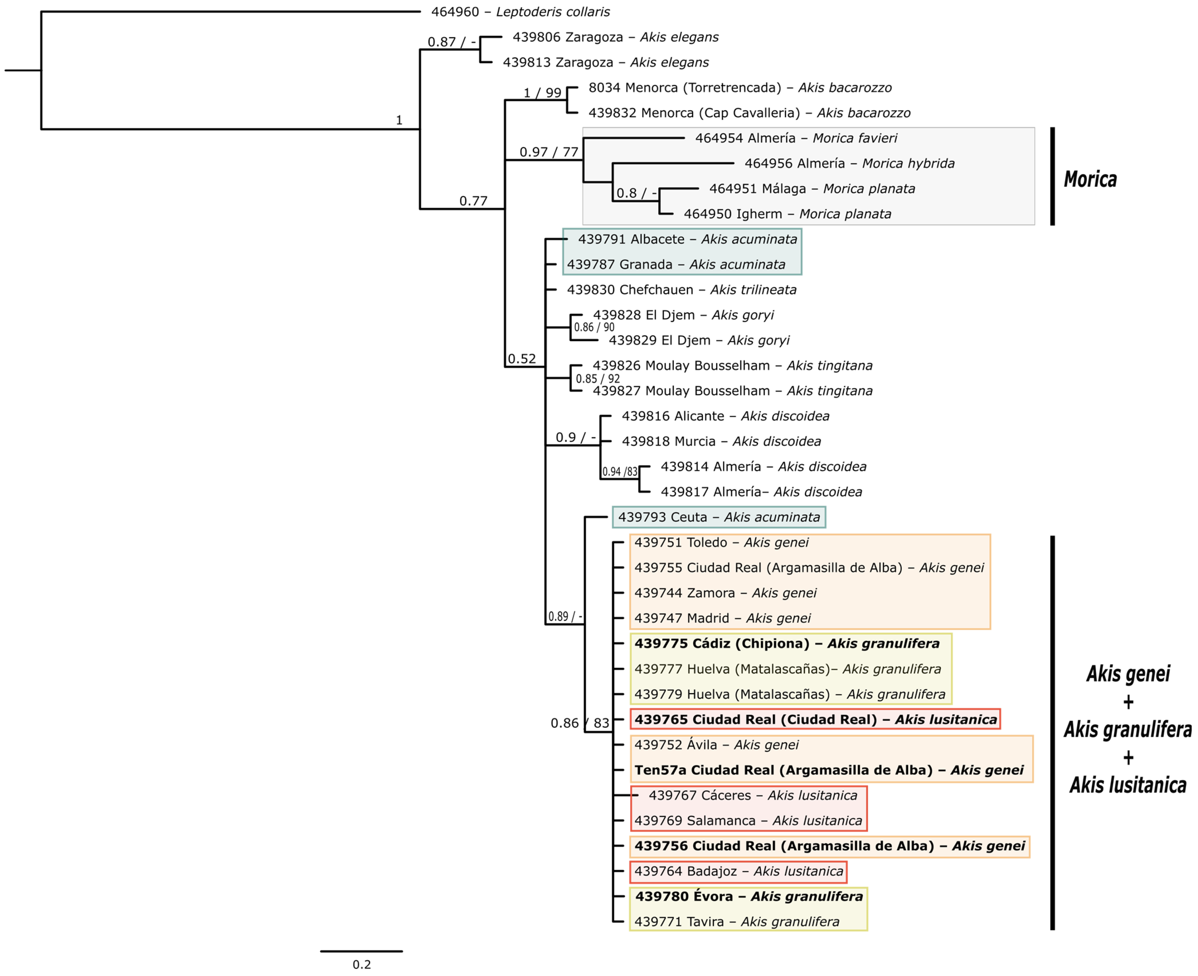
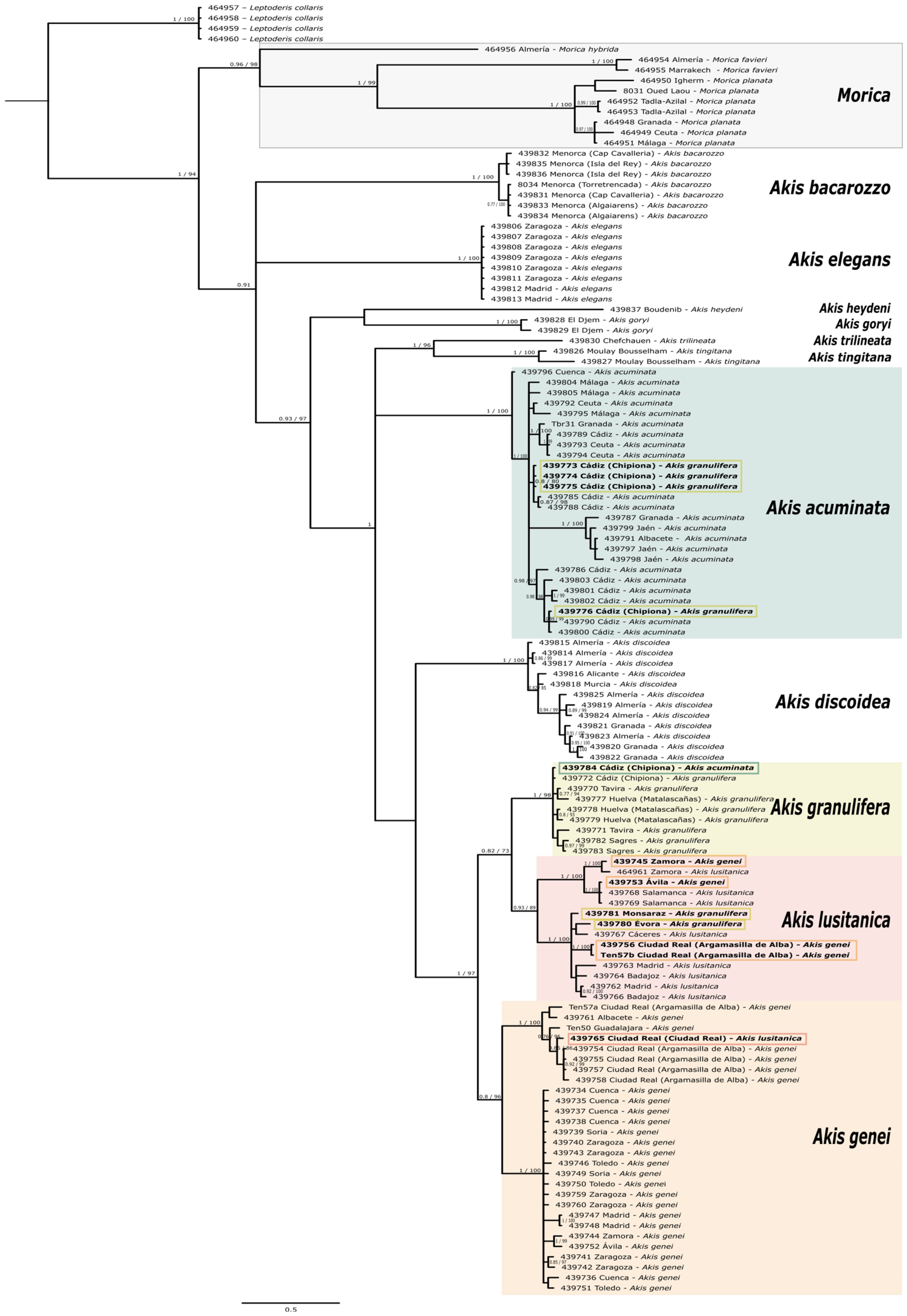
3.1. Species Delimitation
3.2. Interspecific Relationships
3.3. Intraspecific Relationships
4. Discussion
4.1. Phylogenetic Relationships and Morphological Diversity Within Akis and Morica
4.2. Biogeography
4.3. The Problems of Morphological Variability in Tenebrionid Taxonomy
4.4. Cyto-Nuclear Discordances and Hybridization
Supplementary Materials
Author Contributions
Funding
Institutional Review Board Statement
Informed Consent Statement
Data Availability Statement
Acknowledgments
Conflicts of Interest
References
- Funk, D.J.; Omland, K.E. Species-level paraphyly and polyphyly: Frequency, causes, and consequences, with insights from animal mitochondrial DNA. Annu. Rev. Ecol. Evol. Syst. 2003, 34, 397–423. [Google Scholar] [CrossRef]
- Philippe, H.; Brinkmann, H.; Lavrov, D.V.; Littlewood, D.T.J.; Manuel, M.; Wörheide, G.; Baurain, D. Resolving difficult phylogenetic questions: Why more sequences are not enough. PLoS Biol. 2011, 9, e1000602. [Google Scholar] [CrossRef]
- Som, A. Causes, consequences and solutions of phylogenetic incongruence. Brief. Bioinform. 2015, 16, 536–548. [Google Scholar] [CrossRef] [PubMed]
- Sanz-laParra, A.M.; García-París, M.; López-Estrada, E.K. Different Perspectives on the Phylogeny of Mordellidae (Coleoptera) Provided by Two Regions of the mtDNA COI Gene. Ann. Zool. 2023, 73, 293–312. [Google Scholar] [CrossRef]
- Martin, W.; Herrmann, R.G. Gene transfer from organelles to the nucleus: How much, what happens, and why? Plant Physiol. 1998, 118, 9–17. [Google Scholar] [CrossRef] [PubMed]
- Renoult, J.P.; Kjellberg, F.; Grout, C.; Santoni, S.; Khadari, B. Cyto-nuclear discordance in the phylogeny of Ficus section Galoglychia and host shifts in plant-pollinator associations. BMC Evol. Biol. 2009, 9, 248. [Google Scholar] [CrossRef]
- Wahlberg, N.; Weingartner, E.; Warren, A.D.; Nylin, S. Timing major conflict between mitochondrial and nuclear genes in species relationships of Polygonia butterflies (Nymphalidae: Nymphalini). BMC Evol. Biol. 2009, 9, 92. [Google Scholar] [CrossRef]
- De Chiara, M.; Friedrich, A.; Barré, B.; Breitenbach, M.; Schacherer, J.; Liti, G. Discordant evolution of mitochondrial and nuclear yeast genomes at population level. BMC Biol. 2020, 18, 92. [Google Scholar] [CrossRef]
- Korpelainen, H. The evolutionary processes of mitochondrial and chloroplast genomes differ from those of nuclear genomes. Naturwissenschaften 2004, 91, 505–518. [Google Scholar] [CrossRef]
- Vaghefi, N.; Kusch, S.; Németh, M.Z.; Seress, D.; Braun, U.; Takamatsu, S.; Panstruga, R.; Kiss, L. Beyond nuclear ribosomal DNA sequences: Evolution, taxonomy, and closest known saprobic relatives of powdery mildew fungi (Erysiphaceae) inferred from their first comprehensive genome-scale phylogenetic analyses. Front. Microbiol. 2022, 13, 903024. [Google Scholar] [CrossRef]
- Fisher-Reid, M.C.; Wiens, J.J. What are the consequences of combining nuclear and mitochondrial data for phylogenetic analysis? Lessons from Plethodon salamanders and 13 other vertebrate clades. BMC Evol. Biol. 2011, 11, 300. [Google Scholar] [CrossRef]
- Salichos, L.; Rokas, A. Inferring ancient divergences requires genes with strong phylogenetic signals. Nature 2013, 497, 327–331. [Google Scholar] [CrossRef] [PubMed]
- Jarvis, E.D.; Mirarab, S.; Aberer, A.J.; Li, B.; Houde, P.; Li, C.; Ho, S.Y.; Faircloth, B.C.; Nabholz, B.; Howard, J.T.; et al. Whole-genome analyses resolve early branches in the tree of life of modern birds. Science 2014, 346, 1320–1331. [Google Scholar] [CrossRef] [PubMed]
- Wickett, N.J.; Mirarab, S.; Nguyen, N.; Warnow, T.; Carpenter, E.; Matasci, N.; Ayyampalayam, S.; Barker, M.S.; Burleigh, J.G.; Gitzendanner, M.A.; et al. Phylotranscriptomic analysis of the origin and early diversification of land plants. Proc. Natl. Acad. Sci. USA 2014, 111, E4859–E4868. [Google Scholar] [CrossRef] [PubMed]
- Lakshmi, S.; Mohideen, M.A. Issues in reliability and validity of research. Int. J. Manag. Res. Rev. 2013, 3, 2752. [Google Scholar]
- Smith, S.A.; Moore, M.J.; Brown, J.W.; Yang, Y. Analysis of phylogenomic datasets reveals conflict, concordance, and gene duplications with examples from animals and plants. BMC Evol. Biol. 2015, 15, 150. [Google Scholar] [CrossRef]
- Bergsten, J. A review of long-branch attraction. Cladistics 2005, 21, 163–193. [Google Scholar] [CrossRef]
- Delsuc, F.; Brinkmann, H.; Philippe, H. Phylogenomics and the reconstruction of the tree of life. Nat. Rev. Genet. 2005, 6, 361–375. [Google Scholar] [CrossRef]
- Roch, S.; Steel, M. Likelihood-based tree reconstruction on a concatenation of alignments can be statistically inconsistent. Theor. Popul. Biol. 2015, 100, 56–62. [Google Scholar] [CrossRef]
- Zhang, D.; Rheindt, F.E.; She, H.; Cheng, Y.; Song, G.; Jia, C.; Qu, Y.; Alström, P.; Lei, F. Most genomic loci misrepresent the phylogeny of an avian radiation because of ancient gene flow. Syst. Biol. 2021, 70, 961–975. [Google Scholar] [CrossRef]
- Kingman, J.F.C. The coalescent. Stoch. Process. Appl. 1982, 13, 235–248. [Google Scholar] [CrossRef]
- Hudson, R.R. Gene genealogies and the coalescent process. In Oxford Surveys in Evolutionary Biology; Futuyma, D.J., Antonovics, J.D., Eds.; Oxford University Press: New York, NY, USA, 1990; pp. 1–44. [Google Scholar]
- Hein, J.; Schieriup, M.H.; Wiuf, C. Gene Genealogies, Variation and Evolution: A Primer in Coalescent Theory; Oxford University Press: Oxford, UK, 2005; p. 290. [Google Scholar]
- Jiao, X.; Flouri, T.; Yang, Z. Multispecies coalescent and its applications to infer species phylogenies and cross-species gene flow. Natl. Sci. Rev. 2021, 8, nwab127. [Google Scholar] [CrossRef] [PubMed]
- Havird, J.C.; Miyamoto, M.M. The importance of taxon sampling in genomic studies: An example from the cyclooxygenases of teleost fishes. Mol. Phylogenetics Evol. 2010, 56, 451–455. [Google Scholar] [CrossRef] [PubMed]
- Koenen, E.J.; Ojeda, D.I.; Steeves, R.; Migliore, J.; Bakker, F.T.; Wieringa, J.J.; Kidner, C.; Hardy, O.J.; Pennington, T.; Bruneae, A.; et al. Large-scale genomic sequence data resolve the deepest divergences in the legume phylogeny and support a near-simultaneous evolutionary origin of all six subfamilies. New Phytol. 2020, 225, 1355–1369. [Google Scholar] [CrossRef] [PubMed]
- Li, X.; Hou, Z.; Xu, C.; Shi, X.; Yang, L.; Lewis, L.A.; Zhong, B. Large phylogenomic data sets reveal deep relationships and trait evolution in chlorophyte green algae. Genome Biol. Evol. 2021, 13, evab101. [Google Scholar] [CrossRef]
- Giarla, T.C.; Esselstyn, J.A. The challenges of resolving a rapid, recent radiation: Empirical and simulated phylogenomics of Philippine shrews. Syst. Biol. 2015, 64, 727–740. [Google Scholar] [CrossRef]
- Kandziora, M.; Sklenář, P.; Kolář, F.; Schmickl, R. How to tackle phylogenetic discordance in recent and rapidly radiating groups? Developing a workflow using Loricaria (Asteraceae) as an example. Front. Plant Sci. 2022, 12, 765719. [Google Scholar] [CrossRef]
- Springer, M.S.; Gatesy, J. The gene tree delusion. Mol. Phylogenetics Evol. 2016, 94, 1–33. [Google Scholar] [CrossRef]
- Chen, M.Y.; Liang, D.; Zhang, P. Selecting question-specific genes to reduce incongruence in phylogenomics: A case study of jawed vertebrate backbone phylogeny. Syst. Biol. 2015, 64, 1104–1120. [Google Scholar] [CrossRef]
- Shen, X.X.; Hittinger, C.T.; Rokas, A. Contentious relationships in phylogenomic studies can be driven by a handful of genes. Nat. Ecol. Evol. 2017, 1, 0126. [Google Scholar] [CrossRef]
- Smith, S.A.; Walker-Hale, N.; Walker, J.F.; Brown, J.W. Phylogenetic conflicts, combinability, and deep phylogenomics in plants. Syst. Biol. 2020, 69, 579–592. [Google Scholar] [CrossRef] [PubMed]
- Meleshko, O.; Martin, M.D.; Korneliussen, T.S.; Schröck, C.; Lamkowski, P.; Schmutz, J.; Healey, A.; Piatkowski, B.T.; Shaw, J.; Weston, D.J.; et al. Extensive genome-wide phylogenetic discordance is due to incomplete lineage sorting and not ongoing introgression in a rapidly radiated bryophyte genus. Mol. Biol. Evol. 2021, 38, 2750–2766. [Google Scholar] [CrossRef] [PubMed]
- Komarova, V.A.; Lavrenchenko, L.A. Approaches to the detection of hybridization events and genetic introgression upon phylogenetic incongruence. Biol. Bull. Rev. 2022, 12, 240–253. [Google Scholar] [CrossRef]
- Yang, L.H.; Shi, X.Z.; Wen, F.; Kang, M. Phylogenomics reveals widespread hybridization and polyploidization in Henckelia (Gesneriaceae). Ann. Bot. 2023, 131, 953–966. [Google Scholar] [CrossRef]
- Lescroart, J.; Bonilla-Sánchez, A.; Napolitano, C.; Buitrago-Torres, D.L.; Ramírez-Chaves, H.E.; Pulido-Santacruz, P.; Murphy, W.J.; Svardal, H.; Eizirik, E. Extensive phylogenomic discordance and the complex evolutionary history of the neotropical cat genus Leopardus. Mol. Biol. Evol. 2023, 40, msad255. [Google Scholar] [CrossRef]
- Lanfear, R.; Hahn, M.W. The meaning and measure of concordance factors in phylogenomics. Mol. Biol. Evol. 2024, 41, msae214. [Google Scholar] [CrossRef]
- Sequeira, F.; Sodré, D.; Ferrand, N.; Bernardi, J.A.; Sampaio, I.; Schneider, H.; Vallinoto, M. Hybridization and massive mtDNA unidirectional introgression between the closely related Neotropical toads Rhinella marina and R. schneideri inferred from mtDNA and nuclear markers. BMC Evol. Biol. 2011, 11, 264. [Google Scholar] [CrossRef]
- García-París, M.; Alcobendas, M.; Buckley, D.; Wake, D.B. Dispersal of viviparity across contact zones in Iberian populations of fire salamanders (Salamandra) inferred from discordance of genetic and morphological traits. Evolution 2003, 57, 129–143. [Google Scholar] [CrossRef]
- Toews, D.P.; Brelsford, A. The biogeography of mitochondrial and nuclear discordance in animals. Mol. Ecol. 2012, 21, 3907–3930. [Google Scholar] [CrossRef]
- Mas-Peinado, P.; Ruiz, J.L.; Merkl, O.; Buckley, D.; García-París, M. Taxonomy of the North Moroccan and Iberian species of the subgenus Amblypteraca (Coleoptera: Tenebrionidae: Pimeliinae: Pimelia). Zootaxa 2021, 4963, 457–482. [Google Scholar] [CrossRef]
- Folmer, O.; Black, M.; Hoeh, W.; Lutz, R.; Vrijenhoek, R. DNA primers for amplification of mitochondrial cytochrome c oxidase subunit I from diverse metazoan invertebrates. Mol. Mar. Biol. Biotechnol. 1994, 3, 294–299. [Google Scholar] [PubMed]
- Machordom, A.; Araujo, R.; Erpenbeck, D.; Ramos, M.A. Phylogeography and conservation genetics of endangered European Margaritiferidae (Bivalvia: Unionoidea). Biol. J. Linn. Soc. 2003, 78, 235–252. [Google Scholar] [CrossRef]
- Simon, C.; Frati, F.; Beckenbach, A.; Crespi, B.; Liu, H.; Flook, P. Evolution, weighting, and phylogenetic utility of mitochondrial gene sequences and a compilation of conserved polymerase chain reaction primers. Ann. Entomol. Soc. Am. 1994, 87, 651–701. [Google Scholar] [CrossRef]
- Ogden, T.H.; Whiting, M.F. The problem with the Paleoptera problem: Sense and sensitivity. Cladistics 2003, 19, 432–442. [Google Scholar] [CrossRef]
- Darriba, D.; Taboada, G.L.; Doallo, R.; Posada, D. jModelTest 2: More models, new heuristics and parallel computing. Nat. Methods 2012, 9, 772. [Google Scholar] [CrossRef]
- Xia, X.; Lemey, P. Assessing substitution saturation with DAMBE. In The Phylogenetic Handbook: A Practical Approach to DNA and Protein Phylogeny; Lemey, P., Salemi, M., Vandamme, A.M., Eds.; Cambridge University Press: Cambridge, UK, 2009; pp. 615–630. [Google Scholar]
- Ronquist, F.; Teslenko, M.; Van der Mark, P.; Ayres, D.L.; Darling, A.; Höhna, S.; Larget, B.; Liu, L.; Suchard, M.A.; Huelsenbeck, J.P. MrBayes 3.2: Efficient Bayesian phylogenetic inference and model choice across a large model space. Syst. Biol. 2012, 61, 539–542. [Google Scholar] [CrossRef]
- Rambaut, A.; Drummond, A.J.; Xie, D.; Baele, G.; Suchard, M.A. Posterior Summarization in Bayesian Phylogenetics Using Tracer 1.7. Syst. Biol. 2018, 67, 901–904. [Google Scholar] [CrossRef]
- Drummond, A.J.; Suchard, M.A.; Xie, D.; Rambaut, A. Bayesian phylogenetics with BEAUti and the BEAST 1.7. Mol. Biol. Evol. 2012, 29, 1969–1973. [Google Scholar] [CrossRef]
- Minh, B.Q.; Schmidt, H.A.; Chernomor, O.; Schrempf, D.; Woodhams, M.D.; Von Haeseler, A.; Lanfear, R. IQ-TREE 2: New models and efficient methods for phylogenetic inference in the genomic era. Mol. Biol. Evol. 2020, 37, 1530–1534. [Google Scholar] [CrossRef]
- Suchard, M.A.; Lemey, P.; Baele, G.; Ayres, D.L.; Drummond, A.J.; Rambaut, A. Bayesian phylogenetic and phylodynamic data integration using BEAST 1.10. Virus Evol. 2018, 4, vey016. [Google Scholar] [CrossRef]
- Papadopoulou, A.; Anastasiou, I.; Vogler, A.P. Revisiting the insect mitochondrial molecular clock: The mid-Aegean trench calibration. Mol. Biol. Evol. 2010, 27, 1659–1672. [Google Scholar] [CrossRef]
- Puillandre, N.; Brouillet, S.; Achaz, G. ASAP: Assemble species by automatic partitioning. Mol. Ecol. Resour. 2021, 21, 609–620. [Google Scholar] [CrossRef] [PubMed]
- Miralles, A.; Ducasse, J.; Brouillet, S.; Flouri, T.; Fujisawa, T.; Kapli, P.; Knowles, L.L.; Kumari, S.; Stamatakis, A.; Sukumaran, J.; et al. SPART: A versatile and standardized data exchange format for species partition information. Mol. Ecol. Resour. 2022, 22, 430–438. [Google Scholar] [CrossRef] [PubMed]
- Andújar, C.; Arribas, P.; Yu, D.W.; Vogler, A.P.; Emerson, B.C. Why the COI barcode should be the community DNA metabarcode for the metazoa. Mol. Ecol. 2018, 27, 3968–3975. [Google Scholar] [CrossRef] [PubMed]
- zur Strassen, R. Zur Kenntnis der Arten Gruppe Akis spinosa Linnaeus, genei Solier und granulifera Sahlberg. Senckenberg. Biol. 1957, 38, 41–59. [Google Scholar]
- Ferrer, J.; Martínez Fernández, J.C.; Castro Tovar, A. Aportación al conocimiento del género Akis Herbst, 1799 (Coleoptera, Tenebrionidae, Pimeliinae). Bol. Soc. Entomol. Aragon. 2008, 43, 153–172. [Google Scholar]
- Español, F. Los Akidini de la fauna española. EOS 1959, 35, 171–188. [Google Scholar]
- Reitter, E. Bestimmungs-Tabelle der Tenebrioniden-Unterfamilien: Lachnogyini, Akidini, Pedinini, Opatrini und Trachyscelini aus Europa und den angrenzenden Ländern. Verhandlungen Naturforschenden Ver. Brünn 1904, 42, 25–189. [Google Scholar]
- Viñolas, A.; Cartagena, M.C. Fauna de Tenebrionidae de la Península Ibérica y Baleares. Lagriinae, Pimelinae; Argania Editio: Barcelona, Spain, 2005; Volume 1, 428p. [Google Scholar]
- Löbl, I.; Merkl, O.; Ando, K.; Bouchard, P.; Lillig, M.; Masomuto, K.; Schawaller, W. Family Tenebrionidae Latreille, 1825. In Catalogue of Palaearctic Coleoptera. Volume 5: Tenebrionoidea; Löbl, I., Smetana, A., Eds.; Apollo Books: Stenstrup, Denmark, 2008; p. 670. [Google Scholar]
- ICZN—International Commission on Zoological Nomenclature. International Code of Zoological Nomenclature, 4th ed.; The International Trust for Zoological Nomenclature: London, UK, 1999; 306p. [Google Scholar]
- Iwan, D.; Löbl, I.; Bouchard, P.; Bousquet, Y.; Kaminski, M.; Merkl, O.; Ando, K.; Schawaller, W. Family Tenebrionidae. In Catalogue of Palaearctic Coleoptera. Vol. 5. Tenebrionoidea; Iwan, D., Löbl, I., Eds.; Revised and Updated Second Edition; Brill: Leiden, The Netherlands; Boston, MA, USA, 2020; p. 969. [Google Scholar]
- Soldati, L. New nomenclatural and taxonomic acts, and comments. Tenebrionidae: Akidini. In Catalogue of Palaearctic Coleoptera. Vol. 5. Tenebrionoidea; Iwan, D., Löbl, I., Eds.; Revised and Updated Second Edition; Brill: Leiden, The Netherlands; Boston, MA, USA, 2020; p. 969. [Google Scholar]
- Leo, P.; Fancello, L. Observaciones sobre Akis bacarozzo (Schrank, 1786) y Akis tuberculata Kraatz, 1865, y nota sinonímica (Coleoptera, Tenebrionidae). Rev. Gaditana Entomol. 2019, 10, 31–46. [Google Scholar]
- Krijgsman, W.; Hilgen, F.J.; Raffi, I.; Sierro, F.J.; Wilson, D.S. Chronology, causes and progression of the Messinian salinity crisis. Nature 1999, 400, 652–655. [Google Scholar] [CrossRef]
- Weijermars, R. Geology and tectonics of the Betic Zone, SE Spain. Earth-Sci. Rev. 1991, 31, 153–236. [Google Scholar] [CrossRef]
- Martínez-Solano, I.; Gonçalves, H.A.; Arntzen, J.W.; García-París, M. Phylogenetic relationships and biogeography of midwife toads (Discoglossidae: Alytes). J. Biogeogr. 2004, 31, 603–618. [Google Scholar] [CrossRef]
- Paulo, O.S.; Pinto, I.; Bruford, M.W.; Jordan, W.C.; Nichols, R.A. The double origin of Iberian peninsular chamaeleons. Biol. J. Linn. Soc. 2002, 75, 1–7. [Google Scholar] [CrossRef]
- Cosson, J.F.; Hutterer, R.; Libois, R.; Sara, M.; Taberlet, P.; Vogel, P. Phylogeographical footprints of the Strait of Gibraltar and Quaternary climatic fluctuations in the western Mediterranean: A case study with the greater whitetoothed shrew, Crocidura russula (Mammalia: Soricidae). Mol. Ecol. 2005, 14, 1151–1162. [Google Scholar] [CrossRef]
- Pinho, C.; Ferrand, N.; Harris, D.J. Reexamination of the Iberian and North African Podarcis (Squamata: Lacertidae) phylogeny based on increased mitochondrial DNA sequencing. Mol. Phylogenetics Evol. 2006, 38, 266–273. [Google Scholar] [CrossRef]
- Gutiérrez-Rodríguez, J.; Barbosa, A.M.; Martínez-Solano, Í. Integrative inference of population history in the Ibero-Maghrebian endemic Pleurodeles waltl (Salamandridae). Mol. Phylogenetics Evol. 2017, 112, 122–137. [Google Scholar] [CrossRef]
- Mas-Peinado, P.; García-París, M.; Ruiz, J.L.; Buckley, D. The Strait of Gibraltar is an ineffective palaeogeographic barrier for some flightless darkling beetles (Coleoptera: Tenebrionidae: Pimelia). Zool. J. Linn. Soc. 2022, 195, 1147–1180. [Google Scholar] [CrossRef]
- Carranza, S.; Arnold, E.N. History of West Mediterranean newts, Pleurodeles (Amphibia: Salamandridae), inferred from old and recent DNA sequences. Syst. Biodivers. 2003, 1, 327–337. [Google Scholar] [CrossRef]
- Veith, M.; Mayer, C.; Samraoui, B.; Donaire-Barroso, D.; Bogaerts, S. From Europe to Africa and vice versa: Evidence for multiple intercontinental dispersal in ribbed salamanders (Genus Pleurodeles). J. Biogeogr. 2004, 31, 159–171. [Google Scholar] [CrossRef]
- Ruiz, J.L.; Ávila, J.M. Sobre la presencia de Akis acuminata (Fabricius, 1787) en el norte de África (Coleoptera, Tenebrionidae). Zool. Baetica 1994, 5, 119–120. [Google Scholar]
- Español, F. Datos para el conocimiento de los tenebriónidos del Mediterráneo occidental (Coleoptera). EOS 1963, 39, 185–209. [Google Scholar]
- Recuero, E.; Iraola, A.; Rubio, X.; Machordom, A.; García-París, M. Mitochondrial differentiation and biogeography of Hyla meridionalis (Anura: Hylidae): An unusual phylogeographical pattern. J. Biogeogr. 2007, 34, 1207–1219. [Google Scholar] [CrossRef]
- Schawaller, W. Revision westpaläarktischer Tenebrionidae (Coleoptera). Teil 1. Die Arten der Gattung Akis Herbst. Stuttg. Beiträge Naturkunde Ser. A (Biol.) 1987, 403, 1–21. [Google Scholar]
- Wiley, E.O. The evolutionary species concept reconsidered. Syst. Zool. 1978, 27, 17–26. [Google Scholar] [CrossRef]
- Mayr, E. Animal Species and Evolution; Harvard University Press: Cambridge, MA, USA, 1963; 800p. [Google Scholar]
- Tschinkel, W.R.; Doyen, J.T. Comparative anatomy of the efensive glands, ovipositor and female genital tubes of tenebrionid beetles (Coleoptera). Int. J. Insect Morphol. Embryol. 1980, 9, 321–368. [Google Scholar] [CrossRef]
- Cartagena, M.C.; Viñolas, A. Anatomía genital en los Tenebrionidae (Coleoptera). Sess. Entomo. ICHN-SCL 2001, 11, 35–44. [Google Scholar]
- Panchez, B.C.; García-París, M.; Kamiński, M.J.; Gündemir, O.; Mas-Peinado, P. Morphological Diversity and Specialization of the Ovipositor in the Darkling Beetle Genus Pimelia (Coleoptera: Tenebrionidae). Ann. Zool. 2025, 75, 1163–1179. [Google Scholar] [CrossRef]
- López-Pérez, J.J. Corología del género Akis Herbst, 1799 (Col., Tenebrionidae, Akidini) en la provincia de Huelva (SO de Andalucía). Bol. Asoc. Esp. Entomol. 2011, 35, 273–280. [Google Scholar]
- Maddison, W.P.; Knowles, L.L. Inferring phylogeny despite incomplete lineage sorting. Syst. Biol. 2006, 55, 21–30. [Google Scholar] [CrossRef]
- Maddison, W.P. Gene trees in species trees. Syst. Biol. 1997, 46, 523–536. [Google Scholar] [CrossRef]
- García-París, M.; París, M. Distribución de los Carabinae (s. str.) (Coleoptera: Carabidae) de Madrid: Atlas provisional. Bol. Asoc. Esp. Entomol. 1993, 17, 27–36. [Google Scholar]
- Pryke, S.R.; Griffith, S.C. Postzygotic genetic incompatibility between sympatric color morphs. Evolution 2009, 63, 793–798. [Google Scholar] [CrossRef] [PubMed]
- Coughlan, J.M.; Matute, D.R. The importance of intrinsic postzygotic barriers throughout the speciation process. Philos. Trans. R. Soc. B 2020, 375, 20190533. [Google Scholar] [CrossRef] [PubMed]
- Dupont, L.; Porco, D.; Symondson, W.O.C.; Roy, V. Hybridization relics complicate barcode-based identification of species in earthworms. Mol. Ecol. Resour. 2016, 16, 883–894. [Google Scholar] [CrossRef] [PubMed]
- Kartavtsev, Y.P.; Redin, A.D. Estimates of genetic introgression, gene tree reticulation, taxon divergence, and sustainability of DNA barcoding based on genetic molecular markers. Biol. Bull. Rev. 2019, 9, 275–294. [Google Scholar] [CrossRef]
- Castro Tovar, A.; Ferrer, J. Morica favieri Lucas, 1859 nueva para Europa y comentarios sobre el concepto de introgresión y sus implicaciones para la taxonomía del género Morica Solier, 1836 (Coleoptera, Tenebrionidae, Pimeliinae). Bol. Soc. Entomol. Aragon. 2007, 40, 485–490. [Google Scholar]
- Martínez de la Escalera, M. Especies nuevas de Akis de Marruecos y del Sáhara occidental (Col. Ten.). Eos 1934, 9, 301–311. [Google Scholar]
- Antoine, M. Notes d’entomologie marocaine LXIV—Contribution à la connaissance des ténébrionides du Maroc. Bull. Soc. Sci. Nat. Phys. Maroc 1957, 37, 39–56. [Google Scholar]








| Specimen Code | Morphology-Based Species | Locality | COI | H3 |
|---|---|---|---|---|
| MNCN_Ent 439734 | Akis genei | Spain: Cuenca: Segóbriga | PZ044878 | |
| MNCN_Ent 439735 | Akis genei | Spain: Cuenca: Segóbriga | PZ044879 | |
| MNCN_Ent 439736 | Akis genei | Spain: Cuenca: Segóbriga | PZ044880 | |
| MNCN_Ent 439737 | Akis genei | Spain: Cuenca: Segóbriga | PZ044881 | |
| MNCN_Ent 439738 | Akis genei | Spain: Cuenca: Segóbriga | PZ044882 | |
| MNCN_Ent 439739 | Akis genei | Spain: Soria: Monteagudo de las Vicarías | PZ044885 | |
| MNCN_Ent 439740 | Akis genei | Spain: Zaragoza: Farlete | PZ044889 | |
| MNCN_Ent 439741 | Akis genei | Spain: Zaragoza: Farlete | PZ044890 | |
| MNCN_Ent 439742 | Akis genei | Spain: Zaragoza: 3 km NW Farlete | PZ044891 | |
| MNCN_Ent 439743 | Akis genei | Spain: Zaragoza: 3 km NW Farlete | PZ044892 | |
| MNCN_Ent 439744 | Akis genei | Spain: Zamora: Valdefinjas | PZ044896 | PZ049398 |
| MNCN_Ent 439745 | Akis genei (mtDNA A. lusitanica) | Spain: Zamora: Valdefinjas | PZ044897 | |
| MNCN_Ent 439746 | Akis genei | Spain: Toledo: Toledo, Puente de San Martín | PZ044900 | |
| MNCN_Ent 439747 | Akis genei | Spain: Madrid: Valdaracete | PZ044901 | PZ049399 |
| MNCN_Ent 439748 | Akis genei | Spain: Madrid: Valdaracete | PZ044902 | |
| MNCN_Ent 439749 | Akis genei | Spain: Soria: Medinaceli | PZ044923 | |
| MNCN_Ent 439750 | Akis genei | Spain: Toledo: Consuegra | PZ044924 | |
| MNCN_Ent 439751 | Akis genei | Spain: Toledo: Sierra del Romeral, Villacañas | PZ044934 | PZ049395 |
| MNCN_Ent 439752 | Akis genei | Spain: Ávila: Castro de las Cogotas | PZ044943 | PZ049407 |
| MNCN_Ent 439753 | Akis genei (mtDNA A. lusitanica) | Spain: Ávila: Ávila | PZ044945 | |
| MNCN_Ent 439754 | Akis genei | Spain: Ciudad Real: Argamasilla de Alba | PZ044949 | |
| MNCN_Ent 439755 | Akis genei | Spain: Ciudad Real: Argamasilla de Alba | PZ044950 | PZ049397 |
| MNCN_Ent 439756 | Akis genei (mtDNA A. lusitanica) | Spain: Ciudad Real: Argamasilla de Alba | PZ044951 | PZ049412 |
| MNCN_Ent 439757 | Akis genei | Spain: Ciudad Real: Argamasilla de Alba | PZ044952 | |
| MNCN_Ent 439758 | Akis genei | Spain: Ciudad Real: Argamasilla de Alba | PZ044953 | |
| MNCN_Ent 439759 | Akis genei | Spain: Zaragoza: Fuendetodos | PZ044960 | |
| MNCN_Ent 439760 | Akis genei | Spain: Zaragoza: Fuendetodos | PZ044961 | |
| MNCN_Ent 439761 | Akis genei | Spain: Albacete: El Bonillo | PZ044983 | |
| Ten50 | Akis genei | Spain: Guadalajara: Illana-Estremera | PZ044964 | |
| Ten57a | Akis genei | Spain: Ciudad Real: Argamasilla de Alba | PZ044965 | PZ049409 |
| Ten57b | Akis genei (mtDNA lusitanica) | Spain: Ciudad Real: Argamasilla de Alba | PZ044966 | |
| MNCN_Ent 439762 | Akis lusitanica | Spain: Madrid: Madrid, Calle Catalina Suárez | PZ044883 | |
| MNCN_Ent 439763 | Akis lusitanica | Spain: Madrid: Madrid, Calle Catalina Suárez | PZ044884 | |
| MNCN_Ent 439764 | Akis lusitanica | Spain: Badajoz: Calera de León | PZ044917 | PZ049413 |
| MNCN_Ent 439765 | Akis lusitanica (mtDNA genei) | Spain: Ciudad Real: 4 km N Ciudad Real | PZ044922 | PZ049405 |
| MNCN_Ent 439766 | Akis lusitanica | Spain: Badajoz: Ctra. EX325 Km 6–7 Valdebótoa, N from Badajoz | PZ044925 | |
| MNCN_Ent 439767 | Akis lusitanica | Spain: Cáceres: Trujillo | PZ044946 | PZ049410 |
| MNCN_Ent 439768 | Akis lusitanica | Spain: Salamanca: Puente del Congosto | PZ044947 | |
| MNCN_Ent 439769 | Akis lusitanica | Spain: Salamanca: Puente del Congosto | PZ044948 | PZ049411 |
| MNCN_Ent 464961 | Akis lusitanica | Spain: Zamora: Malillos | PZ044982 | |
| MNCN_Ent 439770 | Akis granulifera | Portugal: Algarve: Tavira, Forte do Rato | PZ044898 | |
| MNCN_Ent 439771 | Akis granulifera | Portugal: Algarve: Tavira, Forte do Rato | PZ044899 | PZ049424 |
| MNCN_Ent 439772 | Akis granulifera | Spain: Cádiz: Chipiona | PZ044905 | |
| MNCN_Ent 439773 | Akis granulifera (mtDNA A. acuminata) | Spain: Cádiz: Chipiona | PZ044906 | |
| MNCN_Ent 439774 | Akis granulifera (mtDNA A. acuminata) | Spain: Cádiz: Chipiona | PZ044907 | |
| MNCN_Ent 439775 | Akis granulifera (mtDNA A. acuminata) | Spain: Cádiz: Chipiona | PZ044908 | PZ049400 |
| MNCN_Ent 439776 | Akis granulifera (mtDNA A. acuminata) | Spain: Cádiz: Chipiona | PZ044909 | |
| MNCN_Ent 439777 | Akis granulifera | Spain: Huelva: Matalascañas | PZ044910 | PZ049401 |
| MNCN_Ent 439778 | Akis granulifera | Spain: Huelva: Matalascañas | PZ044911 | |
| MNCN_Ent 439779 | Akis granulifera | Spain: Huelva: Matalascañas | PZ044912 | PZ049402 |
| MNCN_Ent 439780 | Akis granulifera (mtDNA A. lusitanica) | Portugal: Alto Alentejo: Mitra, Évora | PZ044926 | PZ049414 |
| MNCN_Ent 439781 | Akis granulifera (mtDNA A. lusitanica) | Portugal: Alto Alentejo: São Pedro de Corval, Monsaraz | PZ044927 | |
| MNCN_Ent 439782 | Akis granulifera | Portugal: Algarve: Fortaleza de Sagres | PZ044977 | |
| MNCN_Ent 439783 | Akis granulifera | Portugal: Algarve: Fortaleza de Sagres | PZ044978 | |
| MNCN_Ent 439784 | Akis acuminata (mtDNA A. granulifera) | Spain: Cádiz: Chipiona | PZ044903 | |
| MNCN_Ent 439785 | Akis acuminata | Spain: Cádiz: Chipiona | PZ044904 | |
| MNCN_Ent 439786 | Akis acuminata | Spain: Cádiz: Puerto Real | PZ044928 | |
| MNCN_Ent 439787 | Akis acuminata | Spain: Granada: Darro | PZ044930 | PZ049408 |
| MNCN_Ent 439788 | Akis acuminata | Spain: Cádiz: Estella del Marqués | PZ044931 | |
| MNCN_Ent 439789 | Akis acuminata | Spain: Cádiz: Estella del Marqués | PZ044932 | |
| MNCN_Ent 439790 | Akis acuminata | Spain: Cádiz: Estella del Marqués | PZ044933 | |
| MNCN_Ent 439791 | Akis acuminata | Spain: Albacete: Villarrobledo | PZ044937 | PZ049406 |
| MNCN_Ent 439792 | Akis acuminata | Spain: Ceuta: Avenida Madrid | PZ044938 | |
| MNCN_Ent 439793 | Akis acuminata | Spain: Ceuta: Avenida Madrid | PZ044939 | PZ049396 |
| MNCN_Ent 439794 | Akis acuminata | Spain: Ceuta: Avenida Madrid | PZ044940 | |
| MNCN_Ent 439795 | Akis acuminata | Spain: Málaga: Fuengirola | PZ044942 | |
| MNCN_Ent 439796 | Akis acuminata | Spain: Cuenca: Tarancón | PZ044954 | |
| MNCN_Ent 439797 | Akis acuminata | Spain: Jaén: Pegalajar VG4376 | PZ044979 | |
| MNCN_Ent 439798 | Akis acuminata | Spain: Jaén: Pegalajar VG4376 | PZ044980 | |
| MNCN_Ent 439799 | Akis acuminata | Spain: Jaén: Pegalajar VG4376 | PZ044981 | |
| MNCN_Ent 439800 | Akis acuminata | Spain: Cádiz: Medina Sidonia TF3938 | PZ044992 | |
| MNCN_Ent 439801 | Akis acuminata | Spain: Cádiz: Medina Sidonia TF3938 | PZ044993 | |
| MNCN_Ent 439802 | Akis acuminata | Spain: Cádiz: Medina Sidonia TF3938 | PZ044994 | |
| MNCN_Ent 439803 | Akis acuminata | Spain: Cádiz: Medina Sidonia TF3938 | PZ044995 | |
| MNCN_Ent 439804 | Akis acuminata | Spain: Málaga: Fuente de Piedra | PZ044996 | |
| MNCN_Ent 439805 | Akis acuminata | Spain: Málaga: Fuente de Piedra | PZ044997 | |
| Tbr31 | Akis acuminata | Spain: Granada: El Albaicín | PZ044963 | |
| MNCN_Ent 439806 | Akis elegans | Spain: Zaragoza: Pozuel de Ariza | PZ044886 | PZ049393 |
| MNCN_Ent 439807 | Akis elegans | Spain: Zaragoza: Mequinenza | PZ044887 | |
| MNCN_Ent 439808 | Akis elegans | Spain: Zaragoza: 5 km al N de Maella | PZ044888 | |
| MNCN_Ent 439809 | Akis elegans | Spain: Zaragoza: Farlete | PZ044893 | |
| MNCN_Ent 439810 | Akis elegans | Spain: Zaragoza: Farlete | PZ044894 | |
| MNCN_Ent 439811 | Akis elegans | Spain: Zaragoza: 3 km NW Farlete | PZ044895 | |
| MNCN_Ent 439812 | Akis elegans | Spain: Madrid: Fuente El Saz de Jarama | PZ044919 | |
| MNCN_Ent 439813 | Akis elegans | Spain: Madrid: Fuente El Saz de Jarama | PZ044920 | PZ049394 |
| MNCN_Ent 439814 | Akis discoidea | Spain: Almería: Pulpí | PZ044913 | PZ049403 |
| MNCN_Ent 439815 | Akis discoidea | Spain: Almería: Pulpí | PZ044914 | |
| MNCN_Ent 439816 | Akis discoidea | Spain: Alicante: Denia | PZ044918 | PZ049404 |
| MNCN_Ent 439817 | Akis discoidea | Spain: Almería: San Juan de Terreros | PZ044921 | PZ049425 |
| MNCN_Ent 439818 | Akis discoidea | Spain: Murcia: Jumilla | PZ044929 | PZ049423 |
| MNCN_Ent 439819 | Akis discoidea | Spain: Almería: El Alquián (Cabo de Gata) | PZ044944 | |
| MNCN_Ent 439820 | Akis discoidea | Spain: Granada: 6.5 km S–SW Charches | PZ044985 | |
| MNCN_Ent 439821 | Akis discoidea | Spain: Granada: 6.5 km S–SW Charches | PZ044984 | |
| MNCN_Ent 439822 | Akis discoidea | Spain: Granada: 6.5 km S–SW Charches | PZ044986 | |
| MNCN_Ent 439823 | Akis discoidea | Spain: Almería: Laujar de Andarax | PZ044987 | |
| MNCN_Ent 439824 | Akis discoidea | Spain: Almería: Laujar de Andarax | PZ044988 | |
| MNCN_Ent 439825 | Akis discoidea | Spain: Almería: Laujar de Andarax | PZ044989 | |
| MNCN_Ent 439826 | Akis tingitana | Morocco: Moulay Bousselham | PZ044915 | PZ049418 |
| MNCN_Ent 439827 | Akis tingitana | Morocco: Moulay Bousselham | PZ044916 | PZ049419 |
| MNCN_Ent 439828 | Akis goryi | Tunisia: El Djem | PZ044935 | PZ049415 |
| MNCN_Ent 439829 | Akis goryi | Tunisia: El Djem | PZ044936 | PZ049416 |
| MNCN_Ent 439830 | Akis trilineata | Morocco: Garganta Oued Laou, N Chefchauen | PZ044941 | PZ049417 |
| AKI8034 | Akis bacarozzo | Spain: Menorca: Torretrencada | PZ044955 | PZ049391 |
| MNCN_Ent 439831 | Akis bacarozzo | Spain: Menorca: Cala Torta, Cap Cavalleria | PZ044956 | |
| MNCN_Ent 439832 | Akis bacarozzo | Spain: Menorca: Cala Torta, Cap Cavalleria | PZ044957 | PZ049392 |
| MNCN_Ent 439833 | Akis bacarozzo | Spain: Menorca: Algaiarens | PZ044958 | |
| MNCN_Ent 439834 | Akis bacarozzo | Spain: Menorca: Algaiarens | PZ044959 | |
| MNCN_Ent 439835 | Akis bacarozzo | Spain: Menorca: Isla del Rey, Mahón | PZ044990 | |
| MNCN_Ent 439836 | Akis bacarozzo | Spain: Menorca: Isla del Rey, Mahón | PZ044991 | |
| MNCN_Ent 439837 | Akis heydeni | Morocco: Boudenib: Kef Aziza | PZ044962 | |
| MNCN_Ent 464948 | Morica planata | Spain: Granada: Ventas de Zafarraya | PZ044967 | |
| MNCN_Ent 464949 | Morica planata | Spain: Ceuta: Camino de La Lastra | PZ044968 | |
| MNCN_Ent 464950 | Morica planata | Morocco: 20 km E Igherm | PZ044971 | PZ049422 |
| MNCN_Ent 464951 | Morica planata | Spain: Málaga: Villanueva del Trabuco | PZ044972 | PZ049421 |
| AKI8031 | Morica planata | Morocco: Oued Laou, Talambote | PZ044973 | |
| MNCN_Ent 464952 | Morica planata | Morocco: Tadla-Azilal: Kasba Tadla | PZ044974 | |
| MNCN_Ent 464953 | Morica planata | Morocco: Tadla-Azilal: Kasba Tadla | PZ044975 | |
| MNCN_Ent 464954 | Morica favieri | Spain: Almería: 8 km E Tabernas | PZ044969 | PZ049420 |
| MNCN_Ent 464955 | Morica favieri | Morocco: Marrakech | PZ044976 | |
| MNCN_Ent 464956 | Morica hybrida | Spain: Almería: Los Atochares, Níjar | PZ044970 | PZ049390 |
| MNCN_Ent 464957 | Leptoderis collaris | Spain: Madrid: 5 km NE Molino de Aldehuela | PZ044998 | |
| MNCN_Ent 464958 | Leptoderis collaris | Spain: Madrid: 5 km NE Molino de Aldehuela | PZ044999 | |
| MNCN_Ent 464959 | Leptoderis collaris | Spain: Zaragoza: Farlete | PZ045000 | |
| MNCN_Ent 464960 | Leptoderis collaris | Spain: Zaragoza: Mequinenza | PZ045001 | PZ049389 |
Disclaimer/Publisher’s Note: The statements, opinions and data contained in all publications are solely those of the individual author(s) and contributor(s) and not of MDPI and/or the editor(s). MDPI and/or the editor(s) disclaim responsibility for any injury to people or property resulting from any ideas, methods, instructions or products referred to in the content. |
© 2026 by the authors. Licensee MDPI, Basel, Switzerland. This article is an open access article distributed under the terms and conditions of the Creative Commons Attribution (CC BY) license.
Share and Cite
Jurado-Angulo, P.; Recuero, E.; Ruiz, J.L.; García-París, M. Morphological and Cyto-Nuclear Conflicting Signals Across Non-Sister Lineages in Darkling Beetles (Tenebrionidae: Akis). Genes 2026, 17, 455. https://doi.org/10.3390/genes17040455
Jurado-Angulo P, Recuero E, Ruiz JL, García-París M. Morphological and Cyto-Nuclear Conflicting Signals Across Non-Sister Lineages in Darkling Beetles (Tenebrionidae: Akis). Genes. 2026; 17(4):455. https://doi.org/10.3390/genes17040455
Chicago/Turabian StyleJurado-Angulo, Pilar, Ernesto Recuero, José L. Ruiz, and Mario García-París. 2026. "Morphological and Cyto-Nuclear Conflicting Signals Across Non-Sister Lineages in Darkling Beetles (Tenebrionidae: Akis)" Genes 17, no. 4: 455. https://doi.org/10.3390/genes17040455
APA StyleJurado-Angulo, P., Recuero, E., Ruiz, J. L., & García-París, M. (2026). Morphological and Cyto-Nuclear Conflicting Signals Across Non-Sister Lineages in Darkling Beetles (Tenebrionidae: Akis). Genes, 17(4), 455. https://doi.org/10.3390/genes17040455

