Sign in to use this feature.

Years

Between: -

Subjects

remove_circle_outline
remove_circle_outline
remove_circle_outline
remove_circle_outline
remove_circle_outline
remove_circle_outline
remove_circle_outline
remove_circle_outline
remove_circle_outline

Journals

remove_circle_outline
remove_circle_outline
remove_circle_outline
remove_circle_outline
remove_circle_outline
remove_circle_outline
remove_circle_outline
remove_circle_outline
remove_circle_outline
remove_circle_outline
remove_circle_outline

Article Types

Countries / Regions

remove_circle_outline
remove_circle_outline
remove_circle_outline
remove_circle_outline

Search Results (342)

Search Parameters:
Keywords = hierarchical discriminant analysis

Order results
Result details
Results per page
Select all
Export citation of selected articles as:
22 pages, 5538 KB  
Article
Evaluating Macroalgal Hyperspectral Reflectance Separability in Support of Kelp Mapping
by Gillian S. L. Rowan, Joanna N. Smart, Chris Roelfsema and Stuart R. Phinn
Remote Sens. 2025, 17(20), 3491; https://doi.org/10.3390/rs17203491 - 21 Oct 2025
Abstract
Satellite-based Earth Observation (EO) has been proposed as an efficient, replicable, and scale-able method for monitoring kelp forests. Although kelps (Laminariales) have been mapped with multispectral EO, no evaluation of kelps’ separability across genera, and from other macroalgae, has been conducted [...] Read more.
Satellite-based Earth Observation (EO) has been proposed as an efficient, replicable, and scale-able method for monitoring kelp forests. Although kelps (Laminariales) have been mapped with multispectral EO, no evaluation of kelps’ separability across genera, and from other macroalgae, has been conducted with image-applicable methods. Since kelps and other macroalgae commonly cooccur, characterising their spectral separability is vital to defining appropriate use-cases, methods, and limitations of mapping them with EO. This work investigates the spectral reflectance separability of three kelps and twelve other macroalgae from three distinct regions of Australia and New Zealand. Separability was evaluated using hierarchical clustering, spectral angle, random forest classification, and linear discrimination classification algorithms. Random forest was most effective (average F1 score = 0.70) at classifying all macroalgae by genus, while the linear discriminant analysis was most effective at differentiating among kelp genera labelled by sampling region (average F1 score = 0.93). The observed intra-class geographic variability indicates that macroalgal spectral reflectance is regionally specific, thereby limiting reference spectrum transferability and large-spatial-extent classification accuracy. Of the four classification methods evaluated, the random forest was best suited to mapping large spatial extents (e.g., >100 s km2). Using aggregated target classes is recommended if relying solely on spectral reflectance information. This work suggests hyperspectral EO could be a useful tool in monitoring ecologically and economically valuable kelp forests with moderate to high confidence. Full article
Show Figures

Figure 1

15 pages, 1043 KB  
Article
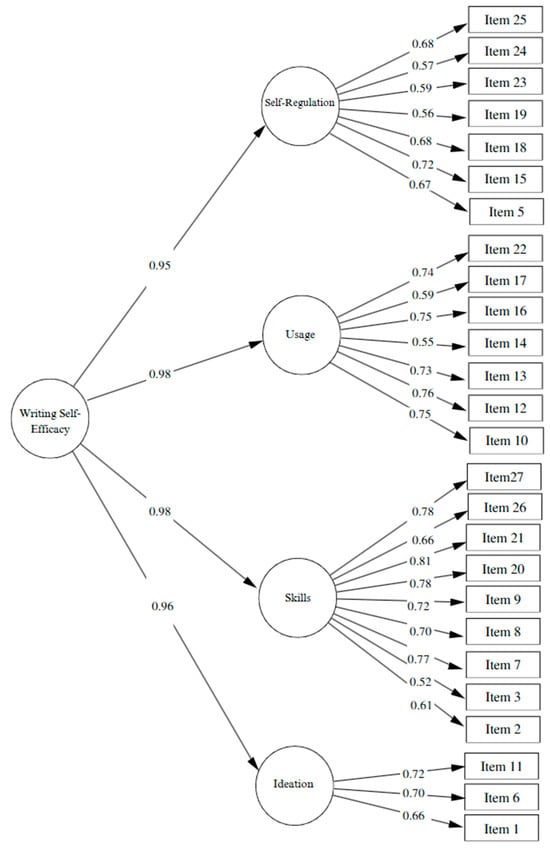
Adaptation and Validation of a Spanish Writing Self-Efficacy Scale in Quechua-Speaking Peruvian Basic Education Students
by Moises Curo-Huacani, Liset Z. Sairitupa-Sanchez, Gutember Peralta-Eugenio, Mardel Morales-García, Róbert-János Ilyés and Wilter C. Morales-García
Behav. Sci. 2025, 15(10), 1418; https://doi.org/10.3390/bs15101418 - 18 Oct 2025
Viewed by 115
Abstract
Background: Writing self-efficacy is a central construct in educational research, grounded in Bandura’s social cognitive theory. However, most available instruments have been developed in Western and urban contexts, which limits their applicability to indigenous bilingual populations, such as Quechua-speaking students in Peru. The [...] Read more.
Background: Writing self-efficacy is a central construct in educational research, grounded in Bandura’s social cognitive theory. However, most available instruments have been developed in Western and urban contexts, which limits their applicability to indigenous bilingual populations, such as Quechua-speaking students in Peru. The absence of validated scales in these contexts hinders the accurate assessment of writing self-efficacy and the implementation of educational strategies tailored to their linguistic and cultural needs. Objective: This study aimed to adapt and validate the Writing Self-Efficacy Scale (QEWSE) for Quechua-speaking students in basic education in Peru, ensuring its structural validity and reliability. Methods: An instrumental study was conducted with a sample of 265 secondary school students (50.6% female, 49.4% male), using convenience sampling. Confirmatory factor analysis (CFA) was applied to evaluate the structure of the instrument. Reliability was assessed using Cronbach’s alpha and McDonald’s omega coefficients. Results: The four first-order factor model (Ideation, Skills, Usage, and Self-Regulation) showed adequate fit indices (CFI = 0.92; TLI = 0.91; RMSEA = 0.05 [90% CI: 0.05–0.06]; SRMR = 0.05). However, the high inter-factor correlations (≥0.85) suggest the relevance of a second-order model, which demonstrated a reasonable fit (CFI = 0.92; TLI = 0.91; RMSEA = 0.06; SRMR = 0.05), supporting the interpretation of writing self-efficacy as a global construct. The scale showed high reliability across all factors (α and ω ranged from 0.74 to 0.90). Conclusions: The QEWS-S demonstrates strong psychometric properties for assessing writing self-efficacy among Quechua-speaking students. The hierarchical second-order model offers a more accurate theoretical and empirical representation, allowing for the reporting of an overall self-efficacy score while also providing specific scores for each dimension. These results support its use in bilingual and culturally diverse contexts and lay the groundwork for future research aimed at further examining discriminant validity and developing pedagogical interventions focused on strengthening students’ confidence and writing skills. Full article
Show Figures

Figure 1

27 pages, 4757 KB  
Article
Identification of Key Aroma Substances in Pomegranate from Different Geographical Origins via Integrated Volatile Profiling and Multivariate Statistical Analysis
by Yanzhen Zhang, Wenzhu Guo, Haitao Qu, Lihua Zhang, Lingxiao Liu, Xiaojie Hu and Yunguo Liu
Foods 2025, 14(20), 3546; https://doi.org/10.3390/foods14203546 - 17 Oct 2025
Viewed by 307
Abstract
Pomegranate (Punica granatum L.), valued for its health benefits and distinctive flavor, derives its characteristic aroma from volatile organic compounds (VOCs) that vary significantly with geographical origin. In this study, VOCs in pomegranates from six Chinese geographical regions were characterized using an [...] Read more.
Pomegranate (Punica granatum L.), valued for its health benefits and distinctive flavor, derives its characteristic aroma from volatile organic compounds (VOCs) that vary significantly with geographical origin. In this study, VOCs in pomegranates from six Chinese geographical regions were characterized using an electronic nose (E-nose), an electronic tongue (E-tongue), headspace gas chromatography–ion mobility spectrometry (HS-GC-IMS), and headspace solid-phase microextraction–gas chromatography–mass spectrometry (HS-SPME-GC-MS). To elucidate geographical variations in odor, taste, and volatile profiles, a comprehensive multivariate statistical analysis integrating principal component analysis (PCA), hierarchical cluster analysis, orthogonal partial least squares-discriminant analysis (OPLS-DA), and variable importance in projection (VIP) was employed. The results demonstrated that the E-nose and E-tongue effectively distinguished pomegranate by geographical origin, with aroma contributing more significantly than taste to regional differentiation. A total of 46 and 58 VOCs were identified using HS-GC-IMS and HS-SPME-GC-MS, respectively, with different characteristic volatile compounds in pomegranate from various origins, and alkenes, esters, and alcohols were the primary contributors to regional variations. Notably, OPLS-DA revealed that HS-GC-IMS exhibited superior discriminatory power in separating pomegranates of different geographical origins, with HY and HL displaying closely related odor profiles while the other samples showed the most pronounced odor differences, but these findings contrasted with HS-SPME-GC-MS results. Additionally, the VIP method and the relative odor activity value (ROAV) further identified six and eight key aroma compounds based on HS-GC-IMS and HS-SPME-GC-MS data; in particular, hexanal, nonanal, β-pinene, 3-hydroxybutan-2-one, and β-ocimene were identified as key aroma compounds in pomegranate as potential regional markers. These findings highlight VOC profiles as potential geographical origin markers, supporting origin traceability and quality control in the pomegranate industry. Full article
(This article belongs to the Special Issue Flavor, Palatability, and Consumer Acceptance of Foods)
Show Figures

Graphical abstract

15 pages, 1511 KB  
Article
NIR and MIR Spectroscopy for the Detection of Adulteration of Smoking Products
by Zeb Akhtar, Ihtesham ur Rehman, Cédric Delporte, Erwin Adams and Eric Deconinck
Chemosensors 2025, 13(10), 370; https://doi.org/10.3390/chemosensors13100370 - 16 Oct 2025
Viewed by 217
Abstract
This study explores the application of Mid-Infrared (MIR) and Near-Infrared (NIR) spectroscopy combined with various multivariate calibration techniques to detect the presence of cannabis in tobacco samples and tobacco in herbal smoking products. Both MIR and NIR spectra were recorded for self-prepared samples, [...] Read more.
This study explores the application of Mid-Infrared (MIR) and Near-Infrared (NIR) spectroscopy combined with various multivariate calibration techniques to detect the presence of cannabis in tobacco samples and tobacco in herbal smoking products. Both MIR and NIR spectra were recorded for self-prepared samples, followed by data exploration using Principal Component Analysis (PCA) and Hierarchical Clustering Analysis (HCA), and the calculation of binary classification models with Soft Independent Modelling of Class Analogy (SIMCA) and Partial Least Squares-Discriminant Analysis (PLS-DA). PCA demonstrated a clear differentiation between tobacco samples containing and not containing cannabis. On the other hand, based on PCA, only NIR was able to distinguish herbal smoking products adulterated and not adulterated with tobacco. HCA further clarified these results by revealing distinct clusters within the data. Modelling results indicated that MIR and NIR spectroscopy, particularly when paired with preprocessing techniques like Standard Normal Variate (SNV) and autoscaling, demonstrated high classification accuracy in SIMCA and PLS-DA, achieving correct classification rates of 90% to 100% for external test sets. Comparison of MIR and NIR revealed that NIR spectroscopy resulted in slightly more accurate models for the screening of tobacco samples for cannabis and herbal smoking products for tobacco. The developed approach could be useful for the initial screening of tobacco samples for cannabis, e.g., in a night life setting by law enforcement, but also for inspectors visiting shops selling tobacco and/or herbal smoking products. Full article
(This article belongs to the Section Optical Chemical Sensors)
Show Figures

Figure 1

24 pages, 2289 KB  
Article
Improving Early Prediction of Sudden Cardiac Death Risk via Hierarchical Feature Fusion
by Xin Huang, Guangle Jia, Mengmeng Huang, Xiaoyu He, Yang Li and Mingfeng Jiang
Symmetry 2025, 17(10), 1738; https://doi.org/10.3390/sym17101738 - 15 Oct 2025
Viewed by 231
Abstract
Sudden cardiac death (SCD) is a leading cause of mortality worldwide, with arrhythmia serving as a major precursor. Early and accurate prediction of SCD using non-invasive electrocardiogram (ECG) signals remains a critical clinical challenge, particularly due to the inherent asymmetric and non-stationary characteristics [...] Read more.
Sudden cardiac death (SCD) is a leading cause of mortality worldwide, with arrhythmia serving as a major precursor. Early and accurate prediction of SCD using non-invasive electrocardiogram (ECG) signals remains a critical clinical challenge, particularly due to the inherent asymmetric and non-stationary characteristics of ECG signals, which complicate feature extraction and model generalization. In this study, we propose a novel SCD prediction framework based on hierarchical feature fusion, designed to capture both non-stationary and asymmetrical patterns in ECG data across six distinct time intervals preceding the onset of ventricular fibrillation (VF). First, linear features are extracted from ECG signals using waveform detection methods; nonlinear features are derived from RR interval sequences via second-order detrended fluctuation analysis (DFA2); and multi-scale deep learning features are captured using a Temporal Convolutional Network-based sequence-to-vector (TCN-Seq2vec) model. These multi-scale deep learning features, along with linear and nonlinear features, are then hierarchically fused. Finally, two fully connected layers are employed as a classifier to estimate the probability of SCD occurrence. The proposed method is evaluated under an inter-patient paradigm using the Sudden Cardiac Death Holter (SCDH) Database and the Normal Sinus Rhythm (NSR) Database. This method achieves average prediction accuracies of 97.48% and 98.8% for the 60 and 30 min periods preceding SCD, respectively. The findings suggest that integrating traditional and deep learning features effectively enhances the discriminability of abnormal samples, thereby improving SCD prediction accuracy. Ablation studies confirm that multi-feature fusion significantly improves performance compared to single-modality models, and validation on the Creighton University Ventricular Tachyarrhythmia Database (CUDB) demonstrates strong generalization capability. This approach offers a reliable, long-horizon early warning tool for clinical SCD risk assessment. Full article
(This article belongs to the Section Life Sciences)
Show Figures

Figure 1

24 pages, 6738 KB  
Article
SVMobileNetV2: A Hybrid and Hierarchical CNN-SVM Network Architecture Utilising UAV-Based Multispectral Images and IoT Nodes for the Precise Classification of Crop Diseases
by Rafael Linero-Ramos, Carlos Parra-Rodríguez and Mario Gongora
AgriEngineering 2025, 7(10), 341; https://doi.org/10.3390/agriengineering7100341 - 10 Oct 2025
Viewed by 305
Abstract
This paper presents a novel hybrid and hierarchical architecture of a Convolutional Neural Network (CNN), based on MobileNetV2 and Support Vector Machines (SVM) for the classification of crop diseases (SVMobileNetV2). The system feeds from multispectral images captured by Unmanned Aerial Vehicles (UAVs) alongside [...] Read more.
This paper presents a novel hybrid and hierarchical architecture of a Convolutional Neural Network (CNN), based on MobileNetV2 and Support Vector Machines (SVM) for the classification of crop diseases (SVMobileNetV2). The system feeds from multispectral images captured by Unmanned Aerial Vehicles (UAVs) alongside data from IoT nodes. The primary objective is to improve classification performance in terms of both accuracy and precision. This is achieved by integrating contemporary Deep Learning techniques, specifically different CNN models, a prevalent type of artificial neural network composed of multiple interconnected layers, tailored for the analysis of agricultural imagery. The initial layers are responsible for identifying basic visual features such as edges and contours, while deeper layers progressively extract more abstract and complex patterns, enabling the recognition of intricate shapes. In this study, different datasets of tropical crop images, in this case banana crops, were constructed to evaluate the performance and accuracy of CNNs in detecting diseases in the crops, supported by transfer learning. For this, multispectral images are used to create false-color images to discriminate disease through spectra related to the blue, green and red colors in addition to red edge and near-infrared. Moreover, we used IoT nodes to include environmental data related to the temperature and humidity of the environment and the soil. Machine Learning models were evaluated and fine-tuned using standard evaluation metrics. For classification, we used fundamental metrics such as accuracy, precision, and the confusion matrix; in this study was obtained a performance of up to 86.5% using current deep learning models and up to 98.5% accuracy using the proposed hybrid and hierarchical architecture (SVMobileNetV2). This represents a new paradigm to significantly improve classification using the proposed hybrid CNN-SVM architecture and UAV-based multispectral images. Full article
Show Figures

Figure 1

20 pages, 12556 KB  
Article
Volatile Fingerprinting and Regional Differentiation of Safflower (Carthamus tinctorius L.) Using GC–IMS Combined with OPLS-DA
by Jiaqi Liu, Hao Duan, Li Wang, Rui Qin, Jiao Liu, Hong Liu, Shuyuan Bao and Wenjie Yan
Foods 2025, 14(19), 3381; https://doi.org/10.3390/foods14193381 - 29 Sep 2025
Viewed by 439
Abstract
This study aimed to systematically characterize the volatile organic compound (VOC) profiles of safflower (Carthamus tinctorius L.) from eight major production regions, providing a scientific basis for quality evaluation and geographical traceability. VOC profiling was conducted using gas chromatography–ion mobility spectrometry (GC–IMS), [...] Read more.
This study aimed to systematically characterize the volatile organic compound (VOC) profiles of safflower (Carthamus tinctorius L.) from eight major production regions, providing a scientific basis for quality evaluation and geographical traceability. VOC profiling was conducted using gas chromatography–ion mobility spectrometry (GC–IMS), and regional differences were assessed through multivariate statistical analyses, including Principal Component Analysis (PCA), Orthogonal Partial Least Squares Discriminant Analysis (OPLS–DA), Euclidean distance, and hierarchical clustering. Key differential compounds were identified by variable importance in projection (VIP) and relative odor activity value (ROAV) analyses, with aldehydes and esters emerging as the primary contributors to the discrimination of samples across regions. VOC fingerprints of safflower were further established, and a combined VIP–ROAV strategy was proposed for the screening of characteristic compounds. These findings provide a reliable reference for safflower quality control and offer practical guidance for its geographical authentication in the food industry. Full article
Show Figures

Figure 1

20 pages, 1372 KB  
Article
A Novel Multi-Scale Entropy Approach for EEG-Based Lie Detection with Channel Selection
by Jiawen Li, Guanyuan Feng, Chen Ling, Ximing Ren, Shuang Zhang, Xin Liu, Leijun Wang, Mang I. Vai, Jujian Lv and Rongjun Chen
Entropy 2025, 27(10), 1026; https://doi.org/10.3390/e27101026 - 29 Sep 2025
Viewed by 309
Abstract
Entropy-based analyses have emerged as a powerful tool for quantifying the complexity, regularity, and information content of complex biological signals, such as electroencephalography (EEG). In this regard, EEG-based lie detection offers the advantage of directly providing more objective and less susceptible-to-manipulation results compared [...] Read more.
Entropy-based analyses have emerged as a powerful tool for quantifying the complexity, regularity, and information content of complex biological signals, such as electroencephalography (EEG). In this regard, EEG-based lie detection offers the advantage of directly providing more objective and less susceptible-to-manipulation results compared to traditional polygraph methods. To this end, this study proposes a novel multi-scale entropy approach by fusing fuzzy entropy (FE), time-shifted multi-scale fuzzy entropy (TSMFE), and hierarchical multi-band fuzzy entropy (HMFE), which enables the multidimensional characterization of EEG signals. Subsequently, using machine learning classifiers, the fused feature vector is applied to lie detection, with a focus on channel selection to investigate distinguished neural signatures across brain regions. Experiments utilize a publicly benchmarked LieWaves dataset, and two parts are performed. One is a subject-dependent experiment to identify representative channels for lie detection. Another is a cross-subject experiment to assess the generalizability of the proposed approach. In the subject-dependent experiment, linear discriminant analysis (LDA) achieves impressive accuracies of 82.74% under leave-one-out cross-validation (LOOCV) and 82.00% under 10-fold cross-validation. The cross-subject experiment yields an accuracy of 64.07% using a radial basis function (RBF) kernel support vector machine (SVM) under leave-one-subject-out cross-validation (LOSOCV). Furthermore, regarding the channel selection results, PZ (parietal midline) and T7 (left temporal) are considered the representative channels for lie detection, as they exhibit the most prominent occurrences among subjects. These findings demonstrate that the PZ and T7 play vital roles in the cognitive processes associated with lying, offering a solution for designing portable EEG-based lie detection devices with fewer channels, which also provides insights into neural dynamics by analyzing variations in multi-scale entropy. Full article
(This article belongs to the Special Issue Entropy Analysis of Electrophysiological Signals)
Show Figures

Figure 1

25 pages, 18797 KB  
Article
AEFusion: Adaptive Enhanced Fusion of Visible and Infrared Images for Night Vision
by Xiaozhu Wang, Chenglong Zhang, Jianming Hu, Qin Wen, Guifeng Zhang and Min Huang
Remote Sens. 2025, 17(18), 3129; https://doi.org/10.3390/rs17183129 - 9 Sep 2025
Viewed by 764
Abstract
Under night vision conditions, visible-spectrum images often fail to capture background details. Conventional visible and infrared fusion methods generally overlay thermal signatures without preserving latent features in low-visibility regions. This paper proposes a novel deep learning-based fusion algorithm to enhance visual perception in [...] Read more.
Under night vision conditions, visible-spectrum images often fail to capture background details. Conventional visible and infrared fusion methods generally overlay thermal signatures without preserving latent features in low-visibility regions. This paper proposes a novel deep learning-based fusion algorithm to enhance visual perception in night driving scenarios. Firstly, a local adaptive enhancement algorithm corrects underexposed and overexposed regions in visible images, thereby preventing oversaturation during brightness adjustment. Secondly, ResNet152 extracts hierarchical feature maps from enhanced visible and infrared inputs. Max pooling and average pooling operations preserve critical features and distinct information across these feature maps. Finally, Linear Discriminant Analysis (LDA) reduces dimensionality and decorrelates features. We reconstruct the fused image by the weighted integration of the source images. The experimental results on benchmark datasets show that our approach outperforms state-of-the-art methods in both objective metrics and subjective visual assessments. Full article
Show Figures

Graphical abstract

21 pages, 8616 KB  
Article
Heavy Metal Concentrations in Debrecen’s Urban Soils: Implications for Upcoming Industrial Projects
by Zsolt Zoltán Fehér, Tamás Magyar, Florence Alexandra Tóth and Péter Tamás Nagy
Soil Syst. 2025, 9(3), 97; https://doi.org/10.3390/soilsystems9030097 - 9 Sep 2025
Viewed by 627
Abstract
Monitoring the concentration of heavy metals in urban soils is of a paramount importance for several reasons. These inorganic pollutants can pose a significant health risk to living organisms, as they are toxic even at low concentrations and can be present in the [...] Read more.
Monitoring the concentration of heavy metals in urban soils is of a paramount importance for several reasons. These inorganic pollutants can pose a significant health risk to living organisms, as they are toxic even at low concentrations and can be present in the soil for a long period of time. This study assesses the spatial distribution, concentration levels, and potential anthropogenic and natural sources of eight typical heavy metals (As, Cd, Co, Cr, Cu, Ni, Pb and Zn) occurring in urban surface soils across Debrecen, Hungary. A total of 295 topsoil samples were collected; heavy metal concentrations were determined by energy-dispersive X-ray fluorescence (EDXRF) spectrometry. The results were interpreted using descriptive statistics, correlation analysis, hierarchical clustering, factor analysis, ordinary kriging interpolation, and spatial-discriminant analysis. The dual origin of the metal contaminants was revealed: As, Co, Pb, and Zn showed strong anthropogenic signatures associated with traffic, urban waste, and construction materials, whereas Cr and Ni were associated with natural geogenic sources. Cd reflected both lithogenic and point-source urban pollution. The current evaluation incorporated Hungarian and Dutch regulatory benchmarks to identify exceedances of environmental quality thresholds. It was found that only Cd and Cr exceeded the Hungarian target values, on average. Linear discriminant analysis based on pollution maps highlighted contamination hotspots around traffic corridors and newly industrialized zones. The importance of high-resolution soil monitoring in the rapidly urbanizing city is highlighted. Given its anticipated industrial and transportation developments, accumulations of heavy metals are probably going to be further exacerbated; therefore, the results provide a critical baseline for future environmental assessments and long-term monitoring. Full article
Show Figures

Figure 1

34 pages, 545 KB  
Review
Advancing Early Detection of Osteoarthritis Through Biomarker Profiling and Predictive Modelling: A Review
by Laura Jane Coleman, John L. Byrne, Stuart Edwards and Rosemary O’Hara
Biologics 2025, 5(3), 27; https://doi.org/10.3390/biologics5030027 - 4 Sep 2025
Viewed by 1546
Abstract
Osteoarthritis (OA) is a multifactorial chronic musculoskeletal disorder characterised by cartilage degradation, synovial inflammation, and subchondral bone remodelling. Conventional diagnostic modalities, including radiographic imaging and symptom-based assessments, primarily detect disease in its later stages, limiting the potential for timely intervention. Inflammatory biomarkers, particularly [...] Read more.
Osteoarthritis (OA) is a multifactorial chronic musculoskeletal disorder characterised by cartilage degradation, synovial inflammation, and subchondral bone remodelling. Conventional diagnostic modalities, including radiographic imaging and symptom-based assessments, primarily detect disease in its later stages, limiting the potential for timely intervention. Inflammatory biomarkers, particularly Interleukin-6 (IL-6), Tumour Necrosis Factor-alpha (TNF-α), and Myeloperoxidase (MPO), have emerged as biologically relevant indicators of disease activity, with potential applications as companion diagnostics in precision medicine. This review examines the diagnostic and prognostic relevance of IL-6, TNF-α, and MPO in OA, focusing on their mechanistic roles in inflammation and joint degeneration, particularly through the activity of fibroblast-like synoviocytes (FLSs). The influence of sample type (serum, plasma, synovial fluid) and analytical performance, including enzyme-linked immunosorbent assay (ELISA), is discussed in the context of biomarker detectability. Advanced statistical and computational methodologies, including rank-based analysis of covariance (ANCOVA), discriminant function analysis (DFA), and Cox proportional hazards modelling, are explored for their capacity to validate biomarker associations, adjust for demographic variability, and stratify patient risk. Further, the utility of synthetic data generation, hierarchical clustering, and dimensionality reduction techniques (e.g., t-distributed stochastic neighbour embedding) in addressing inter-individual variability and enhancing model generalisability is also examined. Collectively, this synthesis supports the integration of biomarker profiling with advanced analytical modelling to improve early OA detection, enable patient-specific classification, and inform the development of targeted therapeutic strategies. Full article
16 pages, 2076 KB  
Article
Interspecific and Environmental Influence on the Foliar Metabolomes of Mitragyna Species Through Recursive OPLSDA Modeling
by Tushar Andriyas, Nisa Leksungnoen, Suwimon Uthairatsamee, Chatchai Ngernsaengsaruay and Sanyogita Andriyas
Plants 2025, 14(17), 2721; https://doi.org/10.3390/plants14172721 - 1 Sep 2025
Viewed by 661
Abstract
Understanding interspecific and environmental influences on secondary metabolite profiles can be critical in plant metabolomics. This study used a hierarchical orthogonal projections to latent structure discriminant analysis (OPLS-DA) to classify the foliar metabolomes of four naturally growing Mitragyna species in Thailand, M. speciosa [...] Read more.
Understanding interspecific and environmental influences on secondary metabolite profiles can be critical in plant metabolomics. This study used a hierarchical orthogonal projections to latent structure discriminant analysis (OPLS-DA) to classify the foliar metabolomes of four naturally growing Mitragyna species in Thailand, M. speciosa, M. diversifolia, M. hirsuta, and M. rotundifolia. Using a recursive binary classification, interspecific and environmental influences were determined in multiple class separations, while identifying key metabolites driving these distinctions. Gas chromatography–mass spectrometry (GC-MS) annotated 409 metabolites, and through a progressive class differentiation using hierarchical OPLS-DA, M. speciosa exhibited a metabolome distinct from the other three species. However, the metabolomes of M. hirsuta and M. rotundifolia had a lot of overlap, while M. diversifolia displayed regional metabolic variation, emphasizing the role of environmental factors in shaping its chemical composition. Key metabolites, such as mitragynine, isorhynchophylline, squalene, and vanillic acid, among others, were identified as major discriminators across the hierarchical splits. Unlike conventional OPLS-DA, which struggles with multiclass datasets, the recursive approach identified class structures that were biologically relevant, without the need for manual pairwise modeling. The results aligned with prior morphological and genetic studies, validating the method’s robustness in capturing interspecific and environmental differences, which can be used in high-dimensional multiclass plant metabolomics. Full article
Show Figures

Figure 1

24 pages, 2419 KB  
Article
Interpretable Disorder Signatures: Probing Neural Latent Spaces for Schizophrenia, Alzheimer’s, and Autism Stratification
by Zafar Iqbal, Md. Mahfuzur Rahman, Qasim Zia, Pavel Popov, Zening Fu, Vince D. Calhoun and Sergey Plis
Brain Sci. 2025, 15(9), 954; https://doi.org/10.3390/brainsci15090954 - 1 Sep 2025
Viewed by 672
Abstract
Objective: This study aims to develop and validate an interpretable deep learning framework that leverages self-supervised time reversal (TR) pretraining to identify consistent, biologically plausible functional network biomarkers across multiple neurological and psychiatric disorders. Methods: We pretrained a hierarchical LSTM model using a [...] Read more.
Objective: This study aims to develop and validate an interpretable deep learning framework that leverages self-supervised time reversal (TR) pretraining to identify consistent, biologically plausible functional network biomarkers across multiple neurological and psychiatric disorders. Methods: We pretrained a hierarchical LSTM model using a TR pretext task on the Human Connectome Project (HCP) dataset. The pretrained weights were transferred to downstream classification tasks on five clinical datasets (FBIRN, BSNIP, ADNI, OASIS, and ABIDE) spanning schizophrenia, Alzheimer’s disease, and autism spectrum disorder. After fine-tuning, we extracted latent features and employed a logistic regression probing analysis to decode class-specific functional network contributions. Models trained from scratch without pretraining served as a baseline. Statistical tests (one-sample and two-sample t-tests) were performed on the latent features to assess their discriminative power and consistency. Results: TR pretraining consistently improved classification performance in four out of five datasets, with AUC gains of up to 5.3%, particularly in data-scarce settings. Probing analyses revealed biologically meaningful and consistent patterns: schizophrenia was associated with reduced auditory network activity, Alzheimer’s with disrupted default mode and cerebellar networks, and autism with sensorimotor anomalies. TR-pretrained models produced more statistically significant latent features and demonstrated higher consistency across datasets (e.g., Pearson correlation = 0.9003 for schizophrenia probing vs. −0.67 for non-pretrained). In contrast, non-pretrained models showed unstable performance and inconsistent feature importance. Conclusions: Time Reversal pretraining enhances both the performance and interpretability of deep learning models for fMRI classification. By enabling more stable and biologically plausible representations, TR pretraining supports clinically relevant insights into disorder-specific network disruptions. This study demonstrates the utility of interpretable self-supervised models in neuroimaging, offering a promising step toward transparent and trustworthy AI applications in psychiatry. Full article
Show Figures

Figure 1

24 pages, 1687 KB  
Article
A Novel Co-Designed Multi-Domain Entropy and Its Dynamic Synapse Classification Approach for EEG Seizure Detection
by Guanyuan Feng, Jiawen Li, Yicheng Zhong, Shuang Zhang, Xin Liu, Mang I Vai, Kaihan Lin, Xianxian Zeng, Jun Yuan and Rongjun Chen
Entropy 2025, 27(9), 919; https://doi.org/10.3390/e27090919 - 30 Aug 2025
Viewed by 796
Abstract
Automated electroencephalography (EEG) seizure detection is meaningful in clinical medicine. However, current approaches often lack comprehensive feature extraction and are limited by generic classifier architectures, which limit their effectiveness in complex real-world scenarios. To overcome this traditional coupling between feature representation and classifier [...] Read more.
Automated electroencephalography (EEG) seizure detection is meaningful in clinical medicine. However, current approaches often lack comprehensive feature extraction and are limited by generic classifier architectures, which limit their effectiveness in complex real-world scenarios. To overcome this traditional coupling between feature representation and classifier development, this study proposes DySC-MDE, an end-to-end co-designed framework for seizure detection. A novel multi-domain entropy (MDE) representation is constructed at the feature level based on amplitude-sensitive permutation entropy (ASPE), which adopts entropy-based quantifiers to characterize the nonlinear dynamics of EEG signals across diverse domains. Specifically, ASPE is extended into three distinct variants, refined composite multiscale ASPE (RCMASPE), discrete wavelet transform-based hierarchical ASPE (HASPE-DWT), and time-shift multiscale ASPE (TSMASPE), to represent various temporal and spectral dynamics of EEG signals. At the classifier level, a dynamic synapse classifier (DySC) is proposed to align with the structure of the MDE features. Particularly, DySC includes three parallel and specialized processing pathways, each tailored to a specific entropy variant. These outputs are then adaptively fused through a dynamic synaptic gating mechanism, which can enhance the model’s ability to integrate heterogeneous information sources. To fully evaluate the effectiveness of the proposed method, extensive experiments are conducted on two public datasets using cross-validation. For the binary classification task, DySC-MDE achieves an accuracy of 97.50% and 98.93% and an F1-score of 97.58% and 98.87% in the Bonn and CHB-MIT datasets, respectively. Moreover, in the three-class task, the proposed method maintains a high F1-score of 96.83%, revealing its strong discriminative performance and generalization ability across different categories. Consequently, these impressive results demonstrate that the joint optimization of nonlinear dynamic feature representations and structure-aware classifiers can further improve the analysis of complex epileptic EEG signals, which opens a novel direction for robust seizure detection. Full article
(This article belongs to the Special Issue Entropy Analysis of ECG and EEG Signals)
Show Figures

Figure 1

21 pages, 2738 KB  
Article
Multivariate and Machine Learning-Based Assessment of Soil Elemental Composition and Pollution Analysis
by Wael M. Badawy, Fouad I. El-Agawany, Maksim G. Blokhin, Elsayed S. Mohamed, Alexander Uzhinskiy and Tarek M. Morsi
Environments 2025, 12(8), 289; https://doi.org/10.3390/environments12080289 - 21 Aug 2025
Viewed by 830
Abstract
The present study provides a comprehensive characterization of soil elemental composition in the Nile Delta, Egypt. The soil samples were analyzed using Inductively Coupled Plasma Atomic Emission Spectrometry (ICP-AES), highly appropriative for the major element determination and Inductively Coupled Plasma Mass Spectrometry (ICP–MS), [...] Read more.
The present study provides a comprehensive characterization of soil elemental composition in the Nile Delta, Egypt. The soil samples were analyzed using Inductively Coupled Plasma Atomic Emission Spectrometry (ICP-AES), highly appropriative for the major element determination and Inductively Coupled Plasma Mass Spectrometry (ICP–MS), outstanding for the trace element analysis. A total of 55 elements were measured across 53 soil samples. A variety of statistical and analytical techniques, including both descriptive and inferential methods, were employed to assess the elemental composition of the soil. Bivariate and multivariate statistical analyses, discriminative ternary diagrams, ratio biplots, and unsupervised machine learning algorithms—such as Principal Component Analysis (PCA), t-Distributed Stochastic Neighbour Embedding (t-SNE), and Hierarchical Agglomerative Clustering (HAC)—were utilized to explore the geochemical similarities between elements in the soil. The application of t-SNE for soil geochemistry is still emerging and is characterized by the fact that it preserves the local distribution of elements and reveals non-linear relationships in geochemical research compared to PCA. Geochemical background levels were estimated using Bayesian inference, and the impact of outliers was analyzed. Pollution indices were subsequently calculated to assess potential contamination. The findings suggest that the studied areas do not exhibit significant pollution. Variations in background levels were primarily attributed to the presence of outliers. The clustering results from PCA and t-SNE were consistent in terms of accuracy and the number of identified groups. Four distinct groups were identified, with soil samples in each group sharing similar geochemical properties. While PCA is effective for linear data, t-SNE proved more suitable for nonlinear dimensionality reduction. These results provide valuable baseline data for future research on the studied areas and for evaluating their environmental situation. Full article
Show Figures

Figure 1

Back to TopTop