Adaptation and Validation of a Spanish Writing Self-Efficacy Scale in Quechua-Speaking Peruvian Basic Education Students
Abstract
1. Introduction
2. Methods
2.1. Instruments
- Initial Translation: Two native Spanish-speaking bilingual translators independently translated the QEWSE from English into Spanish. The two versions were then compared and consolidated into a single consensus version.
- Back-Translation: The Spanish version was translated back into English by two native English speakers from the United States, both fluent in Spanish but without prior knowledge of the original QEWSE. The aim of this step was to ensure that the original meaning of the items remained intact.
- Expert Committee Review: A committee consisting of two regular basic education teachers experienced in Quechua–Spanish bilingual education and educational research, along with a bilingual psychologist (Quechua–Spanish) trained in psychometrics, reviewed both the Spanish version and the back-translated English versions. Based on this analysis, a preliminary Spanish version of the instrument was developed.
- Pilot Testing: The preliminary version was administered to a focus group of 15 bilingual students whose first language was Quechua and second language and school language was Spanish. These students shared similar characteristics to the target population. The purpose of this phase was to evaluate comprehension, readability, and cultural relevance of the items. During the pilot test, no terms, expressions, or concepts were identified as confusing or ambiguous by the participants. All items were well understood and answered without difficulty, so no further modifications were made to the preliminary version.
2.2. Procedure
2.3. Data Analysis
3. Results
3.1. Descriptive Item Statistics
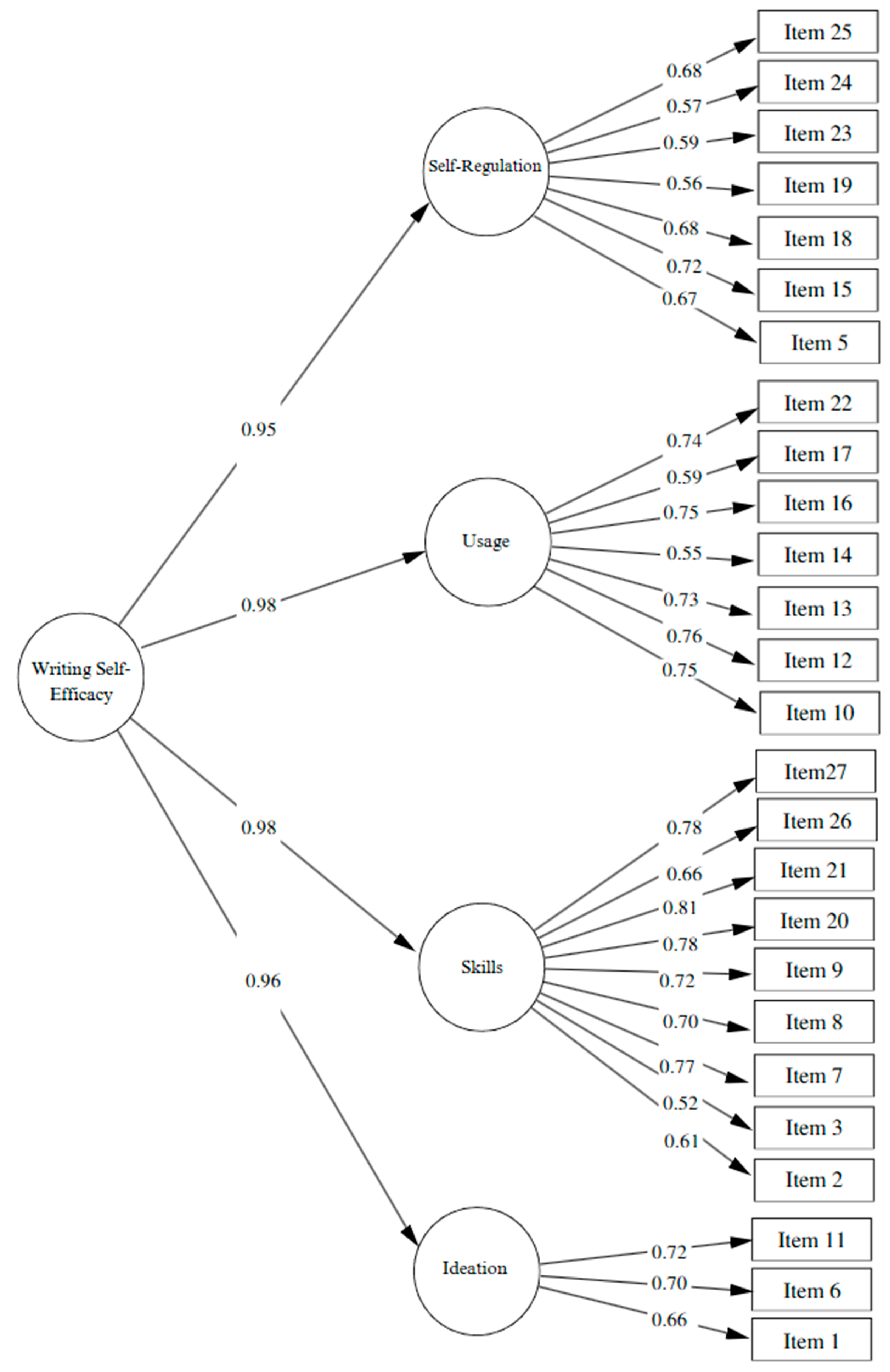
3.2. Confirmatory Factor Analysis and Reliability
4. Discussion
4.1. Implications
4.2. Limitations
5. Conclusions
Author Contributions
Funding
Institutional Review Board Statement
Informed Consent Statement
Data Availability Statement
Conflicts of Interest
References
- Ames, P., Cotler, J., Cuenca, R., de Belaunde, C., de los Ríos, C., Huber, L., Remy, M., & Tanaka, M. (2011). Las desigualdades en el Perú: Balances críticos. Instituto de Estudios Peruanos. [Google Scholar]
- Ato, M., López, J. J., & Benavente, A. (2013). Un sistema de clasificación de los diseños de investigación en psicología. Anales de Psicologia, 29(3), 1038–1059. [Google Scholar] [CrossRef]
- Bandura, A. (1997). Self-efficacy: The exercise of control. Freeman. [Google Scholar]
- Bandura, A. (2006). Adolescent development from an agentic perspective. In F. Pajares, & T. Urdan (Eds.), Self-efficacy beliefs of adolescents (pp. 1–69). Information Age. [Google Scholar] [CrossRef]
- Beaton, D. E., Bombardier, C., Guillemin, F., & Ferraz, M. B. (2000). Guidelines for the process of cross-cultural adaptation of self-report measures. Spine, 25(24), 3186–3191. [Google Scholar] [CrossRef]
- Dominguez-Lara, S. (2018). Propuesta de puntos de corte para cargas factoriales: Una perspectiva de fiabilidad de constructo. Enfermería Clínica, 28(6), 401–402. [Google Scholar] [CrossRef]
- Flores, N., & Rosa, J. (2015). Undoing appropriateness: Racioling uistic ideologies and language diversity in education. Harvard Educational Review, 85(2), 149–171. [Google Scholar] [CrossRef]
- Fornell, C., & Larcker, D. F. (1981). Structural equation models with unobservable variables and measurement error: Algebra and statistics. Journal of Marketing Research, 18(3), 382–388. [Google Scholar] [CrossRef]
- Gebauer, M. M., McElvany, N., Köller, O., & Schöber, C. (2021). Cross-cultural differences in academic self-efficacy and its sources across socialization contexts. Social Psychology of Education, 24(6), 1407–1432. [Google Scholar] [CrossRef]
- George, D., & Mallery, P. (2003). SPSS for Windows Step by Step: A Simple Guide and Reference. 11.0 Update (4th ed.). Allyn & Bacon. [Google Scholar]
- Graham, S., & Harris, K. R. (2018). Evidence-based writing practices: A meta-analysis of existing meta-analyses. Design Principles for Teaching Effective Writing: Theoretical and Empirical Grounded Principles, 34, 13–37. [Google Scholar] [CrossRef]
- Graham, S., & Perin, D. (2007). Writingnext effective strategies to improve writing of adolescents in middle and high schools a report to Carnegie corporation of New York. Alliance for Excellent Education. [Google Scholar]
- Hambleton, R. K., & Patsula, L. (1998). Adapting tests for use in multiple languages and cultures. Social Indicators Research, 45(1–3), 153–171. [Google Scholar] [CrossRef]
- Hunsley, J., & Marsh, E. J. (2008). Developing criteria for evidence-based assessment: An introduction to assessment that work. In J. Hunsley, & E. J. Marsh (Eds.), A guide to assessments that work (pp. 3–14). Oxford University Press. [Google Scholar]
- Hynsjö, D., & Damon, A. (2015). Bilingual education in Latin America: Does Quechua-Medium education improve peruvian indigenous Children’s academic achievement? Young Lives. [Google Scholar]
- Jorgensen, T. D., Pornprasertmanit, S., Schoemann, A. M., & Rosseel, Y. (2012). semTools: Useful tools for structural equation modeling. CRAN: Contributed Packages. [Google Scholar]
- Klassen, R. (2002). Writing in early adolescence: A review of the role of self-efficacy beliefs. Educational Psychology Review, 14(2), 173–203. [Google Scholar] [CrossRef]
- Kline, R. B. (2016). Principles and practice of structural equation modeling (Cuarta, Ed.). Guilford Press. [Google Scholar]
- León-Gutiérrez, M., Morales-García, W. C., Morales-García, M., Jaimes-Soncco, J., Saintila, J., & Mamani, P. G. R. (2023). Psychometric properties and invariance of the self-efficacy for writing scale in Peruvian high school students. Frontiers in Education, 7, 969554. [Google Scholar] [CrossRef]
- McDonald, R. P. (1999). Test theory: A united treatment. Lawrence Erlbaum. [Google Scholar]
- Ministerio de Educación del Perú. (2016). Currículo Nacional de la Educación Básica. Aprobado por Resolución Ministerial N.º 281-2016-MINEDU. Ministerio de Educación. [Google Scholar]
- Muñiz, J., Elosua, P., & Hambleton, R. K. (2013). Directrices para la traducción y adaptación de los tests: Segunda edición. Psicothema, 25(2), 151–157. [Google Scholar] [CrossRef]
- Muthen, L., & Muthen, B. (2017). MPlus user’ guide (8th ed.). Chapman and Hall/CRC. [Google Scholar]
- Pajares, F. (2002). Gender and perceived self-efficacy in self-regulated learning. Theory into Practice, 41(2), 116–125. [Google Scholar] [CrossRef]
- Pajares, F. (2003). Self-efficacy beliefs, motivation, and achievement in writing: A review of the literature. Reading and Writing Quarterly, 19(2), 139–158. [Google Scholar] [CrossRef]
- Pajares, F. (2007). Empirical properties of a scale to assess writing self-efficacy in school contexts. Measurement and Evaluation in Counseling and Development, 39(4), 239–249. [Google Scholar] [CrossRef]
- Pajares, F., & Valiante, G. (1997). Influence of self-efficacy on elementary students’ writing. Journal of Educational Research, 90(6), 353–360. [Google Scholar] [CrossRef]
- Pajares, F., & Valiante, G. (1999). Grade level and gender differences in the writing self-beliefs of middle school students. Contemporary Educational Psychology, 24(4), 390–405. [Google Scholar] [CrossRef]
- Pajares, F., & Valiante, G. (2001). gender differences in writing motivation and achievement of middle school students: A function of gender orientation? Contemporary Educational Psychology, 26(3), 366–381. [Google Scholar] [CrossRef]
- Ponterotto, J. G., & Charter, R. A. (2009). Statistical extensions of ponterotto and ruckdeschel’s (2007) reliability matrix for estimating the adequacy of internal consistency coefficients. Perceptual and Motor Skills, 108(3), 878–886. [Google Scholar] [CrossRef]
- Ramírez Rodríguez, L. (2022). Actitudes lingüísticas hacia el quechua y el castellano de estudiantes de Educación Básica en Huánuco: Un análisis cualitativo. Lengua y Sociedad, 21(1), 501–517. [Google Scholar] [CrossRef]
- Rosseel, Y. (2012). lavaan: An R package for structural equation modeling. Journal of Statistical Software, 48, 1–36. [Google Scholar] [CrossRef]
- RStudio Team. (2018). RStudio: Integrated development environment for R. RStudio, Inc. [Google Scholar]
- Schumacker, R. E., & Lomax, R. G. (2016). A Beginner’s guide to structural equation modeling (4th ed.). Taylor & Francis. [Google Scholar]
- Shell, D. F., Murphy, C. C., & Bruning, R. H. (1989). Self-efficacy and outcome expectancy mechanisms in reading and writing achievement. Journal of Educational Psychology, 81(1), 91–100. [Google Scholar] [CrossRef]
- Sun, T., Wang, C., & Kim, S. Y. (2022). Psychometric properties of an English writing self-efficacy scale: Aspects of construct validity. Reading and Writing, 35(3), 743–766. [Google Scholar] [CrossRef]
- UNESCO. (2022). Evaluation of the UNESCO’s local and indigenous knowledge systems (LINKS) programme. UNESCO. [Google Scholar]
- UNESCO, UNICEF, the World Bank, UNFPA, UNDP, UN Women & UNHCR. (2015). Education 2030, Incheon declaration and framework for action. In World education forum 2015. UNESCO. [Google Scholar]
- Usher, E. L., & Pajares, F. (2008). Sources of Self-Efficacy in School: Critical Review of the Literature and Future Directions. Review of Educational Research, 78(4), 751–796. [Google Scholar] [CrossRef]
- Zimmerman, B. J. (2000). Self-efficacy: An essential motive to learn. Contemporary Educational Psychology, 25(1), 82–91. [Google Scholar] [CrossRef]

| Characteristics | n | % | |
|---|---|---|---|
| Sex | Female | 134 | 50.6 |
| Male | 131 | 49.4 | |
| Grade Level | Fourth Year | 15 | 5.7 |
| First Year | 71 | 26.8 | |
| Fifth Year | 53 | 20.0 | |
| Second Year | 94 | 35.5 | |
| Third Year | 32 | 12.1 | |
| In which activity do you most enjoy writing? | A. When doing my school assignments. | 169 | 63.8 |
| B. When communicating on social media (Facebook, Instagram, Twitter, WhatsApp) | 96 | 36.2 | |
| How often do you practice reading? | 1. Never | 1 | 0.4 |
| 2. Almost never | 10 | 3.8 | |
| 3. Sometimes | 145 | 54.7 | |
| 4. Almost always | 85 | 32.1 | |
| 5. Always | 24 | 9.1 | |
| Educational Level of Father or Guardian | Primary education | 26 | 9.8 |
| Secondary education | 117 | 44.2 | |
| No formal education | 7 | 2.6 | |
| Technical higher education | 43 | 16.2 | |
| University higher education | 72 | 27.2 | |
| Items | English Version | Spanish Version |
|---|---|---|
| 1 | I can think of many ideas for my writing | Puedo pensar en muchas ideas para escribir |
| 2 | I can organize sentences into a paragraph to express an idea | Puedo organizar oraciones en un párrafo para expresar una idea |
| 3 | I can correctly spell all the words in the compositions I write | Puedo deletrear correctamente todas las palabras en las composiciones que escribo |
| 4 | I can compose messages in English on social media (e.g., WeChat and blogs)? | Puedo escribir mensajes en español en redes sociales (ej. Facebook, Twitter) |
| 5 | I can focus on my writing for at least one hour | Puedo concentrarme en mi escritura durante al menos una hora |
| 6 | I can put my ideas into writing | Puedo plasmar mis ideas en escritura |
| 7 | I can organize different paragraphs into a composition | Puedo organizar diferentes párrafos en una composición |
| 8 | I can correctly use verb tenses in English writing | Puedo usar correctamente los tiempos verbales al escribir en español |
| 9 | I can make new sentences with given words | Puedo formar nuevas oraciones con palabras dadas |
| 10 | I can write an expository paragraph in English | Puedo escribir un párrafo expositivo en español |
| 11 | I can think of appropriate words to describe my ideas | Puedo pensar en palabras adecuadas para describir mis ideas |
| 12 | I can focus on the main ideas when writing | Puedo centrarme en las ideas principales al escribir |
| 13 | I can write an argumentative paragraph in English | Puedo escribir un párrafo argumentativo en español |
| 14 | I can write email messages in English | Puedo escribir mensajes de correo electrónico en español |
| 15 | I can finish writing assignments on time | Puedo terminar las tareas de escritura a tiempo |
| 16 | I can write a descriptive paragraph in English | Puedo escribir un párrafo descriptivo en español |
| 17 | I can write diaries in English | Puedo escribir diarios en español |
| 18 | I can plan what I want to say before I start writing | Puedo planificar lo que quiero decir antes de comenzar a escribir |
| 19 | I can avoid distractions while I write | Puedo evitar distracciones mientras escribo |
| 20 | I can write a paragraph in a cohesive way | Puedo escribir un párrafo de manera cohesionada (que tengan sentido juntas) |
| 21 | I can write a sentence with proper grammatical structures | Puedo escribir una oración con estructuras gramaticales adecuadas |
| 22 | I can write a narrative paragraph in English | Puedo escribir un párrafo narrativo en español |
| 23 | I can revise my writing to make it better | Puedo revisar mi escritura para mejorarla |
| 24 | I can control my frustration when I write | Puedo controlar mi frustración al escribir |
| 25 | I can keep writing even when it’s difficult | Puedo seguir escribiendo incluso cuando es difícil |
| 26 | I can fix my grammar errors | Puedo corregir mis errores gramaticales |
| 27 | I can write a paragraph in a coherent way | Puedo escribir un párrafo de manera coherente |
| Items | M | sd | g1 | g2 | r.cor | α |
|---|---|---|---|---|---|---|
| 1 | 5.46 | 1.09 | −0.75 | 0.64 | 0.63 | 0.95 |
| 2 | 5.42 | 1.11 | −0.63 | −0.2 | 0.59 | 0.95 |
| 3 | 5.58 | 1.09 | −0.67 | 0.16 | 0.51 | 0.95 |
| 4 | 5.84 | 1.2 | −1.59 | 2.86 | 0.26 | 0.95 |
| 5 | 5.49 | 1.16 | −0.95 | 1.01 | 0.64 | 0.95 |
| 6 | 5.62 | 1.07 | −1.38 | 2.68 | 0.67 | 0.95 |
| 7 | 5.13 | 1.1 | −0.66 | 0.19 | 0.74 | 0.95 |
| 8 | 5.11 | 1.15 | −0.55 | −0.04 | 0.67 | 0.95 |
| 9 | 5.57 | 1.14 | −0.89 | 0.6 | 0.69 | 0.95 |
| 10 | 5.48 | 1.13 | −0.85 | 1.08 | 0.71 | 0.95 |
| 11 | 5.69 | 1.01 | −1.08 | 1.72 | 0.67 | 0.95 |
| 12 | 5.52 | 1.08 | −1.17 | 1.89 | 0.73 | 0.95 |
| 13 | 5.46 | 1.12 | −1.15 | 2.06 | 0.68 | 0.95 |
| 14 | 5.48 | 1.25 | −0.94 | 0.65 | 0.52 | 0.95 |
| 15 | 5.52 | 1.11 | −1.21 | 2.44 | 0.68 | 0.95 |
| 16 | 5.55 | 1.11 | −1.13 | 1.71 | 0.71 | 0.95 |
| 17 | 5.53 | 1.17 | −0.92 | 0.81 | 0.58 | 0.95 |
| 18 | 5.7 | 0.99 | −0.67 | −0.09 | 0.65 | 0.95 |
| 19 | 4.99 | 1.36 | −0.73 | 0.01 | 0.53 | 0.95 |
| 20 | 5.17 | 1.26 | −0.87 | 0.85 | 0.74 | 0.95 |
| 21 | 5.02 | 1.26 | −0.65 | 0.21 | 0.77 | 0.95 |
| 22 | 5.62 | 1.03 | −1.03 | 1.56 | 0.7 | 0.95 |
| 23 | 5.73 | 1.09 | −1.56 | 4.04 | 0.55 | 0.95 |
| 24 | 5.2 | 1.35 | −0.81 | 0.16 | 0.53 | 0.95 |
| 25 | 5.37 | 1.15 | −0.8 | 0.58 | 0.65 | 0.95 |
| 26 | 5.37 | 1.18 | −0.92 | 0.84 | 0.63 | 0.95 |
| 27 | 5.35 | 1.13 | −0.88 | 0.63 | 0.76 | 0.95 |
| Items | F1 | F2 | F3 | F4 |
|---|---|---|---|---|
| 1 | 0.67 | |||
| 6 | 0.7 | |||
| 11 | 0.71 | |||
| 2 | 0.6 | |||
| 3 | 0.52 | |||
| 7 | 0.77 | |||
| 8 | 0.7 | |||
| 9 | 0.72 | |||
| 20 | 0.78 | |||
| 21 | 0.81 | |||
| 26 | 0.65 | |||
| 27 | 0.78 | |||
| 4 | 0.26 | |||
| 10 | 0.76 | |||
| 12 | 0.75 | |||
| 13 | 0.74 | |||
| 14 | 0.55 | |||
| 16 | 0.75 | |||
| 17 | 0.59 | |||
| 22 | 0.74 | |||
| 5 | 0.68 | |||
| 15 | 0.73 | |||
| 18 | 0.68 | |||
| 19 | 0.55 | |||
| 23 | 0.59 | |||
| 24 | 0.56 | |||
| 25 | 0.67 | |||
| AVE | 0.48 | 0.51 | 0.48 | 0.40 |
| F1 | 0.85 | 0.83 | 0.94 | |
| F2 | 0.92 | 1.02 | 0.85 | |
| F3 | 0.91 | 0.97 | 0.83 | |
| F4 | 1.01 | 0.92 | 0.91 | |
| α | 0.74 | 0.9 | 0.85 | 0.82 |
| ω | 0.74 | 0.9 | 0.85 | 0.82 |
Disclaimer/Publisher’s Note: The statements, opinions and data contained in all publications are solely those of the individual author(s) and contributor(s) and not of MDPI and/or the editor(s). MDPI and/or the editor(s) disclaim responsibility for any injury to people or property resulting from any ideas, methods, instructions or products referred to in the content. |
© 2025 by the authors. Licensee MDPI, Basel, Switzerland. This article is an open access article distributed under the terms and conditions of the Creative Commons Attribution (CC BY) license (https://creativecommons.org/licenses/by/4.0/).
Share and Cite
Curo-Huacani, M.; Sairitupa-Sanchez, L.Z.; Peralta-Eugenio, G.; Morales-García, M.; Ilyés, R.-J.; Morales-García, W.C. Adaptation and Validation of a Spanish Writing Self-Efficacy Scale in Quechua-Speaking Peruvian Basic Education Students. Behav. Sci. 2025, 15, 1418. https://doi.org/10.3390/bs15101418
Curo-Huacani M, Sairitupa-Sanchez LZ, Peralta-Eugenio G, Morales-García M, Ilyés R-J, Morales-García WC. Adaptation and Validation of a Spanish Writing Self-Efficacy Scale in Quechua-Speaking Peruvian Basic Education Students. Behavioral Sciences. 2025; 15(10):1418. https://doi.org/10.3390/bs15101418
Chicago/Turabian StyleCuro-Huacani, Moises, Liset Z. Sairitupa-Sanchez, Gutember Peralta-Eugenio, Mardel Morales-García, Róbert-János Ilyés, and Wilter C. Morales-García. 2025. "Adaptation and Validation of a Spanish Writing Self-Efficacy Scale in Quechua-Speaking Peruvian Basic Education Students" Behavioral Sciences 15, no. 10: 1418. https://doi.org/10.3390/bs15101418
APA StyleCuro-Huacani, M., Sairitupa-Sanchez, L. Z., Peralta-Eugenio, G., Morales-García, M., Ilyés, R.-J., & Morales-García, W. C. (2025). Adaptation and Validation of a Spanish Writing Self-Efficacy Scale in Quechua-Speaking Peruvian Basic Education Students. Behavioral Sciences, 15(10), 1418. https://doi.org/10.3390/bs15101418

