Sign in to use this feature.

Years

Between: -

Subjects

remove_circle_outline
remove_circle_outline
remove_circle_outline
remove_circle_outline
remove_circle_outline
remove_circle_outline
remove_circle_outline
remove_circle_outline
remove_circle_outline

Journals

remove_circle_outline
remove_circle_outline
remove_circle_outline
remove_circle_outline
remove_circle_outline
remove_circle_outline
remove_circle_outline
remove_circle_outline
remove_circle_outline

Article Types

Countries / Regions

remove_circle_outline
remove_circle_outline
remove_circle_outline
remove_circle_outline

Search Results (916)

Search Parameters:
Keywords = head tracking

Order results
Result details
Results per page
Select all
Export citation of selected articles as:
18 pages, 5377 KB  
Article
Prediction of Prestress Changes in Concrete Under Freeze–Thaw Cycles Based on Transformer Model
by Jiancheng Zhang, Xiaolin Yang and Wen Zhang
Eng 2026, 7(3), 133; https://doi.org/10.3390/eng7030133 - 14 Mar 2026
Abstract
Given that freeze–thaw damage of prestressed concrete significantly threatens structural service life and that existing conventional simulation techniques fail to capture prestress time series, this paper proposes a deep learning prediction model based on the Transformer model. The model integrates a multi-head self-attention [...] Read more.
Given that freeze–thaw damage of prestressed concrete significantly threatens structural service life and that existing conventional simulation techniques fail to capture prestress time series, this paper proposes a deep learning prediction model based on the Transformer model. The model integrates a multi-head self-attention mechanism and positional encoding to effectively capture long-range dependencies in prestressed time series. It enhances temporal modeling capability through a 128-dimensional high-dimensional feature space (chosen to balance representation capacity and computational efficiency for the dataset scale) and a 4-layer encoder stacking structure. A dataset was constructed using time-series data from three prestressed concrete components subjected to 50 freeze–thaw cycles. The F-a component was used as the training set, while F-b and F-c served as the testing sets. During the training phase, a Noam learning rate scheduler, gradient clipping, and an early stopping strategy were employed. The results indicate that the training strategy enables the loss function to converge quickly without overfitting, demonstrating good generalization performance. The prediction model performs well on the F-a and F-c datasets, with determination coefficients (R2) of 0.8404 and 0.8425, and corresponding Mean Absolute Error (MAE) of 61.71 MPa and 57.41 MPa, respectively. It can accurately track the periodic variation trend of prestress, demonstrating the model’s effectiveness in prestress prediction. This model provides a new technical tool for the health monitoring and performance prediction of prestressed concrete structures in freeze–thaw environments. Full article
(This article belongs to the Section Chemical, Civil and Environmental Engineering)
Show Figures

Figure 1

24 pages, 4833 KB  
Article
Optimizing Head-Up Display Information Presentation for Older Drivers: Visual Attention Patterns and Design Implications
by Ke Zhang, Chen Xu and Jinho Yim
Appl. Sci. 2026, 16(6), 2682; https://doi.org/10.3390/app16062682 - 11 Mar 2026
Viewed by 109
Abstract
As population aging accelerates, age-related declines in visual sensitivity and attentional control make older drivers more vulnerable to suboptimal in-vehicle interface designs. Head-up displays (HUDs) are intended to reduce gaze shifts by overlaying information within the forward field of view, yet empirical evidence [...] Read more.
As population aging accelerates, age-related declines in visual sensitivity and attentional control make older drivers more vulnerable to suboptimal in-vehicle interface designs. Head-up displays (HUDs) are intended to reduce gaze shifts by overlaying information within the forward field of view, yet empirical evidence remains limited on how specific HUD presentation strategies reshape older drivers’ visual attention allocation. Grounded in theories of visual attention and cognitive load, this study systematically investigates three design variables that are increasingly common in contemporary HUDs (including AR-HUDs): (1) dynamic versus static navigation cues, (2) pedestrian warning strategies under different lighting conditions, and (3) the spatial placement of high-priority information. We first conducted a formative user study to define variables and operationalizations, and then carried out three within-subject driving-simulator experiments using controlled HUD stimuli and eye tracking. Objective gaze measures (e.g., fixation count, total fixation duration, and time to first fixation) were combined with subjective preference ratings to characterize attentional capture, search efficiency, and potential attentional costs. Findings reveal a robust trade-off: continuously changing navigation cues enhance attentional capture but can also increase attentional “stickiness,” unnecessarily consuming older drivers’ limited attentional resources. In pedestrian hazard tasks, real-time overlay warnings that were spatially aligned with the hazard significantly improved visual localization under low-light conditions, outperforming early warnings and multi-stage strategies. Across tasks and layout conditions, the central HUD region showed a stable attentional advantage—placing critical information centrally elicited greater visual attention and stronger subjective preference. These results provide mechanistic evidence for how HUD parameters modulate older drivers’ attention and yield actionable implications for prioritization, temporal pacing of dynamic navigation cues, and a “center-first” layout strategy to guide age-friendly HUD design. Full article
(This article belongs to the Special Issue Advances in Computer Graphics and 3D Technologies)
Show Figures

Figure 1

14 pages, 6383 KB  
Article
Reinforcement Learning-Based Control of a 4-Wheel Independent Steering Mobile Robot for Robust Path Tracking in Outdoor Environments
by Hyoseok Lee and Hyun-Min Joe
Sensors 2026, 26(6), 1761; https://doi.org/10.3390/s26061761 - 10 Mar 2026
Viewed by 165
Abstract
This paper proposes a reinforcement learning (RL)-based control method for robust path tracking of a 4-wheel independent steering (4WIS) mobile robot in outdoor rough terrain environments. Traditional wheeled robots typically suffer from limitations including mobility constraints in narrow spaces, path deviations caused by [...] Read more.
This paper proposes a reinforcement learning (RL)-based control method for robust path tracking of a 4-wheel independent steering (4WIS) mobile robot in outdoor rough terrain environments. Traditional wheeled robots typically suffer from limitations including mobility constraints in narrow spaces, path deviations caused by ground slip, and reduced traction on rough terrain. To address these challenges, we designed a 4WIS mobile robot and implemented an architecture that independently controls the steering and driving of each wheel. The RL state space is defined by look-ahead path information, robot pose, velocity, and tracking errors, while the action space consists of target angular velocity and steering angle. To ensure robust performance, we applied random path and terrain generation and implemented domain randomization for sensors and actuators based on empirical GPS and motor data. The proposed controller was validated against the Pure Pursuit algorithm through dynamic simulations and real-world experiments. In simulations mimicking outdoor terrain, the controller reduced lateral and heading RMSE by 6.32% and 16.00%, respectively. In actual outdoor environments, it reduced these errors by 21.54% and 4.78%, respectively. These results demonstrate that the proposed controller provides superior robust tracking performance in unstructured outdoor environments. Full article
Show Figures

Figure 1

23 pages, 2510 KB  
Article
Trajectory Tracking of Intelligent Sweeping Vehicles Based on Adaptive Strong Tracking EKF and Laguerre MPC
by Zhijun Guo, Hao Su, Tong Zhang, Yanan Tu, Yixuan Li and Mingtian Pang
World Electr. Veh. J. 2026, 17(3), 139; https://doi.org/10.3390/wevj17030139 - 8 Mar 2026
Viewed by 129
Abstract
To improve the accuracy and real-time performance of trajectory tracking control for a four-wheel differential drive intelligent sweeping vehicle, a trajectory tracking control method based on an adaptive strong tracking extended Kalman filter (ASTEKF) state estimator and a Laguerre-based model predictive controller (LMPC) [...] Read more.
To improve the accuracy and real-time performance of trajectory tracking control for a four-wheel differential drive intelligent sweeping vehicle, a trajectory tracking control method based on an adaptive strong tracking extended Kalman filter (ASTEKF) state estimator and a Laguerre-based model predictive controller (LMPC) is proposed. Based on the kinematic model of the intelligent sweeping vehicle, an ASTEKF state estimator is designed for vehicle state estimation, and a Laguerre-function-based model predictive controller is developed for trajectory tracking control, thereby enhancing the control accuracy and stability of the vehicle. Simulation results demonstrate that compared with the conventional MPC algorithm, the proposed ASTEKF–LMPC algorithm reduces the maximum lateral error by 44.65% and the maximum heading angle error by 40.96% during sweeping operations, while under normal driving conditions, the maximum lateral error and maximum heading angle error are reduced by 36.27% and 40.03%, respectively. Furthermore, experimental tests conducted on an intelligent sweeping vehicle platform show that the proposed method reduces the maximum lateral error by 34.25% and the maximum heading angle error by 23.18%, thereby validating the effectiveness of the proposed algorithm in intelligent sweeping operations. Full article
(This article belongs to the Section Automated and Connected Vehicles)
Show Figures

Figure 1

13 pages, 1486 KB  
Article
Model-Free BEP Pump Tracking Without Head Measurement Using Extremum-Seeking Control
by Siwakorn Sukprasertchai and Yodchai Tiaple
Automation 2026, 7(2), 46; https://doi.org/10.3390/automation7020046 - 7 Mar 2026
Viewed by 245
Abstract
This paper presents a model-free Best Efficiency Point (BEP) tracking method for centrifugal pumps without head measurement or manufacturer-provided characteristic curves. The proposed approach combines a discrete finite-difference extremum-seeking control (ESC) scheme with an efficiency approximation proxy derived from measurable variables—namely, flow rate [...] Read more.
This paper presents a model-free Best Efficiency Point (BEP) tracking method for centrifugal pumps without head measurement or manufacturer-provided characteristic curves. The proposed approach combines a discrete finite-difference extremum-seeking control (ESC) scheme with an efficiency approximation proxy derived from measurable variables—namely, flow rate and electrical power. Under constant head conditions, the proxy function is analytically shown to be proportional to the true pump efficiency, enabling real-time BEP localization using only motor feedback signals. The ESC algorithm employs a sign-based gradient rule with adaptive step-size reduction to achieve rapid and stable convergence without mathematical models. A Python-based simulation using a Schneider SUB 15-0.5cv pump demonstrates that the method can track the BEP with negligible steady-state error (less than 0.1% efficiency deviation). The proposed framework offers a cost-effective solution for efficient optimization for mobile pumping applications in large water resources where installing head sensors is impractical. Full article
(This article belongs to the Section Industrial Automation and Process Control)
Show Figures

Figure 1

40 pages, 10721 KB  
Article
Active Fault-Tolerant Control for Steering Actuator Bias in Autonomous Vehicles Using Adaptive Sliding Mode Observer
by Hyunggyu Kim and Wongun Kim
Sensors 2026, 26(5), 1680; https://doi.org/10.3390/s26051680 - 6 Mar 2026
Viewed by 227
Abstract
Autonomous vehicle path-tracking and lateral stability depend critically on reliable steering actuator operation. However, steering systems are susceptible to bias faults from mechanical misalignment, friction, drivetrain asymmetry, and degradation. These faults distort commanded versus actual steering inputs, causing accumulated lateral and heading errors [...] Read more.
Autonomous vehicle path-tracking and lateral stability depend critically on reliable steering actuator operation. However, steering systems are susceptible to bias faults from mechanical misalignment, friction, drivetrain asymmetry, and degradation. These faults distort commanded versus actual steering inputs, causing accumulated lateral and heading errors during high-speed driving. Actuator biases manifest as constant offsets, gradual drift, or intermittent activations, which complicate reliable diagnosis. This study presents an adaptive sliding mode observer-based active fault-tolerant control framework for real-time detection, estimation, and mitigation. An extended four-state lateral error model incorporating distance and heading errors captures the influence of steering bias on vehicle behavior and stability. Adaptive observer gain tuning addresses modeling uncertainties arising from speed variations, linearization residuals, and tire stiffness changes to ensure robust estimation under realistic driving conditions. The effectiveness of the proposed method is validated through high-speed double lane change simulations considering three representative bias scenarios: an initial constant bias, a gradually increasing drift bias, and an intermittent bias. Results demonstrate reliable bias estimation and significantly improved path-tracking accuracy compared to uncompensated cases. Operating without additional sensors, hardware redundancies, or controller switching, the framework is suitable for practical implementation in autonomous vehicle steering systems. Full article
(This article belongs to the Topic Vehicle Dynamics and Control, 2nd Edition)
Show Figures

Figure 1

23 pages, 6069 KB  
Article
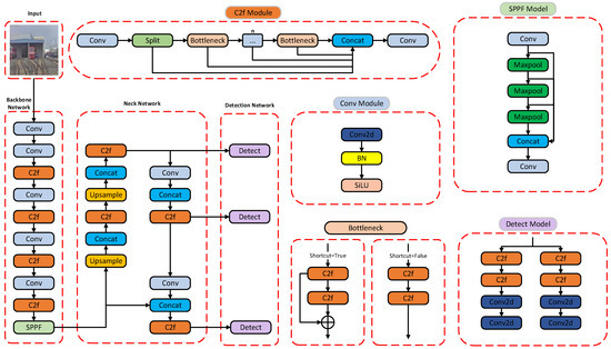
An Intelligent Obstacle Detection Method for Rail Transit Scenarios
by Zhao Sheng, Tianyang Liu, Wei Shangguan, Yijing Wang, Yige Wang and Zhiyu He
Sensors 2026, 26(5), 1673; https://doi.org/10.3390/s26051673 - 6 Mar 2026
Viewed by 224
Abstract
Traditional signal equipment is incapable of real-time monitoring of foreign objects intruding into track zones. To effectively ensure the operational safety of trains, this paper presents an intelligent obstacle detection approach of visual sensing for railway track regions based on YOLOv8, named ACX-YOLOv8. [...] Read more.
Traditional signal equipment is incapable of real-time monitoring of foreign objects intruding into track zones. To effectively ensure the operational safety of trains, this paper presents an intelligent obstacle detection approach of visual sensing for railway track regions based on YOLOv8, named ACX-YOLOv8. Built upon the baseline YOLOv8 framework, the proposed method first incorporates the spatial coordinate attention mechanism (SCAM) to enhance the model’s ability to capture long-range dependencies and local fine-grained details, thereby improving its perceptual capacity and feature representation performance. Subsequently, the cascaded dilated convolution (CDConv) module is integrated to effectively extract multi-scale image features, strengthening the model’s capability to identify foreign objects in complex railway environments. Finally, an X6 decoupled detection head is devised to further elevate the model’s detection accuracy and inference efficiency. Field experiments in real-world scenarios are conducted to validate the effectiveness of the improved algorithm. Experimental results demonstrate that the optimized ACX-YOLOv8 model has a total parameter count of 4.85 million and achieves a mean average precision at IoU = 0.5 (mAP50) of 87.1% on the test dataset, which is a 2.7% improvement over the original YOLOv8 baseline model. The lightweight property and detection precision of the model are both effectively guaranteed. Furthermore, to verify the generalization ability of the algorithm, tests are performed on the public PASCAL VOC dataset, where the mAP50 value is increased by 1.8%. These findings indicate that the ACX-YOLOv8 algorithm can detect various foreign objects invading railway track areas rapidly and accurately. It provides efficient and reliable technical support for real-time obstacle monitoring in complex and variable railway track environments and contributes to enhancing the safety and intelligentization level of railway operations. Full article
Show Figures

Figure 1

22 pages, 5005 KB  
Article
Behavioral Engagement in VR-Based Sign Language Learning: Visual Attention as a Predictor of Performance and Temporal Dynamics
by Davide Traini, José Manuel Alcalde-Llergo, Mariana Buenestado-Fernández, Domenico Ursino and Enrique Yeguas-Bolívar
Multimodal Technol. Interact. 2026, 10(3), 23; https://doi.org/10.3390/mti10030023 - 2 Mar 2026
Viewed by 267
Abstract
Understanding how learners engage with immersive sign language training environments is essential for advancing virtual reality-based education and inclusion. This study analyzes behavioral engagement in SONAR, a virtual reality application designed for sign language training and validation. We focus on three automatically derived [...] Read more.
Understanding how learners engage with immersive sign language training environments is essential for advancing virtual reality-based education and inclusion. This study analyzes behavioral engagement in SONAR, a virtual reality application designed for sign language training and validation. We focus on three automatically derived engagement indicators (Visual Attention (VA), Video Replay Frequency (VRF), and Post-Playback Viewing Time (PPVT)) and examine their relationship with learning performance in a sample of 117 university students. Participants completed a self-paced Training phase with 12 sign language instructional videos, followed by a Validation quiz assessing retention. We employed Pearson correlation analysis to examine the relationships between engagement indicators and quiz performance, followed by binomial Generalized Linear Model (GLM) regression to assess their joint predictive contributions. Additionally, we conducted temporal analysis by aggregating moment-to-moment VA traces across all learners to characterize engagement dynamics during the learning session. Results show that VA exhibits a strong positive correlation with quiz performance (r = 0.76), followed by PPVT (r = 0.66), whereas VRF shows no meaningful association. A binomial GLM confirms that VA and PPVT are significant predictors of learning success, jointly explaining a substantial proportion of performance variance (pseudoR2 = 0.83). Going beyond outcome-oriented analysis, we characterize temporal engagement patterns by aggregating moment-to-moment VA traces across all learners. The temporal profile reveals distinct attention peaks aligned with informationally dense segments of both training and validation videos, as well as phase-specific engagement dynamics, including initial acclimatization, oscillatory attention cycles during learning, and pronounced attentional peaks during assessment. Together, these findings highlight the central role of sustained and strategically allocated visual attention in VR-based sign language learning and demonstrate the value of behavioral trace data for understanding and predicting learner engagement in immersive environments. Full article
Show Figures

Figure 1

29 pages, 5420 KB  
Article
Theoretical Analysis and Systematic Comparison of Local Navigation Control Strategies in Semi-Structured Environments: A Systems Approach
by Claudio Urrea and Kevin Valencia-Aragón
Systems 2026, 14(3), 228; https://doi.org/10.3390/systems14030228 - 24 Feb 2026
Viewed by 295
Abstract
This study benchmarks three ROS 2 Navigation2 local controllers—Dynamic Window Approach Based (DWB), Regulated Pure Pursuit (RPP), and Model Predictive Path Integral (MPPI)—under three complementary operational stressors in simulation: (i) a structured corridor with a transient dynamic obstacle, (ii) a sloped environment where [...] Read more.
This study benchmarks three ROS 2 Navigation2 local controllers—Dynamic Window Approach Based (DWB), Regulated Pure Pursuit (RPP), and Model Predictive Path Integral (MPPI)—under three complementary operational stressors in simulation: (i) a structured corridor with a transient dynamic obstacle, (ii) a sloped environment where terrain inclination biases a planar 2D LiDAR costmap through spurious occupancy projections, and (iii) a narrow corridor that amplifies inflation effects. A reproducible rosbag2-based protocol records five key performance indicators per trial: time-to-goal, lateral tracking RMSE, stopped time, heading oscillations, and control effort. With 15 independent repetitions per cell (scene × controller × direction), the design yields 270 trials. The results expose complementary value profiles: RPP minimizes mission time, DWB produces the fewest heading oscillations through critic-based shaping, and MPPI achieves the lowest control effort via smooth trajectory generation. In the sloped scene, the tracking RMSE differences compress across all controllers—a signature of a perception-limited regime in which costmap bias overshadows controller logic. These findings translate into an actionable controller-selection guide and a reproducible baseline for quantifying gains from upstream perception and cost-representation improvements. In concrete terms, we contribute (i) a controlled benchmark with fixed planning, localization, and costmaps, (ii) full configuration disclosure (controller parameters, costmap settings, and software versions with package pinning), and (iii) a scene-specific costmap distortion index that links slope-induced local cost bias to measurable performance shifts, underpinning a decision matrix for controller selection in semi-structured environments. Full article
(This article belongs to the Section Systems Engineering)
Show Figures

Figure 1

20 pages, 1780 KB  
Article
A Comprehensive Eye-Tracking System Toward Large FOV HMD
by Jiafu Lv, Di Zhang, Ke Han, Qi Wu and Sanxing Cao
Sensors 2026, 26(5), 1402; https://doi.org/10.3390/s26051402 - 24 Feb 2026
Viewed by 320
Abstract
Eye tracking in virtual reality (VR) head-mounted displays poses substantial engineering challenges, particularly under immersive display configurations with large fields of view (FOV), where optical layout, illumination, and image acquisition impose nontrivial system constraints. To address these design constraints, we present an integrated [...] Read more.
Eye tracking in virtual reality (VR) head-mounted displays poses substantial engineering challenges, particularly under immersive display configurations with large fields of view (FOV), where optical layout, illumination, and image acquisition impose nontrivial system constraints. To address these design constraints, we present an integrated near-eye eye-tracking prototype tailored for immersive VR headsets, combining customized hardware components and a real-time software pipeline. The proposed system integrates optimized near-eye illumination and image acquisition with a pupil detection module and a deep learning-based gaze-vector estimation model, forming a real-time software pipeline for stable end-to-end gaze mapping under fixed calibration conditions. Under identical system settings, calibration procedures, and gaze-point mapping conditions, we evaluate the proposed gaze-vector estimation model through a controlled model-level ablation. The attention-enhanced model achieves an average angular deviation of 1.15°, corresponding to a 61.4% relative reduction compared with a baseline ResNet-152 model without attention. To demonstrate the usability of the system outputs at the application level, we further implement a real-time visualization example that integrates pupil diameter, gaze vectors, and blink events to depict the temporal evolution of eye-movement signals. This work provides a cost-effective and reproducible engineering reference for near-eye eye-movement acquisition and visualization in immersive VR settings and serves as a technical foundation for subsequent interaction design or behavioral analysis studies. Full article
(This article belongs to the Section Optical Sensors)
Show Figures

Figure 1

19 pages, 292 KB  
Article
Associations Between Anthropometric Characteristics, Self-Reported Musculoskeletal and Visceral Symptoms, and Squat Movement Quality: A Cross-Section Study
by John Xerri de Caro, Andrew Pirotta, Emanuel Schembri and Malcolm Borg
J. Funct. Morphol. Kinesiol. 2026, 11(1), 86; https://doi.org/10.3390/jfmk11010086 - 20 Feb 2026
Viewed by 313
Abstract
Background: This study investigated associations between anthropometric characteristics, postural deviations, musculoskeletal and visceral symptoms, and squat movement quality to clarify how individual physical attributes and symptom profiles influence fundamental movement performance. Method(s): A cross-sectional observational study recruited adults aged 18–65 who [...] Read more.
Background: This study investigated associations between anthropometric characteristics, postural deviations, musculoskeletal and visceral symptoms, and squat movement quality to clarify how individual physical attributes and symptom profiles influence fundamental movement performance. Method(s): A cross-sectional observational study recruited adults aged 18–65 who could ambulate without pain. Anthropometric and body composition measures were collected. Standardized posture images and multi-angle squat videos were obtained, and visual classifications of posture and squat technique were conducted using predefined criteria. Descriptive statistics characterized the sample, and multivariable logistic regression with LASSO regularization examined associations between demographic, postural, and symptom variables and binary squat outcomes. Results: Two hundred participants (57.5% female; median age 26 years) were included. Males showed higher stature, lean mass, and waist circumference, whereas females exhibited higher body fat and reported more neck pain and headaches. Forward head posture was common (62%), while women demonstrated more favorable upper-body alignment. Most participants maintained neutral lumbar posture and grounded heels during squats, with sex differences in foot rotation and knee path. Higher fat mass predicted reduced squat depth (OR = 1.06, 95% CI: 1.00 to 1.11, p = 0.033); heel lift and absent forward knee movement were associated with better spinal neutrality (OR = 0.07 and 0.18, both p ≤ 0.002); and low skeletal muscle mass (OR = 0.87, 95% CI: 0.79 to 0.95, p = 0.004) and heel lift (OR = 7.09, 95% CI: 1.86 to 26.2, p = 0.003) predicted suboptimal knee tracking. Only 8% achieved a fully “perfect” squat. Conclusion(s): Suboptimal squat mechanics were linked to higher fat mass, lower skeletal muscle mass, and compensatory lower-limb strategies, suggesting that squat quality reflects an interaction among body composition, posture, and motor control rather than any single demographic or anthropometric factor. Full article
(This article belongs to the Section Functional Anatomy and Musculoskeletal System)
14 pages, 1666 KB  
Article
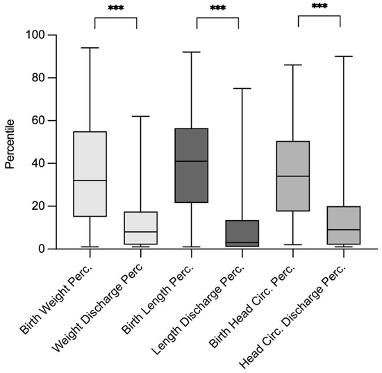
Sonographic Brain Volume Growth Trajectories in VLBW and Clinical Determinants—Data from the NeoNEVS Project
by Christian Brickmann, Renée Lampe, Irina Sidorenko, Nils Gauger, Julia Hauer, Marcus Krüger and Simon Loth
Children 2026, 13(2), 281; https://doi.org/10.3390/children13020281 - 18 Feb 2026
Viewed by 291
Abstract
Background: Very Low Birth Weight preterm infants are at elevated risk for disrupted brain growth and later neurodevelopmental impairment. Bedside-accessible tools for monitoring cerebral development remain limited. Methods: In this retrospective pilot cohort study, 153 Very Low Birth Weight infants (<32 weeks gestational [...] Read more.
Background: Very Low Birth Weight preterm infants are at elevated risk for disrupted brain growth and later neurodevelopmental impairment. Bedside-accessible tools for monitoring cerebral development remain limited. Methods: In this retrospective pilot cohort study, 153 Very Low Birth Weight infants (<32 weeks gestational age and/or <1500 g) from two Level III Neonatal Intensive Care Units underwent serial cranial ultrasound assessments. Total brain volume was estimated using an ellipsoid formula derived from standardized imaging planes. Growth trajectories were analysed via linear mixed-effects modelling. Associations with clinical predictors—including invasive ventilation, sepsis, and somatic growth—were evaluated. Results: A total of 976 brain volume measurements were collected. Median cerebral volume increased from 164 cm3 to 275 cm3 across the hospital stay, corresponding to a median growth rate of 2.3 cm3/day (95% CI: 1.5–3.1). Duration of invasive mechanical ventilation was associated with reduced cerebral growth (p < 0.01, R2 = 0.26). Cerebral volume growth showed a weak but statistically significant correlation with head circumference percentile progression (p < 0.05, ρ = 0.16). Conclusions: Sonographic brain volumetry is a feasible and non-invasive method for tracking cerebral development in Very Low Birth Weight infants. These findings confirm significant associations between cerebral growth and head growth and identify prolonged invasive ventilation as a risk factor for impaired cerebral development. Full article
(This article belongs to the Special Issue Advances in Neurodevelopmental Outcomes for Preterm Infants)
Show Figures

Figure 1

32 pages, 6395 KB  
Article
Research on Path Planning and Trajectory Tracking for Inspection Robots in Orchard Environments
by Junlin Zhang, Longbo Su, Zhenhao Bai, Simon X. Yang, Ping Li, Shuangniu Hong, Weihong Ma and Lepeng Song
Agriculture 2026, 16(4), 415; https://doi.org/10.3390/agriculture16040415 - 11 Feb 2026
Viewed by 288
Abstract
In complex, semi-structured orchard environments, mobile inspection robots often suffer from excessive turning points, low search efficiency, limited trajectory-tracking accuracy, and poor adaptability to dynamic obstacles. To address these issues, this study proposes an integrated autonomous navigation method that employs an improved A* [...] Read more.
In complex, semi-structured orchard environments, mobile inspection robots often suffer from excessive turning points, low search efficiency, limited trajectory-tracking accuracy, and poor adaptability to dynamic obstacles. To address these issues, this study proposes an integrated autonomous navigation method that employs an improved A* algorithm for global path planning, a Fuzzy-Weighted Dynamic Window Approach (FW-DWA) for local path optimization, and a model predictive control (MPC)-based trajectory-tracking controller. First, a dynamic heuristic-weight adjustment strategy is introduced into the conventional A* algorithm, in which a correction factor adaptively tunes the heuristic weight; a two-stage node optimization procedure then removes hazardous and redundant nodes to improve path smoothness and safety. Second, the FW-DWA, grounded in fuzzy control theory, uses goal distance and obstacle distance to update the weights of the heading, clearance, and velocity evaluation functions in real time, thereby enhancing obstacle avoidance in dynamic environments. Finally, a discrete kinematic model is established to design the MPC Controller, which achieves high-precision tracking through receding-horizon optimization and feedback correction. Experiments conducted in real orchards demonstrate that the proposed method reduces path length by 5.79%, shortens planning time by 3.64%, and increases the minimum safety distance by 50%. Comparative results further show that the MPC Controller attains a mean position error of 0.032 m and a mean heading error of 3.14°, clearly outperforming a conventional Proportional–Integral–Derivative (PID) controller. These findings provide an effective solution for reliable autonomous navigation of orchard inspection robots and offer a valuable reference for smart agricultural robotics applications. Full article
(This article belongs to the Section Artificial Intelligence and Digital Agriculture)
Show Figures

Figure 1

22 pages, 864 KB  
Article
Compensating Environmental Disturbances in Maritime Path Following Using Deep Reinforcement Learning
by Björn Krautwig, Dominik Wans, Till Temmen, Tobias Brinkmann, Sung-Yong Lee, Daehyuk Kim and Jakob Andert
J. Mar. Sci. Eng. 2026, 14(4), 327; https://doi.org/10.3390/jmse14040327 - 8 Feb 2026
Viewed by 244
Abstract
One of the major challenges in autonomous path following for unmanned surface vehicles (USVs) is the impact of stochastic environmental forces—primarily wind, waves and currents—which introduce nonlinearities that affect control models. Conventional strategies often rely on minimizing cross-track error, resulting in a reactive [...] Read more.
One of the major challenges in autonomous path following for unmanned surface vehicles (USVs) is the impact of stochastic environmental forces—primarily wind, waves and currents—which introduce nonlinearities that affect control models. Conventional strategies often rely on minimizing cross-track error, resulting in a reactive system that corrects heading only after a disturbance has displaced the vessel, potentially leading to oscillatory behavior and reduced precision. Deep Reinforcement Learning (DRL) is successfully used for a wide range of nonlinear control tasks. It has already been shown that robust solutions that can handle disturbances such as sensor noise or changes in system dynamics can be obtained. This study investigates whether an agent, provided it can explicitly observe disturbances, can go beyond simply correcting deviations and autonomously learn the correlation between environmental conditions and necessary counter-forces. We show that integrating the wind vector directly into the agent’s observation space allows a Proximal Policy Optimization (PPO) policy to decouple the environmental cause from the kinematic effect, facilitating drift compensation before significant errors accumulate. By systematically comparing agents trained with randomized wind scenarios, we found that agents that can observe the wind can achieve goal reaching rates of up to 99.0% and reduce the spread of path deviation and velocity in our tested scenarios. Furthermore, our results quantify a distinct Pareto frontier between navigational velocity and tracking precision, demonstrating that explicit disturbance perception improves consistency, although robust implicit training already provides substantial resilience. These findings indicate that augmenting state observations with environmental data enhances the stability of learning-based controllers. Full article
(This article belongs to the Special Issue Dynamics and Control of Marine Mechatronics)
Show Figures

Figure 1

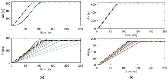
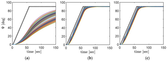
25 pages, 5312 KB  
Article
Development of a Simulator System Enabling Flight Data Recording and Post-Flight Analysis for Trainee Pilots: A Proof of Concept
by Ugur Ozdemir and Tamer Savas
Aerospace 2026, 13(2), 149; https://doi.org/10.3390/aerospace13020149 - 4 Feb 2026
Viewed by 379
Abstract
Certified flight simulation training devices support pilot training and standardized instruction. However, high acquisition costs and vendor constraints on high-resolution operational/flight data can hinder academic research. This paper describes a low-cost, academically accessible simulator research infrastructure for systematic flight data logging, traceability, and [...] Read more.
Certified flight simulation training devices support pilot training and standardized instruction. However, high acquisition costs and vendor constraints on high-resolution operational/flight data can hinder academic research. This paper describes a low-cost, academically accessible simulator research infrastructure for systematic flight data logging, traceability, and post-flight visualization/analysis. The platform combines a two-station architecture (pilot and instructor) with a modular cockpit layout and physical interfaces (control column, rudder pedals, and switch panels), visual/auditory feedback, and software for scenario management and monitoring. A key contribution is a high-resolution (≥60 Hz) end-to-end data logging and traceability workflow that captures relevant telemetry, stores it in purpose-oriented formats (replay, .csv/.xlsx for analysis, and .log for maintenance), and enables time-aligned debriefing via the IOS/Pilot Log. As a proof of concept, a single-sample illustrative demonstration uses landing-phase data to generate representative diagnostic plots (approach profile, pitch–roll behavior, heading–track relationships), demonstrating the types of post-flight diagnostic visualizations that the infrastructure can generate. Since no baseline/control conditions, repeated trials, or benchmarks are included, the demonstration does not support generalized performance claims. Overall, the system is designed to provide an experimental infrastructure for researchers seeking to collect and analyze flight data using a simulator. Full article
(This article belongs to the Section Air Traffic and Transportation)
Show Figures

Figure 1

Back to TopTop