Sign in to use this feature.

Years

Between: -

Subjects

remove_circle_outline
remove_circle_outline
remove_circle_outline
remove_circle_outline
remove_circle_outline
remove_circle_outline
remove_circle_outline
remove_circle_outline
remove_circle_outline

Journals

remove_circle_outline
remove_circle_outline
remove_circle_outline
remove_circle_outline
remove_circle_outline
remove_circle_outline
remove_circle_outline
remove_circle_outline
remove_circle_outline
remove_circle_outline
remove_circle_outline
remove_circle_outline
remove_circle_outline
remove_circle_outline

Article Types

Countries / Regions

remove_circle_outline
remove_circle_outline
remove_circle_outline
remove_circle_outline
remove_circle_outline
remove_circle_outline

Search Results (3,235)

Search Parameters:
Keywords = grazing

Order results
Result details
Results per page
Select all
Export citation of selected articles as:
16 pages, 913 KB  
Article
Chemical Fertilizer Reduction Combined with Microbial Fertilizer Improved Vegetation and Soil Characteristics in Degraded Alpine Meadows
by Yajuan Li, Lujie Li, Juan Du, Haiyan Li and Changlin Xu
Plants 2026, 15(8), 1174; https://doi.org/10.3390/plants15081174 - 10 Apr 2026
Abstract
Alpine meadow degradation is a serious challenge for animal husbandry and ecosystem safety in the Qilian Mountain area, northwest China. Although some restoration methods have been used, fertilization practices still rely heavily on chemical fertilizers. As a type of green and effective fertilizer, [...] Read more.
Alpine meadow degradation is a serious challenge for animal husbandry and ecosystem safety in the Qilian Mountain area, northwest China. Although some restoration methods have been used, fertilization practices still rely heavily on chemical fertilizers. As a type of green and effective fertilizer, microbial fertilizer was put into a degraded alpine meadow in this study, and six fertilization treatments, including no fertilization (CK), diammonium phosphate (600 kg∙ha−1) (DP), microbial fertilizer (75 kg·ha−1) (MF), diammonium phosphate (600 kg∙ha−1) with microbial fertilizer (75 kg·ha−1) (DPMF1), diammonium phosphate (450 kg∙ha−1) with microbial fertilizer (75 kg·ha−1) (DPMF2), and diammonium phosphate (300 kg∙ha−1) with microbial fertilizer (75 kg·ha−1) (DPMF3), were conducted on a moderately degraded alpine meadow using field plot experimental methods to evaluate the effects of reduced chemical fertilizer combined with microbial fertilizer on the vegetation and soil characteristics of degraded alpine meadow in 2023 and 2024. The results indicated that DP showed the highest biomass production in the two study years, but there was no significant difference between DPMF2 and DP in 2024. The dominance of originally fine forage Kobresia humilis and Medicago ruthenica showed the highest values for the DPMF3 treatment in 2023 and for the DPMF2 treatment in 2024. The vegetation Shannon–Wiener diversity and richness indices of DPMF1, DPMF2 and DPMF3 were significantly higher than those of CK. However, community diversity decreased in the second year of fertilization. DPMF2 treatment significantly increased the contents of soil organic matter, available nitrogen and available phosphorus in 2024. Grey correlation analysis indicated that 450 kg·ha−1 of diammonium phosphate combined with 75 kg·ha−1 of microbial fertilizer was the most suitable regime for moderately degraded alpine meadow restoration in the study area. Full article
Show Figures

Figure 1

17 pages, 2434 KB  
Article
The Effects of Breeding Methods on Cecal Microflora and Production Traits of Yimeng Black Goats
by Yan Yang, Fukuan Li, Chenhong Zhang, Fuxia Li, Meiying Song, Shenjin Lv and Zhennan Wang
Animals 2026, 16(8), 1156; https://doi.org/10.3390/ani16081156 - 10 Apr 2026
Abstract
This study investigated the effects of different breeding methods on the cecal microbiota and production traits of Yimeng Black Goats (YBGs). Twenty-seven 3-month-old male YBGs were assigned to three groups (n = 9 each): total mixed ration once daily (A), concentrate in [...] Read more.
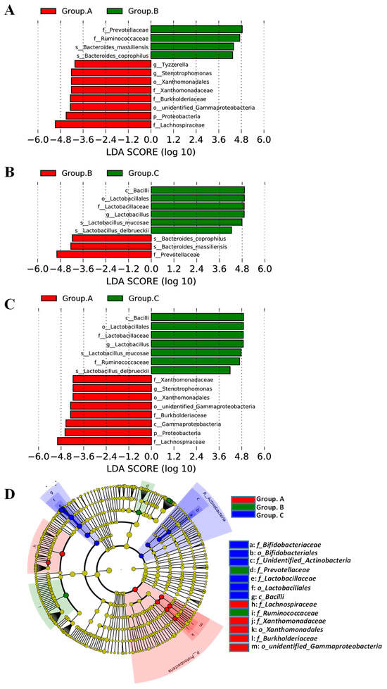
This study investigated the effects of different breeding methods on the cecal microbiota and production traits of Yimeng Black Goats (YBGs). Twenty-seven 3-month-old male YBGs were assigned to three groups (n = 9 each): total mixed ration once daily (A), concentrate in the morning and roughage in the afternoon (B), or grazing with supplementary feeding (C). Cecal bacterial communities were analyzed via 16S rRNA sequencing, and functional potential was predicted using FAPROTAX. Breeding method significantly altered microbial composition (p < 0.05). Beta diversity was highest in Group C, while alpha diversity remained similar across groups. Bacteroidetes, Firmicutes, and Proteobacteria were dominant; Proteobacteria were most abundant in Group A. At the genus level, relative abundances of nine taxa, including Lactobacillus and Fusobacterium, differed significantly (p < 0.05). At the species level, including Lactobacillus mucosae, Bacteroides massiliensis and Alistipes finegoldii, differed significantly (p < 0.05). Chemoheterotrophy and fermentation functions were most enriched, particularly in Group C. Total weight gain was highest in Group A and lowest in Group C (p < 0.05), while carcass rate showed no significant differences (p > 0.05). Correlation analysis revealed that Proteobacteria, Fusobacteria, and Euryarchaeota as the key phylum, and Bacteroides, Tyzzerella, Fusobacterium, unidentified_Prevotellaceae, Methanovrevibacter and Faecalibacterium as the key genera were influencing the production traits of YBGs. These findings highlight the adaptive responses of the cecal microbiota to breeding methods and their potential links to host performance. Full article
(This article belongs to the Section Small Ruminants)
Show Figures

Figure 1

24 pages, 2964 KB  
Review
Semi-Natural Dry Grasslands in Decline: A Review of Characteristics, Threats and Conservation Challenges
by Justyna Wielgos and Mariusz Kulik
Diversity 2026, 18(4), 216; https://doi.org/10.3390/d18040216 - 8 Apr 2026
Viewed by 262
Abstract
In Europe, the most valuable grasslands are semi-natural ecosystems maintained by long-term extensive human management, particularly pastoralism, and therefore do not represent climax vegetation. According to the Natura 2000 habitat interpretation manual (EUR-28), key habitats include xerothermic grasslands of Festuco-Brometalia (code 6210*) on [...] Read more.
In Europe, the most valuable grasslands are semi-natural ecosystems maintained by long-term extensive human management, particularly pastoralism, and therefore do not represent climax vegetation. According to the Natura 2000 habitat interpretation manual (EUR-28), key habitats include xerothermic grasslands of Festuco-Brometalia (code 6210*) on calcareous soils and sandy grasslands of Koelerion glaucae (code 6120*) on poor substrates. Only 10–15% of their area in the EU has favorable conservation status. The main threat is secondary succession and encroachment (83.94%), caused by abandonment of traditional management (81.75%). Without mowing or grazing, dominant grasses replace rare species, followed by shrubs and trees. Other pressures include intensive agriculture (75.18%), habitat loss and fragmentation (69.34%), climate change (37.96%), invasive species (23.36%) and urbanization (14.60%). Multiple threats often co-occur, so cumulative percentages exceed 100%. The most effective conservation method is restoring or maintaining extensive grazing, particularly with local sheep and goat breeds. Grazing limits succession, increases structural diversity and promotes seed dispersal, creating a mosaic of microhabitats that enhances biodiversity. Effective protection requires landscape-scale actions, limiting urban development, and long-term support for farmers under the Common Agricultural Policy. Increasing public awareness of the ecological and cultural value of these ecosystems is also essential. Full article
Show Figures

Figure 1

14 pages, 1461 KB  
Article
Wild and Cultivated Fabaceae Plants in Livestock Feeding: Chemical Contents and Antiparasitic Activity
by Eleni D. Myrtsi, Epameinondas Evergetis and Serkos A. Haroutounian
Appl. Sci. 2026, 16(7), 3602; https://doi.org/10.3390/app16073602 - 7 Apr 2026
Viewed by 117
Abstract
Parasitic infections constitute a common concern for livestock breeders, since they induce animals with various physiological, behavioral, and neurological alterations. Consequently, they negatively affect their health, productivity, and welfare, leading to reduced productivity and increased mortality, and causing severe economic losses to livestock [...] Read more.
Parasitic infections constitute a common concern for livestock breeders, since they induce animals with various physiological, behavioral, and neurological alterations. Consequently, they negatively affect their health, productivity, and welfare, leading to reduced productivity and increased mortality, and causing severe economic losses to livestock breeders. In the context of recent interest in the development of functional animal feeds and/or feed supplements with potent antiparasitic activity, we exploited the chemical contents and bioactivities of 21 wild and cultivated Fabaceae plant species against Haemonchus contortus and Trichostrongylus colubriformis, two widely prevalent gastrointestinal nematode parasites of small ruminants. The respective results revealed that four wildly grown plants exhibit potent antiparasitic activity, with Lathyrus laxiflorus exerting the most significant protective effect against both parasites tested. This plant was also found to display the highest antioxidant potency and the richest phenolic and tannin contents, with rutin molecules being the most abundant. Moreover, the extracts of 11 cultivated species were found to display potent antiparasitic activity, while Trifolium repens, Medicago sativa, and Lathyrus sativus species were determined to provide higher extraction yields and display the most potent antiparasitic activities. Results herein are indicative of Fabaceae plants’ potential to act against parasitic infections, either as grazing plants in pasture-based systems, or as bioactive dietary supplements in intensive farming systems, eventually contributing to reductions in antiparasitic drug utilization. Full article
(This article belongs to the Section Chemical and Molecular Sciences)
Show Figures

Figure 1

37 pages, 28225 KB  
Article
Hierarchical Spectral Modelling of Pasture Nutrition: From Laboratory to Sentinel-2 via UAV Hyperspectral
by Jason Barnetson, Hemant Raj Pandeya and Grant Fraser
AgriEngineering 2026, 8(4), 143; https://doi.org/10.3390/agriengineering8040143 - 7 Apr 2026
Viewed by 206
Abstract
This study demonstrates a hierarchical spectral modelling approach for predicting pasture nutrition metrics using TabPFN (Tabular Prior-Data Fitted Network), a transformer-based machine learning architecture. In the face of climate variability, aligning stocking rates with pasture resources is crucial for sustainable livestock grazing, requiring [...] Read more.
This study demonstrates a hierarchical spectral modelling approach for predicting pasture nutrition metrics using TabPFN (Tabular Prior-Data Fitted Network), a transformer-based machine learning architecture. In the face of climate variability, aligning stocking rates with pasture resources is crucial for sustainable livestock grazing, requiring accurate assessments of both pasture biomass and nutrient composition. Our research, conducted across diverse growth stages at five tropical and subtropical savanna rangeland properties in Queensland, Australia, with native and introduced C4 grasses, employed a hierarchical sampling and modelling strategy that scales from laboratory spectroscopy to Sentinel-2 satellite predictions via uncrewed aerial vehicle (UAV) hyperspectral imaging. Spectral data were collected from leaf (laboratory spectroscopy) through field (point measurements), UAV hyperspectral imaging, and Sentinel-2 satellite imagery. Traditional laboratory wet chemistry methods determined plant leaf and stem nutrient content, from which crude protein (CP = total nitrogen (TN) × 6.25) and dry matter digestibility (DMD = 88.9–0.779 × acid detergent fibre (ADF)) were derived. TabPFN models were trained at each spatial scale, achieving validation R2 of 0.76 for crude protein at the leaf scale, 0.95 at the UAV scale, and 0.92 at the Sentinel-2 satellite scale. For dry matter digestibility, validation R2 was 0.88 at the UAV scale and 0.73 at the Sentinel-2 scale. A pasture classification masking approach using a deep neural network with 98.6% accuracy (7 classes) was implemented to focus predictions on productive pasture areas, excluding bare soil and woody vegetation. The Sentinel-2 models were trained on 462 samples from 19 site–date combinations across 11 field sites. The TabPFN architecture provided notable advantages over traditional neural networks: no hyperparameter tuning required, faster training, and superior generalisation from limited training samples. These results demonstrate the potential for accurate and efficient prediction and mapping of pasture quality across large areas (100 s–1000 s km2) using freely available satellite imagery and open-source machine learning frameworks. Full article
(This article belongs to the Special Issue The Application of Remote Sensing for Agricultural Monitoring)
Show Figures

Figure 1

25 pages, 5650 KB  
Article
Do Ecological Patterns Persist in Highly Impacted Urban Wetlands? A Spatiotemporal Analysis of Aquatic Macrophytes and Limnological Variability in a Peruvian Coastal Wetland
by Flavia Valeria Rivera-Cáceda, José Antonio Arenas-Ibarra and Sofía Isabel Urrutia-Ramírez
Diversity 2026, 18(4), 214; https://doi.org/10.3390/d18040214 - 7 Apr 2026
Viewed by 226
Abstract
Urban coastal wetlands along the Peruvian Pacific coast are increasingly affected by urban expansion, pollution, and hydrological alterations, compromising their ecological integrity. In this context, the spatiotemporal variation of the aquatic macrophyte community and its relationship with limnological conditions and drivers of change [...] Read more.
Urban coastal wetlands along the Peruvian Pacific coast are increasingly affected by urban expansion, pollution, and hydrological alterations, compromising their ecological integrity. In this context, the spatiotemporal variation of the aquatic macrophyte community and its relationship with limnological conditions and drivers of change were evaluated in the Santa Rosa wetland (Chancay, Lima). The objective is to evaluate the spatiotemporal variation of the aquatic macrophyte community in the Santa Rosa wetland and analyze its relationship with physicochemical limnological variables and drivers of change. Sampling was conducted during two contrasting hydrological seasons in 2022: T1 (low-water season) and T2 (high-water season), at six sampling points (P1–P6). Physicochemical variables (water depth, temperature, pH, conductivity, total dissolved solids—TDS, total suspended solids—TSS, dissolved oxygen—DO, turbidity, nitrate—NO3, ammonium—NH4+, phosphate—PO43−, and dissolved organic matter—DOM) were measured, and the relative abundance of aquatic macrophytes was evaluated. Drivers of change were identified through direct observation and a structured matrix, with phosphate a PCoA performed to summarize spatiotemporal trends. Data were analyzed using Principal Component Analysis (PCA), Co-inertia analysis, and Multi-Response Permutation Procedures (MRPP). Significant spatiotemporal variation was observed in physicochemical parameters (p < 0.05), with moderate covariation between the two matrices (RV = 0.47). A total of ten aquatic macrophyte species were recorded, with higher abundance of Pontederia crassipes and Pistia stratiotes in T1, and Hydrocotyle ranunculoides and Bacopa monnieri in T2. The most relevant drivers of change were solid waste, livestock grazing, organic contamination, and urban expansion. Spatial heterogeneity was observed in the drivers of change affecting the Santa Rosa wetland, forming a mosaic of areas with different impact profiles. Despite multiple anthropogenic pressures, the Santa Rosa wetland maintains a limnological structure and a functionally coupled macrophyte community, suggesting that essential ecological processes are maintained within the temporal scope of this study. The observed covariation between physicochemical conditions and vegetation confirms the persistence of essential ecological processes, even within an altered urban context. This study demonstrates that integrating biotic components, limnological variables, and drivers of change is fundamental to understanding and monitoring the ecological dynamics of urban wetlands along the Peruvian coast. Full article
(This article belongs to the Special Issue Wetland Biodiversity and Ecosystem Conservation)
Show Figures

Graphical abstract

17 pages, 742 KB  
Article
Planting Date Influences on Growth, Yield and Nutrient Status of Fodder Radish Under Rainfed Conditions in South Africa
by Lusanda Ncisana, Ntuthuko Raphael Mkhize, Sivuyisiwe Mvundlela, Julius Tlou Tjelele, Khuliso Emmanuel Ravhuhali, Tafadzwa Mabhaudhi, Patrick Ngwako Rakau, Lwando Mbambalala, Melvin Kudu Nyathi and Albert Thembinkosi Modi
Agronomy 2026, 16(7), 759; https://doi.org/10.3390/agronomy16070759 - 4 Apr 2026
Viewed by 336
Abstract
Ranked 30th globally in dryness, South Africa faces severe challenges in ensuring fodder security, which is worsened by climate change impacts on agriculture. However, there is still limited knowledge about optimising fodder radish cultivation under shifting climatic conditions. This study investigated the effects [...] Read more.
Ranked 30th globally in dryness, South Africa faces severe challenges in ensuring fodder security, which is worsened by climate change impacts on agriculture. However, there is still limited knowledge about optimising fodder radish cultivation under shifting climatic conditions. This study investigated the effects of planting dates (December to March), cultivars (Nooitgedacht, Line 2 and Endurance) and seasons (2020/21 and 2021/22) on growth, yield, and crude protein (CP) and mineral concentrations under rainfed conditions. Seasonal variation significantly (p < 0.05) influenced emergence, relative growth, and flowering across planting dates. Fresh tuber yield was highest when Nooitgedacht was planted in December (2052 and 2102 kg ha−1). In contrast, January planting enhanced aboveground biomass and crude protein (CP) yield, with Endurance recording the highest biomass (1260 and 1157.95 kg ha−1 DM) and tuber CP yield (19.2 and 18 kg ha−1). December planting favoured tuber production, whereas January planting optimised biomass, CP yield, and persistence. Planting date and cultivar significantly affected leaf and tuber mineral concentrations. December–January plantings generally enhanced leaf P, K, and Zn concentrations. Endurance and Nooitgedacht accumulated higher micronutrients than Line 2, particularly under early planting. The late flowering of Endurance extended the grazing period, aligning with late-winter forage demand under rainfed conditions. Overall, this study offers practical guidance for improving the quantity and quality of fodder radish in diverse agricultural settings. Future work should evaluate these cultivars across more sites to confirm performance stability under variable rainfall patterns. Full article
(This article belongs to the Section Grassland and Pasture Science)
Show Figures

Figure 1

19 pages, 3709 KB  
Article
Effects of Different Feeding Modes on Growth Performance, Blood Biochemistry, and Metabolism of Yushu Yaks During the Cold Season
by Chengeng Liang, Hai Hu, Guowen Wang, Shangrong Xu, Shi Shu, Rong Huang, Changqi Fu and Wei Peng
Animals 2026, 16(7), 1110; https://doi.org/10.3390/ani16071110 - 3 Apr 2026
Viewed by 293
Abstract
Yushu yaks face nutritional deficiency and poor production performance in the cold season on the Qinghai–Tibet Plateau, yet their metabolic responses to different feeding modes remain unclear. This study investigated the effects of traditional grazing, grazing with concentrate supplementation, and TMR stall-feeding on [...] Read more.
Yushu yaks face nutritional deficiency and poor production performance in the cold season on the Qinghai–Tibet Plateau, yet their metabolic responses to different feeding modes remain unclear. This study investigated the effects of traditional grazing, grazing with concentrate supplementation, and TMR stall-feeding on 90 four-year-old Yushu yaks (30 per group) during a 180-day cold-season trial, by determining body weight changes, serum biochemical parameters and plasma metabolic profiles. Stall-fed yaks had the highest average daily gain (259.05 ± 61.56 g/d), while grazing yaks showed negative gain (−279.50 ± 44.45 g/d) and supplementary-fed yaks had intermediate performance; grazing yaks had stronger antioxidant enzyme activity, and supplemented/stall-fed yaks had higher serum mineral and albumin levels. Metabolomic analysis identified 2024 plasma metabolites, with grazing yaks enriched in plateau adaptation and antioxidant pathways, stall-fed yaks in energy metabolism pathways, and supplementary-fed yaks in both growth and antioxidant pathways. Our findings confirm that gradient nutritional interventions regulate the balance between yak growth and plateau adaptability, with concentrate supplementation as the optimal cold-season feeding mode for local herders and stall-feeding suitable for intensive breeding to maximize growth efficiency. Full article
(This article belongs to the Section Animal Physiology)
Show Figures

Figure 1

16 pages, 4513 KB  
Article
Modern Pollen Rain and Present-Day Vegetation Along an Altitudinal Transect in the Rarău Massif (Eastern Carpathians, Romania)
by Mihaela Danu, Diana Istrate, Marcel Mîndrescu, Florentina Șchiopu, Alina Georgiana Cîșlariu and Ciprian Claudiu Mânzu
Quaternary 2026, 9(2), 28; https://doi.org/10.3390/quat9020028 - 2 Apr 2026
Viewed by 226
Abstract
Modern pollen rain studies provide essential calibration for interpreting fossil pollen records, particularly in montane environments. This study explores pollen–vegetation relationships along an altitudinal transect in the Rarău Massif (Eastern Carpathians, Romania). Eight moss cushion samples collected between 1215 and 1619 m a.s.l. [...] Read more.
Modern pollen rain studies provide essential calibration for interpreting fossil pollen records, particularly in montane environments. This study explores pollen–vegetation relationships along an altitudinal transect in the Rarău Massif (Eastern Carpathians, Romania). Eight moss cushion samples collected between 1215 and 1619 m a.s.l. were analysed palynologically and compared with eight paired vegetation surveys. Multivariate analyses, including hierarchical clustering, Mantel tests, NMDS, and Procrustes analysis, were applied to evaluate floristic and palynological similarity in relation to altitude. Pollen spectra are dominated by Picea, reflecting the prevalence of spruce forests characteristic of the montane belt, while Abies and Pinus occur in lower proportions, indicating a secondary role. Broad-leaved taxa such as Fagus, Betula, and Alnus complement the arboreal pollen signal, whereas thermophilous taxa Quercus and Tilia represent extra-local pollen input from lower altitudes. Herbaceous and shrub taxa are generally underrepresented in the pollen record relative to field observations. Pollen taxa associated with anthropogenic disturbance (Plantago, Rumex, Artemisia and Urtica) show a constant presence, which may suggest localized human influence likely linked to grazing and tourism. Statistical results show weak and non-significant correlations between pollen composition, vegetation structure, and altitude. Overall, modern pollen rain reflects the dominant vegetation structure of the studied montane belt but shows limited fidelity at the local floristic scale. Full article
Show Figures

Figure 1

26 pages, 2365 KB  
Article
Building Climate-Resilient Development Pathways Through Drought Adaptation in Vulnerable Pastoral Systems of Botswana
by Shirley Luka-Chikwenya, Lenyeletse Vincent Basupi and Gizaw Mengistu Tsidu
Sustainability 2026, 18(7), 3482; https://doi.org/10.3390/su18073482 - 2 Apr 2026
Viewed by 178
Abstract
Projected climate change indicates that drought intensity will increase across much of the Global South, intensifying water stress in semi-arid regions. In Botswana, rising temperatures and increasingly variable rainfall are exacerbating drought conditions, particularly for livestock-based systems that depend on reliable grazing and [...] Read more.
Projected climate change indicates that drought intensity will increase across much of the Global South, intensifying water stress in semi-arid regions. In Botswana, rising temperatures and increasingly variable rainfall are exacerbating drought conditions, particularly for livestock-based systems that depend on reliable grazing and water resources. This study was conducted in the Lake Ngami basin, Botswana, a predominantly pastoral community, to examine the adaptation and resilience of pastoralists to drought and climate change. The study examines the extent to which current coping strategies and institutional frameworks in the Lake Ngami basin contribute to long-term climate resilience among pastoral communities. It also assesses combinations of Climate-Resilient Development Pathways (CRDPs) that are most critical for enabling a transition from reactive coping to proactive and sustainable adaptation. We utilized in-depth community interviews, focus group discussions, and policy content analysis guided by the Climate-Resilient Development Pathways (CRDPs) framework to gather and analyze data using thematic analysis. Key findings indicated that droughts, intensified by factors like El Niño, have negatively affected the community’s livelihood, including grazing systems, access to water, and livestock productivity. The effectiveness of coping strategies was assessed through triangulation of thematic frequency, participant narratives of livelihood recovery, and analysis of policy implementation gaps. Pastoralists employed coping methods such as herd reduction, seasonal migration, and informal alternative livelihoods, but these were largely ineffective in promoting long-term resilience. While seasonal mobility provided short-term relief through access to distant grazing areas, forced livestock sales and herd reduction reduced herd size, weakening households’ long-term recovery capacity and increasing vulnerability. Institutional support programs such as the National Disaster Risk Reduction Strategy and the National Committee on Climate Change were found not adequate to build the necessary long-term pastoralists’ resilience. The study emphasizes that enhancing climate resilience in dryland pastoral systems necessitates combining traditional knowledge with improved infrastructure, climate information, and inclusive governance in comprehensive CRDPs. Full article
Show Figures

Figure 1

17 pages, 2186 KB  
Article
Preliminary Results on the Efficacy of Gel Microencapsulated Acaricides in the Control of Tick Infestations in Dairy Cows and Their Impact on Milk Yield
by Anna K. Kucharska, Stanisław Kościelny, Jerzy Kowal, Stanisław Łapiński, Anna Wyrobisz-Papiewska, Michał Patrzałek and Marcin W. Lis
Animals 2026, 16(7), 1075; https://doi.org/10.3390/ani16071075 - 1 Apr 2026
Viewed by 245
Abstract
The castor bean tick (Ixodes ricinus) is a widespread European ectoparasite and vector of multiple diseases that can impair cattle health and productivity. This study evaluated whether a single application of a gel microencapsulated acaricide (α-cypermethrin and permethrin) reduces I. ricinus [...] Read more.
The castor bean tick (Ixodes ricinus) is a widespread European ectoparasite and vector of multiple diseases that can impair cattle health and productivity. This study evaluated whether a single application of a gel microencapsulated acaricide (α-cypermethrin and permethrin) reduces I. ricinus infestation in dairy cows and affects milk yield. Twenty cows were allocated to treated and control groups; treated animals received one spray at the start of the grazing season, and tick counts were recorded daily for 196 days with monthly milk-yield measurements. Two activity peaks were observed (June and September–October) with reduced abundance in July–August; all control cows were parasitised, with daily counts of 1–18 ticks (median = 2). During the first month after treatment, the acaricide reduced tick numbers by around 80% versus controls (p < 0.001); efficacy declined over the ensuing months, and differences were negligible after about five months. No adverse effect on milk yield was detected (p = 0.38), and seasonal variation (p < 0.0001) and lactation stage (p < 0.001) were the primary determinants of production. Primiparous and young cows, as well as cows in mid-to-late lactation, tended to show higher levels of tick infestation. A single application of the gel microencapsulated product provided a significant reduction in tick burden during the first month after treatment in grazing dairy cows, without a negative impact on milk production, supporting its use in endemic areas. Full article
(This article belongs to the Section Veterinary Clinical Studies)
Show Figures

Figure 1

34 pages, 20591 KB  
Article
Estimating Grazing Land Acres Across the Contiguous United States Using Machine Learning Methods
by Mingyue Hu, Cindy Yu, Zhengyuan Zhu, Sarah McCord and Loretta J. Metz
Remote Sens. 2026, 18(7), 1050; https://doi.org/10.3390/rs18071050 - 31 Mar 2026
Viewed by 254
Abstract
Quantifying the extent of rangeland and pastureland (collectively termed grazing lands herein) in the US is a critical first step in many grazing lands assessments. This research presents a model-assisted framework to estimate grazing land acreage within arbitrary geographic boundaries by integrating high [...] Read more.
Quantifying the extent of rangeland and pastureland (collectively termed grazing lands herein) in the US is a critical first step in many grazing lands assessments. This research presents a model-assisted framework to estimate grazing land acreage within arbitrary geographic boundaries by integrating high quality survey data with satellite-based raster geospatial data. Leveraging the image photo interpretation data from the USDA Natural Resources Conservation Service (NRCS) National Resources Inventory (NRI) survey as a reference dataset, we use machine learning to fuse NRI point level data with auxiliary data from the satellite-based Cropland Data Layer (CDL) to enhance the precision of acreage estimates of grazing lands. The methodology includes three steps: (1) modeling the relationship between NRI rangeland and pastureland indicators and CDL variables; (2) generating a high-resolution rangeland and pastureland probabilities map across the contiguous US; and (3) summarizing these probabilities to calculate the acreage of rangeland and pastureland for specific areas of interest. This approach provides researchers and land managers with a scalable tool to define grazing land extents within a self-selected study area, ensuring that subsequent resource characteristics or condition assessments are representative and spatially accurate. Full article
Show Figures

Figure 1

32 pages, 4963 KB  
Article
The Numidian Cypress (Cupressus sempervirens var. numidica Trab.): An Endangered Tree Endemic of Tunisia
by Gianni Della Rocca, Azza Chtioui, Ferid Abidi, Lorenzo Arcidiaco, Paolo Cherubini, Alberto Danieli, Silvia Traversari, Giovanni Trentanovi, Sara Barberini, Roberto Danti, Giovanni Emiliani, Bernabé Moya, Niccolò Conti and Meriem Zouaoui Boutiti
Forests 2026, 17(4), 438; https://doi.org/10.3390/f17040438 - 31 Mar 2026
Viewed by 609
Abstract
The Numidian cypress (Cupressus sempervirens var. numidica, C. numidica hereafter) is a rare, almost unknown, endemic taxon of Tunisia whose conservation has long been hampered by human activities, taxonomic uncertainty and limited ecological knowledge, with only 64.33 ha of its populations [...] Read more.
The Numidian cypress (Cupressus sempervirens var. numidica, C. numidica hereafter) is a rare, almost unknown, endemic taxon of Tunisia whose conservation has long been hampered by human activities, taxonomic uncertainty and limited ecological knowledge, with only 64.33 ha of its populations remaining. Although recent genetic studies have confirmed its native status and long-term isolation, detailed information on its distribution, population structure and threats remain lacking. This study provides the first comprehensive assessment of C. numidica across its remaining range. Field surveys revealed that the species persists in only three small, fragmented forests, Bou Abdallah, Sidi Amer, and Dir Satour, covering a total of 64.33 ha. Soil analysis revealed some differences among sites, with Bou Abdallah showing higher clay content and Dir Satou exhibiting the highest levels of nitrogen, organic carbon, Olsen P, and available Mn and Mo. Climatic analyses indicate a semi-arid Mediterranean environment with pronounced summer droughts and a clear warming trend. Trees showed widespread damages, due to intensive grazing, tree cutting, crown dieback (drought), and pest and pathogen attacks. Natural regeneration was limited, and the condition of affected trees ranged from moderate to severe, with Bou Abdallah showing the highest levels of degradation. Notably, the severe fungal pathogen Seiridium cardinale, causal agent of cypress canker, was detected on C. numidica for the first time, highlighting an urgent conservation concern. Our results point to a staged conservation approach over time. In the immediate term (within 1 year), urgent monitoring and management of S. cardinale is needed. In the short term, efforts should focus on protecting carefully selected areas, about 5–10 regeneration microsites per forest, from grazing to support natural regeneration, reduce ongoing soil degradation, and establish clonal and seed-production plantations along with long-term seed storage. In the long term, the survival of C. numidica will only be possible with the active involvement of local communities, through awareness campaigns, adapting traditional practices such as gdel, and developing small-scale ecotourism that provides sustainable livelihoods while reinforcing support for conservation. Full article
Show Figures

Figure 1

13 pages, 702 KB  
Article
Prevalence, Anatomical Distribution, and Risk Factors for Integumentary Injuries in Grazing Dairy Cows Under Tropical Conditions
by Severino Guilherme Caetano Gonçalves dos Santos, Carla Aparecida Soares Saraiva, Severino Gonzaga Neto, Vinícius de França Carvalho Fonsêca, Aline Cristina Sant’Anna, Maria Isabelly Leite Maia, Luiz Arthur dos Anjos Lima, Tarsys Noan Silva Veríssimo, Larissa Kellen da Cunha Morais, Wylke Alves de Azevedo Soares, Pavlos Vinícius do Nascimento, Delfino Isac Belarmino Afo and Edilson Paes Saraiva
Dairy 2026, 7(2), 28; https://doi.org/10.3390/dairy7020028 - 30 Mar 2026
Viewed by 272
Abstract
A cross-sectional study was carried out on small-scale dairy farms in Paraíba State, Brazil, to evaluate the prevalence and anatomical distribution of integument injuries in grazing dairy cows. Twelve herds (n = 12) were assessed, recording herd size, milk yield, and daily [...] Read more.
A cross-sectional study was carried out on small-scale dairy farms in Paraíba State, Brazil, to evaluate the prevalence and anatomical distribution of integument injuries in grazing dairy cows. Twelve herds (n = 12) were assessed, recording herd size, milk yield, and daily hours of pasture access. The integument of five body regions (back/shoulder/neck, carpus, flank/side/udder, tarsus, and hindquarters) was scored for hairless spots, lesions, and swellings (0 = absent; 1 = present). Among 335 cows observed, 267 (81.5%) presented at least one injury. The most frequent conditions were hairless patches on the hock (65.4 ± 5.03%), lesions on the flank/side/udder (34.5 ± 1.46%), and swelling in the back/shoulder/neck region (52.9 ± 5.86%). Cluster analysis revealed distinct patterns of integument injuries among cows. The high prevalence of integument injuries indicates that even in grazing systems, welfare concerns persist. Neck swelling and hairless spots on the hock were the most common problems, emphasizing the need for improved management and environmental practices to enhance welfare outcomes. These findings have practical implications for welfare assessment and management strategies in tropical grazing dairy systems. Full article
(This article belongs to the Section Dairy Animal Nutrition and Welfare)
Show Figures

Figure 1

17 pages, 1963 KB  
Article
Low Silicon and Better Pasture Feeding Quality: Uncovering Genetic Diversity in Russian Wildrye (Psathyrostachys juncea)
by Svetlana Dashkevich, Maral Utebayev, Nadezhda Filippova, Oksana Kradetskaya, Irina Chilimova, Irina Rukavitsina, Gulmira Khassanova, Satyvaldy Jatayev and Yuri Shavrukov
Life 2026, 16(4), 562; https://doi.org/10.3390/life16040562 - 30 Mar 2026
Viewed by 315
Abstract
In this study, 72 genetically diverse accessions of Psathyrostachys juncea from a germplasm collection were evaluated for silicon content, biochemical composition and nutritional value in pasture biomass for grazing feed in Northern Kazakhstan in 2024 and 2025. High-quality biomass and low silicon are [...] Read more.
In this study, 72 genetically diverse accessions of Psathyrostachys juncea from a germplasm collection were evaluated for silicon content, biochemical composition and nutritional value in pasture biomass for grazing feed in Northern Kazakhstan in 2024 and 2025. High-quality biomass and low silicon are the most important traits for P. juncea pasture. In the studied germplasm collection, the average silicon content in leaves was 2.59%, ranging from 1.45% to 4.11%. All studied accessions of P. juncea were split into two clusters based on biochemical analyses. Cluster B with preferable genotypes had significantly lower silicon content, crude fibre, neutral detergent fibre and hemicellulose, but higher crude protein content compared to cluster A. The six best genotypes with close to or less than 2% silicon and with high nutritional value in pasture biomass content were selected from cluster B for hybridization and further breeding. Low silicon content in leaves was confirmed in most of the hybrids, similar to parents and significantly less than other genotypes in the germplasm collection. Strong negative heterosis values were identified in all hybrids for acid detergent fibre and lignin, showing a reduction in undesired traits for biomass pasture quality. A strong negative correlation was found between the content of crude protein and fibre (r = −0.71), whereas neutral and acid detergent fibre content had a strong positive correlation (r = 0.78). The most promising hybrids with the combined traits of low silicon accumulation and high-quality pasture biomass were selected for further breeding and production of new perspective cultivars of P. juncea for pastures with perennial forage plant species. Full article
Show Figures

Figure 1

Back to TopTop