Sign in to use this feature.

Years

Between: -

Subjects

remove_circle_outline
remove_circle_outline
remove_circle_outline
remove_circle_outline
remove_circle_outline
remove_circle_outline
remove_circle_outline
remove_circle_outline
remove_circle_outline

Journals

Article Types

Countries / Regions

Search Results (64)

Search Parameters:
Keywords = governance of urban socio-ecological systems

Order results
Result details
Results per page
Select all
Export citation of selected articles as:
24 pages, 1433 KB  
Article
Promoting Urban Ecosystems by Integrating Urban Ecosystem Disservices in Inclusive Spatial Planning Solutions
by Anton Shkaruba, Hanna Skryhan, Siiri Külm and Kalev Sepp
Land 2026, 15(1), 12; https://doi.org/10.3390/land15010012 (registering DOI) - 20 Dec 2025
Abstract
Ecosystem disservices (EDS)—ecosystem properties and functions that cause discomfort or harm—often shape public attitudes to urban biodiversity more strongly than ecosystem services, yet they remain weakly integrated into inclusive spatial planning. This study develops and tests an EDS classification and a decision-making tree [...] Read more.
Ecosystem disservices (EDS)—ecosystem properties and functions that cause discomfort or harm—often shape public attitudes to urban biodiversity more strongly than ecosystem services, yet they remain weakly integrated into inclusive spatial planning. This study develops and tests an EDS classification and a decision-making tree intended to help planners recognise disservices, assess ES–EDS trade-offs, and select proportionate responses without defaulting to ecological simplification. The framework was derived from literature, survey evidence, and expert–stakeholder input from Eastern European cities, and then examined through five contrasting urban action situations in Estonia and Belarus. The cases show that a shared decision logic for EDS is transferable across settings, but that its practical uptake depends on governance conditions. Where communication was proactive and explanatory, participation was meaningful, and long-term management was institutionally secured, disservices were reframed or mitigated while ecological objectives were maintained. Where disservices were framed late, trust was low, or political intervention truncated deliberation, even modest nature-based interventions were stalled or redirected toward grey alternatives. These findings justify treating EDS as a routine planning concern and demonstrate how an EDS-aware approach can strengthen inclusive planning by making both benefits and burdens of urban nature explicit. Full article
Show Figures

Figure 1

25 pages, 7436 KB  
Article
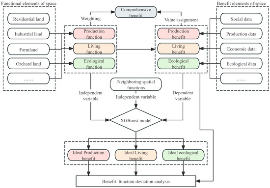
Assessing the Functional–Efficiency Mismatch of Territorial Space Using Explainable Machine Learning: A Case Study of Quanzhou, China
by Zehua Ke, Wei Wei, Mengyao Hong, Junnan Xia and Liming Bo
Land 2025, 14(12), 2403; https://doi.org/10.3390/land14122403 - 11 Dec 2025
Viewed by 195
Abstract
As the foundational carrier of socio-economic development and ecological security, territorial space reflects the degree of coordination between functional structure and efficiency output. However, most existing evaluation methods overlook the heterogeneous functional endowments of spatial units and therefore cannot reasonably assess the efficiency [...] Read more.
As the foundational carrier of socio-economic development and ecological security, territorial space reflects the degree of coordination between functional structure and efficiency output. However, most existing evaluation methods overlook the heterogeneous functional endowments of spatial units and therefore cannot reasonably assess the efficiency that each unit should achieve under comparable conditions. To address this limitation, this study proposes a function-oriented and interpretable framework for territorial spatial efficiency evaluation based on the Production–Living–Ecological (PLE) paradigm. An entropy-weighted indicator system is constructed to measure production, living, and ecological efficiency, and an XGBoost–SHAP model is developed to infer the nonlinear mapping between functional attributes and efficiency performance and to estimate the ideal efficiency of each spatial unit under Quanzhou’s prevailing macro-environment. By comparing ideal and observed efficiency, functional–efficiency deviations are identified and spatially diagnosed. The results show that territorial efficiency exhibits strong spatial heterogeneity: production and living efficiency concentrate in the southeastern coastal belt, whereas ecological efficiency dominates in the northwestern mountainous region. The mechanisms differ substantially across dimensions. Production efficiency is primarily driven by neighborhood living and productive conditions; living efficiency is dominated by structural inheritance and strengthened by service-related spillovers; and ecological efficiency depends overwhelmingly on local ecological endowments with additional neighborhood synergy. Approximately 45% of spatial units achieve functional–efficiency alignment, while peri-urban transition zones and hilly areas present significant negative deviations. This study advances territorial efficiency research by linking functional structure to efficiency generation through explainable machine learning, providing an interpretable analytical tool and actionable guidance for place-based spatial optimization and high-quality territorial governance. Full article
(This article belongs to the Special Issue Land Space Optimization and Governance)
Show Figures

Figure 1

19 pages, 1316 KB  
Review
Under Pressure: Environmental Stressors in Urban Ecosystems and Their Ecological and Social Consequences on Biodiversity and Human Well-Being
by Emiliano Mori, Tiziana Di Lorenzo, Andrea Viviano, Tamara Jakovljević, Elena Marra, Barbara Baesso Moura, Cesare Garosi, Jacopo Manzini, Leonardo Ancillotto, Yasutomo Hoshika and Elena Paoletti
Stresses 2025, 5(4), 66; https://doi.org/10.3390/stresses5040066 - 19 Nov 2025
Viewed by 680
Abstract
Urban ecosystems are increasingly shaped by multiple environmental stressors, which may threaten both biodiversity and human well-being. We summarised the current knowledge on the ecological and social consequences of seven major urban pressures: air pollution, freshwater degradation, biological invasions, noise pollution, habitat fragmentation, [...] Read more.
Urban ecosystems are increasingly shaped by multiple environmental stressors, which may threaten both biodiversity and human well-being. We summarised the current knowledge on the ecological and social consequences of seven major urban pressures: air pollution, freshwater degradation, biological invasions, noise pollution, habitat fragmentation, soil pollution and climate crisis. Air and soil pollution, largely driven by traffic and industrial activities, compromises vegetation functions, reduces ecosystem services, and affects human health. Urban freshwater systems face contamination from stormwater runoff, wastewater, and microplastics, leading to biodiversity loss, altered ecosystem processes, and reduced water availability. Biological invasions, facilitated by human activities and habitat disturbances, reshape ecological communities, outcompete native species, and impose socio-economic costs, while management requires integrated monitoring and citizen engagement. Noise pollution disrupts animal communication, alters species distributions, and poses significant risks to human physical and mental health. Simultaneously, habitat fragmentation and loss reduce ecological connectivity, impair pollination and dispersal processes, and heighten extinction risks for both plants and animals. Collectively, these stressors interact synergistically, amplifying ecological degradation and exacerbating health and social inequalities in urban populations. The cumulative impacts highlight the need for systemic and adaptive approaches to urban planning that integrate biodiversity conservation, public health, and social equity. Nature-based solutions, ecological restoration, technological innovation, and participatory governance emerge as promising strategies to enhance urban resilience. Furthermore, fostering citizen science initiatives can strengthen monitoring capacity and create community ownership of sustainable urban environments. Addressing the combined pressures of urban environmental stressors is thus pivotal for building cities that are ecologically robust, socially inclusive, and capable of coping with the challenges of the climate crisis and global urbanization. Full article
Show Figures

Figure 1

21 pages, 5866 KB  
Article
Ecosystem Disservices: Challenges and Opportunities for Sustainable Urban Tourism in the Wetlands of Bogotá (Colombia)
by Victor Fabian Forero Ausique, Diana Cristina Díaz Guevara, Martha Cecilia Vinasco Guzmán and Silvana Daniela Forero
Sustainability 2025, 17(22), 10221; https://doi.org/10.3390/su172210221 - 15 Nov 2025
Viewed by 527
Abstract
Urban wetlands are strategic socio-ecological systems that provide diverse cultural ecosystem services, including recreation, environmental education, and spiritual connections with nature. At the same time, they can generate ecosystem disservices, undermine human well-being, and challenge urban sustainability. This study investigates visitors’ perceptions of [...] Read more.
Urban wetlands are strategic socio-ecological systems that provide diverse cultural ecosystem services, including recreation, environmental education, and spiritual connections with nature. At the same time, they can generate ecosystem disservices, undermine human well-being, and challenge urban sustainability. This study investigates visitors’ perceptions of such disservices in three Ramsar-designated wetlands in Bogotá, Colombia (Santa María del Lago, Juan Amarillo, and Córdoba) to assess their influence on tourist experiences and their potential role in fostering urban peace. A mixed-methods approach was employed, combining structured surveys, quantitative analysis, and qualitative coding. The results reveal that pollution, insecurity, and unpleasant odors significantly reduce visitors’ willingness to return, with notable variations across gender groups and wetland sites. Visitors also emphasized the need to strengthen infrastructure, surveillance, and environmental education. These findings underscore the importance of incorporating disservice analysis into wetland governance as a strategy to advance regenerative tourism, promote environmental justice, and support peacebuilding in Latin American metropolitan contexts, with broader implications for global urban sustainability. Full article
Show Figures

Figure 1

23 pages, 761 KB  
Review
The Early Divide: Access and Impact of ECE in Rural Versus Urban Settings in the USA
by Omar Ebadur Rahman and Yesim Sireli
Societies 2025, 15(11), 307; https://doi.org/10.3390/soc15110307 - 6 Nov 2025
Viewed by 712
Abstract
Early childhood education (ECE) fundamentally shapes children’s developmental trajectories, significantly influencing lifelong cognitive, socio-emotional, and physical outcomes. Despite considerable policy efforts aimed at enhancing educational equity across the United States, marked disparities persist between rural and urban contexts, reflecting deep-rooted structural inequalities rather [...] Read more.
Early childhood education (ECE) fundamentally shapes children’s developmental trajectories, significantly influencing lifelong cognitive, socio-emotional, and physical outcomes. Despite considerable policy efforts aimed at enhancing educational equity across the United States, marked disparities persist between rural and urban contexts, reflecting deep-rooted structural inequalities rather than mere geographic differences. This integrative review systematically examines disparities in ECE access, quality, workforce conditions, infrastructural resources, and developmental outcomes, specifically comparing rural and urban settings. Utilizing Ecological Systems Theory, Capital Theory, and an Intersectional framework, the study identifies critical systemic determinants reinforcing rural educational inequities, exacerbated further by the recent COVID-19 pandemic. The findings reveal chronic underfunding, fragmented governance, workforce instability, infrastructural inadequacies, and intersectional disadvantages disproportionately impacting rural communities. Based on these insights, this study proposes targeted, evidence-based policy recommendations, emphasizing the necessity for increased federal funding, mandated rural representation in policymaking, workforce stabilization incentives, infrastructural enhancements, and robust community partnerships. This research calls for immediate, systemic policy responses to ensure equitable early educational foundations for all children across diverse geographic contexts by bridging a significant research gap through a comprehensive rural–urban comparative lens. Full article
Show Figures

Figure 1

25 pages, 1495 KB  
Systematic Review
Greening African Cities for Sustainability: A Systematic Review of Urban Gardening’s Role in Biodiversity and Socio-Economic Resilience
by Philisiwe Felicity Mhlanga, Niké Susan Wesch, Moteng Elizabeth Moseri, Frank Harald Neumann and Nomali Ziphorah Ngobese
Plants 2025, 14(20), 3187; https://doi.org/10.3390/plants14203187 - 17 Oct 2025
Viewed by 2111
Abstract
Urban gardening, particularly through food-producing green spaces, is increasingly recognized as a key strategy for addressing the complex challenges of climate change, food insecurity, biodiversity loss, and social inequity in African cities. This systematic review synthesizes evidence from 47 peer-reviewed studies across sub-Saharan [...] Read more.
Urban gardening, particularly through food-producing green spaces, is increasingly recognized as a key strategy for addressing the complex challenges of climate change, food insecurity, biodiversity loss, and social inequity in African cities. This systematic review synthesizes evidence from 47 peer-reviewed studies across sub-Saharan Africa between 2000–2025 to analyze how urban home gardens, rooftop farms, and agroforestry systems contribute to sustainable urban development. The protocol follows PRISMA guidelines and focuses on (i) plant species selection for ecological resilience, (ii) integration of modern technologies in urban gardens, and (iii) socio-economic benefits to communities. The findings emphasize the ecological multifunctionality of urban gardens, which support services such as pollination, soil fertility, and microclimate regulation. Biodiversity services are shaped by both ecological and socio-economic factors, highlighting the importance of mechanisms such as polyculture, shared labour and management of urban gardens, pollinator activity and socio-economic status, reflected in sub-Saharan urban gardens. Socioeconomically, urban gardening plays a crucial role in enhancing household food security, income generation, and psychosocial resilience, particularly benefiting women and low-income communities. However, barriers exist, including insecure land tenure, water scarcity, weak technical support, and limited policy integration. Although technologies such as climate-smart practices and digital tools for irrigation are emerging, their adoption remains uneven. Research gaps include regional underrepresentation, a lack of longitudinal data, and limited focus on governance and gender dynamics. To unlock urban gardening’s full potential, future research and policy must adopt participatory, equity-driven approaches that bridge ecological knowledge with socio-political realities. Full article
(This article belongs to the Special Issue Ornamental Plants and Urban Gardening (3rd Edition))
Show Figures

Figure 1

21 pages, 4247 KB  
Article
Diverging Carbon Balance and Driving Mechanisms of Expanding and Shrinking Cities in Transitional China
by Jiawei Lei, Keyu Luo, Le Xia and Zhenyu Wang
Atmosphere 2025, 16(10), 1155; https://doi.org/10.3390/atmos16101155 - 1 Oct 2025
Viewed by 608
Abstract
The synergy between carbon neutrality and urbanization is essential for effective climate governance and socio-ecological intelligent transition. From the perspective of coupled urban dynamic evolution and carbon metabolism systems, this study integrates the Sen-MK trend test and the geographical detector model to explore [...] Read more.
The synergy between carbon neutrality and urbanization is essential for effective climate governance and socio-ecological intelligent transition. From the perspective of coupled urban dynamic evolution and carbon metabolism systems, this study integrates the Sen-MK trend test and the geographical detector model to explore the spatial–temporal differentiation patterns and driving mechanisms of carbon balance across 337 prefecture-level cities in China from 2012 to 2022. The results reveal a spatial–temporal mismatch between carbon emissions and carbon storage, forming an asymmetric carbon metabolism pattern characterized by “expansion-dominated and shrinkage-dissipative” dynamics. Carbon compensation rates exhibit a west–high to east–low gradient distribution, with hotspots of expansionary cities clustered in the southwest, while shrinking cities display a dispersed pattern from the northwest to the northeast. Based on the four-quadrant carbon balance classification, expansionary cities are mainly located in the “high economic–low ecological” quadrant, whereas shrinking cities concentrate in the “low economic–high ecological” quadrant. Industrial structure and population scale serve as the dual-core drivers of carbon compensation. Expansionary cities are positively regulated by urbanization rates, while shrinking cities are negatively constrained by energy intensity. These findings suggest that differentiated regulation strategies can help optimize carbon governance within national territorial space. Full article
(This article belongs to the Section Air Quality)
Show Figures

Figure 1

24 pages, 3425 KB  
Article
A Dynamical Systems Model of Port–Industry–City Co-Evolution Under Data Constraints
by Huajiang Xu and Changxin Xu
Mathematics 2025, 13(18), 2911; https://doi.org/10.3390/math13182911 - 9 Sep 2025
Viewed by 680
Abstract
This study develops a dynamical systems framework for analyzing the co-evolution of port–industry–city (PIC) systems, with particular attention to the data-limited contexts often encountered in developing coastal regions. The model integrates time-delay differential equations and stochastic disturbances to capture nonlinear behaviors such as [...] Read more.
This study develops a dynamical systems framework for analyzing the co-evolution of port–industry–city (PIC) systems, with particular attention to the data-limited contexts often encountered in developing coastal regions. The model integrates time-delay differential equations and stochastic disturbances to capture nonlinear behaviors such as investment cycles, policy lags, and external shocks. By introducing dimensionless indicators and dynamic parameter adjustment, the framework reduces dependence on extensive datasets and enhances cross-regional applicability. The Kribi Deep Seaport in Cameroon serves as an illustrative case, demonstrating how the approach can reveal emergent trajectories under alternative development regimes. Simulation results identify three distinct pathways: capital-driven expansion with risks of premature overinvestment, industrial clustering modes requiring coordinated urban services, and policy-led strategies constrained by ecological thresholds and institutional inertia. Compared with conventional static or equilibrium-based models, this approach provides a mathematically rigorous tool for examining delay-driven, nonlinear interactions in complex socio-ecological systems. The framework highlights the value of dynamical systems analysis for scenario exploration, policy design, and sustainable governance in resource-constrained environments. Full article
(This article belongs to the Special Issue Dynamical Systems and Complex Systems)
Show Figures

Figure 1

17 pages, 314 KB  
Article
Conceptualising a Community-Based Response to Loneliness: The Representational Anchoring of Nature-Based Social Prescription by Professionals in Marseille, Insights from the RECETAS Project
by Lucie Cattaneo, Alexandre Daguzan, Gabriela García Vélez and Stéphanie Gentile
Int. J. Environ. Res. Public Health 2025, 22(9), 1400; https://doi.org/10.3390/ijerph22091400 - 7 Sep 2025
Viewed by 1168
Abstract
Background: Urban loneliness is rising worldwide and is a recognised public-health threat. Nature-Based Social Prescriptions (NBSPs), guided group activities in natural settings, are being piloted in six cities through the EU project RECETAS. However, in new contexts such as Marseille, its implementation is [...] Read more.
Background: Urban loneliness is rising worldwide and is a recognised public-health threat. Nature-Based Social Prescriptions (NBSPs), guided group activities in natural settings, are being piloted in six cities through the EU project RECETAS. However, in new contexts such as Marseille, its implementation is constrained by professionals’ limited knowledge of the concept. Objectives: (i) Exploring how professionals in Marseille (France) conceptualise NBSPs; (ii) Identifying perceived facilitators and barriers to implementing NBSPs among residents facing social isolation and loneliness. Methods: Twelve semi-structured interviews were conducted with health, social-care, and urban–environment professionals selected via network mapping and snowball sampling. Verbatim transcripts underwent inductive thematic analysis informed by Social Representation Theory, with double coding to enhance reliability. Results: Five analytic themes emerged: (1) a holistic health paradigm linking nature, community, and well-being; (2) stark ecological inequities with limited green-space access in deprived districts; (3) work challenges due to the urgent needs of individuals facing significant socio-economic challenges in demanding contexts; (4) a key tension between a perceived top-down process and a preference for participatory approaches; (5) drivers and obstacles: strong professional endorsement of NBSPs meets significant systemic and institutional constraints. Conclusions: Professionals endorse NBSPs as a promising approach against loneliness, provided programmes tackle structural inequities and adopt participatory governance. Results inform the Marseille RECETAS pilot and contribute to global discussions on environmentally anchored health promotion. Full article
(This article belongs to the Special Issue Public Health Consequences of Social Isolation and Loneliness)
23 pages, 6030 KB  
Article
Operationalizing Nature-Based Solutions for Urban Sustainability in Hyper-Arid Regions: The Case of the Eastern Province, Saudi Arabia
by Khalid Al-Hagla and Tareq Ibrahim Alrawaf
Sustainability 2025, 17(17), 8036; https://doi.org/10.3390/su17178036 - 6 Sep 2025
Viewed by 1974
Abstract
As global urbanization accelerates in ecologically fragile regions, Nature-Based Solutions (NBS) have emerged as a critical paradigm for integrating environmental sustainability with urban resilience. Particularly in hyper-arid environments, the deployment of NBS must navigate unique climatic, hydrological, and socio-political complexities. This paper advances [...] Read more.
As global urbanization accelerates in ecologically fragile regions, Nature-Based Solutions (NBS) have emerged as a critical paradigm for integrating environmental sustainability with urban resilience. Particularly in hyper-arid environments, the deployment of NBS must navigate unique climatic, hydrological, and socio-political complexities. This paper advances a conceptual framework that synthesizes the International Union for Conservation of Nature’s (IUCN) tripartite typology—protection, sustainable management, and restoration/creation—within a broader systems-oriented governance lens. By engaging with international precedents and context-specific urban dynamics, the study explores how adaptive, multiscale strategies can translate ecological principles into actionable urban design and planning practices. Through a comparative lens and grounded regional inquiry, the research identifies critical leverage points and institutional enablers necessary to operationalize NBS under desert constraints. While highlighting both the structural potential and the contextual limitations of existing initiatives in the Eastern Province of Saudi Arabia, the analysis underscores the necessity of coupling typological coherence with flexible regulatory and participatory mechanisms. Empirical findings from the Saudi case reveal persistent institutional fragmentation, heavy reliance on top-down implementation, and limited hydrological monitoring as key constraints, while also pointing to emerging governance mechanisms under Vision 2030—such as cross-sectoral coordination and pilot participatory frameworks—that can support the long-term viability of NBS in hyper-arid cities. Building on these insights, the study distills a set of strategic lessons that provide clear guidance on hydrological integration, adaptive governance, and socio-cultural legitimacy, offering a practical roadmap for operationalizing NBS in desert urban contexts. Full article
Show Figures

Figure 1

24 pages, 638 KB  
Article
Diversity in Young Talent Mobility and Retention Dynamics in China’s Sustainable Rural Economic Transformation: A Case Study of Yuan Village
by Chen Shi and Yunlong Li
Sustainability 2025, 17(16), 7250; https://doi.org/10.3390/su17167250 - 11 Aug 2025
Viewed by 1331
Abstract
To mitigate persistent urban–rural disparities and facilitate comprehensive rural development, the Chinese government institutionalized the Rural Revitalization Strategy. This national policy framework systematically addresses five critical domains of rural development: (1) industrial revitalization, (2) talent revitalization, (3) organizational capacity building, (4) cultural heritage [...] Read more.
To mitigate persistent urban–rural disparities and facilitate comprehensive rural development, the Chinese government institutionalized the Rural Revitalization Strategy. This national policy framework systematically addresses five critical domains of rural development: (1) industrial revitalization, (2) talent revitalization, (3) organizational capacity building, (4) cultural heritage preservation, and (5) ecological conservation. Among them, talent cultivation serves as both a fundamental objective and critical resource for the sustainable rural economic transformation. However, the existing research and practice have disproportionately emphasized industrial and ecological aspects, largely neglecting the acute talent shortage. This study bridges this gap by adopting a population mobility lens to categorize young talent types contributing to Chinese rural economic transformation and analyze their mobility trajectories and resource exchange dynamics. Drawing on an integrated theoretical framework combining Push–Pull Theory and Existence–Relatedness–Growth Theory, as well as empirical evidences from Yuan Village in Shaanxi Province, this research has four key findings. First, there are three distinct young talent categories that have emerged in Chinese rural economic transformation: urban-to-rural young talents, native young talents, and rural-to-rural young talents. It is noteworthy that the rural-to-rural young talent represents a novel flow pattern that can expand our conventional understandings of Chinese population mobility. Second, differential push–pull factors shape each category’s migration decisions, subsequently influenced by their existence needs, social relatedness, and growth requirements as outlined in ERG Theory. Third, through heterogeneous resource exchanges with villagers, committees, and communities, these talents negotiate their positions and satisfy their expectations within the rural socio-economic system. Fourth, unmet exchange expectations may precipitate talent outflow, which will further pose sustainability challenges to revitalization efforts. Additionally, the long-term impacts of the intensified social interactions between talent groups and local residents, as well as their generalizability, require further examination. Full article
Show Figures

Figure 1

38 pages, 1394 KB  
Article
A Ladder of Urban Resilience: An Evolutionary Framework for Transformative Governance of Communities Facing Chronic Crises
by Dario Esposito
Sustainability 2025, 17(13), 6010; https://doi.org/10.3390/su17136010 - 30 Jun 2025
Cited by 4 | Viewed by 2900
Abstract
This paper explores the concept of evolutionary urban resilience by framing cities as complex, open, and adaptive Social-Ecological-Technological Systems (SETS), shaped by multi-scalar dynamics, systemic uncertainty, and interdependent crises. It challenges the reductionist view of resilience as a fixed capacity or linear sequence [...] Read more.
This paper explores the concept of evolutionary urban resilience by framing cities as complex, open, and adaptive Social-Ecological-Technological Systems (SETS), shaped by multi-scalar dynamics, systemic uncertainty, and interdependent crises. It challenges the reductionist view of resilience as a fixed capacity or linear sequence of risk management phases, and instead proposes a process-based paradigm rooted in learning, creativity, and the ability to navigate disequilibrium. The framework defines urban resilience as a continuous and iterative transformation process, supported by: (i) a combination of tangible and intangible qualities activated according to problem typology; (ii) cross-domain processes involving infrastructures, flows, governance, networks, and community dynamics; and (iii) the engagement of diverse agents in shared decision-making and coordinated action. These dimensions unfold across three incremental and interdependent scenarios—baseline, critical, and chronic crisis—forming a ladder of resilience that guides communities through escalating challenges. Special emphasis is placed on the role of Information and Communication Technologies (ICTs) as relational and adaptive tools enabling distributed intelligence and inclusive governance. The framework also outlines concrete operational and policy implications for cities aiming to build anticipatory and transformative resilience capacities. Applied to the case of Taranto, the approach offers insights into how structurally fragile communities facing conflicting adaptive trajectories can unlock transformative potential. Ultimately, the paper calls for a shift from government to governance, from control to co-creation, and from reactive adaptation to chaos generativity, recasting urban resilience as an evolving project of collective agency, systemic reconfiguration, and co-production of emergent urban futures. Full article
Show Figures

Figure 1

28 pages, 641 KB  
Review
Toward Integrated Urban Observatories: Synthesizing Remote and Social Sensing in Urban Science
by Danlin Yu
Remote Sens. 2025, 17(12), 2041; https://doi.org/10.3390/rs17122041 - 13 Jun 2025
Cited by 2 | Viewed by 1967
Abstract
Urbanization is reshaping landscapes and posing unprecedented sustainability challenges, necessitating more integrative approaches to urban observation. This review synthesizes recent advancements in traditional remote sensing and emerging social sensing technologies, emphasizing their convergence within urban science. A systematic thematic analysis of 667 peer-reviewed [...] Read more.
Urbanization is reshaping landscapes and posing unprecedented sustainability challenges, necessitating more integrative approaches to urban observation. This review synthesizes recent advancements in traditional remote sensing and emerging social sensing technologies, emphasizing their convergence within urban science. A systematic thematic analysis of 667 peer-reviewed articles highlights the methodological progress, practical applications, and theoretical innovations arising from this integration. Traditional remote sensing effectively captures urban physical features but lacks insights into human behaviors. Conversely, social sensing, leveraging digital traces from social media and mobile data, introduces essential human-centered dimensions into urban monitoring. The fusion of these complementary paradigms through advanced data analytics and multimodal integration has produced transformative methodologies, enhancing urban resilience frameworks, functional zone delineation, and real-time disaster responses. Despite significant progress, the integration faces persistent challenges, including data heterogeneity, representational bias, ethical concerns, and scalability limitations. Differing from previous reviews that survey the landscape, the current work argues that current integration efforts remain ad hoc and technologically driven, lacking a unifying theory for real-time urban governance. To address this critical gap, I develop and operationalize a new systems-based framework for hybrid urban observatories. This framework is built on a socio-ecological foundation and explicitly integrates technical components with an essential governance layer, advancing both methodological rigor and actionable guidance for the field. Such a framework will enable a more holistic, responsive, and equitable approach to urban governance and sustainability. Full article
Show Figures

Figure 1

14 pages, 490 KB  
Review
Rethinking Nature-Based Solutions: Unintended Consequences, Ancient Wisdom, and the Limits of Nature
by Marianna Olivadese
Land 2025, 14(6), 1272; https://doi.org/10.3390/land14061272 - 13 Jun 2025
Cited by 1 | Viewed by 1996
Abstract
Nature-based Solutions (NbS) have emerged as an influential framework in climate and water governance, promoted as cost-effective, resilient, and ecologically sound responses to environmental degradation. This interdisciplinary review critically examines the conceptual foundations, governance models, and systemic risks associated with NbS in urban [...] Read more.
Nature-based Solutions (NbS) have emerged as an influential framework in climate and water governance, promoted as cost-effective, resilient, and ecologically sound responses to environmental degradation. This interdisciplinary review critically examines the conceptual foundations, governance models, and systemic risks associated with NbS in urban and coastal water management. While NbS are often presented as sustainable and multifunctional alternatives to grey infrastructure, the literature reveals recurring vulnerabilities—ranging from ecological side effects to socio-political inequities and epistemological overconfidence. Drawing on contemporary case studies and classical environmental thought—from authors such as Virgil, Lucretius, and Seneca—the paper challenges the prevailing assumption that nature-based interventions are inherently beneficial or resilient. Instead, it argues for a reflexive and context-sensitive approach to NbS, one that integrates historical awareness, ethical reflection, and adaptive governance. The review proposes a typology of systemic risks, synthesizes unintended consequences across global examples, and calls for greater integration of environmental humanities into NbS research and policy design. Full article
Show Figures

Figure 1

23 pages, 7704 KB  
Article
Synergistic Systems of Digitalization and Urbanization in Driving Urban Green Development: A Configurational Analysis of China’s Yellow River Basin
by Shizheng Tan, Wei Li, Xiaoguang Liu, Pengfei Li, Le Yan and Chen Liang
Systems 2025, 13(6), 426; https://doi.org/10.3390/systems13060426 - 2 Jun 2025
Cited by 5 | Viewed by 1035
Abstract
Urban green development has become a crucial approach for balancing ecological conservation and socio-economic development. The digital economy (DE) and new-type urbanization (NTU), as technological and social systems, respectively, are both driving urban green development. In this context, furthering their synergistic effects could [...] Read more.
Urban green development has become a crucial approach for balancing ecological conservation and socio-economic development. The digital economy (DE) and new-type urbanization (NTU), as technological and social systems, respectively, are both driving urban green development. In this context, furthering their synergistic effects could substantially improve urban sustainability outcomes. Grounded in sociotechnical systems theory, this study applied pooled and multi-period fuzzy-set qualitative comparative analysis (fsQCA) to analyze urban green development pathways in 79 Yellow River Basin cities (2020–2022). The pooled fsQCA indicates that urban green development is driven by synergistic interaction within the NTU-DE subsystem, especially industrial digitalization–spatial urbanization. The multi-period fsQCA further demonstrates that industrial digitization has always existed as a core condition, which means that it plays a more general role. In addition, the Yellow River Basin exhibits distinct regional variations in urban green development, where the downstream region is dominantly driven by DE and spatial urbanization, the upstream region by industrial digitization, and the midstream region demonstrates diversified pathways. This study enhances understanding of complex system interactions in urban green development and provides policy-relevant insights. For policy implementation, local governments should not only prioritize effective synergies between industrial digitization and spatial urbanization but also develop differentiated strategies for the DE and NTU subsystems based on local conditions. Full article
(This article belongs to the Section Systems Practice in Social Science)
Show Figures

Figure 1

Back to TopTop