Sign in to use this feature.

Years

Between: -

Subjects

remove_circle_outline
remove_circle_outline
remove_circle_outline
remove_circle_outline
remove_circle_outline
remove_circle_outline
remove_circle_outline
remove_circle_outline
remove_circle_outline

Journals

remove_circle_outline
remove_circle_outline
remove_circle_outline

Article Types

Countries / Regions

Search Results (143)

Search Parameters:
Keywords = global logistics simulation

Order results
Result details
Results per page
Select all
Export citation of selected articles as:
28 pages, 1148 KB  
Article
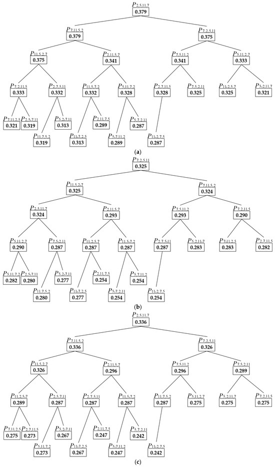
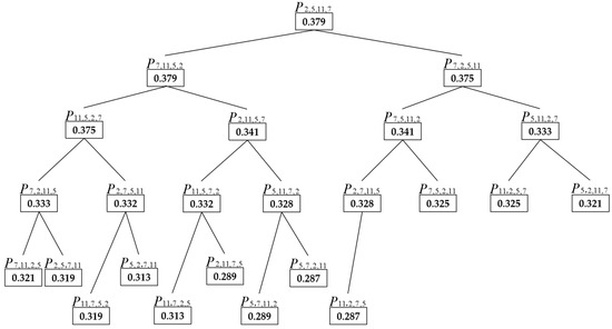
A Developed Model for Measuring Supply Chain Nervousness, Using Fuzzy-DEMATEL to Analyze the Correlation Between Measurement Factors
by Ghazi M. Magableh
Systems 2025, 13(11), 1009; https://doi.org/10.3390/systems13111009 - 11 Nov 2025
Abstract
Nervousness results from variance and changes in the verdicts of supply and logistics networks and activities. Nervousness is considered a source of confusion in supply chain (SC) systems because it is associated with frequent decision changes. New SC techniques are necessary to handle [...] Read more.
Nervousness results from variance and changes in the verdicts of supply and logistics networks and activities. Nervousness is considered a source of confusion in supply chain (SC) systems because it is associated with frequent decision changes. New SC techniques are necessary to handle the growing supply chain nervousness (SCN) from globalization. Although they can be challenging to create, SCN metrics are crucial for assessing and optimizing the operations of a SC. The evaluation of SCN and future improvements in SC performance depend on correctly identifying SCN metrics. In this study, a method for measuring SCN was proposed, and a model was developed. The SCN measurement model seeks to quantify SCN for inclusion in the SC structure to support decision making. To assist organizations in determining the effect of nervousness on SCs and enhancing their general performance and competitiveness, this study quantified SCN, defined SCN metrics, and modeled and assessed SCN indicators. The model includes key SCN measurements, simulating, and evaluation, which can enhance future SC performance and resilience by enabling more precise SCN quantification. The importance of the designated SCN metrics was then determined using a fuzzy decision-making trial and evaluation-laboratory method (FDEMATEL). This method was used to evaluate and resolve complicated, interrelated scenarios, as it can demonstrate how metrics are interdependent and form a map that illustrates their relative relationships. The findings distinguish between cause and effect measurements as well as their interactions. Additionally, the results show the importance of the rankings of the SCN measurements. These outcomes can be used to establish a solid foundation for developing effective decision-making tools for SCN. Full article
(This article belongs to the Section Supply Chain Management)
Show Figures

Figure 1

55 pages, 8440 KB  
Article
Low-Carbon Water Ecological POI Logistics Route Planning Based on Improved Water Network Space AGNES Clustering Model and Symmetrical Simulated Huffman Spatial Searching Tree Algorithm
by Xiao Zhou, Fan Jiang, Wenbing Liu and Jun Wang
Symmetry 2025, 17(11), 1894; https://doi.org/10.3390/sym17111894 - 6 Nov 2025
Viewed by 122
Abstract
To reduce the pollutant emissions of water ecological POI logistics, the water ecological POI logistics route-planning method based on the improved water network space AGNES clustering model and the symmetrical simulated Huffman spatial searching tree (SHSST) algorithm is innovatively established. The improved AGNES [...] Read more.
To reduce the pollutant emissions of water ecological POI logistics, the water ecological POI logistics route-planning method based on the improved water network space AGNES clustering model and the symmetrical simulated Huffman spatial searching tree (SHSST) algorithm is innovatively established. The improved AGNES algorithm is established for water ecological POI clustering, and then the logistics distribution center location model based on water ecological POI clustering is constructed. On the basis of an optimal distribution center, combining the symmetrical feature of vehicle moving paths and distances in logistics sub-intervals and logistics intervals, the sub-interval optimal route-searching algorithm based on the symmetrical SHSST is constructed to determine the optimal path for each logistics sub-interval, and then the global logistics route-planning algorithm based on undirected complete graph spatial search is constructed to search for the global optimal logistics route. Experiments prove that the proposed algorithm can accurately cluster water ecological POIs and output the logistics route with the lowest costs and pollutant emissions. Compared to the traditional AGNES and other clustering algorithms, the improved AGNES algorithm has lower time complexity. Compared to the traditional logistics route algorithms, SHSST has lower algorithm complexity, route costs, and pollutant emissions, and strong stability. The minimum and maximum optimization rates for the same route are 10.06% and 17.58%, while the minimum and maximum optimization rates for the optimal route are 11.41% and 14.29%; it could effectively reduce the negative impact of pollutants on the water ecological environment and POIs. Full article
(This article belongs to the Section Engineering and Materials)
Show Figures

Figure 1

25 pages, 4436 KB  
Article
From Events to Systems: Modeling Disruption Dynamics and Resilience in Global Green Supply Chains
by Fahim Sufi and Musleh Alsulami
Mathematics 2025, 13(21), 3471; https://doi.org/10.3390/math13213471 - 31 Oct 2025
Viewed by 300
Abstract
Global supply chains are increasingly exposed to systemic disruptions driven by environmental pressures, geopolitical instability, and social unrest. Although Green Supply Chain Management (GSCM) is a strategic approach balancing sustainability and competitiveness, current research remains fragmented and regionally focused. Prior research has identified [...] Read more.
Global supply chains are increasingly exposed to systemic disruptions driven by environmental pressures, geopolitical instability, and social unrest. Although Green Supply Chain Management (GSCM) is a strategic approach balancing sustainability and competitiveness, current research remains fragmented and regionally focused. Prior research has identified critical chokepoints and conceptualized disruption propagation through simulation and event system theory, yet few studies have operationalized large-scale empirical datasets to quantify cross-domain resilience. Addressing this gap, we collected and analyzed over 1.8 million news articles from more than 705 global portals spanning October 2023 to September 2025. Using GPT-based autonomous classification, approximately 67,434 disruption events directly related to GSCM were extracted and categorized by event type, geography, and significance. A system-of-systems framework was employed, linking seven domains: environment and climate, energy and resources, manufacturing and production, logistics and transportation, trade and commerce, agri-food systems, and labor and social systems. The results demonstrate that disruptions are unevenly distributed. The United States (8945 events), China (7822), and India (5311) emerged as global hubs, while Saudi Arabia acted as a single-domain chokepoint in energy. Energy and resources accounted for 22 percent of all events, followed by logistics (19 percent) and manufacturing (17 percent). Temporal analysis revealed major spikes in February 2024 (56,595 weighted intensity units) and June 2024 (10,861 units). Correlation analysis confirmed strong interdependencies across domains with average values greater than 0.7. This study contributes a globally scalable, data-driven framework to quantify disruption intensity, frequency, and interdependence in GSCM. It advances resilience research and offers actionable insights for policymakers and industry leaders. Full article
Show Figures

Figure 1

21 pages, 13544 KB  
Article
Energy-Efficient Last-Mile Logistics Using Resistive Grid Path Planning Methodology (RGPPM)
by Carlos Hernández-Mejía, Delia Torres-Muñoz, Carolina Maldonado-Méndez, Sergio Hernández-Méndez, Everardo Inzunza-González, Carlos Sánchez-López and Enrique Efrén García-Guerrero
Energies 2025, 18(21), 5625; https://doi.org/10.3390/en18215625 - 26 Oct 2025
Viewed by 329
Abstract
Last-mile logistics is a critical operational and environmental challenge in urban areas. This paper introduces an intelligent path planning system using the Resistive Grid Path Planning Methodology (RGPPM) to optimize distribution based on energy and environmental metrics. The foundational innovation is the integration [...] Read more.
Last-mile logistics is a critical operational and environmental challenge in urban areas. This paper introduces an intelligent path planning system using the Resistive Grid Path Planning Methodology (RGPPM) to optimize distribution based on energy and environmental metrics. The foundational innovation is the integration of electrical-circuit analogies, modeling the distribution network as a resistive grid where optimal routes emerge naturally as current flows, offering a paradigm shift from conventional algorithms. Using a multi-connected grid with georeferenced resistances, RGPPM estimates minimum and maximum paths for various starting points and multi-agent scenarios. We introduce five key performance indicators (KPIs)—Percentage of Distance Savings (PDS), Coefficient of Savings (CS), Coefficient of Global Savings (CGS), Percentage of Load Imbalance (PLI), and Percentage of Deviation with Multi-Agent (PDM)—to evaluate system performance. Simulations for textbook delivery to 129 schools in the Veracruz–Boca del Río area show that RGPPM significantly reduces travel distances. This leads to substantial savings in energy consumption, CO2 emissions, and operating costs, particularly with electric vehicles. Finally, the results validate RGPPM as a flexible and scalable strategy for sustainable urban logistics. Full article
Show Figures

Figure 1

19 pages, 2701 KB  
Article
RFID-Enabled Electronic Voting Framework for Secure Democratic Processes
by Stella N. Arinze and Augustine O. Nwajana
Telecom 2025, 6(4), 78; https://doi.org/10.3390/telecom6040078 - 16 Oct 2025
Viewed by 418
Abstract
The growing global demand for secure, transparent, and efficient electoral systems has highlighted the limitations of traditional voting methods, which remain susceptible to voter impersonation, ballot tampering, long queues, logistical challenges, and delayed result processing. To address these issues, this study presents the [...] Read more.
The growing global demand for secure, transparent, and efficient electoral systems has highlighted the limitations of traditional voting methods, which remain susceptible to voter impersonation, ballot tampering, long queues, logistical challenges, and delayed result processing. To address these issues, this study presents the design and implementation of a Radio Frequency Identification (RFID)-based electronic voting framework that integrates robust voter authentication, encrypted vote processing, and decentralized real-time monitoring. The system is developed as a scalable, cost-effective solution suitable for both urban and resource-constrained environments, especially those with limited infrastructure or inconsistent internet connectivity. It employs RFID-enabled smart voter cards containing encrypted unique identifiers, with each voter authenticated via an RC522 reader that validates their UID against an encrypted whitelist stored locally. Upon successful verification, the voter selects a candidate via a digital interface, and the vote is encrypted using AES-128 before being stored either locally on an SD card or transmitted through GSM to a secure backend. To ensure operability in offline settings, the system supports batch synchronization, where encrypted votes and metadata are uploaded once connectivity is restored. A tamper-proof monitoring mechanism logs each session with device ID, timestamps, and cryptographic checksums to maintain integrity and prevent duplication or external manipulation. Simulated deployments under real-world constraints tested the system’s performance against common threats such as duplicate voting, tag cloning, and data interception. Results demonstrated reduced authentication time, improved voter throughput, and strong resistance to security breaches—validating the system’s resilience and practicality. This work offers a hybrid RFID-based voting framework that bridges the gap between technical feasibility and real-world deployment, contributing a secure, transparent, and credible model for modernizing democratic processes in diverse political and technological landscapes. Full article
(This article belongs to the Special Issue Digitalization, Information Technology and Social Development)
Show Figures

Figure 1

31 pages, 7912 KB  
Article
A FIG-IWOA-BiGRU Model for Bus Passenger Flow Fluctuation Trend and Spatial Prediction
by Jie Zhang, Qingling He, Xiaojuan Lu, Shungen Xiao and Ning Wang
Mathematics 2025, 13(19), 3204; https://doi.org/10.3390/math13193204 - 6 Oct 2025
Viewed by 253
Abstract
To capture bus passenger flow fluctuations and address the problems of slow convergence and high error in machine learning parameter optimization, this paper develops an improved Whale Optimization Algorithm (IWOA) integrated with a Bidirectional Gated Recurrent Unit (BiGRU). First, a Logistic–Tent chaotic mapping [...] Read more.
To capture bus passenger flow fluctuations and address the problems of slow convergence and high error in machine learning parameter optimization, this paper develops an improved Whale Optimization Algorithm (IWOA) integrated with a Bidirectional Gated Recurrent Unit (BiGRU). First, a Logistic–Tent chaotic mapping is introduced to generate a diverse and high-quality initial population. Second, a hybrid mechanism combining elite opposition-based learning and Cauchy mutation enhances population diversity and reduces premature convergence. Third, a cosine-based adaptive convergence factor and inertia weight strategy improve the balance between global exploration and local exploitation. Based on the correlation analysis between bus passenger flow and weather condition data in Harbin, and combined with the fluctuation characteristics of bus passenger flow, the data were divided into windows with a 7-day weekly cycle and processed by fuzzy information granulation to obtain three groups of fuzzy granulated window data, namely LOW, R, and UP, representing the fluctuation trend and spatial characteristics of bus passenger flow. The IWOA was employed to optimize and solve parameters such as the hidden layer weights and bias vectors of the BiGRU, thereby constructing a bus passenger flow fluctuation trend and spatial prediction model based on FIG-IWOA-BiGRU. Simulation experiments with 21 benchmark functions and real bus data verified its effectiveness. Results show that IWOA significantly improves optimization accuracy and convergence speed. For bus passenger flow forecasting, the average MAE, RMSE, and MAPE of LOW, R, and UP data are 2915, 3075, and 8.1%, representing improvements over existing classical models. The findings provide reliable decision support for bus scheduling and passenger travel planning. Full article
Show Figures

Figure 1

35 pages, 5864 KB  
Article
Risk-Constrained Multi-Objective Deep Reinforcement Learning for AGV Path Planning in Rail Transit
by Zihan Yang and Huiyu Xiang
Appl. Syst. Innov. 2025, 8(5), 145; https://doi.org/10.3390/asi8050145 - 30 Sep 2025
Viewed by 662
Abstract
Sensor-rich Automated Guided Vehicles (AGVs) are increasingly deployed in logistics, yet large fleets relying on fixed tracks face high maintenance costs and frequent route conflicts. This study targets rail-based material handling and proposes an end-to-end multi-AGV navigation pipeline under realistic operational constraints. A [...] Read more.
Sensor-rich Automated Guided Vehicles (AGVs) are increasingly deployed in logistics, yet large fleets relying on fixed tracks face high maintenance costs and frequent route conflicts. This study targets rail-based material handling and proposes an end-to-end multi-AGV navigation pipeline under realistic operational constraints. A conflict-aware global planner, extended from the A* algorithm, generates feasible routes, while a multi-sensor perception stack integrates LiDAR and camera data to distinguish moving AGVs, static obstacles, and task targets. Based on this perception, a Deep Q-Network (DQN) policy with a tailored reward function enables real-time dynamic obstacle avoidance in complex traffic. Simulation results demonstrate that, compared with the Artificial Potential Field (APF) baseline, the proposed GG-DRL approach reduces collisions by ~70%, lowers planning time by 25–30%, shortens paths by 10–15%, and improves smoothness by 20–25%. On the Maze Benchmark Map, GG-DRL surpasses classical planners (e.g., RRT) and deep RL baselines (e.g., DDPG) in path quality, computation, and avoidance behavior, achieving an average path length of 81.12, computation time of 11.94 s, 5.2 avoidance maneuvers, and smoothness of 0.86. Robustness is maintained as a dynamic obstacles scale up to 30. These findings confirm that combining multi-sensor fusion with deep reinforcement learning enhances AGV safety, efficiency, and reliability, with broad potential for intelligent railway logistics. Full article
(This article belongs to the Special Issue Advancements in Deep Learning and Its Applications)
Show Figures

Figure 1

27 pages, 15345 KB  
Article
Advanced Drone Routing and Scheduling for Emergency Medical Supply Chains in Essex
by Shabnam Sadeghi Esfahlani, Sarinova Simanjuntak, Alireza Sanaei and Alex Fraess-Ehrfeld
Drones 2025, 9(9), 664; https://doi.org/10.3390/drones9090664 - 22 Sep 2025
Viewed by 800
Abstract
Rapid access to defibrillators, blood products, and time-critical medicines can improve survival, yet urban congestion and fragmented infrastructure delay deliveries. We present and evaluate an end-to-end framework for beyond-visual-line-of-sight (BVLOS) UAV logistics in Essex (UK), integrating (I) strategic depot placement, (II) a hybrid [...] Read more.
Rapid access to defibrillators, blood products, and time-critical medicines can improve survival, yet urban congestion and fragmented infrastructure delay deliveries. We present and evaluate an end-to-end framework for beyond-visual-line-of-sight (BVLOS) UAV logistics in Essex (UK), integrating (I) strategic depot placement, (II) a hybrid obstacle-aware route planner, and (III) a time-window-aware (TWA) Mixed-Integer Linear Programming (MILP) scheduler coupled to a battery/temperature feasibility model. Four global planners—Ant Colony Optimisation (ACO), Genetic Algorithm (GA), Particle Swarm Optimisation (PSO), and Rapidly Exploring Random Tree* (RRT*)—are paired with lightweight local refiners, Simulated Annealing (SA) and Adaptive Large-Neighbourhood Search (ALNS). Benchmarks over 12 destinations used real Civil Aviation Authority no-fly zones and energy constraints. RRT*-based hybrids delivered the shortest mean paths: RRT* + SA and RRT* + ALNS tied for the best average length, while RRT* + SA also achieved the co-lowest runtime at v=60kmh1. The TWA-MILP reached proven optimality in 0.11 s, showing that a minimum of seven UAVs are required to satisfy all 20–30 min delivery windows in a single wave; a rolling demand of one request every 15 min can be sustained with three UAVs if each sortie (including service/recharge) completes within 45 min. To validate against a state-of-the-art operations-research baseline, we also implemented a Vehicle Routing Problem with Time Windows (VRPTW) in Google OR-Tools, confirming that our hybrid planners generate competitive or shorter NFZ-aware routes in complex corridors. Digital-twin validation in AirborneSIM confirmed CAP 722-compliant, flyable trajectories under wind and sensor noise. By hybridising a fast, probabilistically complete sampler (RRT*) with a sub-second refiner (SA/ALNS) and embedding energy-aware scheduling, the framework offers an actionable blueprint for emergency medical UAV networks. Full article
Show Figures

Figure 1

19 pages, 6310 KB  
Article
Enhanced A*–Fuzzy DWA Hybrid Algorithm for AGV Path Planning in Confined Spaces
by Yang Xu and Wei Liu
World Electr. Veh. J. 2025, 16(9), 538; https://doi.org/10.3390/wevj16090538 - 22 Sep 2025
Cited by 1 | Viewed by 568
Abstract
Addressing the challenges of inefficient prolonged trajectory resolution and unreliable dynamic obstacle avoidance for intelligent vehicles in complex confined environments, this study proposes an innovative hybrid path planning method. Its core novelty is the deep integration of an enhanced A* algorithm for smooth [...] Read more.
Addressing the challenges of inefficient prolonged trajectory resolution and unreliable dynamic obstacle avoidance for intelligent vehicles in complex confined environments, this study proposes an innovative hybrid path planning method. Its core novelty is the deep integration of an enhanced A* algorithm for smooth global planning with a fuzzy logic-controlled Dynamic Window Approach (DWA). The enhanced A* generates efficient and smooth global paths, while fuzzy control significantly improves DWA’s robustness in dynamic, uncertain scenarios. This hybrid strategy achieves efficient synergy between global optimality and local reactive obstacle avoidance. Simulations demonstrate its superiority over conventional A* or DWA in path length, planning efficiency, and obstacle avoidance success rate. Experimental validation on a physical platform in simulated complex scenarios shows an average trajectory deviation ≤ 7.14%. The work provides an effective theoretical and methodological framework for navigation in constrained spaces, offering significant value for practical applications like logistics and automated parking. Full article
(This article belongs to the Section Automated and Connected Vehicles)
Show Figures

Figure 1

12 pages, 578 KB  
Article
Can Hospitals Cooperate to Improve Predictions Without Sharing Data? A Federated Learning Approach for Frailty Screening
by Matteo Leghissa, Álvaro Carrera and Carlos Á. Iglesias
Appl. Sci. 2025, 15(18), 9939; https://doi.org/10.3390/app15189939 - 11 Sep 2025
Viewed by 459
Abstract
Traditionally, machine learning models in healthcare rely on centralized strategies using raw data. This poses limitations due to the amount of available data, which becomes hard to aggregate due to privacy concerns. Federated learning has been emerging as a new paradigm to improve [...] Read more.
Traditionally, machine learning models in healthcare rely on centralized strategies using raw data. This poses limitations due to the amount of available data, which becomes hard to aggregate due to privacy concerns. Federated learning has been emerging as a new paradigm to improve model performance. It exploits information on the parameters from other clients while never sharing personal data from the patients. We present a proof-of-concept of federated learning techniques in the case of an automated screening tool for frailty in the older population. We used a frailty-specific dataset called FRELSA, with patients from nine regions of the UK used to simulate a scenario with regional hospitals. We compared three different strategies: separate regional training with no communication; federated averaging, the most widely used strategy for healthcare; and finally, global training on the full dataset for comparison. All three strategies were validated with two architectures: logistic regression and a neural network. Results show that federated strategies outperform local training and achieve global-like performance while preserving patient privacy. For Logistic Regression, the global validation F-score was 0.737 and the federated aggregated score was 0.735, offering improvement in seven of the nine regions. For Multi Layer Perceptron, the global validation F-score was 0.843 and the federated aggregated score was 0.834, improving in all nine regional models. The federated strategy is equivalent to pooling all the data together while avoiding all complications related to data privacy and sharing. The results of this study show that the proposed strategy is a viable method for improving frailty screening in healthcare systems. Full article
Show Figures

Figure 1

26 pages, 8071 KB  
Article
New Energy Logistics Vehicle Promotion: A Tripartite Evolutionary Game Perspective
by Xiaowei Hai, Chunye Ma and Chanchan Zhao
Sustainability 2025, 17(18), 8164; https://doi.org/10.3390/su17188164 - 10 Sep 2025
Viewed by 720
Abstract
In the severe context of global warming and the energy crisis, the low-carbon economy has become an inevitable trend in global development. This paper focuses on the logistics industry, a significant domain of carbon emissions, and regards the promotion of new energy logistics [...] Read more.
In the severe context of global warming and the energy crisis, the low-carbon economy has become an inevitable trend in global development. This paper focuses on the logistics industry, a significant domain of carbon emissions, and regards the promotion of new energy logistics vehicles as a crucial breakthrough for the industry to achieve energy savings and emission reductions. From the perspective of an evolutionary game involving the government, logistics vehicle enterprises, and logistics enterprises, a practical and feasible strategy for promoting new energy logistics vehicles is proposed. Firstly, a tripartite evolutionary game model was developed under the dual-credit policy and auxiliary policies, and its strategy of asymptotic stability and Jacobian matrix analysis was conducted. Then, system dynamics (SD) was employed to simulate the model, aiming to explore the impact of key decision variables on the evolutionary outcomes. The results show that: (1) Appropriate auxiliary policy support can encourage logistics vehicle enterprises to produce new energy logistics vehicles and promote the transformation of the logistics industry to a low-carbon direction; (2) Through the optimization of the dual-credit policy and the enhancement of the value of points trading, logistics enterprises can be motivated to produce more new energy vehicles; (3) The promotion of cost reduction of new energy logistics vehicles and the enhancing of market competitiveness can improve the willingness of logistics enterprises to use new energy logistics vehicles; (4) The government should encourage logistics enterprises to use new energy logistics vehicles in multiple dimensions. Full article
Show Figures

Figure 1

24 pages, 2532 KB  
Article
Improved Particle Swarm Optimization Based on Fuzzy Controller Fusion of Multiple Strategies for Multi-Robot Path Planning
by Jialing Hu, Yanqi Zheng, Siwei Wang and Changjun Zhou
Big Data Cogn. Comput. 2025, 9(9), 229; https://doi.org/10.3390/bdcc9090229 - 2 Sep 2025
Viewed by 835
Abstract
Robots play a crucial role in experimental smart cities and are ubiquitous in daily life, especially in complex environments where multiple robots are often needed to solve problems collaboratively. Researchers have found that the swarm intelligence optimization algorithm has a better performance in [...] Read more.
Robots play a crucial role in experimental smart cities and are ubiquitous in daily life, especially in complex environments where multiple robots are often needed to solve problems collaboratively. Researchers have found that the swarm intelligence optimization algorithm has a better performance in planning robot paths, but the traditional swarm intelligence algorithm cannot be targeted to solve the robot path planning problem in difficult problem. Therefore, this paper aims to introduce a fuzzy controller, mutation factor, exponential noise, and other strategies on the basis of particle swarm optimization to solve this problem. By judging the moving speed of different particles at different periods of the algorithm, the individual learning factor and social learning factor of the particles are obtained by fuzzy controller, and using the leader particle and random particle, designing a new dynamic balance of mutation factor, with the iterative process of the adaptation value of continuous non-updating counter and continuous updating counter to control the proportion of the elite individuals and random individuals. Finally, using exponential noise to update the matrix of the population every 50 iterations is a way to balance the local search ability and global exploration ability of the algorithm. In order to test the proposed algorithm, the main method of this paper is simulated on simple scenarios, complex scenarios, and random maps consisting of different numbers of static obstacles and dynamic obstacles, and the algorithm proposed in this paper is compared with eight other algorithms. The average path deviation error of the planned paths is smaller; the average distance of untraveled target is shorter; the number of steps of the robot movements is smaller, and the path is shorter, which is superior to the other eight algorithms. This superiority in solving multi-robot cooperative path planning has good practicality in many fields such as logistics and distribution, industrial automation operation, and so on. Full article
Show Figures

Figure 1

35 pages, 4640 KB  
Article
Electric Strategy: Evolutionary Game Analysis of Pricing Strategies for Battery-Swapping Electric Logistics Vehicles
by Guohao Li and Mengjie Wei
Sustainability 2025, 17(17), 7666; https://doi.org/10.3390/su17177666 - 25 Aug 2025
Viewed by 1046
Abstract
Driven by the urgent need to decarbonize the logistics sector—where conventional vehicles exhibit high energy consumption and emissions, posing significant environmental sustainability challenges—electrification represents a pivotal strategy for reducing emissions and achieving sustainable urban freight transport. Despite rising global electric vehicle sales, the [...] Read more.
Driven by the urgent need to decarbonize the logistics sector—where conventional vehicles exhibit high energy consumption and emissions, posing significant environmental sustainability challenges—electrification represents a pivotal strategy for reducing emissions and achieving sustainable urban freight transport. Despite rising global electric vehicle sales, the penetration rate of electric logistics vehicles (ELVs) remains comparatively low, impeding progress toward sustainable logistics objectives. Battery-swapping mode (BSM) has emerged as a potential solution to enhance operational efficiency and economic viability, thereby accelerating sustainable adoption. This model improves ELV operational efficiency through rapid battery swaps at centralized stations. This study constructs a tripartite evolutionary game model involving government, consumers, and BSM-ELV manufacturers to analyze market dynamics under diverse strategies. Key considerations include market scale, government environmental benefits, battery leasing/purchasing costs, lifecycle cost analysis (via discount rates), and resource efficiency (reserve battery ratio λ). MATLAB-2021b-based simulations predict participant strategy evolution paths. Findings reveal that market size and manufacturer expectations significantly influence governmental and manufacturing strategies. Crucially, incorporating discount rates demonstrates that battery leasing reduces consumer enterprises’ initial investment, enhancing economic sustainability and cash flow while offering superior total cost of ownership. Furthermore, gradual reduction of government subsidies effectively stimulates market self-regulation, incentivizes leasing adoption, and bolsters long-term economic/operational sustainability. Market feedback can guide policy adjustments toward fiscally sustainable support mechanisms. This study proposes the following management implications for advancing sustainable logistics: 1. Governments should phase out subsidies systematically to foster market resilience; 2. Manufacturers must invest in BSM R&D to improve efficiency and resource circularity; 3. Consumer enterprises can achieve economic benefits and emission reductions by adopting BSM-ELVs. Full article
Show Figures

Figure 1

25 pages, 2525 KB  
Article
Symmetry-Enhanced Locally Adaptive COA-ELM for Short-Term Load Forecasting
by Shiyu Dai, Zhe Sun and Zhixin Sun
Symmetry 2025, 17(8), 1335; https://doi.org/10.3390/sym17081335 - 15 Aug 2025
Viewed by 487
Abstract
Reliable short-term electricity usage prediction is essential for preserving the stability of topologically symmetric power networks and their dynamic supply–demand equilibrium. To tackle this challenge, this paper proposes a novel approach derived from the standard Extreme Learning Machine (ELM) by integrating an enhanced [...] Read more.
Reliable short-term electricity usage prediction is essential for preserving the stability of topologically symmetric power networks and their dynamic supply–demand equilibrium. To tackle this challenge, this paper proposes a novel approach derived from the standard Extreme Learning Machine (ELM) by integrating an enhanced Crayfish Optimization Algorithm (DSYCOA). This algorithm combines Logistic chaotic mapping, local precise search, and dynamic parameter adjustment strategies designed to achieve a dynamic balance between exploration and exploitation, thereby optimizing the initial thresholds and weights of the ELM. Consequently, a new short-term power load forecasting model, namely the DSYCOA-ELM model, is developed. Experimental validation demonstrates that the improved DSYCOA exhibits fast convergence speed and high convergence accuracy, and successfully harmonizes global exploration and local exploitation capabilities while maintaining an empirical balance between exploration and exploitation. To additionally verify the effectiveness of DSYCOA in improving ELM, this paper conducts simulation comparison experiments among six models, including DSYCOA-ELM, ELM, and ELM improved by BWO (BWO-ELM). The findings demonstrate that the DSYCOA-ELM model outperforms the other five forecasting models in terms of Mean Absolute Percentage Error (MAPE), Mean Absolute Error (MAE), Root Mean Squared Error (RMSE), and other indicators. Specifically, in terms of MAPE, DSYCOA-ELM reduces the error by 96.9% compared to ELM. This model demonstrates feasibility and effectiveness in solving the problem of short-term power load prediction, providing critical support for maintaining the stability of grid topological symmetry and supply–demand balance. Full article
(This article belongs to the Special Issue Symmetry in Mathematical Optimization Algorithm and Its Applications)
Show Figures

Figure 1

22 pages, 2872 KB  
Article
Strategic Analysis of Tariff and Subsidy Policies in Supply Chains with 3PLs: A Bilevel Game-Theoretic Model
by Ali Hussain Alzoubi and Ahmad Shafee
Mathematics 2025, 13(16), 2603; https://doi.org/10.3390/math13162603 - 14 Aug 2025
Cited by 1 | Viewed by 1266
Abstract
This paper develops a bilevel game-theoretic model to analyze the strategic effects of tariffs and subsidies in a global supply chain involving a manufacturer and a third-party logistics (3PL) provider. The government, acting as a Stackelberg leader, sets fiscal instruments to maximize national [...] Read more.
This paper develops a bilevel game-theoretic model to analyze the strategic effects of tariffs and subsidies in a global supply chain involving a manufacturer and a third-party logistics (3PL) provider. The government, acting as a Stackelberg leader, sets fiscal instruments to maximize national welfare, while downstream supply chain participants respond by optimizing production, pricing, and logistics outsourcing decisions. The model is evaluated under three coordination structures—centralized, decentralized, and alliance-based—to examine how decision alignment influences policy effectiveness. Simulation results show that while tariffs negatively impact supply chain efficiency and profitability, well-designed subsidies can partially or fully offset these effects, particularly under centralized coordination. The model further reveals that policy outcomes are highly sensitive to the strategic power structure within the supply chain. This study advances the literature by integrating endogenous government behavior with logistics coordination and supply chain decision-making within a unified bilevel optimization framework. The findings offer actionable insights for both policymakers and global supply chain managers in designing robust fiscal and coordination strategies. Full article
(This article belongs to the Special Issue Advanced Statistical Applications in Financial Econometrics)
Show Figures

Figure 1

Back to TopTop