Sign in to use this feature.

Years

Between: -

Subjects

remove_circle_outline
remove_circle_outline
remove_circle_outline
remove_circle_outline
remove_circle_outline
remove_circle_outline
remove_circle_outline
remove_circle_outline

Journals

Article Types

Countries / Regions

Search Results (27)

Search Parameters:
Keywords = garcinol

Order results
Result details
Results per page
Select all
Export citation of selected articles as:
25 pages, 987 KB  
Review
Garcinol as an Epigenetic Modulator: Mechanisms of Anti-Cancer Activity and Therapeutic Potential
by Geethika Pochana, Tejaswini Sai Karanam, Shacoya Mack and Balasubramanyam Karanam
Int. J. Mol. Sci. 2025, 26(22), 10917; https://doi.org/10.3390/ijms262210917 - 11 Nov 2025
Viewed by 687
Abstract
The limitations of conventional cancer therapies, including toxicity and resistance, underscore the need for safer and more versatile alternatives that can either complement or substitute existing regimens. Garcinol, a polyisoprenylated benzophenone derived primarily from the rind and leaves of Garcinia indica and Garcinia [...] Read more.
The limitations of conventional cancer therapies, including toxicity and resistance, underscore the need for safer and more versatile alternatives that can either complement or substitute existing regimens. Garcinol, a polyisoprenylated benzophenone derived primarily from the rind and leaves of Garcinia indica and Garcinia cambogia, has drawn significant interest in recent decades. Although traditionally used to relieve inflammatory disorders, its biomedical relevance expanded considerably after reports in the late 20th century demonstrated antimicrobial and subsequently anti-cancer properties. A growing body of cell-based research, supported by a smaller set of animal experiments, now suggests that garcinol acts as a potent epigenetic modulator. Its activities include inhibition of histone acetyltransferases (HATs), a groundbreaking research followed by regulation of oncogenic microRNAs, and modulation of signaling pathways critical to tumor progression. This review integrates current findings on garcinol’s dual role as a HAT inhibitor and regulator of oncogenic networks with updates on in vitro and in vivo studies with a more focused approach on in vivo animal models, highlighting its potential as an emerging therapeutic against malignancies and inflammatory diseases. Nonetheless, translation into clinical settings remains premature, as robust in vivo evidence is sparse and human trials are lacking. Moving forward, systematic investigations are required to clarify safety profiles, establish effective dosing strategies, and evaluate its efficacy across different cancer types. Full article
(This article belongs to the Section Molecular Genetics and Genomics)
Show Figures

Figure 1

14 pages, 2675 KB  
Article
Management of Spartina alterniflora: Assessing the Efficacy of Plant Growth Regulators on Ecological and Microbial Dynamics
by Chenyan Sha, Zhixiong Wang, Jiajie Cao, Jing Chen, Cheng Shen, Jing Zhang, Qiang Wang and Min Wang
Sustainability 2024, 16(17), 7848; https://doi.org/10.3390/su16177848 - 9 Sep 2024
Cited by 4 | Viewed by 2130
Abstract
Spartina alterniflora is recognized as one of the most detrimental invasive species along China’s coastlines, highlighting the need for effective and environmentally safe management strategies to preserve intertidal zones. This study assessed the effectiveness of combining plant growth regulators (PRGs) with physical cutting [...] Read more.
Spartina alterniflora is recognized as one of the most detrimental invasive species along China’s coastlines, highlighting the need for effective and environmentally safe management strategies to preserve intertidal zones. This study assessed the effectiveness of combining plant growth regulators (PRGs) with physical cutting to manage S. alterniflora, using 16S rRNA and 18S rRNA gene sequencing to evaluate the impacts on the plant and associated soil micro-organisms. The results showed that compared to the control (CK), the regeneration numbers for treatments with abscisic acid (ABA), gibberellin (GA), paclobutrazol (PP333), garcinol (GC), and glyphosate (GP) decreased by 29.75%, 23.25%, 15.75%, 94.50%, and 40.50%, respectively. Comparative analysis revealed no statistically significant variation in the inhibitory effects of ABA and GP on the germination of S. alterniflora (p > 0.05). Additionally, applying PRGs and herbicides increased the diversity indices of soil bacteria and fungi. Principal Coordinates Analysis (PCoA) showed that the impact of PRGs on the fungal community was less pronounced than that of herbicides. Significant differences were also noted in the abundance of microbial functional genes related to methanotrophy, hydrocarbon degradation, and denitrification compared to the control (p < 0.05). This study aimed to assess the potential of PRGs in controlling the invasion of S. alterniflora and to elucidate their impacts on soil microbial communities and functional gene expression. Full article
Show Figures

Figure 1

14 pages, 2199 KB  
Article
The Role of T-Cadherin (CDH13) in Treatment Options with Garcinol in Melanoma
by Sebastian Staebler, Sebastian Hoechst, Aranya Thongmao, Nadja Schneider, Anja-Katrin Bosserhoff and Silke Kuphal
Cancers 2024, 16(10), 1853; https://doi.org/10.3390/cancers16101853 - 12 May 2024
Cited by 8 | Viewed by 2568
Abstract
Targeted therapies with chemotherapeutic agents and immunotherapy with checkpoint inhibitors are among the systemic therapies recommended in the guidelines for clinicians to treat melanoma. Although there have been constant improvements in the treatment of melanoma, resistance to the established therapies continues to occur. [...] Read more.
Targeted therapies with chemotherapeutic agents and immunotherapy with checkpoint inhibitors are among the systemic therapies recommended in the guidelines for clinicians to treat melanoma. Although there have been constant improvements in the treatment of melanoma, resistance to the established therapies continues to occur. Therefore, the purpose of this study was to explore the function of garcinol with regards to specific cancer properties such as proliferation and apoptosis. Garcinol, a natural compound isolated from the plant also known as mangosteen (Garcinia mangostana), is a newly discovered option for cancer treatment. Numerous pharmaceutical substances are derived from plants. For example, the derivates of camptothecin, extracted from the bark of the Chinese tree of happiness (Camptotheca acuminate), or paclitaxel, extracted from the bark of the Western yew tree (Taxus brevifolia), are used as anti-cancer drugs. Here, we show that garcinol reduced proliferation and induced apoptosis in melanoma cell lines. In addition, we found that those cells that are positive for the expression of the cell–cell adhesion molecule T-cadherin (CDH13) respond more sensitively to treatment with garcinol. After knock-down experiments with an siRNA pool against T-cadherin, the sensitivity to garcinol decreased and proliferation and anti-apoptotic behavior of the cells was restored. We conclude that patients who are T-cadherin-positive could especially benefit from a therapy with garcinol. Full article
(This article belongs to the Special Issue Melanoma: Pathology and Translational Research)
Show Figures

Figure 1

13 pages, 2038 KB  
Article
A New Synthetic Curcuminoid Displays Antitumor Activities in Metastasized Melanoma
by Leonard Kaps, Adrian Klefenz, Henry Traenckner, Paul Schneider, Ion Andronache, Rainer Schobert, Bernhard Biersack and Detlef Schuppan
Cells 2023, 12(22), 2619; https://doi.org/10.3390/cells12222619 - 13 Nov 2023
Cited by 10 | Viewed by 2462
Abstract
Aim: The semisynthetic derivatives MePip-SF5 and isogarcinol, which are aligned with the natural products curcumin and garcinol, were tested for their antitumor effects in a preclinical model of pulmonary melanoma metastasis. Methods and results: MePip-SF5 was almost five times more effective in inhibiting [...] Read more.
Aim: The semisynthetic derivatives MePip-SF5 and isogarcinol, which are aligned with the natural products curcumin and garcinol, were tested for their antitumor effects in a preclinical model of pulmonary melanoma metastasis. Methods and results: MePip-SF5 was almost five times more effective in inhibiting B16F10 melanoma cell proliferation than its original substance of curcumin (IC50 MePip-SF5 2.8 vs. 13.8 µM). Similarly, the melanoma cytotoxicity of isogarcinol was increased by 40% compared to garcinol (IC50 3.1 vs. 2.1 µM). The in vivo toxicity of both drugs was assessed in healthy C57BL/6 mice challenged with escalating doses. Isogarcinol induced toxicity above a dose of 15 mg/kg, while MePip-SF5 showed no in vivo toxicity up to 60 mg/kg. Both drugs were tested in murine pulmonary metastatic melanoma. C57BL/6 mice (n = 10) received 500,000 B16F10 melanoma cells intravenously. After intraperitoneal injection of MePip-SF5 (60 mg/kg) or isorgarcinol (15 mg/kg) at days 8, 11 and 14 and sacrifice at day 16, the MePip-SF5-treated mice showed a significantly (p < 0.05) lower pulmonary macroscopic and microscopic tumor load than the vehicle-treated controls, whereas isogarcinol was ineffective. The pulmonary RNA levels of the mitosis marker Bub1 and the inflammatory markers TNFα and Ccl3 were significantly (p < 0.05) reduced in the MePip-SF5-treated mice. Both drugs were well tolerated, as shown by an organ inspection and normal liver- and kidney-related serum parameters. Conclusions: The novel curcuminoid MePip-SF5 showed a convincing antimetastatic effect and a lack of systemic toxicity in a relevant preclinical model of metastasized melanoma. Full article
(This article belongs to the Section Cellular Pathology)
Show Figures

Figure 1

15 pages, 2871 KB  
Article
Garcinol and Anacardic Acid, Natural Inhibitors of Histone Acetyltransferases, Inhibit Rhabdomyosarcoma Growth and Proliferation
by Patrycja Tomasiak, Joanna Janisiak, Dorota Rogińska, Magdalena Perużyńska, Bogusław Machaliński and Maciej Tarnowski
Molecules 2023, 28(14), 5292; https://doi.org/10.3390/molecules28145292 - 8 Jul 2023
Cited by 13 | Viewed by 2539
Abstract
Rhabdomyosarcoma (RMS) is a malignant tumour of the soft tissues. There are two main histopathological types: alveolar and embryonal. RMS occurs mainly in childhood and is a result of the deregulation of growth and differentiation of muscle cell precursors. There is an increasing [...] Read more.
Rhabdomyosarcoma (RMS) is a malignant tumour of the soft tissues. There are two main histopathological types: alveolar and embryonal. RMS occurs mainly in childhood and is a result of the deregulation of growth and differentiation of muscle cell precursors. There is an increasing amount of data indicating that numerous epigenetic alterations within chromatin and histone proteins are involved in the pathogenesis of this malignancy. Histone acetylation is one of the most important epigenetic modifications that is catalysed by enzymes from the group of histone acetyltransferases (HAT). In this study, the impact of the natural histone acetyltransferase inhibitors (HATi)—garcinol (GAR) and anacardic acid (AA)—on the biology of RMS cells was evaluated through a series of in vitro tests measuring proliferation, viability, clonogenicity, cell cycle and apoptosis. Moreover, using oligonucleotide microarrays and real-time PCR, we identified several genes whose expression changed after GAR and AA treatment. The examined HATi significantly reduce the invasive phenotype of RMS cells by inhibiting the growth rate, viability and clonogenic abilities. What is more, these substances cause cell cycle arrest in the G2/M phase, induce apoptosis and affect the genetic expression of the endoplasmic reticulum stress sensors. GAR and AA may serve as promising potential anti-cancer drugs since they sensitize the RMS cells to chemotherapeutic treatment. Full article
(This article belongs to the Special Issue Effect of Natural Products in the Cancer Therapy Mechanism)
Show Figures

Figure 1

13 pages, 4135 KB  
Article
Garcinol Promotes the Formation of Slow-Twitch Muscle Fibers by Inhibiting p300-Dependent Acetylation of PGC-1α
by Weilei Yao, Baoyin Guo, Taimin Jin, Zhengxi Bao, Tongxin Wang, Shu Wen and Feiruo Huang
Int. J. Mol. Sci. 2023, 24(3), 2702; https://doi.org/10.3390/ijms24032702 - 31 Jan 2023
Cited by 6 | Viewed by 3478
Abstract
The conversion of skeletal muscle fiber from fast-twitch to slow-twitch is crucial for sustained contractile and stretchable events, energy homeostasis, and anti-fatigue ability. The purpose of our study was to explore the mechanism and effects of garcinol on the regulation of skeletal muscle [...] Read more.
The conversion of skeletal muscle fiber from fast-twitch to slow-twitch is crucial for sustained contractile and stretchable events, energy homeostasis, and anti-fatigue ability. The purpose of our study was to explore the mechanism and effects of garcinol on the regulation of skeletal muscle fiber type transformation. Forty 21-day-old male C57/BL6J mice (n = 10/diet) were fed a control diet or a control diet plus garcinol at 100 mg/kg (Low Gar), 300 mg/kg (Mid Gar), or 500 mg/kg (High Gar) for 12 weeks. The tibialis anterior (TA) and soleus muscles were collected for protein and immunoprecipitation analyses. Dietary garcinol significantly downregulated (p < 0.05) fast myosin heavy chain (MyHC) expression and upregulated (p < 0.05) slow MyHC expression in the TA and soleus muscles. Garcinol significantly increased (p < 0.05) the activity of peroxisome proliferator-activated receptor gamma co-activator 1α (PGC-1α) and markedly decreased (p < 0.05) the acetylation of PGC-1α. In vitro and in vivo experiments showed that garcinol decreased (p < 0.05) lactate dehydrogenase activity and increased (p < 0.05) the activities of malate dehydrogenase and succinic dehydrogenase. In addition, the results of C2C12 myotubes showed that garcinol treatment increased (p < 0.05) the transformation of glycolytic muscle fiber to oxidative muscle fiber by 45.9%. Garcinol treatment and p300 interference reduced (p < 0.05) the expression of fast MyHC but increased (p < 0.05) the expression of slow MyHC in vitro. Moreover, the acetylation of PGC-1α was significantly decreased (p < 0.05). Garcinol promotes the transformation of skeletal muscle fibers from the fast-glycolytic type to the slow-oxidative type through the p300/PGC-1α signaling pathway in C2C12 myotubes. Full article
(This article belongs to the Section Molecular Biology)
Show Figures

Figure 1

15 pages, 4332 KB  
Article
Anti-Inflammatory Effect of Garcinol Extracted from Garcinia dulcis via Modulating NF-κB Signaling Pathway
by Pathanin Chantree, Pongsakorn Martviset, Nattaya Thongsepee, Kant Sangpairoj and Phornphan Sornchuer
Nutrients 2023, 15(3), 575; https://doi.org/10.3390/nu15030575 - 22 Jan 2023
Cited by 20 | Viewed by 4947
Abstract
Garcinia is a significant medicinal plant with many beneficial phytoconstituents, including garcinol. This study investigated the anti-inflammatory effect of garcinol isolated from Garcinia dulcis fruit in LPS-activated THP-1 and Raw 264.7 macrophages. The results demonstrated that the low concentration of garcinol did not [...] Read more.
Garcinia is a significant medicinal plant with many beneficial phytoconstituents, including garcinol. This study investigated the anti-inflammatory effect of garcinol isolated from Garcinia dulcis fruit in LPS-activated THP-1 and Raw 264.7 macrophages. The results demonstrated that the low concentration of garcinol did not alter cell viability. Furthermore, co-incubation of garcinol with LPS inhibited the production of pro-inflammatory cytokines, including TNF-α, IL-8, IL-6, IL-1β, and pro-inflammatory mediators, including iNOS and COX-2 at the mRNA and protein expression levels. Garcinol also decreased the secretion of TNF-α, IL-6, IL-1β, PGE2, and NO. Moreover, the anti-inflammatory effects involved an alteration in the NF-κB signaling pathway. Downregulation of pIKKα/β, pIκBα, and pNF-κB was observed, hence reducing the translocation of pNF-κB from the cytosol into the nucleus, which subsequently decreased the production of pro-inflammatory molecules. Therefore, garcinol isolated from Garcinia dulcis is a potential candidate as an anti-inflammatory agent for inflammation-related disease treatment. Full article
Show Figures

Graphical abstract

13 pages, 3119 KB  
Article
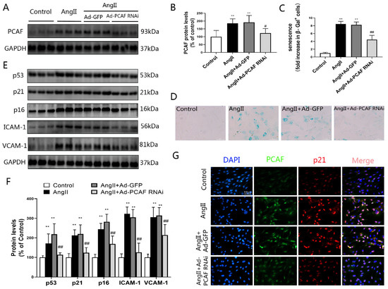
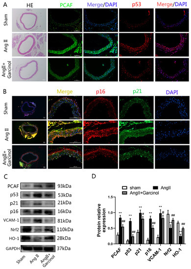
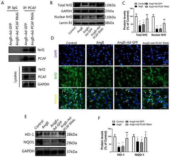
Downregulation of P300/CBP-Associated Factor Protects from Vascular Aging via Nrf2 Signal Pathway Activation
by Liqiang Qiu, Xiaoxiong Liu, Hao Xia and Changwu Xu
Int. J. Mol. Sci. 2022, 23(20), 12574; https://doi.org/10.3390/ijms232012574 - 20 Oct 2022
Cited by 12 | Viewed by 2679
Abstract
Increasing evidence has shown that vascular aging has a key role in the pathogenesis of vascular diseases. P300/CBP-associated factor (PCAF) is involved in many vascular pathological processes, but the role of PCAF in vascular aging is unknown. This study aims to explore the [...] Read more.
Increasing evidence has shown that vascular aging has a key role in the pathogenesis of vascular diseases. P300/CBP-associated factor (PCAF) is involved in many vascular pathological processes, but the role of PCAF in vascular aging is unknown. This study aims to explore the role and underlying mechanism of PCAF in vascular aging. The results demonstrated that the expression of PCAF was associated with age and aging, and remarkably increased expression of PCAF was present in human atherosclerotic coronary artery. Downregulation of PCAF could reduce angiotensin II (AngII)-induced senescence of rat aortic endothelial cells (ECs) in vitro. In addition, inhibition of PCAF with garcinol alleviated AngII-induced vascular senescence phenotype in mice. Downregulation of PCAF could alleviate AngII-induced oxidative stress injury in ECs and vascular tissue. Moreover, PCAF and nuclear factor erythroid-2-related factor 2 (Nrf2) could interact directly, and downregulation of PCAF alleviated vascular aging by promoting the activation of Nrf2 and enhancing the expression of its downstream anti-aging factors. The silencing of Nrf2 with small interfering RNA attenuated the protective effect of PCAF downregulation from vascular aging. These findings indicate that downregulation of PCAF alleviates oxidative stress by activating the Nrf2 signaling pathway and ultimately inhibits vascular aging. Thus, PCAF may be a promising target for aging-related cardiovascular disease. Full article
(This article belongs to the Section Molecular Pathology, Diagnostics, and Therapeutics)
Show Figures

Figure 1

13 pages, 566 KB  
Review
Pharmacological Activity of Garcinia indica (Kokum): An Updated Review
by Sung Ho Lim, Ho Seon Lee, Chang Hoon Lee and Chang-Ik Choi
Pharmaceuticals 2021, 14(12), 1338; https://doi.org/10.3390/ph14121338 - 20 Dec 2021
Cited by 49 | Viewed by 8544
Abstract
Garcinia indica (commonly known as kokum), belonging to the Clusiaceae family (mangosteen family), is a tropical evergreen tree distributed in certain regions of India. It has been used in culinary and industrial applications for a variety of purposes, including acidulant in curries, pickles, [...] Read more.
Garcinia indica (commonly known as kokum), belonging to the Clusiaceae family (mangosteen family), is a tropical evergreen tree distributed in certain regions of India. It has been used in culinary and industrial applications for a variety of purposes, including acidulant in curries, pickles, health drinks, wine, and butter. In particular, G. indica has been used in traditional medicine to treat inflammation, dermatitis, and diarrhea, and to promote digestion. According to several studies, various phytochemicals such as garcinol, hydroxycitric acid (HCA), cyanidin-3-sambubioside, and cyanidin-3-glucoside were isolated from G. indica, and their pharmacological activities were published. This review highlights recent updates on the various pharmacological activities of G. indica. These studies reported that G. indica has antioxidant, anti-obesity, anti-arthritic, anti-inflammatory, antibacterial, hepatoprotective, cardioprotective, antidepressant and anxiolytic effects both in vitro and in vivo. These findings, together with previously published reports of pharmacological activity of various components isolated from G. indica, suggest its potential as a promising therapeutic agent to prevent various diseases. Full article
Show Figures

Figure 1

11 pages, 736 KB  
Article
Cytochrome P450 and P-gp Mediated Herb-Drug Interactions and Molecular Docking Studies of Garcinol
by Lavanya Bolla, Pratima Srivastava, Velayutham Ravichandiran and Satheesh Kumar Nanjappan
Membranes 2021, 11(12), 992; https://doi.org/10.3390/membranes11120992 - 19 Dec 2021
Cited by 15 | Viewed by 4983
Abstract
Garcinol is an active constituent of Garcinia indica and Garcinia cambogia. Recent studies have proven that garcinol has anti-inflammatory, anti-cancer, and anti-oxidant activities. The objective of this study was to evaluate the inhibitory effects of garcinol on the activities of the drug [...] Read more.
Garcinol is an active constituent of Garcinia indica and Garcinia cambogia. Recent studies have proven that garcinol has anti-inflammatory, anti-cancer, and anti-oxidant activities. The objective of this study was to evaluate the inhibitory effects of garcinol on the activities of the drug metabolizing cytochrome P450 (CYP) isozymes to predict potential herb-drug interactions with co-administered drugs. Garcinol was incubated with a mixture of rat liver microsomes and eight CYP probe substrate cocktail under optimized incubation conditions and the samples were analyzed using a validated method on LC-MS/MS. Garcinol showed strong inhibition with IC50 values of CYP1A2 (7.6 µM), CYP2C9 (8.0 µM), CYP2B6 (2.1 µM), CYP2D6 (9.5 µM), and CYP3A4 (5.1 µM), respectively, and moderate inhibition towards CYP2C19 (16.4 µM) and CYP2E1 (19.0 µM). Molecular docking studies were performed on garcinol against the active sites of CYP2B6 and CYP3A4 proteins. These results further confirmed that the inhibitory activity of garcinol occurred by occupying the active sites of these human CYPs and by making favorable interactions with its key residues. In-vivo CYP inhibition studies were carried out in Sprague-Dawley rats. These results suggest garcinol may cause herb-drug interactions, mediated by inhibition of CYPs involved in drug metabolism in-vivo by altering the pharmacokinetic parameters like AUC and Cmax in a clinically significant manner. Garcinol was found to upregulate the expression and activity of P-gp in western blotting study and P-gp inhibition study in-vivo. These findings give a clear understanding to predict potential herb-drug/drug-drug interactions of garcinol for safe clinical use in future. Full article
(This article belongs to the Special Issue Study on Drug-Membrane Interactions, Volume II)
Show Figures

Figure 1

19 pages, 11108 KB  
Article
Garcinol Attenuates Lipoprotein(a)-Induced Oxidative Stress and Inflammatory Cytokine Production in Ventricular Cardiomyocyte through α7-Nicotinic Acetylcholine Receptor-Mediated Inhibition of the p38 MAPK and NF-κB Signaling Pathways
by Nen-Chung Chang, Chi-Tai Yeh, Yen-Kuang Lin, Kuang-Tai Kuo, Iat-Hang Fong, Nicholas G. Kounis, Patrick Hu and Ming-Yow Hung
Antioxidants 2021, 10(3), 461; https://doi.org/10.3390/antiox10030461 - 16 Mar 2021
Cited by 28 | Viewed by 5125
Abstract
Garcinol, a nicotinic acetylcholine receptor (nAChR) antagonist, has recently been established as an anti-inflammation agent. However, the molecular mechanism by which garcinol suppresses inflammation in the context of acute myocardial infarction (AMI) remains unclear. Hypothesis: We hypothesized that the administration of physiological doses [...] Read more.
Garcinol, a nicotinic acetylcholine receptor (nAChR) antagonist, has recently been established as an anti-inflammation agent. However, the molecular mechanism by which garcinol suppresses inflammation in the context of acute myocardial infarction (AMI) remains unclear. Hypothesis: We hypothesized that the administration of physiological doses of garcinol in mice with isoproterenol-induced AMI decreased the effect of lipoprotein(a) (Lp(a))-induced inflammation both in vivo and in vitro via the α7-nAChRs mediated p38 mitogen-activated protein kinase (MAPK)/nuclear factor kappa-light-chain-enhancer of activated B cells (NF-kB) signaling pathway. We analyzed altered reactive oxygen species (ROS) generation, the production of superoxide by mitochondria, cytokine expression patterns, and the role of the p38 MAPK/NF-κB signaling pathway after Lp(a)-stimulated human ventricular cardiomyocyte AC16 cells were treated with increasing doses of garcinol. C-reactive protein (CRP), interleukin (IL)-1β, IL-6, or tumor necrosis factor (TNF)-α production were detected by enzyme-linked immunosorbent assay. The Cell Counting Kit-8 assay was used to evaluate drug cytotoxicity. Western blots and confocal fluorescence microscopy were used to determine altered expression patterns of inflammatory biomarkers. We also examined whether the therapeutic effect of garcinol in AMI was mediated in part by α7-nAChR. Lp(a)-induced inflammatory cardiomyocytes had increased expression of membrane-bound α7-nAChRs in vitro and in vivo. Low-dose garcinol did not affect cardiomyocyte viability but significantly reduced mitochondrial ROS, CRP, IL-1β, IL-6, and TNF-α production in Lp(a)-stimulated cardiomyocytes (p < 0.05). The Lp(a)-induced phosphorylation of p38 MAPKs, CamKII, and NFκB, as well as NFκB-p65 nuclear translocation, was also suppressed (p < 0.05) by garcinol, while the inhibition of p38 MAPK by the inhibitor SB203580 decreased the phosphorylation of extracellular signal-regulated kinase (ERK) and p38 MAPK. Garcinol protected cardiomyocytes by inhibiting apoptosis and inflammation in mice with AMI. Furthermore, garcinol also enhanced the expression of microRNA-205 that suppressed the α7-nAChR-induced p38 MAPK/NF-κB signaling pathway. Garcinol suppresses Lp(a)-induced oxidative stress and inflammatory cytokines by α7-nAChR-mediated inhibition of p38 MAPK/NF-κB signaling in cardiomyocyte AC16 cells and isoproterenol-induced AMI mice. Full article
(This article belongs to the Special Issue Oxidative Stress in Cardiovascular Diseases)
Show Figures

Graphical abstract

18 pages, 5597 KB  
Article
Garcinol Encapsulated Ph-Sensitive Biodegradable Nanoparticles: A Novel Therapeutic Strategy for the Treatment of Inflammatory Bowel Disease
by Eden Mariam Jacob, Ankita Borah, Sindhu C. Pillai and D. Sakthi Kumar
Polymers 2021, 13(6), 862; https://doi.org/10.3390/polym13060862 - 11 Mar 2021
Cited by 24 | Viewed by 5524
Abstract
The emergence of pH-sensitive nanoscale particles is beneficial due to their ability to only release cargo in a colonic pH environment, which helps to directly target inflamed tissues in inflammatory bowel disease (IBD). Hence, we have designed the formulation of pH-sensitive biodegradable garcinol [...] Read more.
The emergence of pH-sensitive nanoscale particles is beneficial due to their ability to only release cargo in a colonic pH environment, which helps to directly target inflamed tissues in inflammatory bowel disease (IBD). Hence, we have designed the formulation of pH-sensitive biodegradable garcinol (GAR)-loaded poly (lactic–co–glycolic acid) (PLGA) coated with Eudragit® S100 (ES100) (GAR-PLGA-ES100 nanoparticles (NPs)) for reducing inflammation caused by proinflammatory cytokines. The GAR-PLGA-ES100 NPs were prepared using a solvent evaporation technique and characterized for shape and surface morphology. An in vitro drug release study revealed the release of the drug specifically from NPs at the colonic pH of 7.4. The in vitro cytotoxicity of the GAR-PLGA-ES100 NPs was also evaluated and found to be highly biocompatible with CACO-2 cells. These NPs were able to reduce lactate dehydrogenase (LDH) and myeloperoxidase (MPO) activity. Inhibition of the expression of pro-inflammatory cytokine TNF-α , chemokine interleukin (IL)-8 and the nuclear factor kappa light chain enhancer of activated B-cells (NF-κB) was observed after GAR-PLGA-ES100 NPs treatment. Therefore, our results support the idea that GAR-PLGA-ES100 NPs show substantial improvement after the release of the drug, specifically in colonic pH targeting and reduction in the activation of inflammation that leads to IBD, suggesting that GAR-PLGA-ES100 NPs are promising candidates for oral delivery to colonic inflamed tissue. Full article
Show Figures

Graphical abstract

11 pages, 687 KB  
Review
Garcinol—A Natural Histone Acetyltransferase Inhibitor and New Anti-Cancer Epigenetic Drug
by Patrycja Kopytko, Katarzyna Piotrowska, Joanna Janisiak and Maciej Tarnowski
Int. J. Mol. Sci. 2021, 22(6), 2828; https://doi.org/10.3390/ijms22062828 - 11 Mar 2021
Cited by 61 | Viewed by 6039
Abstract
Garcinol extracted from Garcinia indica fruit peel and leaves is a polyisoprenylated benzophenone. In traditional medicine it was used for its antioxidant and anti-inflammatory properties. Several studies have shown anti-cancer properties of garcinol in cancer cell lines and experimental animal models. Garcinol action [...] Read more.
Garcinol extracted from Garcinia indica fruit peel and leaves is a polyisoprenylated benzophenone. In traditional medicine it was used for its antioxidant and anti-inflammatory properties. Several studies have shown anti-cancer properties of garcinol in cancer cell lines and experimental animal models. Garcinol action in cancer cells is based on its antioxidant and anti-inflammatory properties, but also on its potency to inhibit histone acetyltransferases (HATs). Recent studies indicate that garcinol may also deregulate expression of miRNAs involved in tumour development and progression. This paper focuses on the latest research concerning garcinol as a HAT inhibitor and miRNA deregulator in the development and progression of various cancers. Garcinol may be considered as a candidate for next generation epigenetic drugs, but further studies are needed to establish the precise toxicity, dosages, routes of administration, and safety for patients. Full article
Show Figures

Figure 1

16 pages, 3170 KB  
Article
Inhibition of p300 by Garcinol Protects against Cisplatin-Induced Acute Kidney Injury through Suppression of Oxidative Stress, Inflammation, and Tubular Cell Death in Mice
by Jung-Yeon Kim, Jungmin Jo, Jaechan Leem and Kwan-Kyu Park
Antioxidants 2020, 9(12), 1271; https://doi.org/10.3390/antiox9121271 - 14 Dec 2020
Cited by 37 | Viewed by 3933
Abstract
Emerging evidence suggests that epigenetic mechanisms such as histone modification are crucially involved in the pathophysiology of acute kidney injury (AKI). The histone acetyltransferase p300 regulates several biological processes through the acetylation of histones or transcription factors. However, the role of p300 in [...] Read more.
Emerging evidence suggests that epigenetic mechanisms such as histone modification are crucially involved in the pathophysiology of acute kidney injury (AKI). The histone acetyltransferase p300 regulates several biological processes through the acetylation of histones or transcription factors. However, the role of p300 in cisplatin-induced AKI remains poorly understood. Therefore, we investigated the effects of garcinol, a potent p300 inhibitor, on cisplatin-induced AKI and explored the mechanisms. Administration of garcinol significantly reversed the upregulation of p300 and increased acetylation of histone H3, along with amelioration of renal dysfunction and histopathological injury in the kidneys of cisplatin-injected mice. Garcinol also attenuated oxidative stress and reduced expression of pro-oxidant enzymes. In addition, garcinol reduced the elevated production of cytokines and chemokines and suppressed immune cell accumulation together with downregulation of vascular adhesion molecules. These beneficial effects of garcinol were associated with a reduction in acetylation of the p65 subunit of nuclear factor kappa-B. Further, garcinol significantly inhibited apoptosis and caspase-3 activation, with a decrease in p53 acetylation in cisplatin-injected mice. Taken together, we demonstrated that the inhibition of p300 by garcinol ameliorated cisplatin-induced renal injury, presumably through epigenetic mechanisms. These results suggest that garcinol might be a potential preventive agent for cisplatin-induced AKI. Full article
(This article belongs to the Special Issue Oxidative Stress in Kidney Disease)
Show Figures

Figure 1

4 pages, 1079 KB  
Correction
Correction: Liu, H.W.; et al. Enhanced Hsa-miR-181d/p-STAT3 and Hsa-miR-181d/p-STAT5A Ratios Mediate the Anticancer Effect of Garcinol in STAT3/5A-Addicted Glioblastoma. Cancers 2019, 11, 1888
by Heng-Wei Liu, Peter Mingjui Lee, Oluwaseun Adebayo Bamodu, Yu-Kai Su, Iat-Hang Fong, Chi-Tai Yeh, Ming-Hsien Chien, I-Hung Kan and Chien-Min Lin
Cancers 2020, 12(10), 2846; https://doi.org/10.3390/cancers12102846 - 1 Oct 2020
Cited by 2 | Viewed by 2022
Abstract
The authors wish to make the following corrections to this paper [...] Full article
Show Figures

Figure 1

Back to TopTop