Sign in to use this feature.

Years

Between: -

Subjects

remove_circle_outline
remove_circle_outline
remove_circle_outline
remove_circle_outline
remove_circle_outline
remove_circle_outline
remove_circle_outline
remove_circle_outline
remove_circle_outline

Journals

remove_circle_outline
remove_circle_outline
remove_circle_outline
remove_circle_outline
remove_circle_outline
remove_circle_outline
remove_circle_outline
remove_circle_outline
remove_circle_outline
remove_circle_outline
remove_circle_outline
remove_circle_outline

Article Types

Countries / Regions

remove_circle_outline
remove_circle_outline
remove_circle_outline
remove_circle_outline
remove_circle_outline
remove_circle_outline
remove_circle_outline
remove_circle_outline

Search Results (3,247)

Search Parameters:
Keywords = fruit tree

Order results
Result details
Results per page
Select all
Export citation of selected articles as:
20 pages, 1178 KB  
Article
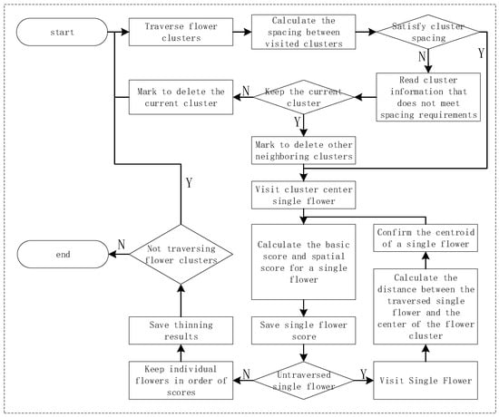
Early Apple Yield Prediction Based on Flowering Stage Image Thinning Simulation Characteristics
by Qihang Yang and Liqun Liu
Plants 2026, 15(7), 1053; https://doi.org/10.3390/plants15071053 (registering DOI) - 29 Mar 2026
Abstract
The existing fruit tree yield prediction methods mainly rely on fruit period images or long-term meteorological and soil data, which make it difficult to meet the needs of early yield prediction. In addition, the flowering period images contain complex spatial distribution and severe [...] Read more.
The existing fruit tree yield prediction methods mainly rely on fruit period images or long-term meteorological and soil data, which make it difficult to meet the needs of early yield prediction. In addition, the flowering period images contain complex spatial distribution and severe overlap between flowers, which makes it challenging to directly extract stable structural indicators related to yield. Most existing research has focused on simple statistical indicators such as the number of flowers, while the spatial clustering structure of flowers and their relationship with yield have not been fully explored. Therefore, this article proposes an early apple yield prediction based on flowering stage image thinning simulation characteristics. In this study, blossom images and fruit maturity yield data from 100 apple trees were collected, with flower mask images extracted through standardized image processing. First, the traditional DBSCAN clustering algorithm was enhanced by integrating a KDTree acceleration structure and an adaptive multi-scale mechanism, forming the adaptive multi-scale clustering algorithm (AMS-DBSCAN) to achieve efficient identification of flower clusters and individual flowers. Based on this, two flower thinning simulation strategies based on density and spatial uniformity were designed to model artificial thinning rules and construct multi-dimensional, interpretable phenotypic features. Then, the original statistical features were fused with strategy-generated features and optimized using Lasso. We compared multiple models including XGBoost, BPNN, and SVR for yield prediction. The experimental results showed that XGBoost achieved good predictive performance under the hybrid feature set (R2 = 0.856, RMSE = 3.098), which was further improved to R2 = 0.900 after feature optimization with Lasso. The results demonstrate that the proposed method enables reliable early yield estimation, providing a new reference for precision management and early decision-making in fruit tree cultivation. Full article
(This article belongs to the Section Plant Modeling)
Show Figures

Figure 1

17 pages, 591 KB  
Article
Genomic Diversity of Avocado in the Morogoro Region and Southern Highlands of Tanzania
by Andrés J. Cortés, Juma M. Hussein and Ibrahim Juma
Int. J. Mol. Sci. 2026, 27(7), 3083; https://doi.org/10.3390/ijms27073083 (registering DOI) - 28 Mar 2026
Abstract
Avocado (Persea americana Mill.) is one of the most widely consumed fruit tree crops worldwide, with cultivation expanding rapidly beyond its Mesoamerican and northwest South America center of origin. In emerging secondary diversity centers such as East Africa, farmers have long propagated [...] Read more.
Avocado (Persea americana Mill.) is one of the most widely consumed fruit tree crops worldwide, with cultivation expanding rapidly beyond its Mesoamerican and northwest South America center of origin. In emerging secondary diversity centers such as East Africa, farmers have long propagated seedling naturalized populations that may hold valuable reservoirs of genetic diversity, yet these resources remain underexplored. To help fill this gap, this study developed the first genomic resources for avocados in Tanzania, where avocado has a long history of introduction and diversification dating to the first Arab incursions and Catholic missionary missions. Low-coverage whole-genome resequencing (lcWGS) data were obtained from 95 trees sampled in Tanzania across the low- to mid-altitude Morogoro region (n = 25) and the Southern Highlands—i.e., the Iringa (n = 20), Mbeya (n = 30) and Ruvuma (n = 20) regions. In order to guide racial assignation, sequences were merged with NCBI-available lcWGS data from 205 avocado trees, including 42 commercial varieties, with reported ancestry. Population stratification as inferred via maximum likelihood phylogenetic inference, genetic principal component analysis, and ADMIXTURE unsupervised clustering suggested that the sampled Tanzanian avocado trees were genetically closer to the West Indian race and more distant from the northwest South American Caribbean and Andean groups. Additionally, while the trees from the low- to mid-altitude region of Morogoro were almost exclusively West Indian type, some trees from the Southern Highlands aligned more closely with West Indian × Guatemalan and West Indian × Mexican hybrids. These trends were equally supported by a subset of 10,460 high-coverage (10×) SNP markers. Together these findings clarify the dynamics of avocado diversification in a secondary center in East Africa, spanning recent introductions from a single Mesoamerican race, adaptation to a wide range of locally geographic conditions, and farmer-driven selection matching local tribal preferences. Characterizing these locally adapted resources is key for identifying underrepresented yet promising provenances, developing resilient and sustainable horticultural production systems, and safeguarding the species’ global genetic heritage. Full article
(This article belongs to the Special Issue Plant Breeding and Genetics: New Findings and Perspectives)
Show Figures

Figure 1

32 pages, 6042 KB  
Article
Effect-Directed Analyses of Bioactives in Tree of Heaven (Ailanthus altissima (Mill.) Swingle)
by Irena Vovk, Vesna Glavnik, Simona Strgulc Krajšek, Maja Bensa, Péter G. Ott and Ágnes M. Móricz
Plants 2026, 15(7), 1026; https://doi.org/10.3390/plants15071026 - 26 Mar 2026
Viewed by 202
Abstract
This study evaluated activities of crude extracts from different parts of the tree of heaven (Ailanthus altissima (Mill.) Swingle) collected in Slovenia and Hungary, using effect-directed analyses based on hyphenation of high-performance thin-layer chromatography (HPTLC) and nine in vitro assays performed in [...] Read more.
This study evaluated activities of crude extracts from different parts of the tree of heaven (Ailanthus altissima (Mill.) Swingle) collected in Slovenia and Hungary, using effect-directed analyses based on hyphenation of high-performance thin-layer chromatography (HPTLC) and nine in vitro assays performed in situ on chromatographic plates after the separation. HPTLC separation combined with a set of four antibacterial assays, two antifungal assays, and three enzyme inhibitor assays to evaluate the extracts of 14 plant parts: young shoots, young leaves, mature leaves, yellow leaves, petioles of leaves, petioles of male inflorescences, petioles of fruits, female inflorescences, male inflorescences, mature male inflorescences, bark of 1–2-year branches, bark of 2-year branches, bark of tree trunk, and bark of roots. Antibacterial activities against Gram-positive bacteria (Bacillus subtilis, Rhodococcus fascians) and Gram-negative bacteria (Aliivibrio fischeri, Pseudomonas syringae pv. maculicola (Psm)), as well as inhibition of enzymes α-glucosidase, lipase, and acetylcholinesterase, were observed for all extracts. Extracts differed in their antifungal activities. Extracts of young shoots, mature leaves, petioles of leaves, and bark of roots showed antifungal activity against plant pathogens Fusarium avenaceum and Bipolaris sorokiniana. Extracts of yellow leaves, male inflorescences, bark of 1–2-year branches, and bark of tree trunks were only active against F. avenaceum, whereas extracts of young leaves were only active against B. sorokiniana. This study is the first to report that A. altissima extracts exhibit (1) antifungal activity against F. avenaceum and B. sorokiniana; (2) antibacterial activity against A. fischeri, Psm, R. fascians, and B. subtilis (except leaves, bark of branches and bark of tree trunks); and (3) inhibitory activity toward lipase, α-glucosidase (except bark of tree trunks), and acetylcholinesterase (except bark of tree trunks). Full article
Show Figures

Figure 1

22 pages, 18400 KB  
Article
The KCS Gene Family in Wild Jujube: Genome-Wide Identification and Spatiotemporal Expression Analysis Under Different Stimuli
by Xiaohan Tang, Siao Fang, Xuexiang Li, Xiaojun Ma, Dali Geng, Jing Xuan, Mengru Guo, Youfei Xu, Mingjie Chen, Xinhong Wang and Jing Shu
Horticulturae 2026, 12(4), 412; https://doi.org/10.3390/horticulturae12040412 - 26 Mar 2026
Viewed by 113
Abstract
Background: Wild jujube (Ziziphus jujuba var. spinosa) exhibits remarkable tolerance to saline-alkali stress, yet its molecular mechanisms remain poorly understood. 3-ketoacyl-CoA synthase (KCS) is a key enzyme involved in the biosynthesis of very-long-chain fatty acids (VLCFAs), which constitute pivotal precursors for [...] Read more.
Background: Wild jujube (Ziziphus jujuba var. spinosa) exhibits remarkable tolerance to saline-alkali stress, yet its molecular mechanisms remain poorly understood. 3-ketoacyl-CoA synthase (KCS) is a key enzyme involved in the biosynthesis of very-long-chain fatty acids (VLCFAs), which constitute pivotal precursors for membrane lipids involved in stress adaptation. Methods: Through genome-wide analysis and molecular biology techniques, 20 ZjKCS genes were identified. Results: The ZjKCS genes were grouped into nine subfamilies, exhibiting highly conserved gene structures, motifs, and functional domains within each subfamily. Two pairs of collinear gene pairs were identified, with the ZjKCS12-ZjKCS18 pair retaining core conserved functions despite intense purifying selection. ZjKCS genes are rich in cis-acting elements associated with light transduction, phytohormone responses, and abiotic stress adaptation. Tissue-specific expression patterns of ZjKCS under light, ABA (abscisic acid), and MeJA (methyl jasmonate) treatments were analyzed by quantitative real-time PCR (qRT-PCR). Under saline-alkali stress, ZjKCS genes were significantly upregulated, with most showing strong sustained induction during later treatment stages. Conclusions: These findings indicate that the ZjKCS family participates in saline-alkali stress and abiotic stress adaptation, potentially by enhancing VLCFA synthesis to reinforce and remodel membrane lipid structure. This study provides a foundation for elucidating lipid-mediated stress resistance mechanisms in stress-tolerant fruit trees. Full article
Show Figures

Figure 1

18 pages, 5099 KB  
Article
Biochar-Stabilized Tea Tree Oil in Chitosan Membranes for Sustainable Antimicrobial Packaging
by Kang Zhang, Jing Sun, Peiqin Cao, Yixuan He, Yixiu Wang and Hongxu Zhu
Molecules 2026, 31(7), 1079; https://doi.org/10.3390/molecules31071079 - 25 Mar 2026
Viewed by 231
Abstract
This study developed an active packaging material by incorporating tea tree oil (TTO)-loaded lotus stalk biochar (BC@TTO) into a chitosan (CS) matrix. Biochar was prepared from lotus stalks via pyrolysis at 600 °C and characterized, revealing a mesoporous structure with a specific surface [...] Read more.
This study developed an active packaging material by incorporating tea tree oil (TTO)-loaded lotus stalk biochar (BC@TTO) into a chitosan (CS) matrix. Biochar was prepared from lotus stalks via pyrolysis at 600 °C and characterized, revealing a mesoporous structure with a specific surface area of 35.9 m2/g. Adsorption studies demonstrated that BC exhibited high affinity for TTO, following pseudo-first-order kinetics and the Langmuir isotherm model, with a maximum adsorption capacity of 295.6 mg/g. Chitosan-based composite membranes with varying BC@TTO contents (1–7 wt%) were fabricated by solution casting. The incorporation of BC@TTO significantly enhanced the tensile strength, elongation at break, barrier properties (water vapor and oxygen), and antioxidant/antibacterial activities of the membranes, with optimal performance observed at 3 wt% loading. However, higher loadings led to filler aggregation, reduced transparency, and compromised mechanical properties. In vitro release studies indicated that TTO release followed the Avrami model, suggesting a diffusion-controlled mechanism. Preservation tests on blueberries showed that the CS-3BC@TTO membrane effectively reduced weight loss and maintained fruit quality during storage. This work presents a promising strategy for designing bioactive packaging materials with sustained release functionality for food preservation applications. Full article
Show Figures

Graphical abstract

26 pages, 1953 KB  
Article
Diversity Patterns of Insect Assemblages in Tilia cordata Stands in Lithuanian Protected Areas: A Two-Year Study Indicating Modest Support for Pollinator Guilds
by Jūratė Lynikienė, Artūras Gedminas, Rita Verbylaitė, Virgilijus Baliuckas, Valeriia Mishcherikova and Vytautas Suchockas
Insects 2026, 17(4), 360; https://doi.org/10.3390/insects17040360 - 25 Mar 2026
Viewed by 319
Abstract
Insects underpin key ecosystem services. Yet tree-associated insect communities remain comparatively poorly documented, particularly in temperate forests. This study aimed to characterize the diversity and abundance of insect assemblages associated with the predominantly insect-pollinated forest tree Tilia cordata Mill. in protected areas in [...] Read more.
Insects underpin key ecosystem services. Yet tree-associated insect communities remain comparatively poorly documented, particularly in temperate forests. This study aimed to characterize the diversity and abundance of insect assemblages associated with the predominantly insect-pollinated forest tree Tilia cordata Mill. in protected areas in Lithuania, and to assess the occurrence of known and putative pollinator groups within these assemblages. We quantified insect assemblages associated with Tilia cordata using two sampling methods but did not directly measure pollination effectiveness (e.g., pollen loads, visitation rates to flowers, or fruit/seed set). Consequently, our inferences refer to the presence and composition of potential pollinators rather than demonstrated pollination function or realized pollination services. Fieldwork was conducted over two years in six protected T. cordata sites in Lithuania using two complementary sampling methods: net sampling and sticky traps. Sampling was structured into three observation periods corresponding to T. cordata phenology: pre-flowering (I), flowering (II) and post-flowering (III). In total, 207 insect taxa from 15 orders were recorded by net sampling and 86 taxa from 11 orders by sticky traps. Net sampling showed significantly higher diversity (Shannon H = 3.81) than sticky traps (H = 2.10). Hemiptera, Coleoptera and Diptera were the most common groups, and most taxa occurred at low to moderate abundances, with only a few species showing local dominance in specific periods or sites. Taxa documented in the literature as significant pollinators were consistently present but at low relative abundances (about 5–10% in total). Insect assemblage composition and species proportions varied among phenological periods and between years, with no clear, consistent peak in overall insect abundance or diversity associated specifically with the T. cordata flowering phase. These findings indicate that T. cordata stands in protected areas harbor diverse insect assemblages typical of temperate deciduous and mixed forest habitats and include a broad spectrum of non-bees and other potential pollinators. Therefore, we did not detect a distinct peak in insect abundance or species richness during the T. cordata flowering period, indicating that flowering did not coincide with a pronounced maximum in pollinator-related insect activity. However, the quantitative patterns observed suggest that, in this context, T. cordata provides only modest support for pollinator guilds, and its role is better interpreted as one component of wider forest insect diversity rather than as a primary driver of pollination services. Full article
(This article belongs to the Special Issue Current Advances in Pollinator Insects)
Show Figures

Figure 1

21 pages, 5560 KB  
Article
Spray Deposition Responses to Drone Operational Parameters in Simulated Orchard
by Lucas Barion de Oliveira, Thiago Caputti, Jessica Santos Pizzo and Andre Luiz Biscaia Ribeiro da Silva
Drones 2026, 10(4), 230; https://doi.org/10.3390/drones10040230 - 25 Mar 2026
Viewed by 217
Abstract
Unmanned aerial vehicles (UAVs) are an alternative to traditional pesticide applications in orchards. Particularly, drones are an example of UAVs that have increased in popularity in recent years; however, relatively few studies have evaluated how spraying operation modes interact with other drone parameters [...] Read more.
Unmanned aerial vehicles (UAVs) are an alternative to traditional pesticide applications in orchards. Particularly, drones are an example of UAVs that have increased in popularity in recent years; however, relatively few studies have evaluated how spraying operation modes interact with other drone parameters within a single experimental framework. This study evaluated the effects of operation mode, application volume, flight height, and droplet size on spray coverage, droplet density, droplet spectra, and droplet size uniformity using the spraying drone DJI Agras T40 under a simulated canopy structure. A four-factorial experimental design was used; treatments included three operation modes (i.e., standard mode, fruit-tree mode, and spinning mode), two application volumes (i.e., 37.4 L/ha and 74.8 L/ha), two flight heights (i.e., 3 m and 5 m), and two droplet sizes (i.e., 150 μm and 300 μm). Operation mode was among the most influential factors affecting spray deposition quality. The spinning mode achieved the highest overall spray coverage (20.81%) and droplet density (172.44 drops/cm2), while the standard mode provided the most uniform spatial distribution. Results from the interaction analyses indicated that the parameter combination that produced the highest spray coverage within the tested ranges was an application volume of 74.8 L/ha, a flight height of 3 m, and a droplet size of 150 μm in the standard mode. For the fruit-tree mode, the highest spray coverage was observed at an application volume of 74.8 L/ha, a flight height of 5 m, and a droplet size of 300 μm. For the spinning mode, the combination associated with the highest spray coverage was 74.8 L/ha, 3 m, and 300 μm. In conclusion, the results provide data-driven guidance on how drone operational parameters influence spray deposition and can support future validation under commercial orchard conditions. Full article
(This article belongs to the Special Issue Advances of UAV in Precision Agriculture—2nd Edition)
Show Figures

Figure 1

12 pages, 515 KB  
Article
Schinus terebinthifolia Raddi: Compounds Isolated by Countercurrent Chromatography and Biological Activities
by Mara Junqueira Carneiro, Alexandre Augusto Borghi, Guilherme Perez Pinheiro, Ana Lucia Tasca Gois Ruiz, Daniela Mizobutti, Elaine Minatel, Lisieux Santana Juliao, Svetlana Ignatova, Peter Hewitson and Alexandra Christine Helena Frankland Sawaya
Separations 2026, 13(4), 103; https://doi.org/10.3390/separations13040103 - 25 Mar 2026
Viewed by 179
Abstract
The chemical composition of natural products is complex and the investigation of bioactivities of compounds of interest demands their isolation. S. terebinthifolia Raddi is a tree belonging to the Anacardiaceae family and is used in Brazilian folk medicine; its fruit (pink peppers) are [...] Read more.
The chemical composition of natural products is complex and the investigation of bioactivities of compounds of interest demands their isolation. S. terebinthifolia Raddi is a tree belonging to the Anacardiaceae family and is used in Brazilian folk medicine; its fruit (pink peppers) are used in cooking and its bark in phytomedicine. Extracts of other parts of this plant contain a plethora of components and merit further studies. Countercurrent chromatography (CCC) is frequently employed with natural products due to the high sample recovery rate. The objective of this work was to determine the best solvent system (SS) to fraction the ethanol extracts of leaves, flowers and fruit of Schinus terebinthifolia by CCC and isolate compounds of interest and elucidate their structures through nuclear magnetic resonance (NMR) and mass spectrometry (MS). In addition, antiproliferative, potential cell regeneration and antioxidant activities of the fractions of interest were evaluated. In the present work, three compounds were isolated; two were identified as anacardic acids [(6-(8′, 11′-heptadecadienyl)-salicylic acid and 6-(8′-heptadecenyl)-salicylic acid], as well as (Z)-masticadienoic acid. These compounds showed antiproliferative and potential cell regeneration activities as well as varying degrees of antioxidant capacity. Although these compounds present potential therapeutic activity, more studies are necessary to confirm their safety. Full article
Show Figures

Figure 1

22 pages, 686 KB  
Article
Synergistic Effect of Foliar L-α-Amino Acid and Sorbitol Application on Secondary Metabolism and Physiological Resilience of Pomegranate cv ‘Mollar de Elche’
by Ander Solana-Guilabert, Juan Miguel Valverde, Alberto Guirao, Fernando Garrido-Auñón, María Emma García-Pastor, Daniel Valero and Domingo Martínez-Romero
Horticulturae 2026, 12(4), 401; https://doi.org/10.3390/horticulturae12040401 - 24 Mar 2026
Viewed by 116
Abstract
‘Mollar de Elche’ pomegranate is highly valued for its sweet flavor but faces significant commercial hurdles due to pale coloration and sensitivity to postharvest disorders. This study investigates the impact of preharvest foliar applications of L-α-amino acids, applied alone (AA) or combined with [...] Read more.
‘Mollar de Elche’ pomegranate is highly valued for its sweet flavor but faces significant commercial hurdles due to pale coloration and sensitivity to postharvest disorders. This study investigates the impact of preharvest foliar applications of L-α-amino acids, applied alone (AA) or combined with 2.5% sorbitol (Sor–AA), on secondary metabolism and physiological resilience, defined here as the fruit’s capacity to maintain metabolic homeostasis and stabilize antioxidant pigments during cold storage (7 °C). Our results show that both treatments triggered a substantial shift in secondary metabolism, doubling anthocyanin concentrations at harvest and effectively overcoming the cultivar’s color deficit. While the AA treatment maximized fruit quantity per tree, the Sor–AA combination achieved the highest total yield (83.58 ± 6.82 kg) and individual fruit weight (469.00 ± 16.00 g) through a ‘metabolic bypass’ that optimizes energy use. Crucially, the physiological resilience of the fruit was uniquely bolstered by the Sor–AA treatment, which was the only strategy to stabilize anthocyanin levels (~108 mg L−1) and maximize free ellagic acid in the husk (371.72 mg kg−1) throughout 42 days of storage. Multivariate PCA (explaining 79.79% of variance) confirmed that the synergy of amino acids and sorbitol triggers systemic metabolic reprogramming. Consequently, this targeted agronomic approach could provide significant economic benefits by increasing the proportion of export-grade fruit and extending the commercial window for the pomegranate sector. Full article
Show Figures

Graphical abstract

12 pages, 851 KB  
Article
Behavioral Responses and Contact Toxicity of Australian Tea Tree Oil and Its Major Constituents Against the Asian Citrus Psyllid, Diaphorina citri Kuwayama
by Fengmei Yang, Yuyun Liao, Yanjun Guo, Ranran Nie, Yourong Fu, Bingkun Chen, Qiwei Zhang and Qianhua Ji
Insects 2026, 17(4), 355; https://doi.org/10.3390/insects17040355 - 24 Mar 2026
Viewed by 221
Abstract
The Asian citrus psyllid Diaphorina citri Kuwayama (Hemiptera: Liviidae) is the vector of the devastating citrus disease Huanglongbing, posing a significant threat to the global citrus industry and necessitating environmentally sound management strategies. This study aimed to evaluate Australian tea tree oil (TTO) [...] Read more.
The Asian citrus psyllid Diaphorina citri Kuwayama (Hemiptera: Liviidae) is the vector of the devastating citrus disease Huanglongbing, posing a significant threat to the global citrus industry and necessitating environmentally sound management strategies. This study aimed to evaluate Australian tea tree oil (TTO) and its primary constituents as potential botanical insecticides. Gas chromatography-mass spectrometry (GC-MS) was performed to analyze the chemical profile of commercial TTO, and behavioral effects on D. citri adults were assessed using a Y-tube olfactometer. Direct spray bioassays were conducted to determine contact toxicity. A total of 12 compounds were identified, with TTO being a Terpinen-4-ol chemotype, dominated by Terpinen-4-ol (40.62%), γ-Terpinene (21.46%), and α-Terpinene (10.45%). TTO demonstrated potent, concentration-dependent repellency, achieving 100% repellency at 10 g/L. In contrast, Terpinen-4-ol alone was attractive to psyllids at low concentrations, suggesting synergistic or masking effects within the complex oil blend. TTO and its major constituents also exhibited significant dose- and time-dependent contact toxicity. Although the 72 h LC50 of TTO (19.18 g/L) indicates lower potency compared to conventional insecticides (0.59–1.23 g/L), its combined repellent and toxic properties make it a promising candidate for integrated pest management (IPM) programs aimed at controlling D. citri and mitigating insecticide resistance. Full article
(This article belongs to the Section Insect Pest and Vector Management)
Show Figures

Figure 1

11 pages, 2979 KB  
Article
First Report of Viviparity in Seeds of the Physically Dormant Species Hymenaea martiana (Fabaceae)
by Joyce Naiara da Silva, Guilherme Vinícius Gonçalves de Pádua, Caroline Marques Rodrigues, Eduardo Luã Fernandes da Silva, Aline das Graças Souza and Edna Ursulino Alves
Seeds 2026, 5(2), 19; https://doi.org/10.3390/seeds5020019 - 22 Mar 2026
Viewed by 175
Abstract
Viviparity is rarely reported in species with seed physical dormancy. This is because physical dormancy, common in tropical trees, results from the impermeability of the seed tegument to water and regulates the timing of germination. Records of germination within the fruit in such [...] Read more.
Viviparity is rarely reported in species with seed physical dormancy. This is because physical dormancy, common in tropical trees, results from the impermeability of the seed tegument to water and regulates the timing of germination. Records of germination within the fruit in such species suggest greater functional plasticity than traditionally assumed. This study reports and quantifies viviparity in Hymenaea martiana seeds over four consecutive years (2019–2022) and assessed seed dormancy status through vigor tests. Sixty fruits were collected annually, and viviparity was estimated as the proportion of fruits containing at least one seed with radicle protrusion. Non-viviparous seeds were subjected to emergence tests with and without mechanical scarification, and cumulative emergence, percentages of dead and water-impermeable seeds, and seed water content were evaluated. Viviparity occurred consistently, affecting approximately 10–15% of the fruits, with no significant differences between years, indicating that the phenomenon was not associated with extreme environmental events. However, early germination did not result in seedling establishment because the emerging roots dehydrated while still inside the fruit. Mechanical scarification significantly increased emergence, confirming the presence of seed physical dormancy. These results show that, although viviparity was observed recurrently in the studied population of H. martiana, seed physical dormancy remains the main mechanism controlling germination in this species. Full article
(This article belongs to the Special Issue Technological Advances in Seed Quality)
Show Figures

Figure 1

16 pages, 2663 KB  
Article
Effects of Foliar Potassium Fertilizer on Photosynthetic Capacity and Expression of Potassium and Sugar Transporters in Peach (Prunus persica)
by Ziqi Wang, Chenjia Yao, Yong Yang, Silas Segbo, Xiaoyu Xu, Ximeng Lin, Pengyu Zhou, Feng Gao, Zhaojun Ni, Ting Shi and Zhihong Gao
Horticulturae 2026, 12(3), 388; https://doi.org/10.3390/horticulturae12030388 - 21 Mar 2026
Viewed by 156
Abstract
Potassium (K+) is a vital macronutrient for plant growth and stress resilience, with KT/HAK/KUP transporters playing a central role in its homeostasis. Although these transporters are known to influence photosynthesis, the molecular mechanisms by which fertilization promotes assimilate accumulation in peach [...] Read more.
Potassium (K+) is a vital macronutrient for plant growth and stress resilience, with KT/HAK/KUP transporters playing a central role in its homeostasis. Although these transporters are known to influence photosynthesis, the molecular mechanisms by which fertilization promotes assimilate accumulation in peach crops remain poorly understood. In this study, 17 PpHAK genes were identified based on the peach genome and classified into four distinct clades through phylogenetic analysis, a classification further supported by conserved gene structures and motifs. Interspecific collinearity analysis revealed that transporters are highly conserved among Rosaceae species. Physiological measurements demonstrated that foliar application significantly enhanced photosynthetic capacity, as evidenced by a 33% increase in net photosynthetic rate (Pn) and improved photoelectron yield (Y(II)). At the same time, the transcript levels of the transporters PpHAK1, PpHAK5, and PpHAK9 were significantly upregulated, as confirmed by quantitative real-time RT-PCR (qRT-PCR) analysis. Furthermore, the expression of genes involved in sugar metabolism and transport, particularly PpPLT5-1, was significantly induced. Collectively, these results indicate that foliar K+ application enhances photosynthesis and promotes assimilate accumulation by modulating the expression of both K+ and sugar transporters. These findings offer a theoretical basis for optimizing nutrient management to improve fruit quality in stone fruit production. Full article
(This article belongs to the Collection New Insights into Developmental Biology of Fruit Trees)
Show Figures

Figure 1

18 pages, 921 KB  
Review
Climate Change and Abiotic Stress in Fruit Trees: Mechanisms and Adaptive Responses
by Sina Cosmulescu
Agronomy 2026, 16(6), 665; https://doi.org/10.3390/agronomy16060665 - 21 Mar 2026
Viewed by 373
Abstract
This paper analyses the impact of climate change on fruit species, synthesizing evidence of how abiotic stresses—such as extreme temperatures, drought, salinity, and water fluctuations—influence the physiology, metabolism, phenology, and productivity of fruit trees. It examines both direct effects on flowering, fruit set, [...] Read more.
This paper analyses the impact of climate change on fruit species, synthesizing evidence of how abiotic stresses—such as extreme temperatures, drought, salinity, and water fluctuations—influence the physiology, metabolism, phenology, and productivity of fruit trees. It examines both direct effects on flowering, fruit set, growth, and quality, as well as indirect impacts on nutrient availability, soil health, and vulnerability to pests and diseases. The article highlights the role of hormones and secondary metabolites in mediating stress responses, alongside the critical importance of cellular and antioxidant protection mechanisms. Adaptive strategies across physiological, biochemical, molecular, and agronomic levels are discussed, including the selection of tolerant varieties and rootstocks, irrigation adjustments, microclimatic management, and the use of biotechnological approaches and biostimulants to enhance fruit resilience and quality. In conclusion, the article underscores the necessity of an integrated approach to ensure the sustainability and productivity of orchards in the face of climate change. Full article
Show Figures

Graphical abstract

24 pages, 8107 KB  
Article
Seasonal and Interannual Variability in the Insect Pest Damage and Beneficial Insect Populations Across Apple Orchards of Different Ages
by Kornél Komáromi, Mihály Zalai, Ágnes Kukorellyné Szénási and Zita Dorner
Insects 2026, 17(3), 341; https://doi.org/10.3390/insects17030341 - 20 Mar 2026
Viewed by 389
Abstract
Apple is one of the most important fruits worldwide; in addition, it constitutes nearly 60% of Hungary’s total fruit production. Presently, the challenge in pest management is not only the decreased range of pesticides, but also the deeper knowledge of natural enemies occurring [...] Read more.
Apple is one of the most important fruits worldwide; in addition, it constitutes nearly 60% of Hungary’s total fruit production. Presently, the challenge in pest management is not only the decreased range of pesticides, but also the deeper knowledge of natural enemies occurring in fruit plantations, and in their neighborhood. Our objective was to study how season, year, orchard structure, and varieties influence the occurrence of insect pest damage and beneficial insects in apple. We also investigated the strength of correlations between pest damage and natural enemies, as well as among the different natural enemy taxa. The experiment was conducted in three apple orchards, and the damage of insect pests and the number of natural enemies were monitored across ten trees/varieties/sectors/dates. All sites were managed according to integrated pest management (IPM) guidelines, and no unmanaged or untreated control plots were included. Significant differences were observed among orchards and years for all taxa, except Cydia pomonella (L.) among orchards and Orius spp. among years. Pest populations are primarily driven by seasonal and climatic factors, while beneficial insects are shaped more by local habitat features and orchard structure. No effect of the varieties on insect damage could be detected, whereas the abundance of beneficial organisms differed significantly among varieties in more cases. The weak correlations between pests and their natural enemies suggest that the presence and activity of predators depend not only on pest abundance but also on other interrelated ecological factors in intensive apple orchards. The damage caused by C. pomonella could also be kept at a low level in all orchards when appropriate pest management technology is applied. Full article
(This article belongs to the Special Issue Insects Ecology and Biological Control Applications)
Show Figures

Figure 1

15 pages, 5153 KB  
Article
Exogenous Methyl Jasmonate Promotes Triterpene Accumulation in Loquat Callus
by Rui Zhang, Yongtao Liu, Jing Lin, Xiuping Chen, Weilin Wei, Jimou Jiang, Chaojun Deng, Shuning Li, Zhongqi Fan, Wenbing Su and Huijuan Wang
Foods 2026, 15(6), 1078; https://doi.org/10.3390/foods15061078 - 19 Mar 2026
Viewed by 163
Abstract
Loquat (Eriobotrya japonica Lindl.) is a subtropical evergreen fruit tree that accumulates abundant bioactive triterpene compounds with diverse pharmaceutical activities. Its leaves have been used in traditional Chinese medicine for over 1000 years. Methyl jasmonate (MeJA) is a conserved elicitor that stimulates [...] Read more.
Loquat (Eriobotrya japonica Lindl.) is a subtropical evergreen fruit tree that accumulates abundant bioactive triterpene compounds with diverse pharmaceutical activities. Its leaves have been used in traditional Chinese medicine for over 1000 years. Methyl jasmonate (MeJA) is a conserved elicitor that stimulates plant secondary metabolism. However, the regulatory mechanisms of terpenoid biosynthesis after MeJA treatment in loquat callus remain largely unknown. In this study, we employed an integrated targeted metabolomic and transcriptomic approach to investigate the effect of exogenous MeJA on terpenoid biosynthesis in loquat callus. In total, 131 terpenoid compounds were detected, including 112 triterpenes, six triterpene saponins, seven diterpenoids, three sesquiterpenoids and three monoterpenoids. After MeJA treatment, a total of 55 and 33 differential metabolites (DEMs) were identified at 24 h and 48 h, respectively. Most DEMs were triterpene compounds, displaying increased accumulation. Among them, ursolic acid showed the highest accumulation at 24 h, and betulinic acid was most abundant at 48 h. Meanwhile, transcriptome analysis showed significant upregulation of terpenoid biosynthesis genes, including EjFPSs, EjSQEs, EjOSC2 and EjCYP716A2, as well as genes related to jasmonic acid (JA)-mediated signaling and JA-responsive genes in loquat callus treated with MeJA. Overall, these results provide a deeper understanding of the mechanism of terpenoid accumulation in loquat callus induced by MeJA and establish a theoretical basis for utilizing plant cell culture techniques to achieve production of the valuable terpenoid metabolites that are applied in the functional food and pharmacological industries. Full article
(This article belongs to the Section Food Quality and Safety)
Show Figures

Figure 1

Back to TopTop