Sign in to use this feature.

Years

Between: -

Subjects

remove_circle_outline
remove_circle_outline
remove_circle_outline
remove_circle_outline
remove_circle_outline
remove_circle_outline

Journals

Article Types

Countries / Regions

Search Results (27)

Search Parameters:
Keywords = four-dimensional variational (4D-Var) method

Order results
Result details
Results per page
Select all
Export citation of selected articles as:
22 pages, 8353 KB  
Article
Application of Hybrid Data Assimilation Methods for Mesoscale Eddy Simulation and Prediction in the South China Sea
by Yuewen Shan, Wentao Jia, Yan Chen and Meng Shen
Atmosphere 2025, 16(10), 1193; https://doi.org/10.3390/atmos16101193 - 16 Oct 2025
Viewed by 614
Abstract
In this study, we compare two novel hybrid data assimilation (DA) methods: Localized Weighted Ensemble Kalman filter (LWEnKF) and Implicit Equal-Weights Variational Particle Smoother (IEWVPS). These methods integrate a particle filter (PF) with traditional DA methods. LWEnKF combines the PF with EnKF, while [...] Read more.
In this study, we compare two novel hybrid data assimilation (DA) methods: Localized Weighted Ensemble Kalman filter (LWEnKF) and Implicit Equal-Weights Variational Particle Smoother (IEWVPS). These methods integrate a particle filter (PF) with traditional DA methods. LWEnKF combines the PF with EnKF, while IEWVPS integrates the PF with the four-dimensional variational (4DVAR) method. These hybrid DA methods not only overcome the limitations of linear or Gaussian assumptions in traditional assimilation methods but also address the issue of filter degeneracy in high-dimensional models encountered by pure PFs. Using the Regional Ocean Model System (ROMS), the effects of different DA methods for mesoscale eddies in the northern South China Sea (SCS) are examined using simulation experiments. The hybrid DA methods outperform the linear deterministic variational and Kalman filter methods: compared to the control experiment (no assimilation), EnKF, LWEnKF, IS4DVar and IEWVPS reduce the sea level anomaly (SLA) root-mean-squared error (RMSE) by 55%, 65%, 65% and 80%, respectively, and reduce the sea surface temperature (SST) RMSE by 77%, 78%, 74% and 82%, respectively. In the short-term assimilation experiment, IEWVPS exhibits superior performance and greater stability compared to 4DVAR, and LWEnKF outperforms EnKF (LWEnKF’s posterior SLA RMSE is 0.03 m, lower than EnKF’s value of 0.04 m). Long-term forecasting experiments (16 days, starting on 20 July 2017) are also conducted for mesoscale eddy prediction. The variational methods (especially IEWVPS) perform better in simulating the flow field characteristics of eddies (maintaining accurate eddy structure for the first 10 days, with an average SLA RMSE of 0.05 m in the studied AE1 eddy region), while the filters are more advantageous in determining the total root-mean-squared error (RMSE), as well as the temperature under the sea surface. Overall, compared to EnKF and 4DVAR, the hybrid DA methods better predict mesoscale eddies across both short- and long-term timescales. Although the computational costs of hybrid DA are higher, they are still acceptable: specifically, IEWVPS takes approximately 907 s for a single assimilation cycle, whereas LWEnKF only takes 24 s, and its assimilation accuracy in the later stage can approach that of IEWVPS. Given the computational demands arising from increased model resolution, these hybrid DA methods have great potential for future applications. Full article
Show Figures

Figure 1

20 pages, 28514 KB  
Article
Enhancing Pear Tree Yield Estimation Accuracy by Assimilating LAI and SM into the WOFOST Model Based on Satellite Remote Sensing Data
by Zehua Fan, Yasen Qin, Jianan Chi and Ning Yan
Agriculture 2025, 15(5), 464; https://doi.org/10.3390/agriculture15050464 - 21 Feb 2025
Cited by 1 | Viewed by 1485
Abstract
In modern agriculture, timely and accurate crop yield information is crucial for optimising agricultural production management and resource allocation. This study focused on improving the prediction accuracy of pear yields. Taking Alar City, Xinjiang, China as the research area, a variety of data [...] Read more.
In modern agriculture, timely and accurate crop yield information is crucial for optimising agricultural production management and resource allocation. This study focused on improving the prediction accuracy of pear yields. Taking Alar City, Xinjiang, China as the research area, a variety of data including leaf area index (LAI), soil moisture (SM) and remote sensing data were collected, covering four key periods of pear growth. Three advanced algorithms, Partial Least Squares Regression (PLSR), Support Vector Regression (SVR) and Random Forest (RF), were used to construct the regression models of LAI and vegetation index in four key periods using Sentinel-2 satellite remote sensing data. The results showed that the RF algorithm provided the best results when inverting the LAI. The coefficients of determination (R2) were 0.73, 0.72, 0.76, and 0.77 for the four periods, respectively, and the root-mean-square errors (RMSE) were 0.21 m2/m2, 0.24 m2/m2, 0.18 m2/m2, and 0.16 m2/m2, respectively. Therefore, the RF algorithm was selected as the preferred method for LAI inversion in this study. Subsequently, the study further explored the potential of data assimilation techniques in enhancing the accuracy of pear yield simulation. LAI and SM were incorporated into the World Food Studies (WOFOST) crop growth model by four assimilation algorithms, namely, the Four-Dimensional Variational Approach (4D-Var), Particle Swarm Optimisation (PSO) algorithm, Ensemble Kalman Filter (EnKF), and Particle Filter (PF) in separate and joint assimilation, respectively. The experimental results showed that the assimilated model significantly improved the accuracy of yield prediction compared to the unassimilated model. In particular, the EnKF algorithm provided the highest accuracy in yield estimation with R2 of 0.82, 0.79 and RMSE of 1056 kg/ha and 1385 kg/ha when LAI alone and SM alone were assimilated, whereas 4D-Var performed the best when LAI and SM were jointly assimilated, with R2 as high as 0.88, and the RMSE reduced to 923 kg/ha. In addition, it was found that assimilating LAI outperformed assimilating SM when assimilating one variable, whereas joint assimilation of LAI and SM further enhanced the predictive performance beyond that of assimilating one variable alone. In summary, the present study demonstrated great potential to provide strong support for accurate prediction of pear yield by effectively integrating LAI and SM into crop growth models through data assimilation. Full article
(This article belongs to the Section Artificial Intelligence and Digital Agriculture)
Show Figures

Figure 1

23 pages, 1404 KB  
Article
A 4D-EnKF Method via a Modified Cholesky Decomposition and Line Search Optimization for Non-Linear Data Assimilation
by Elías D. Nino-Ruiz and Jairo Diaz-Rodriguez
Atmosphere 2024, 15(12), 1412; https://doi.org/10.3390/atmos15121412 - 24 Nov 2024
Cited by 1 | Viewed by 1365
Abstract
This paper introduces an efficient approach for implementing the Four-Dimensional Variational Ensemble Kalman Filter (4D-EnKF) for non-linear data assimilation, leveraging a modified Cholesky decomposition (4D-EnKF-MC). In this method, control spaces at observation times are represented by full-rank square root approximations of background error [...] Read more.
This paper introduces an efficient approach for implementing the Four-Dimensional Variational Ensemble Kalman Filter (4D-EnKF) for non-linear data assimilation, leveraging a modified Cholesky decomposition (4D-EnKF-MC). In this method, control spaces at observation times are represented by full-rank square root approximations of background error covariance matrices, derived using the modified Cholesky decomposition. To ensure global convergence, we integrate line-search optimization into the filter formulation. The performance of the 4D-EnKF-MC is evaluated through experimental tests using the Lorenz 96 model, and its accuracy is compared to that of a 4D-Var extension of the Maximum-Likelihood Ensemble Filter (4D-MLEF). Through Root Mean Square Error (RMSE) analysis, we demonstrate that the proposed method outperforms the 4D-MLEF across a range of ensemble sizes and observational network configurations, providing a robust and scalable solution for non-linear data assimilation in complex systems. Full article
(This article belongs to the Section Atmospheric Techniques, Instruments, and Modeling)
Show Figures

Figure 1

19 pages, 51283 KB  
Article
Applicability of Different Assimilation Algorithms in Crop Growth Model Simulation of Evapotranspiration
by Jingshu Wang, Ping Li, Rutian Bi, Lishuai Xu, Peng He, Yingjie Zhao and Xuran Li
Agronomy 2024, 14(11), 2674; https://doi.org/10.3390/agronomy14112674 - 14 Nov 2024
Cited by 1 | Viewed by 1524
Abstract
Remote sensing spatiotemporal fusion technology can provide abundant data source information for assimilating crop growth model data, enhancing crop growth monitoring, and providing theoretical support for crop irrigation management. This study focused on the winter wheat planting area in the southeastern part of [...] Read more.
Remote sensing spatiotemporal fusion technology can provide abundant data source information for assimilating crop growth model data, enhancing crop growth monitoring, and providing theoretical support for crop irrigation management. This study focused on the winter wheat planting area in the southeastern part of the Loess Plateau, a typical semi-arid region, specifically the Linfen Basin. The SEBAL and ESTARFM were used to obtain 8 d, 30 m evapotranspiration (ET) for the growth period of winter wheat. Then, based on the ‘localization’ of the CERES-Wheat model, the fused results were incorporated into the data assimilation process to further determine the optimal assimilation method. The results indicate that (1) ESTARFM ET can accurately capture the spatial details of SEBAL ET (R > 0.9, p < 0.01). (2) ESTARFM ET can accurately capture the spatial details of SEBAL ET (R > 0.9, p < 0.01). The calibrated CERES-Wheat ET characteristic curve effectively reflects the ET variation throughout the winter wheat growth period while being consistent with the trend and magnitude of ESTARFM ET variation. (3) The correlation between Ensemble Kalman filter (EnKF) ET and ESTARFM ET (R2 = 0.7119, p < 0.01) was significantly higher than that of Four-Dimensional Variational data assimilation (4DVar) ET (R2 = 0.5142, p < 0.01) and particle filter (PF) ET (R2 = 0.5596, p < 0.01). The results of the study provide theoretical guidance to improve the yield and water use efficiency of winter wheat in the region, which will help promote sustainable agricultural development. Full article
(This article belongs to the Section Water Use and Irrigation)
Show Figures

Figure 1

20 pages, 244219 KB  
Article
Impact of the Detection Channels Added by Fengyun Satellite MWHS-II at 183 GHz on Global Numerical Weather Prediction
by Yali Ju, Jieying He, Gang Ma, Jing Huang, Yang Guo, Guiqing Liu, Minjie Zhang, Jiandong Gong and Peng Zhang
Remote Sens. 2023, 15(17), 4279; https://doi.org/10.3390/rs15174279 - 31 Aug 2023
Cited by 4 | Viewed by 1768
Abstract
Fine spectral detection can basically solve the problem of low vertical resolution at the 183 GHz water-vapor absorption line, and it is expected to become one of the main methods for next-generation geostationary and polar-orbiting satellites. Here, using data from Microwave Humidity Sounder [...] Read more.
Fine spectral detection can basically solve the problem of low vertical resolution at the 183 GHz water-vapor absorption line, and it is expected to become one of the main methods for next-generation geostationary and polar-orbiting satellites. Here, using data from Microwave Humidity Sounder II (MWHS-II) onboard the Chinese Fengyun 3D (FY-3D) satellite in the Global/Regional Assimilation and Prediction System (GRAPES) Four-Dimensional Variational (4D-Var) system of the China Meteorological Administration (CMA), we explore the assimilation application of the water-vapor absorption line at 183.31 ± 1 GHz, 183.31 ± 3 GHz and 183.31 ± 7 GHz, as well as 183.31 ± 1.8 GHz and 183.31 ± 4.5 GHz, two added channels, to assess the impact of adding the 183.31 ± 1.8 GHz and 183.31 ± 4.5 GHz sampling channels on data assimilation and numerical weather prediction. Our findings reveal a significant increase in the specific-humidity increment, which in the middle–upper troposphere is numerically much larger than in the lower troposphere. Specifically, the assimilation of 183.31 ± 1.8 GHz observations, positioned near the center of the water-vapor absorption line, results in a pronounced adjustment compared with the 183.31 ± 4.5 GHz observations. And under the strong constraint of the numerical model, the Root Mean Square Error (RMSE) of the wind field diminishes more significantly (by an average of 2–4%) after assimilating the water-vapor observations at greater heights. Full article
Show Figures

Figure 1

18 pages, 3041 KB  
Article
Assimilating AMSU-A Radiance Observations with an Ensemble Four-Dimensional Variational (En4DVar) Hybrid Data Assimilation System
by Shujun Zhu, Bin Wang, Lin Zhang, Juanjuan Liu, Yongzhu Liu, Jiandong Gong, Shiming Xu, Yong Wang, Wenyu Huang, Li Liu, Yujun He, Xiangjun Wu, Bin Zhao and Fajing Chen
Remote Sens. 2023, 15(14), 3476; https://doi.org/10.3390/rs15143476 - 10 Jul 2023
Cited by 3 | Viewed by 1885
Abstract
Many ensemble-based data assimilation (DA) methods use observation space localization to mitigate the sampling errors due to the insufficient ensemble members. Observation space localization is simpler and more timesaving than model space localization in implementation, but more difficult to directly assimilate satellite radiance [...] Read more.
Many ensemble-based data assimilation (DA) methods use observation space localization to mitigate the sampling errors due to the insufficient ensemble members. Observation space localization is simpler and more timesaving than model space localization in implementation, but more difficult to directly assimilate satellite radiance observations, a kind of non-local observations. The vertical locations of radiance observations are undetermined and the transmission of observational information is thereby obstructed. To determine the vertical coordinates of radiance observations, a weighted average hypsometry is proposed. Using this hypsometry, AMSU-A radiance observations are directly assimilated with an ensemble four-dimensional variational (En4DVar) DA system. It consists of a four-dimensional ensemble-variational (4DEnVar) system providing ensemble covariance and a 4DVar system. Observing system simulation experiments show that the hypsometry alleviates the degradations in the late period of medium-range forecast in the Northern Extratropics that occur in the traditional peak-based hypsometry. It obviously improves the analysis qualities and forecast skills of the En4DVar system and its two components, especially in the Southern Extratropics, when incorporating AMSU-A radiance observations. The improvement in the En4DVar-initialized forecast is comparable to that in the 4DVar-initialized forecast in the Southern Extratropics and Tropics. It indicates that a proper hypsometry enables efficient extraction of useful information from AMSU-A radiance observations by 4DEnVar with observation space localization. Therefore, the 4DEnVar provides high-quality ensemble covariances for En4DVar. Full article
Show Figures

Figure 1

14 pages, 801 KB  
Article
Four-Dimensional Variational Data Assimilation and Sensitivity of Ocean Model State Variables to Observation Errors
by Victor Shutyaev, Vladimir Zalesny, Valeriy Agoshkov, Eugene Parmuzin and Natalia Zakharova
J. Mar. Sci. Eng. 2023, 11(6), 1253; https://doi.org/10.3390/jmse11061253 - 20 Jun 2023
Cited by 14 | Viewed by 2359
Abstract
The use of Four-Dimensional variational (4D-Var) data assimilation technology in the context of sea dynamics problems, with a sensitivity analysis of model results to observation errors, is presented. The technology is applied to a numerical model of ocean circulation developed at the Marchuk [...] Read more.
The use of Four-Dimensional variational (4D-Var) data assimilation technology in the context of sea dynamics problems, with a sensitivity analysis of model results to observation errors, is presented. The technology is applied to a numerical model of ocean circulation developed at the Marchuk Institute of Numerical Mathematics, Russian Academy of Sciences (INM RAS), with the use of the splitting method and complemented by 4D-Var data assimilation with covariance matrices of background and observation errors. The variational data assimilation involves iterative procedures to solve inverse problems so as to correct sea surface heat fluxes for the model under consideration. An algorithm is formulated to study the sensitivity of the model outputs, considered as output functions after assimilation, to the observation errors. The algorithm reveals the regions where the output function gradient is the largest for the average sea surface temperature (SST) in a selected area, obtained by assimilation. In the numerical experiments, a 4D variational problem of SST assimilation for the Baltic Sea area is solved. Full article
(This article belongs to the Section Physical Oceanography)
Show Figures

Figure 1

23 pages, 37622 KB  
Article
A Hurricane Initialization Scheme with 4DEnVAR Satellite Ozone and Bogus Data Assimilation (SOBDA) and Its Application: Case Study
by Yin Liu
Atmosphere 2023, 14(5), 866; https://doi.org/10.3390/atmos14050866 - 12 May 2023
Cited by 1 | Viewed by 2081
Abstract
The aim of this study is to joint assimilate the ozone product from the satellite Atmospheric Infrared Sounder (AIRS) and bogus data using the four-dimensional ensemble-variational (4DEnVar) method, and demonstrate the potential benefits of this initialization technique in improving hurricane forecasting through a [...] Read more.
The aim of this study is to joint assimilate the ozone product from the satellite Atmospheric Infrared Sounder (AIRS) and bogus data using the four-dimensional ensemble-variational (4DEnVar) method, and demonstrate the potential benefits of this initialization technique in improving hurricane forecasting through a case study. Firstly, the quality control scheme is employed to enhance the ozone product quality from the satellite AIRS; a bogus sea level pressure (SLP) at the hurricane center is constructed simultaneously based on Fujita’s mathematical model for subsequent assimilation. Secondly, a 4DEnVar satellite ozone and bogus data assimilation (SOBDA) model is established, incorporating an observation operator of satellite ozone that utilizes the relationship between satellite ozone and potential vorticity (PV) from the lower level of 400 hPa to the upper level of 50 hPa. Finally, several comparative experiments are performed to assess the influence of assimilating satellite ozone and/or bogus data, the 4DEnVAR method and four-dimensional variational (4D-Var) method, and ensemble size on hurricane prediction. It is found that assimilating satellite ozone and bogus data with the 4DEnVar method concurrently brings about significant alterations to the initial conditions (ICs) of the hurricane vortex, resulting in a more homogeneous and deeper vortex with a larger, warmer, and more humid core as opposed to assimilating only one type of data. As the duration of integration increases, the initial perturbations in the upper levels gradually propagate downwards, giving rise to significant disparities in the hurricane prediction when satellite ozone and/or bogus information is incorporated. The results demonstrate that utilizing the 4DEnVar approach to assimilate both satellite ozone and bogus data leads to the maximum enhancement in reducing track error and central SLP error of hurricane simulation throughout the entire 72 h forecasting period, compared to assimilating a single dataset. Furthermore, comparative experiments have indicated that the performance of 4DEnVar SOBDA in hurricane forecasting is influenced by the ensemble size. Generally, selecting an appropriate number of ensemble members can not only effectively improve the accuracy of hurricane prediction but can also significantly reduce the demand for computational resources relative to the 4D-Var method. This study can also serve as an advantageous technical reference for numerical applications of ozone products from other satellites and hurricane initialization. Full article
(This article belongs to the Special Issue Data Assimilation for Predicting Hurricane, Typhoon and Storm)
Show Figures

Figure 1

27 pages, 4662 KB  
Article
Role of the Observability Gramian in Parameter Estimation: Application to Nonchaotic and Chaotic Systems via the Forward Sensitivity Method
by John M. Lewis and Sivaramakrishnan Lakshmivarahan
Atmosphere 2022, 13(10), 1647; https://doi.org/10.3390/atmos13101647 - 10 Oct 2022
Cited by 2 | Viewed by 2652
Abstract
Data assimilation in chaotic regimes is challenging, and among the challenging aspects is placement of observations to induce convexity of the cost function in the space of control. This problem is examined by using Saltzman’s spectral model of convection that admits both chaotic [...] Read more.
Data assimilation in chaotic regimes is challenging, and among the challenging aspects is placement of observations to induce convexity of the cost function in the space of control. This problem is examined by using Saltzman’s spectral model of convection that admits both chaotic and nonchaotic regimes and is controlled by two parameters—Rayleigh and Prandtl numbers. The problem is simplified by stripping the seven-variable constraint to a three-variable constraint. Since emphasis is placed on observation positioning to avoid cost-function flatness, forecast sensitivity to controls is needed. Four-dimensional variational assimilation (4D-Var) is silent on this issue of observation placement while Forecast Sensitivity Method (FSM) delivers sensitivities used in placement. With knowledge of the temporal forecast sensitivity matrix V, derivatives of the forecast variables to controls, the cost function can be expressed as a function of the observability Gramian VTV using first-order Taylor series expansion. The goal is to locate observations at places that force the Gramian positive definite. Further, locations are chosen such that the condition number of VTV is small and this guarantees convexity in the vicinity of the cost function minimum. Four numerical experiments are executed, and results are compared with the structure of the cost function independently determined though arduous computation over a wide range of the two nondimensional numbers. The results are especially good based on reduction in cost function value and comparison with cost function structure. Full article
Show Figures

Figure 1

16 pages, 3851 KB  
Article
Grassland Aboveground Biomass Estimation through Assimilating Remote Sensing Data into a Grass Simulation Model
by Yuxin Zhang, Jianxi Huang, Hai Huang, Xuecao Li, Yunxiang Jin, Hao Guo, Quanlong Feng and Yuanyuan Zhao
Remote Sens. 2022, 14(13), 3194; https://doi.org/10.3390/rs14133194 - 3 Jul 2022
Cited by 13 | Viewed by 5124
Abstract
Grassland aboveground biomass is crucial for evaluating grassland desertification, degradation, and grassland and livestock balance. Given the lack of understanding of mechanical processes and limited simulation accuracy for grassland aboveground biomass estimation, especially at the regional scale, this study investigates a new method [...] Read more.
Grassland aboveground biomass is crucial for evaluating grassland desertification, degradation, and grassland and livestock balance. Given the lack of understanding of mechanical processes and limited simulation accuracy for grassland aboveground biomass estimation, especially at the regional scale, this study investigates a new method combining remote sensing data assimilation technology and a grassland process-based model to estimate regional grassland biomass, focusing on improving the simulation accuracy by modeling and revealing the mechanism interpretability of grassland growth processes. Xilinhot City of Inner Mongolia was used as the study area. The ModVege model was selected as the grass dynamic simulation model. A likelihood function was constructed composed of the LAI, grassland aboveground biomass, and daily measurements wherein the accumulated temperature reached ST2 (the temperature sum defining the end of reproductive growth). Then, the Markov chain Monte Carlo (MCMC) methodology was adapted to calibrate the ModVege model by maximizing the likelihood function. The time-series LAI from MOD15A3H was assimilated into the ModVege model, and the model parameters ST2 and BMGV0 (initial biomass and green vegetative tissues, respectively) were optimized at a 500 m pixel scale based on the four-dimensional variational method (4DVar) method. Compared with August 15th, the RMSE and MAPE of aboveground biomass were 242 kg/ha and 10%, respectively, after calibration. Data assimilation improved this accuracy, with the RMSE decreasing to 214 kg/ha. Overall, the aboveground grassland biomass of Xilinhot City shows spatial distribution patterns of high value in the northeast and low value in the central and southeast areas. Generally, the method implemented in this study provides an important reference for the aboveground biomass estimation of regional grassland. Full article
Show Figures

Graphical abstract

19 pages, 2126 KB  
Article
Analytical Four-Dimensional Ensemble Variational Data Assimilation for Joint State and Parameter Estimation
by Kangzhuang Liang, Wei Li, Guijun Han, Yantian Gong and Siyuan Liu
Atmosphere 2022, 13(6), 993; https://doi.org/10.3390/atmos13060993 - 20 Jun 2022
Cited by 3 | Viewed by 3698
Abstract
The joint state and parameter estimation problem is an important issue in data assimilation. An adjoint free data assimilation method, namely analytical four-dimensional ensemble variational (A-4DEnVar) data assimilation method, was developed to provide a solution for the joint estimation problem. In the algorithm, [...] Read more.
The joint state and parameter estimation problem is an important issue in data assimilation. An adjoint free data assimilation method, namely analytical four-dimensional ensemble variational (A-4DEnVar) data assimilation method, was developed to provide a solution for the joint estimation problem. In the algorithm, to estimate the adjoint model reasonably, the ensemble initial conditions and parameters are generated by Gaussian noise whose covariance is constructed by multiplying a very small factor by their background error covariance. The ensemble perturbations are calculated with respect to background states rather than the ensemble mean. Next, the usage of temporal cross covariances makes it possible to avoid the adjoint model and estimate the gradient in 4DVar. Furthermore, we update the solution iteratively with a linear search process to improve the stability and ensure the convergence of the algorithm. The method is tested using the three-variable Lorenz model (Lorenz-1963) to illustrate its efficiency. It is shown that A-4DEnVar results in similar performance with 4DVar. Sensitivity experiments show that A-4DEnVar is able to assimilate observations successfully with different settings. The proposed method is able to work as well as 4DVar and avoid adjoint models for the joint state and parameter estimation. Full article
(This article belongs to the Section Atmospheric Techniques, Instruments, and Modeling)
Show Figures

Figure 1

15 pages, 4598 KB  
Article
Quantification of SO2 Emission Variations and the Corresponding Prediction Improvements Made by Assimilating Ground-Based Observations
by Jingyue Mo, Sunling Gong, Jianjun He, Lei Zhang, Huabing Ke and Xingqin An
Atmosphere 2022, 13(3), 470; https://doi.org/10.3390/atmos13030470 - 14 Mar 2022
Cited by 7 | Viewed by 2747
Abstract
In this research, a new time-resolved emission inversion system was developed to investigate variations in SO2 emission in China during the COVID-19 (Corona Virus Disease 2019) lockdown period based on a four-dimensional variational (4DVar) inversion method to dynamically optimize the SO2 [...] Read more.
In this research, a new time-resolved emission inversion system was developed to investigate variations in SO2 emission in China during the COVID-19 (Corona Virus Disease 2019) lockdown period based on a four-dimensional variational (4DVar) inversion method to dynamically optimize the SO2 inventory by assimilating the ground-based hourly observation data. The inversion results obtained were validated in the North China Plain (NCP). Two sets of experiments were carried out based on the original and optimized inventories during the pre-lockdown and lockdown period to quantify the SO2 emission variations and the corresponding prediction improvement. The SO2 emission changes due to the lockdown in the NCP were quantified by the differences in the averaged optimized inventories between the pre-lockdown and lockdown period. As a response to the lockdown control, the SO2 emissions were reduced by 20.1% on average in the NCP, with ratios of 20.7% in Beijing, 20.2% in Tianjin, 26.1% in Hebei, 18.3% in Shanxi, 19.1% in Shandong, and 25.9% in Henan, respectively. These were mainly attributed to the changes caused by the heavy industry lockdown in these areas. Compared to the model performance based on the original inventory, the optimized daily SO2 emission inventory significantly improved the model SO2 predictions during the lockdown period, with the correlation coefficient (R) value increasing from 0.28 to 0.79 and the root-mean-square error (RMSE) being reduced by more than 30%. Correspondingly, the performance of PM2.5 was slightly improved, with R-value increasing from 0.67 to 0.74 and the RMSE being reduced by 8% in the meantime. These statistics indicate the good optimization ability of the time-resolved emission inversion system. Full article
Show Figures

Figure 1

18 pages, 7857 KB  
Article
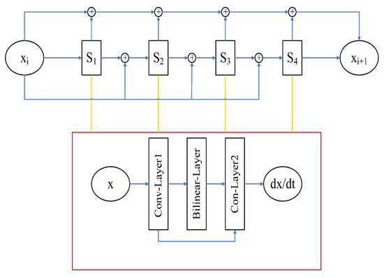
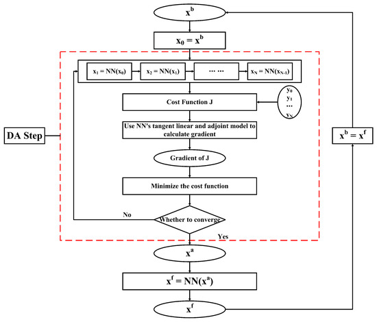
A Framework for Four-Dimensional Variational Data Assimilation Based on Machine Learning
by Renze Dong, Hongze Leng, Juan Zhao, Junqiang Song and Shutian Liang
Entropy 2022, 24(2), 264; https://doi.org/10.3390/e24020264 - 12 Feb 2022
Cited by 23 | Viewed by 5363
Abstract
The initial field has a crucial influence on numerical weather prediction (NWP). Data assimilation (DA) is a reliable method to obtain the initial field of the forecast model. At the same time, data are the carriers of information. Observational data are a concrete [...] Read more.
The initial field has a crucial influence on numerical weather prediction (NWP). Data assimilation (DA) is a reliable method to obtain the initial field of the forecast model. At the same time, data are the carriers of information. Observational data are a concrete representation of information. DA is also the process of sorting observation data, during which entropy gradually decreases. Four-dimensional variational assimilation (4D-Var) is the most popular approach. However, due to the complexity of the physical model, the tangent linear and adjoint models, and other processes, the realization of a 4D-Var system is complicated, and the computational efficiency is expensive. Machine learning (ML) is a method of gaining simulation results by training a large amount of data. It achieves remarkable success in various applications, and operational NWP and DA are no exception. In this work, we synthesize insights and techniques from previous studies to design a pure data-driven 4D-Var implementation framework named ML-4DVAR based on the bilinear neural network (BNN). The framework replaces the traditional physical model with the BNN model for prediction. Moreover, it directly makes use of the ML model obtained from the simulation data to implement the primary process of 4D-Var, including the realization of the short-term forecast process and the tangent linear and adjoint models. We test a strong-constraint 4D-Var system with the Lorenz-96 model, and we compared the traditional 4D-Var system with ML-4DVAR. The experimental results demonstrate that the ML-4DVAR framework can achieve better assimilation results and significantly improve computational efficiency. Full article
Show Figures

Figure 1

16 pages, 3507 KB  
Article
Application of Data Assimilation and the Relationship between ENSO and Precipitation
by Sittisak Injan, Angkool Wangwongchai and Usa Humphries
Math. Comput. Appl. 2021, 26(1), 24; https://doi.org/10.3390/mca26010024 - 12 Mar 2021
Cited by 1 | Viewed by 2434
Abstract
Climate change in Thailand is related to the El Niño and Southern Oscillation (ENSO) phenomenon, in particular drought and heavy precipitation. The data assimilation method is used to improve the accuracy of the Ensemble Intermediate Coupled Model (EICM) that simulates the sea surface [...] Read more.
Climate change in Thailand is related to the El Niño and Southern Oscillation (ENSO) phenomenon, in particular drought and heavy precipitation. The data assimilation method is used to improve the accuracy of the Ensemble Intermediate Coupled Model (EICM) that simulates the sea surface temperature (SST). The four-dimensional variational (4D-Var) and three-dimensional variational (3D-Var) schemes have been used for data assimilation purposes. The simulation was performed by the model with and without data assimilation from satellite data in 2011. The result shows that the model with data assimilation is better than the model without data assimilation. The 4D-Var scheme is the best method, with a Root Mean Square Error (RMSE) of 0.492 and a Correlation Coefficient of 0.684. The relationship between precipitation in Thailand and the ENSO area in Niño 3.4 was consistent for seven months, with a correlation coefficient of −0.882. Full article
Show Figures

Figure 1

22 pages, 20726 KB  
Article
Evaluation of Combined Satellite and Radar Data Assimilation with POD-4DEnVar Method on Rainfall Forecast
by Jingnan Wang, Lifeng Zhang, Jiping Guan and Mingyang Zhang
Appl. Sci. 2020, 10(16), 5493; https://doi.org/10.3390/app10165493 - 8 Aug 2020
Cited by 6 | Viewed by 3202
Abstract
Satellite and radar observations represent two fundamentally different remote sensing observation types, providing independent information for numerical weather prediction (NWP). Because the individual impact on improving forecast has previously been examined, combining these two resources of data potentially enhances the performance of weather [...] Read more.
Satellite and radar observations represent two fundamentally different remote sensing observation types, providing independent information for numerical weather prediction (NWP). Because the individual impact on improving forecast has previously been examined, combining these two resources of data potentially enhances the performance of weather forecast. In this study, satellite radiance, radar radial velocity and reflectivity are simultaneously assimilated with the Proper Orthogonal Decomposition (POD)-based ensemble four-dimensional variational (4DVar) assimilation method (referred to as POD-4DEnVar). The impact is evaluated on continuous severe rainfall processes occurred from June to July in 2016 and 2017. Results show that combined assimilation of satellite and radar data with POD-4DEnVar has the potential to improve weather forecast. Averaged over 22 forecasts, RMSEs indicate that though the forecast results are sensitive to different variables, generally the improvement is found in different pressure levels with assimilation. The precipitation skill scores are generally increased when assimilation is carried out. A case study is also examined to figure out the contributions to forecast improvement. Better intensity and distribution of precipitation forecast is found in the accumulated rainfall evolution with POD-4DEnVar assimilation. These improvements are attributed to the local changes in moisture, temperature and wind field. In addition, with radar data assimilation, the initial rainwater and cloud water conditions are changed directly. Both experiments can simulate the strong hydrometeor in the precipitation area, but assimilation spins up faster, strengthening the initial intensity of the heavy rainfall. Generally, the combined assimilation of satellite and radar data results in better rainfall forecast than without data assimilation. Full article
(This article belongs to the Section Earth Sciences)
Show Figures

Figure 1

Back to TopTop