Sign in to use this feature.

Years

Between: -

Subjects

remove_circle_outline
remove_circle_outline
remove_circle_outline
remove_circle_outline
remove_circle_outline
remove_circle_outline
remove_circle_outline
remove_circle_outline
remove_circle_outline

Journals

remove_circle_outline
remove_circle_outline
remove_circle_outline
remove_circle_outline
remove_circle_outline

Article Types

Countries / Regions

remove_circle_outline
remove_circle_outline
remove_circle_outline
remove_circle_outline

Search Results (287)

Search Parameters:
Keywords = fiducial

Order results
Result details
Results per page
Select all
Export citation of selected articles as:
12 pages, 768 KB  
Article
ECG Waveform Segmentation via Dual-Stream Network with Selective Context Fusion
by Yongpeng Niu, Nan Lin, Yuchen Tian, Kaipeng Tang and Baoxiang Liu
Electronics 2025, 14(19), 3925; https://doi.org/10.3390/electronics14193925 - 2 Oct 2025
Abstract
Electrocardiogram (ECG) waveform delineation is fundamental to cardiac disease diagnosis. This task requires precise localization of key fiducial points, specifically the onset, peak, and offset positions of P-waves, QRS complexes, and T-waves. Current methods exhibit significant performance degradation in noisy clinical environments (baseline [...] Read more.
Electrocardiogram (ECG) waveform delineation is fundamental to cardiac disease diagnosis. This task requires precise localization of key fiducial points, specifically the onset, peak, and offset positions of P-waves, QRS complexes, and T-waves. Current methods exhibit significant performance degradation in noisy clinical environments (baseline drift, electromyographic interference, powerline interference, etc.), compromising diagnostic reliability. To address this limitation, we introduce ECG-SCFNet: a novel dual-stream architecture employing selective context fusion. Our framework is further enhanced by a consistency training paradigm, enabling it to maintain robust waveform delineation accuracy under challenging noise conditions.The network employs a dual-stream architecture: (1) A temporal stream captures dynamic rhythmic features through sequential multi-branch convolution and temporal attention mechanisms; (2) A morphology stream combines parallel multi-scale convolution with feature pyramid integration to extract multi-scale waveform structural features through morphological attention; (3) The Selective Context Fusion (SCF) module adaptively integrates features from the temporal and morphology streams using a dual attention mechanism, which operates across both channel and spatial dimensions to selectively emphasize informative features from each stream, thereby enhancing the representation learning for accurate ECG segmentation. On the LUDB and QT datasets, ECG-SCFNet achieves high performance, with F1-scores of 97.83% and 97.80%, respectively. Crucially, it maintains robust performance under challenging noise conditions on these datasets, with 88.49% and 86.25% F1-scores, showing significantly improved noise robustness compared to other methods and demonstrating exceptional robustness and precise boundary localization for clinical ECG analysis. Full article
Show Figures

Figure 1

16 pages, 5989 KB  
Article
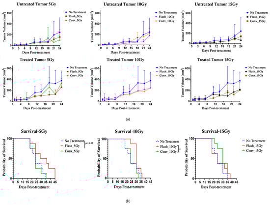
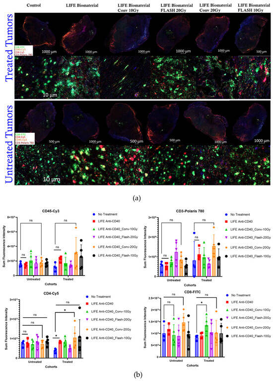
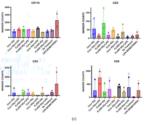
Leveraging the Immune Response from LIFE Biomaterial and Photon-Flash in Pre-Clinical Pancreatic Cancer Treatment
by Michele Moreau, Katelyn Kelly, Serena Mao, Debarghya China, Girmachew Wasihun, Aditya Pandya, MohammadAli Tajik-Mansoury, Daniel Sforza, Devin Miles, Amol K. Narang, Mohammad Rezaee, Wilfred Ngwa and Kai Ding
Pharmaceutics 2025, 17(10), 1273; https://doi.org/10.3390/pharmaceutics17101273 - 29 Sep 2025
Abstract
Pre-clinical animal studies evaluating the ‘flash effect’ caused by ultra-high dose rate (≥40 Gy/s) favorably spares normal tissue from radiation-caused toxicity while maintaining anti-tumor effects like conventional (CONV) radiation. The goal of this study is to leverage an immune response resulting from the [...] Read more.
Pre-clinical animal studies evaluating the ‘flash effect’ caused by ultra-high dose rate (≥40 Gy/s) favorably spares normal tissue from radiation-caused toxicity while maintaining anti-tumor effects like conventional (CONV) radiation. The goal of this study is to leverage an immune response resulting from the treatment combination of flash radiotherapy (Flash-RT) and LIFE (liquid immunogenic fiducial eluter) biomaterial incorporating an anti-mouse CD40 monoclonal antibody to enhance the therapeutic ratio in pancreatic cancer. Methods: A small animal FLASH radiation research platform (FLASH-SARRP) was utilized to deliver both ultra-high and CONV dose-rate irradiation to treat syngeneic subcutaneous pancreatic tumors generated in 8–10-week-old male and female C57BL6 mice. The efficacy of FLASH versus CONV radiotherapy (RT) at varying doses of 5, 8, 10, and 15 Gy delivered in a single fraction was evaluated by assessing tumor growth and mice survival over time or comparing tumor weight at 10 days post-treatment. Results: Similar tumor control capability was observed by the high-dose rate and conventional RT related to the control group. Nevertheless, longer survival was observed for the FLASH group at 5 Gy compared to CONV and control at either 5 Gy, 10 Gy, or 15 Gy doses. Multiplex immunofluorescence and immunohistochemistry results showed higher T-cell infiltration within the combination of RT (either FLASH or CONV) and LIFE biomaterial-treated tumors compared to the control cohort. Conclusions: This animal study serves as an impetus for future studies leveraging the immune response using the combination of FLASH and LIFE Biomaterial to enhance the efficacy of pancreatic cancer treatment. Full article
(This article belongs to the Special Issue Smart Radiotherapy Biomaterials for Cancer Therapy and Imaging)
Show Figures

Graphical abstract

4 pages, 15624 KB  
Proceeding Paper
Microfabrication of an e-QR Code Sensor Display on a Flexible Substrate
by Asha Elizabeth Raju, Heinrich Edgar Arnold Laue and Trudi-Heleen Joubert
Eng. Proc. 2025, 109(1), 16; https://doi.org/10.3390/engproc2025109016 - 19 Sep 2025
Viewed by 166
Abstract
Electronic quick response (e-QR) codes provide access to real-time sensor data using smartphone readers and internet connectivity. Printed electronics and hybrid integration on flexible substrates is a promising solution for wide-scale and low-cost deployment of sensor systems. This paper presents a 21 × [...] Read more.
Electronic quick response (e-QR) codes provide access to real-time sensor data using smartphone readers and internet connectivity. Printed electronics and hybrid integration on flexible substrates is a promising solution for wide-scale and low-cost deployment of sensor systems. This paper presents a 21 × 21-pixel e-QR display implemented on black Kapton using hybrid additive and subtractive microfabrication techniques. The process flow for the double-sided circuit allows for layer alignment using multiple fiducial markers. The steps include inkjet printing of tracks on both sides of the substrate, laser-cut via holes, stencil-aided via filling, solder paste dispensing, and final integration of discrete surface-mount components by semi-automatic pick-and-place. Full article
(This article belongs to the Proceedings of Micro Manufacturing Convergence Conference)
Show Figures

Figure 1

26 pages, 7212 KB  
Article
Front–Rear Camera Switching Strategy for Indoor Localization in Automated Valet Parking Systems with Extended Kalman Filter and Fiducial Markers
by Young-Woo Lee, Dong-Jun Kim, Yu-Jung Jung and Moon-Sik Kim
Appl. Sci. 2025, 15(18), 9927; https://doi.org/10.3390/app15189927 - 10 Sep 2025
Viewed by 300
Abstract
Automated Valet Parking (AVP) systems require high-precision positioning, especially in indoor environments where Global Positioning System (GPS) is unavailable. Existing methods, which use markers installed on parking lot walls or ceilings, often encounter difficulties due to marker detection failures caused by complex parking [...] Read more.
Automated Valet Parking (AVP) systems require high-precision positioning, especially in indoor environments where Global Positioning System (GPS) is unavailable. Existing methods, which use markers installed on parking lot walls or ceilings, often encounter difficulties due to marker detection failures caused by complex parking behaviors, such as infrastructure constraints or perpendicular parking. This study proposes an optimized indoor positioning system for AVP using fiducial markers recognized by front and rear vehicle cameras. To enhance accuracy and robustness, an Extended Kalman Filter (EKF) fuses vehicle kinematic data with marker pose information. Critically, to address the issue of marker occlusion by the front camera during reverse parking, a novel camera switching algorithm employing a hysteresis pattern based on vehicle position, heading, and motion direction is introduced. This ensures continuous marker visibility and stable positioning during parking maneuvers. The system’s effectiveness was validated through simulations and extensive real-vehicle experiments in a real parking space. Results demonstrate that the EKF significantly reduces positioning errors compared to kinematic prediction alone, particularly during curved driving. Furthermore, the proposed camera switching algorithm successfully overcomes the limitations of a front-only camera system, significantly improving positioning accuracy (e.g., reducing RMS error by up to 25.0% in X and 17.6% in Y during parking) and eliminating instability observed with simpler switching logic. This research contributes a cost-effective and reliable positioning solution, advancing the feasibility of AVP systems in challenging indoor environments. Full article
(This article belongs to the Special Issue Intelligent Vehicle Collaboration and Positioning)
Show Figures

Figure 1

13 pages, 1892 KB  
Article
Minimizing 3T MRI Geometric Distortions for Stereotactic Radiosurgery via Anterior–Posterior Phase Encoding–A Phantom Study
by Bernardo Campilho, Sofia Silva, Sara Pinto, Pedro Conde, Joana Lencart, Bruno Mendes and João Santos
Appl. Sci. 2025, 15(18), 9864; https://doi.org/10.3390/app15189864 - 9 Sep 2025
Viewed by 345
Abstract
To directly address the important issue of MRI geometric distortions in stereotactic radiosurgery (SRS) planning, we performed a phantom study of sequence acquisition optimization. This study analyzed, in particular, the effects of clinically relevant gadolinium (Gd) concentration as filling solution for the phantom, [...] Read more.
To directly address the important issue of MRI geometric distortions in stereotactic radiosurgery (SRS) planning, we performed a phantom study of sequence acquisition optimization. This study analyzed, in particular, the effects of clinically relevant gadolinium (Gd) concentration as filling solution for the phantom, as well as phase encoding reversal direction and flip angle on distortion. We created a rigid geometric grid phantom with 840 fiducial markers for distortion quantification on a 3T MRI scanner. To choose the optimal filling solution, an anthropomorphic RANDO phantom was employed, and 1 mmol/L gadolinium was chosen due to clinical relevance. An automated Python-based software (version 3.7.1) was developed for efficient detection and matching of phantom inserts between MRI and CT scans. A series of MRI acquisition parameter optimizations were systematically evaluated. The standard SRS protocol exhibited the highest average distortion of 1.301 mm. Notably, reversing the phase-encoding direction to anterior–posterior (AP) reduced the mean distortion to 0.725 mm, a 44.27% decrease, while the maximum distortion was reduced by 15.65%. The AP phase sequence maintained acquisition time, SAR, SNR, and CNR within acceptable limits. Additional distortion reduction was achieved by increasing the flip angle from 12° to 18°. In this work, we succeeded in significantly reducing the mean distortion observed in phantom images. As the gadolinium concentration used in the phantom is clinically similar to the gadolinium concentration observed in patients undergoing MRI scans with contrast agents, the achieved distortion reduction is prospectively reproducible in patients. Full article
Show Figures

Figure 1

22 pages, 4725 KB  
Article
Diverse Techniques in Estimating Integrated Water Vapor for Calibration and Validation of Satellite Altimetry
by Stelios P. Mertikas, Craig Donlon, Achilles Tripolitsiotis, Costas Kokolakis, Antonio Martellucci, Ermanno Fionda, Maria Cadeddu, Dimitrios Piretzidis, Xenofon Frantzis, Theodoros Kalamarakis and Pierre Femenias
Remote Sens. 2025, 17(16), 2779; https://doi.org/10.3390/rs17162779 - 11 Aug 2025
Viewed by 494
Abstract
In satellite altimetry calibration, the atmosphere’s integrated water vapor content has been customarily derived through the Global Navigation Satellite Systems (GNSS), principally over land where the satellite radiometer is not operational. Progressively, several alternative methods have emerged to estimate this wet troposphere component [...] Read more.
In satellite altimetry calibration, the atmosphere’s integrated water vapor content has been customarily derived through the Global Navigation Satellite Systems (GNSS), principally over land where the satellite radiometer is not operational. Progressively, several alternative methods have emerged to estimate this wet troposphere component with ground instruments, alternative satellite sensors, and global models. For any ground calibration facility, integration of various approaches is required to arrive at an optimum value of a calibration constituent and in accordance with the strategy of Fiducial Reference Measurements (FRM). In this work, different estimation methods and instruments are evaluated for wet troposphere delays, especially when transponder and corner reflectors are employed at the Permanent Facility for Altimetry Calibration of the European Space Agency. Evaluation includes, first, ground instruments with microwave radiometers and radiosondes; second, satellite sensors with the Ocean Land Color Instrument (OLCI) and the Sea Land Surface Temperature Radiometer (SLSTR) of the Copernicus Sentinel-3 altimeter, as well as the TROPOMI spectrometer on the Sentinel-5P satellite; and finally with global atmospheric models, such as the European Center for Medium-Range Weather Forecasts. Along these lines, multi-sensor and redundant values for the troposphere delays are thus integrated and used for the calibration of Sentinel-6 MF and Sentinel-3A/B satellite altimeters. All in all, the integrated water vapor value of the troposphere is estimated with an FRM uncertainty of ±15 mm. In the absence of GNSS stations, it is recommended that the OLCI and SLSTR measurements be used for determining tropospheric delays in daylight and night operations, respectively. Ground microwave radiometers can also be used to retrieve tropospheric data with high temporal resolution and accuracy, provided that they are properly installed and calibrated and operated with site-specific parameters. Finally, the synergy of ground radiometers with instruments on board other Copernicus satellites should be further investigated to ensure redundancy and diversity of the produced values for the integrated water vapor. Full article
(This article belongs to the Special Issue Applications of Satellite Geodesy for Sea-Level Change Observation)
Show Figures

Figure 1

57 pages, 648 KB  
Article
A Unified Perspective on Poincaré and Galilei Relativity: II. General Relativity: A. Kinematics
by Christian Y. Cardall
Symmetry 2025, 17(8), 1245; https://doi.org/10.3390/sym17081245 - 5 Aug 2025
Viewed by 335
Abstract
Building on the first paper in this series (Paper I), a unified perspective on Poincaré and Galilei physics in a 5-dimensional spacetime setting is further pursued through a consideration of the kinematics of general relativity, with the gravitational dynamics to be addressed separately. [...] Read more.
Building on the first paper in this series (Paper I), a unified perspective on Poincaré and Galilei physics in a 5-dimensional spacetime setting is further pursued through a consideration of the kinematics of general relativity, with the gravitational dynamics to be addressed separately. The metric of the 5-dimensional affine spacetimes governed by the Bargmann groups considered in Paper I (central extensions of the Poincaré and Galilei groups) is generalized to curved spacetime by extending the usual 1 + 3 (traditionally ‘3 + 1’) formalism of general relativity on 4-dimensional spacetime to a 1 + 3 + 1 formalism, whose spacetime kinematics is shown to be consistent with that of the usual 1 + 3 formalism. Spacetime tensor laws governing the motion of an elementary classical material particle and the dynamics of a simple fluid are presented, along with their 1 + 3 + 1 decompositions; these reference the foliation of spacetime in a manner that partially reverts the Einstein perspective (accelerated fiducial observers, and geodesic material particles and fluid elements) to a Newton-like perspective (geodesic fiducial observers, and accelerated material particles and fluid elements subject to a gravitational force). These spacetime laws of motion for particles and fluids also suggest that a strong-field Galilei general relativity would involve a limit in which not only c but also G, such that G/c2 remains constant. Full article
(This article belongs to the Special Issue Recent Advance in Mathematical Physics II)
16 pages, 1795 KB  
Article
Assessing and Improving the Reproducibility of Cerebrovascular Reactivity Evaluations in Healthy Subjects Using Short-Breath-Hold fMRI
by Emely Renger, Till-Karsten Hauser, Uwe Klose, Ulrike Ernemann and Leonie Zerweck
Diagnostics 2025, 15(15), 1946; https://doi.org/10.3390/diagnostics15151946 - 3 Aug 2025
Viewed by 615
Abstract
Background/Objectives: Cerebrovascular reactivity (CVR) is a key marker of cerebrovascular function, facilitating the early detection of neurovascular dysfunction. Breath-hold functional MRI (bh-fMRI) is a non-invasive method for assessing CVR. This study evaluates the reproducibility of bh-fMRI using short breath-hold periods, which are [...] Read more.
Background/Objectives: Cerebrovascular reactivity (CVR) is a key marker of cerebrovascular function, facilitating the early detection of neurovascular dysfunction. Breath-hold functional MRI (bh-fMRI) is a non-invasive method for assessing CVR. This study evaluates the reproducibility of bh-fMRI using short breath-hold periods, which are practical for clinical use. Methods: In a prospective study, 50 healthy subjects underwent three self-paced, end-expiration bh-fMRI sessions with 9 s breath-hold periods at 3T. A 30 min break between the second and third sessions was included. The reproducibility of the percentage signal change (PSC) in predefined volumes of interest for a ±0 s, ±3 s and ±6 s interval around the cerebellar peak (IAP)) was evaluated. The intraclass correlation coefficient (ICC) and the intra-personal coefficient of variation (CVintra) were calculated between the individual sessions. Results: This study demonstrated excellent reproducibility, with an ICC (2, k) for a ±0 s IAP across all sessions at 0.887 (95% CI: 0.882–0.892). The ICC values remained within an excellent range even when the participants left the scanner between sessions. The CVintra for the ±0 s IAP (14.54% ± 8.54%) remained below the 33% fiducial limit. A larger IAP revealed higher ICC values but higher CVintra values and lower PSC values. Conclusions: Bh-fMRI with 9 s breath-hold periods yields highly reproducible CVR assessments, supporting its feasibility for clinical implementation. Full article
(This article belongs to the Special Issue Diagnostic Imaging in Neurological Diseases)
Show Figures

Figure 1

12 pages, 955 KB  
Article
Single-Center Preliminary Experience Treating Endometrial Cancer Patients with Fiducial Markers
by Francesca Titone, Eugenia Moretti, Alice Poli, Marika Guernieri, Sarah Bassi, Claudio Foti, Martina Arcieri, Gianluca Vullo, Giuseppe Facondo, Marco Trovò, Pantaleo Greco, Gabriella Macchia, Giuseppe Vizzielli and Stefano Restaino
Life 2025, 15(8), 1218; https://doi.org/10.3390/life15081218 - 1 Aug 2025
Viewed by 466
Abstract
Purpose: To present the findings of our preliminary experience using daily image-guided radiotherapy (IGRT) supported by implanted fiducial markers (FMs) in the radiotherapy of the vaginal cuff, in a cohort of post-surgery endometrial cancer patients. Methods: Patients with vaginal cuff cancer [...] Read more.
Purpose: To present the findings of our preliminary experience using daily image-guided radiotherapy (IGRT) supported by implanted fiducial markers (FMs) in the radiotherapy of the vaginal cuff, in a cohort of post-surgery endometrial cancer patients. Methods: Patients with vaginal cuff cancer requiring adjuvant radiation with external beams were enrolled. Five patients underwent radiation therapy targeting the pelvic disease and positive lymph nodes, with doses of 50.4 Gy in twenty-eight fractions and a subsequent stereotactic boost on the vaginal vault at a dose of 5 Gy in a single fraction. One patient was administered 30 Gy in five fractions to the vaginal vault. These patients underwent external beam RT following the implantation of three 0.40 × 10 mm gold fiducial markers (FMs). Our IGRT strategy involved real-time 2D kV image-based monitoring of the fiducial markers during the treatment delivery as a surrogate of the vaginal cuff. To explore the potential role of FMs throughout the treatment process, we analyzed cine movies of the 2D kV-triggered images during delivery, as well as the image registration between pre- and post-treatment CBCT scans and the planning CT (pCT). Each CBCT used to trigger fraction delivery was segmented to define the rectum, bladder, and vaginal cuff. We calculated a standard metric to assess the similarity among the images (Dice index). Results: All the patients completed radiotherapy and experienced good tolerance without any reported acute or long-term toxicity. We did not observe any loss of FMs during or before treatment. A total of twenty CBCTs were analyzed across ten fractions. The observed trend showed a relatively emptier bladder compared to the simulation phase, with the bladder filling during the delivery. This resulted in a final median Dice similarity coefficient (DSC) of 0.90, indicating strong performance. The rectum reproducibility revealed greater variability, negatively affecting the quality of the delivery. Only in two patients, FMs showed intrafractional shift > 5 mm, probably associated with considerable rectal volume changes. Target coverage was preserved due to a safe CTV-to-PTV margin (10 mm). Conclusions: In our preliminary study, CBCT in combination with the use of fiducial markers to guide the delivery proved to be a feasible method for IGRT both before and during the treatment of post-operative gynecological cancer. In particular, this approach seems to be promising in selected patients to facilitate the use of SBRT instead of BRT (brachytherapy), thanks to margin reduction and adaptive strategies to optimize dose delivery while minimizing toxicity. A larger sample of patients is needed to confirm our results. Full article
Show Figures

Figure 1

13 pages, 4474 KB  
Article
Imaging on the Edge: Mapping Object Corners and Edges with Stereo X-Ray Tomography
by Zhenduo Shang and Thomas Blumensath
Tomography 2025, 11(8), 84; https://doi.org/10.3390/tomography11080084 - 29 Jul 2025
Viewed by 406
Abstract
Background/Objectives: X-ray computed tomography (XCT) is a powerful tool for volumetric imaging, where three-dimensional (3D) images are generated from a large number of individual X-ray projection images. However, collecting the required number of low-noise projection images is time-consuming, limiting its applicability to scenarios [...] Read more.
Background/Objectives: X-ray computed tomography (XCT) is a powerful tool for volumetric imaging, where three-dimensional (3D) images are generated from a large number of individual X-ray projection images. However, collecting the required number of low-noise projection images is time-consuming, limiting its applicability to scenarios requiring high temporal resolution, such as the study of dynamic processes. Inspired by stereo vision, we previously developed stereo X-ray imaging methods that operate with only two X-ray projections, enabling the 3D reconstruction of point and line fiducial markers at significantly faster temporal resolutions. Methods: Building on our prior work, this paper demonstrates the use of stereo X-ray techniques for 3D reconstruction of sharp object corners, eliminating the need for internal fiducial markers. This is particularly relevant for deformation measurement of manufactured components under load. Additionally, we explore model training using synthetic data when annotated real data is unavailable. Results: We show that the proposed method can reliably reconstruct sharp corners in 3D using only two X-ray projections. The results confirm the method’s applicability to real-world stereo X-ray images without relying on annotated real training datasets. Conclusions: Our approach enables stereo X-ray 3D reconstruction using synthetic training data that mimics key characteristics of real data, thereby expanding the method’s applicability in scenarios with limited training resources. Full article
Show Figures

Figure 1

16 pages, 14336 KB  
Article
Three-Dimensional Binary Marker: A Novel Underwater Marker Applicable for Long-Term Deployment Scenarios
by Alaaeddine Chaarani, Patryk Cieslak, Joan Esteba, Ivan Eichhardt and Pere Ridao
J. Mar. Sci. Eng. 2025, 13(8), 1442; https://doi.org/10.3390/jmse13081442 - 28 Jul 2025
Viewed by 541
Abstract
Traditional 2D optical markers degrade quickly in underwater applications due to sediment accumulation and marine biofouling, becoming undetectable within weeks. This paper presents a Three-Dimensional Binary Marker, a novel passive fiducial marker designed for underwater Long-Term Deployment. The Three-Dimensional Binary Marker addresses the [...] Read more.
Traditional 2D optical markers degrade quickly in underwater applications due to sediment accumulation and marine biofouling, becoming undetectable within weeks. This paper presents a Three-Dimensional Binary Marker, a novel passive fiducial marker designed for underwater Long-Term Deployment. The Three-Dimensional Binary Marker addresses the 2D-markers limitation through a 3D design that enhances resilience and maintains contrast for computer vision detection over extended periods. The proposed solution has been validated through simulation, water tank testing, and long-term sea trials for 5 months. In each stage, the marker was compared based on detection per visible frame and the detection distance. In conclusion, the design demonstrated superior performance compared to standard 2D markers. The proposed Three-Dimensional Binary Marker provides compatibility with widely used fiducial markers, such as ArUco and AprilTag, allowing quick adaptation for users. In terms of fabrication, the Three-Dimensional Binary Marker uses additive manufacturing, offering a low-cost and scalable solution for underwater localization tasks. The proposed marker improved the deployment time of fiducial markers from a couple of days to sixty days and with a range up to seven meters, providing robustness and reliability. As the marker survivability and detection range depend on its size, it is still a valuable innovation for Autonomous Underwater Vehicles, as well as for inspection, maintenance, and monitoring tasks in marine robotics and offshore infrastructure applications. Full article
(This article belongs to the Section Ocean Engineering)
Show Figures

Figure 1

12 pages, 3213 KB  
Article
Improving Laser Direct Writing Overlay Precision Based on a Deep Learning Method
by Guohan Gao, Jiong Wang, Xin Liu, Junfeng Du, Jiang Bian and Hu Yang
Micromachines 2025, 16(8), 871; https://doi.org/10.3390/mi16080871 - 28 Jul 2025
Viewed by 448
Abstract
This study proposes a deep learning-based method to improve overlay alignment precision in laser direct writing systems. Alignment errors arise from multiple sources in nanoscale processes, including optical aberrations, mechanical drift, and fiducial mark imperfections. A significant portion of the residual alignment error [...] Read more.
This study proposes a deep learning-based method to improve overlay alignment precision in laser direct writing systems. Alignment errors arise from multiple sources in nanoscale processes, including optical aberrations, mechanical drift, and fiducial mark imperfections. A significant portion of the residual alignment error stems from the interpretation of mark coordinates by the vision system and algorithms. Here, we developed a convolutional neural network (CNN) model to predict the coordinates calculation error of 66,000 sets of computer-generated defective crosshair marks (simulating real fiducial mark imperfections). We compared 14 neural network architectures (8 CNN variants and 6 feedforward neural network (FNN) configurations) and found a well-performing, simple CNN structure achieving a mean squared error (MSE) of 0.0011 on the training sets and 0.0016 on the validation sets, demonstrating 90% error reduction compared to the FNN structure. Experimental results on test datasets showed the CNN’s capability to maintain prediction errors below 100 nm in both X/Y coordinates, significantly outperforming traditional FNN approaches. The proposed method’s success stems from the CNN’s inherent advantages in local feature extraction and translation invariance, combined with a simplified network architecture that prevents overfitting while maintaining computational efficiency. This breakthrough establishes a new paradigm for precision enhancement in micro–nano optical device fabrication. Full article
Show Figures

Figure 1

17 pages, 13125 KB  
Article
Evaluating the Accuracy and Repeatability of Mobile 3D Imaging Applications for Breast Phantom Reconstruction
by Elena Botti, Bart Jansen, Felipe Ballen-Moreno, Ayush Kapila and Redona Brahimetaj
Sensors 2025, 25(15), 4596; https://doi.org/10.3390/s25154596 - 24 Jul 2025
Viewed by 1027
Abstract
Three-dimensional imaging technologies are increasingly used in breast reconstructive and plastic surgery due to their potential for efficient and accurate preoperative assessment and planning. This study systematically evaluates the accuracy and consistency of six commercially available 3D scanning applications (apps)—Structure Sensor, 3D Scanner [...] Read more.
Three-dimensional imaging technologies are increasingly used in breast reconstructive and plastic surgery due to their potential for efficient and accurate preoperative assessment and planning. This study systematically evaluates the accuracy and consistency of six commercially available 3D scanning applications (apps)—Structure Sensor, 3D Scanner App, Heges, Polycam, SureScan, and Kiri—in reconstructing the female torso. To avoid variability introduced by human subjects, a silicone breast mannequin model was scanned, with fiducial markers placed at known anatomical landmarks. Manual distance measurements were obtained using calipers by two independent evaluators and compared to digital measurements extracted from 3D reconstructions in Blender software. Each scan was repeated six times per application to ensure reliability. SureScan demonstrated the lowest mean error (2.9 mm), followed by Structure Sensor (3.0 mm), Heges (3.6 mm), 3D Scanner App (4.4 mm), Kiri (5.0 mm), and Polycam (21.4 mm), which showed the highest error and variability. Even the app using an external depth sensor (Structure Sensor) showed no statistically significant accuracy advantage over those using only the iPad’s built-in camera (except for Polycam), underscoring that software is the primary driver of performance, not hardware (alone). This work provides practical insights for selecting mobile 3D scanning tools in clinical workflows and highlights key limitations, such as scaling errors and alignment artifacts. Future work should include patient-based validation and explore deep learning to enhance reconstruction quality. Ultimately, this study lays the foundation for more accessible and cost-effective 3D imaging in surgical practice, showing that smartphone-based tools can produce clinically useful scans. Full article
(This article belongs to the Special Issue Biomedical Imaging, Sensing and Signal Processing)
Show Figures

Figure 1

13 pages, 1697 KB  
Article
A Real-Time Vision-Based Adaptive Follow Treadmill for Animal Gait Analysis
by Guanghui Li, Salif Komi, Jakob Fleng Sorensen and Rune W. Berg
Sensors 2025, 25(14), 4289; https://doi.org/10.3390/s25144289 - 9 Jul 2025
Cited by 1 | Viewed by 820
Abstract
Treadmills are a convenient tool to study animal gait and behavior. Traditional animal treadmill designs often entail preset speeds and therefore have reduced adaptability to animals’ dynamic behavior, thus restricting the experimental scope. Fortunately, advancements in computer vision and automation allow circumvention of [...] Read more.
Treadmills are a convenient tool to study animal gait and behavior. Traditional animal treadmill designs often entail preset speeds and therefore have reduced adaptability to animals’ dynamic behavior, thus restricting the experimental scope. Fortunately, advancements in computer vision and automation allow circumvention of these limitations. Here, we introduce a series of real-time adaptive treadmill systems utilizing both marker-based visual fiducial systems (colored blocks or AprilTags) and marker-free (pre-trained models) tracking methods powered by advanced computer vision to track experimental animals. We demonstrate their real-time object recognition capabilities in specific tasks by conducting practical tests and highlight the performance of the marker-free method using an object detection machine learning algorithm (FOMO MobileNetV2 network), which shows high robustness and accuracy in detecting a moving rat compared to the marker-based method. The combination of this computer vision system together with treadmill control overcome the issues of traditional treadmills by enabling the adjustment of belt speed and direction based on animal movement. Full article
(This article belongs to the Special Issue Object Detection and Recognition Based on Deep Learning)
Show Figures

Graphical abstract

11 pages, 1002 KB  
Article
Unveiling the Evolution of MWC 728: Non-Conservative Mass Transfer in an FS CMa Binary
by Nadezhda L. Vaidman, Serik A. Khokhlov and Aldiyar T. Agishev
Galaxies 2025, 13(4), 78; https://doi.org/10.3390/galaxies13040078 - 7 Jul 2025
Viewed by 698
Abstract
We combine corrected Gaia DR3 astrometry with non-conservative MESA modelling to retrace the evolution of the FS-CMa binary MWC 728. The revised parallax sets the distance at d=1.2±0.1 kpc, leading—after Monte-Carlo error propagation—to luminosities of [...] Read more.
We combine corrected Gaia DR3 astrometry with non-conservative MESA modelling to retrace the evolution of the FS-CMa binary MWC 728. The revised parallax sets the distance at d=1.2±0.1 kpc, leading—after Monte-Carlo error propagation—to luminosities of log(L/L)acc=2.6±0.1 and log(L/L)don=1.5±0.1, corresponding to the accretor and donor, respectively. A fiducial binary track that starts with Mdon=3.6±0.1M, Macc=1.8±0.1M, and P0=21.0±0.2 d reproduces the observations provided the Roche-lobe overflow, which is moderately non-conservative: only 39% of the transferred mass is retained by the accretor, while the remainder leaves the system via (i) a fast isotropic wind from the donor (α=0.01), (ii) isotropic re-emission near the accretor (β=0.45), and (iii) outflow into a circumbinary torus (δ=0.15, lever arm γ=1.3). These channels remove sufficient angular momentum to expand the orbit to the observed Pobs=27.5±0.1 d while sustaining the dusty circumbinary outflow. At t223 Myr, the model matches every current observable: Mdon=1.30±0.05M, Macc=2.67±0.05M, mass ratio q=2.0±0.1, and an ongoing transfer rate of M˙(1±0.3)×106Myr1. MWC 728 thus serves as a benchmark intermediate-mass binary for testing how non-conservative outflows regulate angular-momentum loss and orbital growth. Full article
Show Figures

Figure 1

Back to TopTop