Sign in to use this feature.

Years

Between: -

Subjects

remove_circle_outline
remove_circle_outline
remove_circle_outline
remove_circle_outline
remove_circle_outline
remove_circle_outline
remove_circle_outline

Journals

Article Types

Countries / Regions

Search Results (37)

Search Parameters:
Keywords = fibroblast growth factor 19 (FGF19)

Order results
Result details
Results per page
Select all
Export citation of selected articles as:
11 pages, 554 KB  
Article
Decision-Making Scores and Hunger Susceptibility: A Positive Correlation Mediated by Fasting FGF21 Independently of Body Fat
by Andrés M. Treviño-Alvarez, Tomás Cabeza de Baca, Emma J. Stinson, Hannah T. Fry, Marci E. Gluck, Douglas C. Chang, Paolo Piaggi and Jonathan Krakoff
Nutrients 2025, 17(19), 3160; https://doi.org/10.3390/nu17193160 - 6 Oct 2025
Viewed by 956
Abstract
Background/Objectives: Understanding the relationship between metabolism and eating behavior may improve how we treat and prevent obesity. Fibroblast growth factor 21 (FGF21) is a hormone secreted by the liver with a putative role in energy expenditure, energy intake, and weight regulation. In this [...] Read more.
Background/Objectives: Understanding the relationship between metabolism and eating behavior may improve how we treat and prevent obesity. Fibroblast growth factor 21 (FGF21) is a hormone secreted by the liver with a putative role in energy expenditure, energy intake, and weight regulation. In this secondary analysis, we studied how fasting FGF21 is correlated with eating behavior and decision making, as measured by the Three-Factor Eating Questionnaire (TFEQ) and the Iowa Gambling Task (IGT), respectively. Methods: Participants (n = 98; women = 19; white = 31) were medically healthy, between 18 and 55 years of age, weight-stable 6 months before admission, and had normal glucose regulation. Women were premenopausal and not pregnant. Pearson partial correlations were determined, accounting for age, sex, and body fat percentage. A mediation analysis examining whether the association between hunger and IGT score was mediated by FGF21 values was performed using general linear models. Results: In partial correlations adjusted for age, sex, and body fat percentage, we found that fasting FGF21 concentrations were positively correlated with hunger susceptibility (sum of internal and external cues) (partial r = 0.26, p = 0.02) and internal hunger (partial r = 0.22, p = 0.04), disinhibition (partial r = 0.27, p = 0.01), and better decision making (higher IGT scores) (partial r = 0.40, p = 0.0001). We also found a correlation between hunger susceptibility and better decision making, including the same covariates (partial r = 0.25, p = 0.03). However, this correlation was mediated (36%) by fasting FGF21. Conclusions: In this study, participants with greater susceptibility to hunger cues had higher IGT scores (better decision making) in the setting of higher fasting FGF21 concentrations. This provides further evidence of the role of FGF21 in the interplay between eating behavior and decision making. Further studying this topic may improve our understanding of the complex relationship between assessing energy requirements and cognitive processes related to eating behavior. Full article
(This article belongs to the Section Nutrition and Metabolism)
Show Figures

Figure 1

20 pages, 3691 KB  
Article
Dysregulation of the FGF21–Adiponectin Axis in a Large Cohort of Patients with Severe Obesity and Liver Disease
by Helena Castañé, Andrea Jiménez-Franco, Alina-Iuliana Onoiu, Vicente Cambra-Cortés, Anna Hernández-Aguilera, David Parada, Francesc Riu, Antonio Zorzano, Jordi Camps and Jorge Joven
Int. J. Mol. Sci. 2025, 26(17), 8510; https://doi.org/10.3390/ijms26178510 - 2 Sep 2025
Viewed by 1841
Abstract
We investigated the impact of liver damage on systemic inter-organ communication in an extensive observational case–control study of 923 patients with severe obesity and biopsy-confirmed metabolic dysfunction-associated steatotic liver disease (MASLD) or metabolic dysfunction-associated steatohepatitis (MASH) undergoing bariatric surgery. Using a comprehensive panel [...] Read more.
We investigated the impact of liver damage on systemic inter-organ communication in an extensive observational case–control study of 923 patients with severe obesity and biopsy-confirmed metabolic dysfunction-associated steatotic liver disease (MASLD) or metabolic dysfunction-associated steatohepatitis (MASH) undergoing bariatric surgery. Using a comprehensive panel of circulating organokines, including fibroblast growth factor (FGF) 19, FGF21, adiponectin, galectin-3, irisin, and leptin, along with choline metabolites, we characterized metabolic signaling patterns associated with liver disease severity. Compared to controls, patients with MASLD/MASH exhibited significantly lower levels of FGF19, choline, and trimethylamine, while FGF21, galectin-3, irisin, and leptin were elevated. Sex-specific alterations in leptin and adiponectin were observed in patients with severe obesity but not in controls. Network analysis revealed a complex and individualized interplay among organokines, shaped by age, sex, and anthropometric factors. Despite this complexity, a dysregulation of the FGF21–adiponectin axis was associated with more advanced liver involvement. The large cohort and comprehensive organokine profiling studied provide valuable insights into the role of the FGF21–adiponectin axis on systemic metabolic alterations in severe obesity and their potential clinical implications. Full article
Show Figures

Figure 1

11 pages, 372 KB  
Review
Role of FGF-19, FGF-21 and FGF-23 in Fetal and Neonatal Growth
by Anna Rzewuska-Fijałkowska, Wojciech Kwaśniewski and Tomasz Gęca
J. Clin. Med. 2025, 14(13), 4520; https://doi.org/10.3390/jcm14134520 - 26 Jun 2025
Viewed by 1064
Abstract
Background: The Fibroblast Growth Factor (FGF) 19 subfamily plays a key role in the regulation of metabolic and growth processes, and their dysregulation can lead to fetal growth disorders, such as small for gestational age (SGA) and large for gestational age (LGA), as [...] Read more.
Background: The Fibroblast Growth Factor (FGF) 19 subfamily plays a key role in the regulation of metabolic and growth processes, and their dysregulation can lead to fetal growth disorders, such as small for gestational age (SGA) and large for gestational age (LGA), as well as to pathogenesis and development of gestational diabetes and gestational hypertension. Methods: We conducted a narrative review using the PRISMA2020 statement. Two electronic databases were searched: PubMed and Web of Science until October 2024. The search terms were as follows: (FGF-21 OR fibroblast growth factor-21 OR FGF-23 OR fibroblast growth factor-23 OR FGF-19 OR fibroblast growth factor-19) AND (human fetus development OR fetal growth OR infancy). We only included original papers that analysed the effect of FGF-19,21,23 on pre- and postnatal development. Results: Only 6 out of 203 studies met the inclusion criteria. There were higher concentrations of FGF-21 among patients with gestational diabetes mellitus (GDM) compared to healthy females, but no differences were found in FGF-21 values in newborn’s umbilical cord blood. Interestingly, higher FGF-21 concentrations were observed in females than males born to patients with GDM. FGF-19 was linked to fetal development by its association with chronic insulin secretion levels during fetal life, particularly in female newborns, but no significant correlation with GDM was found. The evaluation of the role of FGF-23 has shown that its low level could be related to gestational hypertension and fetal growth restriction. Conclusions: In conclusion, all the studies discussed suggest that FGF-19 subfamily factors may play an important role in fetal and neonatal growth and development, particularly in pregnancies complicated by metabolic disorders, such as gestational diabetes or gestational hypertension. Differences in FGF-19 and FGF-21 concentrations based on gender and gestational disorders suggest the need for further research in order to fully understand the effects of these proteins and their potential clinical applications. Full article
(This article belongs to the Special Issue New Challenges in Maternal-Fetal Medicine)
Show Figures

Figure 1

40 pages, 2145 KB  
Review
Pathology and Therapeutic Significance of Fibroblast Growth Factors
by Oshadi Edirisinghe, Gaëtane Ternier and Thallapuranam Krishnaswamy Suresh Kumar
Targets 2025, 3(1), 5; https://doi.org/10.3390/targets3010005 - 2 Feb 2025
Cited by 2 | Viewed by 4994
Abstract
The fibroblast growth factor (FGF) family includes 22 proteins in humans. Based on their mode of action, there are three families of FGFs: paracrine FGFs (FGF 1–10, 16, 17, 18, 20, and 22), intracrine FGFs (FGF 11–14), and endocrine FGFs (FGF 19, 21, [...] Read more.
The fibroblast growth factor (FGF) family includes 22 proteins in humans. Based on their mode of action, there are three families of FGFs: paracrine FGFs (FGF 1–10, 16, 17, 18, 20, and 22), intracrine FGFs (FGF 11–14), and endocrine FGFs (FGF 19, 21, and 23). FGF signaling plays critical roles in embryonic development, tissue repair, regeneration, angiogenesis, and metabolic regulation. They exert their cellular functions by binding, dimerization, and activation of transmembrane FGF receptors (FGFRs). Aberrant FGF signaling is associated with various human diseases. Thus, understanding the unique properties of FGF signaling will help to explore new therapeutic interventions against FGF-mediated pathological conditions. This review will discuss the differential expression and regulation of each FGF under normal human physiological and pathological conditions. Moreover, we will outline current therapeutics and treatment strategies that have been developed against FGF-related pathology. Full article
Show Figures

Figure 1

21 pages, 3645 KB  
Article
Comprehensive Metabolomic Profiling in Adults with X-Linked Hypophosphatemia: A Case-Control Study
by Luis Carlos López-Romero, José Jesús Broseta, Marta Roca-Marugán, Noemí Máñez Ramírez and Julio Hernández-Jaras
Biomedicines 2025, 13(1), 22; https://doi.org/10.3390/biomedicines13010022 - 26 Dec 2024
Viewed by 1616
Abstract
Background: X-linked hypophosphatemia (XLH) is a rare disorder characterized by elevated levels of fibroblast growth factor 23 (FGF-23), leading to hypophosphatemia and complications in diagnosis due to its clinical heterogeneity. Metabolomic analysis, which examines metabolites as the final products of cellular processes, is [...] Read more.
Background: X-linked hypophosphatemia (XLH) is a rare disorder characterized by elevated levels of fibroblast growth factor 23 (FGF-23), leading to hypophosphatemia and complications in diagnosis due to its clinical heterogeneity. Metabolomic analysis, which examines metabolites as the final products of cellular processes, is a powerful tool for identifying in vivo biochemical changes, serving as biomarkers of pathological abnormalities, and revealing previously uncharted metabolic pathways. Methods: A multicenter cross-sectional case-control study of adult patients diagnosed with XLH was conducted. Serum metabolomic analysis was performed with an Ultra-Performance Liquid Chromatography equipment (UPLC) coupled to a high-resolution mass spectrometer (MS). An analysis of metabolic pathways using MetaboAnalyst version 5.0 and a quantitative enrichment analysis (QEA) was performed. We employed multivariate statistical models, including a principal component analysis (PCA) and an orthogonal partial least squares discriminant analysis (OPLS-DA) regression model. Results: A cohort of 20 XLH patients and 19 control subjects were recruited. A total of 104 metabolites were identified. The differential metabolites identified included glycine, taurine, hypotaurine, phosphoethanolamine, pyruvate, guanidoacetic acid, serine, succinate, 2-aminobutyric acid, glutamine, 2-hydroxyvaleric acid, methionine, ornithine, phosphorylcholine, hypoxanthine, lysine, and N-methylnicotinamide. Enrichment analysis identified disturbances in key metabolic pathways, including phosphatidylethanolamine biosynthesis, sphingolipid metabolism, and phosphatidylcholine biosynthesis. Additionally, pathways related to cysteine metabolism, glycolysis, and pyruvate metabolism. Conclusions: This study identified significant differences in the metabolic profiles of individuals with XLH compared to healthy controls. These findings enhance understanding of potential pathogenic mechanisms and offer a metabolic basis for further in-depth investigations into XLH. Full article
(This article belongs to the Section Cell Biology and Pathology)
Show Figures

Figure 1

28 pages, 9624 KB  
Article
Myco-Biosynthesis of Silver Nanoparticles, Optimization, Characterization, and In Silico Anticancer Activities by Molecular Docking Approach against Hepatic and Breast Cancer
by Noura El-Ahmady El-Naggar, Nada S. Shweqa, Hala M. Abdelmigid, Amal A. Alyamani, Naglaa Elshafey, Hoda M. Soliman and Yasmin M. Heikal
Biomolecules 2024, 14(9), 1170; https://doi.org/10.3390/biom14091170 - 18 Sep 2024
Cited by 10 | Viewed by 2671
Abstract
This study explored the green synthesis of silver nanoparticles (AgNPs) using the extracellular filtrate of Fusarium oxysporum as a reducing agent and evaluated their antitumor potential through in vitro and in silico approaches. The biosynthesis of AgNPs was monitored by visual observation of [...] Read more.
This study explored the green synthesis of silver nanoparticles (AgNPs) using the extracellular filtrate of Fusarium oxysporum as a reducing agent and evaluated their antitumor potential through in vitro and in silico approaches. The biosynthesis of AgNPs was monitored by visual observation of the color change and confirmed by UV–Vis spectroscopy, revealing a characteristic peak at 418 nm. Scanning electron microscopy (SEM) and transmission electron microscopy (TEM) analyses showed spherical nanoparticles ranging from 6.53 to 21.84 nm in size, with stable colloidal behavior and a negative zeta potential of −15.5 mV. Selected area electron diffraction (SAED) confirmed the crystalline nature of the AgNPs, whereas energy-dispersive X-ray (EDX) indicated the presence of elemental silver at 34.35%. A face-centered central composite design (FCCD) was employed to optimize the biosynthesis process, yielding a maximum AgNPs yield of 96.77 µg/mL under the optimized conditions. The antitumor efficacy of AgNPs against MCF-7 and HepG2 cancer cell lines was assessed, with IC50 values of 35.4 µg/mL and 7.6 µg/mL, respectively. Molecular docking revealed interactions between Ag metal and key amino acids of BCL-2 (B-cell lymphoma-2) and FGF19 (fibroblast growth factor 19), consistent with in vitro data. These findings highlight the potential of biologically derived AgNPs as promising therapeutic agents for cancer treatment and demonstrate the utility of these methods for understanding the reaction mechanisms and optimizing nanomaterial synthesis. Full article
Show Figures

Figure 1

14 pages, 1090 KB  
Article
High Dose Fish Oil Added to Various Lipid Emulsions Normalizes Superoxide Dismutase 1 Activity in Home Parenteral Nutrition Patients
by Stanislav Sevela, Eva Meisnerova, Marek Vecka, Lucie Vavrova, Jana Rychlikova, Martin Lenicek, Libor Vitek, Olga Novakova and Frantisek Novak
Nutrients 2024, 16(4), 485; https://doi.org/10.3390/nu16040485 - 8 Feb 2024
Cited by 3 | Viewed by 2760
Abstract
(1) Objectives: Intestinal failure in home parenteral nutrition patients (HPNPs) results in oxidative stress and liver damage. This study investigated how a high dose of fish oil (FO) added to various lipid emulsions influences antioxidant status and liver function markers in HPNPs. [...] Read more.
(1) Objectives: Intestinal failure in home parenteral nutrition patients (HPNPs) results in oxidative stress and liver damage. This study investigated how a high dose of fish oil (FO) added to various lipid emulsions influences antioxidant status and liver function markers in HPNPs. (2) Methods: Twelve HPNPs receiving Smoflipid for at least 3 months were given FO (Omegaven) for a further 4 weeks. Then, the patients were randomized to subsequently receive Lipoplus and ClinOleic for 6 weeks or vice versa plus 4 weeks of Omegaven after each cycle in a crossover design. Twelve age- and sex-matched healthy controls (HCs) were included. (3) Results: Superoxide dismutase (SOD1) activity and oxidized-low-density lipoprotein concentration were higher in all baseline HPN regimens compared to HCs. The Omegaven lowered SOD1 compared to baseline regimens and thus normalized it toward HCs. Lower paraoxonase 1 activity and fibroblast growth factor 19 (FGF19) concentration and, on the converse, higher alkaline phosphatase activity and cholesten concentration were observed in all baseline regimens compared to HCs. A close correlation was observed between FGF19 and SOD1 in baseline regimens. (4) Conclusions: An escalated dose of FO normalized SOD1 activity in HPNPs toward that of HCs. Bile acid metabolism was altered in HPNPs without signs of significant cholestasis and not affected by Omegaven. Full article
(This article belongs to the Section Clinical Nutrition)
Show Figures

Figure 1

14 pages, 1058 KB  
Review
Bile Acid Diarrhea: From Molecular Mechanisms to Clinical Diagnosis and Treatment in the Era of Precision Medicine
by Daiyu Yang, Chengzhen Lyu, Kun He, Ke Pang, Ziqi Guo and Dong Wu
Int. J. Mol. Sci. 2024, 25(3), 1544; https://doi.org/10.3390/ijms25031544 - 26 Jan 2024
Cited by 11 | Viewed by 11061
Abstract
Bile acid diarrhea (BAD) is a multifaceted intestinal disorder involving intricate molecular mechanisms, including farnesoid X receptor (FXR), fibroblast growth factor receptor 4 (FGFR4), and Takeda G protein–coupled receptor 5 (TGR5). Current diagnostic methods encompass bile acid sequestrants (BAS), 48-h fecal bile acid [...] Read more.
Bile acid diarrhea (BAD) is a multifaceted intestinal disorder involving intricate molecular mechanisms, including farnesoid X receptor (FXR), fibroblast growth factor receptor 4 (FGFR4), and Takeda G protein–coupled receptor 5 (TGR5). Current diagnostic methods encompass bile acid sequestrants (BAS), 48-h fecal bile acid tests, serum 7α-hydroxy-4-cholesten-3-one (C4), fibroblast growth factor 19 (FGF19) testing, and 75Selenium HomotauroCholic acid test (75SeHCAT). Treatment primarily involves BAS and FXR agonists. However, due to the limited sensitivity and specificity of current diagnostic methods, as well as suboptimal treatment efficacy and the presence of side effects, there is an urgent need to establish new diagnostic and treatment methods. While prior literature has summarized various diagnostic and treatment methods and the pathogenesis of BAD, no previous work has linked the two. This review offers a molecular perspective on the clinical diagnosis and treatment of BAD, with a focus on FXR, FGFR4, and TGR5, emphasizing the potential for identifying additional molecular mechanisms as treatment targets and bridging the gap between diagnostic and treatment methods and molecular mechanisms for a novel approach to the clinical management of BAD. Full article
(This article belongs to the Special Issue Study on Lipid Metabolism and Lipoprotein Application)
Show Figures

Figure 1

16 pages, 8820 KB  
Article
Decreased FXR Agonism in the Bile Acid Pool Is Associated with Impaired FXR Signaling in a Pig Model of Pediatric NAFLD
by Magdalena A. Maj, Douglas G. Burrin and Rodrigo Manjarín
Biomedicines 2023, 11(12), 3303; https://doi.org/10.3390/biomedicines11123303 - 13 Dec 2023
Cited by 5 | Viewed by 3283
Abstract
The objective of this study was to investigate whether the impairment of farnesoid X receptor (FXR)-fibroblast growth factor 19 (FGF19) signaling in juvenile pigs with non-alcoholic fatty liver disease (NAFLD) is associated with changes in the composition of the enterohepatic bile acid pool. [...] Read more.
The objective of this study was to investigate whether the impairment of farnesoid X receptor (FXR)-fibroblast growth factor 19 (FGF19) signaling in juvenile pigs with non-alcoholic fatty liver disease (NAFLD) is associated with changes in the composition of the enterohepatic bile acid pool. Eighteen 15-day-old Iberian pigs, pair-housed in pens, were allocated to receive either a control (CON) or high-fructose, high-fat (HFF) diet. Animals were euthanized in week 10, and liver, blood, and distal ileum (DI) samples were collected. HFF-fed pigs developed NAFLD and had decreased FGF19 expression in the DI and lower FGF19 levels in the blood. Compared with the CON, the HFF diet increased the total cholic acid (CA) and the CA to chenodeoxycholic acid (CDCA) ratio in the liver, DI, and blood. CA and CDCA levels in the DI were negatively and positively correlated with ileal FGF19 expression, respectively, and blood levels of FGF19 decreased with an increasing ileal CA to CDCA ratio. Compared with the CON, the HFF diet increased the gene expression of hepatic 12-alpha-hydrolase, which catalyzes the synthesis of CA in the liver. Since CA species are weaker FXR ligands than CDCA, our results suggest that impairment of FXR-FGF19 signaling in NAFLD pigs is associated with a decrease in FXR agonism in the bile acid pool. Full article
Show Figures

Figure 1

9 pages, 282 KB  
Article
Hepcidin Reduction during Testosterone Therapy in Men with Type 2 Diabetes: A Randomized, Double-Blinded, Placebo-Controlled Study
by Line Velling Magnussen, Louise Helskov Jørgensen, Dorte Glintborg and Marianne Skovsager Andersen
Biomedicines 2023, 11(12), 3184; https://doi.org/10.3390/biomedicines11123184 - 29 Nov 2023
Viewed by 3111
Abstract
High hepcidin is linked to low-grade inflammation and lower iron levels. The consequences of testosterone replacement therapy (TRT) on inflammation and the risk of cardiovascular disease (CVD) are undetermined. We investigate the effect of TRT on the inflammatory cardiovascular risk markers hepcidin-iron, fibroblast [...] Read more.
High hepcidin is linked to low-grade inflammation and lower iron levels. The consequences of testosterone replacement therapy (TRT) on inflammation and the risk of cardiovascular disease (CVD) are undetermined. We investigate the effect of TRT on the inflammatory cardiovascular risk markers hepcidin-iron, fibroblast growth factor 23 (FGF23)-phosphate-klotho, and calprotectin pathways. Methods: A randomized, placebo-controlled, double-blinded study at an academic tertiary-care medical center. Interventions were testosterone gel (TRT, n = 20) or placebo gel (n = 19) for 24 weeks. We included 39 men (50–70 years) with type 2 diabetes (T2D) on metformin monotherapy with bioavailable testosterone levels <7.3 nmol/L. Body composition was assessed with DXA- and MRI-scans; the main study outcomes were serum hepcidin-iron, FGF23, phosphate, klotho, and calprotectin. Results: Hepcidin levels decreased during TRT (β = −9.5 ng/mL, p < 0.001), lean body mass (β = 1.9 kg, p = 0.001) increased, and total fat mass (β = −1.3 kg, p = 0.009) decreased compared to placebo. Delta hepcidin was not associated with changes in lean body mass or fat mass. Iron and the pathways of FGF23-phosphate-klotho and calprotectin were unchanged during TRT. Conclusions: During TRT, the reduction in hepcidin was not associated with circulating iron levels, lean body mass, or fat mass; these findings suggested a direct anti-inflammatory effect of TRT and no indirect effect mediated through these factors. Full article
12 pages, 1055 KB  
Article
Characterization of Postprandial Bile Acid Profiles and Glucose Metabolism in Cerebrotendinous Xanthomatosis
by Soumia Majait, Emma C. E. Meessen, Frederic Maxime Vaz, E. Marleen Kemper, Samuel van Nierop, Steven W. Olde Damink, Frank G. Schaap, Johannes A. Romijn, Max Nieuwdorp, Aad Verrips, Filip Krag Knop and Maarten R. Soeters
Nutrients 2023, 15(21), 4625; https://doi.org/10.3390/nu15214625 - 31 Oct 2023
Cited by 3 | Viewed by 2488
Abstract
Cerebrotendinous xanthomatosis (CTX) is a rare inherited disease characterized by sterol 27-hydroxylase (CYP27A1) deficiency and, thus, a lack of bile acid synthesis with a marked accumulation of 7α-hydroxylated bile acid precursors. In addition to their renowned lipid-emulgating role, bile acids have been shown [...] Read more.
Cerebrotendinous xanthomatosis (CTX) is a rare inherited disease characterized by sterol 27-hydroxylase (CYP27A1) deficiency and, thus, a lack of bile acid synthesis with a marked accumulation of 7α-hydroxylated bile acid precursors. In addition to their renowned lipid-emulgating role, bile acids have been shown to stimulate secretion of the glucose-lowering and satiety-promoting gut hormone glucagon-like peptide 1 (GLP-1). In this paper, we examined postprandial bile acid, glucose, insulin, GLP-1 and fibroblast growth factor 19 (FGF19) plasma profiles in patients with CTX and matched healthy controls. Seven patients and seven age, gender and body mass index matched controls were included and subjected to a 4 h mixed meal test with regular blood sampling. CTX patients withdrew from chenodeoxycholic acid (CDCA) and statin therapy three weeks prior to the test. Postprandial levels of total bile acids were significantly lower in CTX patients and consisted of residual CDCA with low amounts of ursodeoxycholic acid (UDCA). The postprandial plasma glucose peak concentration occurred later in CTX patients compared to controls, and patients’ insulin levels remained elevated for a longer time. Postprandial GLP-1 levels were slightly higher in CTX subjects whereas postprandial FGF19 levels were lower in CTX subjects. This novel characterization of CTX patients reveals very low circulating bile acid levels and FGF19 levels, aberrant postprandial glucose and insulin profiles, and elevated postprandial GLP-1 responses. Full article
Show Figures

Figure 1

13 pages, 2471 KB  
Article
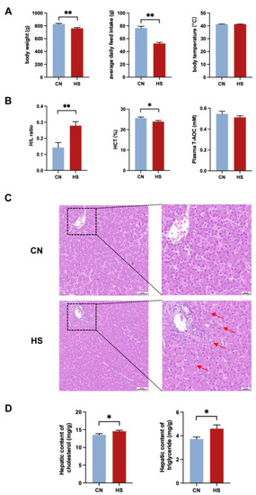
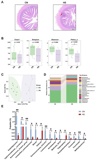
Chronic Heat Stress Affects Bile Acid Profile and Gut Microbiota in Broilers
by Yuting Zhang, Huimin Chen, Wei Cong, Ke Zhang, Yimin Jia and Lei Wu
Int. J. Mol. Sci. 2023, 24(12), 10238; https://doi.org/10.3390/ijms241210238 - 16 Jun 2023
Cited by 21 | Viewed by 3321
Abstract
Heat stress (HS) can inhibit the growth performance of broilers and cause substantial economic losses. Alterations in bile acid (BA) pools have been reported to be correlated with chronic HS, yet the specific mechanism and whether it is related to gut microbiota remains [...] Read more.
Heat stress (HS) can inhibit the growth performance of broilers and cause substantial economic losses. Alterations in bile acid (BA) pools have been reported to be correlated with chronic HS, yet the specific mechanism and whether it is related to gut microbiota remains unclear. In this study, 40 Rugao Yellow chickens were randomly selected and distributed into two groups (20 broilers in each group) when reaching 56-day age: a chronic heat stress group (HS, 36 ± 1 °C for 8 h per day in the first 7 days and 36 ± 1 °C for 24 h in the last 7 days) and a control group (CN, 24 ± 1 °C for 24 h within 14 days). Compared with the CN group, total BAs’ serum content decreased, while cholic acid (CA), chenodeoxycholic acid (CDCA), and taurolithocholic acid (TLCA) increased significantly in HS broilers. Moreover, 12α-hydroxylase (CYP8B1) and bile salt export protein (BSEP) were upregulated in the liver, and the expression of fibroblast growth factor 19 (FGF19) decreased in the ileum of HS broilers. There were also significant changes in gut microbial composition, and the enrichment of Peptoniphilus was positively correlated with the increased serum level of TLCA. These results indicate that chronic HS disrupts the homeostasis of BA metabolism in broilers, which is associated with alterations in gut microbiota. Full article
(This article belongs to the Section Molecular Microbiology)
Show Figures

Figure 1

11 pages, 2159 KB  
Article
The Interplay of Adipokines, Body Composition and Glucose Homeostasis in Pregnant Women with a History of RYGB Operation
by Luise Bellach, Liliana-Imi Gard, Simon David Lindner, Sabina Baumgartner-Parzer, Peter Klimek, Alexandra Kautzky-Willer and Michael Leutner
Nutrients 2023, 15(11), 2498; https://doi.org/10.3390/nu15112498 - 27 May 2023
Cited by 2 | Viewed by 1820
Abstract
Roux-en-Y gastric bypass operations (RYGB-OP) and pregnancy alter glucose homeostasis and the adipokine profile. This study investigates the relationship between adipokines and glucose metabolism during pregnancy post-RYGB-OP. (1) Methods: This is a post hoc analysis of a prospective cohort study during pregnancy in [...] Read more.
Roux-en-Y gastric bypass operations (RYGB-OP) and pregnancy alter glucose homeostasis and the adipokine profile. This study investigates the relationship between adipokines and glucose metabolism during pregnancy post-RYGB-OP. (1) Methods: This is a post hoc analysis of a prospective cohort study during pregnancy in 25 women with an RYGB-OP (RY), 19 women with obesity (OB), and 19 normal-weight (NW) controls. Bioimpedance analysis (BIA) was used for metabolic characterization. Plasma levels of adiponectin, leptin, fibroblast-growth-factor 21 (FGF21), adipocyte fatty acid binding protein (AFABP), afamin, and secretagogin were obtained. (2) Results: The phase angle (φ) was lower in RY compared to OB and NW. Compared to OB, RY, and NW had lower leptin and AFABP levels, and higher adiponectin levels. φ correlated positively with leptin in RY (R = 0.63, p < 0.05) and negatively with adiponectin in OB and NW (R = −0.69, R = −0.69, p < 0.05). In RY, the Matsuda index correlated positively with FGF21 (R = 0.55, p < 0.05) and negatively with leptin (R = −0.5, p < 0.05). In OB, FGF21 correlated negatively with the disposition index (R = −0.66, p < 0.05). (3) Conclusions: The leptin, adiponectin, and AFABP levels differ between RY, OB, and NW and correlate with glucose metabolism and body composition. Thus, adipokines might influence energy homeostasis and maintenance of cellular health during pregnancy. Full article
Show Figures

Graphical abstract

16 pages, 3014 KB  
Article
Fibroblast Growth Factor 23: Potential Marker of Invisible Heart Damage in Diabetic Population
by Anna Kurpas, Karolina Supel, Paulina Wieczorkiewicz, Joanna Bodalska Duleba and Marzenna Zielinska
Biomedicines 2023, 11(6), 1523; https://doi.org/10.3390/biomedicines11061523 - 25 May 2023
Cited by 5 | Viewed by 2174
Abstract
Two-dimensional speckle-tracking echocardiography (2DSTE) detects myocardial dysfunction despite a preserved left ventricular ejection fraction. Fibroblast growth factor 23 (FGF23) has become a promising biomarker of cardiovascular risk. This study aimed to determine whether FGF23 may be used as a marker of myocardial damage [...] Read more.
Two-dimensional speckle-tracking echocardiography (2DSTE) detects myocardial dysfunction despite a preserved left ventricular ejection fraction. Fibroblast growth factor 23 (FGF23) has become a promising biomarker of cardiovascular risk. This study aimed to determine whether FGF23 may be used as a marker of myocardial damage among patients with diabetes mellitus type 2 (T2DM) and no previous history of myocardial infarction. The study enrolled 71 patients with a median age of 70 years. Laboratory data were analyzed retrospectively. Serum FGF23 levels were determined using a sandwich enzyme-linked immunosorbent assay. All patients underwent conventional echocardiography and 2DSTE. Baseline characteristics indicated that the median time elapsed since diagnosis with T2DM was 19 years. All subjects were divided into two groups according to left ventricular diastolic function. Individuals with confirmed left ventricular diastolic dysfunction had significantly lower levels of estimated glomerular filtration rate and higher values of hemoglobin A1c. Global circumferential strain (GCS) was reduced in the majority of patients. Only an epicardial GCS correlated significantly with the FGF23 concentration in all patients. The study indicates that a cardiac strain is a reliable tool for a subtle myocardial damage assessment. It is possible that FGF23 may become an early diagnostic marker of myocardial damage in patients with T2DM. Full article
Show Figures

Figure 1

20 pages, 3782 KB  
Article
Impact of Liver Inflammation on Bile Acid Side Chain Shortening and Amidation
by Marta Alonso-Peña, Ricardo Espinosa-Escudero, Heike M. Hermanns, Oscar Briz, Jose M. Herranz, Carmen Garcia-Ruiz, Jose C. Fernandez-Checa, Javier Juamperez, Matias Avila, Josepmaria Argemi, Ramon Bataller, Javier Crespo, Maria J. Monte, Andreas Geier, Elisa Herraez and Jose J. G. Marin
Cells 2022, 11(24), 3983; https://doi.org/10.3390/cells11243983 - 9 Dec 2022
Cited by 6 | Viewed by 4292
Abstract
Bile acid (BA) synthesis from cholesterol by hepatocytes is inhibited by inflammatory cytokines. Whether liver inflammation also affects BA side chain shortening and conjugation was investigated. In human liver cell lines (IHH, HepG2, and HepaRG), agonists of nuclear receptors including the farnesoid X [...] Read more.
Bile acid (BA) synthesis from cholesterol by hepatocytes is inhibited by inflammatory cytokines. Whether liver inflammation also affects BA side chain shortening and conjugation was investigated. In human liver cell lines (IHH, HepG2, and HepaRG), agonists of nuclear receptors including the farnesoid X receptor (FXR), liver X receptor (LXR), and peroxisome proliferator-activated receptors (PPARs) did not affect the expression of BA-related peroxisomal enzymes. In contrast, hepatocyte nuclear factor 4α (HNF4α) inhibition down-regulated acyl-CoA oxidase 2 (ACOX2). ACOX2 was repressed by fibroblast growth factor 19 (FGF19), which was prevented by extracellular signal-regulated kinase (ERK) pathway inhibition. These changes were paralleled by altered BA synthesis (HPLC-MS/MS). Cytokines able to down-regulate cholesterol-7α-hydroxylase (CYP7A1) had little effect on peroxisomal enzymes involved in BA synthesis except for ACOX2 and bile acid-CoA:amino acid N-acyltransferase (BAAT), which were down-regulated, mainly by oncostatin M (OSM). This effect was prevented by Janus kinase (JAK) inhibition, which restored BA side chain shortening and conjugation. The binding of OSM to the extracellular matrix accounted for a persistent effect after culture medium replacement. In silico analysis of four databases (n = 201) and a validation cohort (n = 90) revealed an inverse relationship between liver inflammation and ACOX2/BAAT expression which was associated with changes in HNF4α levels. In conclusion, BA side chain shortening and conjugation are inhibited by inflammatory effectors. However, other mechanisms involved in BA homeostasis counterbalance any significant impact on the serum BA profile. Full article
Show Figures

Figure 1

Back to TopTop