Sign in to use this feature.

Years

Between: -

Subjects

remove_circle_outline
remove_circle_outline
remove_circle_outline
remove_circle_outline
remove_circle_outline
remove_circle_outline
remove_circle_outline
remove_circle_outline
remove_circle_outline

Journals

remove_circle_outline
remove_circle_outline
remove_circle_outline
remove_circle_outline
remove_circle_outline

Article Types

Countries / Regions

remove_circle_outline
remove_circle_outline
remove_circle_outline
remove_circle_outline
remove_circle_outline
remove_circle_outline

Search Results (638)

Search Parameters:
Keywords = federal learning (FL)

Order results
Result details
Results per page
Select all
Export citation of selected articles as:
52 pages, 3528 KB  
Review
Advanced Fault Detection and Diagnosis Exploiting Machine Learning and Artificial Intelligence for Engineering Applications
by Davide Paolini, Pierpaolo Dini, Abdussalam Elhanashi and Sergio Saponara
Electronics 2026, 15(2), 476; https://doi.org/10.3390/electronics15020476 (registering DOI) - 22 Jan 2026
Abstract
Modern engineering systems require reliable and timely Fault Detection and Diagnosis (FDD) to ensure operational safety and resilience. Traditional model-based and rule-based approaches, although interpretable, exhibit limited scalability and adaptability in complex, data-intensive environments. This survey provides a systematic overview of recent studies [...] Read more.
Modern engineering systems require reliable and timely Fault Detection and Diagnosis (FDD) to ensure operational safety and resilience. Traditional model-based and rule-based approaches, although interpretable, exhibit limited scalability and adaptability in complex, data-intensive environments. This survey provides a systematic overview of recent studies exploring Machine Learning (ML) and Artificial Intelligence (AI) techniques for FDD across industrial, energy, Cyber-Physical Systems (CPS)/Internet of Things (IoT), and cybersecurity domains. Deep architectures such as Convolutional Neural Networks (CNNs), Recurrent Neural Networks (RNNs), Transformers, and Graph Neural Networks (GNNs) are compared with unsupervised, hybrid, and physics-informed frameworks, emphasizing their respective strengths in adaptability, robustness, and interpretability. Quantitative synthesis and radar-based assessments suggest that AI-driven FDD approaches offer increased adaptability, scalability, and early fault detection capabilities compared to classical methods, while also introducing new challenges related to interpretability, robustness, and deployment. Emerging research directions include the development of foundation and multimodal models, federated learning (FL), and privacy-preserving learning, as well as physics-guided trustworthy AI. These trends indicate a paradigm shift toward self-adaptive, interpretable, and collaborative FDD systems capable of sustaining reliability, transparency, and autonomy across critical infrastructures. Full article
Show Figures

Figure 1

34 pages, 32306 KB  
Article
A Reward-and-Punishment-Aware Incentive Mechanism for Directed Acyclic Graph Blockchain-Based Federated Learning in Unmanned Aerial Vehicle Networks
by Xiaofeng Xue, Qiong Li and Haokun Mao
Drones 2026, 10(1), 70; https://doi.org/10.3390/drones10010070 (registering DOI) - 21 Jan 2026
Abstract
The integration of unmanned aerial vehicles (UAVs) and Federated Learning (FL) enables distributed model training while preserving data privacy. To overcome the challenges caused by centralized and synchronous model updates, we integrate Directed Acyclic Graph (DAG) blockchain-based FL into UAV networks. In this [...] Read more.
The integration of unmanned aerial vehicles (UAVs) and Federated Learning (FL) enables distributed model training while preserving data privacy. To overcome the challenges caused by centralized and synchronous model updates, we integrate Directed Acyclic Graph (DAG) blockchain-based FL into UAV networks. In this decentralized and asynchronous framework, UAVs can independently and autonomously participate in the FL process according to their own requirement. To achieve the high FL performance, it is essential for UAVs to actively contribute their computational and data resources to the FL process. However, it is challenging to ensure that UAVs consistently contribute their resources, as they may have a propensity to prioritize their own self-interest. Therefore, it is crucial to design effective incentive mechanisms that encourage UAVs to actively participate in the FL process and contribute their computational and data resources. Currently, research on effective incentive mechanisms for DAG blockchain-based FL framework in UAV networks remains limited. To address these challenges, this paper proposes a novel incentive mechanism that integrates both rewards and punishments to encourage UAVs to actively contribute to FL and to deter free riding under incomplete information. We formulate the interactions among UAVs as an evolutionary game, and the aspiration-driven rule is employed to imitate the UAV’s decision-making processes. We evaluate the proposed mechanism for UAVs within a DAG blockchain-based FL framework. Experimental results show that the proposed incentive mechanism substantially increases the average UAV contribution rate from 77.04±0.84% (without incentive mechanism) to 97.48±1.29%. Furthermore, the higher contribution rate results in an approximate 2.23% improvement in FL performance. Additionally, we evaluate the impact of different parameter configurations to analyze how they affect the performance and efficiency of the FL system. Full article
(This article belongs to the Section Drone Communications)
Show Figures

Figure 1

18 pages, 635 KB  
Article
A Federated Deep Learning Framework for Sleep-Stage Monitoring Using the ISRUC-Sleep Dataset
by Alba Amato
Appl. Sci. 2026, 16(2), 1073; https://doi.org/10.3390/app16021073 - 21 Jan 2026
Abstract
Automatic sleep-stage classification is a key component of long-term sleep monitoring and digital health applications. Although deep learning models trained on centralized datasets have achieved strong performance, their deployment in real-world healthcare settings is constrained by privacy, data-governance, and regulatory requirements. Federated learning [...] Read more.
Automatic sleep-stage classification is a key component of long-term sleep monitoring and digital health applications. Although deep learning models trained on centralized datasets have achieved strong performance, their deployment in real-world healthcare settings is constrained by privacy, data-governance, and regulatory requirements. Federated learning (FL) addresses these issues by enabling decentralized training in which raw data remain local and only model parameters are exchanged; however, its effectiveness under realistic physiological heterogeneity remains insufficiently understood. In this work, we investigate a subject-level federated deep learning framework for sleep-stage classification using polysomnography data from the ISRUC-Sleep dataset. We adopt a realistic one subject = one client setting spanning three clinically distinct subgroups and evaluate a lightweight one-dimensional convolutional neural network (1D-CNN) under four training regimes: a centralized baseline and three federated strategies (FedAvg, FedProx, and FedBN), all sharing identical architecture and preprocessing. The centralized model, trained on a cohort with regular sleep architecture, achieves stable performance (accuracy 69.65%, macro-F1 0.6537). In contrast, naive FedAvg fails to converge under subject-level non-IID data (accuracy 14.21%, macro-F1 0.0601), with minority stages such as N1 and REM largely lost. FedProx yields only marginal improvement, while FedBN—by preserving client-specific batch-normalization statistics—achieves the best federated performance (accuracy 26.04%, macro-F1 0.1732) and greater stability across clients. These findings indicate that the main limitation of FL for sleep staging lies in physiological heterogeneity rather than model capacity, highlighting the need for heterogeneity-aware strategies in privacy-preserving sleep analytics. Full article
Show Figures

Figure 1

18 pages, 1201 KB  
Article
Federated Learning Semantic Communication in UAV Systems: PPO-Based Joint Trajectory and Resource Allocation Optimization
by Shuang Du, Yue Zhang, Zhen Tao, Han Li and Haibo Mei
Sensors 2026, 26(2), 675; https://doi.org/10.3390/s26020675 - 20 Jan 2026
Abstract
Semantic Communication (SC), driven by a deep learning (DL)-based “understand-before-transmit” paradigm, transmits lightweight semantic information (SI) instead of raw data. This approach significantly reduces data volume and communication overhead while maintaining performance, making it particularly suitable for UAV communications where the platform is [...] Read more.
Semantic Communication (SC), driven by a deep learning (DL)-based “understand-before-transmit” paradigm, transmits lightweight semantic information (SI) instead of raw data. This approach significantly reduces data volume and communication overhead while maintaining performance, making it particularly suitable for UAV communications where the platform is constrained by size, weight, and power (SWAP) limitations. To alleviate the computational burden of semantic extraction (SE) on the UAV, this paper introduces federated learning (FL) as a distributed training framework. By establishing a collaborative architecture with edge users, computationally intensive tasks are offloaded to the edge devices, while the UAV serves as a central coordinator. We first demonstrate the feasibility of integrating FL into SC systems and then propose a novel solution based on Proximal Policy Optimization (PPO) to address the critical challenge of ensuring service fairness in UAV-assisted semantic communications. Specifically, we formulate a joint optimization problem that simultaneously designs the UAV’s flight trajectory and bandwidth allocation strategy. Experimental results validate that our FL-based training framework significantly reduces computational resource consumption, while the PPO-based algorithm approach effectively minimizes both energy consumption and task completion time while ensuring equitable quality-of-service (QoS) across all edge users. Full article
(This article belongs to the Special Issue 6G Communication and Edge Intelligence in Wireless Sensor Networks)
Show Figures

Figure 1

31 pages, 1742 KB  
Article
Federated Learning Frameworks for Intelligent Transportation Systems: A Comparative Adaptation Analysis
by Mario Steven Vela Romo, Carolina Tripp-Barba, Nathaly Orozco Garzón, Pablo Barbecho, Xavier Calderón Hinojosa and Luis Urquiza-Aguiar
Smart Cities 2026, 9(1), 12; https://doi.org/10.3390/smartcities9010012 - 16 Jan 2026
Viewed by 109
Abstract
Intelligent Transportation Systems (ITS) have progressively incorporated machine learning to optimize traffic efficiency, enhance safety, and improve real-time decision-making. However, the traditional centralized machine learning (ML) paradigm faces critical limitations regarding data privacy, scalability, and single-point vulnerabilities. This study explores FL as a [...] Read more.
Intelligent Transportation Systems (ITS) have progressively incorporated machine learning to optimize traffic efficiency, enhance safety, and improve real-time decision-making. However, the traditional centralized machine learning (ML) paradigm faces critical limitations regarding data privacy, scalability, and single-point vulnerabilities. This study explores FL as a decentralized alternative that preserves privacy by training local models without transferring raw data. Based on a systematic literature review encompassing 39 ITS-related studies, this work classifies applications according to their architectural detail—distinguishing systems from models—and identifies three families of federated learning (FL) frameworks: privacy-focused, integrable, and advanced infrastructure. Three representative frameworks—Federated Learning-based Gated Recurrent Unit (FedGRU), Digital Twin + Hierarchical Federated Learning (DT + HFL), and Transfer Learning with Convolutional Neural Networks (TFL-CNN)—were comparatively analyzed against a client–server baseline to assess their suitability for ITS adaptation. Our qualitative, architecture-level comparison suggests that DT + HFL and TFL-CNN, characterized by hierarchical aggregation and edge-level coordination, are conceptually better aligned with scalability and stability requirements in vehicular and traffic deployments than pure client–server baselines. FedGRU, while conceptually relevant as a meta-framework for coordinating multiple organizational models, is primarily intended as a complementary reference rather than as a standalone architecture for large-scale ITS deployment. Through application-level evaluations—including traffic prediction, accident detection, transport-mode identification, and driver profiling—this study demonstrates that FL can be effectively integrated into ITS with moderate architectural adjustments. This work does not introduce new experimental results; instead, it provides a qualitative, architecture-level comparison and adaptation guideline to support the migration of ITS applications toward federated learning. Overall, the results establish a solid methodological foundation for migrating centralized ITS architectures toward federated, privacy-preserving intelligence, in alignment with the evolution of edge and 6G infrastructures. Full article
(This article belongs to the Special Issue Big Data and AI Services for Sustainable Smart Cities)
Show Figures

Figure 1

24 pages, 924 KB  
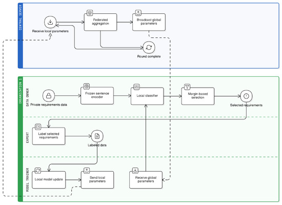
Article
SeqFAL: A Federated Active Learning Framework for Private and Efficient Labeling of Security Requirements
by Waad Alhoshan
Appl. Sci. 2026, 16(2), 914; https://doi.org/10.3390/app16020914 - 15 Jan 2026
Viewed by 95
Abstract
Security requirements play a critical role in ensuring the trustworthiness and resilience of software systems; however, their automatic classification remains challenging due to limited labeled data, confidentiality constraints, and the heterogeneous nature of requirements across organizations. Existing approaches typically assume centralized access to [...] Read more.
Security requirements play a critical role in ensuring the trustworthiness and resilience of software systems; however, their automatic classification remains challenging due to limited labeled data, confidentiality constraints, and the heterogeneous nature of requirements across organizations. Existing approaches typically assume centralized access to training data and rely on costly manual annotation, making them unsuitable for distributed industrial settings. To address these challenges, we propose SeqFAL, a communication-efficient and privacy-preserving Federated Active Learning framework for natural language–based security requirements classification. SeqFAL integrates frozen pre-trained sentence embeddings, margin-based active learning, and lightweight federated aggregation of linear classifiers, enabling collaborative model training without sharing raw requirement text. We evaluate SeqFAL on a combined dataset of SeqReq dataset and the PROMISE-NFR dataset under varying federation sizes, query budgets, and communication rounds, and compare it against three baselines: centralized learning, active learning without federated aggregation, and federated learning without active querying. In addition to the proposed margin-based sampling strategy, we investigate alternative query strategies, including least-confidence and random sampling, as well as multiple linear classifiers such as LinearSVC and SGD-based classifiers with logistic and hinge losses. Results show that SeqFAL consistently outperforms FL-only and achieves performance comparable to AL-only centralized baselines, while approaching the optimal upper bound using significantly fewer labeled samples. These findings demonstrate that the joint integration of federated learning and active learning provides an effective and privacy-preserving strategy for security requirements classification in distributed software engineering environments. Full article
(This article belongs to the Section Computing and Artificial Intelligence)
Show Figures

Figure 1

22 pages, 4811 KB  
Article
MedSegNet10: A Publicly Accessible Network Repository for Split Federated Medical Image Segmentation
by Chamani Shiranthika, Zahra Hafezi Kafshgari, Hadi Hadizadeh and Parvaneh Saeedi
Bioengineering 2026, 13(1), 104; https://doi.org/10.3390/bioengineering13010104 - 15 Jan 2026
Viewed by 163
Abstract
Machine Learning (ML) and Deep Learning (DL) have shown significant promise in healthcare, particularly in medical image segmentation, which is crucial for accurate disease diagnosis and treatment planning. Despite their potential, challenges such as data privacy concerns, limited annotated data, and inadequate training [...] Read more.
Machine Learning (ML) and Deep Learning (DL) have shown significant promise in healthcare, particularly in medical image segmentation, which is crucial for accurate disease diagnosis and treatment planning. Despite their potential, challenges such as data privacy concerns, limited annotated data, and inadequate training data persist. Decentralized learning approaches such as federated learning (FL), split learning (SL), and split federated learning (SplitFed/SFL) address these issues effectively. This paper introduces “MedSegNet10,” a publicly accessible repository designed for medical image segmentation using split-federated learning. MedSegNet10 provides a collection of pre-trained neural network architectures optimized for various medical image types, including microscopic images of human blastocysts, dermatoscopic images of skin lesions, and endoscopic images of lesions, polyps, and ulcers. MedSegNet10 implements SplitFed versions of ten established segmentation architectures, enabling collaborative training without centralizing raw data and labels, reducing the computational load required at client sites. This repository supports researchers, practitioners, trainees, and data scientists, aiming to advance medical image segmentation while maintaining patient data privacy. Full article
(This article belongs to the Special Issue Medical Imaging Analysis: Current and Future Trends)
Show Figures

Figure 1

27 pages, 3101 KB  
Article
Federated Learning Under Evolving Distribution Shifts
by Xuwei Tan, Tian Xie, Xue Zheng, Aylin Yener, Myungjin Lee, Ali Payani, Hugo Latapie and Xueru Zhang
Entropy 2026, 28(1), 101; https://doi.org/10.3390/e28010101 - 14 Jan 2026
Viewed by 118
Abstract
Federated learning (FL) is a distributed learning paradigm that facilitates training a global machine-learning model without collecting the raw data from distributed clients. Recent advances in FL have addressed several considerations that are likely to transpire in realistic settings, such as data distribution [...] Read more.
Federated learning (FL) is a distributed learning paradigm that facilitates training a global machine-learning model without collecting the raw data from distributed clients. Recent advances in FL have addressed several considerations that are likely to transpire in realistic settings, such as data distribution heterogeneity among clients. However, most of the existing works still consider clients’ data distributions to be static or conforming to a simple dynamic, e.g., in participation rates of clients. In real FL applications, client data distributions change over time, and the dynamics, i.e., the evolving pattern, can be highly non-trivial. Furthermore, evolution may take place from training to testing. In this paper, we address dynamics in client data distributions and aim to train FL systems from time-evolving clients that can generalize to future target data. Specifically, we propose two algorithms, FedEvolve and FedEvp, which are able to capture the evolving patterns of the clients during training and are test-robust under evolving distribution shifts. FedEvolve explicitly models the temporal evolution by learning two distinct representation mappings that capture the transition between consecutive data domains for each client. In addition, FedEvp learns a single, evolving-domain-invariant representation by aligning current data with prototypes that are continuously updated from all previously seen domains. Through extensive experiments on both synthetic and real data, we show the proposed algorithms can significantly outperform the FL baselines across various network architectures. Full article
(This article belongs to the Section Information Theory, Probability and Statistics)
Show Figures

Figure 1

16 pages, 1574 KB  
Article
On-Device Privacy-Preserving Fraud Detection for Smart Consumer Environments Using Federated Learning
by Alexandros I. Bermperis, Vasileios A. Memos, Christos L. Stergiou, Andreas P. Plageras and Konstantinos E. Psannis
Appl. Sci. 2026, 16(2), 835; https://doi.org/10.3390/app16020835 - 14 Jan 2026
Viewed by 153
Abstract
This paper discusses an on-device artificial intelligence (AI) solution for real-time, privacy-preserving fraud detection in smart financial environments, ensuring privacy-preserving consumer transactions. We suggest a distributed, on-device fraud detection solution that uses federated learning (FL) to improve privacy while detecting fraudulent transactions efficiently [...] Read more.
This paper discusses an on-device artificial intelligence (AI) solution for real-time, privacy-preserving fraud detection in smart financial environments, ensuring privacy-preserving consumer transactions. We suggest a distributed, on-device fraud detection solution that uses federated learning (FL) to improve privacy while detecting fraudulent transactions efficiently across decentralized smart environments. In this work, we used several models, including reinforcement learning (RL) agent and Random Forest, and we tested their performance using several measures like accuracy, precision, recall, and F-score, ensuring their applicability to smart environments with resource constraints. The recommended mechanism also uses t-Distributed Stochastic Neighbor Embedding (t-SNE) and Principal Component Analysis (PCA) to reduce dimensions of data, visualize the results, and evaluate the success rate of transactions classified as fraudulent and non-fraudulent. In our methodology, we applied data collection, data preprocessing, and cleaning, and we evaluated the metrics of selected models to allocate resources effectively and support decision-making processes in edge-based fraud detection systems within smart environments. Full article
Show Figures

Figure 1

18 pages, 3037 KB  
Article
FedENLC: An End-to-End Noisy Label Correction Framework in Federated Learning
by Yeji Cho and Junghyun Kim
Mathematics 2026, 14(2), 290; https://doi.org/10.3390/math14020290 - 13 Jan 2026
Viewed by 110
Abstract
In this paper, we propose FedENLC, an end-to-end noisy label correction model that performs model training and label correction simultaneously to fundamentally mitigate the label noise problem of federated learning (FL). FedENLC consists of two stages. In the first stage, the proposed model [...] Read more.
In this paper, we propose FedENLC, an end-to-end noisy label correction model that performs model training and label correction simultaneously to fundamentally mitigate the label noise problem of federated learning (FL). FedENLC consists of two stages. In the first stage, the proposed model employs Symmetric Cross Entropy (SCE), a robust loss function for noisy labels, and label smoothing to prevent the model from being biased by incorrect information in noisy environments. Subsequently, a Bayesian Gaussian Mixture Model (BGMM) is utilized to detect noisy clients. BGMM mitigates extreme parameter bias through its prior distribution, enabling stable and reliable detection in FL environments where data heterogeneity and noisy labels coexist. In the second stage, only the top noisy clients with high noise ratios are selectively included in the label correction process. The selection of top noisy clients is determined dynamically by considering the number of classes, posterior probabilities, and the degree of data heterogeneity. Through this approach, the proposed model prevents performance degradation caused by incorrect detection, while improving both computational efficiency and training stability. Experimental results show that FedENLC achieves significantly improved performance over existing models on the CIFAR-10 and CIFAR-100 datasets under data heterogeneity settings along with four noise settings. Full article
Show Figures

Figure 1

22 pages, 401 KB  
Article
Federated Learning for Intrusion Detection Under Class Imbalance: A Multi-Domain Ablation Study with Per-Client SMOTE
by Atike Demirbaş Paray and Murat Aydos
Appl. Sci. 2026, 16(2), 801; https://doi.org/10.3390/app16020801 - 13 Jan 2026
Viewed by 128
Abstract
Federated learning (FL) enables privacy-preserving collaboration for Network Intrusion Detection Systems (NIDSs), but its effectiveness under heterogeneous traffic, severe class imbalance, and domain shift remains insufficiently characterized. We evaluate FL in two settings: (i) single-domain training on CICIDS-2017, InSDN/OVS, and 5G-NIDD with cross-domain [...] Read more.
Federated learning (FL) enables privacy-preserving collaboration for Network Intrusion Detection Systems (NIDSs), but its effectiveness under heterogeneous traffic, severe class imbalance, and domain shift remains insufficiently characterized. We evaluate FL in two settings: (i) single-domain training on CICIDS-2017, InSDN/OVS, and 5G-NIDD with cross-domain testing, and (ii) multi-domain training that learns a unified model across enterprise and Software-Defined Network (SDN) traffic. Using consistent preprocessing and controlled ablations over balancing strategy, loss function, and client sampling, we find that dataset structure (class separability) largely determines single-domain FL gains. On datasets with lower separability, FL with Per-Client Synthetic Minority Over-sampling Technique (SMOTE) substantially improves Macro-F1 over centralized baselines, while well-separated datasets show limited benefit. However, single-domain models degrade sharply under domain shift, showing substantial degradation in cross-domain transfer. To mitigate this, we combine multi-domain FL with AutoEncoder pretraining and achieve 77% Macro-F1 across environments, demonstrating that FL can learn domain-invariant representations when trained on diverse traffic sources. Overall, our results indicate that Per-Client SMOTE is the preferred balancing strategy for federated NIDS, and that multi-domain training is often necessary when deployment environments differ from training data. Full article
Show Figures

Figure 1

24 pages, 5097 KB  
Article
A Hybrid Federated Learning Framework for Enhancing Privacy and Robustness in Non-Intrusive Load Monitoring
by Jing Rong, Qiuzhan Zhou and Huinan Wu
Sensors 2026, 26(2), 443; https://doi.org/10.3390/s26020443 - 9 Jan 2026
Viewed by 144
Abstract
Non-intrusive load monitoring (NILM), as a key technology in smart-grid advanced metering infrastructure, aims to disaggregate mains power from smart meters into individual load-level power consumption. Traditional NILM methods require centralizing sensitive measurement data from users, which poses significant privacy risks. Federated learning [...] Read more.
Non-intrusive load monitoring (NILM), as a key technology in smart-grid advanced metering infrastructure, aims to disaggregate mains power from smart meters into individual load-level power consumption. Traditional NILM methods require centralizing sensitive measurement data from users, which poses significant privacy risks. Federated learning (FL) enables collaborative training without centralized measurement data, effectively preserving privacy. However, FL-based NILM systems face serious threats from attacks such as model inversion and parameter poisoning, and rely heavily on the availability of a central server, whose failure may compromise measurement robustness. This paper proposes a hybrid FL framework that dynamically switches between centralized FL (CFL) and decentralized FL (DFL) modes, enhancing measurement privacy and system robustness simultaneously. In CFL mode, layer-sensitive pruning and robust parameter aggregation methods are developed to defend against model inversion and parameter poisoning attacks; even with 30% malicious clients, the proposed defense limits the increases in key error metrics to under 15.4%. In DFL mode, a graph attention network (GAT)-based dynamic topology adapts to mitigate topology poisoning attacks, achieving an approximately 17.2% reduction in MAE after an attack and rapidly restoring model performance. Extensive evaluations using public datasets demonstrate that the proposed framework significantly enhances the robustness of smart-grid measurements and effectively safeguards measurement privacy. Full article
(This article belongs to the Section Intelligent Sensors)
Show Figures

Graphical abstract

41 pages, 1538 KB  
Article
SplitML: A Unified Privacy-Preserving Architecture for Federated Split-Learning in Heterogeneous Environments
by Devharsh Trivedi, Aymen Boudguiga, Nesrine Kaaniche and Nikos Triandopoulos
Electronics 2026, 15(2), 267; https://doi.org/10.3390/electronics15020267 - 7 Jan 2026
Viewed by 159
Abstract
While Federated Learning (FL) and Split Learning (SL) aim to uphold data confidentiality by localized training, they remain susceptible to adversarial threats such as model poisoning and sophisticated inference attacks. To mitigate these vulnerabilities, we propose SplitML, a secure and privacy-preserving framework [...] Read more.
While Federated Learning (FL) and Split Learning (SL) aim to uphold data confidentiality by localized training, they remain susceptible to adversarial threats such as model poisoning and sophisticated inference attacks. To mitigate these vulnerabilities, we propose SplitML, a secure and privacy-preserving framework for Federated Split Learning (FSL). By integrating INDCPAD secure Fully Homomorphic Encryption (FHE) with Differential Privacy (DP), SplitML establishes a defense-in-depth strategy that minimizes information leakage and thwarts reconstructive inference attempts. The framework accommodates heterogeneous model architectures by allowing clients to collaboratively train only the common top layers while keeping their bottom layers exclusive to each participant. This partitioning strategy ensures that the layers closest to the sensitive input data are never exposed to the centralized server. During the training phase, participants utilize multi-key CKKS FHE to facilitate secure weight aggregation, which ensures that no single entity can access individual updates in plaintext. For collaborative inference, clients exchange activations protected by single-key CKKS FHE to achieve a consensus derived from Total Labels (TL) or Total Predictions (TP). This consensus mechanism enhances decision reliability by aggregating decentralized insights while obfuscating soft-label confidence scores that could be exploited by attackers. Our empirical evaluation demonstrates that SplitML provides substantial defense against Membership Inference (MI) attacks, reduces temporal training costs compared to standard encrypted FL, and improves inference precision via its consensus mechanism, all while maintaining a negligible impact on federation overhead. Full article
Show Figures

Figure 1

21 pages, 449 KB  
Review
LLM-Assisted Scoping Review of Artificial Intelligence in Brazilian Public Health: Lessons from Transfer and Federated Learning for Resource-Constrained Settings
by Fabiano Tonaco Borges, Gabriela do Manco Machado, Maíra Araújo de Santana, Karla Amorim Sancho, Giovanny Vinícius Araújo de França, Wellington Pinheiro dos Santos and Carlos Eduardo Gomes Siqueira
Int. J. Environ. Res. Public Health 2026, 23(1), 81; https://doi.org/10.3390/ijerph23010081 - 7 Jan 2026
Viewed by 221
Abstract
Artificial intelligence (AI) has become a strategic technology for global health, with increasing relevance amid the climate emergency and persistent digital inequalities. This study examines how AI has been applied in Brazilian healthcare through a scoping review with an in-depth methodological synthesis, focusing [...] Read more.
Artificial intelligence (AI) has become a strategic technology for global health, with increasing relevance amid the climate emergency and persistent digital inequalities. This study examines how AI has been applied in Brazilian healthcare through a scoping review with an in-depth methodological synthesis, focusing on Transfer Learning (TL) and Federated Learning (FL) as approaches to address data scarcity, privacy, and technological dependence. We searched PubMed, SciELO, and the CNPq Theses and Dissertations Repository for peer-reviewed studies on AI applications in Brazil, screened titles using AI-assisted tools with manual validation, and analyzed thematic patterns across methodological and infrastructural dimensions. Among 349 studies retrieved, six explicitly used TL or FL. These techniques were frequently implemented through multi-country research consortia, demonstrating scalability and feasibility for collaborative model training under privacy constraints. However, they remain marginal in mainstream practice despite their ability to deploy AI solutions with limited computational resources while preserving data sovereignty. The findings indicate an emerging yet uneven integration of resource-aware AI in Brazil, underscoring its potential to advance equitable innovation and digital autonomy in health systems of the Global South. Full article
(This article belongs to the Section Global Health)
Show Figures

Figure 1

22 pages, 880 KB  
Article
FedPLC: Federated Learning with Dynamic Cluster Adaptation for Concept Drift on Non-IID Data
by Qi Zhou, Yantao Yu, Jingxiao Ma, Mohammad S. Obaidat, Xing Chang, Mingchen Ma and Shousheng Sun
Sensors 2026, 26(1), 283; https://doi.org/10.3390/s26010283 - 2 Jan 2026
Viewed by 372
Abstract
In practical deployments of decentralized federated learning (FL) in Internet of Things (IoT) environments, the non-independent and identically distributed (Non-IID) nature of client-local data limits model performance. Furthermore, concept drift further exacerbates complexity and introduces temporal uncertainty that significantly degrades convergence and generalization. [...] Read more.
In practical deployments of decentralized federated learning (FL) in Internet of Things (IoT) environments, the non-independent and identically distributed (Non-IID) nature of client-local data limits model performance. Furthermore, concept drift further exacerbates complexity and introduces temporal uncertainty that significantly degrades convergence and generalization. Existing approaches, which mainly rely on model-level similarity or static clustering, struggle to disentangle inherent data heterogeneity from dynamic distributional shifts, resulting in poor adaptability under drift scenarios. This paper proposes FedPLC, a novel FL framework that introduces two mechanism-level innovations: (i) Prototype-Anchored Representation Learning (PARL), a strategy inspired by Learning Vector Quantization (LVQ) that stabilizes the representation space against label noise and distributional shifts by aligning sample embeddings with class prototypes; and (ii) Label-wise Dynamic Community Adaptation (LDCA), a fine-grained adaptation mechanism that dynamically reorganizes classifier heads at the label level, enabling rapid personalization and drift-aware community evolution. Together, PARL and LDCA enable FedPLC to explicitly disentangle static Non-IID heterogeneity from temporal concept drift, achieving robust and fine-grained adaptation for large-scale IoT/edge client populations. Our experimental results on the Fashion-MNIST, CIFAR-10, and SVHN datasets demonstrate that FedPLC outperforms the state-of-the-art federated learning methods designed for concept drift in both abrupt drift and incremental drift scenarios. Full article
(This article belongs to the Section Internet of Things)
Show Figures

Figure 1

Back to TopTop