Sign in to use this feature.

Years

Between: -

Subjects

remove_circle_outline
remove_circle_outline
remove_circle_outline
remove_circle_outline
remove_circle_outline
remove_circle_outline
remove_circle_outline
remove_circle_outline
remove_circle_outline

Journals

Article Types

Countries / Regions

Search Results (80)

Search Parameters:
Keywords = fearful attachment

Order results
Result details
Results per page
Select all
Export citation of selected articles as:
19 pages, 581 KB  
Article
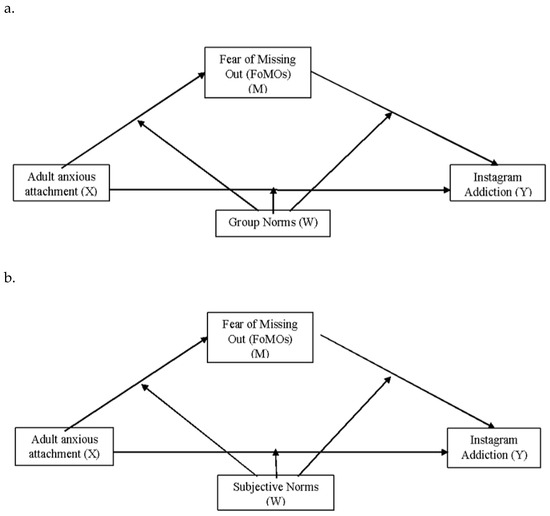
Instagram Addiction in Italian Young Adults: The Role of Social Influence Processes, Meaningful Relationships and Fear of Missing Out
by Venusia Covelli, Alessandra Marelli, Marina Angela Visco, Pietro Crescenzo and Alessandra Bavagnoli
Behav. Sci. 2025, 15(12), 1711; https://doi.org/10.3390/bs15121711 - 10 Dec 2025
Viewed by 248
Abstract
Research on Instagram addiction (IA) has examined a range of psychological and socio-relational factors to explain the addiction, including personality traits, self-esteem, mental health, social approval, and fear of missing out (FoMO), among others. However, no study has integrated both social influence processes [...] Read more.
Research on Instagram addiction (IA) has examined a range of psychological and socio-relational factors to explain the addiction, including personality traits, self-esteem, mental health, social approval, and fear of missing out (FoMO), among others. However, no study has integrated both social influence processes (subjective norms, group norms, and social identity) and meaningful relationships (attachment, dyadic, and friendship ties) with FoMO in relation to IA. This study examined the interplay among social influence processes, meaningful relationships, and FoMO on IA, as well as the moderating roles of subjective and group norms on the indirect effect of anxious attachment on IA via FoMO. The sample consisted of 180 Italian young adults (aged 18–30) who completed validated questionnaires on IA, social influence, relationships, and FoMO after providing consent. Social media use was also explored through an open-ended question. Results indicate that FoMO, social and group norms, and group identification significantly contribute to IA. Anxious attachment had a significant indirect effect on IA via FoMO, with subjective and group norms moderating this association. Qualitative analysis of open-ended responses enriched the understanding of young adults’ social media use. These findings highlight the importance of social influence, relationships, and FoMO in young adults’ Instagram engagement and suggest directions for addressing problematic use in this group. Full article
(This article belongs to the Special Issue Psychological Research on Sexual and Social Relationships)
Show Figures

Figure 1

17 pages, 308 KB  
Article
A Study on the Influence Mechanism of Emotional Interaction and Consumer Digital Hoarding in Agricultural Live Social E-Commerce
by Zhikun Yue, Linling Zhong, Wang Zhang and Xungang Zheng
J. Theor. Appl. Electron. Commer. Res. 2025, 20(4), 331; https://doi.org/10.3390/jtaer20040331 - 1 Dec 2025
Viewed by 426
Abstract
Consumer digital hoarding is becoming increasingly common in agricultural live social e-commerce, where the abundance of product information, seasonal promotions, and origin-based narratives make consumers more inclined to accumulate digital content such as product links, coupons, and live-stream screenshots. This phenomenon not only [...] Read more.
Consumer digital hoarding is becoming increasingly common in agricultural live social e-commerce, where the abundance of product information, seasonal promotions, and origin-based narratives make consumers more inclined to accumulate digital content such as product links, coupons, and live-stream screenshots. This phenomenon not only affects consumers’ digital mental health, consumption behavior, and decision-making ability, but also poses challenges to agricultural merchants and platforms in terms of customer conversion, precision marketing, and supply chain management. Drawing on the SOR model and integrating construal level theory, this paper constructs a research framework to analyze the key factors influencing consumers’ willingness to digitally hoard in the context of agricultural live social e-commerce. Based on a questionnaire survey of 322 consumers, and using the Ordered Probit (O-Probit) model, the empirical results show that emotional interaction significantly influences digital hoarding intention through the chain mediating effects of emotional attachment and fear of missing out (FOMO). Furthermore, social distance and immersion serve as boundary conditions in this mechanism. Our findings not only deepen the understanding of consumer digital hoarding behavior in agricultural live e-commerce, but also provide new insights for agricultural merchants and platforms to better design interaction strategies, balance consumers’ digital accumulation with actual purchasing conversion, and enhance the efficiency of agricultural product marketing. Full article
(This article belongs to the Topic Livestreaming and Influencer Marketing)
Show Figures

Figure 1

21 pages, 1195 KB  
Article
A Pre-Screening Tool to Assess Dog Suitability for Animal-Assisted Interventions: Preliminary Results for Dog-Suitability Tests (SuiTe)
by Giulia Russo, Carmen Borrelli, Giacomo Riggio, Elisa Rosson, Matilde Bentivoglio and Chiara Mariti
Vet. Sci. 2025, 12(12), 1110; https://doi.org/10.3390/vetsci12121110 - 22 Nov 2025
Viewed by 678
Abstract
Animal-assisted interventions (AAIs) or Services (AAS) may cause stress in participating dogs, making the selection of suitable individuals essential to prevent strain. Different non-standardized approaches currently exist to assess dogs’ suitability for AAIs. This preliminary study aimed at evaluating two combined tools, a [...] Read more.
Animal-assisted interventions (AAIs) or Services (AAS) may cause stress in participating dogs, making the selection of suitable individuals essential to prevent strain. Different non-standardized approaches currently exist to assess dogs’ suitability for AAIs. This preliminary study aimed at evaluating two combined tools, a behavioural aptitude test (SuiTe) and an ad hoc revised questionnaire incorporating C-BARQ, for pre-screening dog suitability for AAIs, also in relation to salivary cortisol measured by enzyme immunoassay in N = 38 dogs. Dogs’ behavioural responses to environmental and social stimuli were scored on an X-Y scale and classified by two independent evaluators as suitable (S), pending suitability (P), or unsuitable (U). Non-parametric tests were performed (p < 0.05). Results indicated significant differences between dogs classified as S or P versus U, both in SuiTe valence scores (higher in S and P) and in separation, attachment, and fear/anxiety behaviours assessed by the questionnaire (higher in U). However, suitability in the SuiTe was lower than that assessed by caregivers through an open question. Our study highlights the complexity of this assessment and the limited awareness of caregivers regarding the situations their dogs face every day. Future analyses will refine this multiparametric approach within a One Welfare perspective, ensuring the welfare of both animals and humans involved in AAIs. Full article
Show Figures

Figure 1

8 pages, 185 KB  
Article
Difficult Doctor–Patient Relationships and Attachment Style in Primary Care
by John H. Porcerelli, Reem Eissa and Pierre Morris
Healthcare 2025, 13(22), 2952; https://doi.org/10.3390/healthcare13222952 - 18 Nov 2025
Viewed by 450
Abstract
Background and Objective: Physicians experience 10–30% of patient interactions as being interpersonally difficult, but the sources of difficulty are not well understood, despite the frequency of anecdotal studies of the “difficult patient.” This study examined whether patients rated as “difficult” by their physicians [...] Read more.
Background and Objective: Physicians experience 10–30% of patient interactions as being interpersonally difficult, but the sources of difficulty are not well understood, despite the frequency of anecdotal studies of the “difficult patient.” This study examined whether patients rated as “difficult” by their physicians have more of an insecure attachment style, and whether patients not rated as “difficult” have more of a secure attachment style. Methods: The participants were 100 primary care patients and 28 physicians from a university-based family medicine residency training program in a suburb of Detroit, Michigan, USA. Results: The results revealed that, while adjusting for the patients’ age, education, and income, fearful attachment and the physician’s rating of the patient’s overall health were significantly associated with the physician’s perception of patient difficulty. Conclusions: This study suggests that residency training should include behavioral science education in the assessment and management of insecure attachment styles to ensure that such patients receive optimal care and support the mission of primary care medicine. Full article
17 pages, 1734 KB  
Review
Why Humans Prefer Phylogenetically Closer Species: An Evolutionary, Neurocognitive, and Cultural Synthesis
by Antonio Ragusa
Biology 2025, 14(10), 1438; https://doi.org/10.3390/biology14101438 - 18 Oct 2025
Viewed by 690
Abstract
Humans form deep attachments to some nonhuman animals, yet these attachments are unequally distributed across the tree of life. Drawing on evolutionary biology, comparative cognition, neuroscience, and cultural anthropology, this narrative review explains why empathy and affective preference are typically stronger for phylogenetically [...] Read more.
Humans form deep attachments to some nonhuman animals, yet these attachments are unequally distributed across the tree of life. Drawing on evolutionary biology, comparative cognition, neuroscience, and cultural anthropology, this narrative review explains why empathy and affective preference are typically stronger for phylogenetically closer species—especially mammals—than for distant taxa such as reptiles, fish, or arthropods. We synthesize evidence that signal recognizability (faces, gaze, vocal formants, biological motion) and predictive social cognition facilitate mind attribution to mammals; conserved neuroendocrine systems (e.g., oxytocin) further amplify affiliative exchange, particularly in domesticated dyads (e.g., dog–human). Ontogenetic learning and media narratives magnify these effects, while fear modules and disgust shape responses to some distant taxa. Notwithstanding this average gradient, boundary cases—cephalopods, cetaceans, parrots—show that perceived agency, sociality, and communicative transparency can overcome phylogenetic distance. We discuss measurement (behavioral, psychophysiological, neuroimaging), computational accounts in predictive-processing terms, and implications for animal welfare and conservation. Pragmatically, calibrated anthropomorphism, hands-on education, and messaging that highlights agency, parental care, or ecological function reliably broaden concern for under-represented taxa. Recognizing both evolved priors and cultural plasticity enables more equitable and effective science communication and policy. Expanding empathy beyond its ancestral anchors is not only an ethical imperative but a One Health necessity: safeguarding all species means safeguarding the integrity of our shared planetary life. Full article
Show Figures

Figure 1

19 pages, 1422 KB  
Article
Predicting Attachment Class Using Coherence Graphs: Insights from EEG Studies on the Secretary Problem
by Dor Mizrahi, Ilan Laufer and Inon Zuckerman
Appl. Sci. 2025, 15(16), 9009; https://doi.org/10.3390/app15169009 - 15 Aug 2025
Viewed by 1110
Abstract
Attachment styles, rooted in Bowlby’s Attachment Theory, significantly influence our romantic relationships, workplace behavior, and decision-making processes. Traditional methods like self-report questionnaires often have biases, so we aimed to develop a predictive model using objective physiological data. In our study, participants engaged in [...] Read more.
Attachment styles, rooted in Bowlby’s Attachment Theory, significantly influence our romantic relationships, workplace behavior, and decision-making processes. Traditional methods like self-report questionnaires often have biases, so we aimed to develop a predictive model using objective physiological data. In our study, participants engaged in the Secretary problem, a sequential decision-making task, while their brain activity was recorded with a 16-electrode EEG device. We transformed this data into coherence graphs and used Node2Vec and PCA to convert these graphs into feature vectors. These vectors were then used to train a machine learning model, XGBoost, to predict attachment styles. Using participant-level nested 5-fold cross-validation, our first model achieved 80% accuracy for Secure and 88% for Fearful-avoidant styles but had difficulty distinguishing between Avoidant and Anxious styles. Analysis of the first three principal components showed these two groups overlapped in coherence space, explaining the confusion. To address this, we created a second model that categorized participants as Secure, Insecure, or Extremely Insecure, improving the overall accuracy to about 92%. Together, the results highlight (i) large-scale EEG connectivity as a viable biomarker of attachment, and (ii) the empirical similarity between Anxious and Avoidant profiles when measured electrophysiologically. This method shows promise in using EEG data and machine learning to understand attachment styles. Our findings suggest that future research should include larger and more diverse samples to refine these models. If validated in multi-site cohorts, such graph-based EEG markers could guide personalised interventions by objectively assessing attachment-related vulnerabilities. This study demonstrates the potential for using EEG data to classify attachment styles, which could have important implications for both research and therapeutic practices. Full article
(This article belongs to the Special Issue Brain Functional Connectivity: Prediction, Dynamics, and Modeling)
Show Figures

Figure 1

17 pages, 1728 KB  
Article
Effects of Light Wavelength on Broiler Performance, Blood Cell Profiles, Stress Levels, and Tibiotarsi Morphology
by Angela Perretti, Victor J. Oyeniran, Jaelen M. Cherry, Rosemary H. Whittle, Zachary Grider, Alexander H. Nelson, Seong W. Kang, Gisela F. Erf and Shawna L. Weimer
Animals 2025, 15(16), 2372; https://doi.org/10.3390/ani15162372 - 13 Aug 2025
Cited by 2 | Viewed by 1517
Abstract
Lighting influences broiler production, health, and behavior. The objective of this study was to examine the effects of three light wavelengths (White [350–780 nm], Blue [450 nm], and Green [560 nm]) on broiler production, activity, fear, stress, blood cell profiles, and tibiotarsi (tibia) [...] Read more.
Lighting influences broiler production, health, and behavior. The objective of this study was to examine the effects of three light wavelengths (White [350–780 nm], Blue [450 nm], and Green [560 nm]) on broiler production, activity, fear, stress, blood cell profiles, and tibiotarsi (tibia) morphology. Day-of-hatch male broiler chicks (N = 600) were housed in pens (N = 12) with one lighting treatment for 42 days. Body weight and feed consumption were recorded on day (D) 0, 14, 28, and 42, and the feed conversion ratio was calculated. The Tonic Immobility test was used to assess the latency (seconds) to right from the testing cradle (D12 and D33). Blood was drawn for leukocyte and plasma corticosterone concentrations (D21 and D41). Accelerometers were attached at 2 and 5 weeks of age to measure activity. On D41, thermal images of the head were taken to measure surface temperatures (eye and beak), the bursa of Fabricius (bursa) was extracted for relative bursa weight, and the right and left tibias were extracted for tibia morphology. After sampling, the remaining broilers were processed. Activity was greatest in Green light at Week 2 (261.17 ± 8.52 m/s2, p < 0.0001), and activity was lowest in White light at Week 5 (98.99 ± 8.52 m/s2, p < 0.0001). Broilers under Blue light had lower concentrations of lymphocytes (8.62 ± 0.40 × 103 cells/µL, p = 0.01) and T cells (7.16 ± 0.33 × 103 cells/µL, p = 0.008) compared to White light. Breast yields were greatest (26.89 ± 0.13%, p = 0.01) in the White treatments compared to Green and Blue treatments. These results suggest that blue light may negatively impact immune health, while green light increases activity, without decreasing production performance, and white light can improve carcass traits. Therefore, lighting color can be strategically used to target welfare or production goals. Full article
(This article belongs to the Collection Current Advances in Poultry Research)
Show Figures

Figure 1

19 pages, 427 KB  
Article
The Role of Fear of Negative Evaluation and Loneliness in Linking Insecure Attachment to Social Media Addiction: Evidence from Chinese University Students
by Di Xu and Ruoxi He
Brain Sci. 2025, 15(8), 843; https://doi.org/10.3390/brainsci15080843 - 7 Aug 2025
Viewed by 5506
Abstract
Background and Objectives: With the widespread integration of digital media into daily life, social media addiction (SMA) has become a growing concern for university students’ mental health. Based on attachment theory, this study examined how attachment anxiety and avoidance influence SMA through fear [...] Read more.
Background and Objectives: With the widespread integration of digital media into daily life, social media addiction (SMA) has become a growing concern for university students’ mental health. Based on attachment theory, this study examined how attachment anxiety and avoidance influence SMA through fear of negative evaluation (FNE) and loneliness. Methods: A sample of 400 Chinese university students completed the 16-item short version of the Experiences in Close Relationships Scale (ECR), the 8-item Brief Fear of Negative Evaluation Scale (BFNE), the 6-item Revised UCLA Loneliness Scale–Short Form (RULS-6), and the 6-item Bergen Social Media Addiction Scale (BSMAS). Using the PROCESS macro (Model 6), a chained mediation model was tested. Results: Attachment anxiety positively predicts SMA (β = 0.42); the chained mediation pathway through FNE and loneliness accounts for ab = 0.06 of this effect, alongside additional single-mediator paths. In contrast, attachment avoidance shows a weaker total effect (β = −0.08) and a small negative chained mediation effect (ab = −0.02), offset by opposing single-mediator paths via FNE (negative) and loneliness (positive), resulting in a nonsignificant total indirect effect. Discussion: These findings suggest that in the Chinese cultural context, where social evaluation and belonging are emphasized, insecure attachment may heighten emotional reliance on social media. This study elucidates the socio-emotional mechanisms underlying SMA and extends the application of attachment theory to the digital media environment. Full article
(This article belongs to the Special Issue The Perils of Social Media Addiction)
Show Figures

Figure 1

28 pages, 5572 KB  
Article
Surface Modification of Medical-Grade Titanium and Polyvinyl Chloride with a Novel Catechol-Terminated Compound Containing Zwitterionic Sulfobetaine Functionality for Antibacterial Application
by Nai-Chia Fan, Fang-Min Hsu, Chi-Hui Cheng and Jui-Che Lin
Polymers 2025, 17(15), 2006; https://doi.org/10.3390/polym17152006 - 22 Jul 2025
Viewed by 784
Abstract
Healthcare-associated infection, mainly through medical device-associated infection, remains a critical issue in hospital care. Bacterial adhesion, proliferation, and biofilm formation on the device surface have been considered the foremost cause of medical device-associated infection. Different means have been explored to reduce microbial attachment [...] Read more.
Healthcare-associated infection, mainly through medical device-associated infection, remains a critical issue in hospital care. Bacterial adhesion, proliferation, and biofilm formation on the device surface have been considered the foremost cause of medical device-associated infection. Different means have been explored to reduce microbial attachment and proliferation, including forming a bactericidal or microbial adhesion-resistant surface layer. Fear of limited bactericidal capability if the dead microbes remained adhered to the surface has withheld the widespread use of a bactericidal surface in medical devices if it was intended for long-term use. By contrast, constructing a microbial adhesion-resistant or antifouling surface, such as a surface with zwitterionic functionality, would be more feasible for devices intended to be used for the long term. Nevertheless, a sophisticated multi-step chemical reaction process would be needed. Instead, a simple immersion method that utilized a novel mussel-inspired catechol compound with zwitterionic sulfobetaine functionality, ZDS, was explored in this investigation for the surface modification of substrates with distinctively different surface characteristics, including titanium and polyvinyl chloride. Dopamine, NaIO4 oxidants, and chemicals that could affect ionic interactions (NaCl and polyethyleneimine) were added to the ZDS-containing immersion solution to compare their effects on modifying titanium and PVC substrates. Furthermore, a layer-by-layer immersion method, in which the substrate was first immersed in the no-ZDS-added dopamine-containing solution, followed by the ZDS-containing solution, was also attempted on the PVC substrate. By properly selecting the immersion solution formulation and additional NaIO4 oxidation modification, the antibacterial capability of ZDS-modified substrates can be optimized without causing cytotoxicity. The maximum antibacterial percentages against S. aureus were 84.2% and 81.7% for the modified titanium and PVC substrate, respectively, and both modified surfaces did not show any cytotoxicity. Full article
(This article belongs to the Section Polymer Applications)
Show Figures

Figure 1

18 pages, 322 KB  
Article
Attachment Style During a Partner’s Deployment with the United States Navy: Associations with Relational Satisfaction, Stress, and Changes over Time
by Alaina M. Hansom and Laura K. Guerrero
Int. J. Environ. Res. Public Health 2025, 22(7), 1056; https://doi.org/10.3390/ijerph22071056 - 30 Jun 2025
Viewed by 1805
Abstract
Separation from a loved one can trigger the attachment system and cause stress, especially for those with insecure attachment styles. The present study investigates how attachment style relates to the degree of stress and relational satisfaction individuals experience during one such situation—that of [...] Read more.
Separation from a loved one can trigger the attachment system and cause stress, especially for those with insecure attachment styles. The present study investigates how attachment style relates to the degree of stress and relational satisfaction individuals experience during one such situation—that of being separated from a partner who is on military deployment. Findings from a questionnaire distributed while participants’ partners were deployed show that secure attachment is positively related to relational satisfaction, whereas preoccupied and fearful attachment are negatively related to satisfaction. In addition, having a preoccupied or fearful attachment style is positively associated with experiencing deployment stress, whereas having a secure or dismissive style is negatively related to experiencing deployment stress. This study also addressed whether attachment style might change over the course of deployment and if affectionate writing would lead people to report becoming less insecure. Results from a quasi-experiment using a pre-test–post-test design showed that those who engaged in affectionate writing (versus innocuous writing or no writing) reported less preoccupied attachment over time. Both affectionate and innocuous writing led to less fearful attachment over time in comparison to a no-writing condition. Thus, communicating via writing may be an important tool for reducing attachment insecurity during military deployments. Full article
(This article belongs to the Section Behavioral and Mental Health)
21 pages, 552 KB  
Article
Childhood Sexual Abuse, Adult Attachment Styles, and Involvement in BDSM Practices in Adult Intimate Relationships
by Maja Selič and Vesna Jug
Behav. Sci. 2025, 15(6), 813; https://doi.org/10.3390/bs15060813 - 13 Jun 2025
Viewed by 7165
Abstract
This study aimed to examine the role of childhood sexual abuse in attachment styles and involvement in BDSM (bondage, discipline, dominance, submission, and sadomasochism) practices in adult intimate relationships. A model was built to test the predictive value of factors for involvement in [...] Read more.
This study aimed to examine the role of childhood sexual abuse in attachment styles and involvement in BDSM (bondage, discipline, dominance, submission, and sadomasochism) practices in adult intimate relationships. A model was built to test the predictive value of factors for involvement in BDSM practices. This study included 318 participants. Demographic data were collected and three questionnaires were used: the Childhood Trauma Questionnaire (CTQ) identified past sexual abuse, the Adult Attachment Scale (RSQ) assessed attachment style in adulthood, and the Sadomasochism Checklist (SMCL) assessed interest in masochistic practices. The results show that childhood sexual abuse is associated with practicing and enjoying BDSM, positively with submissiveness, negatively with dominance, and positively with a composite score measuring both submissiveness and dominance. It is also linked to fearful and preoccupied attachment styles in adulthood, but not dismissive attachment. Men exhibit higher levels of submissiveness and dominance in BDSM compared to women. Older individuals are more inclined to engage in BDSM. Urban residents show higher involvement in BDSM compared to those in other environments. Homosexual or bisexual individuals in open relationships are more frequently involved in BDSM. These findings highlight the complexity of connections between past experiences, sexual preferences in BDSM, and secure attachment in intimate relationships. Full article
(This article belongs to the Special Issue Psychology of Sexual and Gender Diversity)
Show Figures

Figure 1

14 pages, 1045 KB  
Article
The Impact of Neuroticism and Daydreaming in the Link Between Attachment and Suicide Risk in Emerging Adults
by Danilo Calaresi, Valeria Saladino, Fiorenza Giordano and Valeria Verrastro
Eur. J. Investig. Health Psychol. Educ. 2025, 15(4), 52; https://doi.org/10.3390/ejihpe15040052 - 3 Apr 2025
Cited by 4 | Viewed by 2127
Abstract
Insecure attachment styles (AS) are related to increased emotional distress, leading individuals to employ unhealthy coping mechanisms. These maladaptive strategies are often linked to impaired functioning, feelings of hopelessness, and isolation, all of which are recognized as risk factors for suicide. This study [...] Read more.
Insecure attachment styles (AS) are related to increased emotional distress, leading individuals to employ unhealthy coping mechanisms. These maladaptive strategies are often linked to impaired functioning, feelings of hopelessness, and isolation, all of which are recognized as risk factors for suicide. This study aimed to examine whether neuroticism and maladaptive daydreaming (MD) sequentially mediate the relationship between AS and suicide risk (SR). A total of 1152 emerging adults (50% female) between the ages of 18 and 25 completed self-report questionnaires. The results revealed that secure attachment (SA) did not show any direct relationship with MD, but it was linked to SR through the mediating influence of neuroticism. Dismissing attachment (DA) did not demonstrate any connections with the other variables. The path among preoccupied attachment (PA) and SR was fully mediated by neuroticism and MD, while the path among fearful attachment (FA) and (SR) was partially mediated by these factors. These findings suggest that addressing neuroticism and MD could be crucial in reducing SR, especially among individuals with specific AS. Additionally, the results underscore the importance of personalized approaches, as interventions may need to be tailored to individuals’ specific AS. Full article
Show Figures

Figure 1

27 pages, 2385 KB  
Article
Attachment Style, Task Difficulty, and Feedback Type: Effects on Cognitive Load
by Dor Mizrahi, Ilan Laufer and Inon Zuckerman
Behav. Sci. 2025, 15(4), 427; https://doi.org/10.3390/bs15040427 - 27 Mar 2025
Cited by 1 | Viewed by 2036
Abstract
This study examines how attachment styles influence cognitive load during a dot counting task with varying difficulty levels and feedback types. From an initial pool of 96 participants, 27 were selected based on attachment classifications from the Experiences in Close Relationships-Revised (ECR-R) questionnaire. [...] Read more.
This study examines how attachment styles influence cognitive load during a dot counting task with varying difficulty levels and feedback types. From an initial pool of 96 participants, 27 were selected based on attachment classifications from the Experiences in Close Relationships-Revised (ECR-R) questionnaire. These participants completed the task while receiving personal and group-based feedback, and EEG recordings monitored cognitive load using the theta/beta ratio (TBR). Results show that negative personal feedback consistently elevated cognitive load across all attachment styles. Avoidant and fearful-avoidant individuals did not exhibit significant differences in cognitive load between positive and negative group feedback, suggesting a relatively stable response regardless of feedback valence. In contrast, securely attached individuals showed increased cognitive load under negative feedback conditions. Furthermore, individuals with higher attachment-related anxiety or avoidance experienced more pronounced increases in cognitive load as task difficulty increased. These findings suggest that attachment-related differences shape cognitive responses to feedback and task complexity level. The study highlights the role of adaptive feedback strategies in optimizing cognitive engagement across different attachment profiles. Full article
(This article belongs to the Special Issue Cognitive Control and Interaction)
Show Figures

Figure 1

10 pages, 609 KB  
Article
The Puppies’ Age at Adoption Time Influences the Behavioral Responses of Adult Dog
by Raffaella Cocco, Francesca Arfuso, Sara Sechi, Giuseppe Piccione, Claudia Giannetto, Federica Arrigo and Maria Rizzo
Vet. Sci. 2025, 12(2), 176; https://doi.org/10.3390/vetsci12020176 - 14 Feb 2025
Cited by 1 | Viewed by 4935
Abstract
Early socialization and appropriate adoption time are key factors in shaping canine behavior and welfare. Stress and behavioral challenges are major concerns for owners, often leading to abandonment. Stress can be assessed through physiological and behavioral indicators, with behavior being a noninvasive and [...] Read more.
Early socialization and appropriate adoption time are key factors in shaping canine behavior and welfare. Stress and behavioral challenges are major concerns for owners, often leading to abandonment. Stress can be assessed through physiological and behavioral indicators, with behavior being a noninvasive and practical measure. Canine development includes critical sensitive periods, particularly the socialization phase (3–12 weeks), when puppies form primary social bonds and adapt to novel stimuli. Lack of positive experiences during this period can lead to adult behavioral problems like fear, aggression, or anxiety. This study analyzed the behaviors of 107 dogs adopted at different ages (≤1 month to ≥4 months) and from varied origin contexts (shelters, breeders, private). Using the validated C-BARQ tool, the research found that the age at adoption significantly influenced behavior, with puppies adopted ≤1 or ≤2 months showing higher behavioral signs of fear, anxiety, and attachment and attention-seeking tendencies compared to those adopted later. The findings highlight the importance of socialization and appropriate adoption timing to prevent behavioral issues. The study underscores the value of educating owners and shelters about expected behavioral changes and the benefits of professional behavioral assessments. By fostering realistic expectations and proactive interventions, these insights aim to improve canine welfare and reduce abandonment rates. Full article
Show Figures

Figure 1

16 pages, 672 KB  
Article
Risk Factors for Love Addiction in a Sample of Young Adult Students: A Multiple Mediation Model Exploring the Role of Adult Attachment, Separation Anxiety, and Defense Mechanisms
by Eleonora Topino, Marco Cacioppo, Shady Dell’Amico and Alessio Gori
Behav. Sci. 2024, 14(12), 1222; https://doi.org/10.3390/bs14121222 - 18 Dec 2024
Cited by 3 | Viewed by 7977
Abstract
In certain situations, romantic engagement with a partner can have detrimental effects on an individual’s well-being and overall health, exhibiting features attributable to addictive behaviors. Considering the clinical significance of this phenomenon and its prevalence among adolescents and young adults, the objective of [...] Read more.
In certain situations, romantic engagement with a partner can have detrimental effects on an individual’s well-being and overall health, exhibiting features attributable to addictive behaviors. Considering the clinical significance of this phenomenon and its prevalence among adolescents and young adults, the objective of this study was to investigate the potential associations between some risk factors for love addiction in a sample of university students, with a specific focus on adult attachment, separation anxiety, and defense mechanisms. A total of 332 participants (Mage = 23 years; SD = 2.462) completed a survey consisting of the Love Addiction Inventory—Short Form, Relationship Questionnaire, Seven Domains Addiction Scale (Separation Anxiety domain), and Forty Item Defense Style Questionnaire. The data were analyzed using Pearson’s correlation, and a multiple mediation model was also implemented. Results showed that fearful attachment was significantly and positively associated with love addiction. Furthermore, this relationship was mediated by separation anxiety and neurotic/immature defense mechanisms too. These findings contribute to the existing literature on love addiction and provide valuable insights for future research and clinical practice. Full article
(This article belongs to the Special Issue Wellbeing and Mental Health among Students)
Show Figures

Figure 1

Back to TopTop