Sign in to use this feature.

Years

Between: -

Subjects

remove_circle_outline
remove_circle_outline
remove_circle_outline
remove_circle_outline
remove_circle_outline
remove_circle_outline

Journals

Article Types

Countries / Regions

Search Results (15)

Search Parameters:
Keywords = exo-agriculture

Order results
Result details
Results per page
Select all
Export citation of selected articles as:
16 pages, 2071 KB  
Article
Comprehensive Evaluation of a Passive Upper-Limb Exoskeleton in Agricultural Tasks: Integrating Physiological, Postural, and Cognitive Measures
by Sung-Seok Ko, Byungkyu Choi, Jaehyun Park, Mintae Seo and Jaejin Hwang
Sensors 2025, 25(24), 7640; https://doi.org/10.3390/s25247640 - 16 Dec 2025
Viewed by 492
Abstract
This study evaluated the effects of a passive upper-limb exoskeleton in agricultural work using a repeated-measures design with 24 adult males across three exoskeleton conditions (No Exo, Prototype, and Airframe), three work directions (left, front, and right), and two work distances (near and [...] Read more.
This study evaluated the effects of a passive upper-limb exoskeleton in agricultural work using a repeated-measures design with 24 adult males across three exoskeleton conditions (No Exo, Prototype, and Airframe), three work directions (left, front, and right), and two work distances (near and far). Outcomes included muscle activity, center of pressure travel, task completion time, perceived exertion, body part discomfort, and usability. Airframe use significantly reduced shoulder and upper-arm muscle activity by about 25–35 percent, consistent with the mechanical sharing of shoulder elevation torque. Erector spinae activity showed a compensatory increase trend, suggesting heightened trunk stabilization demands. Center of pressure varied by direction and distance, with greater excursion for leftward and far tasks, but did not differ among exoskeleton conditions, indicating preserved postural stability. Task time was unaffected by exoskeleton and distance but was longest for leftward tasks. Perceived exertion and discomfort varied by direction and distance and tended to be lower on average with Airframe. Usability differed only in the effectiveness factor, which favored Airframe. An integrated evaluation emphasizing EMG, center of pressure, and perceived fatigue, with usability as needed, is recommended for field validation. Full article
(This article belongs to the Special Issue Smart Sensors for Ergonomics and Assisted Robotics Applications)
Show Figures

Figure 1

20 pages, 1168 KB  
Article
The Use of Metabolic Inducers in Wheat to Increase the Nutritional and Functional Value of Grain
by Wojciech Biszczak, Izabela Jośko, Michał Świeca, Karol Kraska, Małgorzata Haliniarz and Krzysztof Różyło
Molecules 2025, 30(24), 4699; https://doi.org/10.3390/molecules30244699 - 8 Dec 2025
Viewed by 290
Abstract
Stimulation of plant metabolism is a research direction for increasing the nutritional and functional value of food. In a two-year field experiment with spring wheat, eight inducers from different groups (bio- and abiotic; exo- and endogenous) were used. The tested inducers had varied [...] Read more.
Stimulation of plant metabolism is a research direction for increasing the nutritional and functional value of food. In a two-year field experiment with spring wheat, eight inducers from different groups (bio- and abiotic; exo- and endogenous) were used. The tested inducers had varied and significant effects on wheat grain yield and quality. Hydrogen peroxide, chitin, and chitosan hydrochloride increased phenolic content and antioxidant activity (by 13.7%, 15.7%, and 10.1%, respectively, compared to control). Analysis of the amino acid composition of caryopses flour showed a significant increase in the content of aspartic acid, alanine, phenylalanine, and arginine after the application of hydrogen peroxide. Application of chitosan hydrochloride, L-phenylalanine, and chitin resulted in an increase in APX gene expression, while sodium hypochlorite significantly decreased CAT gene expression. Potassium iodide and sodium hypochlorite significantly reduced grain yield (by 10.6% and 14.4%, respectively, compared to control) and also worsened quality parameters of grain. Hydrogen peroxide, chitin, and chitosan hydrochloride showed the greatest stimulatory potential, as their application did not worsen, and in some cases improved, yield parameters and increased the phenolic content and antioxidant activity of grain. Hydrogen peroxide further improved the amino acid composition of grains. However, further research is needed to understand the mechanisms of effects on plants and to optimize the use of these inducers in agricultural practice. Full article
Show Figures

Figure 1

33 pages, 2728 KB  
Review
Advances in Chitosanase Research: From Structure and Function to Green Biocatalytic Production of Chitooligosaccharides
by Oanh Thi Kim Nguyen, Parushi Nargotra, Po-Ting Chen, Chwen-Jen Shieh, Yung-Chuan Liu and Chia-Hung Kuo
Catalysts 2025, 15(9), 863; https://doi.org/10.3390/catal15090863 - 6 Sep 2025
Viewed by 1379
Abstract
Chitosanases are glycoside hydrolases (GHs) that catalyze the endo- or exo-type cleavage of β-1,4-glycosidic linkages in chitosan, enabling the selective production of chitooligosaccharides (COSs) with well-defined structures and diverse bioactivities. Owing to their substrate specificity and environmentally friendly catalytic action, chitosanases have garnered [...] Read more.
Chitosanases are glycoside hydrolases (GHs) that catalyze the endo- or exo-type cleavage of β-1,4-glycosidic linkages in chitosan, enabling the selective production of chitooligosaccharides (COSs) with well-defined structures and diverse bioactivities. Owing to their substrate specificity and environmentally friendly catalytic action, chitosanases have garnered increasing attention as sustainable biocatalysts for COS production, with broad application potential in agriculture, food, medicine, and cosmetics. This review provides a comprehensive overview of recent advances in chitosanase research, focusing on the catalytic mechanisms and structure–function relationships that govern substrate selectivity and functional divergence across different GH families. Microbial diversity and heterologous expression systems for chitosanase production are discussed in parallel with biochemical characterization to support the rational selection of enzymes for specific biotechnological applications. Advances in protein engineering and computational approaches are highlighted as strategies to improve catalytic efficiency, substrate range, and stability. In addition, bioprocess optimization is addressed, with emphasis on fermentation using low-cost substrates and the application of immobilized enzymes and nano-biocatalyst systems for green and efficient COS production. Summarizing and discussing previous findings are essential to support future research and facilitate the development of next-generation chitosanases for sustainable industrial use. Full article
Show Figures

Graphical abstract

10 pages, 799 KB  
Brief Report
Heterologous Expression of the Nitrogen-Fixing Gene Cluster from Paenibacillus polymyxa in Bacillus subtilis
by Xiuling Wang, Shiqing Gao, Jun Fu and Ruijuan Li
Microorganisms 2025, 13(6), 1320; https://doi.org/10.3390/microorganisms13061320 - 6 Jun 2025
Viewed by 2109
Abstract
Microbially mediated biological nitrogen fixation is pivotal to sustainable agricultural development. However, optimizing nitrogenase activity in native biological nitrogen-fixing bacteria has been hindered by the complexities of genetic manipulation. Heterologous expression has served as a foundational strategy for engineering next-generation nitrogen-fixing microbial agents. [...] Read more.
Microbially mediated biological nitrogen fixation is pivotal to sustainable agricultural development. However, optimizing nitrogenase activity in native biological nitrogen-fixing bacteria has been hindered by the complexities of genetic manipulation. Heterologous expression has served as a foundational strategy for engineering next-generation nitrogen-fixing microbial agents. In this study, genomic analysis of Paenibacillus polymyxa CR1 revealed an 11 kb nitrogen-fixing (nif) gene cluster. The nif cluster was first synthesized and then assembled using ExoCET technology and finally integrated into the genome of Bacillus subtilis 168 via double-exchange recombination. RT-PCR confirmed the transcription of the nif cluster; however, no nitrogenase activity was detected in the acetylene reduction assay. A promoter replacement strategy (replacing the native promoter with Pveg) enabled B. subtilis to produce active nitrogenase. However, stronger promoters—namely, P43 and Ptp2—did not further enhance nitrogenase activity. This demonstrates that promoter selection requires balancing transcriptional strength with systemic compatibility, particularly for metalloenzymes demanding precise cofactor assembly. This is the first report describing the heterologous expression of the nif gene cluster in B. subtilis, establishing a foundation for engineering high-efficiency nitrogen-fixing biofertilizers. Full article
(This article belongs to the Special Issue Plant Growth-Promoting Bacteria)
Show Figures

Figure 1

18 pages, 996 KB  
Article
Unveiling Fungi Armor: Preliminary Study on Fortifying Pisum sativum L. Seeds against Drought with Schizophyllum commune Fries 1815 Polysaccharide Fractions
by Jovana Mišković, Gordana Tamindžić, Milena Rašeta, Maja Ignjatov, Nenad Krsmanović, Gordana Gojgić-Cvijović and Maja Karaman
Microorganisms 2024, 12(6), 1107; https://doi.org/10.3390/microorganisms12061107 - 29 May 2024
Cited by 2 | Viewed by 1627
Abstract
Amidst worsening climate change, drought stress imperils global agriculture, jeopardizing crop yields and food security, thereby necessitating the urgent exploration of sustainable methods like biopriming for the harnessing of beneficial microorganisms to bolster plant resilience. Recent research has revealed diverse biological compounds with [...] Read more.
Amidst worsening climate change, drought stress imperils global agriculture, jeopardizing crop yields and food security, thereby necessitating the urgent exploration of sustainable methods like biopriming for the harnessing of beneficial microorganisms to bolster plant resilience. Recent research has revealed diverse biological compounds with versatile applications produced by Schizophyllum commune, rendering this fungus as a promising contender for biopriming applications. For the first time, this study aimed to investigate the potential of S. commune exo- (EPSH) and intra-polysaccharides (IPSH) isolated from two strains—Italian (ITA) and Serbian (SRB)—under submerged cultivation to enhance the resilience of Pisum sativum L. seeds through the biopriming technique. Testing of the seed quality for the bioprimed, hydroprimed, and unprimed seeds was conducted using a germination test, under optimal and drought conditions, while characterization of the PSHs included FTIR analysis, microanalysis, and determination of total protein content (TPC). The FTIR spectra of EPSH and IPSH were very similar but revealed the impurities, while microanalysis and TPC confirmed a different presence of proteins in the isolated PSHs. In optimal conditions, the IPSH SRB increased germination energy by 5.50% compared to the control; however, the highest percentage of germination (94.70%) was shown after biopriming with the PSH isolated from the ITA strain. Additionally, all assessed treatments resulted in a boost in seedling growth and biomass accumulation, where the ITA strain demonstrated greater effectiveness in optimal conditions, while the SRB strain showed superiority in drought conditions. The drought tolerance indices increased significantly in response to all examined treatments during the drought, with EPSH ITA (23.00%) and EPSH SRB (24.00%) demonstrating the greatest effects. Results of this preliminary study demonstrate the positive effect of isolated PSH, indicating their potential as biopriming agents and offering insights into novel strategies for agricultural resilience. Full article
Show Figures

Figure 1

15 pages, 2230 KB  
Article
Enhanced Enzymatic Degradability of Livestock Blood Pretreated with Ultrasonic Technique
by Mi-Jin Jeon and Yong-Woo Jeon
Appl. Sci. 2024, 14(4), 1676; https://doi.org/10.3390/app14041676 - 19 Feb 2024
Cited by 1 | Viewed by 2031
Abstract
Livestock blood, a major organic waste generated by the livestock industry, poses a risk of pollution due to its rapid decomposition. However, it is a potential protein source for agricultural purposes due to its protein-rich organic matter. In this study, we conducted studies [...] Read more.
Livestock blood, a major organic waste generated by the livestock industry, poses a risk of pollution due to its rapid decomposition. However, it is a potential protein source for agricultural purposes due to its protein-rich organic matter. In this study, we conducted studies on an eco-friendly, scalable, and effective protein degradation process using livestock blood to reduce waste and produce an amino acid liquid fertilizer that can be recycled for agricultural use. Ultrasonic technology was applied as a pretreatment method to improve the enzymatic hydrolysis efficiency of proteins in livestock blood, and the optimal conditions that led to 95.91% solubilization rate of hemoglobin were ultrasound duration for 30 min at an ultrasound density of 0.5 W/mL. As a result of hydrolyzing ultrasonically pretreated blood by mixing exo- and endo-type proteolytic enzymes, the optimal combination was a mixture of Savinase® 1% and Flavourzyme® 1%. After 4 h of reaction, the protein concentration was 27.8 mg/mL and the amino acid concentration was confirmed to be 54.6 mg/mL. This is about 4.2 times higher than the amino acid concentration of blood without ultrasound pretreatment, 13.1 mg/mL, and it was confirmed that sonication has a significant effect on improving protein degradation efficiency. As protein degradation increased, the viscosity of blood gradually decreased, suggesting that the physical force applied to the agitator torque diminished during the enzyme reaction; a significant correlation between protein and amino acid concentrations (biological factors) and torque (mechanical factor) was observed. Measuring torque during an enzyme reaction can confirm the extent of the enzyme reaction, so it can be used as an indicator of reaction progress when scaling up the process in the future. Full article
(This article belongs to the Section Materials Science and Engineering)
Show Figures

Figure 1

19 pages, 5975 KB  
Article
Bacterial Endophytes from Legumes Native to Arid Environments Are Promising Tools to Improve Mesorhizobium–Chickpea Symbiosis under Salinity
by Roukaya Ben Gaied, Imed Sbissi, Mohamed Tarhouni and Clarisse Brígido
Biology 2024, 13(2), 96; https://doi.org/10.3390/biology13020096 - 3 Feb 2024
Cited by 11 | Viewed by 3699
Abstract
Symbiotic nitrogen fixation is a major contributor of N in agricultural ecosystems, but the establishment of legume–rhizobium symbiosis is highly affected by soil salinity. Our interest is focused on the use of non-rhizobial endophytes to assist the symbiosis between chickpea and its microsymbiont [...] Read more.
Symbiotic nitrogen fixation is a major contributor of N in agricultural ecosystems, but the establishment of legume–rhizobium symbiosis is highly affected by soil salinity. Our interest is focused on the use of non-rhizobial endophytes to assist the symbiosis between chickpea and its microsymbiont under salinity to avoid loss of production and fertility. Our aims were (1) to investigate the impact of salinity on both symbiotic partners; including on early events of the Mesorhizobium-chickpea symbiosis, and (2) to evaluate the potential of four non-rhizobial endophytes isolated from legumes native to arid regions (Phyllobacterium salinisoli, P. ifriqiyense, Xanthomonas translucens, and Cupriavidus respiraculi) to promote chickpea growth and nodulation under salinity. Our results show a significant reduction in chickpea seed germination rate and in the microsymbiont Mesorhizobium ciceri LMS-1 growth under different levels of salinity. The composition of phenolic compounds in chickpea root exudates significantly changed when the plants were subjected to salinity, which in turn affected the nod genes expression in LMS-1. Furthermore, the LMS-1 response to root exudate stimuli was suppressed by the presence of salinity (250 mM NaCl). On the contrary, a significant upregulation of exoY and otsA genes, which are involved in exopolysaccharide and trehalose biosynthesis, respectively, was registered in salt-stressed LMS-1 cells. In addition, chickpea co-inoculation with LMS-1 along with the consortium containing two non-rhizobial bacterial endophytes, P. salinisoli and X. translucens, resulted in significant improvement of the chickpea growth and the symbiotic performance of LMS-1 under salinity. These results indicate that this non-rhizobial endophytic consortium may be an appropriate ecological and safe tool to improve chickpea growth and its adaptation to salt-degraded soils. Full article
(This article belongs to the Collection Plant Growth-Promoting Bacteria: Mechanisms and Applications)
Show Figures

Figure 1

17 pages, 3613 KB  
Article
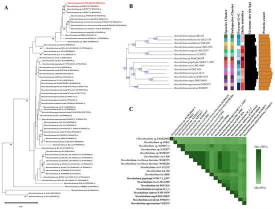
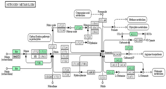
Comparative Genome Analysis of Polar Mesorhizobium sp. PAMC28654 to Gain Insight into Tolerance to Salinity and Trace Element Stress
by Anamika Khanal, So-Ra Han, Jun Hyuck Lee and Tae-Jin Oh
Microorganisms 2024, 12(1), 120; https://doi.org/10.3390/microorganisms12010120 - 7 Jan 2024
Cited by 2 | Viewed by 2696
Abstract
In this study, Mesorhizobium sp. PAMC28654 was isolated from a soil sample collected from the polar region of Uganda. Whole-genome sequencing and comparative genomics were performed to better understand the genomic features necessary for Mesorhizobium sp. PAMC28654 to survive and thrive in extreme [...] Read more.
In this study, Mesorhizobium sp. PAMC28654 was isolated from a soil sample collected from the polar region of Uganda. Whole-genome sequencing and comparative genomics were performed to better understand the genomic features necessary for Mesorhizobium sp. PAMC28654 to survive and thrive in extreme conditions and stresses. Additionally, diverse sequence analysis tools were employed for genomic investigation. The results of the analysis were then validated using wet-lab experiments. Genome analysis showed trace elements’ resistant proteins (CopC, CopD, CzcD, and Acr3), exopolysaccharide (EPS)-producing proteins (ExoF and ExoQ), and nitrogen metabolic proteins (NarG, NarH, and NarI). The strain was positive for nitrate reduction. It was tolerant to 100 mM NaCl at 15 °C and 25 °C temperatures and resistant to multiple trace elements (up to 1 mM CuSO4·5H2O, 2 mM CoCl2·6H2O, 1 mM ZnSO4·7H2O, 0.05 mM Cd(NO3)2·4H2O, and 100 mM Na2HAsO4·7H2O at 15 °C and 0.25 mM CuSO4·5H2O, 2 mM CoCl2·6H2O, 0.5 mM ZnSO4·7H2O, 0.01 mM Cd(NO3)2·4H2O, and 100 mM Na2HAsO4·7H2O at 25 °C). This research contributes to our understanding of bacteria’s ability to survive abiotic stresses. The isolated strain can be a potential candidate for implementation for environmental and agricultural purposes. Full article
(This article belongs to the Section Environmental Microbiology)
Show Figures

Figure 1

18 pages, 3631 KB  
Article
Analysis of Rumen Degradation Characteristics, Attached Microbial Community, and Cellulase Activity Changes of Garlic Skin and Artemisia argyi Stalk
by Mingming Gu, Haoyu Liu, Xinghui Jiang, Shuiling Qiu, Keyao Li, Jianing Lu, Mingrui Zhang, Yujun Qiu, Benzhi Wang, Zhiyi Ma and Qianfu Gan
Animals 2024, 14(1), 169; https://doi.org/10.3390/ani14010169 - 4 Jan 2024
Cited by 4 | Viewed by 3535
Abstract
The purpose of this study was to study the chemical composition, rumen degradation characteristics, surface attached microbial community and cellulase activity of garlic skin (GS) and Artemisia argyi stalk (AS), in order to explain their feeding value. Four 14-month-old healthy Min Dong male [...] Read more.
The purpose of this study was to study the chemical composition, rumen degradation characteristics, surface attached microbial community and cellulase activity of garlic skin (GS) and Artemisia argyi stalk (AS), in order to explain their feeding value. Four 14-month-old healthy Min Dong male goats with permanent rumen fistula were selected as experimental animals. The rumen degradation characteristics of GS and AS were determined by using the nylon bag method, and the bacterial composition, cellulase activity and their relationship on the surface of the two groups were analyzed with high-throughput sequencing of 16S rRNA gene. The results showed that in GS and AS, the effective degradation rate (ED) values of dry matter (DM) were 42.53% and 37.12%, the ED values of crude protein (CP) were 37.19% and 43.38%, the ED values of neutral detergent fiber (NDF) were 36.83% and 36.23%, and the ED values of acid detergent fiber (ADF) were 33.81% and 34.77%. During rumen degradation, the richness and evenness of bacteria attached to the AS surface were higher. At the phylum level, Bacteroidetes and Firmicutes were always the main rumen bacteria in the two groups. At the genus level, fiber-degrading bacteria such as Prevotella, Treponema, and Ruminococcus showed higher levels in GS (p < 0.05). Compared with GS, the activity of β-glucosidase (BG enzyme), endo-β-1,4-glucanase (C1 enzyme), exo-β-1,4-glucanase (Cx enzyme) and neutral xylanase (NEX enzyme) attached to AS surface showed a higher trend. Correlation analysis showed that the relative abundance of Succinivibrio and Rikenellaceae_RC9_gut_group was positively correlated with the rumen degradability of nutrients in GS, and the relative abundance of Christensenellaceae R-7_group, Succinivibrio and Ruminococcus was positively correlated with the rumen degradability of nutrients in AS. The conclusion of this study shows that AS has more potential to become ruminant roughage than GS. In addition, this study also revealed the relationship between cellulase activity and bacteria, which provided new information for us to better analyze the effects of GS and AS on the rumen of ruminants and provided an important theoretical basis for the development and utilization of agricultural by-products. Full article
Show Figures

Figure 1

23 pages, 4576 KB  
Article
Soil Microbial and Enzymatic Properties in Luvisols as Affected by Different Types of Agricultural Land-Use Systems and Soil Depth
by Anna Piotrowska-Długosz, Jacek Długosz, Barbara Kalisz and Michał Gąsiorek
Agronomy 2024, 14(1), 83; https://doi.org/10.3390/agronomy14010083 - 29 Dec 2023
Cited by 5 | Viewed by 2437
Abstract
Determination of the microbial and enzymatic properties in soil is primarily concentrated on the surface layers of the soil profiles; however, it is well known that the transformation of soil organic matter also occurs in the deeper horizons of the soil profile. The [...] Read more.
Determination of the microbial and enzymatic properties in soil is primarily concentrated on the surface layers of the soil profiles; however, it is well known that the transformation of soil organic matter also occurs in the deeper horizons of the soil profile. The aim of this study was to assess any changes in specific sets of enzyme activities and their associated physicochemical properties as affected by two different agricultural land-use systems and soil depth. Changes in the studied properties were determined across four Luvisol profiles in two agricultural land uses (arable land and vineyards). The enzyme activities associated with the transformation of C, N and P were analyzed. Additionally, the activity of some oxidoreductases and the fluorescein diacetate hydrolysis (FDAH) rate were also determined. Moreover, the content of the various forms of soil carbon, nitrogen, phosphorus (including microbial biomass C, N and P) and some other properties (pH, clay and silt content) were assessed. Agricultural land use significantly affected the microbial biomass content and as well as the studied enzyme activities. Most of the studied enzymes exhibited a higher activity in the grapevine (GV) profiles, which was followed by the winter wheat (WW) profiles; however, the largest variability occurred for the urease activity. There was no clear differentiation between the two studied land uses for the activity of nitrate reductase, dehydrogenases, acid phosphatase, or endo- and exo-cellulase. Irrespective of the plant being cultivated, the soil variables decreased significantly with increasing soil depth, wherein the greatest changes were observed between the surface and sub-surface soil horizons (I–II). The activity of some enzymes (e.g., the urease activity in WW profiles) decreased gradually across the soil profiles, while others were located almost solely within the surface layers (e.g., the nitrate reductase activity in the GV profiles as well as invertase in the WW profiles). The α-glucosidase activity did not exhibit any statistically significant changes along the analyzed profiles. The activity of phenol oxidase and peroxidase also revealed different trends along the studied profiles compared to the other enzymes and did not decrease gradually with depth. The microbial biomass of the C, N and P content was generally the highest in the upper horizons and gradually decreased with depth, wherein the largest decrease was observed between the surface and sub-surface horizon. The studied enzyme activities were more dependent on the soil carbon content compared to the other soil properties. And thus, in the C-rich horizons (C > 4 g kg) for the surface and subsurface layers the enzyme activities were highly correlated with TOC, DOC and MBC content as compared to the deeper, C-low horizons (C < 4 g kg). By examining how the microbial and enzymatic properties change across the soil profiles, it is possible to gain valuable insight into the long-term biogeochemical processes that are involved in soil fertility and in the health of agricultural ecosystems. Full article
(This article belongs to the Section Soil and Plant Nutrition)
Show Figures

Figure 1

15 pages, 2436 KB  
Article
Growth, Anatomical, and Biochemical Responses of the Space Farming Candidate Brassica rapa L. Microgreens to Low-LET Ionizing Radiation
by Sara De Francesco, Chiara Amitrano, Ermenegilda Vitale, Giulia Costanzo, Mariagabriella Pugliese, Cecilia Arrichiello, Gianluca Ametrano, Paolo Muto, Carmen Arena and Veronica De Micco
Horticulturae 2023, 9(4), 452; https://doi.org/10.3390/horticulturae9040452 - 1 Apr 2023
Cited by 10 | Viewed by 4218
Abstract
An adequate and balanced diet is fundamental in preserving the health of astronauts from several space-induced diseases. Therefore, the integration of a diet with fresh food, rich in bioactive compounds such as microgreens produced directly onboard, may be useful in space for human [...] Read more.
An adequate and balanced diet is fundamental in preserving the health of astronauts from several space-induced diseases. Therefore, the integration of a diet with fresh food, rich in bioactive compounds such as microgreens produced directly onboard, may be useful in space for human nutrition. However, ionizing radiation (IR) in space represents a significant hindrance for organisms, with potential critical outcomes on plant morpho-anatomical, eco-physiological, and biochemical aspects, depending on the plant and IR features (e.g., species, developmental stage, IR dose, and type). In this study, we analyzed the effect of different doses of X-rays (0-control, 0.3, 1, 10, 20, and 30 Gy) on the morpho-anatomical and nutritional traits of microgreens of Brassica rapa L., irradiated at the stage of germinated seeds. After the irradiation, microgreens were cultivated in controlled conditions. At harvest, the morpho-biometric traits were analyzed, along with the leaf functional anatomical traits and the phytochemical content of the aboveground biomass. The results showed that X-ray exposure does not induce detrimental effects on growth, while it stimulates the production of antioxidants, improving plant defense and nutritional value. The overall results support the idea of using this species in space as a supplemental functional food. Full article
Show Figures

Figure 1

15 pages, 3831 KB  
Article
Biochemical Characterization and Elucidation of the Hybrid Action Mode of a New Psychrophilic and Cold-Tolerant Alginate Lyase for Efficient Preparation of Alginate Oligosaccharides
by Shengsheng Cao, Li Li, Benwei Zhu and Zhong Yao
Mar. Drugs 2022, 20(8), 506; https://doi.org/10.3390/md20080506 - 5 Aug 2022
Cited by 12 | Viewed by 3164
Abstract
Alginate lyases with unique biochemical properties have irreplaceable value in food and biotechnology industries. Herein, the first new hybrid action mode Thalassotalea algicola-derived alginate lyase gene (TAPL7A) with both psychrophilic and cold-tolerance was cloned and expressed heterologously in E. coli. With [...] Read more.
Alginate lyases with unique biochemical properties have irreplaceable value in food and biotechnology industries. Herein, the first new hybrid action mode Thalassotalea algicola-derived alginate lyase gene (TAPL7A) with both psychrophilic and cold-tolerance was cloned and expressed heterologously in E. coli. With the highest sequence identity (43%) to the exolytic alginate lyase AlyA5 obtained from Zobellia galactanivorans, TAPL7A was identified as a new polysaccharide lyases family 7 (PL7) alginate lyase. TAPL7A has broad substrate tolerance with specific activities of 4186.1 U/mg, 2494.8 U/mg, 2314.9 U/mg for polyM, polyG, and sodium alginate, respectively. Biochemical characterization of TAPL7A showed optimal activity at 15 °C, pH 8.0. Interestingly, TAPL7A exhibits both extreme psychrophilic and cold tolerance, which other cold-adapted alginate lyase do not possess. In a wide range of 5–30 °C, the activity can reach 80–100%, and the residual activity of more than 70% can still be maintained after 1 h of incubation. Product analysis showed that TAPL7A adopts a hybrid endo/exo-mode on all three substrates. FPLC and ESI-MS confirmed that the final products of TAPL7A are oligosaccharides with degrees of polymerization (Dps) of 1–2. This study provides excellent alginate lyase candidates for low-temperature environmental applications in food, agriculture, medicine and other industries. Full article
Show Figures

Figure 1

15 pages, 1851 KB  
Article
Amelioration of Organic Carbon and Physical Health of Structurally Disturbed Soil through Microbe–Manure Amalgam
by Wenjia Jiang, Aqarab Husnain Gondal, Haroon Shahzad, Muhammad Iqbal, Mary Amelia Cardenas Bustamante, Rafael Julian Malpartida Yapias, Ruggerths Neil De La Cruz Marcos, Franklin Ore Areche, Jimmy Pablo Echevarría Victorio, Guillermo Gomer Cotrina Cabello and Dante Daniel Cruz Nieto
Processes 2022, 10(8), 1506; https://doi.org/10.3390/pr10081506 - 29 Jul 2022
Cited by 16 | Viewed by 2824
Abstract
Less precipitation, high temperature, and minimal natural vegetation are characteristic of regions having an arid climate. The harsh environment massively destructs the soil structure of that area by burning soil organic carbon, leading to deteriorated soil nutritional quality, creating a significant threat to [...] Read more.
Less precipitation, high temperature, and minimal natural vegetation are characteristic of regions having an arid climate. The harsh environment massively destructs the soil structure of that area by burning soil organic carbon, leading to deteriorated soil nutritional quality, creating a significant threat to agricultural production and food security. Direct application of organic wastes not only substitutes lost organic carbon but also restores soil structure and fertility. This study was conducted to assess the impact of organic amendments, i.e., farm manure (FM), poultry manure (PM), molasses (MO), and Exo-Poly Saccharides (EPS) producing rhizobacterial strains i.e., M2, M19, M22 amalgams as treatments. To assess the impact of treatments on soil carbon and structure restoration to hold more water and nutrients, a 42-day incubation experiment using a completely randomized design (CRD) under the two-factor factorial arrangement was conducted. Macro aggregation (0.25 to >1 mm), carbon retention in macro aggregates, active carbon (dissolved organic carbon, a mineral-associated organic carbon, microbial biomass carbon), total organic carbon, the carbon mineralization activities, and water retention capacities were observed to be highest in soils that were treated with (FM + M2, FM + M22, PM + M19, and MO + M19). Finally, we conclude that organics mineralization by microbial actions releases organic glues that not only impart particle aggregation but also conserve organics as aggregate entrapped carbon. Amalgamated application of microbe–manure combinations directly impacts soil structure and organic carbon contents, but in an indirect scenario, it improves the fertility and productivity of the soil. Therefore, it is strongly recommended to use organic manures and microbes in combination to restore structurally degraded lands. Full article
Show Figures

Figure 1

28 pages, 2900 KB  
Article
Soil Water Retention and Soil Compaction Assessment in a Regional-Scale Strategy to Improve Climate Change Adaptation of Agriculture in Navarre, Spain
by Rodrigo Antón, Alberto Ruiz-Sagaseta, Luis Orcaray, Francisco Javier Arricibita, Alberto Enrique, Isabel de Soto and Iñigo Virto
Agronomy 2021, 11(3), 607; https://doi.org/10.3390/agronomy11030607 - 23 Mar 2021
Cited by 6 | Viewed by 4992
Abstract
The aim of this study was to evaluate the effectiveness of the different agricultural management adaptive strategies considered in the framework of a regional climate change adaptation roadmap in Navarre (Spain), from the point of view of soil physical indicators associated to soil [...] Read more.
The aim of this study was to evaluate the effectiveness of the different agricultural management adaptive strategies considered in the framework of a regional climate change adaptation roadmap in Navarre (Spain), from the point of view of soil physical indicators associated to soil compaction and water retention. These indicators were chosen as representative of the potential of these strategies to improve the soil physical condition. That for, the effectiveness of conservation agriculture (CA), crop rotations (ROT), additions of organic matter (ExO), irrigation (IRR) and innovative grassland management (GSS) was assessed by monitoring soil bulk density (BD) and soil available water holding capacity (AWHC) in a network of 159 agricultural fields across homogeneous agro-climatic zones in the region. A sampling protocol designed to compare groups of plots with or without adaptive practices, and with equal soil characteristics within each zone, allowed to determine the effect size of each strategy (measured as response ratios, RR, calculated as the relative value of BD and AWHC in fields with adaptive management vs. without). Both parameters responded to soil and crop management, although the observed effect was highly variable. Only the ExO strategy showed an overall positive effect on BD. ROT, IRR and GSS displayed no effect and, in the case of CA, the effect was negative. In terms of AWHC, although the results within the zones were heterogeneous, the overall effect associated to the strategies ROT, ExO, IRR and GSS was neutral, and only CA resulted in an overall negative effect. The observed variability in terms of the effectiveness of the five strategies tested in this region highlights the need to understand the complexity of interrelationships between management and dynamic soil properties at the regional scale. Full article
(This article belongs to the Special Issue Soil Degradation Prevention and Restoration at Farm and Field Scale)
Show Figures

Figure 1

12 pages, 3389 KB  
Article
Sensitive, Accurate and Rapid Detection of the Northern Root-Knot Nematode, Meloidogyne hapla, Using Recombinase Polymerase Amplification Assays
by Sergei A. Subbotin and Julie Burbridge
Plants 2021, 10(2), 336; https://doi.org/10.3390/plants10020336 - 10 Feb 2021
Cited by 26 | Viewed by 4109
Abstract
Rapid and reliable diagnostics of root-knot nematodes are critical for selections of effective control against these agricultural pests. In this study, recombinase polymerase amplification (RPA) assays were developed targeting the IGS rRNA gene of the northern root-knot nematode, Meloidogyne hapla. The RPA assays [...] Read more.
Rapid and reliable diagnostics of root-knot nematodes are critical for selections of effective control against these agricultural pests. In this study, recombinase polymerase amplification (RPA) assays were developed targeting the IGS rRNA gene of the northern root-knot nematode, Meloidogyne hapla. The RPA assays using TwistAmp® Basic, TwistAmp® exo and TwistAmp® nfo kits (TwistDx, Cambridge, UK) allowed for the detection of M. hapla from crude extracts of females, eggs and juveniles without a DNA extraction step. The results of the RPA assays using real-time fluorescence detection (real-time RPA) in series of crude nematode extracts showed reliable detection after 13 min with a sensitivity of 1/100 of a second-stage juvenile and up to 1/1000 of a female in reaction tubes. The results of the RPA assays using lateral flow dipsticks (LF-RPA) showed reliable detection within 30 min with a sensitivity of 1/10 of a second-stage juvenile and 1/1000 of a female in reaction tubes. The RPA assay developed here is a successful tool for quick, accurate and sensitive diagnostics of M. hapla. The application of the LF-RPA assay has great potential for diagnosing infestation of this species in the lab, field or in areas with a minimal laboratory infrastructure. Full article
Show Figures

Figure 1

Back to TopTop