error_outline You can access the new MDPI.com website here. Explore and share your feedback with us.
 
 
Sign in to use this feature.

Years

Between: -

Subjects

remove_circle_outline
remove_circle_outline
remove_circle_outline
remove_circle_outline

Journals

Article Types

Countries / Regions

Search Results (21)

Search Parameters:
Keywords = epithelial growth factor/epithelial growth factor receptor (EGF/EGFR)

Order results
Result details
Results per page
Select all
Export citation of selected articles as:
17 pages, 4614 KB  
Article
SOX11 Is Regulated by EGFR-STAT3 and Promotes Epithelial–Mesenchymal Transition in Head and Neck Squamous Cell Carcinoma
by Jiayi Peng, Li Cui, Mian Guo, Yi Liu, Wanqi Jia, Kaori Misuno, Jeremy Barrett, Diana Messadi, Shun-Fa Yang and Shen Hu
Cells 2026, 15(1), 84; https://doi.org/10.3390/cells15010084 - 4 Jan 2026
Viewed by 112
Abstract
The transcription factor SOX11 is implicated in tumor progression across multiple types of cancers, including head and neck squamous cell carcinoma (HNSCC). However, its mechanistic role in HNSCC remains elusive. In this study, we found that the expression of SOX11 was induced by [...] Read more.
The transcription factor SOX11 is implicated in tumor progression across multiple types of cancers, including head and neck squamous cell carcinoma (HNSCC). However, its mechanistic role in HNSCC remains elusive. In this study, we found that the expression of SOX11 was induced by epidermal growth factor (EGF) but suppressed by an epidermal growth factor receptor (EGFR) inhibitor in HNSCC cells. The signal transducer and activator of transcription 3 (STAT3) bound to the Sox11 gene promoter and transcriptionally upregulated the expression of Sox11 in HNSCC cells. Meanwhile, analyses of The Cancer Genome Atlas (TCGA) gene expression datasets indicated that Sox11 gene expression was significantly overexpressed in HNSCC versus adjacent normal tissues and correlated with those of most epithelial–mesenchymal transition transcription factors (EMT-TFs) and marker genes. Knockdown of SOX11 significantly downregulated the expression of EMT-related genes, including EMT-TFs, vimentin, fibronectin, and N-cadherin, but significantly upregulated E-cadherin and vice versa when SOX11 was overexpressed. Collectively, our studies demonstrated that SOX11 was regulated by EGF-EGFR-STAT3 signals, promoting EMT in HNSCC. Full article
(This article belongs to the Section Cell Microenvironment)
Show Figures

Figure 1

16 pages, 3141 KB  
Article
SRC and ERK Regulate the Turnover of Cytoskeletal Keratin Filaments
by Marcin Moch and Rudolf E. Leube
Int. J. Mol. Sci. 2025, 26(12), 5476; https://doi.org/10.3390/ijms26125476 - 7 Jun 2025
Viewed by 1067
Abstract
Epithelial differentiation and function are tightly coupled to the keratin intermediate filament cytoskeleton. Keratin filaments are unique among the cytoskeletal filament systems in terms of biochemical properties, diversity and turnover mechanisms supporting epithelial plasticity in response to a multitude of environmental cues. Epidermal [...] Read more.
Epithelial differentiation and function are tightly coupled to the keratin intermediate filament cytoskeleton. Keratin filaments are unique among the cytoskeletal filament systems in terms of biochemical properties, diversity and turnover mechanisms supporting epithelial plasticity in response to a multitude of environmental cues. Epidermal growth factor (EGF) is such a cue. It is not only intricately intertwined with epithelial physiology but also modulates keratin filament network organization by increasing keratin filament turnover. The involved EGF receptor (EGFR)-dependent intracellular signaling cascades, however, have not been identified to date. We therefore tested the effect of selective inhibitors of downstream effectors of the EGFR on keratin filament turnover using quantitative fluorescence recovery after photobleaching experiments as readouts. We find that SRC and ERK kinases are involved in the regulation of keratin filament turnover, whereas PI3K/AKT and FAK have little or no effect. The identification of SRC and ERK as major keratin filament regulators extends beyond EGF signaling since they are also activated by other signals and stresses. Our data unveil a mechanism that allows modification of the properties of keratin filaments at very high temporal and spatial acuity. Full article
Show Figures

Figure 1

21 pages, 4941 KB  
Article
Inosine, AMP, and Vidarabine: Network Pharmacology and LC-MS Reveal Key Bioactive Compounds in Periplaneta americana for Ulcerative Colitis Management
by Yue Li, Zheng-Mei Shi, Yong He, Zu-Wei Xi, Yi-Hao Che, Hai-Rong Zhao, Cheng-Gui Zhang, Heng Liu and Kong-Fa Hu
Int. J. Mol. Sci. 2025, 26(12), 5446; https://doi.org/10.3390/ijms26125446 - 6 Jun 2025
Viewed by 1751
Abstract
Ulcerative colitis (UC) is a chronic inflammatory bowel disease with unmet therapeutic needs. This study investigates the therapeutic potential of Periplaneta americana L. extract (PAE) and its molecular mechanisms, integrating network pharmacology and experimental validation. Liquid chromatography–mass spectrometry identified 1355 compounds in PAE. [...] Read more.
Ulcerative colitis (UC) is a chronic inflammatory bowel disease with unmet therapeutic needs. This study investigates the therapeutic potential of Periplaneta americana L. extract (PAE) and its molecular mechanisms, integrating network pharmacology and experimental validation. Liquid chromatography–mass spectrometry identified 1355 compounds in PAE. Network pharmacology analysis revealed that inosine, vidarabine, and adenosine 5′-monophosphate (AMP) were core components and the core components synergistically regulated key targets and acted on inflammation-related pathways, thereby establishing a multi-target anti-inflammatory regulatory network. In vivo experiments demonstrated that these compounds significantly alleviated colitis symptoms in dextran sulfate sodium-induced mice, as evidenced by reduced disease activity index scores, preserved colonic mucosal architecture, and decreased inflammatory infiltration. Mechanistically, core compounds down-regulated granulocyte-macrophage colony-stimulating factor (GM-CSF), inducible nitric oxide synthase (iNOS)/NOS2, monocyte chemoattractant protein 1 (MCP-1), and transforming growth factor beta 1 (TGF-β1), while they up-regulated interleukin-10 (IL-10) and epidermal growth factor (EGF). Additionally, they activated epidermal growth factor receptor (EGFR)-mediated pathways. Molecular docking analysis revealed that adenosine analogs preferentially bound to A1/A2a receptors, triggering signaling cascades essential for epithelial repair and inflammation resolution. This study established the multi-component, multi-pathway mechanism of PAE in UC, highlighting its dual role in suppressing inflammation and promoting mucosal healing. By bridging traditional herbal use with modern molecular insights, these findings provided a translational foundation for developing PAE-based therapies for UC. Full article
(This article belongs to the Special Issue Network Pharmacology: An Emerging Field in Drug Discovery)
Show Figures

Figure 1

16 pages, 1009 KB  
Review
Role of Epiregulin in Lung Tumorigenesis and Therapeutic Resistance
by Noriaki Sunaga, Yosuke Miura, Tomomi Masuda and Reiko Sakurai
Cancers 2024, 16(4), 710; https://doi.org/10.3390/cancers16040710 - 7 Feb 2024
Cited by 5 | Viewed by 4424
Abstract
Epidermal growth factor (EGF) signaling regulates multiple cellular processes and plays an essential role in tumorigenesis. Epiregulin (EREG), a member of the EGF family, binds to the epidermal growth factor receptor (EGFR) and ErbB4, and it stimulates EGFR-related downstream pathways. Increasing evidence indicates [...] Read more.
Epidermal growth factor (EGF) signaling regulates multiple cellular processes and plays an essential role in tumorigenesis. Epiregulin (EREG), a member of the EGF family, binds to the epidermal growth factor receptor (EGFR) and ErbB4, and it stimulates EGFR-related downstream pathways. Increasing evidence indicates that both the aberrant expression and oncogenic function of EREG play pivotal roles in tumor development in many human cancers, including non-small cell lung cancer (NSCLC). EREG overexpression is induced by activating mutations in the EGFR, KRAS, and BRAF and contributes to the aggressive phenotypes of NSCLC with oncogenic drivers. Recent studies have elucidated the roles of EREG in a tumor microenvironment, including the epithelial–mesenchymal transition, angiogenesis, immune evasion, and resistance to anticancer therapy. In this review, we summarized the current understanding of EREG as an oncogene and discussed its oncogenic role in lung tumorigenesis and therapeutic resistance. Full article
(This article belongs to the Special Issue Growth Factors and Lung Cancer)
Show Figures

Figure 1

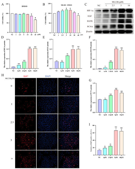
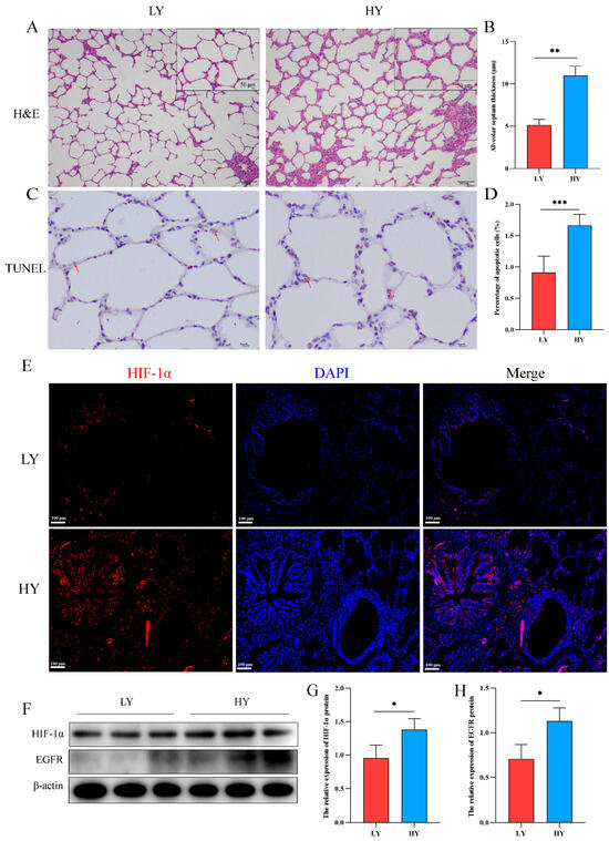
14 pages, 12781 KB  
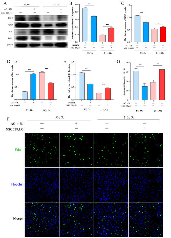
Article
The HIF-1α/EGF/EGFR Signaling Pathway Facilitates the Proliferation of Yak Alveolar Type II Epithelial Cells in Hypoxic Conditions
by Biao Wang, Junfeng He, Yan Cui, Sijiu Yu, Huizhu Zhang, Pengqiang Wei and Qian Zhang
Int. J. Mol. Sci. 2024, 25(3), 1442; https://doi.org/10.3390/ijms25031442 - 24 Jan 2024
Cited by 15 | Viewed by 2257
Abstract
The yak is a unique creature that thrives in low-oxygen environments, showcasing its adaptability to high-altitude settings with limited oxygen availability due to its unique respiratory system. However, the impact of hypoxia on alveolar type II (AT2) epithelial cell proliferation in yaks remains [...] Read more.
The yak is a unique creature that thrives in low-oxygen environments, showcasing its adaptability to high-altitude settings with limited oxygen availability due to its unique respiratory system. However, the impact of hypoxia on alveolar type II (AT2) epithelial cell proliferation in yaks remains unexplored. In this study, we investigated the effects of different altitudes on 6-month-old yaks and found an increase in alveolar septa thickness and AT2 cell count in a high-altitude environment characterized by hypoxia. This was accompanied by elevated levels of hypoxia-inducible factor-1α (HIF-1α) and epidermal growth factor receptor (EGFR) expression. Additionally, we observed a significant rise in Ki67-positive cells and apoptotic lung epithelial cells among yaks inhabiting higher altitudes. Our in vitro experiments demonstrated that exposure to hypoxia activated HIF-1α, EGF, and EGFR expression leading to increased proliferation rates among yak AT2 cells. Under normal oxygen conditions, activation of HIF-1α enhanced EGF/EGFR expressions which subsequently stimulated AT2 cell proliferation. Furthermore, activation of EGFR expression under normoxic conditions further promoted AT2 cell proliferation while simultaneously suppressing apoptosis. Conversely, inhibition of EGFR expression under hypoxic conditions had contrasting effects. In summary, hypoxia triggers the proliferation of yak AT2 cells via activation facilitated by the HIF-1α/EGF/EGFR signaling cascade. Full article
(This article belongs to the Section Biochemistry)
Show Figures

Figure 1

16 pages, 45965 KB  
Article
Combination of Pinocembrin and Epidermal Growth Factor Enhances the Proliferation and Survival of Human Keratinocytes
by Jirapak Ruttanapattanakul, Nitwara Wikan, Saranyapin Potikanond and Wutigri Nimlamool
Int. J. Mol. Sci. 2023, 24(15), 12450; https://doi.org/10.3390/ijms241512450 - 5 Aug 2023
Cited by 2 | Viewed by 2516
Abstract
Re-epithelialization is delayed in aged skin due to a slow rate of keratinocyte proliferation, and this may cause complications. Thus, there has been development of new therapies that increase treatment efficacy for skin wounds. Epidermal growth factor (EGF) has been clinically used, but [...] Read more.
Re-epithelialization is delayed in aged skin due to a slow rate of keratinocyte proliferation, and this may cause complications. Thus, there has been development of new therapies that increase treatment efficacy for skin wounds. Epidermal growth factor (EGF) has been clinically used, but this agent is expensive, and its activity is less stable. Therefore, a stable compound possessing EGF-like properties may be an effective therapy, especially when combined with EGF. The current study discovered that pinocembrin (PC) effectively synergized with EGF in increasing keratinocyte viability. The combination of PC and EGF significantly enhanced the proliferation and wound closure rate of the keratinocyte monolayer through activating the phosphorylation of ERK and Akt. Although these effects of PC were like those of EGF, we clearly proved that PC did not transactivate EGFR. Recent data from a previous study revealed that PC activates G-protein-coupled receptor 120 which further activates ERK1/2 and Akt phosphorylation. Therefore, this clearly indicates that PC possesses a unique property to stimulate the growth and survival of keratinocytes through activating a different receptor, which subsequently conveys the signal to cross-talk with the effector kinases downstream of the EGFR, suggesting that PC is a potential compound to be combined with EGF. Full article
(This article belongs to the Special Issue Advanced Therapies and Functional Materials for Wound Healing)
Show Figures

Figure 1

10 pages, 2292 KB  
Article
An ELISA Test Able to Predict the Development of Oral Cancer: The Significance of the Interplay between Steroid Receptors and the EGF Receptor for Early Diagnosis
by Mariarosaria Boccellino, Alfredo De Rosa and Marina Di Domenico
Diagnostics 2023, 13(12), 2001; https://doi.org/10.3390/diagnostics13122001 - 8 Jun 2023
Cited by 5 | Viewed by 2660
Abstract
Oral disorders including non-homogeneous leukoplakia, erythroplakia, erosive lichen planus, and many others can potentially progress to oral squamous cell carcinoma (OSCC). Currently, the late diagnosis of OSCC contributes to high mortality rates, emphasizing the need for specific markers and early intervention. In this [...] Read more.
Oral disorders including non-homogeneous leukoplakia, erythroplakia, erosive lichen planus, and many others can potentially progress to oral squamous cell carcinoma (OSCC). Currently, the late diagnosis of OSCC contributes to high mortality rates, emphasizing the need for specific markers and early intervention. In this study, we present a novel, quick, sensitive, and non-invasive method for the early detection and screening of oral cancer, enabling the qualitative assessment of neoplastic forms even before the onset of symptoms. Our method directly examines the expression of oral cancer biomarkers, such as the epithelial growth factor receptor (EGFR), and steroid receptors, including the androgen receptor (AR) and the estrogen receptor (ER). The crosstalk between sexual hormones and the EGF receptor plays a crucial role in the progression of different types of cancers, including head and neck squamous cell carcinoma. To implement our method, we developed a kit box comprising nine wells or stations, each containing buffers, lysis systems, and dried/lyophilized antibodies stored at room temperature. The kit includes instruments for sample collection and a PVDF strip (Immobilon) with specific primary antibodies immobilized on it. These antibodies capture the target proteins from cytological samples. Additionally, complementary tools are provided to ensure efficient utilization and optimal test performance. The technique can be performed outside the laboratory, either “patient side” with an instant chemocolorimetric response or with a digital reader utilizing the enzyme-linked immunosorbent assay (ELISA) method. Full article
(This article belongs to the Special Issue Advances in the Diagnosis of Oral Diseases)
Show Figures

Figure 1

14 pages, 3694 KB  
Article
AQP3-Dependent PI3K/Akt Modulation in Breast Cancer Cells
by Monika Mlinarić, Ivan Lučić, Lidija Milković, Inês V. da Silva, Ivana Tartaro Bujak, Vesna Musani, Graça Soveral and Ana Čipak Gašparović
Int. J. Mol. Sci. 2023, 24(9), 8133; https://doi.org/10.3390/ijms24098133 - 1 May 2023
Cited by 16 | Viewed by 4048
Abstract
Aquaporin 3 (AQP3) is a peroxiporin, a membrane protein that channels hydrogen peroxide in addition to water and glycerol. AQP3 expression also correlates with tumor progression and malignancy and is, therefore, a potential target in breast cancer therapy. In addition, epithelial growth factor [...] Read more.
Aquaporin 3 (AQP3) is a peroxiporin, a membrane protein that channels hydrogen peroxide in addition to water and glycerol. AQP3 expression also correlates with tumor progression and malignancy and is, therefore, a potential target in breast cancer therapy. In addition, epithelial growth factor receptor (EGFR) plays an important role in breast cancer. Therefore, we investigated whether disruption of the lipid raft harboring EGFR could affect AQP3 expression, and conversely, whether AQP3 silencing would affect the EGFR/phosphoinositide-3-kinase (PI3K)/Protein kinase B (PKB or Akt) signaling pathway in breast cancer cell lines with different malignant capacities. We evaluated H2O2 uptake, cell migratory capacity, and expression of PI3K, pAkt/Akt in three breast cancer cell lines, MCF7, SkBr3, and SUM159PT, and in the nontumorigenic breast epithelial cell line MCF10A. Our results show different responses between the tested cell lines, especially when compared to the nontumorigenic cell line. Neither lipid raft disruption nor EGF stimuli had an effect on PI3K/Akt pathway in MCF10A cell line. AQP3-silencing in SkBr3 and SUM159PT showed that AQP3 can modulate PI3K/Akt activation in these cells. Interestingly, SUM159PT cells increase nuclear factor-E2–related factor 2 (NRF2) in response to lipid raft disruption and EGF stimuli, suggesting an oxidative-dependent response to these treatments. These results suggest that in breast cancer cell lines, AQP3 is not directly related to PI3K/Akt pathway but rather in a cell-line-dependent manner. Full article
(This article belongs to the Special Issue Aquaporins: Dynamic Role and Regulations)
Show Figures

Figure 1

15 pages, 1598 KB  
Review
Epidermal Growth Factor Receptor Expression in the Corneal Epithelium
by Joanne L. Peterson and Brian P. Ceresa
Cells 2021, 10(9), 2409; https://doi.org/10.3390/cells10092409 - 13 Sep 2021
Cited by 28 | Viewed by 8657
Abstract
A properly functioning cornea is critical to clear vision and healthy eyes. As the most anterior portion of the eye, it plays an essential role in refracting light onto the retina and as an anatomical barrier to the environment. Proper vision requires that [...] Read more.
A properly functioning cornea is critical to clear vision and healthy eyes. As the most anterior portion of the eye, it plays an essential role in refracting light onto the retina and as an anatomical barrier to the environment. Proper vision requires that all layers be properly formed and fully intact. In this article, we discuss the role of the epidermal growth factor receptor (EGFR) in maintaining and restoring the outermost layer of the cornea, the epithelium. It has been known for some time that the addition of epidermal growth factor (EGF) promotes the restoration of the corneal epithelium and patients using EGFR inhibitors as anti-cancer therapies are at increased risk of corneal erosions. However, the use of EGF in the clinic has been limited by downregulation of the receptor. More recent advances in EGFR signaling and trafficking in corneal epithelial cells have provided new insights in how to overcome receptor desensitization. We examine new strategies for overcoming the limitations of high ligand and receptor expression that alter trafficking of the ligand:receptor complex to sustain receptor signaling. Full article
Show Figures

Figure 1

18 pages, 3633 KB  
Article
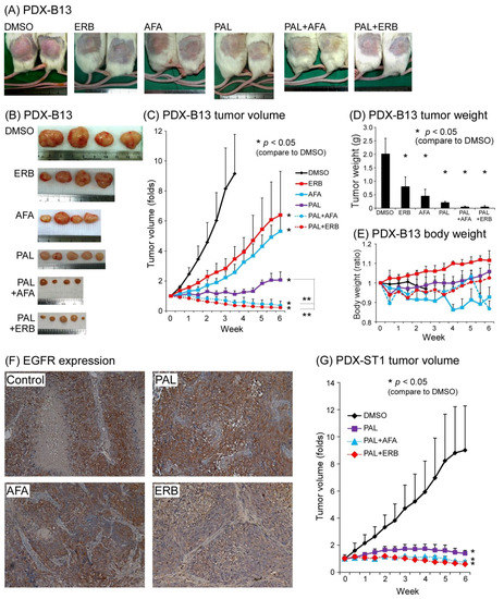
Combination of Epithelial Growth Factor Receptor Blockers and CDK4/6 Inhibitor for Nasopharyngeal Carcinoma Treatment
by Hsin-Pai Li, Chen-Yang Huang, Kar-Wai Lui, Yin-Kai Chao, Chun-Nan Yeh, Li-Yu Lee, Yenlin Huang, Tung-Liang Lin, Yung-Chia Kuo, Mei-Yuan Huang, Yi-Ru Lai, Yuan-Ming Yeh, Hsien-Chi Fan, An-Chi Lin, Jason Chia-Hsun Hsieh, Kai-Ping Chang, Chien-Yu Lin, Hung-Ming Wang, Yu-Sun Chang and Cheng-Lung Hsu
Cancers 2021, 13(12), 2954; https://doi.org/10.3390/cancers13122954 - 12 Jun 2021
Cited by 10 | Viewed by 3734
Abstract
Background: Nasopharyngeal carcinoma (NPC) involves host genetics, environmental and viral factors. In clinical observations, patients of young and old ages were found to have higher recurrence and metastatic rates. Methods: Cytokine array was employed to screen druggable target(s). The candidate target(s) were confirmed [...] Read more.
Background: Nasopharyngeal carcinoma (NPC) involves host genetics, environmental and viral factors. In clinical observations, patients of young and old ages were found to have higher recurrence and metastatic rates. Methods: Cytokine array was employed to screen druggable target(s). The candidate target(s) were confirmed through patient-derived xenografts (PDXs) and a new EBV-positive cell line, NPC-B13. Results: Overexpression of epithelial growth factor (EGF) and EGF receptor (EGFR) was detected in young patients than in older patients. The growth of NPC PDX tumors and cell lines was inhibited by EGFR inhibitors (EGFRi) cetuximab and afatinib when used separately or in combination with the cell cycle blocker palbociclib. Western blot analysis of these drug-treated PDXs demonstrated that the blockade of the EGF signaling pathway was associated with a decrease in the p-EGFR level and reduction in PDX tumor size. RNA sequencing results of PDX tumors elucidated that cell cycle-related pathways were suppressed in response to drug treatments. High EGFR expression (IHC score ≥ grade 3) was correlated with poor survival in metastatic patients (p = 0.008). Conclusions: Our results provide encouraging preliminary data related to the combination treatment of EGFRi and palbociclib in patients with NPC. Full article
(This article belongs to the Section Cancer Therapy)
Show Figures

Figure 1

19 pages, 10215 KB  
Article
Increase in Epithelial Permeability and Cell Metabolism by High Mobility Group Box 1, Inflammatory Cytokines and TPEN in Caco-2 Cells as a Novel Model of Inflammatory Bowel Disease
by Maki Miyakawa, Takumi Konno, Takayuki Kohno, Shin Kikuchi, Hiroki Tanaka and Takashi Kojima
Int. J. Mol. Sci. 2020, 21(22), 8434; https://doi.org/10.3390/ijms21228434 - 10 Nov 2020
Cited by 13 | Viewed by 5061
Abstract
High mobility group box 1 protein (HMGB1) is involved in the pathogenesis of inflammatory bowel disease (IBD). Patients with IBD develop zinc deficiency. However, the detailed roles of HMGB1 and zinc deficiency in the intestinal epithelial barrier and cellular metabolism of IBD remain [...] Read more.
High mobility group box 1 protein (HMGB1) is involved in the pathogenesis of inflammatory bowel disease (IBD). Patients with IBD develop zinc deficiency. However, the detailed roles of HMGB1 and zinc deficiency in the intestinal epithelial barrier and cellular metabolism of IBD remain unknown. In the present study, Caco-2 cells in 2D culture and 2.5D Matrigel culture were pretreated with transforming growth factor-β (TGF-β) type 1 receptor kinase inhibitor EW-7197, epidermal growth factor receptor (EGFR) kinase inhibitor AG-1478 and a TNFα antibody before treatment with HMGB1 and inflammatory cytokines (TNFα and IFNγ). EW-7197, AG-1478 and the TNFα antibody prevented hyperpermeability induced by HMGB1 and inflammatory cytokines in 2.5D culture. HMGB1 affected cilia formation in 2.5D culture. EW-7197, AG-1478 and the TNFα antibody prevented the increase in cell metabolism induced by HMGB1 and inflammatory cytokines in 2D culture. Furthermore, ZnSO4 prevented the hyperpermeability induced by zinc chelator TPEN in 2.5D culture. ZnSO4 and TPEN induced cellular metabolism in 2D culture. The disruption of the epithelial barrier induced by HMGB1 and inflammatory cytokines contributed to TGF-β/EGF signaling in Caco-2 cells. The TNFα antibody and ZnSO4 as well as EW-7197 and AG-1478 may have potential for use in therapy for IBD. Full article
Show Figures

Figure 1

11 pages, 1232 KB  
Article
Magnesium Absorption in Intestinal Cells: Evidence of Cross-Talk between EGF and TRPM6 and Novel Implications for Cetuximab Therapy
by Giuseppe Pietropaolo, Daniela Pugliese, Alessandro Armuzzi, Luisa Guidi, Antonio Gasbarrini, Gian Lodovico Rapaccini, Federica I. Wolf and Valentina Trapani
Nutrients 2020, 12(11), 3277; https://doi.org/10.3390/nu12113277 - 26 Oct 2020
Cited by 19 | Viewed by 6495
Abstract
Hypomagnesemia is very commonly observed in cancer patients, most frequently in association with therapy with cetuximab (CTX), a monoclonal antibody targeting the epithelial growth factor receptor (EGFR). CTX-induced hypomagnesemia has been ascribed to renal magnesium (Mg) wasting. Here, we sought to clarify whether [...] Read more.
Hypomagnesemia is very commonly observed in cancer patients, most frequently in association with therapy with cetuximab (CTX), a monoclonal antibody targeting the epithelial growth factor receptor (EGFR). CTX-induced hypomagnesemia has been ascribed to renal magnesium (Mg) wasting. Here, we sought to clarify whether CTX may also influence intestinal Mg absorption and if Mg supplementation may interfere with CTX activity. We used human colon carcinoma CaCo-2 cells as an in vitro model to study the mechanisms underlying Mg transport and CTX activity. Our findings demonstrate that TRPM6 is the key channel that mediates Mg influx in intestinal cells and that EGF stimulates such influx; consequently, CTX downregulates TRPM6-mediated Mg influx by interfering with EGF signaling. Moreover, we show that Mg supplementation does not modify either the CTX IC50 or CTX-dependent inhibition of ERK1/2 phosphorylation. Our results suggest that reduced Mg absorption in the intestine may contribute to the severe hypomagnesemia that occurs in CTX-treated patients, and Mg supplementation may represent a safe and effective nutritional intervention to restore Mg status without impairing the CTX efficacy. Full article
(This article belongs to the Special Issue Magnesium in Human Health and Disease)
Show Figures

Graphical abstract

8 pages, 1239 KB  
Article
Proteomic and Phosphoproteomic Analysis Reveals that Neurokinin-1 Receptor (NK1R) Blockade with Aprepitant in Human Keratinocytes Activates a Distinct Subdomain of EGFR Signaling: Implications for the Anti-Pruritic Activity of NK1R Antagonists
by Shawn G. Kwatra, Emily Boozalis, Amy H. Huang, Cory Nanni, Raveena Khanna, Kyle A. Williams, Yevgeniy R. Semenov, Callie M. Roberts, Robert F. Burns, Madison Krischak and Madan M. Kwatra
Medicines 2019, 6(4), 114; https://doi.org/10.3390/medicines6040114 - 9 Dec 2019
Cited by 2 | Viewed by 4168
Abstract
Background: Epidermal growth factor receptor (EGFR) inhibitors can cause serious cutaneous toxicities, including pruritus and papulopustular acneiform skin eruptions. Increasingly, the neurokinin-1 receptor (NK1R) antagonist aprepitant is being utilized as an anti-pruritic agent in the treatment of EGFR-inhibitor induced pruritus. Aprepitant is [...] Read more.
Background: Epidermal growth factor receptor (EGFR) inhibitors can cause serious cutaneous toxicities, including pruritus and papulopustular acneiform skin eruptions. Increasingly, the neurokinin-1 receptor (NK1R) antagonist aprepitant is being utilized as an anti-pruritic agent in the treatment of EGFR-inhibitor induced pruritus. Aprepitant is believed to reduce itching by blocking NK1R on the surface of dermal mast cells. However, the effects of aprepitant on human keratinocytes remains unexplored. Methods: Herein, we examine the effects of aprepitant on EGFR stimulation in HaCaT cells using a phosphoproteomic approach including reverse phase protein arrays and Ingenuity Pathway Analysis. Changes in EGFR phosphorylation were visualized using Western blotting and the effect of EGF and aprepitant on the growth of HaCaT cells was determined using the WST-1 Cell Proliferation Assay System. Results: We found that aprepitant increased the phosphorylation of EGFR, as well as 10 of the 23 intracellular proteins phosphorylated by EGF. Analysis of phosphoproteomic data using Ingenuity Pathway Analysis software revealed that 5 of the top 10 pathways activated by EGF and aprepitant are shared. Conclusions: We propose that aprepitant produces its antipruritic effects by partially activating EGFR. Activation of EGFR by aprepitant was also seen in primary human keratinocytes. In addition to itch reduction through partial activation of shared EGFR pathways, aprepitant exerts a dose-dependent cytotoxicity to epithelial cells, which may contribute to its antitumor effects. Full article
(This article belongs to the Special Issue Pathogenesis and Treatment of Chronic Pruritus)
Show Figures

Figure 1

19 pages, 1766 KB  
Article
MiR-33a Controls hMSCS Osteoblast Commitment Modulating the Yap/Taz Expression Through EGFR Signaling Regulation
by Viviana Costa, Valeria Carina, Lavinia Raimondi, Angela De Luca, Daniele Bellavia, Alice Conigliaro, Francesca Salamanna, Riccardo Alessandro, Milena Fini and Gianluca Giavaresi
Cells 2019, 8(12), 1495; https://doi.org/10.3390/cells8121495 - 22 Nov 2019
Cited by 19 | Viewed by 3768
Abstract
Mesenchymal stromal cells (hMSCs) display a pleiotropic function in bone regeneration. The signaling involved in osteoblast commitment is still not completely understood, and that determines the failure of current therapies being used. In our recent studies, we identified two miRNAs as regulators of [...] Read more.
Mesenchymal stromal cells (hMSCs) display a pleiotropic function in bone regeneration. The signaling involved in osteoblast commitment is still not completely understood, and that determines the failure of current therapies being used. In our recent studies, we identified two miRNAs as regulators of hMSCs osteoblast differentiation driving hypoxia signaling and cytoskeletal reorganization. Other signalings involved in this process are epithelial to mesenchymal transition (EMT) and epidermal growth factor receptor (EGFR) signalings through the regulation of Yes-associated protein (YAP)/PDZ-binding motif (TAZ) expression. In the current study, we investigated the role of miR-33a family as a (i) modulator of YAP/TAZ expression and (ii) a regulator of EGFR signaling during osteoblast commitments. Starting from the observation on hMSCs and primary osteoblast cell lines (Nh-Ost) in which EMT genes and miR-33a displayed a specific expression, we performed a gain and loss of function study with miR-33a-5p and 3p on hMSCs cells and Nh-Ost. After 24 h of transfections, we evaluated the modulation of EMT and osteoblast genes expression by qRT-PCR, Western blot, and Osteoimage assays. Through bioinformatic analysis, we identified YAP as the putative target of miR-33a-3p. Its role was investigated by gain and loss of function studies with miR-33a-3p on hMSCs; qRT-PCR and Western blot analyses were also carried out. Finally, the possible role of EGFR signaling in YAP/TAZ modulation by miR-33a-3p expression was evaluated. Human MSCs were treated with EGF-2 and EGFR inhibitor for different time points, and qRT-PCR and Western blot analyses were performed. The above-mentioned methods revealed a balance between miR-33a-5p and miR-33a-3p expression during hMSCs osteoblast differentiation. The human MSCs phenotype was maintained by miR-33a-5p, while the maintenance of the osteoblast phenotype in the Nh-Ost cell model was permitted by miR-33a-3p expression, which regulated YAP/TAZ through the modulation of EGFR signaling. The inhibition of EGFR blocked the effects of miR-33a-3p on YAP/TAZ modulation, favoring the maintenance of hMSCs in a committed phenotype. A new possible personalized therapeutic approach to bone regeneration was discussed, which might be mediated by customizing delivery of miR-33a in simultaneously targeting EGFR and YAP signaling with combined use of drugs. Full article
(This article belongs to the Special Issue microRNA as Biomarker)
Show Figures

Figure 1

22 pages, 1491 KB  
Review
ADAM17 Activity and IL-6 Trans-Signaling in Inflammation and Cancer
by Neele Schumacher and Stefan Rose-John
Cancers 2019, 11(11), 1736; https://doi.org/10.3390/cancers11111736 - 5 Nov 2019
Cited by 84 | Viewed by 9995
Abstract
All ligands of the epidermal growth factor receptor (EGF-R) are transmembrane proteins, which need to be proteolytically cleaved in order to be systemically active. The major protease responsible for this cleavage is the membrane metalloprotease ADAM17, which also has been implicated in cleavage [...] Read more.
All ligands of the epidermal growth factor receptor (EGF-R) are transmembrane proteins, which need to be proteolytically cleaved in order to be systemically active. The major protease responsible for this cleavage is the membrane metalloprotease ADAM17, which also has been implicated in cleavage of TNFα and interleukin-6 (IL-6) receptor. It has been recently shown that in the absence of ADAM17, the main protease for EGF-R ligand processing, colon cancer formation is largely abrogated. Intriguingly, colon cancer formation depends on EGF-R activity on myeloid cells rather than on intestinal epithelial cells. A major activity of EGF-R on myeloid cells is the stimulation of IL-6 synthesis. Subsequently, IL-6 together with the ADAM17 shed soluble IL-6 receptor acts on intestinal epithelial cells via IL-6 trans-signaling to induce colon cancer formation, which can be blocked by the inhibitor of IL-6 trans-signaling, sgp130Fc. Blockade of IL-6 trans-signaling therefore offers a new therapeutic window downstream of the EGF-R for the treatment of colon cancer and possibly of other EGF-R related neoplastic diseases. Full article
(This article belongs to the Special Issue Targeting STAT3 and STAT5 in Cancer)
Show Figures

Figure 1

Back to TopTop