Sign in to use this feature.

Years

Between: -

Subjects

remove_circle_outline
remove_circle_outline
remove_circle_outline
remove_circle_outline
remove_circle_outline
remove_circle_outline

Journals

Article Types

Countries / Regions

Search Results (10)

Search Parameters:
Keywords = endotoxin leakage

Order results
Result details
Results per page
Select all
Export citation of selected articles as:
19 pages, 6650 KB  
Article
Protective Effect of Low 2-O, 3-O Desulfated Heparin (ODSH) Against LPS-Induced Acute Lung Injury in Mice
by Joyce Gonzales, Rahul S. Patil, Thomas P. Kennedy, Nagavedi S. Umapathy, Rudolf Lucas and Alexander D. Verin
Biomolecules 2025, 15(9), 1232; https://doi.org/10.3390/biom15091232 - 26 Aug 2025
Viewed by 1373
Abstract
Background: Acute lung injury (ALI) and its severe form, acute respiratory distress syndrome (ARDS), are critical conditions lacking effective pharmacologic therapies. Lipopolysaccharide (LPS), a bacterial endotoxin, is a well-established trigger of ALI. Emerging evidence suggests that heparin derivatives may attenuate lung injury, but [...] Read more.
Background: Acute lung injury (ALI) and its severe form, acute respiratory distress syndrome (ARDS), are critical conditions lacking effective pharmacologic therapies. Lipopolysaccharide (LPS), a bacterial endotoxin, is a well-established trigger of ALI. Emerging evidence suggests that heparin derivatives may attenuate lung injury, but their mechanisms remain unclear. Methods: This study evaluated the protective effects of 2-O, 3-O desulfated heparin (ODSH) in a murine model of LPS-induced ALI. Mice received LPS intratracheally with or without ODSH pre-treatment. Lung injury was assessed by bronchoalveolar lavage fluid (BALF) analysis, Evans blue dye albumin EBDA) extravasation, and histopathology. Results: ODSH treatment significantly reduced BALF protein concentration, inflammatory cell infiltration, and EBDA leakage. ODSH preserved endothelial barrier function in vitro, as evidenced by transendothelial electrical resistance (TER) measurements in human lung microvascular endothelial cell (HLMVEC) monolayers. Histological assessment (H&E staining) and myeloperoxidase (MPO) staining demonstrated reduced lung injury and neutrophil infiltration in the ODSH group. ODSH also downregulated pro-inflammatory mediators (NF-κB, IL-6, p38 MAPK) and upregulated the anti-inflammatory cytokine IL-10. Conclusions: ODSH mitigates LPS-induced ALI by reducing vascular permeability, neutrophilic inflammation, and pro-inflammatory signaling while enhancing IL-10 expression. These findings suggest ODSH may offer a novel therapeutic approach for treating ALI. Full article
(This article belongs to the Special Issue Lung Disease: From Molecular Mechanism to Therapeutic Opportunities)
Show Figures

Figure 1

17 pages, 3616 KB  
Review
Dose-Dependent Effects of Lipopolysaccharide on the Endothelium—Sepsis versus Metabolic Endotoxemia-Induced Cellular Senescence
by Dennis Merk, Fiona Frederike Cox, Philipp Jakobs, Simone Prömel, Joachim Altschmied and Judith Haendeler
Antioxidants 2024, 13(4), 443; https://doi.org/10.3390/antiox13040443 - 9 Apr 2024
Cited by 5 | Viewed by 5497
Abstract
The endothelium, the innermost cell layer of blood vessels, is not only a physical barrier between the bloodstream and the surrounding tissues but has also essential functions in vascular homeostasis. Therefore, it is not surprising that endothelial dysfunction is associated with most cardiovascular [...] Read more.
The endothelium, the innermost cell layer of blood vessels, is not only a physical barrier between the bloodstream and the surrounding tissues but has also essential functions in vascular homeostasis. Therefore, it is not surprising that endothelial dysfunction is associated with most cardiovascular diseases. The functionality of the endothelium is compromised by endotoxemia, the presence of bacterial endotoxins in the bloodstream with the main endotoxin lipopolysaccharide (LPS). Therefore, this review will focus on the effects of LPS on the endothelium. Depending on the LPS concentration, the outcomes are either sepsis or, at lower concentrations, so-called low-dose or metabolic endotoxemia. Sepsis, a life-threatening condition evoked by hyperactivation of the immune response, includes breakdown of the endothelial barrier resulting in failure of multiple organs. A deeper understanding of the underlying mechanisms in the endothelium might help pave the way to new therapeutic options in sepsis treatment to prevent endothelial leakage and fatal septic shock. Low-dose endotoxemia or metabolic endotoxemia results in chronic inflammation leading to endothelial cell senescence, which entails endothelial dysfunction and thus plays a critical role in cardiovascular diseases. The identification of compounds counteracting senescence induction in endothelial cells might therefore help in delaying the onset or progression of age-related pathologies. Interestingly, two natural plant-derived substances, caffeine and curcumin, have shown potential in preventing endothelial cell senescence. Full article
(This article belongs to the Special Issue Oxidative Stress-Mediated Vascular Disease)
Show Figures

Figure 1

19 pages, 16895 KB  
Article
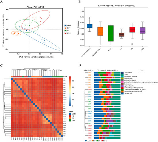
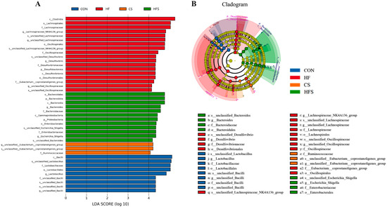
Maternal Folic Acid Supplementation during Pregnancy Prevents Hepatic Steatosis in Male Offspring of Rat Dams Fed High-Fat Diet, Which Is Associated with the Regulation of Gut Microbiota
by Huaqi Zhang, Yutong Wang, Xinyu Zhang, Li Zhang, Xuenuo Zhao, Yan Xu, Peng Wang, Xi Liang, Meilan Xue and Hui Liang
Nutrients 2023, 15(22), 4726; https://doi.org/10.3390/nu15224726 - 8 Nov 2023
Cited by 20 | Viewed by 2831
Abstract
Maternal dietary patterns during pregnancy have been demonstrated to impact the structure of the gut microbiota in offspring, altering their susceptibility to diseases. This study is designed to elucidate whether the impact of folic acid supplementation during pregnancy on hepatic steatosis in male [...] Read more.
Maternal dietary patterns during pregnancy have been demonstrated to impact the structure of the gut microbiota in offspring, altering their susceptibility to diseases. This study is designed to elucidate whether the impact of folic acid supplementation during pregnancy on hepatic steatosis in male offspring of rat dams exposed to a high-fat diet (HFD) is related to gut–liver axis homeostasis. In this study, female rats were administered a HFD and simultaneously supplemented with 5 mg/kg folic acid throughout their pregnancy. Histopathological examination showed that folic acid supplementation effectively ameliorated hepatic lipid accumulation and inflammatory infiltrate in male offspring subjected to a maternal HFD. Maternal folic acid supplementation reduced the abundance of Desulfobacterota and the Firmicutes/Bacteroidota (F/B) ratio in male offspring. The expression of tight junction proteins in the colon was significantly upregulated, and the serum LPS level was significantly reduced. Furthermore, there was a notable reduction in the hepatic expression of the TLR4/NF-κB signaling pathway and subsequent inflammatory mediators. Spearman’s correlation analysis revealed significant associations between hepatic inflammation-related indices and several gut microbiota, particularly Desulfobacterota and Lactobacillus. With a reduction in hepatic inflammation, the expression of PPAR-α was upregulated, and the expression of SREBP-1c and its downstream lipid metabolism-related genes was downregulated. In summary, folic acid supplementation during pregnancy modulates gut microbiota and enhances intestinal barrier integrity in male offspring of HFD dams. This helps reduce the LPS leakage and suppress the expression of TLR4/NF-κB pathway in the liver, thereby improving lipid metabolism disorders, and alleviating hepatic steatosis. Full article
(This article belongs to the Section Nutrition and Metabolism)
Show Figures

Graphical abstract

17 pages, 4167 KB  
Article
Two Sides to Every Question: Attempts to Activate Chicken Innate Immunity in 2D and 3D Hepatic Cell Cultures
by Csilla Sebők, Patrik Tráj, Júlia Vörösházi, Máté Mackei, Márton Papp, Péter Gálfi, Zsuzsanna Neogrády and Gábor Mátis
Cells 2021, 10(8), 1910; https://doi.org/10.3390/cells10081910 - 27 Jul 2021
Cited by 14 | Viewed by 4208
Abstract
The liver with resident tissue macrophages is the site of vivid innate immunity, activated also by pathogen-associated molecular patterns (PAMPs) leaking through the intestinal barrier. As gut-derived inflammatory diseases are of outstanding importance in broiler chickens, the present study aimed to establish a [...] Read more.
The liver with resident tissue macrophages is the site of vivid innate immunity, activated also by pathogen-associated molecular patterns (PAMPs) leaking through the intestinal barrier. As gut-derived inflammatory diseases are of outstanding importance in broiler chickens, the present study aimed to establish a proper hepatic inflammatory model by comparing the action of different PAMPs from poultry pathogens on chicken 2D and 3D primary hepatocyte—non-parenchymal cell co-cultures, the latter newly developed with a magnetic bioprinting method. The cultures were challenged by the bacterial endotoxins lipopolysaccharide (LPS) from Escherichia coli, lipoteichoic acid (LTA) from Staphylococcus aureus and by enterotoxin (ETxB) from Escherichia coli, Salmonella Typhimurium derived flagellin, phorbol myristate acetate (PMA) as a model proinflammatory agent and polyinosinic polycytidylic acid (poly I:C) for mimicking viral RNA exposure. Cellular metabolic activity was assessed with the CCK-8 test, membrane damage was monitored with the lactate dehydrogenase (LDH) leakage assay and interleukin-6 and -8 (Il-6 and -8) concentrations were measured in cell culture medium with a chicken specific ELISA. Both LPS and LTA increased the metabolic activity of the 3D cultures, concomitantly decreasing the LDH leakage, while in 2D cultures ETxB stimulated, PMA and poly I:C depressed the metabolic activity. Based on the moderately increased extracellular LDH activity, LTA seemed to diminish cell membrane integrity in 2D and poly I:C in both cell culture models. The applied endotoxins remarkably reduced the IL-8 release of 3D cultured cells, suggesting the effective metabolic adaptation and the presumably initiated anti-inflammatory mechanisms of the 3D spheroids. Notwithstanding that the IL-6 and IL-8 production of 2D cells was mostly not influenced by the endotoxins used, only the higher LTA dose was capable to evoke an IL-8 surge. Flagellin, PMA and poly I:C exerted proinflammatory action in certain concentrations in both 2D and 3D cultures, reflected by the increased cellular IL-6 release. Based on these data, LTA, flagellin, PMA and poly I:C can be considered as potent candidates to induce inflammation in chicken primary hepatic cell cultures, while LPS failed to trigger proinflammatory cytokine production, suggesting the relatively high tolerance of avian liver cells to certain bacterial endotoxins. These results substantiate that the established 3D co-cultures seemed to be proper tools for testing potential proinflammatory molecules; however, the remarkable differences between 2D and 3D models should be addressed and further studied. Full article
(This article belongs to the Collection The Increasingly Fascinating World of Interleukins)
Show Figures

Figure 1

12 pages, 540 KB  
Review
Alcoholic Liver Disease: Current Mechanistic Aspects with Focus on Their Clinical Relevance
by Rolf Teschke
Biomedicines 2019, 7(3), 68; https://doi.org/10.3390/biomedicines7030068 - 5 Sep 2019
Cited by 54 | Viewed by 7464
Abstract
The spectrum of alcoholic liver disease (ALD) is broad and includes alcoholic fatty liver, alcoholic steatohepatitis, alcoholic hepatitis, alcoholic fibrosis, alcoholic cirrhosis, and alcoholic hepatocellular carcinoma, best explained as a five-hit sequelae of injurious steps. ALD is not primarily the result of malnutrition [...] Read more.
The spectrum of alcoholic liver disease (ALD) is broad and includes alcoholic fatty liver, alcoholic steatohepatitis, alcoholic hepatitis, alcoholic fibrosis, alcoholic cirrhosis, and alcoholic hepatocellular carcinoma, best explained as a five-hit sequelae of injurious steps. ALD is not primarily the result of malnutrition as assumed for many decades but due to the ingested alcohol and its metabolic consequences although malnutrition may marginally contribute to disease aggravation. Ethanol is metabolized in the liver to the heavily reactive acetaldehyde via the alcohol dehydrogenase (ADH) and the cytochrome P450 isoform 2E1 of the microsomal ethanol-oxidizing system (MEOS). The resulting disturbances modify not only the liver parenchymal cells but also non-parenchymal cells such as Kupffer cells (KCs), hepatic stellate cells (HSCs), and liver sinusoidal endothelial cells (LSECs). These are activated by acetaldehyde, reactive oxygen species (ROS), and endotoxins, which are produced from bacteria in the gut and reach the liver due to gut leakage. A variety of intrahepatic signaling pathways and innate or acquired immune reactions are under discussion contributing to the pathogenesis of ALD via the five injurious hits responsible for disease aggravation. As some of the mechanistic steps are based on studies with in vitro cell systems or animal models, respective proposals for humans may be considered as tentative. However, sufficient evidence is provided for clinical risk factors that include the amount of alcohol used daily for more than a decade, gender differences with higher susceptibility of women, genetic predisposition, and preexisting liver disease. In essence, efforts within the last years were devoted to shed more light in the pathogenesis of ALD, much has been achieved but issues remain to what extent results obtained from experimental studies can be transferred to humans. Full article
(This article belongs to the Special Issue Alcoholic Liver Disease: Diagnostics and Therapeutics)
Show Figures

Graphical abstract

18 pages, 3408 KB  
Article
Lightly Cooked Broccoli Is as Effective as Raw Broccoli in Mitigating Dextran Sulfate Sodium-Induced Colitis in Mice
by Yanling Wang, Elizabeth H. Jeffery, Michael J. Miller, Matthew A. Wallig and Yuanfeng Wu
Nutrients 2018, 10(6), 748; https://doi.org/10.3390/nu10060748 - 8 Jun 2018
Cited by 23 | Viewed by 5682
Abstract
Dietary broccoli is anti-inflammatory. Past studies have typically investigated raw broccoli, even though most consumers prefer cooked broccoli, where the plant myrosinase is inactivated by heat, resulting in failure of formation of the anti-inflammatory bioactive compound sulforaphane (SF). This study compareed efficacy of [...] Read more.
Dietary broccoli is anti-inflammatory. Past studies have typically investigated raw broccoli, even though most consumers prefer cooked broccoli, where the plant myrosinase is inactivated by heat, resulting in failure of formation of the anti-inflammatory bioactive compound sulforaphane (SF). This study compareed efficacy of lightly cooked broccoli (CB) containing greatly diminished myrosinase activity, with raw broccoli (RB), in mitigating colitis in dextran sulfate sodium (DSS)-treated mice. Male C57BL/6 mice were fed for two weeks on a 10% RB, 10% CB or control diet, all based on the AIN-93M diet. Half (n = 9) of each group received drinking water, half received 2.5% DSS in water for one week, starting from Day 7 of the diet. Even with far less plant myrosinase activity, CB was essentially as effective as RB in lessening damage by DSS, evidenced by decreased disease activity index, attenuated colon length shrinkage, less endotoxin (lipopolysaccharide) leakage into blood, and less severe colon lesions as assessed by histopathology. mRNA expression of pro-inflammatory cytokines indicated that broccoli anti-inflammatory action may be through inhibition of the IL-6 trans-signaling pathway, as evidenced by reversal of the DSS-increased expression of IL-6, CCR2 and vascular cell adhesion molecule 1 (VCAM-1). Full article
Show Figures

Figure 1

11 pages, 16034 KB  
Article
Novel Calcium Zirconate Silicate Cement Biomineralize and Seal Root Canals
by Soram Oh, Sung-In Cho, Hiran Perinpanayagam, Jinsu You, Seong-Hyeon Hong, Yeon-Jee Yoo, Seok Woo Chang, Won-Jun Shon, Jun-Sang Yoo, Seung-Ho Baek and Kee-Yeon Kum
Materials 2018, 11(4), 588; https://doi.org/10.3390/ma11040588 - 11 Apr 2018
Cited by 10 | Viewed by 4734
Abstract
This study evaluated the sealing ability of gutta-percha (GP) with a calcium silicate-based sealer and a novel calcium zirconate containing calcium silicate cement (ZC). The root canals of the extracted premolars were prepared, which were then randomly allocated to three experimental groups (12 [...] Read more.
This study evaluated the sealing ability of gutta-percha (GP) with a calcium silicate-based sealer and a novel calcium zirconate containing calcium silicate cement (ZC). The root canals of the extracted premolars were prepared, which were then randomly allocated to three experimental groups (12 root canals per group) for obturation by continuous wave of condensation with the GP and AH 26 sealer (CW); obturation using a single GP with a calcium silicate-based EndoSequence BC sealer (SC); or obturation with ZC. The roots were inserted into sterile Eppendorf tubes, which were inoculated coronally with Porphyromonas gingivalis. The amount of endotoxin leakage into the apical reservoirs were measured using the Limulus Amebocyte Lysate (LAL) assay over 21 days, with comparisons made using one-way ANOVA and Scheffe’s tests (α = 0.05). After 21 days, 75% of the canals that had been obturated by SC, 50% of those obturated by CW and 42% of those obturated by ZC showed endotoxin leakage. The amount of leakage was higher in the SC canals than in the CW (p = 0.031) or ZC (p = 0.03) canals, although there was no significant difference in the amount of leakage for CW and ZC (p > 0.05). X-ray diffraction revealed the presence of tricalcium silicate (Ca3SiO5) and calcium zirconate (CaZrO3) in the synthesized ZC. Scanning electron microscopy revealed mineralized precipitates on the dentin of canals obturated by ZC. The novel calcium zirconate silicate cement appears to promote biomineralization and seal root canals at least as effectively as the conventional sealer. Full article
(This article belongs to the Section Biomaterials)
Show Figures

Figure 1

27 pages, 752 KB  
Review
The Use of Biomass for Electricity Generation: A Scoping Review of Health Effects on Humans in Residential and Occupational Settings
by Alice Freiberg, Julia Scharfe, Vanise C. Murta and Andreas Seidler
Int. J. Environ. Res. Public Health 2018, 15(2), 354; https://doi.org/10.3390/ijerph15020354 - 16 Feb 2018
Cited by 38 | Viewed by 7621
Abstract
The utilization of biomass for power generation has become more prevalent globally. To survey the status of evidence concerning resulting health impacts and to depict potential research needs, a scoping-review was conducted. Biomass life cycle phases of interest were the conversion and combustion [...] Read more.
The utilization of biomass for power generation has become more prevalent globally. To survey the status of evidence concerning resulting health impacts and to depict potential research needs, a scoping-review was conducted. Biomass life cycle phases of interest were the conversion and combustion phases. Studies from occupational and residential settings were considered. The scoping review was conducted systematically, comprising an extensive literature search, a guided screening process, in-duplicate data extraction, and critical appraisal. Two reviewers executed most review steps. Nine articles of relevance were identified. In occupational settings of biomass plants, exposure to endotoxins and fungi might be associated with respiratory disorders. An accidental leakage of hydrogen sulfide in biogas plants may lead to fatalities or severe health impacts. Living near biomass power plants (and the accompanied odorous air pollution) may result in an increased risk for several symptoms and odor annoyance, mediated by perception about air pollution or an evaluation of a resulting health risk. The methodological quality of included studies varied a lot. Overall, the body of evidence on the topic is sparse and future high-quality research is strongly recommended. Full article
(This article belongs to the Section Occupational Safety and Health)
Show Figures

Figure 1

12 pages, 482 KB  
Review
Nutrition and Supplementation Considerations to Limit Endotoxemia When Exercising in the Heat
by Joshua H. Guy and Grace E. Vincent
Sports 2018, 6(1), 12; https://doi.org/10.3390/sports6010012 - 6 Feb 2018
Cited by 18 | Viewed by 9725
Abstract
Exercise-induced heat production is further elevated by exercise performed in hot conditions and this can subsequently impact inflammation, and gastrointestinal (GI) health. Implementing nutrition and supplementation strategies under these conditions may support the hyperthermic response, the systemic inflammatory response, GI permeability and integrity, [...] Read more.
Exercise-induced heat production is further elevated by exercise performed in hot conditions and this can subsequently impact inflammation, and gastrointestinal (GI) health. Implementing nutrition and supplementation strategies under these conditions may support the hyperthermic response, the systemic inflammatory response, GI permeability and integrity, and exercise performance. Therefore, the aim of this brief review is to explore athletes’ inflammatory response of two key biomarkers, lipopolysaccharide (LPS), and interleukin-6 (IL-6), and provide nutrition and supplementation recommendations when exercising in hot conditions. There is emerging evidence that probiotics, glutamine, and vitamin C can preserve GI integrity, which may improve performance during exercise in the heat. Glucose rich food when consumed with water, before and during exercise in the heat, also appear to limit endotoxemia, preserve GI integrity, and reduce the incidence of GI disturbances compared with water alone. The use of non-steroidal anti-inflammatory drugs (NSAIDs) may compromise GI integrity and this may result in greater leakage of endotoxins during long duration exercise in the heat. Further work is required to elucidate the impact of nutrition and supplementation strategies, in particular the use of NSAIDs, when exercising in the heat. Full article
(This article belongs to the Special Issue Clinical and Sports Nutrition)
Show Figures

Figure 1

46 pages, 2022 KB  
Review
Nutrition of the Critically Ill — A 21st-Century Perspective
by Stig Bengmark
Nutrients 2013, 5(1), 162-207; https://doi.org/10.3390/nu5010162 - 14 Jan 2013
Cited by 15 | Viewed by 13931
Abstract
Health care-induced diseases constitute a fast-increasing problem. Just one type of these health care-associated infections (HCAI) constitutes the fourth leading cause of death in Western countries. About 25 million individuals worldwide are estimated each year to undergo major surgery, of which approximately 3 [...] Read more.
Health care-induced diseases constitute a fast-increasing problem. Just one type of these health care-associated infections (HCAI) constitutes the fourth leading cause of death in Western countries. About 25 million individuals worldwide are estimated each year to undergo major surgery, of which approximately 3 million will never return home from the hospital. Furthermore, the quality of life is reported to be significantly impaired for the rest of the lives of those who, during their hospital stay, suffered life-threatening infections/sepsis. Severe infections are strongly associated with a high degree of systemic inflammation in the body, and intimately associated with significantly reduced and malfunctioning GI microbiota, a condition called dysbiosis. Deranged composition and function of the gastrointestinal microbiota, occurring from the mouth to the anus, has been found to cause impaired ability to maintain intact mucosal membrane functions and prevent leakage of toxins — bacterial endotoxins, as well as whole bacteria or debris of bacteria, the DNA of which are commonly found in most cells of the body, often in adipocytes of obese individuals or in arteriosclerotic plaques. Foods rich in proteotoxins such as gluten, casein and zein, and proteins, have been observed to have endotoxin-like effects that can contribute to dysbiosis. About 75% of the food in the Western diet is of limited or no benefit to the microbiota in the lower gut. Most of it, comprised specifically of refined carbohydrates, is already absorbed in the upper part of the GI tract, and what eventually reaches the large intestine is of limited value, as it contains only small amounts of the minerals, vitamins and other nutrients necessary for maintenance of the microbiota. The consequence is that the microbiota of modern humans is greatly reduced, both in terms of numbers and diversity when compared to the diets of our paleolithic forebears and the individuals living a rural lifestyle today. It is the artificial treatment provided in modern medical care — unfortunately often the only alternative provided — which constitute the main contributors to a poor outcome. These treatments include artificial ventilation, artificial nutrition, hygienic measures, use of skin-penetrating devices, tubes and catheters, frequent use of pharmaceuticals; they are all known to severely impair the microbiomes in various locations of the body, which, to a large extent, are ultimately responsible for a poor outcome. Attempts to reconstitute a normal microbiome by supply of probiotics have often failed as they are almost always undertaken as a complement to — and not as an alternative to — existing treatment schemes, especially those based on antibiotics, but also other pharmaceuticals. Full article
(This article belongs to the Special Issue Enteral Nutrition)
Show Figures

Figure 1

Back to TopTop