Sign in to use this feature.

Years

Between: -

Subjects

remove_circle_outline
remove_circle_outline
remove_circle_outline
remove_circle_outline
remove_circle_outline
remove_circle_outline
remove_circle_outline
remove_circle_outline
remove_circle_outline

Journals

Article Types

Countries / Regions

Search Results (126)

Search Parameters:
Keywords = electrophoretic mobility shift assay (EMSA)

Order results
Result details
Results per page
Select all
Export citation of selected articles as:
14 pages, 2076 KB  
Article
EjMYB15 Improves Cold Tolerance of Postharvest Loquat Fruit via Upregulating Antioxidant Enzyme Genes
by Weiqi Liang, Jiahui Wan, Jing Lin, Yanting Wu, Wenbing Su and Zhongqi Fan
Foods 2026, 15(2), 301; https://doi.org/10.3390/foods15020301 - 14 Jan 2026
Viewed by 126
Abstract
As cold-sensitive fruits, loquats easily develop chilling injury (CI) during cold storage, which leads to quality deterioration and economic losses. Our prior research indicated that exogenous melatonin (MT) treatment can mitigate CI in postharvest loquats by regulating reactive oxygen species (ROS) metabolism, but [...] Read more.
As cold-sensitive fruits, loquats easily develop chilling injury (CI) during cold storage, which leads to quality deterioration and economic losses. Our prior research indicated that exogenous melatonin (MT) treatment can mitigate CI in postharvest loquats by regulating reactive oxygen species (ROS) metabolism, but the underlying molecular mechanism remains unclear. The primary objective of this study is to decipher the molecular regulatory pathway by which MT alleviates CI in postharvest loquats, focusing on the role of MYB transcription factors (TFs) in modulating antioxidant enzyme genes. Here, MT treatment remarkably reduced CI severity in loquat fruits, as reflected by lower CI index, reduced cell membrane permeability, decreased firmness, lower a* and b* values, and higher L* value, compared with the control group. Moreover, a cold-induced MYB TF, designated EjMYB15, was identified. Compared to non-treated fruits, the expression level of EjMYB15 was maintained at higher levels in MT-treated loquats. Subcellular localization and transactivation assays demonstrated that EjMYB15 is a nuclear-localized transcriptional activator. Electrophoretic mobility shift assay (EMSA) and dual-luciferase reporter (DLR) assays showed that EjMYB15 binds the MYB-binding sites (MBS) in the promoters of four antioxidant enzyme genes (EjCAT1, EjCAT2, EjGST1, and EjGST2), thereby activating their transcription. Taken together, these findings indicate that EjMYB15 positively regulates cold tolerance of loquat fruits by improving ROS scavenging capacity. These results elucidate the regulatory pathway by which MYB TFs mitigate CI and provide new theoretical support for the application of MT in alleviating CI in postharvest fruits. Full article
Show Figures

Figure 1

22 pages, 2955 KB  
Article
Chromatin-Associated Pea Apyrase psNTP9 Function as a DNA-Binding Regulatory Protein in Yeast and Arabidopsis
by Huan Wang, Robert D. Slocum, Xingbo Cai, Greg Clark and Stanley J. Roux
Plants 2025, 14(22), 3514; https://doi.org/10.3390/plants14223514 - 18 Nov 2025
Viewed by 372
Abstract
As reported in earlier work, when a pea apyrase, psNTP9 (PS), and a modified version of it, psNTP9-DM (DM), are expressed in Saccharomyces cerevisiae, they localize to nuclei, binding to largely non-overlapping promoter regions of chromatin. PS- and DM-expressing yeast also exhibit [...] Read more.
As reported in earlier work, when a pea apyrase, psNTP9 (PS), and a modified version of it, psNTP9-DM (DM), are expressed in Saccharomyces cerevisiae, they localize to nuclei, binding to largely non-overlapping promoter regions of chromatin. PS- and DM-expressing yeast also exhibit different expression profiles for potentially regulated target genes, consistent with observed phenotypes. In the present study, we use ChIP-seq assays to show that PS and DM also associate with largely different promoter regions of Arabidopsis genes, with similar non-overlapping expression profiles for potential target genes. Functional studies, using electrophoretic mobility shift assays (EMSA), verified PS-specific binding to yeast or plant promoter binding sites. DM binding to both heterologous dsDNA and to PS-specific binding site sequences was minimal. AlphaFold3 modeling of PS protein binding to a yeast PHM6 promoter sequence identified potential DNA-binding residues and a potential binding site motif (5′-(G/T)GG(G/T)A-3′) that is also present in two Arabidopsis promoter binding sites. These novel findings extend the previously known functions of PS and other plant apyrases in the Golgi or extracellular matrix, and support their potential function as DNA-binding proteins that can regulate gene expression in both yeast and Arabidopsis. Full article
(This article belongs to the Special Issue Recent Advances in Plant Genetics and Genomics)
Show Figures

Figure 1

12 pages, 3778 KB  
Article
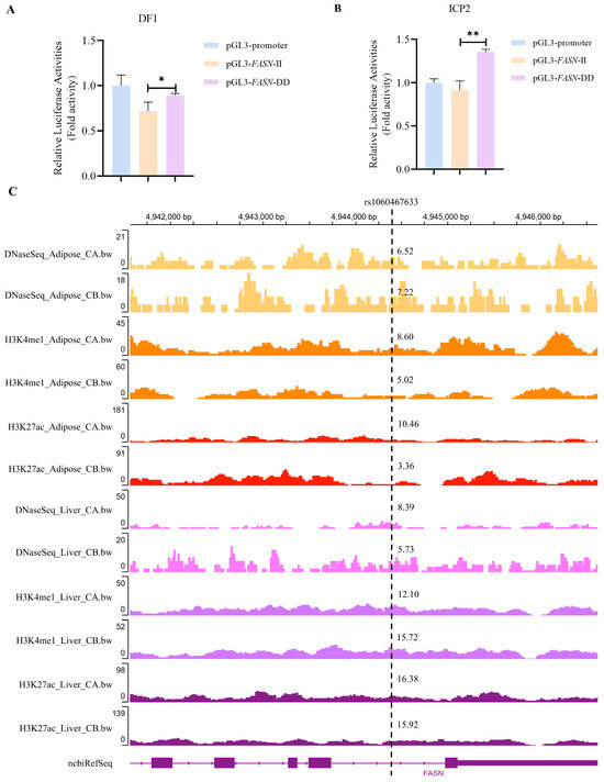
A 7-bp Insertion/Deletion Functional Variation in Fatty Acid Synthase Gene Is Associated with Abdominal Fat Accumulation
by Meng Yuan, Yaqian Han, Xinyi Yin, Xin Liu, Bohan Cheng, Ning Wang, Hui Li, Zhiping Cao, Wenpeng Zhang and Shouzhi Wang
Agriculture 2025, 15(22), 2318; https://doi.org/10.3390/agriculture15222318 - 7 Nov 2025
Viewed by 423
Abstract
Reducing abdominal fat (AF) in broilers is a key objective in broiler breeding, as excessive AF deposition has an unfavorable effect on reproductive and growth traits. Fatty acid synthase gene (FASN) encodes the fatty acid synthase, which promotes fatty acid synthesis [...] Read more.
Reducing abdominal fat (AF) in broilers is a key objective in broiler breeding, as excessive AF deposition has an unfavorable effect on reproductive and growth traits. Fatty acid synthase gene (FASN) encodes the fatty acid synthase, which promotes fatty acid synthesis and lipid synthesis. Our previous study identified a 7-bp InDel variant (g.4944396_4944402delGACTTCA, rs1060467633) in intron 42 of chicken FASN, demonstrating a marked association with chicken AF. To investigate the underlying mechanism of this association, we conducted dual-luciferase reporter assay, bioinformatics analysis and electrophoretic mobility shift assay (EMSA). Luciferase reporter showed that the deletion allele had significantly higher activity than the insertion allele (p < 0.05), indicating its potential role in regulating gene expression. Bioinformatics analysis and EMSA indicated that the insertion allele created binding site for cAMP-responsive element-binding protein 1 (CREB1). Luciferase reporter confirmed that the insertion allele suppresses FASN expression through CREB1, with a stronger inhibitory effect than the deletion allele. In conclusion, rs1060467633, as a functional variant, regulates FASN expression and AF deposition by altering the binding to CREB1 in chickens. Full article
(This article belongs to the Section Farm Animal Production)
Show Figures

Figure 1

14 pages, 3592 KB  
Article
Genome-Wide Identification and Characterization of Isoflavone Synthase (IFS) Gene Family, and Analysis of GgARF4-GgIFS9 Regulatory Module in Glycyrrhiza glabra
by Qing Xu, Xiangxiang Hu, Shiyan Cui, Jianguo Gao, Lijie Zeng, Ziqi Li, Sheng Kuang, Xifeng Chen, Quanliang Xie, Zihan Li, Hongbin Li, Fei Wang, Shandang Shi and Shuangquan Xie
Int. J. Mol. Sci. 2025, 26(21), 10435; https://doi.org/10.3390/ijms262110435 - 27 Oct 2025
Viewed by 659
Abstract
Isoflavone synthase (IFS) is the key enzyme in isoflavonoid biosynthesis and has been functionally characterized in numerous plant species. Glycyrrhiza species, valued for their medicinal properties, accumulate flavonoids with significant physiological activities. Among these, isoflavones play crucial roles in plant growth, development and [...] Read more.
Isoflavone synthase (IFS) is the key enzyme in isoflavonoid biosynthesis and has been functionally characterized in numerous plant species. Glycyrrhiza species, valued for their medicinal properties, accumulate flavonoids with significant physiological activities. Among these, isoflavones play crucial roles in plant growth, development and stress responses. However, the IFS gene family in Glycyrrhiza remains poorly understood. In this study, we identified 10, 9 and 9 IFS genes in G. uralensis, G. inflata and G. glabra, respectively. Phylogenetic analysis classified these genes into four distinct clades (Clade A–D). Further characterization included chromosomal localization, gene structure, conserved motifs, cis-acting elements and synteny analysis. Using yeast one-hybrid (Y1H) screening, dual-luciferase assays and an electrophoretic mobility shift assay (EMSA), these results revealed that auxin response factor 4 (GgARF4) directly binds to the isoflavone synthase 9 (GgIFS9) promoter and activates its expression. Following indole-3-acetic acid (IAA) treatment, RNA-seq revealed that in the differentially expressed genes (DEGs), the genes involved in isoflavonoid and flavonoid biosynthesis pathways were significantly enriched. The result of quantitative reverse transcription polymerase chain reaction (qRT-PCR) revealed that GgIFS9 was strongly induced by IAA. β-Glucuronidase (GUS) assays confirmed that IAA activates the expression of the GgIFS9 promoter in Nicotiana tabacum. Our findings reveal that, through GgARF4 and its downstream-activated gene GgIFS9, IAA may promote flavonoid synthesis in G. glabra. This study provides novel insights into the auxin-mediated regulation of secondary metabolism in Glycyrrhiza species. Full article
Show Figures

Figure 1

26 pages, 3716 KB  
Article
Ligusticum chuanxiong Hort. Targets hsa-miR-10a-5p to Potentially Induce Apoptosis and Modulate Lipid Metabolism in Glioblastoma: A Natural-Product-Based Therapeutic Strategy
by Xiao-Xuan Cai, Hua-Li Zuo, Jing Li, Hsi-Yuan Huang, Li-Ping Li, Jie Ni, Pei-Sen Wu, Xiao-Yuan Xu, Dan Zhang, Yue-Yang Xie, Hsien-Da Huang and Yang-Chi-Dung Lin
Pharmaceuticals 2025, 18(10), 1553; https://doi.org/10.3390/ph18101553 - 15 Oct 2025
Viewed by 962
Abstract
Background/Objectives: Glioblastoma (GBM), the most aggressive primary malignant brain tumor, has a dismal prognosis and limited treatment options. The dried rhizome of Ligusticum chuanxiong Hort. (Chuanxiong, CX) is a traditional Chinese medicinal herb frequently prescribed in formulas intended to invigorate blood circulation. CX [...] Read more.
Background/Objectives: Glioblastoma (GBM), the most aggressive primary malignant brain tumor, has a dismal prognosis and limited treatment options. The dried rhizome of Ligusticum chuanxiong Hort. (Chuanxiong, CX) is a traditional Chinese medicinal herb frequently prescribed in formulas intended to invigorate blood circulation. CX also exhibits anti-glioma activity, but its molecular mechanisms remain incompletely understood. Methods: In this study, we combined transcriptomics and Raman spectroscopy to investigate the effects of reconstituted CX-dispensing granules (hereafter referred to as CXG solution) on U87MG cells, suggesting their dual role in promoting cell death and modulating collagen deposition and lipid metabolism. Results: Mechanistically, we demonstrated that the CXG solution downregulates hsa-miR-10a-5p, which directly targets BCL2L11, known to induce pro-apoptotic effects, as validated by qPCR and dual-luciferase reporter assays. Furthermore, the CXG solution and hsa-miR-10a-5p suppress lipid metabolism through a coherent feed-forward loop via targeting transcription factors SREBF1 and E2F1. An electrophoretic mobility shift assay (EMSA) confirmed E2F1 binds to the hsa-miR-29a promoter, leading to the synergistic repression of hsa-miR-29a-3p by SREBF1 and E2F1. Network pharmacology analysis combined with molecular docking suggested that the ferulic acid and adenosine in CX potentially modulate EGFR-the E2F1-hsa-miR-10a-5p axis. Conclusions: These findings elucidate CX’s multi-target anti-GBM mechanisms and propose a novel therapeutic strategy combining metabolic intervention with miRNA-targeted therapy, providing novel insights into feed-forward loop regulation in miRNA networks. Full article
Show Figures

Figure 1

15 pages, 3004 KB  
Article
Computational–Experimental Identification of Palindromic Motifs Bound by Bacterial XRE Family Transcriptional Regulators
by Linjia Wang, Shitong Zhong, Liangyan Wang, Huizhi Lu and Yuejin Hua
Life 2025, 15(10), 1577; https://doi.org/10.3390/life15101577 - 10 Oct 2025
Viewed by 822
Abstract
Bacteria employ transcriptional regulators, such as those belonging to the Xenobiotic Response Element (XRE) family, to regulate metabolic processes. These regulators often exhibit autoregulatory properties and function as dimers to recognize palindromic DNA motifs. However, the binding motifs of the XRE family transcriptional [...] Read more.
Bacteria employ transcriptional regulators, such as those belonging to the Xenobiotic Response Element (XRE) family, to regulate metabolic processes. These regulators often exhibit autoregulatory properties and function as dimers to recognize palindromic DNA motifs. However, the binding motifs of the XRE family transcriptional regulators in bacteria have not yet been well characterized on a large scale. To identify potential XRE transcriptional regulator recognition motifs efficiently, we developed a computational approach combining structural alignment, sequence scanning, and motif clustering. We first identified the potential motifs of XRE regulators using computational methods. Using the helix–turn–helix (HTH) domain of XRE family regulators as a template, we collected 27,732 proteins containing the domain from bacterial databases. By extracting upstream sequences of these proteins and employing bioinformatics tools like MEME and motifStack to search potential motifs, 5622 motifs were identified and subsequently clustered into 223 clusters. These clusters can be classified into 7 main types based on the base conservation patterns observed in motifs. Interaction models between representative proteins and their corresponding motifs were predicted using AlphaFold. Subsequently, we conducted experimental validation via electrophoretic mobility shift assays (EMSAs) and confirmed the feasibility of our approach, as nine out of ten tested interactions showed clear protein–DNA binding. However, due to limitations in experimental conditions, the remaining predicted motifs have not yet undergone experimental validation. Since conserved sequences and well-predicted structures cannot replace real-world scenarios, there are limitations to relying solely on computational predictions, and experimental validation remains necessary. In summary, our study establishes a reliable framework for identifying XRE family transcriptional regulator recognition motifs and provides valuable insights into bacterial regulation. Full article
(This article belongs to the Section Genetics and Genomics)
Show Figures

Figure 1

17 pages, 3716 KB  
Article
Direct Transcriptional Activation of LEHP2 and LEHP3 by LeMYB2 and LeMYB5 Underlies Postharvest Browning in Lentinus edodes
by Bing Deng, Yunzhi Li, Xuewen Yuan, Jingyu Liu, Cunkun Chen and Hongyan Zhang
Horticulturae 2025, 11(10), 1176; https://doi.org/10.3390/horticulturae11101176 - 2 Oct 2025
Viewed by 576
Abstract
Postharvest shiitake mushrooms (Lentinus edodes) often undergo browning under low-temperature, high-humidity storage conditions, which significantly reduces their commercial value and constrains industry development. However, the molecular mechanisms regulating this process remain unclear. In this study, we used ‘Nongxiang No. 1’ as [...] Read more.
Postharvest shiitake mushrooms (Lentinus edodes) often undergo browning under low-temperature, high-humidity storage conditions, which significantly reduces their commercial value and constrains industry development. However, the molecular mechanisms regulating this process remain unclear. In this study, we used ‘Nongxiang No. 1’ as the experimental material and observed that during storage, the L* value of caps and stipes decreased continuously, shifting from light brown to dark brown-black. Concurrently, the relative electrical conductivity increased by approximately 3.07-fold, and the membrane lipid peroxidation product malondialdehyde (MDA) content increased by approximately 7.9-fold. Superoxide dismutase (SOD) activity initially increased then declined, indicating that elevated membrane permeability accelerates senescence. Peroxidase (POD) activity exhibited a significant upward then downward trend and improved 75.83% at day 22 of postharvest storage, with LEHP1, LEHP2, and LEHP3 gene expression patterns closely aligning with these changes. Specifically, LEHP2 and LEHP3 expression was upregulated by 23.8-fold and 2.35-fold on day 22 than day 0. Cis-element analysis identified MYB binding sites in all three LEHP genes. Genome-wide screening combined with qRT-PCR revealed two MYB transcription factors, LeMYB2 and LeMYB5, whose expression synchronized with LEHP genes. Transient expression assays in tobacco leaves confirmed their nuclear localization, consistent with transcription factor characteristics. Electrophoretic Mobility Shift Assay (EMSA) and Dual-Luciferase Reporter Assay (DLR) experiments further demonstrated that LeMYB2 and LeMYB5 directly activate LEHP2 and LEHP3 promoters, highlighting their key regulatory roles in postharvest browning of shiitake mushrooms. Full article
(This article belongs to the Section Postharvest Biology, Quality, Safety, and Technology)
Show Figures

Graphical abstract

19 pages, 3271 KB  
Article
Mycobacterium Transcriptional Factor BlaI Regulates Cell Division and Growth and Potentiates β-Lactam Antibiotic Efficacy Against Mycobacteria
by Junqi Xu, Mingjun Zhang, Fuling Xie, Junfeng Zhen, Yuerigu Abuliken, Chaoyun Gao, Yongdong Dai, Zhiyong Jiang, Peibo Li and Jianping Xie
Microorganisms 2025, 13(10), 2245; https://doi.org/10.3390/microorganisms13102245 - 25 Sep 2025
Viewed by 814
Abstract
Cell division is critical for the survival, growth, pathogenesis, and antibiotic susceptibility of Mycobacterium tuberculosis (Mtb). However, the regulatory networks governing the transcription of genes involved in cell growth and division in Mtb remain poorly understood. This study aimed to investigate the impact [...] Read more.
Cell division is critical for the survival, growth, pathogenesis, and antibiotic susceptibility of Mycobacterium tuberculosis (Mtb). However, the regulatory networks governing the transcription of genes involved in cell growth and division in Mtb remain poorly understood. This study aimed to investigate the impact of BlaI overexpression on cell division and growth in Mtb and elucidate the underlying mechanisms. Mycobacterium smegmatis mc2155 was used as the model organism. Recombinant strains overexpressing BlaI were constructed. Scanning electron microscopy (SEM), transmission electron microscopy (TEM), ethidium bromide and Nile red uptake assays, minimum inhibitory concentration (MIC) determination, drug resistance analysis, quantitative real-time PCR (qRT-PCR) assays, and electrophoretic mobility shift assay (EMSA) were employed to assess changes in bacterial morphology, cell wall permeability, antibiotic susceptibility, gene transcription levels, and the interaction between BlaI and its target genes. Overexpression of BlaI disrupted bacterial division in M. smegmatis, leading to growth delay, cell elongation, and formation of multi-septa. It also altered the lipid permeability of the cell wall and enhanced the sensitivity of M. smegmatis to β-lactam antibiotics. BlaI overexpression affected the transcription of cell division-related genes, particularly downregulating ftsQ. Additionally, BlaI negatively regulated the transcription of Rv1303—a gene co-transcribed with ATP synthase-encoding genes—inhibiting ATP synthesis. This impaired the phosphorylation of division complex proteins, ultimately affecting cell division and cell wall synthesis. Overexpression of BlaI in Mtb interferes with bacterial division, slows growth, and alters gene expression. Our findings identify a novel role for BlaI in regulating mycobacterial cell division and β-lactam susceptibility, providing a foundation for future mechanistic studies in M. tuberculosis, with validation required to assess relevance to clinical tuberculosis—though validation in M. tuberculosis and preclinical models is required. Full article
(This article belongs to the Special Issue Mycobacterial Research)
Show Figures

Figure 1

14 pages, 3358 KB  
Article
The Structural Deciphering of the α3 Helix Within ZmHsfA2’S DNA-Binding Domain for the Recognition of Heat Shock Elements in Maize
by Yantao Wang, Zhenyu Ma, Guoliang Li, Xiangzhao Meng, Shuonan Duan, Zihui Liu, Min Zhao, Xiulin Guo and Huaning Zhang
Plants 2025, 14(13), 1950; https://doi.org/10.3390/plants14131950 - 25 Jun 2025
Viewed by 850
Abstract
Heat shock transcription factor (Hsf) plays a pivotal role in regulating plant growth, development, and stress responses. Hsf activates or represses target gene transcription by binding to the heat shock element (HSE) of downstream genes. However, the specific interaction sites between Hsf and [...] Read more.
Heat shock transcription factor (Hsf) plays a pivotal role in regulating plant growth, development, and stress responses. Hsf activates or represses target gene transcription by binding to the heat shock element (HSE) of downstream genes. However, the specific interaction sites between Hsf and the HSE in the promoter remain unclear. In this study, the critical amino acid residues of ZmHsf17 and the paralogous ZmHsf05 involved in DNA binding were identified using molecular docking models, site-directed mutagenesis, and the electrophoretic mobility shift assay (EMSA). The results reveal that both ZmHsf17 and ZmHsf05 bind to the HSE of the ZmPAH1 promoter via a conserved arginine residue located in the α3 helix of their DNA-binding domains. Sequence substitution experiments among distinct HSEs demonstrated that flanking sequences upstream and downstream of the HSE core synergistically contribute to the specificity of DNA-binding domain recognition. Comparative evolutionary analysis of DNA-binding domain sequences from 25 phylogenetically diverse species reveals that the α3 helix constitutes the most conserved structural element. This study elucidates the key interaction sites between maize HsfA2 and its target genes, providing theoretical insights into the binding specificity to the HSEs of the plant’s Hsf family and the functional divergence. Additionally, these findings offer new targets for the precise engineering of Hsf proteins and synthetic HSEs. Full article
(This article belongs to the Special Issue Genomics of Biotic and Abiotic Stress Tolerance in Cereals)
Show Figures

Figure 1

19 pages, 3097 KB  
Article
BLH3 Regulates the ABA Pathway and Lignin Synthesis Under Salt Stress in Lilium pumilum
by Wenhao Wan, Lingshu Zhang, Xingyu Liu, Huitao Cui, Miaoxin Shi, Hao Sun, Wei Yang, Xinran Wang, Fengshan Yang and Shumei Jin
Plants 2025, 14(12), 1860; https://doi.org/10.3390/plants14121860 - 17 Jun 2025
Viewed by 1066
Abstract
BEL1-like homeodomain protein 3 (BLH3) plays a crucial role in plant development. However, its involvement in the salt stress response has not been studied. In this study, we investigated the molecular mechanism underlying the response of LpBLH3 to salt stress in Lilium pumilum [...] Read more.
BEL1-like homeodomain protein 3 (BLH3) plays a crucial role in plant development. However, its involvement in the salt stress response has not been studied. In this study, we investigated the molecular mechanism underlying the response of LpBLH3 to salt stress in Lilium pumilum (L. pumilum) using various techniques, including quantitative PCR (RT-qPCR), determination of physiological indices of plant after Saline-Alkali stress, yeast two-hybrid screening, luciferase complementation imaging (LCI), and chromosome walking to obtain the promoter sequence, analyzed by PlantCARE, electrophoretic mobility shift assay (EMSA), and then dual-luciferase reporter assay(LUC). RT-qPCR analysis revealed that LpBLH3 is most highly expressed in the leaves of L. pumilum. The expression of LpBLH3 peaks at 24 or 36 h in the leaves under different saline stress. Under various treatments, compared to the wild type (WT), the LpBLH3 overexpression lines exhibited less chlorosis and leaf curling and stronger photosynthesis. The overexpression of LpBLH3 can enhance lignin accumulation in root and stem by positively modulating the expression of crucial genes within the lignin biosynthesis pathway. Y2H and LCI analyses demonstrated that LpBLH3 interacts with LpKNAT3. Additionally, EMSA and LUC analyses confirmed that LpBLH3 can bind to the promoter of LpABI5 and upregulate the expression of ABI5 downstream genes (LpCAT1/LpATEM/LpRD29B). In summary, LpBLH3 enhances the plant’s salt tolerance through the ABA pathway and lignin synthesis. This study can enrich the functional network of the BLH transcription factor family, obtain Lilium pumilum lines with good saline-alkali resistance, expand the planting area of Lilium pumilum, and improve its medicinal and ornamental values. Additionally, the functional analysis of the BLH transcription factor family provides new insights into how crops adapt to the extreme growth environment of saline-alkali soils. Full article
(This article belongs to the Section Plant Molecular Biology)
Show Figures

Figure 1

14 pages, 2110 KB  
Article
The Single Nucleotide Substitution T → A rs2072580 Damages the CREB1 Binding Site in the Bidirectional SART3/ISCU Promoter
by Arina Degtyareva, Elena Antontseva, Anastasia Evseenko, Konstantin Orishchenko and Tatiana Merkulova
Genes 2025, 16(6), 713; https://doi.org/10.3390/genes16060713 - 17 Jun 2025
Cited by 1 | Viewed by 1009
Abstract
Background/Objectives: The regulatory SNPs (rSNPs) that disturb the binding of transcription factors (TFs) and alter the transcription levels of genes play a paramount role in the formation of different traits and are associated with many pathologies. The search for allele-specific events in RNA-seq [...] Read more.
Background/Objectives: The regulatory SNPs (rSNPs) that disturb the binding of transcription factors (TFs) and alter the transcription levels of genes play a paramount role in the formation of different traits and are associated with many pathologies. The search for allele-specific events in RNA-seq and ChIP-seq data is a powerful genome-wide approach to detect rSNPs. Using this approach, we have identified the T → A rs2072580 substitution in the bidirectional SART3/ISCU promoter as a potential rSNP and demonstrated its association with colorectal cancer, relying on International Cancer Genome Consortium data. The goal of this work was to identify the TF binding site that is affected by the T → A substitution and to study the effect of this substitution on reporter gene expression in different plasmid constructs. Methods: Electrophoretic mobility shift assay (EMSA), cross-competition analysis and supershift assay, plasmid construction, and dual luciferase reporter assay. Results: The T → A rs2072580 substitution is shown to damage the binding site for ubiquitous TF CREB1 and to significantly decrease the activity of the heterologous promoter carrying the cassettes of two or three repeated CREB binding sites inserted upstream of it. However, the substitution disturbing the CREB1 binding site within the bidirectional promoter shared by SART3 and ISCU inhibits the promoter activity of only the SART3 gene but has no effect on the activity of the ISCU promoter. Conclusions: The performed comprehensive functional analysis of the T → A rs2072580 in the bidirectional SART3/ISCU promoter unambiguously implies it is an rSNP. These results form the background for further studies of this rSNP and its potential significance for various pathologies. Full article
(This article belongs to the Section Molecular Genetics and Genomics)
Show Figures

Figure 1

16 pages, 2672 KB  
Article
Molecular Characterization of a Transcriptional Regulator GntR for Gluconate Metabolism in Industrial 2-Ketogluconate Producer Pseudomonas plecoglossicida JUIM01
by Mengxin Qu, Lulu Li, Xinyi Zan, Fengjie Cui, Lei Sun and Wenjing Sun
Microorganisms 2025, 13(6), 1395; https://doi.org/10.3390/microorganisms13061395 - 15 Jun 2025
Cited by 2 | Viewed by 1475
Abstract
The GntR is a transcriptional regulator generally known as a gluconate-operon repressor to specifically regulate the transportation and phosphorylation of gluconate. In the present study we report the cloning of the GntR-encoding gene of the industrial 2-ketogluconate (2KGA)-producer Pseudomonas plecoglossicida JUIM01, which is [...] Read more.
The GntR is a transcriptional regulator generally known as a gluconate-operon repressor to specifically regulate the transportation and phosphorylation of gluconate. In the present study we report the cloning of the GntR-encoding gene of the industrial 2-ketogluconate (2KGA)-producer Pseudomonas plecoglossicida JUIM01, which is involved in the regulation of gluconate metabolism, along with the identification of some of its target genes and its operator sequence. GntR is a 36.36-kDa cytoplasmic and hydrophobic DNA-binding transcriptional regulator belonging to the LacI family. The knockout of gntR resulted in the significant upregulation of the transcription of the gluconate kinase gene gntK and, to a lesser extent, the permease gene gntP, as well as downregulation of genes involved in glucose uptake (oprB-1, gltB, gltF, gltG, and gltK) and those involved in 2-ketogluconate (2KGA) transport (kguT) and catabolism (kguE, kguK, and kguD). These results indicated that GntR positively regulated glucose and 2KGA transport and catabolism, while negatively affecting GntP-mediated gluconate uptake and gluconate phosphorylation by GntK. Electrophoretic mobility shift assay (EMSA) and DNase I footprinting analyses confirmed that GntR interacted with operator sequences in the divergent promoter regions of gntK and gntP, as well as in the gntR promoter region. A putative operator sequence (consensus 5′-AG-N2-AGCGCT-N-TCT-3′) was identified. These data suggest that GntR positively regulates genes involved in glucose uptake/transport and 2KGA transport/catabolism, while repressing its own expression as well as that of genes involved in gluconate transport/catabolism. These findings not only elucidate the regulation of GntR and its target genes in P. plecoglossicida, but also provide valuable insights for optimizing industrial 2KGA production. Full article
(This article belongs to the Section Molecular Microbiology and Immunology)
Show Figures

Figure 1

18 pages, 7164 KB  
Article
Mechanisms of Viral DNA Replication of Human Papillomavirus: E2 Protein-Dependent Recruitment of E1 DNA Helicase to the Origin of DNA Replication
by Anshul Rana, Gulden Yilmaz, Esther E. Biswas-Fiss and Subhasis Biswas
Int. J. Mol. Sci. 2025, 26(9), 4333; https://doi.org/10.3390/ijms26094333 - 2 May 2025
Cited by 3 | Viewed by 2549
Abstract
Human papillomaviruses (HPVs) are small double-stranded DNA viruses that infect epithelial cells and cause cervical, anogenital, and oropharyngeal cancers. HPV genome replication relies on the viral E1 and E2 proteins to initiate DNA replication. The first step is the assembly of the E1-E2 [...] Read more.
Human papillomaviruses (HPVs) are small double-stranded DNA viruses that infect epithelial cells and cause cervical, anogenital, and oropharyngeal cancers. HPV genome replication relies on the viral E1 and E2 proteins to initiate DNA replication. The first step is the assembly of the E1-E2 complex at the origin of replication. We have examined the role of full-length HPV E1 helicase and its interaction with E2 in pre-initiation complex formation. Electrophoretic mobility shift assays (EMSAs) with purified E1 and E2 proteins revealed that the HPV genome does not have a specific E1 binding site, or such a sequence is not required for pre-initiation complex formation. E1 alone did not show any binding to the origin DNA sequences, while E2 facilitated E1 recruitment to the origin, forming the E1-E2-DNA ternary complex. Formation of such a complex required at least two E2 binding sites. These findings led us to propose a novel mechanism in which E2 dimers serve as the primary recruiters of E1 to form the pre-initiation complex. This study provides new insights into the mechanistic role of E2 in the recruitment of E1 at the origin of HPV DNA replication, enhancing our understanding of HPV biology and potentially informing future therapeutic strategies. Full article
Show Figures

Graphical abstract

16 pages, 5613 KB  
Article
Cobra Three-Finger Toxins Interact with RNA and DNA: Nucleic Acids as Their Putative Biological Targets
by Alexey V. Osipov, Vladislav G. Starkov, Victor I. Tsetlin and Yuri N. Utkin
Int. J. Mol. Sci. 2025, 26(9), 4291; https://doi.org/10.3390/ijms26094291 - 1 May 2025
Cited by 1 | Viewed by 1264
Abstract
Three-finger toxins (TFTs), including neurotoxins and cytotoxins, form one of the largest families of snake venom proteins and interact with various biological targets. Neurotoxins target proteinaceous receptors while cytotoxins interact mainly with the lipids of cell membranes and to a lesser extent with [...] Read more.
Three-finger toxins (TFTs), including neurotoxins and cytotoxins, form one of the largest families of snake venom proteins and interact with various biological targets. Neurotoxins target proteinaceous receptors while cytotoxins interact mainly with the lipids of cell membranes and to a lesser extent with carbohydrates. However, no data about the interaction of TFTs with nucleic acids can be found. To detect this interaction, we applied spectrophotometry, ion-paired HPLC and electrophoretic mobility shift assay (EMSA). Using spectrophotometry, we found that TFTs from cobra venom increased the optical density of an RNA solution in a time-dependent manner indicating toxin interaction with RNA. A decrease in the net negative charge of the RNA molecule upon interaction with neurotoxin II from cobra venom was revealed by ion-pair HPLC. EMSA showed decreased electrophoretic mobility of both RNA and DNA upon addition of different TFTs including the non-conventional cobra toxin WTX and water-soluble recombinant human three-finger protein lynx1. We suggest that the interaction with nucleic acids may be a common property of TFTs, and some biological effects of TFTs, for example, cytotoxin-induced apoptosis in cancer cell lines, may be mediated by interaction with nucleic acids. Full article
(This article belongs to the Special Issue Molecular Mechanisms of Animal Toxins, Venoms and Antivenoms 2.0)
Show Figures

Figure 1

16 pages, 7129 KB  
Article
Estrogen-Related Receptor Potential Target Genes in Silkworm (Bombyx mori): Insights into Metabolic Regulation
by Luyu Hou, Jinxin Wu, Die Liu, Haoran Xu, Hongbo Yao, Yiwen Liang, Qingyou Xia, Ping Lin and Guanwang Shen
Insects 2025, 16(5), 469; https://doi.org/10.3390/insects16050469 - 29 Apr 2025
Cited by 2 | Viewed by 1220
Abstract
Estrogen-related receptors (ERRs) are important transcription factors within the nuclear receptor family that regulate cellular energy storage and consumption by binding to estrogen-related receptor response elements (ERREs) on gene promoters. While ERRs’ role in vertebrates is well-studied, their molecular mechanisms in insect metabolism [...] Read more.
Estrogen-related receptors (ERRs) are important transcription factors within the nuclear receptor family that regulate cellular energy storage and consumption by binding to estrogen-related receptor response elements (ERREs) on gene promoters. While ERRs’ role in vertebrates is well-studied, their molecular mechanisms in insect metabolism and development remain unclear. This study systematically summarizes the functions of ERRs in insects, focusing on silkworms by analyzing gene functions and comparing databases. ERRE-like elements were identified in the 2000 bp upstream promoter regions of 69 metabolism-related silkworm genes. Furthermore, electrophoretic mobility shift assays (EMSAs) revealed that ERREs within the promoters of 15 genes related to sugar, fat, and protein metabolism specifically bind to ERR. Notably, an ERRE in the promoter of the trehalose transporter 1 gene (BmTret1), crucial for trehalose homeostasis in insect hemolymph, exhibited significantly enhanced activity in ERR-overexpressing cells. These findings suggest that ERR is a potential regulatory factor in silkworm metabolism and refine its metabolic regulatory network. This study highlights the broader and more critical role of ERR in insects than that previously recognized, contributing to a deeper understanding of insect metabolism and its potential applications in related fields. Full article
(This article belongs to the Special Issue Genomics and Molecular Biology in Silkworm)
Show Figures

Graphical abstract

Back to TopTop