Ligusticum chuanxiong Hort. Targets hsa-miR-10a-5p to Potentially Induce Apoptosis and Modulate Lipid Metabolism in Glioblastoma: A Natural-Product-Based Therapeutic Strategy
Abstract
1. Introduction
2. Results
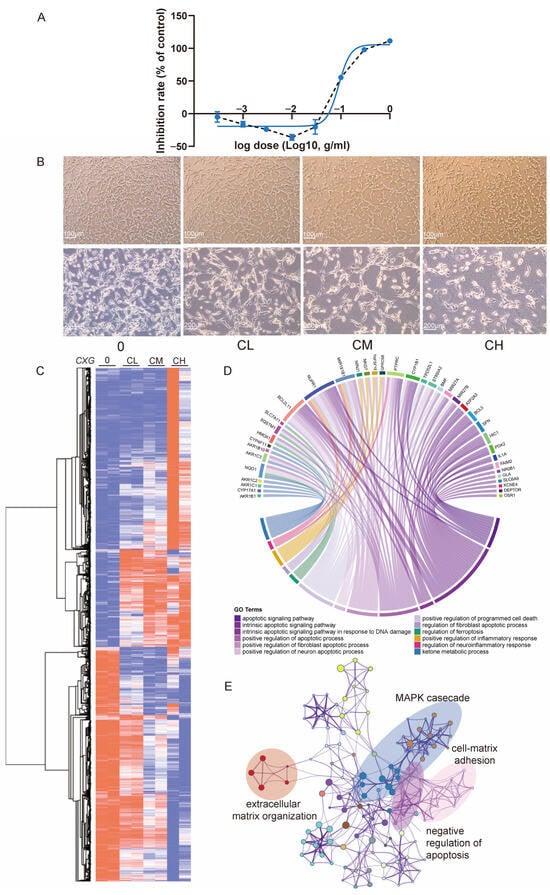
2.1. CXG Solution May Promote Glioblastoma Cell Apoptosis and Suppresses Extracellular Matrix Organization
2.2. The CXG Solution Effectively Downregulates the Collagen and Lipid Synthesis in Glioblastoma Cells
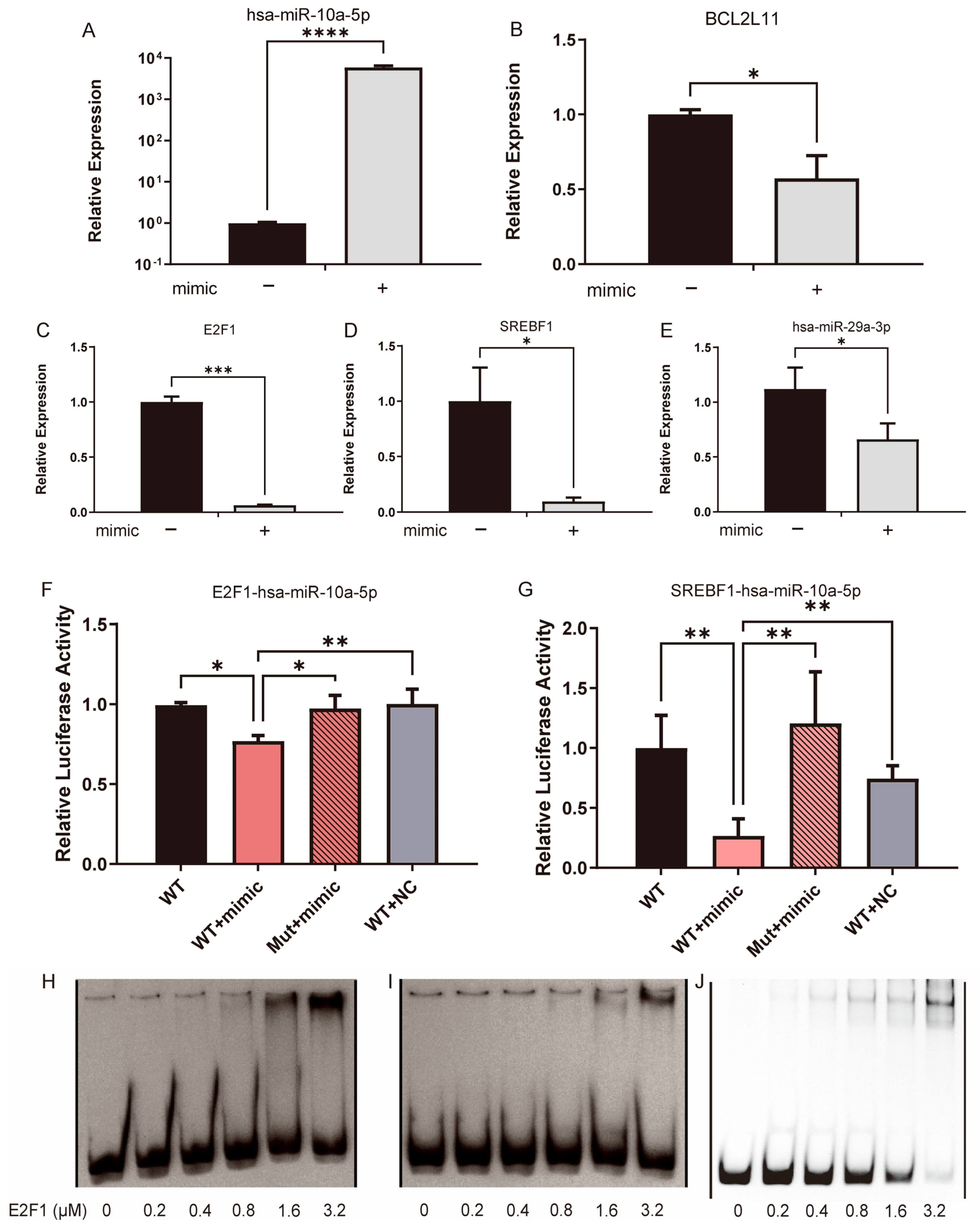
2.3. The CXG Solution May Promote Pro-Apoptotic Effects and Reduce Lipid Metabolism Through hsa-miR-10a-5p and hsa-miR-29a-3p
3. Discussion
4. Materials and Methods
4.1. HPLC-UV and LC-MS/MS Analysis of the CXG Solution
4.2. Cell Culture and Cell Viability Assay
4.3. Raman Spectroscopy
4.4. Transcriptomic Sequencing and Data Analysis
4.5. miRNA-Target Prediction
4.6. Transcription Factors Prediction
4.7. Compound–Target Interaction Network Construction and Molecular Docking
4.8. Regulatory Network Construction
4.9. Gene Functional Enrichment Analysis
4.10. Survival Analysis
4.11. Quantitative Reverse Transcriptase-PCR (qPCR)
4.12. Dual-Luciferase Reporter Assay
4.13. Electrophoretic Mobility Shift Assay
4.14. Statistical Analysis
5. Conclusions
Supplementary Materials
Author Contributions
Funding
Institutional Review Board Statement
Informed Consent Statement
Data Availability Statement
Acknowledgments
Conflicts of Interest
Abbreviations
| ADAMTSL1 | A disintegrin and metalloproteinase with thrombospondin motifs like 1 (gene) |
| AEBP1 | Adipocyte enhancer binding protein 1 |
| BCL2 | B-cell lymphoma 2 (gene) |
| BCL2L11 | BCL2-like 11 (gene) |
| CX | Ligusticum Chuanxiong Hort. |
| CXG | CX dispensing granules |
| E2F1 | Early region two binding factor transcription factor 1 (gene, protein) |
| ECM | Extracellular matrix |
| EGFR | Epithelial growth factor receptor (gene) |
| FN1 | Fibronectin 1 (gene) |
| GAPDH | Glyceraldehyde-3-phosphate dehydrogenase (gene) |
| GBM | Glioblastoma |
| GO | Gene Ontology |
| HMGA2 | High mobility group AT-hook 2 (gene) |
| HOXD10 | Homeobox D10 (gene) |
| IC | Inhibitory concentration |
| LC | Liquid chromatography |
| LDA | Linear discriminant analysis |
| MAPK | Mitogen-activated protein kinase |
| miRNA | microRNA |
| MMP-14 | Matrix metalloproteinase-14 |
| MS | Mass spectrometry |
| Nur77 | Nuclear receptor 4A1 (gene) |
| PI3K/Akt | Phosphoinositide 3-kinase/Protein kinase B |
| PLAUR | Plasminogen activator, urokinase receptor (gene) |
| PXN | Paxillin (gene) |
| qPCR | Quantitative polymerase chain reaction |
| RhoC | Ras homolog family member C (gene) |
| SCAP | SREBF chaperone |
| SREBF1 | Sterol regulatory element-binding factor 1 (gene) |
| SREBP1 | Sterol regulatory element-binding protein 1 |
| TCM | Traditional Chinese medicine |
| TGM2 | Transglutaminase 2 (gene) |
| U6 | U6 small nuclear RNA (gene) |
| UHPLC | Ultra-high-performance liquid chromatography |
| uPAR | Urokinase receptor |
References
- Fernandes, C.; Costa, A.; Osório, L.; Lago, R.C.; Linhares, P.; Carvalho, B.; Caeiro, C. Current Standards of Care in Glioblastoma Therapy. In Glioblastoma; De Vleeschouwer, S., Ed.; Codon Publications: Brisbane, Australia, 2017. [Google Scholar]
- Stupp, R.; Mason, W.P.; van den Bent, M.J.; Weller, M.; Fisher, B.; Taphoorn, M.J.; Belanger, K.; Brandes, A.A.; Marosi, C.; Bogdahn, U.; et al. Radiotherapy plus concomitant and adjuvant temozolomide for glioblastoma. N. Engl. J. Med. 2005, 352, 987–996. [Google Scholar] [CrossRef]
- Poon, M.T.C.; Sudlow, C.L.M.; Figueroa, J.D.; Brennan, P.M. Longer-term (≥2 years) survival in patients with glioblastoma in population-based studies pre- and post-2005: A systematic review and meta-analysis. Sci. Rep. 2020, 10, 11622. [Google Scholar] [CrossRef] [PubMed]
- Miska, J.; Chandel, N.S. Targeting fatty acid metabolism in glioblastoma. J. Clin. Investig. 2023, 133, e163448. [Google Scholar] [CrossRef] [PubMed]
- Pointer, K.B.; Clark, P.A.; Schroeder, A.B.; Salamat, M.S.; Eliceiri, K.W.; Kuo, J.S. Association of collagen architecture with glioblastoma patient survival. J. Neurosurg. 2017, 126, 1812–1821. [Google Scholar] [CrossRef] [PubMed]
- Ran, X.; Ma, L.; Fau-Peng, C.; Peng, C.; Fau-Zhang, H.; Zhang, H.; Fau-Qin, L.-P.; Qin, L.P. Ligusticum chuanxiong Hort: A review of chemistry and pharmacology. Pharm. Biol. 2011, 49, 1180–1189. [Google Scholar] [CrossRef]
- Wang, Y.; Wu, L.; Wang, H.; Jiang, M.; Chen, Y.; Zheng, X.; Li, L.; Yin, Q.; Han, L.; Bai, L.; et al. Ligusticum chuanxiong: A chemical, pharmacological and clinical review. Front. Pharmacol. 2025, 16, 1523176. [Google Scholar] [CrossRef]
- Li, D.; Long, Y.; Yu, S.; Shi, A.; Wan, J.; Wen, J.; Li, X.; Liu, S.; Zhang, Y.; Li, N.; et al. Research Advances in Cardio-Cerebrovascular Diseases of Ligusticum chuanxiong Hort. Front. Pharmacol. 2022, 12, 832673. [Google Scholar] [CrossRef]
- Cao, P.; Cai, X.; Lu, W.; Zhou, F.; Huo, J. Growth Inhibition and Induction of Apoptosis in SHG-44 Glioma Cells by Chinese Medicine Formula “Pingliu Keli”. Evid.-Based Complement. Altern. Med. 2011, 2011, 958243. [Google Scholar] [CrossRef]
- Shuai, S.Y.; Liu, S.S.; Liu, X.J.; Zhang, G.S.; Zheng, Q.; Yue, P.F.; Yang, M.; Hu, P.Y. Essential oil of Ligusticum chuanxiong Hort. Regulated P-gp protein and tight junction protein to change pharmacokinetic parameters of temozolomide in blood, brain and tumor. J. Ethnopharmacol. 2022, 298, 115646. [Google Scholar] [CrossRef]
- Lin, P.C.; Chen, Y.L.; Chiu, S.C.; Yu, Y.L.; Chen, S.P.; Chien, M.H.; Chen, K.Y.; Chang, W.L.; Lin, S.Z.; Chiou, T.W.; et al. Orphan nuclear receptor, Nurr-77 was a possible target gene of butylidenephthalide chemotherapy on glioblastoma multiform brain tumor. J. Neurochem. 2008, 106, 1017–1026. [Google Scholar] [CrossRef]
- Chang, L.F.; Lin, P.C.; Ho, L.I.; Liu, P.Y.; Wu, W.C.; Chiang, I.P.; Chang, H.W.; Lin, S.Z.; Harn, Y.C.; Harn, H.J.; et al. Overexpression of the orphan receptor Nur77 and its translocation induced by PCH4 may inhibit malignant glioma cell growth and induce cell apoptosis. J. Surg. Oncol. 2011, 103, 442–450. [Google Scholar] [CrossRef] [PubMed]
- Wu, J.G.; Ma, L.; Zhang, S.Y.; Zhu, Z.Z.; Zhang, H.; Qin, L.P.; Wei, Y.J. Essential oil from rhizomes of Ligusticum chuanxiong induces apoptosis in hypertrophic scar fibroblasts. Pharm. Biol. 2011, 49, 86–93. [Google Scholar] [CrossRef] [PubMed]
- Jin, P.; Niu, T.; Li, C.; Li, X.; Liang, H.; Zhao, K. Mechanism of Ferulic Acid in PI3K/AKT Pathway and Research in Glioblastoma. Altern. Ther. Health Med. 2024, 30, 104–109. [Google Scholar] [PubMed]
- Li, Z.Q.; Zhang, G.S.; Liu, R.Q.; Shuai, S.Y.; Hu, P.Y.; Zheng, Q.; Xiao, S.H. Anti-Glioma Effects of Ligustilide or n-Butylphthalide on Their Own and the Synergistic Effects with Temozolomide via PI3K/Akt Signaling Pathway. Onco Targets Ther. 2023, 16, 983–994. [Google Scholar] [CrossRef]
- Yu, K.; Chen, Z.; Pan, X.; Yang, Y.; Tian, S.; Zhang, J.; Ge, J.; Ambati, B.; Zhuang, J. Tetramethylpyrazine-mediated suppression of C6 gliomas involves inhibition of chemokine receptor CXCR4 expression. Oncol. Rep. 2012, 28, 955–960. [Google Scholar] [CrossRef]
- Yu, N.; Zhang, Z.; Chen, P.; Zhong, Y.; Cai, X.; Hu, H.; Yang, Y.; Zhang, J.; Li, K.; Ge, J.; et al. Tetramethylpyrazine (TMP), an Active Ingredient of Chinese Herb Medicine Chuanxiong, Attenuates the Degeneration of Trabecular Meshwork through SDF-1/CXCR4 Axis. PLoS ONE 2015, 10, e0133055. [Google Scholar] [CrossRef]
- Grasso, R.; Dell’Albani, P.; Carbone, C.; Spatuzza, M.; Bonfanti, R.; Sposito, G.; Puglisi, G.; Musumeci, F.; Scordino, A.; Campisi, A. Synergic pro-apoptotic effects of Ferulic Acid and nanostructured lipid carrier in glioblastoma cells assessed through molecular and Delayed Luminescence studies. Sci. Rep. 2020, 10, 4680. [Google Scholar] [CrossRef]
- Ke, G.; Zhang, M.; Hu, P.; Zhang, J.; Naeem, A.; Wang, L.; Xu, H.; Liu, Y.; Cao, M.; Zheng, Q. Exploratory Study on Nanoparticle Co-Delivery of Temozolomide and Ligustilide for Enhanced Brain Tumor Therapy. Pharmaceutics 2025, 17, 191. [Google Scholar] [CrossRef]
- Mafi, A.; Rahmati, A.; Babaei Aghdam, Z.; Salami, R.; Salami, M.; Vakili, O.; Aghadavod, E. Recent insights into the microRNA-dependent modulation of gliomas from pathogenesis to diagnosis and treatment. Cell. Mol. Biol. Lett. 2022, 27, 65. [Google Scholar] [CrossRef]
- Sun, L.; Yan, W.; Wang, Y.; Sun, G.; Luo, H.; Zhang, J.; Wang, X.; You, Y.; Yang, Z.; Liu, N. MicroRNA-10b induces glioma cell invasion by modulating MMP-14 and uPAR expression via HOXD10. Brain Res. 2011, 1389, 9–18. [Google Scholar] [CrossRef]
- Malzkorn, B.; Wolter, M.; Liesenberg, F.; Grzendowski, M.; Stühler, K.; Meyer, H.E.; Reifenberger, G. Identification and functional characterization of microRNAs involved in the malignant progression of gliomas. Brain Pathol. 2010, 20, 539–550. [Google Scholar] [CrossRef]
- Bassot, A.; Dragic, H.; Haddad, S.A.; Moindrot, L.; Odouard, S.; Corlazzoli, F.; Marinari, E.; Bomane, A.; Brassens, A.; Marteyn, A.; et al. Identification of a miRNA multi-targeting therapeutic strategy in glioblastoma. Cell Death Dis. 2023, 14, 630. [Google Scholar] [CrossRef]
- Ru, P.; Guo, D. microRNA-29 mediates a novel negative feedback loop to regulate SCAP/SREBP-1 and lipid metabolism. RNA Dis. 2017, 4, e1525. [Google Scholar]
- Lu, L.; Zhang, Y.; Yang, Y.; Jin, M.; Ma, A.; Wang, X.; Zhao, Q.; Zhang, X.; Zheng, J.; Zheng, X. Lipid metabolism: The potential therapeutic targets in glioblastoma. Cell Death Discov. 2025, 11, 107. [Google Scholar] [CrossRef]
- Ru, P.; Hu, P.; Geng, F.; Mo, X.; Cheng, C.; Yoo, J.Y.; Cheng, X.; Wu, X.; Guo, J.Y.; Nakano, I.; et al. Feedback Loop Regulation of SCAP/SREBP-1 by miR-29 Modulates EGFR Signaling-Driven Glioblastoma Growth. Cell Rep. 2016, 16, 1527–1535. [Google Scholar] [CrossRef]
- Liu, Z.; Tao, B.; Li, L.; Liu, P.; Xia, K.; Zhong, C. LINC00511 knockdown suppresses glioma cell malignant progression through miR-15a-5p/AEBP1 axis. Brain Res. Bull. 2021, 173, 82–96. [Google Scholar] [CrossRef]
- Forrest, A.R.; Kanamori-Katayama, M.; Tomaru, Y.; Lassmann, T.; Ninomiya, N.; Takahashi, Y.; de Hoon, M.J.; Kubosaki, A.; Kaiho, A.; Suzuki, M.; et al. Induction of microRNAs, mir-155, mir-222, mir-424 and mir-503, promotes monocytic differentiation through combinatorial regulation. Leukemia 2010, 24, 460–466. [Google Scholar] [CrossRef]
- Tsai, H.-F.; Chang, Y.-C.; Li, C.-H.; Chan, M.-H.; Chen, C.-L.; Tsai, W.-C.; Hsiao, M. Type V collagen alpha 1 chain promotes the malignancy of glioblastoma through PPRC1-ESM1 axis activation and extracellular matrix remodeling. Cell Death Discov. 2021, 7, 313. [Google Scholar] [CrossRef]
- Cha, J.; Ding, E.A.; Carvalho, E.M.; Fowler, A.; Aghi, M.K.; Kumar, S. Collagen VI deposition primes the glioblastoma microenvironment for invasion through mechanostimulation of β-catenin signaling. PNAS Nexus 2024, 3, pgae355. [Google Scholar] [CrossRef]
- Geng, F.; Zhong, Y.; Su, H.; Lefai, E.; Magaki, S.; Cloughesy, T.F.; Yong, W.H.; Chakravarti, A.; Guo, D. SREBP-1 upregulates lipophagy to maintain cholesterol homeostasis in brain tumor cells. Cell Rep. 2023, 42, 112790. [Google Scholar] [CrossRef]
- Movasaghi, Z.; Shazza, R.; Rehman, I.U. Raman Spectroscopy of Biological Tissues. Appl. Spectrosc. Rev. 2007, 42, 493–541. [Google Scholar] [CrossRef]
- Faisal, S.M.; Comba, A.; Varela, M.L.; Argento, A.E.; Brumley, E.; Abel, C.; Castro, M.G.; Lowenstein, P.R. The complex interactions between the cellular and non-cellular components of the brain tumor microenvironmental landscape and their therapeutic implications. Front. Oncol. 2022, 12, 1005069. [Google Scholar] [CrossRef]
- Duman, C.; Di Marco, B.; Nevedomskaya, E.; Ulug, B.; Lesche, R.; Christian, S.; Alfonso, J. Targeting fatty acid oxidation via Acyl-CoA binding protein hinders glioblastoma invasion. Cell Death Dis. 2023, 14, 296. [Google Scholar] [CrossRef]
- Wang, R.; Wang, J.; Wang, Y.; Yang, L. lncRNA TUSC7 sponges miR-10a-5p and inhibits BDNF/ERK pathway to suppress glioma cell proliferation and migration. Aging 2023, 15, 3021–3034. [Google Scholar] [CrossRef]
- Yan, Y.; Yan, H.; Wang, Q.; Zhang, L.; Liu, Y.; Yu, H. MicroRNA 10a induces glioma tumorigenesis by targeting myotubularin-related protein 3 and regulating the Wnt/β-catenin signaling pathway. FEBS J. 2019, 286, 2577–2592. [Google Scholar] [CrossRef]
- Zhao, Y.; Huang, W.; Kim, T.-M.; Jung, Y.; Menon, L.G.; Xing, H.; Li, H.; Carroll, R.S.; Park, P.J.; Yang, H.W.; et al. MicroRNA-29a activates a multi-component growth and invasion program in glioblastoma. J. Exp. Clin. Cancer Res. 2019, 38, 36. [Google Scholar] [CrossRef]
- Chen, Y.; Ji, X.; Zhang, Z.; Zhou, Y.; Lin, Y.-C.-D.; Huang, H.-Y.; Zhang, T.; Lai, Y.; Chen, K.; Su, C.; et al. SCOPE-DTI: Semi-Inductive Dataset Construction and Framework Optimization for Practical Usability Enhancement in Deep Learning-Based Drug Target Interaction Prediction. arXiv 2025, arXiv:2503.09251. [Google Scholar]
- Wheeler, D.L.; Dunn, E.F.; Harari, P.M. Understanding resistance to EGFR inhibitors-impact on future treatment strategies. Nat. Rev. Clin. Oncol. 2010, 7, 493–507. [Google Scholar] [CrossRef]
- Gabriely, G.; Yi, M.; Narayan, R.S.; Niers, J.M.; Wurdinger, T.; Imitola, J.; Ligon, K.L.; Kesari, S.; Esau, C.; Stephens, R.M.; et al. Human glioma growth is controlled by microRNA-10b. Cancer Res. 2011, 71, 3563–3572. [Google Scholar] [CrossRef]
- Shea, A.; Harish, V.; Afzal, Z.; Chijioke, J.; Kedir, H.; Dusmatova, S.; Roy, A.; Ramalinga, M.; Harris, B.; Blancato, J.; et al. MicroRNAs in glioblastoma multiforme pathogenesis and therapeutics. Cancer Med. 2016, 5, 1917–1946. [Google Scholar] [CrossRef]
- Dick, F.A.; Dyson, N. pRB contains an E2F1-specific binding domain that allows E2F1-induced apoptosis to be regulated separately from other E2F activities. Mol. Cell 2003, 12, 639–649. [Google Scholar] [CrossRef]
- Seo, Y.K.; Chong, H.K.; Infante, A.M.; Im, S.S.; Xie, X.; Osborne, T.F. Genome-wide analysis of SREBP-1 binding in mouse liver chromatin reveals a preference for promoter proximal binding to a new motif. Proc. Natl. Acad. Sci. USA 2009, 106, 13765–13769. [Google Scholar] [CrossRef]
- Ma, X.; Zhao, T.; Yan, H.; Guo, K.; Liu, Z.; Wei, L.; Lu, W.; Qiu, C.; Jiang, J. Fatostatin reverses progesterone resistance by inhibiting the SREBP1-NF-κB pathway in endometrial carcinoma. Cell Death Dis. 2021, 12, 544. [Google Scholar] [CrossRef]
- Winkler, J.; Abisoye-Ogunniyan, A.; Metcalf, K.J.; Werb, Z. Concepts of extracellular matrix remodelling in tumour progression and metastasis. Nat. Commun. 2020, 11, 5120. [Google Scholar] [CrossRef]
- So, J.-S.; Kim, H.; Han, K.-S. Mechanisms of Invasion in Glioblastoma: Extracellular Matrix, Ca2+ Signaling, and Glutamate. Front. Cell. Neurosci. 2021, 15, 663092. [Google Scholar] [CrossRef]
- Darwish, A.; Pammer, M.; Gallyas, F.; Vígh, L.; Balogi, Z.; Juhász, K. Emerging Lipid Targets in Glioblastoma. Cancers 2024, 16, 397. [Google Scholar] [CrossRef]
- Horton, J.D.; Goldstein, J.L.; Brown, M.S. SREBPs: Activators of the complete program of cholesterol and fatty acid synthesis in the liver. J. Clin. Invest. 2002, 109, 1125–1131. [Google Scholar] [CrossRef]
- Cai, J.; Ye, Z.; Hu, Y.; Ye, L.; Gao, L.; Wang, Y.; Sun, Q.; Tong, S.; Zhang, S.; Wu, L.; et al. Fatostatin induces ferroptosis through inhibition of the AKT/mTORC1/GPX4 signaling pathway in glioblastoma. Cell Death Dis. 2023, 14, 211. [Google Scholar] [CrossRef]
- Shen, D.; Gao, Y.; Huang, Q.; Xuan, Y.; Yao, Y.; Gu, L.; Huang, Y.; Zhang, Y.; Li, P.; Fan, Y.; et al. E2F1 promotes proliferation and metastasis of clear cell renal cell carcinoma via activation of SREBP1-dependent fatty acid biosynthesis. Cancer Lett. 2021, 514, 48–62. [Google Scholar] [CrossRef]
- Yin, J.; Wang, C.; Mody, A.; Bao, L.; Hung, S.H.; Svoronos, S.A.; Tseng, Y. The Effect of Z-Ligustilide on the Mobility of Human Glioblastoma T98G Cells. PLoS ONE 2013, 8, e66598. [Google Scholar] [CrossRef]
- Jin, P.; Zhao, Z.; Li, X.; Mei, Q.; Liu, D.; Liu, M.; Zhao, K. Effects of Ferulic Acid Regulation of the PI3k/Akt Signaling Pathway on the Proliferation, Migration or Apoptosis of U87-MG Cells Based on Bioinformatics. IJP 2025, 21, 510–520. [Google Scholar] [CrossRef]
- Hu, J.; Jia, X.; Fang, X.; Li, P.; He, C.; Chen, M. Ultrasonic extraction, antioxidant and anticancer activities of novel polysaccharides from Chuanxiong rhizome. Int. J. Biol. Macromol. 2016, 85, 277–284. [Google Scholar] [CrossRef]
- Li, Y.; Liu, C.; Zhang, Y.; Mi, S.; Wang, N. Pharmacokinetics of ferulic acid and potential interactions with Honghua and clopidogrel in rats. J. Ethnopharmacol. 2011, 137, 562–567. [Google Scholar] [CrossRef]
- Wang, H.; Bao, Q.; Yi, H.; Xia, Q. The evaluation of embryotoxicity of Ligusticum chuanxiong on mice and embryonic stem cells. J. Ethnopharmacol. 2019, 239, 111895. [Google Scholar] [CrossRef]
- Love, M.I.; Huber, W.; Anders, S. Moderated estimation of fold change and dispersion for RNA-seq data with DESeq2. Genome Biol. 2014, 15, 550. [Google Scholar] [CrossRef]
- Kozomara, A.; Birgaoanu, M.; Griffiths-Jones, S. miRBase: From microRNA sequences to function. Nucleic Acids Res. 2018, 47, D155–D162. [Google Scholar] [CrossRef]
- Huang, H.Y.; Lin, Y.C.; Cui, S.; Huang, Y.; Tang, Y.; Xu, J.; Bao, J.; Li, Y.; Wen, J.; Zuo, H.; et al. miRTarBase update 2022: An informative resource for experimentally validated miRNA-target interactions. Nucleic Acids Res. 2022, 50, D222–D230. [Google Scholar] [CrossRef]
- McGeary, S.E.; Lin, K.S.; Shi, C.Y.; Pham, T.M.; Bisaria, N.; Kelley, G.M.; Bartel, D.P. The biochemical basis of microRNA targeting efficacy. Science 2019, 366, eaav1741. [Google Scholar] [CrossRef]
- Chen, Y.; Wang, X. miRDB: An online database for prediction of functional microRNA targets. Nucleic Acids Res. 2019, 48, D127–D131. [Google Scholar] [CrossRef]
- Sticht, C.; De La Torre, C.; Parveen, A.; Gretz, N. miRWalk: An online resource for prediction of microRNA binding sites. PLoS ONE 2018, 13, e0206239. [Google Scholar] [CrossRef]
- Matys, V.; Fricke, E.; Geffers, R.; Gossling, E.; Haubrock, M.; Hehl, R.; Hornischer, K.; Karas, D.; Kel, A.E.; Kel-Margoulis, O.V.; et al. TRANSFAC: Transcriptional regulation, from patterns to profiles. Nucleic Acids Res. 2003, 31, 374–378. [Google Scholar] [CrossRef]
- Tong, Z.; Cui, Q.; Wang, J.; Zhou, Y. TransmiR v2.0: An updated transcription factor-microRNA regulation database. Nucleic Acids Res. 2019, 47, D253–D258. [Google Scholar] [CrossRef]
- Mendez, D.; Gaulton, A.; Bento, A.P.; Chambers, J.; De Veij, M.; Félix, E.; Magariños, M.P.; Mosquera, J.F.; Mutowo, P.; Nowotka, M.; et al. ChEMBL: Towards direct deposition of bioassay data. Nucleic Acids Res. 2019, 47, D930–D940. [Google Scholar] [CrossRef] [PubMed]
- Gilson, M.K.; Liu, T.; Baitaluk, M.; Nicola, G.; Hwang, L.; Chong, J. BindingDB in 2015: A public database for medicinal chemistry, computational chemistry and systems pharmacology. Nucleic Acids Res. 2016, 44, D1045–D1053. [Google Scholar] [CrossRef] [PubMed]
- Kim, S.; Chen, J.; Cheng, T.; Gindulyte, A.; He, J.; He, S.; Li, Q.; Shoemaker, B.A.; Thiessen, P.A.; Yu, B.; et al. PubChem 2025 update. Nucleic Acids Res. 2025, 53, D1516–D1525. [Google Scholar] [CrossRef] [PubMed]
- Szklarczyk, D.; Kirsch, R.; Koutrouli, M.; Nastou, K.; Mehryary, F.; Hachilif, R.; Gable, A.L.; Fang, T.; Doncheva, N.T.; Pyysalo, S.; et al. The STRING database in 2023: Protein-protein association networks and functional enrichment analyses for any sequenced genome of interest. Nucleic Acids Res. 2023, 51, D638–D646. [Google Scholar] [CrossRef]
- Trott, O.; Olson, A.J. AutoDock Vina: Improving the speed and accuracy of docking with a new scoring function, efficient optimization, and multithreading. J. Comput. Chem. 2010, 31, 455–461. [Google Scholar] [CrossRef]
- Bastian, M.; Heymann, S.; Jacomy, M. Gephi: An open source software for exploring and manipulating networks. Proc. Int. AAAI Conf. Web Soc. Media 2009, 3, 361–362. [Google Scholar] [CrossRef]
- Zhou, Y.; Zhou, B.; Pache, L.; Chang, M.; Khodabakhshi, A.H.; Tanaseichuk, O.; Benner, C.; Chanda, S.K. Metascape provides a biologist-oriented resource for the analysis of systems-level datasets. Nat. Commun. 2019, 10, 1523. [Google Scholar] [CrossRef]
- Dweep, H.; Gretz, N. miRWalk2.0: A comprehensive atlas of microRNA-target interactions. Nat. Methods 2015, 12, 697. [Google Scholar] [CrossRef]
- Gupta, S.; Stamatoyannopoulos, J.A.; Bailey, T.L.; Noble, W.S. Quantifying similarity between motifs. Genome Biol. 2007, 8, R24. [Google Scholar] [CrossRef]
- Bailey, T.L.; Johnson, J.; Grant, C.E.; Noble, W.S. The MEME Suite. Nucleic Acids Res. 2015, 43, W39–W49. [Google Scholar] [CrossRef]
- Castro-Mondragon, J.A.; Riudavets-Puig, R.; Rauluseviciute, I.; Berhanu Lemma, R.; Turchi, L.; Blanc-Mathieu, R.; Lucas, J.; Boddie, P.; Khan, A.; Manosalva Pérez, N.; et al. JASPAR 2022: The 9th release of the open-access database of transcription factor binding profiles. Nucleic Acids Res. 2022, 50, D165–D173. [Google Scholar] [CrossRef]
- Wickham, H. Ggplot2: Elegant Graphics for Data Analysis; Springer: New York, NY, USA, 2016. [Google Scholar]
- Gu, Z.; Gu, L.; Eils, R.; Schlesner, M.; Brors, B. circlize Implements and enhances circular visualization in R. Bioinformatics 2014, 30, 2811–2812. [Google Scholar] [CrossRef]








| MZ | RT | Signal/ Noise | Peak Area | Score | Library MZ | |
|---|---|---|---|---|---|---|
| Senkyunolide A | 193.1217 | 6.509 | 2762.79 | 4.67251 × 1011 | 92.5 | 193.1222 |
| Ligustilide | 191.1063 | 6.948 | 1306.16 | 3.69138 × 1011 | 92.8 | 191.1065 |
| Bayogenin | 511.3385 | 9.55 | 751.56 | 1,689,154,816 | 85.5 | 511.34 |
| Levistilide A | 381.2047 | 7.872 | 632.55 | 61,290,749,952 | 90.7 | 381.2061 |
| D-(+)-Pipecolinic acid | 130.0862 | 0.809 | 612.75 | 5,109,982,720 | 85.1 | 130.0863 |
| Nicotinic acid | 124.0392 | 1.123 | 484.63 | 4,147,505,920 | 96.2 | 124.0393 |
| Pipecolic acid | 130.0862 | 1.114 | 285.69 | 2,745,387,264 | 89.9 | 130.0863 |
| 4-Guanidinobutyric acid | 146.0921 | 0.8 | 241.74 | 3,073,896,192 | 97.2 | 146.0924 |
| 1-Ethoxynaphthalene | 173.0958 | 6.581 | 217.18 | 7,683,143,680 | 82.6 | 173.0961 |
| trans-3-Indoleacrylic acid | 188.07 | 3.127 | 194.89 | 6,711,983,104 | 92.4 | 188.0706 |
| alpha-Linolenic acid | 279.2308 | 6.59 | 637.1 | 7,82,151,296 | 85.6 | 279.232 |
| Neochlorogenic acid | 355.101 | 3.407 | 88.53 | 3,302,652,416 | 94.4 | 355.1023 |
| Ferulic acid | 195.0649 | 4.262 | 57.12 | 4,942,265,856 | 95 | 195.0651 |
| Cucurbitacin IIb | 543.3287 | 7.899 | 54.43 | 305,734,048 | 83.9 | 543.33 |
| Compound | Molecular Weight | Retention Time (min) | Compound Contents in Samples (mg/g) | CXG Solution Concentration | Molar Concentration (μM) |
|---|---|---|---|---|---|
| Ferulic acid | 194.18 | 20.073 | 0–0.104 | CH | 185.345–198.667 |
| CM | 133.802–143.42 | ||||
| CL | 80.277–86.047 | ||||
| Senkyunolide I | 224.25 | 25.541 | 2.292–2.457 | CH | 139.603–155.777 |
| CM | 100.781–112.457 | ||||
| CL | 60.465–67.470 | ||||
| Senkyunolide H | 224.25 | 26.736 | 0.072–0.093 | CH | 10.712–25.189 |
| CM | 7.733–18.184 | ||||
| CL | 4.64–10.91 | ||||
| Senkyunolide A | 192.25 | 45.449 | 1.994–2.225 | CH | 43.584–47.993 |
| CM | 31.464–34.647 | ||||
| CL | 18.877–20.787 | ||||
| Ligustilide | 190.24 | 48.221 | 0.153–0.360 | CH | 0–8.592 |
| CM | 0–6.202 | ||||
| CL | 0–3.721 | ||||
| Levistilide A | 380.5 | 55.354 | 0.534–0.588 | CH | 2.988–3.821 |
| CM | 2.157–2.759 | ||||
| CL | 1.294–1.655 |
| CXG Solution Concentration (mg/mL) | CX Concentration (mg/mL) | |
|---|---|---|
| CH | 15.7 | 72 |
| CM | 11.334 | 52.1 |
| CL | 6.8 | 31.2 |
| Gene/miRNA | Forward Primer (5′-3′) | Reverse Primer (5′-3′) |
|---|---|---|
| GAPDH | ACCCACTCCTCCACCTTTGAC | TGTTGCTGTAGCCAAATTCGTT |
| SREBF1 | GCCCCTGTAACGACCACTG | CAGCGAGTCTGCCTTGATG |
| E2F1 | CATCCCAGGAGGTCACTTCTG | GACAACAGCGGTTCTTGCTC |
| BCL2L11 | TAAGTTCTGAGTGTGACCGAGA | GCTCTGTCTGTAGGGAGGTAGG |
| BCL2 | GGTGGGGTCATGTGTGTGG | CGGTTCAGGTACTCAGTCATCC |
| U6 | CGCTTCACGAATTTGCGTGTCAT | GCTTCGGCAGCACATATACTAAAAT |
| hsa-miR-10a-5p | GCAGTACCCTGTAGATCCGA | GGTCCAGTTTTTTTTTTTTTTTCAC |
| hsa-miR-29a-3p | CGCAGTAGCACCATCTGA | TCCAGTTTTTTTTTTTTTTTAACCGA |
| Probe Name | Probe Sequence (5′-3′) | Probe Name |
|---|---|---|
| hsa-miR-10a promoter region probe | AGGGACGACAACAGGCCACCTAATAAGATGATACCAAGAACTATACCATGACGGCGAAAAAGAACTGCTGCAAAAAATAATTTGCCAAGGAGAACTCAGAGTACAAA | hsa-miR-10a promoter region probe |
| hsa-miR-10a promoter region mutated probe | AGGGACGACAACAGGCCACCTAATAAGATGATACCAAGAACTATACCATGTTTTTTTTTAAGAACTGCTGCAAAAAATAATTTGCCAAGGAGAACTCAGAGTACAAAGC | hsa-miR-10a promoter region mutated probe |
| positive control probe | CTTCAGCAAATACTGCGCGCTGACTCTTAAGGACTAGTTTCGCGCCCTTTCTCAAATTTAAGCGCGAAAACTACGTCATCTCCAGCGGCCACACCCGGCG | positive control probe |
Disclaimer/Publisher’s Note: The statements, opinions and data contained in all publications are solely those of the individual author(s) and contributor(s) and not of MDPI and/or the editor(s). MDPI and/or the editor(s) disclaim responsibility for any injury to people or property resulting from any ideas, methods, instructions or products referred to in the content. |
© 2025 by the authors. Licensee MDPI, Basel, Switzerland. This article is an open access article distributed under the terms and conditions of the Creative Commons Attribution (CC BY) license (https://creativecommons.org/licenses/by/4.0/).
Share and Cite
Cai, X.-X.; Zuo, H.-L.; Li, J.; Huang, H.-Y.; Li, L.-P.; Ni, J.; Wu, P.-S.; Xu, X.-Y.; Zhang, D.; Xie, Y.-Y.; et al. Ligusticum chuanxiong Hort. Targets hsa-miR-10a-5p to Potentially Induce Apoptosis and Modulate Lipid Metabolism in Glioblastoma: A Natural-Product-Based Therapeutic Strategy. Pharmaceuticals 2025, 18, 1553. https://doi.org/10.3390/ph18101553
Cai X-X, Zuo H-L, Li J, Huang H-Y, Li L-P, Ni J, Wu P-S, Xu X-Y, Zhang D, Xie Y-Y, et al. Ligusticum chuanxiong Hort. Targets hsa-miR-10a-5p to Potentially Induce Apoptosis and Modulate Lipid Metabolism in Glioblastoma: A Natural-Product-Based Therapeutic Strategy. Pharmaceuticals. 2025; 18(10):1553. https://doi.org/10.3390/ph18101553
Chicago/Turabian StyleCai, Xiao-Xuan, Hua-Li Zuo, Jing Li, Hsi-Yuan Huang, Li-Ping Li, Jie Ni, Pei-Sen Wu, Xiao-Yuan Xu, Dan Zhang, Yue-Yang Xie, and et al. 2025. "Ligusticum chuanxiong Hort. Targets hsa-miR-10a-5p to Potentially Induce Apoptosis and Modulate Lipid Metabolism in Glioblastoma: A Natural-Product-Based Therapeutic Strategy" Pharmaceuticals 18, no. 10: 1553. https://doi.org/10.3390/ph18101553
APA StyleCai, X.-X., Zuo, H.-L., Li, J., Huang, H.-Y., Li, L.-P., Ni, J., Wu, P.-S., Xu, X.-Y., Zhang, D., Xie, Y.-Y., Huang, H.-D., & Lin, Y.-C.-D. (2025). Ligusticum chuanxiong Hort. Targets hsa-miR-10a-5p to Potentially Induce Apoptosis and Modulate Lipid Metabolism in Glioblastoma: A Natural-Product-Based Therapeutic Strategy. Pharmaceuticals, 18(10), 1553. https://doi.org/10.3390/ph18101553

