Sign in to use this feature.

Years

Between: -

Subjects

remove_circle_outline
remove_circle_outline
remove_circle_outline
remove_circle_outline
remove_circle_outline
remove_circle_outline
remove_circle_outline

Journals

Article Types

Countries / Regions

Search Results (36)

Search Parameters:
Keywords = ecotour attitudes

Order results
Result details
Results per page
Select all
Export citation of selected articles as:
25 pages, 721 KB  
Article
From Desire to Action: Unpacking Push–Pull Motivations to Reveal How Travel Sparks Eco-Intentions and Actions
by Juchoel Choi
Behav. Sci. 2025, 15(12), 1651; https://doi.org/10.3390/bs15121651 - 1 Dec 2025
Viewed by 93
Abstract
As global environmental concerns escalate, tourism is increasingly viewed not only as a leisure activity but also as a strategic platform for advancing environmental sustainability, particularly through nature-based travel. This study investigates how different types of travel motivations—specifically Push and Pull factors—influence environmental [...] Read more.
As global environmental concerns escalate, tourism is increasingly viewed not only as a leisure activity but also as a strategic platform for advancing environmental sustainability, particularly through nature-based travel. This study investigates how different types of travel motivations—specifically Push and Pull factors—influence environmental attitudes and eco-friendly behaviors, aiming to unpack the psychological mechanisms driving sustainable tourism engagement. Push factors, such as relaxation, nature appreciation, and escape from routine, represent intrinsic motivations, while Pull factors, including key natural and cultural resources, serve as external attractions influencing destination choices. The research examines how these motivational forces contribute to the development of environmental attitudes and, in turn, encourage pro-environmental behaviors among tourists. Data were collected from a structured survey targeting travelers who engaged in nature-based tourism experiences, and the analysis was conducted using structural equation modeling (PLS-SEM) to assess the hypothesized relationships. The findings reveal that Push factors such as family togetherness and appreciation of nature significantly enhance environmental attitudes, whereas adventure-seeking does not yield the same effect. Among Pull factors, key tourism resources positively influence environmental attitudes, while accessibility and convenience-related attributes show no significant impact. Moreover, environmental attitudes strongly predict eco-friendly behaviors, reinforcing the importance of sustainability consciousness in tourism. Despite these insights, challenges remain in translating environmental awareness into consistent, sustainable actions, particularly due to external constraints such as infrastructure limitations and economic considerations. This study contributes to the sustainable tourism literature by differentiating effective and ineffective motivational drivers and by providing actionable insights for destination managers and policymakers to foster deeper environmental engagement among travelers. Full article
Show Figures

Figure 1

27 pages, 1090 KB  
Article
Post-Pandemic Ecotourism Intentions and Climate Change Perceptions: The Role of Personality Domains
by Muhammed Kavak and Ipek Itir Can
Sustainability 2025, 17(16), 7320; https://doi.org/10.3390/su17167320 - 13 Aug 2025
Viewed by 1185
Abstract
This study aims to reveal how ecotourists’ general perceptions, concerns, and intentions to act regarding climate change have been shaped in the context of their personality domains following the COVID-19 pandemic. Data were collected from 409 participants who took part in nature walking [...] Read more.
This study aims to reveal how ecotourists’ general perceptions, concerns, and intentions to act regarding climate change have been shaped in the context of their personality domains following the COVID-19 pandemic. Data were collected from 409 participants who took part in nature walking activities in Turkey in 2024 using a survey method. The data were analyzed using quantitative methods such as structural equation modeling (SEM) and multiple regression analyses. The findings reveal statistically significant relationships between Big-Five personality domains of ecotourists’ and their perceptions of climate change, concerns, intentions to act, and ecotourism intentions. The results reveal that attitudes toward climate change have become more pronounced, especially in the post-pandemic period, and that personality domains are a strong determinant in shaping these attitudes. This study is important for the development of sustainable tourism policies and for providing strategic recommendations to managers in the field of ecotourism. Full article
(This article belongs to the Section Tourism, Culture, and Heritage)
Show Figures

Figure 1

27 pages, 1340 KB  
Article
Promoting Sustainable Island Tourism Through Tourists’ Environmentally Responsible Behavior: Integrating VIP, VAB, and TPB
by Yuhao Lin, Ji-Hwan Yoon and Guangyu Xiao
Sustainability 2025, 17(11), 4792; https://doi.org/10.3390/su17114792 - 23 May 2025
Cited by 3 | Viewed by 2585
Abstract
With the increasing amount of attention paid to sustainable tourism, balancing tourism growth with ecosystem conservation has become critical. As one of the most concentrated forms of tourism, island tourism is subject to distinct ecological pressures, making the study of tourists’ environmentally responsible [...] Read more.
With the increasing amount of attention paid to sustainable tourism, balancing tourism growth with ecosystem conservation has become critical. As one of the most concentrated forms of tourism, island tourism is subject to distinct ecological pressures, making the study of tourists’ environmentally responsible behavior (TERB) both urgent and necessary. However, research on TERB in island tourism remains limited. In this study, we investigated Jeju Island as a case study and, based on 575 valid responses, integrated the value–identity–personal norm (VIP), value–attitude–behavior (VAB), theory of planned behavior (TPB), and complexity theory models to explore the formation pathways of TERB systematically. Structural equation modeling (SEM) confirmed that the core components of the VIP, VAB, and TPB models positively influence the development of TERB, while nationality emerged as a significant moderator. Fuzzy-set qualitative comparative analysis (fsQCA) further revealed six causal configurations, highlighting the diverse and non-linear TERB pathways. These findings will serve as significant theoretical insights into TERB and provide practical strategies for utilizing ecotourism as a tool for sustainable island tourism development. Full article
Show Figures

Figure 1

22 pages, 3529 KB  
Article
Evolutionary Patterns and Influencing Factors of Livelihood Resilience in Tourism-Dependent Communities Affected by an Epidemic: An Empirical Study in the Wulingyuan Scenic Area, China
by Jilin Wu, Qingqing Cao, Wenwen Ouyang, Bangyu Chen, Yi Su, Wenhai Xie and Shuiliang Liu
Sustainability 2025, 17(7), 2937; https://doi.org/10.3390/su17072937 - 26 Mar 2025
Cited by 1 | Viewed by 863
Abstract
Livelihood resilience research is a critical area in contemporary sustainable livelihood studies, offering valuable insights into residents’ livelihood transformation and strategies under sudden shocks or disruptions. This research analyzes 365 households from five towns reliant on tourism in the Wulingyuan Scenic range, situated [...] Read more.
Livelihood resilience research is a critical area in contemporary sustainable livelihood studies, offering valuable insights into residents’ livelihood transformation and strategies under sudden shocks or disruptions. This research analyzes 365 households from five towns reliant on tourism in the Wulingyuan Scenic range, situated in the central section of the Wuling Mountain range. The findings reveal that residents’ livelihood resilience decreased by 6.38% from the normal tourism stage (before 2020) to the epidemic disruption stage (2020–2022), followed by a 4.54% increase during the tourism recovery stage (after 2022). Despite fluctuations caused by exogenous shocks like the COVID-19 pandemic, residents’ livelihood resilience remained at a moderate level overall. Spatially, livelihood resilience exhibited a northwest–southeast dispersion trend, with a noticeable shift toward the southeast. Key drivers of resilience included increased material capital, enhanced organizational management capabilities, residents’ clear understanding of livelihood challenges, and positive attitudes. Conversely, constraints included the pandemic’s impacts, limited community participation, reduced tourist numbers, inefficient ecotourism management, insufficient financial capital, weak learning capacities, and monolithic livelihood strategies. The study highlights that those changes in the tourism development environment, coupled with interactive pathways of buffering, adaptation, and transformation capabilities, jointly influence livelihood resilience. Synergistic efforts in these areas can significantly enhance residents’ livelihood resilience. Full article
Show Figures

Figure 1

24 pages, 1192 KB  
Article
Exploring Attitudes on the Sustainable Balance Between Nature Conservation and Economic Development Through Ecotourism—Lessons from EU and Non-EU Countries
by Tamara Gajić, Dragan Vukolić, Ana Spasojević, Ivana Blešić, Marko D. Petrović, Jovan Bugarčić, Marina Bugarčić, Bojana D. Drašković and Milovan Milivojević
Land 2025, 14(2), 395; https://doi.org/10.3390/land14020395 - 13 Feb 2025
Cited by 7 | Viewed by 2202
Abstract
This study examines attitudes toward achieving a sustainable balance in ecotourism using the Stimulus-Organism-Response (SOR) model, focusing on economic and environmental factors shaping sustainable practices. Data were collected from tourists, local residents, and managers in Serbia and Croatia, encompassing diverse perspectives on natural [...] Read more.
This study examines attitudes toward achieving a sustainable balance in ecotourism using the Stimulus-Organism-Response (SOR) model, focusing on economic and environmental factors shaping sustainable practices. Data were collected from tourists, local residents, and managers in Serbia and Croatia, encompassing diverse perspectives on natural resource conservation, economic benefits, and community engagement. The results indicate that natural resource conservation significantly contributes to local participation, tourist awareness, and community engagement, with notable differences observed among respondent groups. Economic benefits also positively influence these mediating factors, emphasizing their role in achieving sustainability goals. The MGA revealed significant differences between respondent groups, highlighting that managers and local communities in Croatia demonstrated higher levels of awareness and participation compared to Serbia, while differences among tourists were less pronounced. This research contributes to the sustainable tourism literature by integrating perspectives from various stakeholder groups and emphasizing the importance of community involvement and environmental preservation. Practical implications include recommendations for policymakers and managers to develop strategies that encourage stakeholder participation and promote sustainable tourism development. Full article
Show Figures

Figure 1

23 pages, 998 KB  
Article
No Planet-B Attitudes: The Main Driver of Gen Z Travelers’ Willingness to Pay for Sustainable Tourism Destinations
by Arthur Filipe de Araújo, Isabel Andrés-Marques and Lorenza López Moreno
Sustainability 2025, 17(3), 847; https://doi.org/10.3390/su17030847 - 21 Jan 2025
Cited by 5 | Viewed by 4812
Abstract
With consumers becoming increasingly aware of the effects of human activity on the environment, tourism products and destinations are increasingly marketed as sustainable and socially responsible. As most sustainable practices lead to additional costs, and tourists’ decisions tend to be price sensitive, achieving [...] Read more.
With consumers becoming increasingly aware of the effects of human activity on the environment, tourism products and destinations are increasingly marketed as sustainable and socially responsible. As most sustainable practices lead to additional costs, and tourists’ decisions tend to be price sensitive, achieving sustainability goals necessarily involves understanding how much more tourists are willing to pay for sustainable practices as well as the antecedents of such willingness to pay (WTP). The present study aims to advance knowledge on the antecedents of WTP for sustainable destinations (WTP-4-SD), for which it builds on previous studies employing the Theory of Planned Behavior (TPB) and the New Environmental Paradigm (NEP). In this context, a theoretical model involving ecotourism attitudes, environmental beliefs, climate change-related risk perceptions (CC-RRP), environmental concern during trip (ECDT), and sustainable consumption behavior (SCB) as antecedents of WTP-4-SD is proposed. The model was tested based on data collected through an online survey from a sample of 847 Spanish and Portuguese Gen Z travelers and analyzed through Structural Equations Modeling (SEM). The findings suggest that a cohesive set of attitudes and beliefs regarding the man–nature relationship, the risks of climate change, and the role of tourism—which have been labeled “No Planet-B Attitudes”—is the main driver of WTP-4-SD. The effects of SCB and ECDT on WTP-4-SD have also been confirmed—although the latter is quite small—as well as those of No Planet-B Attitudes on both. The findings bring about insights into young travelers’ attitudes towards nature and the role of tourism in sustainable development, as well as useful implications for sustainable tourism planning and marketing. Full article
Show Figures

Figure 1

16 pages, 6327 KB  
Article
Willingness to Pay in Tourism and Its Influence on Sustainability
by Precious Chikezie Ezeh and Kaitano Dube
Sustainability 2024, 16(23), 10630; https://doi.org/10.3390/su162310630 - 4 Dec 2024
Cited by 8 | Viewed by 7337
Abstract
Financial support for environmental causes is more urgent than ever before. Thus, understanding consumer willingness to pay (WTP) for tourism is vital for policymakers, businesses, and researchers. This bibliometric study examined the trend of research on willingness to pay and tourism using 428 [...] Read more.
Financial support for environmental causes is more urgent than ever before. Thus, understanding consumer willingness to pay (WTP) for tourism is vital for policymakers, businesses, and researchers. This bibliometric study examined the trend of research on willingness to pay and tourism using 428 articles published in the Scopus indexed database between 1994 and 2023. The articles were extracted using the keywords “Willingness to pay tourism”. A Microsoft Excel sheet was used in the descriptive analysis, and a VOSviewer version 1.6.20 was used for the citation and co-occurrence analysis. The study found that willingness to pay is a complex aspect of environmental economics and tourism behaviour that is shaped by various aspects. Amongst other things, willingness to pay is shaped by aspects such as tourist biogeography, amongst others is the level of environmental awareness, environmental sensitivity, and education. In many respects, it is shaped by demographic factors such as age, gender, income bracket, and area of origin. Even though the major thrust of willingness to pay was anchored on sustainability and environmental protection, recent events in the mold of climate change, the COVID-19 pandemic, and technological innovation have played major roles in shaping tourists’ behaviour. Given the emerging thrust and focus, there is a need to respond to geographic knowledge gaps in tourism hotspots to understand how this will shape tourism sustainability from a Sustainable Development Goals (SDG) perspective going forward. In doing so, it will be critical to ensure continued fostering and understanding of how tourists’ willingness to pay for tourism destinations can lead to better design, marketing, and managed services to create memorable experiences that drive consumer loyalty. Full article
Show Figures

Figure 1

21 pages, 3756 KB  
Article
Applying the Theory of Planned Behavior to Understand Ecotourism Behavior: The Role of Human–Land Coordination and Self-Mastery
by Yixuan Fu and Jun Zhao
Sustainability 2024, 16(21), 9248; https://doi.org/10.3390/su16219248 - 24 Oct 2024
Cited by 5 | Viewed by 6210
Abstract
Ecotourism, which promotes environmental conservation and brings social and economic benefits through conscious and harmonious interactions between humans and nature, has become a principal tool for achieving these objectives. Sustainable tourism can only be supported with tourists realizing the elements of attraction toward [...] Read more.
Ecotourism, which promotes environmental conservation and brings social and economic benefits through conscious and harmonious interactions between humans and nature, has become a principal tool for achieving these objectives. Sustainable tourism can only be supported with tourists realizing the elements of attraction toward ecotourism. This study analyzes the roots of ecotourism behavior using the Theory of Planned Behavior (TPB), specifically determining the roles of ecotourism tendency, attitude, human–land coordination stress, and sense of self-control in influencing tourists’ intention and behavior toward ecotourism. This study used a cross-sectional design, requiring 847 participants to complete a standardized questionnaire assessing their behavior toward ecotourism, attitudes, and perceptions. Reliability testing, descriptive statistics, regression analysis, and factor analysis were used to analyze the datasets to discover major factors relating to ecotourism intention behavior. A consequent outcome is that ecotourism attitude and self-determination are the significant drivers of ecotourism desire, while behavioral norms only impact ecotourism attitude and selflessness. The study concluded that the subjective perception of tourists and their behavior control ability are the ones that affect their ecotourism behavior more than other factors. The findings suggest that enhancing tourists’ ecotourism attitude, sense of self-control, and awareness of human–place coordination can significantly promote ecotourism behaviors. These results highlight the importance of comprehensive regional ecotourism analysis, robust environmental education, and promoting normative behaviors to foster sustainable tourism practices. To validate these findings, further research should focus on longitudinal studies and clinical trials to standardize integrated ecotourism strategies and explore the underlying mechanisms influencing ecotourism behavior. Full article
Show Figures

Figure 1

28 pages, 865 KB  
Article
Meaningful Gamification in Ecotourism: A Study on Fostering Awareness for Positive Ecotourism Behavior
by Amalia Rosmadi, Wuzhong Zhou and Yuanyuan Xu
Sustainability 2024, 16(19), 8432; https://doi.org/10.3390/su16198432 - 27 Sep 2024
Cited by 6 | Viewed by 2641
Abstract
Research into ecotourism behavior in China through meaningful gamification offers a promising strategy for enhancing sustainable tourism practices. With the rapid growth of China’s ecotourism sector, understanding and influencing visitor behaviors is crucial. This study focuses on meaningful gamification elements—exposition, information, engagement, and [...] Read more.
Research into ecotourism behavior in China through meaningful gamification offers a promising strategy for enhancing sustainable tourism practices. With the rapid growth of China’s ecotourism sector, understanding and influencing visitor behaviors is crucial. This study focuses on meaningful gamification elements—exposition, information, engagement, and reflection—as a technique to nurture positive intentions towards ecotourism behavior, increase environmental awareness, educate tourists, and promote sustainable practices in an interactive way. Aligning with China’s technological and sustainability goals, this research introduces the Meaningful Gamification Elements for Ecotourism Behavior (mGEECO) model. This model is analyzed using Structural Equation Modeling (SEM)–Partial Least Squares (PLS) to test hypotheses related to the relationship between gamification elements and ecotourism intentions, grounded in Stimulus–Organism–Response (SOR) theory. The findings show that meaningful gamification significantly enhances positive intentions towards ecotourism by improving Environmental Attitude, Awareness of Consequences, and Ascription of Responsibilities. In conclusion, this approach raises awareness of sustainability practices and fosters a sense of responsibility, potentially leading to a more balanced and responsible ecotourism industry in China, benefiting both the environment and local communities while enhancing visitor experiences. Full article
Show Figures

Figure 1

15 pages, 644 KB  
Article
Who Is Buying Green Products? The Roles of Sustainability Consciousness, Environmental Attitude, and Ecotourism Experience in Green Purchasing Intention at Tourism Destinations
by Yonis Gulzar, Nisa Eksili, Kemal Koksal, Pinar Celik Caylak, Mohammad Shuaib Mir and Arjumand Bano Soomro
Sustainability 2024, 16(18), 7875; https://doi.org/10.3390/su16187875 - 10 Sep 2024
Cited by 13 | Viewed by 4905
Abstract
The main purpose of this study was to reveal the relationships between green purchasing intention, sustainability consciousness, environmental attitude, and ecotourism experience within the scope of the theory of planned behaviour. The results of the analysis showed that there are positive relationships between [...] Read more.
The main purpose of this study was to reveal the relationships between green purchasing intention, sustainability consciousness, environmental attitude, and ecotourism experience within the scope of the theory of planned behaviour. The results of the analysis showed that there are positive relationships between sustainability consciousness, environmental attitude, ecotourism experience, and green purchasing intention. The model was tested using SPSS with 435 survey responses. Tourists with a higher consciousness of sustainability develop positive attitudes toward the environment. Tourists with positive attitudes toward the environment intend to purchase more green products. However, while tourists with more ecotourism experience have stronger green purchasing intentions, less ecotourism experience does not affect green purchasing intentions. This study highlights the critical role of sustainability consciousness in shaping environmental attitudes and behaviours. Full article
Show Figures

Figure 1

21 pages, 3643 KB  
Review
Approaches, Trends, and Gaps in Community-Based Ecotourism Research: A Bibliometric Analysis of Publications between 2002 and 2022
by Mayerly Alexandra Guerrero-Moreno and José Max Barbosa Oliveira-Junior
Sustainability 2024, 16(7), 2639; https://doi.org/10.3390/su16072639 - 22 Mar 2024
Cited by 24 | Viewed by 12761
Abstract
Community-based ecotourism (CBET) has emerged as an alternative that seeks to integrate environmental, cultural, social, and economic sustainability through community participation, generating increasing interest in research. In this context, we conducted a bibliometric analysis to understand the research patterns, trends, and gaps associated [...] Read more.
Community-based ecotourism (CBET) has emerged as an alternative that seeks to integrate environmental, cultural, social, and economic sustainability through community participation, generating increasing interest in research. In this context, we conducted a bibliometric analysis to understand the research patterns, trends, and gaps associated with scientific production on CBET between 2002 and 2022. To achieve this, articles related to CBET and its variants were extracted from Scopus and Web of Science. A total of 1145 publications were selected. Sustainability is the journal with the most articles published on CBET. The countries with the highest scientific production were the USA and China. Most of the studies were conducted in protected areas. The most used data sources are interviews and case studies. The field research focused on evaluating impacts and identifying perceptions, attitudes, or experiences. Despite the recent increase in the number of publications, there are still gaps related to the inclusion of indigenous populations, the use of quantitative methods in the research, the evaluation of the impact of CBET on biodiversity conservation, and the disparity between countries leading academic production and those developing CBET initiatives. These patterns and gaps suggest areas of opportunity for future research, strategies, and policies in the field of CBET. Full article
(This article belongs to the Special Issue Sustainable Tourism and Community Development)
Show Figures

Graphical abstract

24 pages, 2925 KB  
Article
Attitudes toward Conservation of the Transboundary Białowieża Forest among Ecotourism Businesses in Poland and Belarus
by Marek Giergiczny, Sviataslau Valasiuk, Mikita Yakubouski, Mikołaj Kowalewski, Jędrzej Maskiewicz and Per Angelstam
Land 2023, 12(6), 1150; https://doi.org/10.3390/land12061150 - 30 May 2023
Cited by 1 | Viewed by 2833
Abstract
The Białowieża Forest is a contested transboundary forest massif in Poland and Belarus. Reflecting on transitions from value chains built on sustained yield forestry to ecotourism, we pioneer documentation of how country-specific legacies shape preferences toward increased forest protection at the expense of [...] Read more.
The Białowieża Forest is a contested transboundary forest massif in Poland and Belarus. Reflecting on transitions from value chains built on sustained yield forestry to ecotourism, we pioneer documentation of how country-specific legacies shape preferences toward increased forest protection at the expense of wood production. For both countries, we used a quantitative ordered logit model based on questionnaires to Polish and Belarusian ecotourism business owners to, for the first time, empirically study drivers of their preferences toward different Białowieża Forest values, and we used qualitative data to identify attitudes toward the expansion of protected areas in the Białowieża Forest. Whilst Belarusian ecotourism business owners supported increased area protection, the opposite was true for their Polish counterparts. The proportion of foreign guests co-varied with support toward increased area protection. Conversely, local origin, size of hospitality business, and role of foresters as customers decreased interest in area protection. The qualitative data revealed that narratives against extended area protection were spread in Poland but not in Belarus. The conflict over the conservation of the Polish part of the Białowieża Forest involves actors and stakeholders with competing interests. A solution is that this remnant massif of the once widespread European temperate lowland forest becomes subject to a regional planning and zoning perspective. Encouraging multiple value chains and evidence-based collaborative learning are key components. Full article
(This article belongs to the Special Issue Diversifying Forest Landscape Management Approaches)
Show Figures

Figure 1

17 pages, 1625 KB  
Article
Visitors’ Environmental Concerns in Gray’s Reef National Marine Sanctuary: An Offshore Marine Protected Area
by Marieke Lemmen, Robert C. Burns, Ross G. Andrew and Jasmine Cardozo Moreira
Water 2023, 15(7), 1425; https://doi.org/10.3390/w15071425 - 6 Apr 2023
Cited by 5 | Viewed by 3259
Abstract
Marine sanctuaries serve as popular destinations for ecotourism, natural resource exploration, and recreation across the US. While often positive, visitation in marine and coastal areas can cause ecological threats to these ecosystems. Increased visitation in marine environments has led to the need for [...] Read more.
Marine sanctuaries serve as popular destinations for ecotourism, natural resource exploration, and recreation across the US. While often positive, visitation in marine and coastal areas can cause ecological threats to these ecosystems. Increased visitation in marine environments has led to the need for management due to negative ecological and social impacts. Understanding environmental values, attitudes, and perceptions is important to the success of environmental protection. Using online surveys sent via Qualtrics asking questions regarding the users’ knowledge, attitudes, and perceptions of ocean resources, goods and services, this research focused on identifying user profiles and understanding their environmental perception associated with Gray’s Reef National Marine Sanctuary, an offshore marine protected area, and surrounding coastal Georgia. The results show that across multiple types of threats or phenomena, respondents are most concerned about threats to resources related to pollution. Furthermore, they support marine protection and are willing to adjust their consumption habits, such as recycling and energy use, to ensure the sustainable use of ocean resources. The inclusion of insights achieved through research about visitor perceptions into management decision making and planning can positively contribute to the success of environmental protection. Full article
Show Figures

Figure 1

27 pages, 770 KB  
Article
Effect of Climate Change Belief and the New Environmental Paradigm (NEP) on Eco-Tourism Attitudes of Tourists: Moderator Role of Green Self-Identity
by Abdullah Tarinc, Gozde Seval Ergun, Arif Aytekin, Ali Keles, Ozlem Ozbek, Huseyin Keles and Ozgur Yayla
Int. J. Environ. Res. Public Health 2023, 20(6), 4967; https://doi.org/10.3390/ijerph20064967 - 11 Mar 2023
Cited by 12 | Viewed by 4200
Abstract
This research has been conducted to determine the effect of tourists’ beliefs of climate change on the NEP and ecotourism attitudes. In addition to this purpose, the moderator role of green self-identity in the effect of the NEP on ecological attitudes has also [...] Read more.
This research has been conducted to determine the effect of tourists’ beliefs of climate change on the NEP and ecotourism attitudes. In addition to this purpose, the moderator role of green self-identity in the effect of the NEP on ecological attitudes has also been examined. The research data were obtained from the tourists visiting the Alanya destination, which is one of the centers that attract the most tourists in Turkey. When the results of the research were examined, it could be determined that the belief in climate change is effective on all dimensions of the NEP, and similarly, all dimensions of the NEP have also affected the tourists’ ecological attitude. Further, green self-identity has a moderator role in the effect of ecocentric and anthropocentric sub-dimensions on eco-tourism attitudes. As a consequence of the findings, a number of theoretical and practical implications have been developed for sector managers, destination management organizations, and academicians. Full article
Show Figures

Figure 1

23 pages, 659 KB  
Article
How Tourists Reacted to Ecotourism during COVID-19: Insights on Its Sustainability from a Multivariate Analysis Based on the Case of Banyuwangi
by Satria Fadil Persada, Yogi Tri Prasetyo, I. Gusti Ayu Pramoedya Maharani, Bahalwan Apriyansyah, Ardvin K. S. Ong, Michael Nayat Young, Reny Nadlifatin, Etsa Astridya Setiyati, Mardhatillah Shanti, Riesta Devi Kumalasari, Sahnaz Ubud, Raden Aditya Kristamtomo Putra, Helena Hanindya Kartika Putri, Gilbert Aldrich Gunawan, Ida Bagus Ananta Wijaya, Asih Zunaidah, Gabriella Sagita Putri, Yuventia Prisca, Anak Agung Ngurah Perwira Redi and Mohammad Razif
Sustainability 2023, 15(2), 1440; https://doi.org/10.3390/su15021440 - 12 Jan 2023
Cited by 4 | Viewed by 3926
Abstract
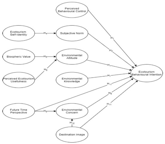
Ecotourism is an alternative to conventional tourism where tourists can enjoy natural scenery by prioritizing conservation aspects as a form of expressing responsibility to the environment. There are several popular ecotourism sites in Indonesia, one of which is Banyuwangi Regency, which was the [...] Read more.
Ecotourism is an alternative to conventional tourism where tourists can enjoy natural scenery by prioritizing conservation aspects as a form of expressing responsibility to the environment. There are several popular ecotourism sites in Indonesia, one of which is Banyuwangi Regency, which was the world winner of the 12th United Nations World Tourism Organization (UNWTO) awards. This study was conducted to analyze the factors that influence the behavioral intention of tourists to ecotourism at Banyuwangi Regency. By knowing the factors influencing behavioral intention, tourism managers and local governments can gain better insight into strategies that can be adopted to increase consumers’ positive intention toward ecotourism. This research was conducted with multivariate structural equation modeling (SEM), and twelve hypotheses were tested. A total of 344 respondents participated. Six accepted hypotheses were revealed. A positive and significant influence was found on the subjective norm and destination image variables on ecotourism behavioral intention. The analysis found a positive and significant effect between ecotourism self-identity and subjective norm variables. Other results found that the biosphere value had a positive and significant effect on the environmental attitude, and the future time perspective and destination image variables were found to have a positive and significant effect on the environmental concern variable. Most respondents in this study admitted that they are individuals who have a love for nature and are willing to dispose of their garbage in its proper place. Further theoretical and practical implications were described. Full article
Show Figures

Figure 1

Back to TopTop