Sign in to use this feature.

Years

Between: -

Subjects

remove_circle_outline
remove_circle_outline
remove_circle_outline
remove_circle_outline
remove_circle_outline
remove_circle_outline
remove_circle_outline
remove_circle_outline
remove_circle_outline

Journals

remove_circle_outline
remove_circle_outline
remove_circle_outline
remove_circle_outline
remove_circle_outline
remove_circle_outline
remove_circle_outline
remove_circle_outline
remove_circle_outline
remove_circle_outline
remove_circle_outline
remove_circle_outline
remove_circle_outline
remove_circle_outline
remove_circle_outline
remove_circle_outline
remove_circle_outline
remove_circle_outline

Article Types

Countries / Regions

remove_circle_outline
remove_circle_outline
remove_circle_outline
remove_circle_outline
remove_circle_outline
remove_circle_outline

Search Results (1,670)

Search Parameters:
Keywords = e-learning environment

Order results
Result details
Results per page
Select all
Export citation of selected articles as:
17 pages, 1223 KB  
Article
Factors Driving Study Efficiency Gains and Exam Readiness from ChatGPT Use Among STEM Students: A Machine Learning Analysis
by Vishnu Kumar
Knowledge 2026, 6(1), 7; https://doi.org/10.3390/knowledge6010007 (registering DOI) - 4 Mar 2026
Abstract
This study examines the factors driving perceived Study Efficiency and Exam Readiness associated with ChatGPT use among STEM students in higher education. Although prior research on generative artificial intelligence (GenAI) has largely focused on adoption and attitudes using descriptive or linear statistical approaches, [...] Read more.
This study examines the factors driving perceived Study Efficiency and Exam Readiness associated with ChatGPT use among STEM students in higher education. Although prior research on generative artificial intelligence (GenAI) has largely focused on adoption and attitudes using descriptive or linear statistical approaches, limited empirical work has explored how students’ interactions with such tools relate to learning-related outcomes. To address this gap, this study applies an interpretable machine learning (ML) framework to identify key predictors of learning gains from ChatGPT use. Data were obtained from a large-scale global survey of STEM students (n = 10,525) across 109 countries and territories, capturing usage patterns, perceived capabilities, satisfaction, and academic outcomes. Two eXtreme Gradient Boosting (XGBoost)-based ML classification models were developed to predict Study Efficiency and Exam Readiness, and SHapley Additive exPlanations (SHAP) were used to interpret feature-level contributions. The models achieved strong predictive performance for the high-gain class, with an accuracy of 0.93 (F1 = 0.96) for Study Efficiency and 0.86 (F1 = 0.92) for Exam Readiness. Results indicate that motivation, personalized learning support, improved access to knowledge, facilitation of study activities, and exam-focused study assistance are key predictors of learning gains. These findings offer empirical and practical insights for educators and policymakers seeking to design effective and pedagogically sound AI-assisted learning environments in STEM education. Full article
(This article belongs to the Special Issue Knowledge Management in Learning and Education)
Show Figures

Figure 1

26 pages, 3367 KB  
Article
Designing and Evaluating a 5E-Structured GenAI Coach for Guided Inquiry: A Pedagogy-to-Prompt Engineering Framework
by Teng-Chi Lin, Yu-Ting Shih and Cheng-Hsuan Li
Educ. Sci. 2026, 16(3), 384; https://doi.org/10.3390/educsci16030384 - 3 Mar 2026
Abstract
The challenge of designing generative AI (GenAI) tutors that are both pedagogically sound and effective for guided inquiry remains significant. This paper introduces and evaluates a replicable design framework-termed a Pedagogy-to-Prompt Engineering Framework-that systematically translates established pedagogical models into structured AI interactions. We [...] Read more.
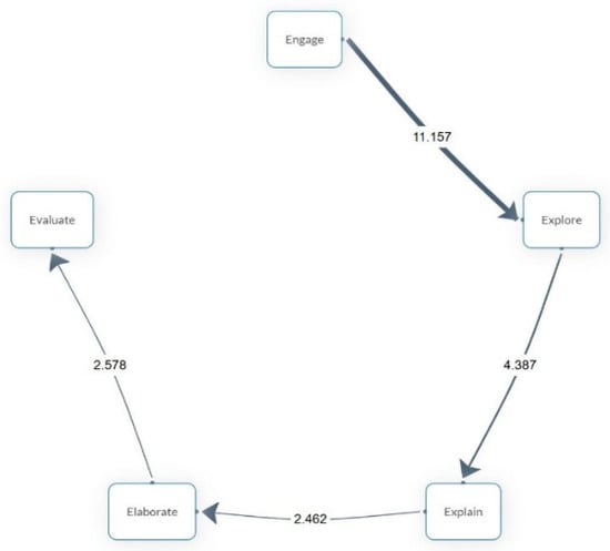
The challenge of designing generative AI (GenAI) tutors that are both pedagogically sound and effective for guided inquiry remains significant. This paper introduces and evaluates a replicable design framework-termed a Pedagogy-to-Prompt Engineering Framework-that systematically translates established pedagogical models into structured AI interactions. We engineered a 5E-structured GenAI coach by integrating the 5E Learning Cycle as the instructional architecture and the 5S Prompting Principles to govern the AI’s dialogue. The coach was evaluated in a middle school chemistry context (N = 60) focusing on procedural skill acquisition for balancing chemical equations. A quasi-experimental study showed the GenAI group achieved significantly higher learning gains than a control group receiving traditional instruction (t(58) = 2.646, p = 0.011, Cohen’s d = 0.68). Crucially, a Johnson-Neyman analysis revealed that the coach was particularly beneficial for students with lower prior knowledge (pre-test scores < 39.39), effectively narrowing the achievement gap. Furthermore, Lag Sequential Analysis of the interaction logs confirmed that the student-AI dialogue successfully adhered to the intended 5E pedagogical sequence (e.g., Engage → Explore transition, z = 11.157). This study demonstrates that the proposed framework is a viable method for creating effective, scalable AI-driven learning environments. Beyond chemistry, this approach is readily adaptable to other STEM disciplines requiring guided inquiry, such as physics and mathematics. By validating a low-code, pedagogy-first methodology, this work offers a scalable blueprint for instructional designers to bridge the gap between generative AI capabilities and rigorous educational standards. Full article
Show Figures

Figure 1

28 pages, 6577 KB  
Article
Quantifying the Spatial Antagonism Between Urban Morphology and Ecological Infrastructure on Land Surface Temperature: An Explainable Machine Learning Approach with Spatial Lags
by Huitong Liu, Rihan Hai, Quanyi Zheng and Mengxiao Jin
Buildings 2026, 16(5), 991; https://doi.org/10.3390/buildings16050991 (registering DOI) - 3 Mar 2026
Abstract
Rapid urbanization has significantly exacerbated the Urban Heat Island (UHI) effect in high-density megacities, driven by the intensifying competition between built-up morphology and natural cooling infrastructure. Current research, however, often fails to accurately predict land surface temperatures (LST) because traditional models frequently overlook [...] Read more.
Rapid urbanization has significantly exacerbated the Urban Heat Island (UHI) effect in high-density megacities, driven by the intensifying competition between built-up morphology and natural cooling infrastructure. Current research, however, often fails to accurately predict land surface temperatures (LST) because traditional models frequently overlook the complex spatial dependencies and neighborhood spillover effects inherent in urban environments. Existing studies often ignore the spatial dependence of heat transfer. This study proposes an explainable machine learning framework incorporating spatial lag variables to capture the thermal spillover from adjacent neighborhood context—such as green space cooling diffusion or built-up heat accumulation—which is frequently treated as noise in traditional models. Taking Shenzhen as a case study, we integrated multi-source data (Landsat 8, building vectors, DEM) and developed an XGBoost regression model (R2 = 0.806) augmented with SHAP (Shapley Additive exPlanations) to quantify the contributions of local and contextual features. The results revealed that: (1) Non-linear Thresholds: Vegetation cooling exhibits a saturation effect, with the highest marginal benefit observed in the NDVI range of 0.2–0.4, while building warming effects converge at extremely high densities due to mutual shading; (2) Neighborhood Spillovers: Spatial interaction analysis confirms significant cool island synergy (where clustered green spaces provide amplified cooling) and heat island agglomeration effects—e.g., green spaces surrounded by high ecological backgrounds provide amplified cooling benefits; (3) Spatial Antagonism: A novel Interaction Balance Index (IBI) based on game-theoretic SHAP contributions was constructed to map the source-sink competition patterns, identifying distinct heat-dominated (West) and cool-dominated (East) zones. Unlike traditional area-weighted source-sink landscape metrics, IBI enables a pixel-level additive decomposition of warming and cooling factors, quantifying the net thermal outcome of local morphology and neighborhood spillover. By explicitly encoding spatial context into non-linear modeling, this study provides a more mechanistically robust understanding of urban thermal environments. The identified thresholds and dominant driver maps offer precise, spatially differentiated guidance for urban climate-adaptive planning and ecological restoration. Full article
(This article belongs to the Section Building Energy, Physics, Environment, and Systems)
Show Figures

Figure 1

17 pages, 484 KB  
Article
A Federated Learning-Based Network Intrusion Detection System for 5G and IoT Using Mixture of Experts
by Loukas Ilias, George Doukas, Vangelis Lamprou, Spiros Mouzakitis, Christos Ntanos and Dimitris Askounis
Electronics 2026, 15(5), 1057; https://doi.org/10.3390/electronics15051057 - 3 Mar 2026
Abstract
Fifth generation (5G) networks have significantly enhanced connectivity, speed, and reliability, transforming industries with faster and more efficient communication. The Internet of Things (IoT) has introduced unprecedented convenience and automation, revolutionizing sectors such as healthcare, finance, and smart infrastructure. However, both 5G networks [...] Read more.
Fifth generation (5G) networks have significantly enhanced connectivity, speed, and reliability, transforming industries with faster and more efficient communication. The Internet of Things (IoT) has introduced unprecedented convenience and automation, revolutionizing sectors such as healthcare, finance, and smart infrastructure. However, both 5G networks and IoT environments are experiencing a high frequency of attacks. Intrusion detection systems (IDSs) built on federated learning (FL) are being proposed to boost data privacy and security. However, these IDSs are related with the inherent drawbacks of FL, namely the existence of non-independently and identically (non-IID) distributed features and the machine learning model complexity. To address these limitations, we present a study that integrates a Mixture of Experts (MoE) into an FL setting in the task of intrusion detection. Specifically, to mitigate the issues of model complexity within the FL setting, we use a sparsely gated MoE layer consisting of a router/gating network and a set of experts. Only a subset of experts is selected via applying noisy top-k gating. To alleviate the issue of non-IID data, we adopt the Label-based Dirichlet Partition method, utilizing Dirichlet sampling with a hyperparameter α to simulate a label-based non-IID data distribution. Four FL strategies are employed. We perform our experiments on the 5G-NIDD and BoT-IoT datasets. Findings show that the proposed approach achieves competitive performance across both datasets under heterogeneous federated settings. Full article
(This article belongs to the Special Issue Advances in 5G and Beyond Mobile Communication)
Show Figures

Figure 1

41 pages, 5116 KB  
Review
Towards 6G C-V2X Networks: A Comprehensive Survey on Mobility Management, Multi-RAT Coexistence, and Machine Learning (3M) Framework for C-ITS
by Malghalara Abdul Ali, Sajjad Ahmad Khan, Sultan Aldirmaz Colak, Selahattin Kosunalp and Teodor Iliev
Electronics 2026, 15(5), 1042; https://doi.org/10.3390/electronics15051042 - 2 Mar 2026
Abstract
The Cooperative-Intelligent Transport Systems (C-ITS) require emerging Vehicular-to-Everything (V2X) applications, such as Advanced Driving Systems (ADS) and Connected Autonomous Driving (CAD), to support efficient road safety measures. These applications often require high reliability, throughput, and low latency by exchanging a significant amount of [...] Read more.
The Cooperative-Intelligent Transport Systems (C-ITS) require emerging Vehicular-to-Everything (V2X) applications, such as Advanced Driving Systems (ADS) and Connected Autonomous Driving (CAD), to support efficient road safety measures. These applications often require high reliability, throughput, and low latency by exchanging a significant amount of data among End-to-End (E2E) vehicles. However, current V2X communication technologies, such as DSRC and C-V2X, are not able to meet these stringent demands. Two or more Radio Access Technologies (RATs) are essential to guarantee the required Quality of Service (QoS) in high-density vehicular environments. To address this critical gap, this survey presents the 3M Framework—a hybrid vehicular architecture approach based on Multi-Radio Access Technology (M-RAT), Mobility Management, and Machine Learning (ML). The manuscript provides a detailed overview of V2X Multi-RAT evolutions, analyzing their state-of-the-art and limitations in heterogeneous scenarios. We specifically highlight that the existing Long Term Evolution (LTE)-based mobility management fails to meet V2X handover requirements for high-speed vehicles, necessitating a comprehensive overview of Vertical Handover (VHO). Furthermore, the survey details how the integration of ML promotes the prediction of network states, enabling optimized context-aware decisions for connectivity and resource allocation, thereby reducing Handover Failures (HoFs) and enhancing reliability using techniques like Deep Reinforcement Learning (DRL). Finally, based on a comprehensive review of existing methods, the paper identifies critical research directions and challenges required to realize intelligent, hyper-fast, and ultra-reliable Beyond 5G (B5G) and Sixth Generation (6G) V2X networks, delivering a more profound understanding for future endeavors. Full article
Show Figures

Figure 1

21 pages, 561 KB  
Article
Exploring Parent and Teacher Perceptions of Multimodal Educational Games for Engaging Girls in STEM
by Sarika Kewalramani, Gerarda Richards, Chris Speldewinde, George Aranda, Linda Hobbs and Lihua Xu
Educ. Sci. 2026, 16(3), 379; https://doi.org/10.3390/educsci16030379 - 2 Mar 2026
Viewed by 94
Abstract
This study co-designed and developed multimodal educational games in collaboration with parents and teachers to engage girls in STEM from early childhood onward. Recent studies examine the supportive and complementary role of digital educational technology, such as multimodal games, in engaging girls in [...] Read more.
This study co-designed and developed multimodal educational games in collaboration with parents and teachers to engage girls in STEM from early childhood onward. Recent studies examine the supportive and complementary role of digital educational technology, such as multimodal games, in engaging girls in STEM education during primary and secondary schooling. Different skills, such as computational thinking, mathematical and scientific skills, can be developed via simulations, models, narrative-rich videos, and digital games. However, there is limited research on how parents and teachers perceive how multimodal games can engage children, especially girls in STEM, in early years learning environments, both at home and in formal educational classroom play-based learning contexts. Employing a multi-case study approach, the study conducted focus group discussions (N = 10) with 15 parents and 15 teachers of children from birth to 8 years of age. The theoretical framework underpinning Bronfenbrenner’s socioecological lens guided the thematic data analysis, particularly acknowledging theoretical ideas that a young girl’s natural learning environment comprises parents, siblings, peers, and early childhood professionals (e.g., educators) who play an essential role in the development of a child’s early STEM engagement. Findings indicate the essential role of the pedagogue (both parents and educators), with multimodal technologies (games) acting as the third teacher, being critical in scaffolding girls’ early STEM education by capitalising on multimodal learning environments. Implications pertain to designing hands-on, multimodal games that enable children to engage seamlessly with science and mathematics concepts through a variety of design features, including problem-solving, doing, constructing, role-play, and gamification. Full article
Show Figures

Figure 1

22 pages, 5005 KB  
Article
Behavioral Engagement in VR-Based Sign Language Learning: Visual Attention as a Predictor of Performance and Temporal Dynamics
by Davide Traini, José Manuel Alcalde-Llergo, Mariana Buenestado-Fernández, Domenico Ursino and Enrique Yeguas-Bolívar
Multimodal Technol. Interact. 2026, 10(3), 23; https://doi.org/10.3390/mti10030023 - 2 Mar 2026
Viewed by 39
Abstract
Understanding how learners engage with immersive sign language training environments is essential for advancing virtual reality-based education and inclusion. This study analyzes behavioral engagement in SONAR, a virtual reality application designed for sign language training and validation. We focus on three automatically derived [...] Read more.
Understanding how learners engage with immersive sign language training environments is essential for advancing virtual reality-based education and inclusion. This study analyzes behavioral engagement in SONAR, a virtual reality application designed for sign language training and validation. We focus on three automatically derived engagement indicators (Visual Attention (VA), Video Replay Frequency (VRF), and Post-Playback Viewing Time (PPVT)) and examine their relationship with learning performance in a sample of 117 university students. Participants completed a self-paced Training phase with 12 sign language instructional videos, followed by a Validation quiz assessing retention. We employed Pearson correlation analysis to examine the relationships between engagement indicators and quiz performance, followed by binomial Generalized Linear Model (GLM) regression to assess their joint predictive contributions. Additionally, we conducted temporal analysis by aggregating moment-to-moment VA traces across all learners to characterize engagement dynamics during the learning session. Results show that VA exhibits a strong positive correlation with quiz performance (r = 0.76), followed by PPVT (r = 0.66), whereas VRF shows no meaningful association. A binomial GLM confirms that VA and PPVT are significant predictors of learning success, jointly explaining a substantial proportion of performance variance (pseudoR2 = 0.83). Going beyond outcome-oriented analysis, we characterize temporal engagement patterns by aggregating moment-to-moment VA traces across all learners. The temporal profile reveals distinct attention peaks aligned with informationally dense segments of both training and validation videos, as well as phase-specific engagement dynamics, including initial acclimatization, oscillatory attention cycles during learning, and pronounced attentional peaks during assessment. Together, these findings highlight the central role of sustained and strategically allocated visual attention in VR-based sign language learning and demonstrate the value of behavioral trace data for understanding and predicting learner engagement in immersive environments. Full article
Show Figures

Figure 1

14 pages, 5168 KB  
Article
The Concept of a Digital Twin in the Arctic Environment
by Ari Pikkarainen, Timo Sukuvaara, Kari Mäenpää, Hannu Honkanen and Pyry Myllymäki
Electronics 2026, 15(5), 1001; https://doi.org/10.3390/electronics15051001 - 28 Feb 2026
Viewed by 93
Abstract
A Digital Twin is a virtual environment that simulates, predicts, and optimizes the performance of its physical counterpart. Digital Twin models hold great potential in wireless networking testing and development. This paper aims to envision our concept of simulating the operation of different [...] Read more.
A Digital Twin is a virtual environment that simulates, predicts, and optimizes the performance of its physical counterpart. Digital Twin models hold great potential in wireless networking testing and development. This paper aims to envision our concept of simulating the operation of different sensors in vehicle test-track conditions. Vehicle parameters are embedded into the edge computing entity, which uses them to generate a test configuration for the Digital Twin. This configuration is then applied in simulated sensor-output prediction, ultimately producing event data for the vehicle entity. The sensor suite—comprising radar, cameras, GPS and LiDAR—is modeled to provide the multi-modal input required for generating simulated perception data in the Digital Twin. To ensure realistic perception behavior, the physical vehicle is represented within a digital environment that reproduces the actual test track. This allows LiDAR occlusions to be attributed to genuine environmental structures (e.g., trees, buildings, other vehicles) rather than simulation artifacts. Within the Digital Twin, the objective is to evaluate how sensor signals—such as radar waves and LiDAR light pulses—propagate through the environment and how real-world obstacles may weaken or distort them. Historical datasets are used to calibrate and validate the Digital Twin, ensuring that the simulated sensor behavior aligns with real-world observations; the data collected during previous test runs can be used for visualization and analysis. Weather conditions are modeled to evaluate how rain, fog and snow impact sensor performance within the Digital Twin environment, to learn about the effects and predict sensor operation in different weather conditions. In this article, we examine the Digital Twin of our test track as a development environment for designing, deploying and testing ITS-enhanced road-weather services and warnings. These services integrate real-world road-weather observations, forecast data, roadside sensors and on-board vehicle measurements to support safe driving and optimize vehicle trajectories for both passenger and autonomous vehicles. This research is expected to benefit stakeholders involved in automotive testing, simulation and road-weather service development. Full article
Show Figures

Figure 1

26 pages, 1959 KB  
Article
Trustworthy Celestial Eye: Calibrated and Robust Planetary Classification via Self-Supervised Vision Transformers
by Ziqiang Xu, Young Choi, Changyong Yi, Chanjeong Park, Jinyoung Park, Hyungkeun Park and Sujeen Song
Aerospace 2026, 13(3), 222; https://doi.org/10.3390/aerospace13030222 - 27 Feb 2026
Viewed by 114
Abstract
Automated recognition of celestial bodies from observational imagery is a cornerstone of autonomous space exploration. However, deploying deep learning models in space environments entails rigorous requirements not only for accuracy but also for reliability (calibration) and safety (anomaly rejection). Traditional Convolutional Neural Networks [...] Read more.
Automated recognition of celestial bodies from observational imagery is a cornerstone of autonomous space exploration. However, deploying deep learning models in space environments entails rigorous requirements not only for accuracy but also for reliability (calibration) and safety (anomaly rejection). Traditional Convolutional Neural Networks (CNNs) trained on small-scale astronomical datasets often suffer from overfitting and overconfidence on Out-of-Distribution (OOD) artifacts. In this work, we present a robust classification framework based on DINOv2, a Vision Transformer pre-trained via discriminative self-supervised learning. We curate a high-fidelity dataset of seven planetary classes sourced from NASA archives and propose a two-stage domain adaptation strategy to transfer large-scale foundation model features to this fine-grained task. Extensive experiments show that our method reaches 100% Top-1 accuracy on the canonical split, and remains highly stable under split variation, achieving 99.43% ± 0.85% Top-1 accuracy across R = 5 repeated stratified splits. More importantly, we address the critical issue of model trustworthiness. Through post hoc temperature scaling, our model achieves a state-of-the-art Expected Calibration Error (ECE) of 0.08%, representing a 36-fold improvement over ResNet50 (2.90%) and a 4.5-fold improvement over the EfficientNet-B3 baseline (0.36%). Furthermore, by integrating Energy-based OOD detection, the system effectively rejects non-planetary artifacts with an AUROC of 93.7%. Qualitative analysis using Grad-CAM reveals that self-supervised attention mechanisms naturally focus on intrinsic planetary features (e.g., surface textures and rings) while ignoring background noise, confirming the superior robustness of vision foundation models in astronomical vision tasks. Full article
(This article belongs to the Section Astronautics & Space Science)
Show Figures

Figure 1

20 pages, 8653 KB  
Article
Spatiotemporal Prediction of Wind Fields in Coastal Urban Environments Using Multi-Source Satellite Data: A GeoAI Approach
by Yifan Shi, Tianqiang Huang, Liqing Huang, Wei Huang, Shaoyu Liu and Riqing Chen
Remote Sens. 2026, 18(5), 716; https://doi.org/10.3390/rs18050716 - 27 Feb 2026
Viewed by 96
Abstract
Rapid urbanization in coastal regions presents complex challenges for environmental management and public safety. Accurate, high-resolution wind field monitoring is critical for urban disaster mitigation, infrastructure resilience, and pollutant dispersion analysis in these densely populated areas. However, utilizing massive multi-source satellite remote sensing [...] Read more.
Rapid urbanization in coastal regions presents complex challenges for environmental management and public safety. Accurate, high-resolution wind field monitoring is critical for urban disaster mitigation, infrastructure resilience, and pollutant dispersion analysis in these densely populated areas. However, utilizing massive multi-source satellite remote sensing data for precise prediction remains difficult due to the spatiotemporal heterogeneity caused by the land–sea interface. To address this, this study proposes a novel lightweight Geospatial Artificial Intelligence (GeoAI) framework (DA-DSC-UNet) designed to predict wind fields in coastal urban environments (e.g., Fujian, China). We constructed a dataset by integrating multi-source satellite scatterometer products (including Advanced Scatterometer (ASCAT), Fengyun-3E (FY-3E), and Quick Scatterometer (QuickSCAT)) and buoy observations. The framework employs a UNet architecture enhanced with dual attention mechanisms (Efficient Channel Attention (ECA) and Convolutional Block Attention Module (CBAM)) to adaptively extract features from remote sensing signals, focusing on critical spatial regions like urban coastlines. Additionally, depthwise separable convolutions (DSCs) are introduced to ensure the model is lightweight and efficient for potential deployment in urban monitoring systems. Results demonstrate that our approach significantly outperforms existing deep learning models (reducing Mean Absolute Error (MAE) by 14–25.8%) and exhibits exceptional robustness against observational noise. This work demonstrates the potential of deep learning in enhancing the value of remote sensing data for urban resilience, sustainable development (SDG 11), and environmental monitoring in complex coastal zones. Full article
(This article belongs to the Special Issue Remote Sensing Applied in Urban Environment Monitoring)
Show Figures

Figure 1

41 pages, 3980 KB  
Article
Evaluating the Impact of Wi-Fi 6 Migration on QoS/QoE: A Campus Case Study
by Leire Cristobo, Luis Zabala, Eva Ibarrola and Armando Ferro
Appl. Sci. 2026, 16(5), 2323; https://doi.org/10.3390/app16052323 - 27 Feb 2026
Viewed by 103
Abstract
Wi-Fi networks face increasing pressure due to the rapid growth in the number of connected devices, the diversity of applications, and rising user expectations. Managing quality of service (QoS) in such complex environments requires a holistic approach. This study validates a machine learning [...] Read more.
Wi-Fi networks face increasing pressure due to the rapid growth in the number of connected devices, the diversity of applications, and rising user expectations. Managing quality of service (QoS) in such complex environments requires a holistic approach. This study validates a machine learning (ML)-based methodology for comprehensive quality of X (QoX) management, integrating quality of service (QoS), quality of experience (QoE), and quality of business (QoBiz). The approach was evaluated during the migration of the Eduroam Wi-Fi network at the University of the Basque Country (EHU) from Wi-Fi 5 to Wi-Fi 6. Traffic patterns, protocol adoption, performance indicators, and user feedback were analyzed before and after the migration to identify the key quality indicators (KQIs) and to assess the scalability, consistency, and effectiveness of the proposed methodology. Results show that the ML-driven QoX management methodology applied during the migration process enables adaptive, efficient, and user-centric network management. The consistency of improvements across Wi-Fi generations confirms the robustness and scalability of the method for continuous optimization in dynamic wireless environments. Full article
(This article belongs to the Special Issue Communication Networks: From Technology, Methods to Applications)
Show Figures

Figure 1

17 pages, 14849 KB  
Article
A Collaborative Robotic System for Autonomous Object Handling with Natural User Interaction
by Federico Neri, Gaetano Lettera, Giacomo Palmieri and Massimo Callegari
Robotics 2026, 15(3), 49; https://doi.org/10.3390/robotics15030049 - 27 Feb 2026
Viewed by 126
Abstract
In Industry 5.0, the transition from fixed traditional automation to flexible human–robot collaboration (HRC) needs interfaces that are both intuitive and efficient. This paper introduces a novel, multimodal control system for autonomous object handling, specifically designed to enhance natural user interaction in dynamic [...] Read more.
In Industry 5.0, the transition from fixed traditional automation to flexible human–robot collaboration (HRC) needs interfaces that are both intuitive and efficient. This paper introduces a novel, multimodal control system for autonomous object handling, specifically designed to enhance natural user interaction in dynamic work environments. The system integrates a 6-Degrees of Freedom (DoF) collaborative robot (UR5e) with a hand-eye RGB-D vision system to achieve robust autonomy. The core technical contribution lies in a vision pipeline utilizing deep learning for object detection and point cloud processing for accurate 6D pose estimation, enabling advanced tasks such as human-aware object handover directly onto the operator’s hand. Crucially, an Automatic Speech Recognition (ASR) is incorporated, providing a Natural Language Understanding (NLU) layer that allows operators to issue real-time commands for task modification, error correction and object selection. Experimental results demonstrate that this multimodal approach offers a streamlined workflow aiming to improve operational flexibility compared to traditional HMIs, while enhancing the perceived naturalness of the collaborative task. The system establishes a framework for highly responsive and intuitive human–robot workspaces, advancing the state of the art in natural interaction for collaborative object manipulation. Full article
(This article belongs to the Special Issue Human–Robot Collaboration in Industry 5.0)
Show Figures

Figure 1

23 pages, 2268 KB  
Article
FedDCS: Semi-Asynchronous Federated Learning Optimization Based on Dynamic Client Selection
by Ruilin Liu and Lili Zhang
Mathematics 2026, 14(5), 803; https://doi.org/10.3390/math14050803 - 27 Feb 2026
Viewed by 157
Abstract
Federated Learning (FL) represents a promising paradigm for collaborative model training across numerous devices, preserving data locality and offering potential privacy benefits for industries such as finance, healthcare, and Internet of Things (IoT). Nonetheless, real-world deployments of FL encounter challenges arising from dynamic [...] Read more.
Federated Learning (FL) represents a promising paradigm for collaborative model training across numerous devices, preserving data locality and offering potential privacy benefits for industries such as finance, healthcare, and Internet of Things (IoT). Nonetheless, real-world deployments of FL encounter challenges arising from dynamic and diverse environments, which adversely affect training speed and model convergence. To address these issues, this paper introduces FedDCS, an adaptive federated learning framework that effectively manages resources during training through two primary innovations. First, it establishes a reliable method for predicting client training durations, estimating completion times while filtering noise and detecting performance variations. Second, it implements a two-stage adaptive waiting strategy that dynamically determines the optimal timing and selection of client batches for aggregation, thereby balancing collection efficiency with model accuracy. This approach optimizes the trade-off between efficiency and accuracy in heterogeneous settings. Extensive evaluations on datasets such as Fashion-MNIST and CIFAR-10/100, incorporating simulated device and data heterogeneity, demonstrate that FedDCS consistently achieves superior time efficiency and higher global model accuracy compared to state-of-the-art (e.g., synchronous, asynchronous, and semi-asynchronous) baselines. Its robustness and versatility render it effective across various complex and heterogeneous environments. Full article
(This article belongs to the Special Issue Advances in Blockchain and Intelligent Computing)
Show Figures

Figure 1

23 pages, 10459 KB  
Article
How Do Street Physical Environments Shape Pedestrian Safety Perception? Evidence from Street-View Imagery, Machine Learning, and Multiscale Geographically Weighted Regression
by Zhongshan Huang, Kuan Lu, Wenming Cai and Xin Han
Buildings 2026, 16(5), 920; https://doi.org/10.3390/buildings16050920 - 26 Feb 2026
Viewed by 128
Abstract
In high-density urban cores, pedestrian safety perception is shaped not only by street physical environments but also by pronounced spatial heterogeneity. However, existing studies often rely on global regression or small-sample surveys, making it difficult to simultaneously reveal city-scale regularities and localized mechanisms. [...] Read more.
In high-density urban cores, pedestrian safety perception is shaped not only by street physical environments but also by pronounced spatial heterogeneity. However, existing studies often rely on global regression or small-sample surveys, making it difficult to simultaneously reveal city-scale regularities and localized mechanisms. Taking Futian District, Shenzhen, as a case study, this study develops an integrated analytical framework that combines street-view imagery, machine learning, and multiscale geographically weighted regression (MGWR) to measure pedestrian safety perception at the city scale and to unpack its spatial mechanisms. The results show that model explanatory power improves markedly after accounting for spatial non-stationarity, indicating strong context dependence in the formation of pedestrian safety perception. MGWR further reveals clear multiscale differentiation across streetscape visual elements: greenery-related elements (e.g., tree and plant) exhibit near-global and consistently positive effects, whereas traffic exposure and interface-related elements (e.g., car, road, and wall) operate more locally, with both the direction and magnitude of their effects varying substantially with neighborhood structure and traffic contexts. These findings suggest that the impacts of individual street elements on pedestrian safety perception are not universally transferable and should be interpreted within a spatial-scale and contextual framework. By integrating machine learning-based prediction with MGWR-based spatial interpretation, this study enables both efficient city-scale measurement and multiscale mechanism identification of pedestrian safety perception, providing empirical support for safety perception-oriented street planning and fine-grained urban design. Full article
(This article belongs to the Special Issue Advanced Study on Urban Environment by Big Data Analytics)
Show Figures

Figure 1

18 pages, 2413 KB  
Article
Towards Autonomous Optical Camera Communications: Light Source Localisation Using Deep Learning
by Elizabeth Eso, Sinan Sinanovic, Funmilayo B. Offiong, Xicong Li, Liying Yang, Sujan Rajbhandari and Zabih Ghassemlooy
Electronics 2026, 15(5), 935; https://doi.org/10.3390/electronics15050935 - 25 Feb 2026
Viewed by 154
Abstract
This research significantly improves the link reliability and robustness of optical camera communications (OCC) by leveraging deep learning for light source modulation filtering, reflection filtering, and precise light source localisation. By using image sensors as receivers in OCC, data transmission is not only [...] Read more.
This research significantly improves the link reliability and robustness of optical camera communications (OCC) by leveraging deep learning for light source modulation filtering, reflection filtering, and precise light source localisation. By using image sensors as receivers in OCC, data transmission is not only enabled, but other applications are also facilitated, such as detecting objects and humans, making OCC highly attractive in healthcare, intelligent transport systems, and indoor positioning. However, the position of the desired signal in the received image frame must be tracked in dynamic scenarios (i.e., nonstationary applications), in order to maintain the communication link. Moreover, as sixth-generation (6G) wireless networks envision highly autonomous systems that rely on seamless integration of communication and sensing, deep learning is key to enabling robust and adaptive light source localisation and sensing in OCC, which enables vision-based autonomy in dynamic environments. It should be noted that a deep learning-based approach provides more accuracy even when there are multiple noise sources in the environment, reflections, and complex backgrounds, and under mobility conditions, in which traditional light source detection/tracking methods are not effective. Hence this study investigates the use of a deep learning-based approach by analysing the detection accuracy under different configurations and unseen images. The results obtained demonstrate consistently high detection performance with average precision (at an intersection-over-union threshold of 0.70 of 0.84 to 0.97. These results pave the way for autonomous receivers that will be able to select signals intelligently and decode them. Full article
Show Figures

Figure 1

Back to TopTop