Sign in to use this feature.

Years

Between: -

Subjects

remove_circle_outline
remove_circle_outline
remove_circle_outline
remove_circle_outline
remove_circle_outline

Journals

Article Types

Countries / Regions

Search Results (63)

Search Parameters:
Keywords = dual specificity phosphatases (DUSPs)

Order results
Result details
Results per page
Select all
Export citation of selected articles as:
29 pages, 1295 KB  
Review
Dual-Specificity Protein Phosphatases Targeting Extracellular Signal-Regulated Kinases: Friends or Foes in the Biology of Cancer?
by Alessandro Tubita, Dimitri Papini, Ignazia Tusa and Elisabetta Rovida
Int. J. Mol. Sci. 2025, 26(17), 8342; https://doi.org/10.3390/ijms26178342 - 28 Aug 2025
Viewed by 1624
Abstract
Dual-specificity protein phosphatases (DUSPs) are a family of proteins that dephosphorylate both phospho-serine/threonine and phospho-tyrosine residues of Mitogen-Activated Protein Kinases (MAPKs). MAPKs are involved in a large number of cellular processes, including proliferation, differentiation, apoptosis, and stress responses. Therefore, dysregulation or improper functioning [...] Read more.
Dual-specificity protein phosphatases (DUSPs) are a family of proteins that dephosphorylate both phospho-serine/threonine and phospho-tyrosine residues of Mitogen-Activated Protein Kinases (MAPKs). MAPKs are involved in a large number of cellular processes, including proliferation, differentiation, apoptosis, and stress responses. Therefore, dysregulation or improper functioning of the MAPK signalling is involved in the onset and progression of several diseases, including cancer. Likewise, dysregulation of DUSPs markedly affects cancer biology. The importance of MAPKs in the modulation of tumour development has been known for a long time, and MAPKs are consistently used as molecular targets for cancer therapy. However, in the last decade, DUSPs have acquired a greater interest as possible therapeutic targets to regulate MAPK activity and to prevent resistance mechanisms to MAPK-targeting therapies. Moreover, the possibility of exploiting DUSPs as biomarkers for the diagnosis and prognosis of specific types of cancer is also emerging. In this review, we report what is known in the literature on the role of DUSPs in cancer onset and progression, focusing on those targeting the extracellular signal-regulated kinases (ERKs), in particular ERK1/2 and ERK5 conventional MAPKs. The specific role of each ERK-targeting DUSP in supporting or hampering cancer progression in the context of different types of cancer is also discussed. Full article
(This article belongs to the Special Issue Targeting MAPK in Human Diseases)
Show Figures

Figure 1

23 pages, 3808 KB  
Article
Cells of the Maternal–Fetal Interface May Contribute to Epidural-Related Maternal Fever After Administration of Ropivacaine: The Role of Phosphatases DUSP9 and PHLPP1
by Florian Horn, Verena Tretter, Victoria Kunihs, Peter Wohlrab, Bettina Trimmel, Kevin A. Janes, Tamara Djurkic, Meriem Mekiri, Martin Knöfler and Leila Saleh
Int. J. Mol. Sci. 2025, 26(12), 5520; https://doi.org/10.3390/ijms26125520 - 9 Jun 2025
Viewed by 661
Abstract
Epidural-related maternal fever (ERMF) occurs with significant incidence in women receiving local anesthetics such as ropivacaine via epidural catheter for pain relief during labor. The causal mechanism behind this phenomenon is still not fully resolved, but evidence suggests that these anesthetics cause sterile [...] Read more.
Epidural-related maternal fever (ERMF) occurs with significant incidence in women receiving local anesthetics such as ropivacaine via epidural catheter for pain relief during labor. The causal mechanism behind this phenomenon is still not fully resolved, but evidence suggests that these anesthetics cause sterile inflammation. In this observational study, we investigated a possible contributory role of the dual-specificity phosphatase-9 (DUSP9) controlling the activity of mitogen-activated protein kinases (MAPK), and also PH-domain and Leucine-rich repeat phosphatase (PHLPP) regulating AKT kinases. The data show that ropivacaine differentially affects the expression of these phosphatases in distinct cell types of the umbilical cord and placenta. The gene expression of DUSP9 was almost completely switched off in the presence of ropivacaine in HUVECs and extravillous trophoblasts for up to 6 h, while the expression of PHLPP1 was upregulated in HUVECs and syncytiotrophoblasts. Extravillous trophoblasts were identified as a source of pro-inflammatory mediators and regulatory miRNAs in response to ropivacaine. Placentae at term exhibited a distinct DUSP9 expression pattern, whether the patients belonged to the control group or received epidural analgesia with or without elevated body temperature. The observed data imply that ropivacaine induces complex effects on the MAPK and AKT pathways at the feto–maternal interface, which contribute to the ERMF phenomenon. Full article
(This article belongs to the Special Issue The Role of Phosphatases in Human Disease)
Show Figures

Figure 1

15 pages, 3228 KB  
Article
The Protective Role of DUSP4 in Retinal Pigment Epithelium Senescence and Degeneration
by Xiyuan Liu, Zhaoze Ni, Jing Zhang, Xiaoyan Lin, Chenxin Wu, Yuyang Wu, Lingqin Dong, Zongduan Zhang and Zai-Long Chi
Int. J. Mol. Sci. 2025, 26(8), 3735; https://doi.org/10.3390/ijms26083735 - 15 Apr 2025
Viewed by 1097
Abstract
The retinal pigment epithelium (RPE) serves as a critical guardian of subretinal homeostasis, with its dysfunction implicated in major retinal pathologies, including age-related macular degeneration (AMD) and retinitis pigmentosa. While cellular senescence has emerged as a key driver of RPE degeneration, the molecular [...] Read more.
The retinal pigment epithelium (RPE) serves as a critical guardian of subretinal homeostasis, with its dysfunction implicated in major retinal pathologies, including age-related macular degeneration (AMD) and retinitis pigmentosa. While cellular senescence has emerged as a key driver of RPE degeneration, the molecular mechanisms underlying this process remain incompletely defined. Emerging evidence implicates dual-specificity phosphatase 4 (DUSP4) in cellular stress responses through its antioxidant and anti-inflammatory capacities, yet its role in RPE pathophysiology remains unexplored. Our study reveals a compensatory increase in DUSP4 expression during AMD-associated RPE senescence. To functionally characterize this observation, we knocked down DUSP4 in the RPE of mice via subretinal injection of AAV-shDUSP4. In a sodium iodate-induced dry AMD model, mice with DUSP4 knockdown presented more severe visual impairment than control mice did. To further investigate the molecular mechanism, stable DUSP4-knockout cell lines were constructed via CRISPR/Cas9 technology. The high expression of senescence markers in the DUSP4-knockout cell lines was reversed by DUSP4 overexpression. Furthermore, DUSP4 coordinates the modulation of cell cycle, stress response, and pro-inflammatory signaling by inhibiting the p53, p38, and NF-kB pathways. These findings establish DUSP4 as a multi-functional regulator of RPE senescence. Our work not only elucidates a novel DUSP4-dependent mechanism in AMD pathogenesis but also highlights its therapeutic potential for preserving RPE function in AMD. Full article
(This article belongs to the Section Molecular Pharmacology)
Show Figures

Figure 1

15 pages, 2590 KB  
Article
Mechanisms Underlying the Stimulation of DUSP10/MKP5 Expression in Chondrocytes by High Molecular Weight Hyaluronic Acid
by Wataru Ariyoshi, Jun Takeuchi, Sho Mitsugi, Ayaka Koga, Yoshie Nagai-Yoshioka and Ryota Yamasaki
Biomedicines 2025, 13(2), 376; https://doi.org/10.3390/biomedicines13020376 - 5 Feb 2025
Viewed by 1136
Abstract
Background/Objectives: Previously, we reported that high molecular weight hyaluronic acid (HMW-HA) exerts chondroprotective effects by enhancing dual specificity protein phosphatase 10/mitogen-activated protein kinase (MAPK) phosphatase 5 (DUSP10/MKP5) expression and suppressing inflammatory cytokine-induced matrix metalloproteinase-13 (MMP13) expression in a human immortalized chondrocyte line [...] Read more.
Background/Objectives: Previously, we reported that high molecular weight hyaluronic acid (HMW-HA) exerts chondroprotective effects by enhancing dual specificity protein phosphatase 10/mitogen-activated protein kinase (MAPK) phosphatase 5 (DUSP10/MKP5) expression and suppressing inflammatory cytokine-induced matrix metalloproteinase-13 (MMP13) expression in a human immortalized chondrocyte line (C28/I2 cells) via inhibition of MAPKs. The aim of this study was to elucidate the molecular mechanisms underlying the enhancement of DUSP10/MKP5 expression by HMW-HA in C28/I2 cells. Methods: C28/I2 cells were treated with HMW-HA, and the activation of intracellular signaling molecules was determined using Western blot analysis. The expression levels of mRNAs and microRNAs (miRNAs) were evaluated through real-time quantitative reverse transcription PCR analysis. Results: HMW-HA treatment induced Akt phosphorylation via interaction with CD44, and pretreatment with specific inhibitors of phosphatidylinositol-3 kinase/protein kinase B (PI3K/Akt) signaling attenuated the HMW-HA-induced expression of DUSP10/MKP5. HMW-HA suppressed the expression of miR-92a, miR-181a, and miR-181d. Loss-of-function and gain-of-function analyses of these miRNAs indicate that miR-92a, miR-181a, and miR-181d negatively regulate DUSP10/MKP5 expression. Moreover, HMW-HA-induced Akt phosphorylation was partially suppressed by miR-181a and miR-181d mimics. Finally, we found that HMW-HA activates RhoA-associated protein kinase (ROK) signaling, which contributes to Akt phosphorylation. Conclusions: These findings suggest that the induction of DUSP10/MKP5 expression by HMW-HA binding to CD44, leading to MMP13 suppression, involves multiple regulatory mechanisms, including PI3K/Akt and RhoA-activated ROK signaling, in addition to miRNA-mediated regulation. Elucidating these detailed molecular mechanisms may reveal novel biological activities that contribute to the therapeutic efficacy of HMW-HA against osteoarthritis. Full article
(This article belongs to the Section Cell Biology and Pathology)
Show Figures

Figure 1

17 pages, 2310 KB  
Article
The Strong Activation of p53 Tumor Suppressor Drives the Synthesis of the Enigmatic Isoform of DUSP13 Protein
by Małgorzata Krześniak, Barbara Łasut-Szyszka, Agnieszka Będzińska, Agnieszka Gdowicz-Kłosok and Marek Rusin
Biomedicines 2024, 12(7), 1449; https://doi.org/10.3390/biomedicines12071449 - 28 Jun 2024
Viewed by 1755
Abstract
The p53 tumor suppressor protein activates various sets of genes depending on its covalent modifications, which are controlled by the nature and intensity of cellular stress. We observed that actinomycin D and nutlin-3a (A + N) collaborate in inducing activating phosphorylation of p53. [...] Read more.
The p53 tumor suppressor protein activates various sets of genes depending on its covalent modifications, which are controlled by the nature and intensity of cellular stress. We observed that actinomycin D and nutlin-3a (A + N) collaborate in inducing activating phosphorylation of p53. Our recent transcriptomic data demonstrated that these substances strongly synergize in the upregulation of DUSP13, a gene with an unusual pattern of expression, coding for obscure phosphatase having two isoforms, one expressed in the testes and the other in skeletal muscles. In cancer cells exposed to A + N, DUSP13 is expressed from an alternative promoter in the intron, resulting in the expression of an isoform named TMDP-L1. Luciferase reporter tests demonstrated that this promoter is activated by both endogenous and ectopically expressed p53. We demonstrated for the first time that mRNA expressed from this promoter actually produces the protein, which can be detected with Western blotting, in all examined cancer cell lines with wild-type p53 exposed to A + N. In some cell lines, it is also induced by clinically relevant camptothecin, by nutlin-3a acting alone, or by a combination of actinomycin D and other antagonists of p53-MDM2 interaction—idasanutlin or RG7112. This isoform, fused with green fluorescent protein, localizes in the perinuclear region of cells. Full article
Show Figures

Figure 1

24 pages, 2336 KB  
Review
Natural Product-Derived Compounds Targeting Keratinocytes and Molecular Pathways in Psoriasis Therapeutics
by Yu Geon Lee, Younjung Jung, Hyo-Kyoung Choi, Jae-In Lee, Tae-Gyu Lim and Jangho Lee
Int. J. Mol. Sci. 2024, 25(11), 6068; https://doi.org/10.3390/ijms25116068 - 31 May 2024
Cited by 10 | Viewed by 4662
Abstract
Psoriasis is a chronic autoimmune inflammatory skin disorder that affects approximately 2–3% of the global population due to significant genetic predisposition. It is characterized by an uncontrolled growth and differentiation of keratinocytes, leading to the formation of scaly erythematous plaques. Psoriasis extends beyond [...] Read more.
Psoriasis is a chronic autoimmune inflammatory skin disorder that affects approximately 2–3% of the global population due to significant genetic predisposition. It is characterized by an uncontrolled growth and differentiation of keratinocytes, leading to the formation of scaly erythematous plaques. Psoriasis extends beyond dermatological manifestations to impact joints and nails and is often associated with systemic disorders. Although traditional treatments provide relief, their use is limited by potential side effects and the chronic nature of the disease. This review aims to discuss the therapeutic potential of keratinocyte-targeting natural products in psoriasis and highlight their efficacy and safety in comparison with conventional treatments. This review comprehensively examines psoriasis pathogenesis within keratinocytes and the various related signaling pathways (such as JAK-STAT and NF-κB) and cytokines. It presents molecular targets such as high-mobility group box-1 (HMGB1), dual-specificity phosphatase-1 (DUSP1), and the aryl hydrocarbon receptor (AhR) for treating psoriasis. It evaluates the ability of natural compounds such as luteolin, piperine, and glycyrrhizin to modulate psoriasis-related pathways. Finally, it offers insights into alternative and sustainable treatment options with fewer side effects. Full article
(This article belongs to the Special Issue Natural Products as Multitarget Agents in Human Diseases)
Show Figures

Figure 1

22 pages, 4060 KB  
Article
Proteomic Signaling of Dual-Specificity Phosphatase 4 (DUSP4) in Alzheimer’s Disease
by Erming Wang, Allen L. Pan, Pritha Bagchi, Srikant Rangaraju, Nicholas T. Seyfried, Michelle E. Ehrlich, Stephen R. Salton and Bin Zhang
Biomolecules 2024, 14(1), 66; https://doi.org/10.3390/biom14010066 - 3 Jan 2024
Cited by 1 | Viewed by 3511
Abstract
DUSP4 is a member of the DUSP (dual-specificity phosphatase) subfamily that is selective to the mitogen-activated protein kinases (MAPK) and has been implicated in a range of biological processes and functions in Alzheimer’s disease (AD). In this study, we utilized the stereotactic delivery [...] Read more.
DUSP4 is a member of the DUSP (dual-specificity phosphatase) subfamily that is selective to the mitogen-activated protein kinases (MAPK) and has been implicated in a range of biological processes and functions in Alzheimer’s disease (AD). In this study, we utilized the stereotactic delivery of adeno-associated virus (AAV)-DUSP4 to overexpress DUSP4 in the dorsal hippocampus of 5xFAD and wildtype (WT) mice, then used mass spectrometry (MS)-based proteomics along with the label-free quantification to profile the proteome and phosphoproteome in the hippocampus. We identified protein expression and phosphorylation patterns modulated in 5xFAD mice and examined the sex-specific impact of DUSP4 overexpression on the 5xFAD proteome/phosphoproteome. In 5xFAD mice, a substantial number of proteins were up- or down-regulated in both male and female mice in comparison to age and sex-matched WT mice, many of which are involved in AD-related biological processes, such as activated immune response or suppressed synaptic activities. Many proteins in pathways, such as immune response were found to be suppressed in response to DUSP4 overexpression in male 5xFAD mice. In contrast, such a shift was absent in female mice. For the phosphoproteome, we detected an array of phosphorylation sites regulated in 5xFAD compared to WT and modulated via DUSP4 overexpression in each sex. Interestingly, 5xFAD- and DUSP4-associated phosphorylation changes occurred in opposite directions. Strikingly, both the 5xFAD- and DUSP4-associated phosphorylation changes were found to be mostly in neurons and play key roles in neuronal processes and synaptic functions. Site-centric pathway analysis revealed that both the 5xFAD- and DUSP4-associated phosphorylation sites were enriched for a number of kinase sets in females but only a limited number of sets of kinases in male mice. Taken together, our results suggest that male and female 5xFAD mice responded to DUSP4 overexpression via shared and sex-specific molecular mechanisms, which might underly similar reductions in amyloid pathology in both sexes while learning deficits were reduced in only females with DUSP4 overexpression. Finally, we validated our findings with the sex-specific AD-associated proteomes in human cohorts and further developed DUSP4-centric proteomic network models and signaling maps for each sex. Full article
Show Figures

Figure 1

17 pages, 4936 KB  
Article
Dual-Specificity Phosphatase 6 Deficiency Attenuates Arterial-Injury-Induced Intimal Hyperplasia in Mice
by Candra D. Hamdin, Meng-Ling Wu, Chen-Mei Chen, Yen-Chun Ho, Wei-Cheng Jiang, Pei-Yu Gung, Hua-Hui Ho, Huai-Chia Chuang, Tse-Hua Tan and Shaw-Fang Yet
Int. J. Mol. Sci. 2023, 24(24), 17136; https://doi.org/10.3390/ijms242417136 - 5 Dec 2023
Cited by 4 | Viewed by 2107
Abstract
In response to injury, vascular smooth muscle cells (VSMCs) of the arterial wall dedifferentiate into a proliferative and migratory phenotype, leading to intimal hyperplasia. The ERK1/2 pathway participates in cellular proliferation and migration, while dual-specificity phosphatase 6 (DUSP6, also named MKP3) can dephosphorylate [...] Read more.
In response to injury, vascular smooth muscle cells (VSMCs) of the arterial wall dedifferentiate into a proliferative and migratory phenotype, leading to intimal hyperplasia. The ERK1/2 pathway participates in cellular proliferation and migration, while dual-specificity phosphatase 6 (DUSP6, also named MKP3) can dephosphorylate activated ERK1/2. We showed that DUSP6 was expressed in low baseline levels in normal arteries; however, arterial injury significantly increased DUSP6 levels in the vessel wall. Compared with wild-type mice, Dusp6-deficient mice had smaller neointima. In vitro, IL-1β induced DUSP6 expression and increased VSMC proliferation and migration. Lack of DUSP6 reduced IL-1β-induced VSMC proliferation and migration. DUSP6 deficiency did not affect IL-1β-stimulated ERK1/2 activation. Instead, ERK1/2 inhibitor U0126 prevented DUSP6 induction by IL-1β, indicating that ERK1/2 functions upstream of DUSP6 to regulate DUSP6 expression in VSMCs rather than downstream as a DUSP6 substrate. IL-1β decreased the levels of cell cycle inhibitor p27 and cell–cell adhesion molecule N-cadherin in VSMCs, whereas lack of DUSP6 maintained their high levels, revealing novel functions of DUSP6 in regulating these two molecules. Taken together, our results indicate that lack of DUSP6 attenuated neointima formation following arterial injury by reducing VSMC proliferation and migration, which were likely mediated via maintaining p27 and N-cadherin levels. Full article
Show Figures

Figure 1

28 pages, 6835 KB  
Article
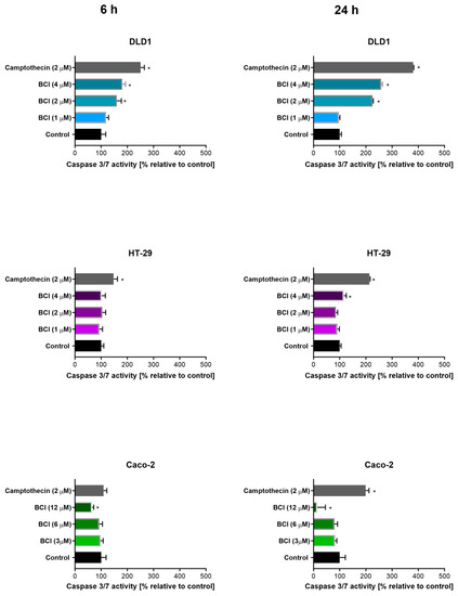
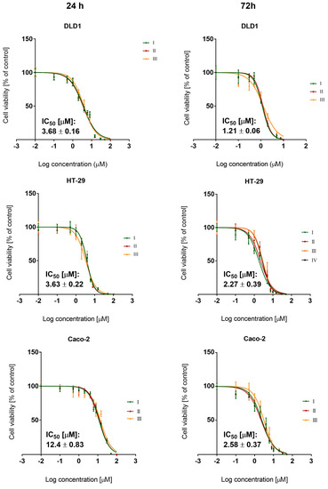
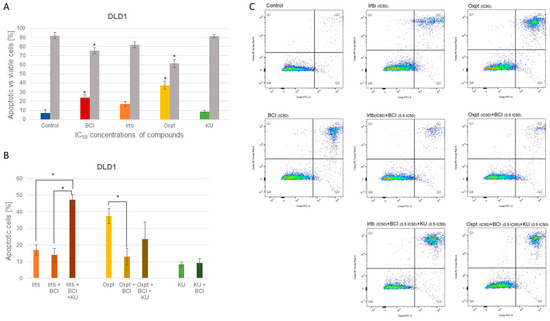
In Vitro and In Silico Investigation of BCI Anticancer Properties and Its Potential for Chemotherapy-Combined Treatments
by Beata Marciniak, Mateusz Kciuk, Somdutt Mujwar, Rajamanikandan Sundaraj, Karol Bukowski and Renata Gruszka
Cancers 2023, 15(18), 4442; https://doi.org/10.3390/cancers15184442 - 6 Sep 2023
Cited by 7 | Viewed by 2334
Abstract
Background: DUSP6 phosphatase serves as a negative regulator of MAPK kinases involved in numerous cellular processes. BCI has been identified as a potential allosteric inhibitor with anticancer activity. Our study was designed to test the anticancer properties of BCI in colon cancer cells, [...] Read more.
Background: DUSP6 phosphatase serves as a negative regulator of MAPK kinases involved in numerous cellular processes. BCI has been identified as a potential allosteric inhibitor with anticancer activity. Our study was designed to test the anticancer properties of BCI in colon cancer cells, to characterize the effect of this compound on chemotherapeutics such as irinotecan and oxaliplatin activity, and to identify potential molecular targets for this inhibitor. Methods: BCI cytotoxicity, proapoptotic activity, and cell cycle distribution were investigated in vitro on three colon cancer cell lines (DLD1, HT-29, and Caco-2). In silico investigation was prepared to assess BCI drug-likeness and identify potential molecular targets. Results: The exposure of colorectal cancer cells with BCI resulted in antitumor effects associated with cell cycle arrest and induction of apoptosis. BCI exhibited strong cytotoxicity on DLD1, HT-29, and Caco-2 cells. BCI showed no significant interaction with irinotecan, but strongly attenuated the anticancer activity of oxaliplatin when administered together. Analysis of synergy potential further confirmed the antagonistic interaction between these two compounds. In silico investigation indicated CDK5 as a potential new target of BCI. Conclusions: Our studies point to the anticancer potential of BCI but note the need for a precise mechanism of action. Full article
(This article belongs to the Section Cancer Therapy)
Show Figures

Graphical abstract

15 pages, 4325 KB  
Article
The Role of Epinephelus coioides DUSP5 in Regulating Singapore Grouper Iridovirus Infection
by Jiayang He, Yijie Cai, Wei Huang, Yunxiang Lin, Yurong Lei, Cuifen Huang, Zongbin Cui, Qiwei Qin and Hongyan Sun
Viruses 2023, 15(9), 1807; https://doi.org/10.3390/v15091807 - 25 Aug 2023
Cited by 2 | Viewed by 2317
Abstract
The dual-specificity phosphatase (DUSP) family plays an important role in response to adverse external factors. In this study, the DUSP5 from Epinephelus coioides, an important marine fish in Southeast Asia and China, was isolated and characterized. As expected, E. coioides DUSP5 contained [...] Read more.
The dual-specificity phosphatase (DUSP) family plays an important role in response to adverse external factors. In this study, the DUSP5 from Epinephelus coioides, an important marine fish in Southeast Asia and China, was isolated and characterized. As expected, E. coioides DUSP5 contained four conserved domains: a rhodanese homology domain (RHOD); a dual-specificity phosphatase catalytic domain (DSPc); and two regions of low compositional complexity, indicating that E. coioides DUSP5 belongs to the DUSP family. E. coioides DUSP5 mRNA could be detected in all of the examined tissues, and was mainly distributed in the nucleus. Infection with Singapore grouper iridovirus (SGIV), one of the most important pathogens of marine fish, could inhibit the expression of E. coioides DUSP5. The overexpression of DUSP5 could significantly downregulate the expression of the key SGIV genes (MCP, ICP18, VP19, and LITAF), viral titers, the activity of NF-κB and AP-I, and the expression of pro-inflammatory factors (IL-6, IL-8, and TNF-α) of E. coioides, but could upregulate the expressions of caspase3 and p53, as well as SGIV-induced apoptosis. The results demonstrate that E. coioides DUSP5 could inhibit SGIV infection by regulating E. coioides immune-related factors, indicating that DUSP5 might be involved in viral infection. Full article
(This article belongs to the Section Animal Viruses)
Show Figures

Figure 1

14 pages, 5025 KB  
Review
Primary Cutaneous Anaplastic Large Cell Lymphoma—A Review of Clinical, Morphological, Immunohistochemical, and Molecular Features
by Carlos Ortiz-Hidalgo and Sergio Pina-Oviedo
Cancers 2023, 15(16), 4098; https://doi.org/10.3390/cancers15164098 - 14 Aug 2023
Cited by 17 | Viewed by 5375
Abstract
Primary cutaneous anaplastic large cell lymphoma (ALCL) is the second most common cutaneous T-cell lymphoma after mycosis fungoides and belongs to the spectrum of cutaneous CD30+ T-cell lymphoproliferative disorders. Although primary cutaneous ALCL usually presents as a localized nodule or papule with or [...] Read more.
Primary cutaneous anaplastic large cell lymphoma (ALCL) is the second most common cutaneous T-cell lymphoma after mycosis fungoides and belongs to the spectrum of cutaneous CD30+ T-cell lymphoproliferative disorders. Although primary cutaneous ALCL usually presents as a localized nodule or papule with or without ulceration, multifocal lesions may occur in up to 20% of cases. Histologically, primary cutaneous ALCL consists of a diffuse dermal infiltrate of medium to large anaplastic/pleomorphic cells with abundant amphophilic-to-eosinophilic cytoplasm, horseshoe-shaped nuclei, strong and diffuse expression of CD30, and with focal or no epidermotropism. The neoplastic infiltrate may show angiocentric distribution and may extend to the subcutis. Patients with localized or multifocal disease have a similar prognosis with a 10-year overall survival rate of 90%. Approximately 30% of primary cutaneous ALCLs harbor a DUSP22 (6p25.3) gene rearrangement that results in decreased expression of this dual-specific phosphatase, decreased STAT3 activation, and decreased activity of immune and autoimmune-mediated mechanisms regulated by T-cells. Full article
(This article belongs to the Special Issue Advances in Lymphoma, Plasma Cell Myeloma, and Leukemia Diagnostics)
Show Figures

Figure 1

15 pages, 2512 KB  
Article
Extracellular Heat Shock Protein 70 Increases the Glucocorticoid Receptor and Dual-Specificity Phosphatase 1 via Toll-like Receptor 4 and Attenuates Inflammation in Airway Epithelial Cells
by Liang Zhou, Lei Fang, Michael Tamm, Daiana Stolz and Michael Roth
Int. J. Mol. Sci. 2023, 24(14), 11700; https://doi.org/10.3390/ijms241411700 - 20 Jul 2023
Cited by 8 | Viewed by 2393
Abstract
Heat shock protein 70 (HSP70) regulates the ligand binding of the glucocorticoid receptor (GR). In asthma patients, heat treatment increased both the GR expression and secretion of extracellular HSP70 (eHSP70) by bronchial epithelial cells (EC). The objective of this study was to assess [...] Read more.
Heat shock protein 70 (HSP70) regulates the ligand binding of the glucocorticoid receptor (GR). In asthma patients, heat treatment increased both the GR expression and secretion of extracellular HSP70 (eHSP70) by bronchial epithelial cells (EC). The objective of this study was to assess the effects of eHSP70 on GR expression and the GR-dependent regulation of immune response in human bronchial ECs. Cells were treated with either eHSP70 or transfected with an expression vector for intracellular HSP70 (iHSP70). Ribonucleic acid (RNA) and protein levels were detected by reverse transcriptase-polymerase chain reaction (RT-PCR), Western blotting, and immunofluorescence. Interleukin (IL-6 and IL-8) secretion was determined by enzyme linked immunosorbent assay (ELISA). The overexpression of iHSP70 decreased, while eHSP70 increased GR expression. In addition, eHSP70 increased the expression of the GR target dual-specificity phosphatase 1 (DUSP-1). In doing so, eHSP70 reduced the tumor growth factor (TGF)-β1-dependent activation of extracellular signal-regulated kinase (Erk)-1/2 and cyclic AMP response element binding protein (CREB) and the secretion of IL-6 and IL-8. Blocking the GR or Toll-like receptor 4 (TLR4) counteracted all eHSP70-induced effects. This study demonstrates a novel anti-inflammatory effect of eHSP70 by the signaling cascade of TLR4-GR-DUSP1, which inhibits TGF-β1-activated pro-inflammatory ERK1/2-CREB signaling and cytokine secretion. The findings suggest that eHSP70 might present a novel non-steroidal therapeutic strategy to control airway inflammation in asthma. Full article
(This article belongs to the Special Issue Molecular Research and Therapy of Asthma)
Show Figures

Figure 1

16 pages, 4684 KB  
Article
DUSP2 Deletion Inhibits Macrophage Migration by Inhibiting ERK Activation in Zebrafish
by Yu-Jiao Li, Xin-Liang Wang, Ling-Yu Shi, Zong-Yi Wang, Zi-Ang Zhao, Shu-Chao Ge and Bing Hu
Fishes 2023, 8(6), 310; https://doi.org/10.3390/fishes8060310 - 12 Jun 2023
Cited by 1 | Viewed by 2474
Abstract
Dual-specificity phosphatase 2 (DUSP2) regulates the activation of members of the mitogen-activated protein kinase (MAPK) family, which is involved in a variety of cellular processes including cell proliferation, differentiation, apoptosis, and migration. DUSP2 also regulates the expression of inflammatory mediators in macrophages; however, [...] Read more.
Dual-specificity phosphatase 2 (DUSP2) regulates the activation of members of the mitogen-activated protein kinase (MAPK) family, which is involved in a variety of cellular processes including cell proliferation, differentiation, apoptosis, and migration. DUSP2 also regulates the expression of inflammatory mediators in macrophages; however, it remains unknown whether DUSP2 participates in macrophage migration. Here, using the tail fin injury model in zebrafish larvae, we found that the deletion of DUSP2 inhibited the expression of pro-inflammatory cytokines and macrophage chemokines. Moreover, live imaging results showed that the migration of macrophages to the injury site was inhibited after DUSP2 deletion. This inhibitory effect was mediated through the reduced activation of extracellular regulated protein kinases (ERK) in DUSP2 knockout zebrafish. Full article
Show Figures

Figure 1

25 pages, 5793 KB  
Article
Dual-Specificity Protein Phosphatase 4 (DUSP4) Overexpression Improves Learning Behavior Selectively in Female 5xFAD Mice, and Reduces β-Amyloid Load in Males and Females
by Allen L. Pan, Mickael Audrain, Emmy Sakakibara, Rajeev Joshi, Xiaodong Zhu, Qian Wang, Minghui Wang, Noam D. Beckmann, Eric E. Schadt, Sam Gandy, Bin Zhang, Michelle E. Ehrlich and Stephen R. Salton
Cells 2022, 11(23), 3880; https://doi.org/10.3390/cells11233880 - 1 Dec 2022
Cited by 11 | Viewed by 4296
Abstract
Recent multiscale network analyses of banked brains from subjects who died of late-onset sporadic Alzheimer’s disease converged on VGF (non-acronymic) as a key hub or driver. Within this computational VGF network, we identified the dual-specificity protein phosphatase 4 (DUSP4) [also known [...] Read more.
Recent multiscale network analyses of banked brains from subjects who died of late-onset sporadic Alzheimer’s disease converged on VGF (non-acronymic) as a key hub or driver. Within this computational VGF network, we identified the dual-specificity protein phosphatase 4 (DUSP4) [also known as mitogen-activated protein kinase (MAPK) phosphatase 2] as an important node. Importantly, DUSP4 gene expression, like that of VGF, is downregulated in postmortem Alzheimer’s disease (AD) brains. We investigated the roles that this VGF/DUSP4 network plays in the development of learning behavior impairment and neuropathology in the 5xFAD amyloidopathy mouse model. We found reductions in DUSP4 expression in the hippocampi of male AD subjects, correlating with increased CDR scores, and in 4-month-old female and 12–18-month-old male 5xFAD hippocampi. Adeno-associated virus (AAV5)-mediated overexpression of DUSP4 in 5xFAD mouse dorsal hippocampi (dHc) rescued impaired Barnes maze performance in females but not in males, while amyloid loads were reduced in both females and males. Bulk RNA sequencing of the dHc from 5-month-old mice overexpressing DUSP4, and Ingenuity Pathway and Enrichr analyses of differentially expressed genes (DEGs), revealed that DUSP4 reduced gene expression in female 5xFAD mice in neuroinflammatory, interferon-gamma (IFNγ), programmed cell death protein-ligand 1/programmed cell death protein 1 (PD-L1/PD-1), and extracellular signal-regulated kinase (ERK)/MAPK pathways, via which DUSP4 may modulate AD phenotype with gender-specificity. Full article
(This article belongs to the Special Issue Mechanisms of Neurodevelopment and Neurodegeneration)
Show Figures

Figure 1

21 pages, 3182 KB  
Article
Fetal Programming of the Endocrine Pancreas: Impact of a Maternal Low-Protein Diet on Gene Expression in the Perinatal Rat Pancreas
by Louise Winkel, Morten Rasmussen, Louise Larsen, Louise T. Dalgaard and Jens H. Nielsen
Int. J. Mol. Sci. 2022, 23(19), 11057; https://doi.org/10.3390/ijms231911057 - 21 Sep 2022
Cited by 2 | Viewed by 3351
Abstract
In rats, the time of birth is characterized by a transient rise in beta cell replication, as well as beta cell neogenesis and the functional maturation of the endocrine pancreas. However, the knowledge of the gene expression during this period of beta cell [...] Read more.
In rats, the time of birth is characterized by a transient rise in beta cell replication, as well as beta cell neogenesis and the functional maturation of the endocrine pancreas. However, the knowledge of the gene expression during this period of beta cell expansion is incomplete. The aim was to characterize the perinatal rat pancreas transcriptome and to identify regulatory pathways differentially regulated at the whole organ level in the offspring of mothers fed a regular control diet (CO) and of mothers fed a low-protein diet (LP). We performed mRNA expression profiling via the microarray analysis of total rat pancreas samples at embryonic day (E) 20 and postnatal days (P) 0 and 2. In the CO group, pancreas metabolic pathways related to sterol and lipid metabolism were highly enriched, whereas the LP diet induced changes in transcripts involved in RNA transcription and gene regulation, as well as cell migration and apoptosis. Moreover, a number of individual transcripts were markedly upregulated at P0 in the CO pancreas: growth arrest specific 6 (Gas6), legumain (Lgmn), Ets variant gene 5 (Etv5), alpha-fetoprotein (Afp), dual-specificity phosphatase 6 (Dusp6), and angiopoietin-like 4 (Angptl4). The LP diet induced the downregulation of a large number of transcripts, including neurogenin 3 (Neurog3), Etv5, Gas6, Dusp6, signaling transducer and activator of transcription 3 (Stat3), growth hormone receptor (Ghr), prolactin receptor (Prlr), and Gas6 receptor (AXL receptor tyrosine kinase; Axl), whereas upregulated transcripts were related to inflammatory responses and cell motility. We identified differentially regulated genes and transcriptional networks in the perinatal pancreas. These data revealed marked adaptations of exocrine and endocrine in the pancreas to the low-protein diet, and the data can contribute to identifying novel regulators of beta cell mass expansion and functional maturation and may provide a valuable tool in the generation of fully functional beta cells from stem cells to be used in replacement therapy. Full article
Show Figures

Figure 1

Back to TopTop