Sign in to use this feature.

Years

Between: -

Subjects

remove_circle_outline
remove_circle_outline
remove_circle_outline
remove_circle_outline

Journals

Article Types

Countries / Regions

Search Results (14)

Search Parameters:
Keywords = double-negative molecular subtype

Order results
Result details
Results per page
Select all
Export citation of selected articles as:
17 pages, 10685 KB  
Article
Immunohistochemistry-Based Molecular Profiling of Muscle-Invasive Bladder Cancer: Analysis of 100 Consecutive Cases with Morphological Correlation
by Elitsa Kraevska and Savelina Popovska
Med. Sci. 2025, 13(3), 202; https://doi.org/10.3390/medsci13030202 - 22 Sep 2025
Viewed by 373
Abstract
Background/Objectives: This study aimed to profile the molecular variants of muscle-invasive bladder cancer (MIBC) based on immunohistochemical analysis and to make a correlation with morphological characteristics in a series of 100 consecutive patients. Methods: A retrospective single-center study was conducted on [...] Read more.
Background/Objectives: This study aimed to profile the molecular variants of muscle-invasive bladder cancer (MIBC) based on immunohistochemical analysis and to make a correlation with morphological characteristics in a series of 100 consecutive patients. Methods: A retrospective single-center study was conducted on 100 consecutive cases of MIBC (2021–2024). A selected immunohistochemical (IHC) panel (including CK5/6, CK20, and p16) was applied in all cases to classify the tumors into known molecular variants (luminal papillary, luminal non-specified, luminal unstable, stroma-rich, basal/squamous, neuroendocrine-like). Results: Seven molecular subtypes are identified: basal (33%), luminal papillary (24%), luminal unstable (16%), luminal non-specified (10%), basoluminal (double-positive) (9%), neuroendocrine-like (double-negative with neuroendocrine morphology) (6%), and stroma-rich (2%). This distribution largely matches published data (Consensus Classification and The Cancer Genome Atlas (TCGA)), with minor differences (e.g., a lower share of the stroma-rich variant). A strong correlation is found between the histological subtypes of some tumors and their molecular variant (χ2, p < 0.001): for example, all cases of urothelial carcinoma with squamous differentiation are basal, micropapillary tumors are entirely luminal, and small-cell carcinomas are neuroendocrine-like. Conclusions: The results demonstrate that the morphological subtype of urothelial carcinoma largely predetermines the molecular profile. Combining classic histopathology with IHC-based profiling allows for a more complete characterization of the tumor and aids prognosis and personalized treatment in MIBC. Full article
(This article belongs to the Section Nephrology and Urology)
Show Figures

Figure 1

27 pages, 6461 KB  
Article
Development and Characterisation of a New Patient-Derived Xenograft Model of AR-Negative Metastatic Castration-Resistant Prostate Cancer
by Daniel J. Turnham, Manisha S. Mullen, Nicholas P. Bullock, Kathryn L. Gilroy, Anna E. Richards, Radhika Patel, Marcos Quintela, Valerie S. Meniel, Gillian Seaton, Howard Kynaston, Richard W. E. Clarkson, Toby J. Phesse, Peter S. Nelson, Michael C. Haffner, John N. Staffurth and Helen B. Pearson
Cells 2024, 13(8), 673; https://doi.org/10.3390/cells13080673 - 12 Apr 2024
Cited by 1 | Viewed by 4388
Abstract
As the treatment landscape for prostate cancer gradually evolves, the frequency of treatment-induced neuroendocrine prostate cancer (NEPC) and double-negative prostate cancer (DNPC) that is deficient for androgen receptor (AR) and neuroendocrine (NE) markers has increased. These prostate cancer subtypes are typically refractory to [...] Read more.
As the treatment landscape for prostate cancer gradually evolves, the frequency of treatment-induced neuroendocrine prostate cancer (NEPC) and double-negative prostate cancer (DNPC) that is deficient for androgen receptor (AR) and neuroendocrine (NE) markers has increased. These prostate cancer subtypes are typically refractory to AR-directed therapies and exhibit poor clinical outcomes. Only a small range of NEPC/DNPC models exist, limiting our molecular understanding of this disease and hindering our ability to perform preclinical trials exploring novel therapies to treat NEPC/DNPC that are urgently needed in the clinic. Here, we report the development of the CU-PC01 PDX model that represents AR-negative mCRPC with PTEN/RB/PSMA loss and CTNN1B/TP53/BRCA2 genetic variants. The CU-PC01 model lacks classic NE markers, with only focal and/or weak expression of chromogranin A, INSM1 and CD56. Collectively, these findings are most consistent with a DNPC phenotype. Ex vivo and in vivo preclinical studies revealed that CU-PC01 PDX tumours are resistant to mCRPC standard-of-care treatments enzalutamide and docetaxel, mirroring the donor patient’s treatment response. Furthermore, short-term CU-PC01 tumour explant cultures indicate this model is initially sensitive to PARP inhibition with olaparib. Thus, the CU-PC01 PDX model provides a valuable opportunity to study AR-negative mCRPC biology and to discover new treatment avenues for this hard-to-treat disease. Full article
Show Figures

Graphical abstract

12 pages, 1912 KB  
Article
Prognostic Value of P63 Expression in Muscle-Invasive Bladder Cancer and Association with Molecular Subtypes—Preliminary Report
by Francesca Sanguedolce, Ugo Giovanni Falagario, Magda Zanelli, Andrea Palicelli, Maurizio Zizzo, Stefano Ascani, Simona Tortorella, Gian Maria Busetto, Angelo Cormio, Giuseppe Carrieri and Luigi Cormio
Curr. Issues Mol. Biol. 2024, 46(3), 2456-2467; https://doi.org/10.3390/cimb46030155 - 14 Mar 2024
Viewed by 2287
Abstract
There is an ongoing need for biomarkers that could reliably predict the outcome of BC and that could guide the management of this disease. In this setting, we aimed to explore the prognostic value of the transcription factor P63 in patients with muscle-invasive [...] Read more.
There is an ongoing need for biomarkers that could reliably predict the outcome of BC and that could guide the management of this disease. In this setting, we aimed to explore the prognostic value of the transcription factor P63 in patients with muscle-invasive bladder cancer (MIBC) having undergone radical cystectomy. The correlation between P63 expression and clinicopathological features (tumor stage, nodes involvement, patterns of muscularis propria invasion, papillary architecture, anaplasia, concomitant carcinoma in situ, lymphovascular invasion, perineural invasion, necrosis) and molecular subtyping (basal and luminal type tumors) was tested in 65 radical cystectomy specimens and matched with cancer-specific survival (CSS) and overall survival (OS). P63-negative tumors displayed significantly higher rates of pattern 2 of muscularis propria invasion (50% vs. 14%, p = 0.002) and variant histology (45% vs. 19%, p = 0.022) compared to P63-positive ones. According to the combined expression of CK5/6 and CK20 (Algorithm #1), P63-positive and P63-negative tumors were mostly basal-like and double-negative, respectively (p = 0.004). Using Algorithm #2, based on the combined expression of CK5/6 and GATA3, the vast majority of tumors were luminal overall and in each group (p = 0.003). There was no significant difference in CSS and OS between P63-positive and P63-negative tumors, but the former featured a trend towards longer OS. Though associated with pathological features harboring negative prognostic potential, P63 status as such failed to predict CSS and OS. That said, it may contribute to better molecular subtyping of MIBC. Full article
(This article belongs to the Special Issue Advances in Molecular Pathogenesis Regulation in Cancer, 2nd Edition)
Show Figures

Figure 1

28 pages, 1633 KB  
Systematic Review
Update on Classic and Novel Approaches in Metastatic Triple-Negative Breast Cancer Treatment: A Comprehensive Review
by Salvatore Greco, Nicolò Fabbri, Riccardo Spaggiari, Alfredo De Giorgi, Fabio Fabbian and Antonio Giovine
Biomedicines 2023, 11(6), 1772; https://doi.org/10.3390/biomedicines11061772 - 20 Jun 2023
Cited by 12 | Viewed by 4692
Abstract
Triple-negative breast cancer (TNBC) accounts for almost 15% of all diagnosed breast cancers and often presents high rates of relapses and metastases, with generally poor prognosis despite multiple lines of treatment. Immunotherapy has radically changed the approach of clinicians towards TNBC in the [...] Read more.
Triple-negative breast cancer (TNBC) accounts for almost 15% of all diagnosed breast cancers and often presents high rates of relapses and metastases, with generally poor prognosis despite multiple lines of treatment. Immunotherapy has radically changed the approach of clinicians towards TNBC in the last two to three years, even if targeted and specific therapeutic options are still missing; this unmet need is further justified by the extreme molecular and clinical heterogeneity of this subtype of breast cancer and by the weak response to both single-agent and combined therapies. In March 2023, the National Comprehensive Cancer Network (NCCN), the main association of cancer centers in the United States, released the last clinical practice guidelines, with an update on classic and novel approaches in the field of breast cancer. The purpose of this comprehensive review is to summarize the latest findings in the setting of metastatic TNBC treatment, focusing on each category of drugs approved by the Food and Drug Administration (FDA) and included in the NCCN guidelines. We also introduce part of the latest published studies, which have reported new and promising molecules able to specifically target some of the biomarkers involved in TNBC pathogenesis. We searched the PubMed and Scopus databases for free full texts reported in the literature of the last 5 years, using the words “triple-negative breast cancer” or “TNBC” or “basal-like”. The articles were analyzed by the authors independently and double-blindly, and a total of 114 articles were included in the review. Full article
(This article belongs to the Special Issue Molecular Research of Triple-Negative Breast Cancer)
Show Figures

Figure 1

16 pages, 1501 KB  
Article
Tertiary Lymphoid Structures (TLSs) and Stromal Blood Vessels Have Significant and Heterogeneous Impact on Recurrence, Lymphovascular and Perineural Invasion amongst Breast Cancer Molecular Subtypes
by Alina Cristina Barb, Mihaela Pasca Fenesan, Marilena Pirtea, Madalin Marius Margan, Larisa Tomescu, Eugen Melnic and Anca Maria Cimpean
Cells 2023, 12(8), 1176; https://doi.org/10.3390/cells12081176 - 17 Apr 2023
Cited by 12 | Viewed by 3416
Abstract
Background: Tertiary lymphoid structures (TLSs) mediate local antitumor immunity, and interest in them significantly increased since cancer immunotherapy was implemented. We examined TLS− tumor stromal blood vessel interplay for each breast cancer (BC) molecular subtype related to recurrence, lymphovascular invasion (LVI), and perineural [...] Read more.
Background: Tertiary lymphoid structures (TLSs) mediate local antitumor immunity, and interest in them significantly increased since cancer immunotherapy was implemented. We examined TLS− tumor stromal blood vessel interplay for each breast cancer (BC) molecular subtype related to recurrence, lymphovascular invasion (LVI), and perineural invasion (PnI). Methods: TLSs were quantified on hematoxylin and eosin stain specimens followed by CD34/smooth muscle actin (SMA) double immunostaining for stromal blood vessel maturation assessment. Statistical analysis linked microscopy to recurrence, LVI, and PnI. Results: TLS negative (TLS−) subgroups in each BC molecular subtype (except to Luminal A) have higher LVI, PnI, and recurrence. A significant rise in LVI and PnI were observed for the HER2+/TLS− subgroup (p < 0.001). The triple negative breast cancer (TNBC)/TLS− subgroup had the highest recurrence and invasion risk which was also significantly related to tumor grade. PnI but not LVI significantly influenced recurrence in the TNBC/TLS+ subgroup (p < 0.001). TLS−stromal blood vessel interrelation was different amongst BC molecular subtypes. Conclusion: BC invasion and recurrence are strongly influenced by TLS presence and stromal blood vessels, especially for HER2 and TNBC BC molecular subtypes. Full article
Show Figures

Figure 1

15 pages, 6386 KB  
Article
Risk Classification of Bladder Cancer by Gene Expression and Molecular Subtype
by Ana Blanca, Antonio Lopez-Beltran, Kevin Lopez-Porcheron, Enrique Gomez-Gomez, Alessia Cimadamore, Andreia Bilé-Silva, Rajan Gogna, Rodolfo Montironi and Liang Cheng
Cancers 2023, 15(7), 2149; https://doi.org/10.3390/cancers15072149 - 4 Apr 2023
Cited by 12 | Viewed by 4940
Abstract
This study evaluated a panel including the molecular taxonomy subtype and the expression of 27 genes as a diagnostic tool to stratify bladder cancer patients at risk of aggressive behavior, using a well-characterized series of non-muscle invasive bladder cancer (NMIBC) as well as [...] Read more.
This study evaluated a panel including the molecular taxonomy subtype and the expression of 27 genes as a diagnostic tool to stratify bladder cancer patients at risk of aggressive behavior, using a well-characterized series of non-muscle invasive bladder cancer (NMIBC) as well as muscle-invasive bladder cancer (MIBC). The study was conducted using the novel NanoString nCounter gene expression analysis. This technology allowed us to identify the molecular subtype and to analyze the gene expression of 27 bladder-cancer-related genes selected through a recent literature search. The differential gene expression was correlated with clinicopathological variables, such as the molecular subtypes (luminal, basal, null/double negative), histological subtype (conventional urothelial carcinoma, or carcinoma with variant histology), clinical subtype (NMIBC and MIBC), tumor stage category (Ta, T1, and T2–4), tumor grade, PD-L1 expression (high vs. low expression), and clinical risk categories (low, intermediate, high and very high). The multivariate analysis of the 19 genes significant for cancer-specific survival in our cohort study series identified TP53 (p = 0.0001), CCND1 (p = 0.0001), MKI67 (p < 0.0001), and molecular subtype (p = 0.005) as independent predictors. A scoring system based on the molecular subtype and the gene expression signature of TP53, CCND1, or MKI67 was used for risk assessment. A score ranging from 0 (best prognosis) to 7 (worst prognosis) was obtained and used to stratify our patients into two (low [score 0–2] vs. high [score 3–7], model A) or three (low [score 0–2] vs. intermediate [score 3–4] vs. high [score 5–7], model B) risk categories with different survival characteristics. Mean cancer-specific survival was longer (122 + 2.7 months) in low-risk than intermediate-risk (79.4 + 9.4 months) or high-risk (6.2 + 0.9 months) categories (p < 0.0001; model A); and was longer (122 + 2.7 months) in low-risk than high-risk (58 + 8.3 months) (p < 0.0001; model B). In conclusion, the molecular risk assessment model, as reported here, might be used better to select the appropriate management for patients with bladder cancer. Full article
(This article belongs to the Section Cancer Biomarkers)
Show Figures

Figure 1

14 pages, 3832 KB  
Article
Clinicopathological Features and Survival Analysis in Molecular Subtypes of Muscle-Invasive Bladder Cancer
by Francesca Sanguedolce, Ugo Giovanni Falagario, Magda Zanelli, Andrea Palicelli, Maurizio Zizzo, Stefano Ascani, Simona Tortorella, Vito Mancini, Angelo Cormio, Giuseppe Carrieri and Luigi Cormio
Int. J. Mol. Sci. 2023, 24(7), 6610; https://doi.org/10.3390/ijms24076610 - 1 Apr 2023
Cited by 5 | Viewed by 2673
Abstract
Molecular subtyping of bladder cancer (BC) aims to capture the biological heterogeneity of this complex disease in order to provide better patient risk stratification. Immunohistochemical (IHC) markers are regarded as promising surrogates to classify BCs into luminal and basal subtypes in routine practice. [...] Read more.
Molecular subtyping of bladder cancer (BC) aims to capture the biological heterogeneity of this complex disease in order to provide better patient risk stratification. Immunohistochemical (IHC) markers are regarded as promising surrogates to classify BCs into luminal and basal subtypes in routine practice. We investigated the correlation between the molecular subclassification, assessed through IHC, and the conventional prognostic variables of a cohort of 93 muscle-invasive BCs (MIBCs), with a focus on the pattern of muscularis propria (MP) invasion, and evaluated their association with outcome. Basal, luminal, double-positive (DP), and double-negative (DN) phenotypes were identified according to the coordinate expression of 1 basal (CK5/6) and 2 luminal (CK20, GATA3) markers, and accounted for 33.3%, 32.3%, 3.2%, and 31.2% (Scheme #1) and 9.7%, 60.2%, 26.9%, and 3.2% (Scheme #2). There was a significant association between the pattern of MP invasion and the molecular subtypes according to Scheme #2, in that all 8 basal and DN cases, as well as 83% of DP cases, had a non-infiltrative invasion pattern. No consistent differences were observed in terms of OS and CSS between the molecular subtypes obtained through surrogate IHC markers. In keeping with previous studies, we report the correlation between the identification of BC subtypes and the presence of morphological prognostic factors, supporting the need for a comprehensive pathological evaluation, including clinicopathological and molecular parameters, in order to improve the diagnosis and management of MIBC. Full article
Show Figures

Figure 1

23 pages, 2659 KB  
Review
Molecular Targeting of the Most Functionally Complex Gene in Precision Oncology: p53
by Douglas W. Brown, Perrin H. Beatty and John D. Lewis
Cancers 2022, 14(21), 5176; https://doi.org/10.3390/cancers14215176 - 22 Oct 2022
Cited by 9 | Viewed by 3300
Abstract
While chemotherapy is a key treatment strategy for many solid tumors, it is rarely curative, and most tumor cells eventually become resistant. Because of this, there is an unmet need to develop systemic treatments that capitalize on the unique mutational landscape of each [...] Read more.
While chemotherapy is a key treatment strategy for many solid tumors, it is rarely curative, and most tumor cells eventually become resistant. Because of this, there is an unmet need to develop systemic treatments that capitalize on the unique mutational landscape of each patient’s tumor. The most frequently mutated protein in cancer, p53, has a role in nearly all cancer subtypes and tumorigenesis stages and therefore is one of the most promising molecular targets for cancer treatment. Unfortunately, drugs targeting p53 have seen little clinical success despite promising preclinical data. Most of these drug compounds target specific aspects of p53 inactivation, such as through inhibiting negative regulation by the mouse double minute (MDM) family of proteins. These treatment strategies fail to address cancer cells’ adaptation mechanisms and ignore the impact that p53 loss has on the entire p53 network. However, recent gene therapy successes show that targeting the p53 network and cellular dysfunction caused by p53 inactivation is now possible and may soon translate into successful clinical responses. In this review, we discuss p53 signaling complexities in cancer that have hindered the development and use of p53-targeted drugs. We also describe several current therapeutics reporting promising preclinical and clinical results. Full article
(This article belongs to the Special Issue Molecular Targeting in Cancer: Imaging and Therapy)
Show Figures

Figure 1

14 pages, 2427 KB  
Article
Prediction of Response to Cisplatin-Based Neoadjuvant Chemotherapy of Muscle-Invasive Bladder Cancer Patients by Molecular Subtyping including KRT and FGFR Target Gene Assessment
by Thorsten H. Ecke, Paula Carolin Voß, Thorsten Schlomm, Anja Rabien, Frank Friedersdorff, Dimitri Barski, Thomas Otto, Michael Waldner, Elke Veltrup, Friederike Linden, Roland Hake, Sebastian Eidt, Jenny Roggisch, Axel Heidenreich, Constantin Rieger, Lucas Kastner, Steffen Hallmann, Stefan Koch and Ralph M. Wirtz
Int. J. Mol. Sci. 2022, 23(14), 7898; https://doi.org/10.3390/ijms23147898 - 18 Jul 2022
Cited by 8 | Viewed by 3084
Abstract
Patients with muscle-invasive urothelial carcinoma achieving pathological complete response (pCR) upon neoadjuvant chemotherapy (NAC) have improved prognosis. Molecular subtypes of bladder cancer differ markedly regarding sensitivity to cisplatin-based chemotherapy and harbor FGFR treatment targets to various content. The objective of the present study [...] Read more.
Patients with muscle-invasive urothelial carcinoma achieving pathological complete response (pCR) upon neoadjuvant chemotherapy (NAC) have improved prognosis. Molecular subtypes of bladder cancer differ markedly regarding sensitivity to cisplatin-based chemotherapy and harbor FGFR treatment targets to various content. The objective of the present study was to evaluate whether preoperative assessment of molecular subtype as well as FGFR target gene expression is predictive for therapeutic outcome—rate of ypT0 status—to justify subsequent prospective validation within the “BladderBRIDGister”. Formalin-fixed paraffin-embedded (FFPE) tissue specimens from transurethral bladder tumor resections (TUR) prior to neoadjuvant chemotherapy and corresponding radical cystectomy samples after chemotherapy of 36 patients were retrospectively collected. RNA from FFPE tissues were extracted by commercial kits, Relative gene expression of subtyping markers (e.g., KRT5, KRT20) and target genes (FGFR1, FGFR3) was analyzed by standardized RT-qPCR systems (STRATIFYER Molecular Pathology GmbH, Cologne). Spearman correlation, Kruskal–Wallis, Mann–Whitney and sensitivity/specificity tests were performed by JMP 9.0.0 (SAS software). The neoadjuvant cohort consisted of 36 patients (median age: 69, male 83% vs. female 17%) with 92% of patients being node-negative during radical cystectomy after 1 to 4 cycles of NAC. When comparing pretreatment with post-treatment samples, the median expression of KRT20 dropped most significantly from DCT 37.38 to 30.65, which compares with a 128-fold decrease. The reduction in gene expression was modest for other luminal marker genes (GATA3 6.8-fold, ERBB2 6.3-fold). In contrast, FGFR1 mRNA expression increased from 33.28 to 35.88 (~6.8-fold increase). Spearman correlation revealed positive association of pretreatment KRT20 mRNA levels with achieving pCR (r = 0.3072: p = 0.0684), whereas pretreatment FGFR1 mRNA was associated with resistance to chemotherapy (r = −0.6418: p < 0.0001). Hierarchical clustering identified luminal tumors of high KRT20 mRNA expression being associated with high pCR rate (10/16; 63%), while the double-negative subgroup with high FGFR1 expression did not respond with pCR (0/9; 0%). Molecular subtyping distinguishes patients with high probability of response from tumors as resistant to neoadjuvant chemotherapy. Targeting FGFR1 in less-differentiated bladder cancer subgroups may sensitize tumors for adopted treatments or subsequent chemotherapy. Full article
(This article belongs to the Special Issue Molecular Research on Bladder Cancer)
Show Figures

Figure 1

15 pages, 2890 KB  
Article
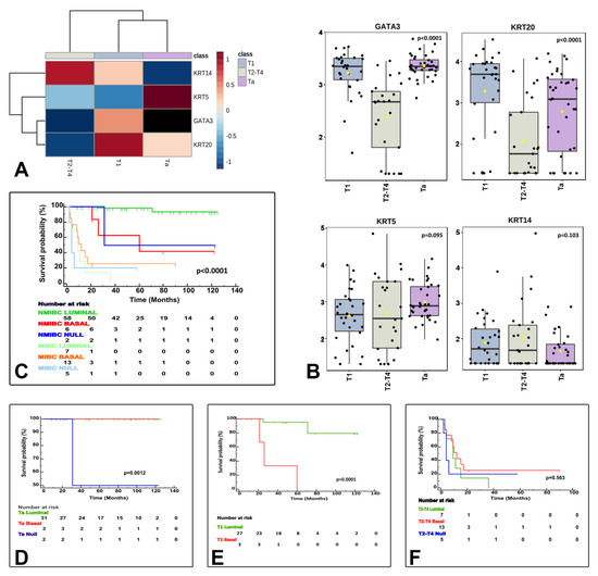
Molecular Classification of Bladder Urothelial Carcinoma Using NanoString-Based Gene Expression Analysis
by Antonio Lopez-Beltran, Ana Blanca, Alessia Cimadamore, Rajan Gogna, Rodolfo Montironi and Liang Cheng
Cancers 2021, 13(21), 5500; https://doi.org/10.3390/cancers13215500 - 1 Nov 2021
Cited by 26 | Viewed by 5786
Abstract
Molecular classification of bladder carcinoma is a relevant topic in modern bladder cancer oncology due to its potential to improve oncological outcomes. The available molecular classifications are generally based on transcriptomic profiles, generating highly diverse categories with limited correlation. Implementation of molecular classification [...] Read more.
Molecular classification of bladder carcinoma is a relevant topic in modern bladder cancer oncology due to its potential to improve oncological outcomes. The available molecular classifications are generally based on transcriptomic profiles, generating highly diverse categories with limited correlation. Implementation of molecular classification in practice is typically limited due to the high complexity of the required technology, the elevated costs, and the limited availability of this technology worldwide. We have conducted a gene expression analysis using a four-gene panel related to luminal and basal subtypes in a series of 91 bladder cancer cases. NanoString-based gene expression analysis using typically luminal (GATA3+/KRT20+) and basal markers (KRT14+/KRT5+/GATA3low/-/KRT20low/-) classified urothelial bladder carcinoma samples as luminal, basal, and a third category (KRT14-/KRT5-/GATA3-/KRT20-), null/double negative (non-luminal/non-basal). These three categories were meaningful in terms of overall cancer-specific survival (p < 0.0001) or when classified as conventional urothelial carcinoma and variant histology urothelial carcinoma (p < 0.0001), NMIBC vs. MIBC (p < 0.001), or by AJCC stage category Ta (p = 0.0012) and T1 (p < 0.0001) but did not reach significance in T2-T4 (p = 0.563). PD-L1 expression (low vs. high) was also different according to molecular subtype, with high PD-L1 expression mostly seen in basal and null subtypes and carcinomas with variant histology (p = 0.002). Additionally, the luminal subtype was enriched in NMIBC with favorable cancer-specific survival (p < 0.0001). In contrast, basal and null subtypes resulted in aggressive MIBC tumors with shorter cancer-specific survival (p < 0.0001), some of which presented variant histology. In conclusion, a comprehensive evaluation of a gene classifier related to molecular taxonomy using NanoString technology is feasible. Therefore, it might represent an accessible and affordable tool in this rapidly expanding area of precision genomics. Full article
Show Figures

Figure 1

17 pages, 3998 KB  
Article
Expression of p53 Protein Associates with Anti-PD-L1 Treatment Response on Human-Derived Xenograft Model of GATA3/CR5/6-Negative Recurrent Nonmuscular Invasive Bladder Urothelial Carcinoma
by Ekaterina Blinova, Elena Samishina, Olga Deryabina, Dmitry Blinov, Dmitry Roshchin, Evgeniia Shich, Oxana Tumutolova, Ilya Fedoseykin, Anna Epishkina, Haydar Barakat, Andrey Kaprin, Kirill Zhandarov, Dmitrij Perepechin, Dmitrij Merinov, Gordey Brykin, Karen Arutiunian, Stanislav Serebrianyi, Artem Mirontsev and Andrew Kozdoba
Int. J. Mol. Sci. 2021, 22(18), 9856; https://doi.org/10.3390/ijms22189856 - 12 Sep 2021
Cited by 5 | Viewed by 2976
Abstract
Background: The possible involvement of p53 signaling, FGFR3 expression, and FGFR3 mutation rates in the prediction of the NMIBC anti-PD-L1 treatment response needs to be clarified. The main aim of our study was to explore predictive value of p53 expression, FGFR3 expression, and [...] Read more.
Background: The possible involvement of p53 signaling, FGFR3 expression, and FGFR3 mutation rates in the prediction of the NMIBC anti-PD-L1 treatment response needs to be clarified. The main aim of our study was to explore predictive value of p53 expression, FGFR3 expression, and its gene mutation status for the therapeutic success of anti-PD-L1 treatment in the patient-derived murine model of recurrent high-PD-L1(+) GATA3(−)/CR5/6(−) high-grade and low-grade NMIBC. Methods: twenty lines of patient-derived xenografts (PDXs) of relapsed high-PD-L1(+) double-negative NMIBC were developed, of which 10 lines represented high-grade tumors and the other ones—low-grade bladder cancer. Acceptors of each grade-related branch received specific anti-PD-L1 antibodies. Animals’ survival, tumor-doubling time, and remote metastasis were followed during the post-interventional period. PD-L1, GATA3, CR5/6, and p53 protein expressions in engrafted tumors were assessed by immunohistochemistry. The FGFR3 expression and FGFR3 mutations in codons 248 and 249 were detected by real-time polymerase chain reaction. Results: The expression of p53 protein is an independent factor affecting the animals’ survival time [HR = 0.036, p = 0.031] of anti-PD-L1-treated mice with low-grade high-PD-L1(+) double-negative NMIBC PDX. The FGFR3 expression and FGFR3 mutation rate have no impact on the anti-PD-L1 treatment response in the interventional groups. Conclusions: p53 expression may be considered as a prognostic factor for the anti-PD-L1 treatment efficacy of low-grade high-PD-L1-positive GATA3(−)/CR5/6(−)-relapsed noninvasive bladder cancer. Full article
(This article belongs to the Special Issue Cell Signaling in Cancer Therapy)
Show Figures

Figure 1

16 pages, 3277 KB  
Article
Comprehensive Gene Expression Analyses of Immunohistochemically Defined Subgroups of Muscle-Invasive Urinary Bladder Urothelial Carcinoma
by Bohyun Kim, Insoon Jang, Kwangsoo Kim, Minsun Jung, Cheol Lee, Jeong Hwan Park, Young A. Kim and Kyung Chul Moon
Int. J. Mol. Sci. 2021, 22(2), 628; https://doi.org/10.3390/ijms22020628 - 10 Jan 2021
Cited by 14 | Viewed by 3790
Abstract
A number of urinary bladder urothelial carcinoma (UB UC) mRNA-based classification systems have been reported. It also has been observed that treatment response and prognosis are different for each molecular subtype. In this study, cytokeratin (CK)5/6 and CK20 immunohistochemistry (IHC) were performed, and [...] Read more.
A number of urinary bladder urothelial carcinoma (UB UC) mRNA-based classification systems have been reported. It also has been observed that treatment response and prognosis are different for each molecular subtype. In this study, cytokeratin (CK)5/6 and CK20 immunohistochemistry (IHC) were performed, and IHC-based subgroup classification was applied. UB UC was classified into CK5/6 single-positive (SP), CK20 SP, double-positive (DP) and double-negative (DN) subgroups, and transcriptional analysis was performed. The results of gene ontology (GO) terms and functional analysis using differentially expressed genes indicate that, CK5/6 SP and DP subgroups were enriched in cell migration, immune activation, interleukin 6-Janus kinase-signal transducer and activator of transcription 3 (IL6-JAK-STAT3) signaling pathway and tumor necrosis factor-α signaling via the nuclear factor-κB (NF-κB) signaling pathway signature gene. In addition, compared with the other subgroups, the DN subgroup showed inhibited cell movement, cell migration, and cell activation. Furthermore, in survival analysis, the CK5/6 SP subgroup was significantly associated with poor progression-free survival (p = 0.008). The results of our study indicate that the CK5/6 positive subgroup exhibited high gene expression signature related to aggressive behavior and exhibited worse clinical outcome. Full article
(This article belongs to the Special Issue Molecular Research Efforts in Urothelial Carcinoma 2.0)
Show Figures

Figure 1

16 pages, 4473 KB  
Article
Relapse-Free Survival and PD-L1 Expression in First High- and Low-Grade Relapsed Luminal, Basal and Double-Negative P53-Mutant Non-Muscular Invasive Bladder Cancer Depending on Previous Chemo- and Immunotherapy
by Ekaterina Blinova, Dmitry Enikeev, Dmitry Roshchin, Elena Samyshina, Olga Deryabina, Aleksander Tertychnyy, Dmitry Blinov, Evgenia Kogan, Marina Dudina, Haydar Barakat, Dmitrij Merinov, Aleksandr Kachmazov, Stanislav Serebrianyi, Natalia Potoldykova and Dmitrij Perepechin
Cancers 2020, 12(5), 1316; https://doi.org/10.3390/cancers12051316 - 21 May 2020
Cited by 6 | Viewed by 3389
Abstract
The goal of this study was to assess how PD-L1 expression in tissue specimens of patients with main molecular subtypes of NMIBC (luminal, basal and double-negative p53-mutant) associates with relapsed-free survival in dependence on the tumor grade and prior treatment of primary bladder [...] Read more.
The goal of this study was to assess how PD-L1 expression in tissue specimens of patients with main molecular subtypes of NMIBC (luminal, basal and double-negative p53-mutant) associates with relapsed-free survival in dependence on the tumor grade and prior treatment of primary bladder cancer. PD-L1 expressions on the membrane of neoplastic and CD8+ immune cells were assessed in tumor specimens (n = 240) of primary and relapsed luminal, basal and double-negative p53-mutant NMIBC. Association between relapse-free survival and PD-L1 expression was estimated for high- and low-grade relapsed NMIBC according to previous treatment and their molecular profile, using the Kaplan–Meier method, and assessed by using the log-rank test. Potential confounders were adjusted by Cox regression models. In a group of patients who underwent only TUR without intravesical therapy, there were significant differences in relapse time between high- and low-grade tumors in basal and luminal molecular subtypes; for basal relapsed carcinoma, RFS was shorter in cases where tumors were less malignant. Both intravesical mitomycin and Bacillus Calmette–Guerin (BCG) therapy significantly extended the time of recurrence of low-grade luminal and basal bladder malignancies with no intergroup differences in double-negative NMIBC. PD-L1 expression status was associated with RFS for luminal relapsed NMIBCs in the group without previous frontline intervention, and with RFS in the group of patients with luminal relapsed bladder cancer previously utilized BCG. Obtained results may be considered as a promising approach for further clinical implementation. Full article
(This article belongs to the Special Issue Bladder Cancers)
Show Figures

Figure 1

12 pages, 469 KB  
Review
HPV Associated Head and Neck Cancer
by Tara Spence, Jeff Bruce, Kenneth W. Yip and Fei-Fei Liu
Cancers 2016, 8(8), 75; https://doi.org/10.3390/cancers8080075 - 5 Aug 2016
Cited by 106 | Viewed by 10558
Abstract
Head and neck cancers (HNCs) are a highly heterogeneous group of tumours that are associated with diverse clinical outcomes. Recent evidence has demonstrated that human papillomavirus (HPV) is involved in up to 25% of HNCs; particularly in the oropharyngeal carcinoma (OPC) subtype where [...] Read more.
Head and neck cancers (HNCs) are a highly heterogeneous group of tumours that are associated with diverse clinical outcomes. Recent evidence has demonstrated that human papillomavirus (HPV) is involved in up to 25% of HNCs; particularly in the oropharyngeal carcinoma (OPC) subtype where it can account for up to 60% of such cases. HPVs are double-stranded DNA viruses that infect epithelial cells; numerous HPV subtypes, including 16, 18, 31, 33, and 35, drive epithelial cell transformation and tumourigenesis. HPV positive (HPV+) HNC represents a distinct molecular and clinical entity from HPV negative (HPV−) disease; the biological basis for which remains to be fully elucidated. HPV positivity is strongly correlated with a significantly superior outcome; indicating that such tumours should have a distinct management approach. This review focuses on the recent scientific and clinical investigation of HPV+ HNC. In particular, we discuss the importance of molecular and clinical evidence for defining the role of HPV in HNC, and the clinical impact of HPV status as a biomarker for HNC. Full article
(This article belongs to the Special Issue HPV Associated Cancers)
Show Figures

Figure 1

Back to TopTop