Sign in to use this feature.

Years

Between: -

Subjects

remove_circle_outline
remove_circle_outline
remove_circle_outline
remove_circle_outline
remove_circle_outline
remove_circle_outline
remove_circle_outline
remove_circle_outline
remove_circle_outline

Journals

Article Types

Countries / Regions

Search Results (43)

Search Parameters:
Keywords = dissolved gas content in oil

Order results
Result details
Results per page
Select all
Export citation of selected articles as:
19 pages, 10643 KB  
Article
Prediction of Dissolved Gases in Transformer Oil Based on CEEMDAN-PWOA-VMD and BiGRU
by Xinsong Peng, Hongying He, Haiwen Chen, Jiahan Liu and Shoudao Huang
Electronics 2025, 14(12), 2370; https://doi.org/10.3390/electronics14122370 - 10 Jun 2025
Cited by 1 | Viewed by 524
Abstract
Aiming at improving the prediction accuracy of the gas dissolved in transformer oil which occurs with strong nonlinearity, this paper presents a method named CEEMDAN-PWOA-VMD-BIGRU for gas content prediction. First, Complete Ensemble Empirical Mode Decomposition with Adaptive Noise (CEEMDAN) is performed to decompose [...] Read more.
Aiming at improving the prediction accuracy of the gas dissolved in transformer oil which occurs with strong nonlinearity, this paper presents a method named CEEMDAN-PWOA-VMD-BIGRU for gas content prediction. First, Complete Ensemble Empirical Mode Decomposition with Adaptive Noise (CEEMDAN) is performed to decompose the original gas sequence. To solve the problem of the strong nonlinear characteristic of the decomposed high-frequency components leads to a large error in prediction, this paper uses Variational Mode Decomposition (VMD) for secondary decomposition. Though VMD can decompose high-frequency modes well, the selection of the optimal decomposition number and the quadratic penalty factors often depends on subjective judgment, which may affect the accuracy of decomposition results. Therefore, Whale Optimization Algorithm (WOA) is applied to optimize the parameter setting of VMD. However, the search of WOA in the optimization process is random, which leads to the limitations of the optimization efficiency. To solve this problem, this paper further uses Proximal Policy Optimization (PPO) to improve WOA (PWOA). With the optimized parameters of PWOA, VMD obtains more accurate secondary decomposition results. Then, the trained Bidirectional Gated Recurrent Unit (BiGRU) model is used to predict each decomposed component, and finally these predicted components are reconstructed to obtain more accurate prediction results. The experimental results demonstrate that the mean absolute error (MAE) of the proposed model is reduced by 6.88%, 7.45%, and 5.69%, compared with the traditional algorithms of Long Short-term Memory network (LSTM), Gated Recurrent Unit (GRU), and Temporal Convolution Network (TCN), respectively. Full article
Show Figures

Figure 1

27 pages, 23698 KB  
Article
Insights into Adsorption Behaviors of Multi-Component Shale Oil in Illite Nanopores Under Different Reservoir Conditions by Molecular Simulation
by Lingtan Zhang, Maojin Tan, Xuefeng Liu, Xiaoqing Lu, Qian Wang, Siyu Wang, Min Tian and Junjie Wang
Nanomaterials 2025, 15(3), 235; https://doi.org/10.3390/nano15030235 - 3 Feb 2025
Cited by 2 | Viewed by 1216
Abstract
Clay pores are important storage spaces in shale oil reservoirs. Studying the adsorption behavior of shale oil in clay nanopores is of great significance for reserve assessment and exploitation. In this work, illite clay pore models and multi-component shale oil adsorption models considering [...] Read more.
Clay pores are important storage spaces in shale oil reservoirs. Studying the adsorption behavior of shale oil in clay nanopores is of great significance for reserve assessment and exploitation. In this work, illite clay pore models and multi-component shale oil adsorption models considering light hydrocarbon correction are constructed for carrying out molecular dynamics simulation. We studied the adsorption behavior and characteristics of shale oil in illite pores, and analyzed the effects of reservoir environmental factors such as temperature, pressure and pore size on the adsorption behavior. The results show that in illite nanopores, shale oil can form multiple adsorption layers. The heavier the component, the stronger the interaction with the wall. The adsorption ratio of the component is closely related to the solid–liquid interaction and the molar fraction, which preliminarily reveals the reason why the heavy component content in the produced oil is considerable. The increase in temperature promotes the desorption of light and medium components, while the heavy components and dissolved gas are less affected; although the increase in pressure inhibits diffusion, the adsorption amount changes little, and only the light component increases slightly. This study deeply reveals the adsorption mechanism of shale oil in illite pores, providing a theoretical basis for the optimization and development of shale reservoirs. Full article
(This article belongs to the Special Issue Nanomaterials and Nanotechnology for the Oil and Gas Industry)
Show Figures

Figure 1

16 pages, 5072 KB  
Article
Experimental Investigation of Enhanced Oil Recovery Mechanism of CO2 Huff and Puff in Saturated Heavy Oil Reservoirs
by Xiaorong Shi, Qian Wang, Ke Zhao, Yongbin Wu, Hong Dong, Jipeng Zhang and Ye Yao
Energies 2024, 17(24), 6391; https://doi.org/10.3390/en17246391 - 19 Dec 2024
Cited by 2 | Viewed by 891
Abstract
Due to the significance of carbon utilization and storage, CO2 huff and puff is increasingly receiving attention. However, the mechanisms and effects of CO2 huff and puff extraction in medium to deep saturated heavy oil reservoirs remain unclear. Therefore, in this [...] Read more.
Due to the significance of carbon utilization and storage, CO2 huff and puff is increasingly receiving attention. However, the mechanisms and effects of CO2 huff and puff extraction in medium to deep saturated heavy oil reservoirs remain unclear. Therefore, in this study, by targeting the medium to deep saturated heavy oil reservoirs in the block Xia of the Xinjiang oil field, measurements of physical properties were conducted through PVT analysis and viscosity measurement to explore the dissolution and diffusion characteristics of CO2-degassed and CO2-saturated oil systems. Multiple sets of physical simulation of CO2 huff and puff in medium to deep saturated heavy oil reservoirs were conducted using a one-dimensional core holder to evaluate the EOR mechanism of CO2 huff and puff. The results demonstrate that the solubility of CO2 in degassed crude oil is linearly correlated with pressure. Higher pressure effectively increases the solubility of CO2, reaching 49.1 m3/m3 at a saturation pressure of 10.0 MPa, thus facilitating oil expansion and viscosity reduction. Meanwhile, crude oil saturated with CH4 still retains the capacity to further dissolve additional CO2, reaching 24.5 m3/m3 of incremental CO2 solubilization at 10.0 MPa, and the hybrid effect of CO2 and CH4 reduces oil viscosity to 1161 mPa·s, which is slightly lower than the pure CO2 dissolution case. Temperature increases suppress solubility but promote molecular diffusion, allowing CH4 and CO2 to maintain a certain solubility at high temperatures. In terms of dynamic dissolution and diffusion, the initial CO2 dissolution rate is high, reaching 0.009 m3/(m3·min), the mid-term dissolution rate stabilizes at approximately 0.002 m3/(m3·min), and the dissolution capability significantly decreases later on. CO2 exhibits high molecular diffusion capability in gas-saturated crude oil, with a diffusion coefficient of 8.62 × 10−7 m2/s. For CO2 huff and puff, oil production is positively correlated with the CO2 injection rate and the cycle injection volume; it initially increases with the extension of the soak time but eventually decreases. Therefore, the optimal injection speed, injection volume, and soak time should be determined in conjunction with reservoir characteristics. During the huff and puff process, the bottom hole pressure should be higher than the bubble point pressure of the crude oil to prevent gas escape. Moreover, as the huff and puff cycles increase, the content of saturates in the oil rises, while those of aromatic, resin, and asphaltene decrease, leading to a gradual deterioration of the huff and puff effect. This study provides a comprehensive reference method and conclusions for studying the fluid property changes and enhanced recovery mechanisms in medium to deep heavy oil reservoirs with CO2 huff and puff. Full article
Show Figures

Figure 1

17 pages, 3682 KB  
Article
Research on the Phase Behavior of Multi-Component Thermal-Fluid-Heavy Oil Systems
by Xiangji Dou, Mingjie Liu, Xinli Zhao, Yanfeng He, Erpeng Guo, Jiahao Lu, Borui Ma and Zean Chen
Processes 2024, 12(9), 2047; https://doi.org/10.3390/pr12092047 - 22 Sep 2024
Viewed by 1090
Abstract
Multi-component thermal luid technology optimizes development effects and has a strong adaptability, providing a new choice for the efficient development of heavy oil reservoirs. However, due to the significant differences between the phase behavior of multi-component thermal-fluid-heavy oil systems and conventional systems, and [...] Read more.
Multi-component thermal luid technology optimizes development effects and has a strong adaptability, providing a new choice for the efficient development of heavy oil reservoirs. However, due to the significant differences between the phase behavior of multi-component thermal-fluid-heavy oil systems and conventional systems, and the lack of targeted and large-scale research, key issues such as the phase behavior of these systems are unclear. This research studies the phase behavior and influencing factors of emulsions and foamy oil in a multi-component thermal-fluid-heavy oil system through high-temperature and high-pressure PVT experiments, revealing the characteristics of the system’s special phase behavior. In the heavy oil emulsion system, the water content directly affects changes in the system’s phase state. The higher the temperature, the larger the phase transition point, and the two are positively correlated. As the stirring speed increases, the phase transition point first increases and then decreases. The amount of dissolved gas is negatively correlated with the size of the phase transition point, and dissolution can form foamy oil. In the heavy oil–foamy oil system, the dissolution capacity of CO2 is greater than that of multi-component gases, which is greater than that of N2. A high water content and high temperature are not conducive to the dissolution of multi-component gases. While an increase in stirring speed is beneficial for the dissolution of gases, there are limitations to its enhancement ability. Therefore, the development of multi-component thermal fluids should avoid the phase transition point of emulsions and promote the dissolution of multi-component gases. Full article
(This article belongs to the Special Issue Chemical Flooding in EOR: Practical and Simulation Insights)
Show Figures

Figure 1

15 pages, 3655 KB  
Article
Studying the Characteristics of Tank Oil Sludge
by Sandugash Tanirbergenova, Aisulu Tagayeva, Cesare Oliviero Rossi, Michele Porto, Paolino Caputo, Ernar Kanzharkan, Dildara Tugelbayeva, Nurzhamal Zhylybayeva, Kairat Tazhu and Yerbol Tileuberdi
Processes 2024, 12(9), 2007; https://doi.org/10.3390/pr12092007 - 18 Sep 2024
Cited by 4 | Viewed by 1757
Abstract
Oil sludge is one of the main pollutants generated by the oil industry. Due to serious pollution and increasing oil production, problems arise every year in the effective treatment of oil sludge. The current study examines the composition and physicochemical characteristics of oil [...] Read more.
Oil sludge is one of the main pollutants generated by the oil industry. Due to serious pollution and increasing oil production, problems arise every year in the effective treatment of oil sludge. The current study examines the composition and physicochemical characteristics of oil sludge, as well as traditional and new methods for processing oil sludge. With the tightening of environmental protection requirements, oil sludge quality reduction, recycling, and harmless treatment technologies will become necessary in the future. The primary task was to determine the composition of tank oil sludge, separate it from mechanical impurities, and study the influence of ultrasonic treatment and subsequent atmospheric distillation on the extract. The separation of the concentrate and the composition of the tank oil sludge, using an extracted mixture of hexane and benzene, are considered. The use of modern SEM methods, elemental analysis, NMR analysis, IR, ultrasound, and GC–mass spectrometry made it possible to characterize the organic part of reservoir oil sludge and its distillation products. First, 300 g of tank oil sludge was preheated and mixed with 300 mL of solvent (hexane:benzene = 1:1). After mixing with the solvent, the result mixture was filtered. Then, it was placed in an ultrasonic bath and exposed to ultrasound at a frequency of 100 kHz for 30 min. After processing, it was extracted in a Soxhlet apparatus at a temperature of 65 °C to isolate the extract. The resulting extract was analyzed on a gas chromatograph with mass detection. The composition of the extract was as follows (in %): hexane—83.99; total hydrocarbon isomers—7.12; n-hydrocarbons—2.52; benzene—6.37%. At a temperature of 85 °C, the benzene yield was 65.85%. It has been established that the fractions obtained through the distillation of oil sludge at temperatures of 65–85 °C have improved dissolving capacity. It has also been shown that the use of these fractions promotes an increase in the content of hydrocarbon isomers by 12–13% in the extract composition. Full article
(This article belongs to the Section Environmental and Green Processes)
Show Figures

Figure 1

12 pages, 2651 KB  
Article
Catalytic Conversion of Oil Shale over Fe or Ni Catalysts under Sub-Critical Water
by Chang Che, Junwen Wu, Zhibing Shen, Haolong Ning, Ruiyuan Tang, Shengrong Liang, Juntao Zhang, Haiyan Jiang and Shibao Yuan
Processes 2024, 12(5), 949; https://doi.org/10.3390/pr12050949 - 7 May 2024
Cited by 5 | Viewed by 1522
Abstract
Sub-critical water is an environment-friendly solvent. It is widely used for the extraction of various organic compounds. It can be used to dissolve and transport organic matter in oil shale. In this study, the conversion of oil shale was synergistically catalyzed by the [...] Read more.
Sub-critical water is an environment-friendly solvent. It is widely used for the extraction of various organic compounds. It can be used to dissolve and transport organic matter in oil shale. In this study, the conversion of oil shale was synergistically catalyzed by the addition of Fe or Ni to the Fe inherent in samples under sub-critical water conditions. Oil shale can be converted to gas, oil and residues of oil. Thermogravimetric (TG) analysis results presented that the weight loss of raw oil shale was up to 15.85%. After sub-critical water extraction, the weight loss rate of the residues was reduced to 8.41%. With the application of a metal catalyst, Fe or Ni, the weight loss of residues was further reduced to 7.43% and 6.57%, respectively. According to DTG curves, it was found that there were two weight-loss rate peaks. The decomposition process of kerogen in oil shale could be divided into two cracking processes. One is decomposed at a high velocity at around 420 °C, and another is decomposed at a low velocity at around 515 °C. Gas chromatography (GC) results of gas products indicated that Fe or Ni could contribute to producing normal alkanes, such as methane, ethane, propane, etc., which are produced by the hydrogenation of alkenes via hydrogen transfer during the conversion process of kerogen. Gas chromatography-mass spectrometry (GC–MS) was conducted to analyze the components of the liquid products. The results showed that n-alkanes, iso-alkane, oxygenated hydrocarbons and aromatic compounds were the major components of the kerogen cracking products. When Ni was introduced as a catalyst, the contents of aromatic compounds and oxygenated hydrocarbons in the liquid products were increased from 19.55% and 6.87% to 22.38% and 13.77%, respectively. This is due to the synergistic effect of the addition of Ni with the inherent Fe in oil shale under sub-critical water which ensures kerogen is more easily cracked to produce aromatic compounds and oxygenated hydrocarbons. Full article
(This article belongs to the Special Issue Process Technologies for Heavy Oils and Residua Upgradings)
Show Figures

Figure 1

20 pages, 3609 KB  
Article
A Novel Fault Diagnosis Method for a Power Transformer Based on Multi-Scale Approximate Entropy and Optimized Convolutional Networks
by Haikun Shang, Zhidong Liu, Yanlei Wei and Shen Zhang
Entropy 2024, 26(3), 186; https://doi.org/10.3390/e26030186 - 22 Feb 2024
Cited by 22 | Viewed by 2394
Abstract
Dissolved gas analysis (DGA) in transformer oil, which analyzes its gas content, is valuable for promptly detecting potential faults in oil-immersed transformers. Given the limitations of traditional transformer fault diagnostic methods, such as insufficient gas characteristic components and a high misjudgment rate for [...] Read more.
Dissolved gas analysis (DGA) in transformer oil, which analyzes its gas content, is valuable for promptly detecting potential faults in oil-immersed transformers. Given the limitations of traditional transformer fault diagnostic methods, such as insufficient gas characteristic components and a high misjudgment rate for transformer faults, this study proposes a transformer fault diagnosis model based on multi-scale approximate entropy and optimized convolutional neural networks (CNNs). This study introduces an improved sparrow search algorithm (ISSA) for optimizing CNN parameters, establishing the ISSA-CNN transformer fault diagnosis model. The dissolved gas components in the transformer oil are analyzed, and the multi-scale approximate entropy of the gas content under different fault modes is calculated. The computed entropy values are then used as feature parameters for the ISSA-CNN model to derive diagnostic results. Experimental data analysis demonstrates that multi-scale approximate entropy effectively characterizes the dissolved gas components in the transformer oil, significantly improving the diagnostic efficiency. Comparative analysis with BPNN, ELM, and CNNs validates the effectiveness and superiority of the proposed ISSA-CNN diagnostic model across various evaluation metrics. Full article
(This article belongs to the Special Issue Approximate Entropy and Its Application)
Show Figures

Figure 1

19 pages, 9302 KB  
Article
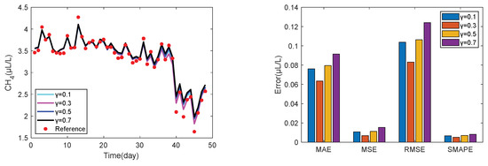
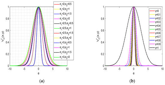
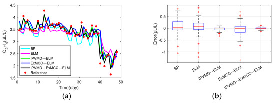
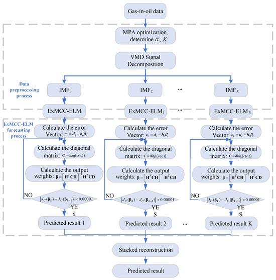
A Novel Hybrid Model Combining Improved VMD and ELM with Extended Maximum Correntropy Criterion for Prediction of Dissolved Gas in Power Transformer Oil
by Gang Du, Zhenming Sheng, Jiaguo Liu, Yiping Gao, Chunqing Xin and Wentao Ma
Processes 2024, 12(1), 193; https://doi.org/10.3390/pr12010193 - 16 Jan 2024
Cited by 3 | Viewed by 1446
Abstract
The prediction of dissolved gas change trends in power transformer oil is very important for the diagnosis of transformer faults and ensuring its safe operation. Considering the time series and nonlinear features of the gas change trend, this paper proposes a novel robust [...] Read more.
The prediction of dissolved gas change trends in power transformer oil is very important for the diagnosis of transformer faults and ensuring its safe operation. Considering the time series and nonlinear features of the gas change trend, this paper proposes a novel robust extreme learning machine (ELM) model combining an improved data decomposition method for gas content forecasting. Firstly, the original data with nonlinear and sudden change properties will make the forecasting model unstable, and thus an improved variational modal decomposition (IPVMD) method is developed to decompose the original data to obtain the multiple modal dataset, in which the marine predators algorithm (MPA) optimization method is utilized to optimize the free parameters of the VMD. Second, the ELM as an efficient and easily implemented tool is used as the basic model for dissolved gas forecasting. However, the traditional ELM with mean square error (MSE) criterion is sensitive to the non-Gaussian measurement noise (or outliers). In addition, considering the nonlinear non-Gaussian properties of the dissolved gas, a new learning criterion, called extended maximum correntropy criterion (ExMCC), is defined by using an extended kernel function in the correntropy framework, and the ExMCC as a learning criterion is introduced into the ELM to develop a novel robust regression model (called ExMCC-ELM) to improve the ability of ELM to process mutational data. Third, a gas-in-oil prediction scheme is proposed by using the ExMCC-ELM performed on each modal obtained by the proposed IPVMD. Finally, we conducted several simulation studies on the measured data, and the results show that the proposed method has good predictive performance. Full article
(This article belongs to the Section AI-Enabled Process Engineering)
Show Figures

Figure 1

13 pages, 2326 KB  
Article
Experimental Study on Carbon Dioxide Flooding Technology in the Lunnan Oilfield, Tarim Basin
by Zangyuan Wu, Qihong Feng, Yongliang Tang, Daiyu Zhou and Liming Lian
Energies 2024, 17(2), 386; https://doi.org/10.3390/en17020386 - 12 Jan 2024
Cited by 6 | Viewed by 1539
Abstract
The Lunnan Oilfield in the Tarim Basin is known for its abundant oil and gas resources. However, the marine clastic reservoir in this oilfield poses challenges due to its tightness and difficulty in development using conventional water drive methods. To improve the recovery [...] Read more.
The Lunnan Oilfield in the Tarim Basin is known for its abundant oil and gas resources. However, the marine clastic reservoir in this oilfield poses challenges due to its tightness and difficulty in development using conventional water drive methods. To improve the recovery rate, this study focuses on the application of carbon dioxide flooding after a water drive. Indoor experiments were conducted on the formation fluids of the Lunnan Oil Formation, specifically investigating gas injection expansion, thin tube, long core displacement, oil and gas phase permeability, and solubility. By injecting carbon dioxide under the current formation pressure, the study explores the impact of varying amounts of carbon dioxide on crude oil extraction capacity, high-pressure physical parameters of crude oil, and phase characteristics of formation fluids. Additionally, the maximum dissolution capacity of carbon dioxide in formation water is analyzed under different formation temperatures and pressures. The research findings indicate that the crude oil extracted from the Lunnan Oilfield exhibits specific characteristics such as low viscosity, low freezing point, low-medium sulfur content, high wax content, and medium colloid asphaltene. The measured density of carbon dioxide under the conditions of the oil group is 0.74 g/cm3, which closely matches the density of crude oil. Additionally, the viscosity of carbon dioxide is 0.0681 mPa·s, making it well-suited for carbon dioxide flooding. With an increase in the amount of injected carbon dioxide, the saturation pressure and gas-oil ratio of the crude oil also increase. As the pressure rises, carbon dioxide dissolves rapidly into the crude oil, resulting in a gradual increase in the gas-oil ratio, expansion coefficient, and saturation pressure. As the displacement pressure decreases, the degree of carbon dioxide displacement initially decreases slowly, followed by a rapid decrease. Moreover, an increase in the injection rate of carbon dioxide pore volume leads to a rapid initial improvement in oil-displacement efficiency, followed by a slower increase. Simultaneously, the gas-oil ratio exhibits a slow increase initially, followed by a rapid rise. Furthermore, as the displacement pressure increases, the solubility of carbon dioxide in water demonstrates a linear increase. These research findings provide valuable theoretical data to support the use of carbon dioxide flooding techniques for enhancing oil recovery. Full article
Show Figures

Figure 1

25 pages, 3195 KB  
Article
Microencapsulation of Juniper and Black Pepper Essential Oil Using the Coacervation Method and Its Properties after Freeze-Drying
by Alicja Napiórkowska, Arkadiusz Szpicer, Iwona Wojtasik-Kalinowska, Maria Dolores Torres Perez, Herminia Dominguez González and Marcin Andrzej Kurek
Foods 2023, 12(23), 4345; https://doi.org/10.3390/foods12234345 - 1 Dec 2023
Cited by 19 | Viewed by 3515
Abstract
Essential oils are mixtures of chemical compounds that are very susceptible to the effects of the external environment. Hence, more attention has been drawn to their preservation methods. The aim of the study was to test the possibility of using the classical model [...] Read more.
Essential oils are mixtures of chemical compounds that are very susceptible to the effects of the external environment. Hence, more attention has been drawn to their preservation methods. The aim of the study was to test the possibility of using the classical model of complex coacervation for the microencapsulation of essential oils. Black pepper (Piper nigrum) and juniper (Juniperus communis) essential oils were dissolved in grape seed (GSO) and soybean (SBO) oil to minimize their loss during the process, and formed the core material. Various mixing ratios of polymers (gelatin (G), gum Arabic (GA)) were tested: 1:1; 1:2, and 2:1. The oil content was 10%, and the essential oil content was 1%. The prepared coacervates were lyophilized and then screened to obtain a powder. The following analyses were determined: encapsulation efficiency (EE), Carr index (CI), Hausner ratio (HR), solubility, hygroscopicity, moisture content, and particle size. The highest encapsulation efficiency achieved was within the range of 64.09–59.89%. The mixing ratio G/GA = 2:1 allowed us to obtain powders that were characterized by the lowest solubility (6.55–11.20%). The smallest particle sizes, which did not exceed 6 μm, characterized the powders obtained by mixing G/GA = 1:1. All powder samples were characterized by high cohesiveness and thus poor or very poor flow (CI = 30.58–50.27, HR = 1.45–2.01). Full article
Show Figures

Figure 1

12 pages, 3297 KB  
Article
Prevention and Removal of Naphthenate Deposits in Oil and Gas Production—Historical Background and Novel Attitude towards Inhibition and Solution
by Michał Korzec and Aneta Sapińska-Śliwa
Energies 2023, 16(20), 7104; https://doi.org/10.3390/en16207104 - 16 Oct 2023
Cited by 2 | Viewed by 2777
Abstract
The authors studied the problem of naphthenate deposits in the oil and gas industry. Currently, there are few ways available to inhibit or dissolve naphthenate deposits in oil facilities. Naphthenate deposits can block pipelines and aggregate in other parts of the installation, i.e., [...] Read more.
The authors studied the problem of naphthenate deposits in the oil and gas industry. Currently, there are few ways available to inhibit or dissolve naphthenate deposits in oil facilities. Naphthenate deposits can block pipelines and aggregate in other parts of the installation, i.e., in the separators. In Europe, the issue of deposition on oil rigs is commonly encountered in Norway and the United Kingdom, as well as in some African countries, i.e., Angola and Nigeria. Many tons of chemicals are used to combat naphthenate deposition, usually through inhibition, but also via the dissolution of the scale that precipitates over time. The presented work examines the characteristics of naphthenate fouling, historical ways to inhibit it, and current approaches to the problem, as well as the results of the laboratory testing of naphthenate inhibitors and solvents. The process of the naphthenate creation is as follows. When oil exhibits a high TAN (total acid number) and high content of salty water, naphthenate deposits can emerge via the reaction of naphthenic acids and metal salts (mostly calcium ones). Naphthenates are partially insoluble in water, and they usually float below the oil/water interface. The standard methods of naphthenate inhibition involve lowering the pH of the production water, which can result in serious problems, especially related to corrosion. This study addresses experiments conducted in the laboratory in Poland and on oil rigs in Angola and is based on contemporary knowledge and standards. The objective of this paper was to investigate the most suitable naphthenate inhibitors and solvents, as well as to undertake bottle tests of naphthenate inhibitors with a focus on the main indicators (water clarity, quality of separation surface, and clarity of oil). The use of citric and formic acids in this paper is a novelty, and it is compared with the results obtained with the more commonly used acetic acid, hydrochloric acid, and ABS acid. It was proven that formic acid can effectively inhibit and dissolve naphthenic deposits (99% efficiency of inhibition and 100% efficiency of dissolution). It was found that some acids used in naphthenate inhibition create more deposits than were originally present. Formic acid and ABS acid yielded significantly better results than other types. It is also here hypothesized that there are substances other than acids that can effectively remove naphthenate deposits, and the other novelty of this study is in the use of mutual solvents in the removal of naphthenate salts. Another important outcome is the finding that not only acids but also mutual solvents (EGMBE and isopropyl alcohol) can effectively remove naphthenate deposits. The test results show that formic acid dissolved all of the naphthenates, while citric acid had 97% efficacy, isopropyl alcohol had 95% efficacy, and EGMBE showed 94% efficacy. The impacts of commercial naphthenate inhibitors on the bottle test results and interfacial tension measurements were also investigated. It was shown that commercial naphthenate inhibitors can decrease the interfacial tension between oil and water by more than 30% when used at dosages of 400 ppm. Full article
(This article belongs to the Section H: Geo-Energy)
Show Figures

Figure 1

12 pages, 1689 KB  
Article
Biochar Production and Demineralization Characteristics of Food Waste for Fuel Conversion
by Kwang-Ho Ahn, Dong-Chul Shin, Ye-Eun Lee, Yoonah Jeong, Jinhong Jung and I-Tae Kim
Molecules 2023, 28(16), 6114; https://doi.org/10.3390/molecules28166114 - 17 Aug 2023
Cited by 10 | Viewed by 2803
Abstract
The pyrolysis of food waste has high economic potential and produces several value-added products, such as gas, bio-oil, and biochar. In South Korea, biochar production from food waste is prohibited, because dioxins are generated during combustion caused by the chloride ions arising from [...] Read more.
The pyrolysis of food waste has high economic potential and produces several value-added products, such as gas, bio-oil, and biochar. In South Korea, biochar production from food waste is prohibited, because dioxins are generated during combustion caused by the chloride ions arising from the high salt content. This study is the first to examine the water quality and the applicability of food waste-based biochar as solid refuse fuel (SRF) based on a demineralization process. The calorific value increased after demineralization due to the removal of ionic substances and the high carbon content. The chloride ion removal rate after demineralization increased with the increasing pyrolysis temperature. A proximate analysis of biochar indicated that the volatile matter decreased, while ash and fixed carbon increased, with increasing pyrolysis temperature. At 300 °C pyrolysis temperature, all domestic bio-SRF standards were met. The organic matter concentration in water decreased with increasing carbonization temperature, and the concentrations of soluble harmful substances, such as volatile organic compounds (VOCs), were within the standards or non-detectable. These results suggest that biochar can be efficiently generated from food waste while meeting the emission standards for chloride ions, dissolved VOCs, ash, and carbon. Full article
(This article belongs to the Special Issue Physicochemical Study of Foods)
Show Figures

Figure 1

26 pages, 6620 KB  
Article
Diagenesis and Diagenetic Mineral Control on Reservoir Quality of Tight Sandstones in the Permian He8 Member, Southern Ningwu Basin
by Pengbao Zhang, Shuheng Tang, Donglin Lin, Yanjun Chen, Xiaoxuan Wang, Zhenxing Liu, Feng Han, Peng Lv, Zhoupeng Yang, Xiaoqu Guan, Jiahua Hu and Yan Gao
Processes 2023, 11(8), 2374; https://doi.org/10.3390/pr11082374 - 7 Aug 2023
Cited by 3 | Viewed by 1990
Abstract
The sandstone reservoirs of the He8 member within the Lower Permian Shihezi Formation are important targets for oil and gas exploration in the southern Ningwu Basin. This study utilized thin-section identification, scanning electron microscopy, and X-ray diffraction analysis to examine the petrological features [...] Read more.
The sandstone reservoirs of the He8 member within the Lower Permian Shihezi Formation are important targets for oil and gas exploration in the southern Ningwu Basin. This study utilized thin-section identification, scanning electron microscopy, and X-ray diffraction analysis to examine the petrological features and reservoir characteristics, and evaluate the impact of the mineral composition and diagenesis type on the porosity of the sandstone reservoir. Additionally, a multiple linear regression prediction model was developed to predict the distribution of promising sandstone reservoirs in the study area. The results of the analysis revealed that the sandstone of the He8 member is mainly composed of feldspathic lithic sandstone, followed by lithic sandstone. The main reservoir type is characterized by secondarily dissolved pores and micropores within kaolinite aggregates. The low porosity (ranging from 0.2% to 10.7%) and permeability indicate that the He8 member is a tight sandstone reservoir. This reservoir has undergone compaction, cementation, and dissolution diagenesis, and is presently in the stage of mesodiagenesis B. The rigid framework of quartz, the dissolution of feldspar grains, and the intergranular pores of kaolinite are significant contributors to reservoir quality and the main drivers of porosity. In this study, a multivariate linear regression model was developed based on the mineral content of quartz, feldspar, carbonate minerals, kaolinite, smectite, and rock fragments, which accurately predicts the porosity of the studied reservoirs. Based on this model, it was predicted that the north of the Jingle South sub-depression contains a favorable reservoir space in the tight sandstone reservoir of the He8 member. The findings of this study hold significant reference value in the quantitative characterization of tight sandstone reservoirs with similar depositional and diagenetic characteristics, and improving the prediction effect of favorable reservoirs. Full article
Show Figures

Figure 1

14 pages, 4488 KB  
Article
Study of Nitrogen Compound Migration during the Pyrolysis of Longkou Oil Shale with Thermal Bitumen as the Intermediate
by Jian Shi, Changtao Yue, Jili Hou, Jiayu Huang, Yali Cao, Weimin Li and Shuyuan Li
Energies 2023, 16(15), 5647; https://doi.org/10.3390/en16155647 - 27 Jul 2023
Cited by 2 | Viewed by 1612
Abstract
Oil shale is an unconventional energy resource with high nitrogen content. In this study, XPS, GC–MS and ESI FT-ICR MS were carried out to investigate the nitrogen compound migration during pyrolysis, with thermal bitumen as the intermediate. The results showed that the yield [...] Read more.
Oil shale is an unconventional energy resource with high nitrogen content. In this study, XPS, GC–MS and ESI FT-ICR MS were carried out to investigate the nitrogen compound migration during pyrolysis, with thermal bitumen as the intermediate. The results showed that the yield of thermal bitumen was highest when the reaction temperature was 380 °C. In the process of pyrolysis, amines and some nitrides generate ammonia gas due to the hydrogen transfer process, or they generate low-grade amines, which subsequently dissolve in pyrolysis water due to bond breakage during the pyrolysis process. As determined by GC–MS analyses, the basic components in shale oil are mainly quinoline compounds. Benzocarbazole and dibenzocarbazole compounds, such as C1-benzocarbazoles, C2-benzocarbazoles and C3-benzocarbazoles, were detected via ESI FT-ICR MS in thermal bitumen. Full article
(This article belongs to the Section J: Thermal Management)
Show Figures

Figure 1

19 pages, 4568 KB  
Article
Study on Interaction Characteristics of Injected Natural Gas and Crude Oil in a High Saturation Pressure and Low-Permeability Reservoir
by Xiaoyan Wang, Yang Zhang, Haifeng Wang, Nan Zhang, Qing Li, Zhengjia Che, Hujun Ji, Chunjie Li, Fuyang Li and Liang Zhang
Processes 2023, 11(7), 2152; https://doi.org/10.3390/pr11072152 - 19 Jul 2023
Cited by 4 | Viewed by 2189
Abstract
Natural gas injection is considered for enhanced oil recovery (EOR) in a high saturation pressure reservoir in block B111 of the Dagang oilfield, China. To investigate the interaction characteristics of injected natural gas and crude oil, the ability for dissolution–diffusion and miscibility–extraction of [...] Read more.
Natural gas injection is considered for enhanced oil recovery (EOR) in a high saturation pressure reservoir in block B111 of the Dagang oilfield, China. To investigate the interaction characteristics of injected natural gas and crude oil, the ability for dissolution–diffusion and miscibility–extraction of natural gas in crude oil was tested using a piece of high-temperature and high-pressure PVT equipment. The physical properties and minimum miscible pressure (MMP) of the natural gas–crude oil system and their interaction during dynamic displacement were analyzed using the reservoir numerical simulation method. The results show the following: (1) Under static gas–oil contact conditions, natural gas has a significant dissolution–diffusion and miscibility–extraction effect on the crude oil in block B111, especially near the gas–oil interface. The content of condensate oil in gas phase is 10.14–18.53 wt%, while the content of dissolved gas in oil phase reaches 26.17–57.73 wt%; (2) Under the reservoir’s conditions, the saturated solubility of natural gas injected in crude oil is relatively small. The effect of swelling and viscosity reduction on crude oil is limited. As the pressure increases with more natural gas dissolved in crude oil, the phase state of crude oil can change from liquid to gas; accordingly, the density and viscosity of crude oil will be greatly reduced, presenting the characteristics of condensate gas; (3) The MMP of natural gas and crude oil is estimated to be larger than 40 MPa. It mainly forms a forward-contact evaporative gas drive in block B111. The miscible state depends on the maintenance level of formation pressure. The injected natural gas has a significant extraction effect on the medium and light components of crude oil. The content of C2–C15 in the gas phase at the gas drive front, as well as the content of CH4 and C16+ in the residual oil at the gas drive trailing edge, will increase markedly. Accordingly, the residual oil density and viscosity will also increase. These results have certain guiding significance for understanding gas flooding mechanisms and designing gas injection in block B111. Full article
Show Figures

Figure 1

Back to TopTop