Sign in to use this feature.

Years

Between: -

Subjects

remove_circle_outline
remove_circle_outline
remove_circle_outline
remove_circle_outline

Journals

Article Types

Countries / Regions

Search Results (20)

Search Parameters:
Keywords = diapauses termination

Order results
Result details
Results per page
Select all
Export citation of selected articles as:
13 pages, 4519 KB  
Article
Transcriptional Regulatory Network of the Embryonic Diapause Termination Process in Artemia
by Bin Wang, Zhen He, Mingzhi Zhang, Ruiqi Zhang, Zhentao Song, Anqi Li and Tong Hao
Genes 2025, 16(2), 175; https://doi.org/10.3390/genes16020175 - 1 Feb 2025
Cited by 2 | Viewed by 1148
Abstract
Artemia is a typical animal used for the study of the diapause mechanism. The research on the regulation mechanism of diapause mainly focuses on the occurrence and maintenance of diapause. There are few studies on the mechanism of embryonic pause termination (EDT), especially [...] Read more.
Artemia is a typical animal used for the study of the diapause mechanism. The research on the regulation mechanism of diapause mainly focuses on the occurrence and maintenance of diapause. There are few studies on the mechanism of embryonic pause termination (EDT), especially for its transcriptional regulation mechanism. This study integrated transcriptional regulatory data from ATAC-seq and gene expression data from RNA-seq to explore the transcriptional regulatory mechanisms involved in the EDT process. Through integrated analysis, four important transcription factors (TFs), SVP, MYC, RXR, and SMAD6, were found to play a role in the EDT process, in which SVP, MYC, and RXR were upregulated, while SMAD6 was downregulated in the EDT stage. Through co-expression analysis, a transcription regulatory network for these four TFs was constructed and the functions of the TFs were analyzed. The expression of the TFs was further verified by RT-qPCR. Through functional analysis, SVP was found to be predominantly involved in cell adhesion and signal transduction. MYC probably played a role in protein binding. RXR may function in the process of RNA binding and the transfer of phosphorus-containing groups. Smad6 regulated the signal transduction, cell adhesion, and oxidation–reduction processes. The expression of the key TFs was verified by RT-qPCR. The results of this work provide important clues for the mechanism of transcriptional regulation in the EDT process of Artemia. Full article
(This article belongs to the Special Issue Genetic and Genomic Studies of Marine Animals)
Show Figures

Figure 1

17 pages, 3083 KB  
Article
Upregulation of Insulin and Ecdysone Signaling in Relation to Diapause Termination in Bombyx mori Eggs Exposed to 5 °C
by Shi-Hong Gu and Pei-Ling Lin
Insects 2024, 15(12), 989; https://doi.org/10.3390/insects15120989 - 12 Dec 2024
Cited by 4 | Viewed by 1526
Abstract
In the present study, we investigated the possible correlation between insulin/ecdysone signaling and chilling-induced egg diapause termination in Bombyx mori. Changes in insulin (bombyxin-Z1) and ecdysteroid-phosphate phosphatase (EPPase) gene expression levels in chilled eggs (whose diapause had been [...] Read more.
In the present study, we investigated the possible correlation between insulin/ecdysone signaling and chilling-induced egg diapause termination in Bombyx mori. Changes in insulin (bombyxin-Z1) and ecdysteroid-phosphate phosphatase (EPPase) gene expression levels in chilled eggs (whose diapause had been terminated by chilling to 5 °C for 90 days) exhibited no significant increase after being transferred to 25 °C, which differed from both non-diapause eggs and HCl-treated eggs. We further compared the differential temporal expressions of insulin (bombyxin-A6, -Y1, and -Z1), ecdysone signaling (EPPase and E75A), and metabolic-related (trehalose transporter 1 (Tret1) and trehalase 1 (Treh1)) as well as sorbitol dehydrogenase 2 (SDH2) genes between chilled eggs and eggs kept at 25 °C. Our results showed that all gene expressions remained at very low levels in eggs kept at 25 °C. However, in chilled eggs, differential temporal changes were detected according to different genes, with bombyxin-A6 and EPPase gene expression levels being maintained at relatively constant, high levels. Higher expression levels of the E75A, Tret1, and Treh1 genes were also detected in chilled eggs. Expressions of the SDH2 and bombyxin-Z1 genes decreased during the first 15 days and then increased between days 30 and 90 of chilling. Ecdysteroid levels and phosphorylation of glycogen synthase kinase (GSK)-3β, a downstream target of insulin signaling, were maintained at relatively higher levels in chilled eggs. These results suggested that due to relatively higher insulin and ecdysone signaling levels in chilled eggs, relatively higher glucose metabolism was sustained, leading to the continued depletion of metabolic reserves. On day 30 of chilling, as a means to adjust nutrient requirements and maintain embryonic nutrient homeostasis, SDH2 gene expression began to increase, followed by increased expression of the bombyxin-Z1 gene. Along with high expressions of the bombyxin-Z1 and SDH2 genes, a decreased sorbitol level was suggested to eventually terminate diapause in B. mori eggs. To our knowledge, this is the first study to demonstrate the correlation between insulin/ecdysone signaling and chilling-induced embryonic diapause termination. Full article
Show Figures

Figure 1

13 pages, 5167 KB  
Article
Transcriptome-Wide Evaluation Characterization of microRNAs and Assessment of Their Functional Roles as Regulators of Diapause in Ostrinia furnacalis Larvae (Lepidoptera: Crambidae)
by Hongyue Ma, Ye Liu, Xun Tian, Yujie Chen and Shujing Gao
Insects 2024, 15(9), 702; https://doi.org/10.3390/insects15090702 - 14 Sep 2024
Cited by 1 | Viewed by 1918
Abstract
microRNAs (miRNAs) function as vital regulators of diapause in insects through their ability to post-transcriptionally suppress target gene expression. In this study, the miRNA of Ostrinia furnacalis, an economically important global crop pest species, was characterized. For the included analyses, 9 small RNA [...] Read more.
microRNAs (miRNAs) function as vital regulators of diapause in insects through their ability to post-transcriptionally suppress target gene expression. In this study, the miRNA of Ostrinia furnacalis, an economically important global crop pest species, was characterized. For the included analyses, 9 small RNA libraries were constructed using O. furnacalis larvae in different diapause states (non-diapause, ND; diapause, D; diapause-termination, DT). The results identified 583 total miRNAs, of which 256 had previously been identified, whereas 327 were novel. Furthermore, comparison analysis revealed that 119 and 27 miRNAs were differentially expressed in the D vs. ND and DT vs. D, respectively. Moreover, the expression patterns of their miRNAs were also analyzed. GO and KEGG analysis of the target genes of differentially expressed miRNAs highlighted the importance of these miRNAs as diapause regulators in O. furnacalis, especially through metabolic processes, endocrine processes, 20-hydroxyecdysone, and circadian clock signaling pathways. In summary, this study highlighted the involvement of specific miRNAs in the control of diapause in O. furnacalis. To the best of our knowledge, this is the first study to identify miRNA expression patterns in O. furnacalis, thereby providing reference and novel evidence enhancing our current understanding of how small RNAs influence insect diapause. Full article
(This article belongs to the Section Insect Molecular Biology and Genomics)
Show Figures

Graphical abstract

13 pages, 3234 KB  
Article
Upf2-Mediated Nonsense-Mediated Degradation Pathway Involved in Genetic Compensation of TrpA1 Knockout Mutant Silkworm (Bombyx mori)
by Dong-Yue Wang, Juan Zhu, Yi-Zhong Zhang, Qian-Yi Cui, Shan-Shan Wang, Yang-Wei Ning and Xing-Jia Shen
Insects 2024, 15(5), 313; https://doi.org/10.3390/insects15050313 - 26 Apr 2024
Cited by 2 | Viewed by 2081
Abstract
Genetic mutations leading to premature termination codons are known to have detrimental effects. Using the Lepidoptera model insect, the silkworm (Bombyx mori), we explored the genetic compensatory response triggered by mutations with premature termination codons. Additionally, we delved into the molecular [...] Read more.
Genetic mutations leading to premature termination codons are known to have detrimental effects. Using the Lepidoptera model insect, the silkworm (Bombyx mori), we explored the genetic compensatory response triggered by mutations with premature termination codons. Additionally, we delved into the molecular mechanisms associated with the nonsense-mediated mRNA degradation pathway. CRISPR/Cas9 technology was utilized to generate a homozygous bivoltine silkworm line BmTrpA1−/− with a premature termination. Transcript levels were assessed for the BmTrpA paralogs, BmPyrexia and BmPainless as well as for the essential factors Upf1, Upf2, and Upf3a involved in the nonsense-mediated mRNA degradation (NMD) pathway. Upf2 was specifically knocked down via RNA interference at the embryonic stage. The results comfirmed that the BmTrpA1 transcripts with a 2-base deletion generating a premature termination codon in the BmTrpA1−/− line. From day 6 of embryonic development, the mRNA levels of BmPyrexia, BmPainless, Upf1, and Upf2 were significantly elevated in the gene-edited line. Embryonic knockdown of Upf2 resulted in the suppression of the genetic compensation response in the mutant. As a result, the offspring silkworm eggs were able to hatch normally after 10 days of incubation, displaying a non-diapause phenotype. It was observed that a genetic compensation response does exist in BmTrpA1−/− B. mori. This study presents a novel discovery of the NMD-mediated genetic compensation response in B. mori. The findings offer new insights into understanding the genetic compensation response and exploring the gene functions in lepidopteran insects, such as silkworms. Full article
(This article belongs to the Section Insect Molecular Biology and Genomics)
Show Figures

Graphical abstract

18 pages, 3643 KB  
Article
Signaling Transduction Pathways and G-Protein-Coupled Receptors in Different Stages of the Embryonic Diapause Termination Process in Artemia
by Tong Hao, Zhentao Song, Mingzhi Zhang and Lingrui Zhang
Curr. Issues Mol. Biol. 2024, 46(4), 3676-3693; https://doi.org/10.3390/cimb46040229 - 20 Apr 2024
Cited by 2 | Viewed by 1676
Abstract
Artemia is a widely distributed small aquatic crustacean, renowned for its ability to enter a state of embryonic diapause. The embryonic diapause termination (EDT) is closely linked to environmental cues, but the precise underlying mechanisms remain elusive. In this study, ATAC-seq and RNA-seq [...] Read more.
Artemia is a widely distributed small aquatic crustacean, renowned for its ability to enter a state of embryonic diapause. The embryonic diapause termination (EDT) is closely linked to environmental cues, but the precise underlying mechanisms remain elusive. In this study, ATAC-seq and RNA-seq sequencing techniques were employed to explore the gene expression profiles in Artemia cysts 30 min after EDT. These profiles were compared with those during diapause and 5 h after EDT. The regulatory mechanisms governing the EDT process were analyzed through Gene Ontology (GO) enrichment analysis of differentially expressed genes. Furthermore, the active G-protein-coupled receptors (GPCRs) were identified through structural analysis. The results unveiled that the signaling transduction during EDT primarily hinges on GPCRs and the cell surface receptor signaling pathway, but distinct genes are involved across different stages. Hormone-mediated signaling pathways and the tachykinin receptor signaling pathway exhibited heightened activity in the ‘0–30 min’ group, whereas the Wnt signaling pathway manifested its function solely in the ‘30 min–5 h’ group. These results imply a complete divergence in the mechanisms of signal regulation during these two stages. Moreover, through structural analysis, five GPCRs operating at different stages of EDT were identified. These findings provide valuable insights into the signal regulation mechanisms governing Artemia diapause. Full article
(This article belongs to the Special Issue Reproductive Biology and Germ Cell Development)
Show Figures

Figure 1

19 pages, 7598 KB  
Article
Comparative 4D Label-Free Quantitative Proteomic Analysis of Bombus terrestris Provides Insights into Proteins and Processes Associated with Diapause
by Yan Liu, Long Su, Ruijuan Wang, Xiaoyan Dai, Xiuxue Li, Yuqing Chang, Shan Zhao, Hao Chen, Zhenjuan Yin, Guang’an Wu, Hao Zhou, Li Zheng and Yifan Zhai
Int. J. Mol. Sci. 2024, 25(1), 326; https://doi.org/10.3390/ijms25010326 - 26 Dec 2023
Cited by 9 | Viewed by 2350
Abstract
Diapause, an adaptative strategy for survival under harsh conditions, is a dynamic multi-stage process. Bombus terrestris, an important agricultural pollinator, is declining in the wild, but artificial breeding is possible by imitating natural conditions. Mated queen bees enter reproductive diapause in winter [...] Read more.
Diapause, an adaptative strategy for survival under harsh conditions, is a dynamic multi-stage process. Bombus terrestris, an important agricultural pollinator, is declining in the wild, but artificial breeding is possible by imitating natural conditions. Mated queen bees enter reproductive diapause in winter and recover in spring, but the regulatory mechanisms remain unclear. Herein, we conducted a comparative 4D label-free proteomic analysis of queen bees during artificial breeding at seven timepoints, including pre-diapause, diapause, and post-diapause stages. Through bioinformatics analysis of proteomic and detection of substance content changes, our results found that, during pre-diapause stages, queen bees had active mitochondria with high levels of oxidative phosphorylation, high body weight, and glycogen and TAG content, all of which support energy consumption during subsequent diapause. During diapause stages, body weight and water content were decreased but glycerol increased, contributing to cold resistance. Dopamine content, immune defense, and protein phosphorylation were elevated, while fat metabolism, protein export, cell communication, signal transduction, and hydrolase activity decreased. Following diapause termination, JH titer, water, fatty acid, and pyruvate levels increased, catabolism, synaptic transmission, and insulin signaling were stimulated, ribosome and cell cycle proteins were upregulated, and cell proliferation was accelerated. Meanwhile, TAG and glycogen content decreased, and ovaries gradually developed. These findings illuminate changes occurring in queen bees at different diapause stages during commercial production. Full article
(This article belongs to the Section Molecular Biology)
Show Figures

Figure 1

12 pages, 2209 KB  
Article
Methoprene, a Juvenile Hormone Analog, Causes Winter Diapause Elimination in Univoltine Bee Species Osmia bicornis L.
by Karol Giejdasz, Monika Fliszkiewicz and Oskar Wasielewski
Animals 2023, 13(21), 3344; https://doi.org/10.3390/ani13213344 - 27 Oct 2023
Cited by 2 | Viewed by 2103
Abstract
Osmia bicornis syn. O. rufa is a univoltine bee species in which adults fly in spring and the offspring overwinter as cocooned imagoes. The flight period of solitary bees is short, so methods of control for development and emergence time are needed to [...] Read more.
Osmia bicornis syn. O. rufa is a univoltine bee species in which adults fly in spring and the offspring overwinter as cocooned imagoes. The flight period of solitary bees is short, so methods of control for development and emergence time are needed to synchronize the activity of managed pollinators with blooming. In our study, we tested the effectiveness of a juvenile hormone analog for the prevention of winter diapause. Bees developed in settled nests outdoors or in the laboratory (22 °C) until the end of the pre-pupa stage, then cocoons were removed from the nest cells and treated with a JH analog—methoprene—during the pupa and young imago stages. Then, bees were activated at 25 °C until the adults left the cocoons. Topical application of methoprene to the cocoon at the pupa or imago stage induced the emergence of some adult bees in the pre-diapause period, while no adults emerged when the bees were not treated with methoprene. Most adults emerged (about 50%) when treated with methoprene on 3-week-old cocooned imagoes. Bees treated in the pupal stage had a lower emergence rate (20–30%), but adult bees emerged earlier. The emergence time of adults for the laboratory group was, on average, from 70 to 91 days, and that for outdoor groups was from 57 to 72 days. Full article
(This article belongs to the Special Issue Current State of Knowledge on the Physiology and Reproduction of Bees)
Show Figures

Figure 1

18 pages, 2866 KB  
Article
A New Perspective to Understand the Late Season Abundance of Delia antiqua (Diptera: Anthomyiidae): A Modeling Approach for the Hot Summer Effect
by Yong Kyun Shin, Subin Kim, Chung Gyoo Park and Dong-Soon Kim
Insects 2023, 14(10), 816; https://doi.org/10.3390/insects14100816 - 16 Oct 2023
Cited by 1 | Viewed by 2100
Abstract
The onion maggot, Delia antiqua (Meigen), is one of the most important insect pests to agricultural crops within Allium genus, such as onions and garlic, worldwide. This study was conducted to understand the seasonal abundance of this pest, with special reference to the [...] Read more.
The onion maggot, Delia antiqua (Meigen), is one of the most important insect pests to agricultural crops within Allium genus, such as onions and garlic, worldwide. This study was conducted to understand the seasonal abundance of this pest, with special reference to the hot summer effect (HSE), which was incorporated into the model of summer diapause termination (SDT). We assumed that hot summer temperatures arrested the development of pupae during summer diapause. The estimated SDT curve showed that it occurred below a high-temperature limit of 22.1 °C and peaked at 16 °C. Accordingly, HSE resulted in delaying the late season fly abundance after summer, namely impacting the third generation. In Jinju, South Korea, the activity of D. antiqua was observed to cease for more than two months in the hot summer and this pattern was well described by model outputs. In the warmer Jeju Island region, Korea, the late season emergence was predicted to be greatly delayed, and D. antiqua did not exhibit a specific peak in the late season in the field. The abundance patterns observed in Korea were very different from those in countries such as the United States, Canada, and Germany. These regions are located at a much higher latitude (42° N to 53° N) than Korea (33° N to 35° N), and their HSE was less intense, showing overlapped or slightly separated second and third generation peaks. Consequently, our modeling approach for the summer diapause termination effectively explained the abundance patterns of D. antiqua in the late season. Also, the model will be useful for determining spray timing for emerging adults in late summer as onion and garlic are sown in the autumn in Korea. Full article
(This article belongs to the Section Insect Ecology, Diversity and Conservation)
Show Figures

Figure 1

13 pages, 5766 KB  
Article
Bolwig Organ and Its Role in the Photoperiodic Response of Sarcophaga similis Larvae
by Kazuné Hirata and Sakiko Shiga
Insects 2023, 14(2), 115; https://doi.org/10.3390/insects14020115 - 23 Jan 2023
Cited by 2 | Viewed by 3113
Abstract
Flesh-fly Sarcophaga similis larvae exhibit a photoperiodic response, in which short days induce pupal diapause for seasonal adaptation. Although the spectral sensitivity of photoperiodic photoreception is known, the photoreceptor organ remains unclear. We morphologically identified the Bolwig organ, a larval-photoreceptor identified in several [...] Read more.
Flesh-fly Sarcophaga similis larvae exhibit a photoperiodic response, in which short days induce pupal diapause for seasonal adaptation. Although the spectral sensitivity of photoperiodic photoreception is known, the photoreceptor organ remains unclear. We morphologically identified the Bolwig organ, a larval-photoreceptor identified in several other fly species, and examined the effects of its removal on the photoperiodic response in S. similis. Backfill-staining and embryonic-lethal-abnormal-vision (ELAV) immunohistochemical-staining identified ~34 and 38 cells, respectively, in a spherical body at the ocular depression of the cephalopharyngeal skeleton, suggesting that the spherical body is the Bolwig organ in S. similis. Forward-fill and immunohistochemistry revealed that Bolwig-organ neurons terminate in the vicinity of the dendritic fibres of pigment-dispersing factor-immunoreactive and potential circadian-clock neurons in the brain. After surgical removal of the Bolwig-organ regions, diapause incidence was not significantly different between short and long days, and was similar to that in the insects with an intact organ, under constant darkness. However, diapause incidence was not significantly different between the control and Bolwig-organ-removed insects for each photoperiod. These results suggest that the Bolwig organ contributes partially to photoperiodic photoreception, and that other photoreceptors may also be involved. Full article
(This article belongs to the Special Issue Contributions of Women in Insect Science)
Show Figures

Graphical abstract

18 pages, 2477 KB  
Article
Time-Series Transcriptomic Analysis Reveals the Molecular Profiles of Diapause Termination Induced by Long Photoperiods and High Temperature in Chilo suppressalis
by Haibo Bao, Hui Zhu, Peihan Yu, Guanghua Luo, Ru Zhang, Qian Yue and Jichao Fang
Int. J. Mol. Sci. 2022, 23(20), 12322; https://doi.org/10.3390/ijms232012322 - 14 Oct 2022
Cited by 6 | Viewed by 2770
Abstract
Survival and adaptation to seasonal changes are challenging for insects. Many temperate insects such as the rice stem borer (Chilo suppressalis) overcome the adverse situation by entering diapause, wherein development changes dynamically occur and metabolic activity is suppressed. The photoperiod and [...] Read more.
Survival and adaptation to seasonal changes are challenging for insects. Many temperate insects such as the rice stem borer (Chilo suppressalis) overcome the adverse situation by entering diapause, wherein development changes dynamically occur and metabolic activity is suppressed. The photoperiod and temperature act as major environmental stimuli of diapause. However, the physiological and molecular mechanisms that interpret the ecologically relevant environmental cues in ontogenetic development during diapause termination are poorly understood. Here, we used genome-wide high-throughput RNA-sequencing to examine the patterns of gene expression during diapause termination in C. suppressalis. Major shifts in biological processes and pathways including metabolism, environmental information transmission, and endocrine signalling were observed across diapause termination based on over-representation analysis, short time-series expression miner, and gene set enrichment analysis. Many new pathways were identified in diapause termination including circadian rhythm, MAPK signalling, Wnt signalling, and Ras signalling, together with previously reported pathways including ecdysteroid, juvenile hormone, and insulin/insulin-like signalling. Our results show that convergent biological processes and molecular pathways of diapause termination were shared across different insect species and provided a comprehensive roadmap to better understand diapause termination in C. suppressalis. Full article
(This article belongs to the Section Molecular Biology)
Show Figures

Figure 1

23 pages, 5620 KB  
Article
Integrative Proteomic and Phosphoproteomic Analyses Revealed Complex Mechanisms Underlying Reproductive Diapause in Bombus terrestris Queens
by Yan Liu, Ruijuan Wang, Long Su, Shan Zhao, Xiaoyan Dai, Hao Chen, Guang’an Wu, Hao Zhou, Li Zheng and Yifan Zhai
Insects 2022, 13(10), 862; https://doi.org/10.3390/insects13100862 - 23 Sep 2022
Cited by 7 | Viewed by 2780
Abstract
Reproductive diapause is an overwintering strategy for Bombus terrestris, which is an important pollinator for agricultural production. However, the precise mechanisms underlying reproductive diapause in bumblebees remain largely unclear. Here, a combination analysis of proteomics and phosphoproteomics was used to reveal the [...] Read more.
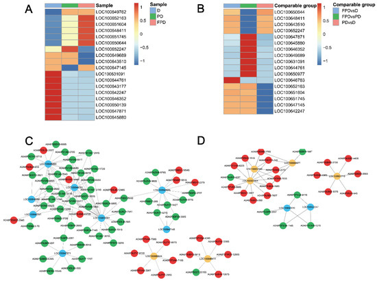
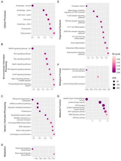
Reproductive diapause is an overwintering strategy for Bombus terrestris, which is an important pollinator for agricultural production. However, the precise mechanisms underlying reproductive diapause in bumblebees remain largely unclear. Here, a combination analysis of proteomics and phosphoproteomics was used to reveal the mechanisms that occur during and after diapause in three different phases: diapause (D), postdiapause (PD), and founder postdiapause (FPD). In total, 4655 proteins and 10,600 phosphorylation sites of 3339 proteins were identified. Diapause termination and reactivation from D to the PD stage were characterized by the upregulation of proteins associated with ribosome assembly and biogenesis, transcription, and translation regulation in combination with the upregulation of phosphoproteins related to neural signal transmission, hormone biosynthesis and secretion, and energy-related metabolism. Moreover, the reproductive program was fully activated from PD to the FPD stage, as indicated by the upregulation of proteins related to fat digestion and absorption, the biosynthesis of unsaturated fatty acids, fatty acid elongation, protein processing in the endoplasmic reticulum, and the upregulation of energy-related metabolism at the phosphoproteome level. We also predicted a kinase–substrate interaction network and constructed protein–protein networks of proteomic and phosphoproteomic data. These results will help to elucidate the mechanisms underlying the regulation of diapause in B. terrestris for year-round mass breeding. Full article
(This article belongs to the Section Insect Physiology, Reproduction and Development)
Show Figures

Figure 1

13 pages, 928 KB  
Article
Gradually Increasing the Temperature Reduces the Diapause Termination Time of Trichogramma dendrolimi While Increasing Parasitoid Performance
by Xue Zhang, Bingxin He, Lucie S. Monticelli, Wenmei Du, Changchun Ruan, Nicolas Desneux and Junjie Zhang
Insects 2022, 13(8), 720; https://doi.org/10.3390/insects13080720 - 11 Aug 2022
Cited by 5 | Viewed by 2554
Abstract
Trichogramma dendrolimi Matsumura is widely used as a biological control agent of many lepidopteran pests. Diapause has been used as an effective method to preserve the Trichogramma products during mass rearing production. However, it currently takes at least 70 days to break diapause, [...] Read more.
Trichogramma dendrolimi Matsumura is widely used as a biological control agent of many lepidopteran pests. Diapause has been used as an effective method to preserve the Trichogramma products during mass rearing production. However, it currently takes at least 70 days to break diapause, and we tested whether gradually increasing the temperature instead of using constant temperature could reduce the time of diapause termination and offer a higher flexibility to Trichogramma producers. The diapause termination rates of individuals kept at different conditions were measured, and five groups for which diapause termination rate reached the 95% were selected to test five biological parameters, including the number of eggs parasitized, the parasitism and emergence rates, the female sex ratio, the wing deformation rate, and the parasitoid longevity. Compared to the currently used procedure (70 days at 3 °C), treatments with at least two different temperatures resulted in higher parasitism and emergence rates while keeping the other parameters constant. The treatment that consisted of at least two different temperatures preceded by only 55 days of induction period had the highest population trend index, meaning that the population under these conditions grows more rapidly. Our results demonstrate that gradually increasing temperature allows T. dendrolimi to complete diapause earlier than at present while increasing its potential pest control capacity and providing additional flexibility in mass production of T. dendrolimi. Full article
(This article belongs to the Section Insect Physiology, Reproduction and Development)
Show Figures

Figure 1

15 pages, 1045 KB  
Article
Topical Application of Synthetic Hormones Terminated Reproductive Diapause of a Univoltine Weed Biological Control Agent
by Ikju Park and Lincoln Smith
Insects 2021, 12(9), 834; https://doi.org/10.3390/insects12090834 - 16 Sep 2021
Cited by 4 | Viewed by 2998
Abstract
Classical biological control is an important method for controlling invasive alien weeds. Univoltine insects can be highly effective biological control agents of annual weeds because they are well synchronized with their host plant. However, having only one generation per year makes it difficult [...] Read more.
Classical biological control is an important method for controlling invasive alien weeds. Univoltine insects can be highly effective biological control agents of annual weeds because they are well synchronized with their host plant. However, having only one generation per year makes it difficult and slow to multiply them in the laboratory for initial field releases. If it were possible to terminate reproductive diapause early, then we could rear multiple generations per year, which would greatly increase annual production. We used a recently approved biocontrol agent, Ceratapion basicorne (a univoltine weevil), for yellow starthistle (Centaurea solstitialis) as a model system to study the use of two insect hormones, 20-hydroxyecdysone (20E) and methoprene, to terminate reproductive diapause. Methoprene (1 μg applied topically) terminated reproductive diapause of female weevils, whereas doses of 0.0, 0.01 and 0.1 μg did not. The combination of methoprene and 20E had a stronger effect and induced an increase in eggs (1.51 ± 0.16 eggs/day, mean ± SE) compared with a methoprene only group (1.00 ± 0.13 eggs/day), and a control group (0.21 ± 0.04 eggs/day). Thus, topical application of these hormones should enable us to rear the weevil out of its normal season and produce more than one generation per year, which will increase productivity of mass-rearing it for field release. Once released in the field, the insect would continue as a univoltine agent that is well-synchronized with its host plant. Full article
(This article belongs to the Special Issue Rearing Techniques for Biocontrol Agents of Insects, Mites, and Weeds)
Show Figures

Figure 1

17 pages, 2591 KB  
Article
Insulin-Like Peptide and FoxO Mediate the Trehalose Catabolism Enhancement during the Diapause Termination Period in the Chinese Oak Silkworm (Antheraea pernyi)
by Ya-Na Li, Xiao-Bing Ren, Zhi-Chao Liu, Bo Ye, Zhen-Jun Zhao, Qi Fan, Yu-Bo Liu, Jia-Ning Zhang and Wen-Li Li
Insects 2021, 12(9), 784; https://doi.org/10.3390/insects12090784 - 1 Sep 2021
Cited by 10 | Viewed by 3694
Abstract
In insects, trehalose accumulation is associated with the insulin/insulin-like growth factor signalling (IIS) pathway. However, whether insulin-like peptide is involved in the regulation of the trehalose metabolism during diapause termination remains largely unknown. This study assessed whether insulin-like peptide (ApILP) enhances [...] Read more.
In insects, trehalose accumulation is associated with the insulin/insulin-like growth factor signalling (IIS) pathway. However, whether insulin-like peptide is involved in the regulation of the trehalose metabolism during diapause termination remains largely unknown. This study assessed whether insulin-like peptide (ApILP) enhances the trehalose catabolism in the pupae of Antheraeapernyi during their diapause termination process. Injection of 10 μg of bovine insulin triggered diapause termination and synchronous adult eclosion in diapausing pupae. Moreover, treatment with bovine insulin increased the expression of trehalase 1A (ApTre-1A) and trehalase 2 (ApTre-2), as well as the activity of soluble and membrane-bound trehalase, resulting in a decline in trehalose levels in the haemolymph. Silencing ApILP via RNA interference significantly suppressed the expression of ApTre-1A and ApTre-2, thus leading to an increase in the trehalose concentration during diapause termination. However, neither injection with bovine insulin nor ApILP knockdown directly affected trehalase 1B (ApTre-1B) expression. Moreover, overexpression of the transcription factor forkhead box O (ApFoxO) induced an increase in trehalose levels during diapause termination; however, depletion of ApFoxO accelerated the breakdown of trehalose in diapausing pupae by increasing the expression of ApTre-1A and ApTre-2. The results of this study help to understand the contributions of ApILP and ApFoxO to the trehalose metabolism during diapause termination. Full article
(This article belongs to the Section Insect Physiology, Reproduction and Development)
Show Figures

Figure 1

12 pages, 3496 KB  
Article
Expression Patterns of Three Important Hormone Genes and Respiratory Metabolism in Antheraea pernyi during Pupal Diapause under a Long Photoperiod
by Qi Wang, Yu-Tong Luo, Yong Wang, De-Yi Wang, Xiao-Xia Duan, Yao-Ting Zhang, Yu-Meng Bian, Wei Liu and Li Qin
Insects 2021, 12(8), 699; https://doi.org/10.3390/insects12080699 - 4 Aug 2021
Cited by 3 | Viewed by 3132
Abstract
The Chinese oak silkworm is commonly used in pupal diapause research. In this study, a long photoperiod was used to trigger pupal diapause termination. Genes encoding three hormones, namely prothoracicotropic hormone (PTTH), ecdysis triggering hormone (ETH), and eclosion hormone (EH), were studied. Additionally, [...] Read more.
The Chinese oak silkworm is commonly used in pupal diapause research. In this study, a long photoperiod was used to trigger pupal diapause termination. Genes encoding three hormones, namely prothoracicotropic hormone (PTTH), ecdysis triggering hormone (ETH), and eclosion hormone (EH), were studied. Additionally, ecdysteroids (mainly 20-hydroxyecdysone, 20E) were quantified by HPLC. Pupal diapause stage was determined by measuring respiratory intensity. The pupae enter a low metabolic rate, which starts approximately 1 month after pupal emergence. ApPTTH expression showed a small increase at 14 days and then a larger increase from 35 days under the long photoperiod treatment. A similar pattern was observed for the titer of 20E in the hemolymph. However, ApETH expression later increased under the long photoperiod treatment (42 days) just before eclosion. Moreover, ApEH expression increased from 21 to 35 days, and then decreased before ecdysis. These results suggest that hormone-related gene expression is closely related to pupal development. Our study lays a foundation for future diapause studies in A. pernyi. Full article
Show Figures

Figure 1

Back to TopTop