Time-Series Transcriptomic Analysis Reveals the Molecular Profiles of Diapause Termination Induced by Long Photoperiods and High Temperature in Chilo suppressalis
Abstract
1. Introduction
2. Results
2.1. Characteristics, Functional Annotation, and Classification of Assembled Transcripts
2.2. Detection of Differentially Expressed Genes (DEGs)
2.3. Short Time-Series Expression Miner
2.4. Changes during the Onset of Diapause Termination
2.5. Changes Occurring in Late-Stage Diapause Termination
2.6. Verification of RNA Sequencing Data by Quantitative Polymerase Chain Reaction (qPCR)
3. Discussion
4. Materials and Methods
4.1. Insects and Collection of Samples
4.2. RNA Extraction, Library Construction, and Illumina Sequencing
4.3. Read Mapping and Gene Functional Annotation
4.4. Differential Expression Gene Analysis
4.5. GO and KEGG Enrichment Analysis
4.6. Short Time-Series Expression Miner
4.7. Gene Set Enrichment Analysis
4.8. qPCR Verification
5. Conclusions
Supplementary Materials
Author Contributions
Funding
Institutional Review Board Statement
Informed Consent Statement
Data Availability Statement
Conflicts of Interest
References
- Denlinger, D.L. Regulation of Diapause. Annu. Rev. Entomol. 2002, 47, 93–122. [Google Scholar] [CrossRef]
- Hahn, D.A.; Denlinger, D.L. Energetics of Insect Diapause. Annu. Rev. Entomol. 2011, 56, 103–121. [Google Scholar] [CrossRef] [PubMed]
- Koštál, V. Eco-Physiological Phases of Insect Diapause. J. Insect Physiol. 2006, 52, 113–127. [Google Scholar] [CrossRef]
- Koštál, V.; Štětina, T.; Poupardin, R.; Korbelová, J.; Bruce, A.W. Conceptual Framework of the Eco-Physiological Phases of Insect Diapause Development Justified by Transcriptomic Profiling. Proc. Natl. Acad. Sci. USA 2017, 114, 8532–8537. [Google Scholar] [CrossRef] [PubMed]
- Hutfilz, C. Endocrine Regulation of Lifespan in Insect Diapause. Front. Physiol. 2022, 13, 825057. [Google Scholar] [CrossRef] [PubMed]
- Masaki, S. Ecophysiological Consequences of Variability in Diapause Intensity. Eur. J. Entomol. 2013, 99, 143–154. [Google Scholar] [CrossRef]
- Beer, K.; Helfrich-Förster, C. Model and Non-Model Insects in Chronobiology. Front. Behav. Neurosci. 2020, 14, 601676. [Google Scholar] [CrossRef] [PubMed]
- Brent, C.S. Diapause Termination and Postdiapause in Lygus hesperus (Heteroptera: Miridae). J. Insect Sci. 2021, 21, 4. [Google Scholar] [CrossRef]
- Kostal, V.; Shimada, K.; Hayakawa, Y. Induction and Development of Winter Larval Diapause in a Drosophilid Fly, Chymomyza costata. J. Insect Physiol. 2000, 46, 417–428. [Google Scholar] [CrossRef]
- Hodek, I. Controversial Aspects of Diapause Development. Eur. J. Entomol. 2002, 99, 163–173. [Google Scholar] [CrossRef]
- Okuda, T. Significance of Water Contact as a Factor Terminating Larval Diapause in a Stem Borer, Busseola fusca. Entomol. Exp. Appl. 1990, 57, 151–155. [Google Scholar] [CrossRef]
- Zhang, X.; He, B.; Monticelli, L.S.; Du, W.; Ruan, C.; Desneux, N.; Zhang, J. Gradually Increasing the Temperature Reduces the Diapause Termination Time of Trichogramma dendrolimi while Increasing Parasitoid Performance. Insects 2022, 13, 720. [Google Scholar] [CrossRef]
- Hiroyoshi, S.; Reddy, G.V.P.; Mitsuhashi, J. Effects of Photoperiod, Temperature and Aging on Adult Diapause Termination and Post-Diapause Development in Female Asian Comma Butterflies, Polygonia c-aureum Linnaeus (Lepidoptera: Nymphalidae). J. Comp. Physiol. A Neuroethol. Sens. Neural. Behav. Physiol. 2018, 204, 849–858. [Google Scholar] [CrossRef]
- Luo, G.-H.; Yao, J.; Yang, Q.; Zhang, Z.-C.; Hoffmann, A.A.; Fang, J.-C. Variability in Development of the Striped Rice Borer, Chilo suppressalis (Lepidoptera: Pyralidae), Due to Instar Number and Last Instar Duration. Sci. Rep. 2016, 6, 35231. [Google Scholar] [CrossRef]
- Zhao, J.; Xu, L.; Sun, Y.; Song, P.; Han, Z. UDP-Glycosyltransferase Genes in the Striped Rice Stem Borer, Chilo suppressalis (Walker), and Their Contribution to Chlorantraniliprole Resistance. Int. J. Mol. Sci. 2019, 20, 1064. [Google Scholar] [CrossRef]
- Xiao, H.-J.; Mou, F.-C.; Zhu, X.-F.; Xue, F.-S. Diapause Induction, Maintenance and Termination in the Rice Stem Borer Chilo suppressalis (Walker). J. Insect Physiol. 2010, 56, 1558–1564. [Google Scholar] [CrossRef] [PubMed]
- Cho, J.R.; Lee, J.S.; Kim, J.J.; Lee, M.; Kim, H.S.; Boo, K.S. Cold Hardiness of Diapausing Rice Stem Borer, Chilo suppressalis Walker (Lepidoptera: Pyralidae). J. Asia-Pac. Entomol. 2005, 8, 161–166. [Google Scholar] [CrossRef]
- Chen, F.; Han, Y.; Hu, Q.; Hou, M. Diapause Induction and Photoperiodic Clock in Chilo suppressalis (Walker) (Lepidoptera: Crambidae). Entomol. Sci. 2011, 14, 283–290. [Google Scholar] [CrossRef]
- Zhou, Y.; Sun, D.; Quan, W.-L.; Ding, N.; Liu, W.; Ma, W.-H.; Wang, X.-P. Divergence in Larval Diapause Induction between the Rice and Water-Oat Populations of the Striped Stem Borer, Chilo suppressalis (Walker) (Lepidoptera: Crambidae). Environ. Sci. Pollut. Res. 2018, 25, 29715–29724. [Google Scholar] [CrossRef]
- Dong, C.-L.; Lu, M.-X.; Du, Y.-Z. Transcriptomic Analysis of Pre-Diapause Larvae of Chilo suppressalis (Walker) (Lepidoptera: Pyralidae) in Natural Populations. Comp. Biochem. Physiol. Part D Genom. Proteom. 2021, 40, 100903. [Google Scholar] [CrossRef]
- Ragland, G.J.; Keep, E. Comparative Transcriptomics Support Evolutionary Convergence of Diapause Responses across Insecta. Physiol. Entomol. 2017, 42, 246–256. [Google Scholar] [CrossRef]
- Ma, W.; Zhao, X.; Yin, C.; Jiang, F.; Du, X.; Chen, T.; Zhang, Q.; Qiu, L.; Xu, H.; Hull, J.J.; et al. A Chromosome-Level Genome Assembly Reveals the Genetic Basis of Cold Tolerance in a Notorious Rice Insect Pest, Chilo suppressalis. Mol. Ecol. Resour. 2020, 20, 268–282. [Google Scholar] [CrossRef]
- Wang, Y.; Ghaffari, N.; Johnson, C.D.; Braga-Neto, U.M.; Wang, H.; Chen, R.; Zhou, H. Evaluation of the Coverage and Depth of Transcriptome by RNA-Seq in Chickens. BMC Bioinform. 2011, 12, S5. [Google Scholar] [CrossRef] [PubMed]
- Atapour, M.; Moharramipour, S.; Barzegar, M. Seasonal Changes of Fatty Acid Compositions in Overwintering Larvae of Rice Stem Borer, Chilo suppressalis (Lepidoptera: Pyralidae). J. Asia-Pac. Entomol. 2007, 10, 33–38. [Google Scholar] [CrossRef]
- Izumi, Y.; Sonoda, S.; Tsumuki, H. Effects of Diapause and Cold-Acclimation on the Avoidance of Freezing Injury in Fat Body Tissue of the Rice Stem Borer, Chilo suppressalis Walker. J. Insect Physiol. 2007, 53, 685–690. [Google Scholar] [CrossRef]
- Sonoda, S.; Fukumoto, K.; Izumi, Y.; Ashfaq, M.; Yoshida, H.; Tsumuki, H. Expression Profile of Arylphorin Gene during Diapause and Cold Acclimation in the Rice Stem Borer, Chilo suppressalis Walker (Lepidoptera: Crambidae). Appl. Entomol. Zool. 2007, 42, 35–40. [Google Scholar] [CrossRef]
- Lu, M.; Cao, S.; Du, Y.; Liu, Z.; Liu, P.; Li, J. Diapause, Signal and Molecular Characteristics of Overwintering Chilo suppressalis (Insecta: Lepidoptera: Pyralidae). Sci. Rep. 2013, 3, 3211. [Google Scholar] [CrossRef] [PubMed]
- Ragland, G.J.; Egan, S.P.; Feder, J.L.; Berlocher, S.H.; Hahn, D.A. Developmental Trajectories of Gene Expression Reveal Candidates for Diapause Termination: A Key Life-History Transition in the Apple Maggot Fly Rhagoletis pomonella. J. Exp. Biol. 2011, 214, 3948–3959. [Google Scholar] [CrossRef]
- Ragland, G.J.; Fuller, J.; Feder, J.L.; Hahn, D.A. Biphasic Metabolic Rate Trajectory of Pupal Diapause Termination and Post-Diapause Development in a Tephritid Fly. J. Insect Physiol. 2009, 55, 344–350. [Google Scholar] [CrossRef]
- Lu, Y.-X.; Zhang, Q.; Xu, W.-H. Global Metabolomic Analyses of the Hemolymph and Brain during the Initiation, Maintenance, and Termination of Pupal Diapause in the Cotton Bollworm, Helicoverpa armigera. PLoS ONE 2014, 9, e99948. [Google Scholar] [CrossRef]
- Tsumuki, H.; Kanehisa, K. Enzymes Associated with Glycogen Metabolism in Larvae of the Rice Stem Borer, Chilo suppressalis WALKER: Some Properties and Changes in Activities during Hibernation. Appl. Entomol. Zool. 1979, 14, 270–277. [Google Scholar] [CrossRef]
- Subramanian, A.; Tamayo, P.; Mootha, V.K.; Mukherjee, S.; Ebert, B.L.; Gillette, M.A.; Paulovich, A.; Pomeroy, S.L.; Golub, T.R.; Lander, E.S.; et al. Gene Set Enrichment Analysis: A Knowledge-Based Approach for Interpreting Genome-Wide Expression Profiles. Proc. Natl. Acad. Sci. USA 2005, 102, 15545–15550. [Google Scholar] [CrossRef] [PubMed]
- Emerson, K.J.; Bradshaw, W.E.; Holzapfel, C.M. Complications of Complexity: Integrating Environmental, Genetic and Hormonal Control of Insect Diapause. Trends Genet. 2009, 25, 217–225. [Google Scholar] [CrossRef] [PubMed]
- Green, D.A.; Kronforst, M.R. Monarch Butterflies Use an Environmentally Sensitive, Internal Timer to Control Overwintering Dynamics. Mol. Ecol. 2019, 28, 3642–3655. [Google Scholar] [CrossRef] [PubMed]
- Yagi, S.; Fukaya, M. Juvenile Hormone As a Key Factor Regulating Larval Diapause of the Rice Stem Borer, Chilo suppressalis (Lepidoptera: Pyralidae). Appl. Entomol. Zool. 1974, 9, 247–255. [Google Scholar] [CrossRef]
- Sim, C.; Denlinger, D.L. Insulin Signaling and FOXO Regulate the Overwintering Diapause of the Mosquito Culex pipiens. Proc. Natl. Acad. Sci. USA 2008, 105, 6777–6781. [Google Scholar] [CrossRef]
- Li, Y.-N.; Ren, X.-B.; Liu, Z.-C.; Ye, B.; Zhao, Z.-J.; Fan, Q.; Liu, Y.-B.; Zhang, J.-N.; Li, W.-L. Insulin-Like Peptide and FoxO Mediate the Trehalose Catabolism Enhancement during the Diapause Termination Period in the Chinese Oak Silkworm (Antheraea pernyi). Insects 2021, 12, 784. [Google Scholar] [CrossRef]
- Chen, B.; Chu, T.-W.; Chiu, K.; Hong, M.-C.; Wu, T.-M.; Ma, J.-W.; Liang, C.-M.; Wang, W.-K. Transcriptomic Analysis Elucidates the Molecular Processes Associated with Hydrogen Peroxide-Induced Diapause Termination in Artemia-Encysted Embryos. PLoS ONE 2021, 16, e0247160. [Google Scholar] [CrossRef] [PubMed]
- Kidokoro, K.; Iwata, K.; Fujiwara, Y.; Takeda, M. Effects of Juvenile Hormone Analogs and 20-Hydroxyecdysone on Diapause Termination in Eggs of Locusta migratoria and Oxya yezoensis. J. Insect Physiol. 2006, 52, 473–479. [Google Scholar] [CrossRef] [PubMed]
- Fujiwara, Y.; Shindome, C.; Takeda, M.; Shiomi, K. The Roles of ERK and P38 MAPK Signaling Cascades on Embryonic Diapause Initiation and Termination of the Silkworm, Bombyx mori. Insect Biochem. Mol. Biol. 2006, 36, 47–53. [Google Scholar] [CrossRef] [PubMed]
- Fujiwara, Y.; Tanaka, Y.; Iwata, K.; Rubio, R.O.; Yaginuma, T.; Yamashita, O.; Shiomi, K. ERK/MAPK Regulates Ecdysteroid and Sorbitol Metabolism for Embryonic Diapause Termination in the Silkworm, Bombyx mori. J. Insect Physiol. 2006, 52, 569–575. [Google Scholar] [CrossRef] [PubMed]
- Hand, S.C.; Denlinger, D.L.; Podrabsky, J.E.; Roy, R. Mechanisms of Animal Diapause: Recent Developments from Nematodes, Crustaceans, Insects, and Fish. Am. J. Physiol. Regul. Integr. Comp. Physiol. 2016, 310, R1193–R1211. [Google Scholar] [CrossRef]
- Cui, W.-Z.; Qiu, J.-F.; Dai, T.-M.; Chen, Z.; Li, J.-L.; Liu, K.; Wang, Y.-J.; Sima, Y.-H.; Xu, S.-Q. Circadian Clock Gene Period Contributes to Diapause via GABAeric-Diapause Hormone Pathway in Bombyx mori. Biology 2021, 10, 842. [Google Scholar] [CrossRef] [PubMed]
- Chang, V.; Meuti, M.E. Circadian Transcription Factors Differentially Regulate Features of the Adult Overwintering Diapause in the Northern House Mosquito, Culex pipiens. Insect Biochem. Mol. Biol. 2020, 121, 103365. [Google Scholar] [CrossRef] [PubMed]
- Zhu, L.; Tian, Z.; Guo, S.; Liu, W.; Zhu, F.; Wang, X.-P. Circadian Clock Genes Link Photoperiodic Signals to Lipid Accumulation during Diapause Preparation in the Diapause-Destined Female Cabbage Beetles Colaphellus bowringi. Insect Biochem. Mol. Biol. 2019, 104, 1–10. [Google Scholar] [CrossRef] [PubMed]
- Mohamed, A.A.M.; Wang, Q.; Bembenek, J.; Ichihara, N.; Hiragaki, S.; Suzuki, T.; Takeda, M. N-Acetyltransferase (Nat) Is a Critical Conjunct of Photoperiodism between the Circadian System and Endocrine Axis in Antheraea pernyi. PLoS ONE 2014, 9, e92680. [Google Scholar] [CrossRef]
- Wu, T.; Hu, E.; Xu, S.; Chen, M.; Guo, P.; Dai, Z.; Feng, T.; Zhou, L.; Tang, W.; Zhan, L.; et al. ClusterProfiler 4.0: A Universal Enrichment Tool for Interpreting Omics Data. Innovation 2021, 2, 100141. [Google Scholar] [CrossRef] [PubMed]
- Livak, K.J.; Schmittgen, T.D. Analysis of Relative Gene Expression Data Using Real-Time Quantitative PCR and the 2−ΔΔCT Method. Methods 2001, 25, 402–408. [Google Scholar] [CrossRef] [PubMed]
- Xu, J.; Lu, M.-X.; Cui, Y.-D.; Du, Y.-Z. Selection and Evaluation of Reference Genes for Expression Analysis Using QRT-PCR in Chilo suppressalis (Lepidoptera: Pyralidae). J. Econ. Entomol. 2017, 110, 683–691. [Google Scholar] [CrossRef] [PubMed]







| Group | Sample | Clean Bases | Q30 (%) | Clean Reads | Total Mapped (%) | Multiple Mapped (%) | Intergenic Mapped (%) | Transcriptome Coverage (%) |
|---|---|---|---|---|---|---|---|---|
| WSG1 | WS6 | 8.24 × 109 | 94.43 | 55,656,460 | 92.01 | 4.22 | 17.78 | 0.80 |
| WS7 | 6.77 × 109 | 94.31 | 45,797,804 | 91.92 | 4.22 | 16.62 | 0.80 | |
| WS8 | 6.42 × 109 | 94.66 | 43,410,018 | 91.99 | 7.14 | 16.84 | 0.83 | |
| WSG2 | WS10 | 8.07 × 109 | 94.33 | 54,579,676 | 92.69 | 6.34 | 16.24 | 0.84 |
| WS11 | 7.06 × 109 | 94.18 | 47,661,440 | 92.79 | 5.30 | 16.16 | 0.85 | |
| WS12 | 7.02 × 109 | 94.27 | 47,537,308 | 92.00 | 6.04 | 15.63 | 0.84 | |
| WSG3 | WS14 | 6.77 × 109 | 94.19 | 45,865,908 | 92.74 | 4.80 | 15.65 | 0.80 |
| WS15 | 7.37 × 109 | 94.52 | 49,850,256 | 93.24 | 5.14 | 15.55 | 0.83 | |
| WS16 | 6.88 × 109 | 93.82 | 46,589,114 | 92.35 | 6.32 | 16.76 | 0.81 | |
| WSG4 | WS18 | 6.57 × 109 | 94.68 | 44,441,840 | 93.50 | 7.02 | 12.48 | 0.80 |
| WS19 | 6.82 × 109 | 95.33 | 47,035,356 | 92.27 | 5.14 | 16.15 | 0.84 | |
| WS20 | 7.77 × 109 | 95.33 | 52,353,480 | 84.18 | 4.53 | 15.98 | 0.83 |
| Profiles | Ontology | ID | GO Term | p Value | q Value | No. of DEGs |
|---|---|---|---|---|---|---|
| profile 0 | BP | GO:0046394 | carboxylic acid biosynthetic process | 9.5965 × 10−6 | 0.00276 | 12 |
| profile 0 | BP | GO:0016053 | organic acid biosynthetic process | 1.2252 × 10−5 | 0.00276 | 12 |
| profile 0 | BP | GO:1901575 | organic substance catabolic process | 3.6778 × 10−5 | 0.0055232 | 27 |
| profile 0 | BP | GO:0009056 | catabolic process | 6.0569 × 10−5 | 0.00597364 | 28 |
| profile 0 | BP | GO:1901565 | organonitrogen compound catabolic process | 6.6296 × 10−5 | 0.00597364 | 18 |
| profile 0 | BP | GO:0044283 | small molecule biosynthetic process | 0.0001319 | 0.00990415 | 13 |
| profile 0 | BP | GO:0006633 | fatty acid biosynthetic process | 0.00039385 | 0.02218004 | 7 |
| profile 0 | BP | GO:0072330 | monocarboxylic acid biosynthetic process | 0.00039385 | 0.02218004 | 7 |
| profile 0 | CC | GO:0005838 | proteasome regulatory particle | 0.00027949 | 0.02667635 | 4 |
| profile 0 | CC | GO:0022624 | proteasome accessory complex | 0.00040875 | 0.02667635 | 4 |
| profile 6 | MF | GO:0004190 | aspartic-type endopeptidase activity | 2.5896 × 10−16 | 2.5623 × 10−14 | 30 |
| profile 6 | MF | GO:0070001 | aspartic-type peptidase activity | 2.5896 × 10−16 | 2.5623 × 10−14 | 30 |
| profile 12 | BP | GO:0006790 | sulfur compound metabolic process | 0.00027544 | 0.04494025 | 5 |
| profile 12 | CC | GO:0045211 | postsynaptic membrane | 0.00074514 | 0.01464137 | 3 |
| profile 12 | CC | GO:0097060 | synaptic membrane | 0.00074514 | 0.01464137 | 3 |
| profile 12 | CC | GO:0098794 | postsynapse | 0.00074514 | 0.01464137 | 3 |
| profile 12 | CC | GO:0098590 | plasma membrane region | 0.00134392 | 0.01980516 | 3 |
| profile 12 | MF | GO:0004521 | endoribonuclease activity | 4.1869 × 10−5 | 0.00351926 | 12 |
| profile 12 | MF | GO:0004540 | ribonuclease activity | 6.1345 × 10−5 | 0.00351926 | 12 |
| profile 12 | MF | GO:0004523 | RNA-DNA hybrid ribonuclease activity | 0.0001295 | 0.00388602 | 11 |
| profile 12 | MF | GO:0016891 | endoribonuclease activity, producing 5′-phosphomonoesters | 0.00015406 | 0.00388602 | 11 |
| profile 12 | MF | GO:0016893 | endonuclease activity, active with either ribo- or deoxyribonucleic acids and producing 5′-phosphomonoesters | 0.00016934 | 0.00388602 | 11 |
| profile 12 | MF | GO:0046983 | protein dimerization activity | 0.00104623 | 0.02000677 | 9 |
| profile 12 | MF | GO:0004970 | ionotropic glutamate receptor activity | 0.00153387 | 0.02514167 | 3 |
| profile 12 | MF | GO:0008066 | glutamate receptor activity | 0.00179574 | 0.02575468 | 3 |
| profile 12 | MF | GO:0004020 | adenylylsulfate kinase activity | 0.00311503 | 0.02749299 | 3 |
| profile 12 | MF | GO:0004779 | sulfate adenylyltransferase activity | 0.00311503 | 0.02749299 | 3 |
| profile 12 | MF | GO:0004781 | sulfate adenylyltransferase (ATP) activity | 0.00311503 | 0.02749299 | 3 |
| profile 12 | MF | GO:0022824 | transmitter-gated ion channel activity | 0.00311503 | 0.02749299 | 3 |
| profile 12 | MF | GO:0022835 | transmitter-gated channel activity | 0.00311503 | 0.02749299 | 3 |
| profile 12 | MF | GO:0030594 | neurotransmitter receptor activity | 0.00372919 | 0.03056257 | 3 |
| profile 12 | MF | GO:0070566 | adenylyltransferase activity | 0.00490717 | 0.03753554 | 3 |
| profile 12 | MF | GO:0019239 | deaminase activity | 0.00574998 | 0.04123341 | 2 |
| profile 13 | CC | GO:0015935 | small ribosomal subunit | 0.00019127 | 0.01026822 | 5 |
| profile 13 | CC | GO:0005840 | ribosome | 0.00072952 | 0.01457127 | 9 |
| profile 13 | CC | GO:0044391 | ribosomal subunit | 0.00081428 | 0.01457127 | 5 |
| profile 13 | MF | GO:0008238 | exopeptidase activity | 5.0636 × 10−8 | 6.5027 × 10−6 | 14 |
| profile 13 | MF | GO:0004180 | carboxypeptidase activity | 5.3045 × 10−5 | 0.00340608 | 7 |
| profile 13 | MF | GO:0004177 | aminopeptidase activity | 0.00010002 | 0.00364202 | 7 |
| profile 13 | MF | GO:0008237 | metallopeptidase activity | 0.00013246 | 0.00364202 | 15 |
| profile 13 | MF | GO:0071949 | FAD binding | 0.0001418 | 0.00364202 | 5 |
| profile 13 | MF | GO:0004181 | metallocarboxypeptidase activity | 0.00034004 | 0.00727815 | 5 |
| profile 13 | MF | GO:0004568 | chitinase activity | 0.00119377 | 0.02190071 | 3 |
| profile 13 | MF | GO:0008235 | metalloexopeptidase activity | 0.0015807 | 0.02537435 | 5 |
| profile 13 | MF | GO:0003735 | structural constituent of ribosome | 0.00216091 | 0.03083403 | 8 |
| profile 17 | CC | GO:0005576 | extracellular region | 1.2344 × 10−5 | 0.00058472 | 12 |
| profile 18 | BP | GO:0007018 | microtubule-based movement | 6.5018 × 10−7 | 0.00012497 | 8 |
| profile 18 | BP | GO:0006928 | movement of cell or subcellular component | 1.046 × 10−6 | 0.00012497 | 9 |
| profile 18 | BP | GO:0007017 | microtubule-based process | 0.00013787 | 0.01098121 | 9 |
| profile 18 | CC | GO:0030286 | dynein complex | 0.00010304 | 0.00650806 | 5 |
| profile 18 | CC | GO:0005875 | microtubule associated complex | 0.0003687 | 0.00949006 | 5 |
| profile 18 | CC | GO:0005929 | cilium | 0.00045078 | 0.00949006 | 5 |
| profile 18 | CC | GO:0042995 | cell projection | 0.00082612 | 0.01043518 | 5 |
| profile 18 | CC | GO:0120025 | plasma membrane bounded cell projection | 0.00082612 | 0.01043518 | 5 |
| profile 18 | CC | GO:0031966 | mitochondrial membrane | 0.00129926 | 0.01367644 | 6 |
| profile 18 | CC | GO:0005740 | mitochondrial envelope | 0.00195022 | 0.01759593 | 6 |
| profile 18 | CC | GO:0005743 | mitochondrial inner membrane | 0.00262559 | 0.01920079 | 5 |
| profile 18 | CC | GO:0019866 | organelle inner membrane | 0.00273611 | 0.01920079 | 5 |
| profile 18 | CC | GO:0005746 | mitochondrial respirasome | 0.00350664 | 0.02214723 | 2 |
| profile 18 | CC | GO:0031967 | organelle envelope | 0.00442094 | 0.02326809 | 7 |
| profile 18 | CC | GO:0031975 | envelope | 0.00442094 | 0.02326809 | 7 |
| profile 18 | CC | GO:0015630 | microtubule cytoskeleton | 0.00777081 | 0.03775292 | 6 |
| profile 18 | CC | GO:0005739 | mitochondrion | 0.00912603 | 0.04117007 | 8 |
| profile 18 | MF | GO:0003777 | microtubule motor activity | 5.0355 × 10−5 | 0.00704968 | 6 |
| profile 19 | BP | GO:0044282 | small molecule catabolic process | 4.1507 × 10−5 | 0.01769514 | 9 |
| profile 19 | CC | GO:0005576 | extracellular region | 3.5328 × 10−5 | 0.00547585 | 31 |
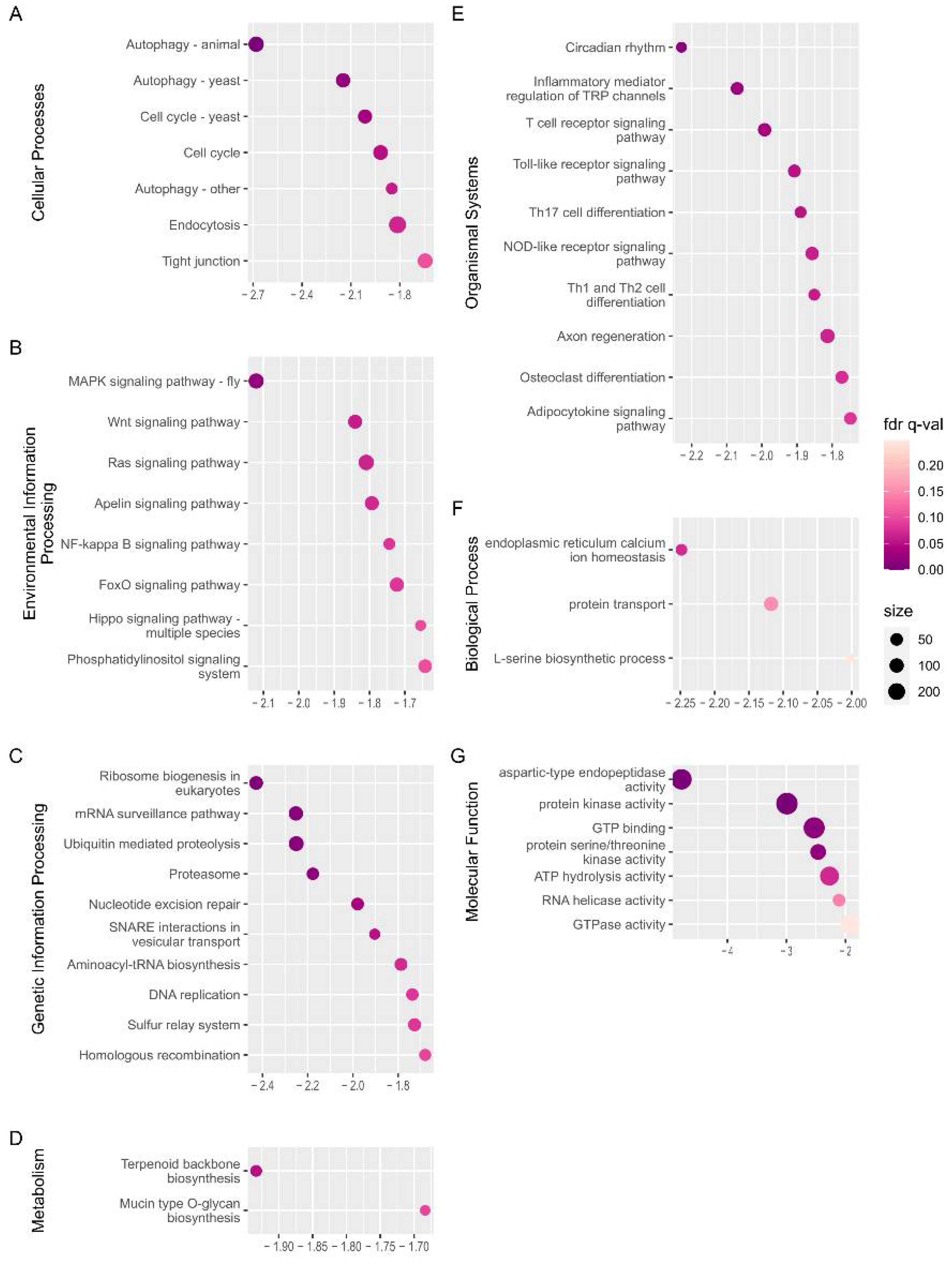
| Profile | ID | Ko Term | First Category | Second Category | p Value | q Value | No. of DEGs |
|---|---|---|---|---|---|---|---|
| profile 0 | ko04514 | Cell adhesion molecules | Environmental Information Processing | Signalling molecules and interaction | 3.0638 × 10−5 | 0.00870763 | 8 |
| profile 0 | ko03050 | Proteasome | Genetic Information Processing | Folding, sorting and degradation | 0.00023851 | 0.0201342 | 8 |
| profile 0 | ko03320 | PPAR signalling pathway | Organismal Systems | Endocrine system | 0.00027629 | 0.0201342 | 9 |
| profile 0 | ko04031 | GTP-binding proteins | Brite Hierarchies | Protein families: signalling and cellular processes | 0.00036265 | 0.0201342 | 11 |
| profile 0 | ko04611 | Platelet activation | Organismal Systems | Immune system | 0.00044042 | 0.0201342 | 10 |
| profile 0 | ko04137 | Mitophagy–animal | Cellular Processes | Transport and catabolism | 0.0004959 | 0.0201342 | 8 |
| profile 0 | ko03051 | Proteasome | Brite Hierarchies | Protein families: genetic information processing | 0.0011115 | 0.03556506 | 9 |
| profile 0 | ko04361 | Axon regeneration | Organismal Systems | Development and regeneration | 0.00117699 | 0.03556506 | 11 |
| profile 0 | ko04145 | Phagosome | Cellular Processes | Transport and catabolism | 0.00138363 | 0.03556506 | 11 |
| profile 0 | ko04152 | AMPK signalling pathway | Environmental Information Processing | Signal transduction | 0.00140832 | 0.03556506 | 12 |
| profile 0 | ko04141 | Protein processing in endoplasmic reticulum | Genetic Information Processing | Folding, sorting and degradation | 0.00158249 | 0.03556506 | 15 |
| profile 0 | ko04212 | Longevity regulating pathway–worm | Organismal Systems | Aging | 0.00162677 | 0.03556506 | 12 |
| profile 0 | ko04091 | Lectins | Brite Hierarchies | Protein families: signalling and cellular processes | 0.00178477 | 0.03623219 | 4 |
| profile 0 | ko04810 | Regulation of actin cytoskeleton | Cellular Processes | Cell motility | 0.0021477 | 0.03814997 | 12 |
| profile 0 | ko04015 | Rap1 signalling pathway | Environmental Information Processing | Signal transduction | 0.00279784 | 0.04417641 | 12 |
| profile 0 | ko04510 | Focal adhesion | Cellular Processes | Cellular community - eukaryotes | 0.00279784 | 0.04417641 | 12 |
| profile 13 | ko01002 | Peptidases and inhibitors | Brite Hierarchies | Protein families: metabolism | 2.222 × 10−8 | 2.9003 × 10−6 | 23 |
| profile 13 | ko00100 | Steroid biosynthesis | Metabolism | Lipid metabolism | 6.4478 × 10−6 | 0.0004208 | 5 |
| profile 13 | ko04090 | CD molecules | Brite Hierarchies | Protein families: signalling and cellular processes | 9.9102 × 10−6 | 0.00043118 | 10 |
| profile 13 | ko04640 | Hematopoietic cell lineage | Organismal Systems | Immune system | 1.547 × 10−5 | 0.00050482 | 5 |
| profile 13 | ko03010 | Ribosome | Genetic Information Processing | Translation | 5.1402 × 10−5 | 0.00130969 | 9 |
| profile 13 | ko04614 | Renin-angiotensin system | Organismal Systems | Endocrine system | 8.0183 × 10−5 | 0.00130969 | 5 |
| profile 13 | ko04612 | Antigen processing and presentation | Organismal Systems | Immune system | 0.00010464 | 0.00136578 | 5 |
| profile 13 | ko04979 | Cholesterol metabolism | Organismal Systems | Digestive system | 0.00018713 | 0.00222049 | 6 |
| profile 13 | ko04972 | Pancreatic secretion | Organismal Systems | Digestive system | 0.0002252 | 0.00244956 | 8 |
| profile 13 | ko03011 | Ribosome | Brite Hierarchies | Protein families: genetic information processing | 0.00036607 | 0.0036755 | 9 |
| profile 13 | ko00983 | Drug metabolism–other enzymes | Metabolism | Xenobiotics biodegradation and metabolism | 0.0005109 | 0.00476329 | 7 |
| profile 13 | ko04974 | Protein digestion and absorption | Organismal Systems | Digestive system | 0.00063096 | 0.00549044 | 7 |
| profile 13 | ko04213 | Longevity regulating pathway–multiple species | Organismal Systems | Aging | 0.00072624 | 0.00592462 | 6 |
| profile 13 | ko04915 | Estrogen signalling pathway | Organismal Systems | Endocrine system | 0.00077213 | 0.00592846 | 6 |
| profile 13 | ko00232 | Caffeine metabolism | Metabolism | Biosynthesis of other secondary metabolites | 0.00138265 | 0.00941067 | 3 |
| profile 13 | ko04142 | Lysosome | Cellular Processes | Transport and catabolism | 0.00144196 | 0.00941067 | 8 |
| profile 13 | ko00040 | Pentose and glucuronate interconversions | Metabolism | Carbohydrate metabolism | 0.00160978 | 0.01000564 | 5 |
| profile 13 | ko03051 | Proteasome | Brite Hierarchies | Protein families: genetic information processing | 0.00195145 | 0.01157796 | 5 |
| profile 13 | ko00480 | Glutathione metabolism | Metabolism | Metabolism of other amino acids | 0.00248591 | 0.01410768 | 5 |
| profile 13 | ko04260 | Cardiac muscle contraction | Organismal Systems | Circulatory system | 0.00278972 | 0.0145653 | 5 |
| profile 13 | ko04141 | Protein processing in endoplasmic reticulum | Genetic Information Processing | Folding, sorting and degradation | 0.00575689 | 0.02890098 | 7 |
| profile 13 | ko04911 | Insulin secretion | Organismal Systems | Endocrine system | 0.00717362 | 0.03344092 | 4 |
| profile 17 | ko01002 | Peptidases and inhibitors | Brite Hierarchies | Protein families: metabolism | 2.0414 × 10−9 | 1.934 × 1007 | 16 |
| profile 17 | ko04974 | Protein digestion and absorption | Organismal Systems | Digestive system | 3.4432 × 10−5 | 0.00103489 | 6 |
| profile 17 | ko04080 | Neuroactive ligand–receptor interaction | Environmental Information Processing | Signaling molecules and interaction | 4.3695 × 10−5 | 0.00103489 | 6 |
| profile 17 | ko04972 | Pancreatic secretion | Organismal Systems | Digestive system | 6.5347 × 10−5 | 0.00123816 | 6 |
| profile 18 | ko04812 | Cytoskeleton proteins | Brite Hierarchies | Protein families: signalling and cellular processes | 2.5662 × 10−5 | 0.00453818 | 14 |
| profile 19 | ko00537 | Glycosylphosphatidylinositol (GPI)-anchored proteins | Brite Hierarchies | Protein families: signalling and cellular processes | 3.0408 × 10−6 | 0.00060416 | 9 |
| profile 19 | ko00980 | Metabolism of xenobiotics by cytochrome P450 | Metabolism | Xenobiotics biodegradation and metabolism | 1.0063 × 10−5 | 0.00080858 | 10 |
| profile 19 | ko00053 | Ascorbate and aldarate metabolism | Metabolism | Carbohydrate metabolism | 2.2194 × 10−5 | 0.00133745 | 9 |
| profile 19 | ko00480 | Glutathione metabolism | Metabolism | Metabolism of other amino acids | 0.00013626 | 0.00656902 | 10 |
| profile 19 | ko00982 | Drug metabolism–cytochrome P450 | Metabolism | Xenobiotics biodegradation and metabolism | 0.00017653 | 0.00709216 | 8 |
| profile 19 | ko00730 | Thiamine metabolism | Metabolism | Metabolism of cofactors and vitamins | 0.00027103 | 0.00816646 | 5 |
| profile 19 | ko00910 | Nitrogen metabolism | Metabolism | Energy metabolism | 0.00027103 | 0.00816646 | 5 |
| profile 19 | ko04142 | Lysosome | Cellular Processes | Transport and catabolism | 0.00043752 | 0.01076957 | 15 |
| profile 19 | ko00620 | Pyruvate metabolism | Metabolism | Carbohydrate metabolism | 0.00044677 | 0.01076957 | 8 |
| profile 19 | ko00100 | Steroid biosynthesis | Metabolism | Lipid metabolism | 0.00056685 | 0.01138988 | 5 |
| profile 19 | ko03320 | PPAR signalling pathway | Organismal Systems | Endocrine system | 0.00056701 | 0.01138988 | 8 |
| profile 19 | ko00350 | Tyrosine metabolism | Metabolism | Amino acid metabolism | 0.00086773 | 0.01480567 | 5 |
| profile 19 | ko00983 | Drug metabolism–other enzymes | Metabolism | Xenobiotics biodegradation and metabolism | 0.000951 | 0.01480567 | 11 |
| profile 19 | ko00561 | Glycerolipid metabolism | Metabolism | Lipid metabolism | 0.00095309 | 0.01480567 | 9 |
| profile 19 | ko04972 | Pancreatic secretion | Organismal Systems | Digestive system | 0.00098273 | 0.01480567 | 12 |
| profile 19 | ko01002 | Peptidases and inhibitors | Brite Hierarchies | Protein families: metabolism | 0.00164678 | 0.0233506 | 28 |
| profile 19 | ko00071 | Fatty acid degradation | Metabolism | Lipid metabolism | 0.00239315 | 0.03204855 | 6 |
| profile 19 | ko00981 | Insect hormone biosynthesis | Metabolism | Metabolism of terpenoids and polyketides | 0.00288396 | 0.03658879 | 5 |
| profile 19 | ko04260 | Cardiac muscle contraction | Organismal Systems | Circulatory system | 0.00326238 | 0.03821649 | 8 |
| profile 19 | ko00410 | beta-Alanine metabolism | Metabolism | Metabolism of other amino acids | 0.00332934 | 0.03821649 | 5 |
| profile 19 | ko00380 | Tryptophan metabolism | Metabolism | Amino acid metabolism | 0.00382213 | 0.04187888 | 5 |
Publisher’s Note: MDPI stays neutral with regard to jurisdictional claims in published maps and institutional affiliations. |
© 2022 by the authors. Licensee MDPI, Basel, Switzerland. This article is an open access article distributed under the terms and conditions of the Creative Commons Attribution (CC BY) license (https://creativecommons.org/licenses/by/4.0/).
Share and Cite
Bao, H.; Zhu, H.; Yu, P.; Luo, G.; Zhang, R.; Yue, Q.; Fang, J. Time-Series Transcriptomic Analysis Reveals the Molecular Profiles of Diapause Termination Induced by Long Photoperiods and High Temperature in Chilo suppressalis. Int. J. Mol. Sci. 2022, 23, 12322. https://doi.org/10.3390/ijms232012322
Bao H, Zhu H, Yu P, Luo G, Zhang R, Yue Q, Fang J. Time-Series Transcriptomic Analysis Reveals the Molecular Profiles of Diapause Termination Induced by Long Photoperiods and High Temperature in Chilo suppressalis. International Journal of Molecular Sciences. 2022; 23(20):12322. https://doi.org/10.3390/ijms232012322
Chicago/Turabian StyleBao, Haibo, Hui Zhu, Peihan Yu, Guanghua Luo, Ru Zhang, Qian Yue, and Jichao Fang. 2022. "Time-Series Transcriptomic Analysis Reveals the Molecular Profiles of Diapause Termination Induced by Long Photoperiods and High Temperature in Chilo suppressalis" International Journal of Molecular Sciences 23, no. 20: 12322. https://doi.org/10.3390/ijms232012322
APA StyleBao, H., Zhu, H., Yu, P., Luo, G., Zhang, R., Yue, Q., & Fang, J. (2022). Time-Series Transcriptomic Analysis Reveals the Molecular Profiles of Diapause Termination Induced by Long Photoperiods and High Temperature in Chilo suppressalis. International Journal of Molecular Sciences, 23(20), 12322. https://doi.org/10.3390/ijms232012322

