Sign in to use this feature.

Years

Between: -

Subjects

remove_circle_outline
remove_circle_outline
remove_circle_outline
remove_circle_outline
remove_circle_outline
remove_circle_outline
remove_circle_outline
remove_circle_outline
remove_circle_outline

Journals

Article Types

Countries / Regions

Search Results (78)

Search Parameters:
Keywords = defense islands

Order results
Result details
Results per page
Select all
Export citation of selected articles as:
23 pages, 10643 KB  
Article
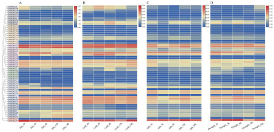
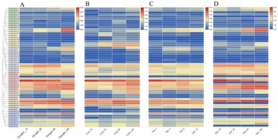
Genome-Wide Identification Analysis of the MAPKKK Gene Family in Cotton and Its Role in Development and Stress Response
by Yahui Deng, Nan Zhao, Shuo Ning, Yifan Wang, Weiran Wang, Meng Wang, Zixin Zhou, Yaohua Li, Caixia Li, Lingfang Ran, Jiahui Zhu, Zhiqing Liu, Jing Yang, Alifu Aierxi, Jie Kong, Aixing Gu and Jianping Li
Int. J. Mol. Sci. 2026, 27(2), 1124; https://doi.org/10.3390/ijms27021124 - 22 Jan 2026
Viewed by 47
Abstract
Mitogen-activated protein kinase kinase kinases (MAPKKKs) are pivotal upstream regulators of MAPK cascades, integrating signals that coordinate plant development and stress responses. However, the specific functions of MAPKKKs, particularly within the MEKK subfamily, in mediating cotton resistance to Verticillium wilt and Fusarium wilt [...] Read more.
Mitogen-activated protein kinase kinase kinases (MAPKKKs) are pivotal upstream regulators of MAPK cascades, integrating signals that coordinate plant development and stress responses. However, the specific functions of MAPKKKs, particularly within the MEKK subfamily, in mediating cotton resistance to Verticillium wilt and Fusarium wilt remain poorly characterized. To address this, we conducted a systematic, cross-species analysis of the MAPKKK family in four key cotton species: Gossypium arboreum, Gossypium barbadense, Gossypium hirsutum, and Gossypium raimondii. Genome-wide identification and phylogenetic analysis revealed 660 MAPKKK genes, classifying them into the MEKK, Raf, and ZIK subfamilies. Evolutionary analysis indicated that Whole-Genome Duplication (WGD) events were the primary driver of family expansion. Promoter cis-element and Gene Ontology (GO) enrichment analyses implicated these genes in hormone signaling and stress adaptation. Expression profiling demonstrated functional modularity, with distinct members responding specifically to cold stress or cooperatively to drought and salt stresses. Upon pathogen infection, members diverged into regulatory modules associated with immune homeostasis, tissue-specific defense, and core signaling potentially governing systemic acquired resistance (SAR). The temporal expression patterns of core candidate genes were validated by qRT-PCR. This study provides, for the first time, a comprehensive evolutionary and functional framework for the MEKK subfamily within the cotton MAPKKK family. It reveals the conserved and divergent roles of this subfamily in stress adaptation and identifies key candidate genes for breeding disease-resistant cotton varieties. Full article
Show Figures

Figure 1

17 pages, 4309 KB  
Article
San Cristóbal de la Laguna as a Trial Colonial City Prior to the Founding of Spanish American Settlements: The Influence of Convent Life on the City-Territory
by Antonio Cubero-Hernández, María Teresa Pérez-Cano and Francisco Javier Montero-Fernandez
Urban Sci. 2026, 10(1), 32; https://doi.org/10.3390/urbansci10010032 - 5 Jan 2026
Viewed by 638
Abstract
Studies on colonial grid urban planning often use the later examples of cities founded in peninsular Spain towards the end of the 15th century as a basis for understanding the principles applied in new foundations in the Americas. This study proposes that the [...] Read more.
Studies on colonial grid urban planning often use the later examples of cities founded in peninsular Spain towards the end of the 15th century as a basis for understanding the principles applied in new foundations in the Americas. This study proposes that the city of San Cristóbal de la Laguna (1496) functioned as a final urban-planning experiment, an intermediate point in the Canary Islands that enriched the experiences of early colonial urban planning. This first model of a city-territory, which lacked a defensive character due to its insularity, developed a grid adapted to the terrain, organising a new social order inspired by the religious doctrine of the time, in which religious architecture, mainly convents as well as churches, hermitages and hospitals, played a central role in the origin and consolidation of the city’s urban layout. By comparing this case study with the first American examples, Santo Domingo (1502), the first island city, and Panama Viejo (1519), the first city on the mainland, which are all UNESCO World Heritage Sites, we are able to verify the influence of this intermediate urban planning model on the evolutionary process of the early colonial model and confirm the role of convent foundations as structural elements shaping the territory. Full article
Show Figures

Figure 1

17 pages, 2987 KB  
Article
Hybrid Genome Sequencing and Comparative Analysis of Three Novel Listeria monocytogenes Strains: Insights into Lineage Diversity, Virulence, Antibiotic Resistance, and Defense Systems
by Violeta Pemaj, Aleksandra Slavko, Konstantinos Konandreas, Dimitrios E. Pavlidis, Anastasios Ioannidis, Konstantinos Panousopoulos, Nikoletta Xydia, Vassiliki Antonopoulou, Marina Papadelli, Eleftherios H. Drosinos, Panagiotis N. Skandamis, Simon Magin and Konstantinos Papadimitriou
Foods 2026, 15(1), 88; https://doi.org/10.3390/foods15010088 - 28 Dec 2025
Viewed by 495
Abstract
Listeria monocytogenes is a major foodborne pathogen, responsible for severe listeriosis outbreaks associated with contaminated foods. This study reports the comparative genomic analysis of three novel L. monocytogenes strains C5, A2D9 and A2D10, obtained from dairy and clinical sources. Hybrid genome sequencing with [...] Read more.
Listeria monocytogenes is a major foodborne pathogen, responsible for severe listeriosis outbreaks associated with contaminated foods. This study reports the comparative genomic analysis of three novel L. monocytogenes strains C5, A2D9 and A2D10, obtained from dairy and clinical sources. Hybrid genome sequencing with Oxford-Nanopore and Illumina technologies provided high-quality complete chromosomes. Phylogenomic analysis revealed a highly conserved core genome alongside accessory genome diversity. Strain C5 belonged to sequence type ST2, while A2D9 and A2D10 were assigned to ST155 and ST1, respectively. All strains exhibited close genomic relatedness to isolates from dairy animals and/or the dairy environment. Functional analysis identified conserved metabolic functions across all genomes. A total of 40 virulence genes were detected, including the LIPI-1 island in all strains and the LIPI-3 operon exclusively in A2D10, indicating a potential hypervirulent phenotype consistent with its ST1 background and the associated fatal clinical outcome. All strains exhibited similar antimicrobial resistance profiles typical of L. monocytogenes and diverse defense systems. The newly sequenced strains provide a valuable resource for functional analyses of the mechanisms underlying adaptation of L. monocytogenes to diverse environments. Full article
Show Figures

Figure 1

25 pages, 2820 KB  
Article
Slow-Coherency-Based Controlled Splitting Strategy Considering Wind Power Uncertainty and Multi-Infeed HVDC Stability
by Xi Wang, Jiayu Bai, Hanji Wei, Fei Tang, Baorui Chen, Xi Ye, Mo Chen and Yixin Yu
Sustainability 2026, 18(1), 191; https://doi.org/10.3390/su18010191 - 24 Dec 2025
Viewed by 219
Abstract
In the context of a high proportion of renewable energy integration, active splitting section search—one of the “three defense lines” of a power system—is crucial for the security, stability, and long-term sustainability of islanded grids. Addressing the random fluctuations of high-penetration wind power [...] Read more.
In the context of a high proportion of renewable energy integration, active splitting section search—one of the “three defense lines” of a power system—is crucial for the security, stability, and long-term sustainability of islanded grids. Addressing the random fluctuations of high-penetration wind power and the weakened voltage support capability caused by multi-infeed HVDC, this paper proposes a slow-coherency-based active splitting section optimization model that explicitly accounts for wind power uncertainty and multi-infeed DC stability constraints. First, a GMM-K-means method is applied to historical wind data to model, sample, and cluster scenarios, efficiently generating and reducing a representative set of typical wind outputs; this accurately captures wind uncertainty while lowering computational burden. Subsequently, an improved particle swarm optimizer enhanced by genetic operators is used to optimize a multi-dimensional coherency fitness function that incorporates a refined equivalent power index, frequency constraints, and connectivity requirements. Simulations on a modified New England 39-bus system demonstrate that the proposed model markedly enlarges the post-split voltage stability margin and effectively reduces power-flow shocks and power imbalance compared with existing methods. This research contributes to enhancing the sustainability and operational resilience of power systems under energy transition. Full article
Show Figures

Figure 1

23 pages, 2219 KB  
Article
Research on Decision-Making Strategies for Multi-Agent UAVs in Island Missions Based on Rainbow Fusion MADDPG Algorithm
by Chaofan Yang, Bo Zhang, Meng Zhang, Qi Wang and Peican Zhu
Drones 2025, 9(10), 673; https://doi.org/10.3390/drones9100673 - 25 Sep 2025
Viewed by 1558
Abstract
To address the limitations of the Multi-Agent Deep Deterministic Policy Gradient (MADDPG) algorithm in autonomous control tasks including low convergence efficiency, poor training stability, inadequate adaptability of confrontation strategies, and challenges in handling sparse reward tasks—this paper proposes an enhanced algorithm by integrating [...] Read more.
To address the limitations of the Multi-Agent Deep Deterministic Policy Gradient (MADDPG) algorithm in autonomous control tasks including low convergence efficiency, poor training stability, inadequate adaptability of confrontation strategies, and challenges in handling sparse reward tasks—this paper proposes an enhanced algorithm by integrating the Rainbow module. The proposed algorithm improves long-term reward optimization through prioritized experience replay (PER) and multi-step TD updating mechanisms. Additionally, a dynamic reward allocation strategy is introduced to enhance the collaborative and adaptive decision-making capabilities of agents in complex adversarial scenarios. Furthermore, behavioral cloning is employed to accelerate convergence during the initial training phase. Extensive experiments are conducted on the MaCA simulation platform for 5 vs. 5 to 10 vs. 10 UAV island capture missions. The results demonstrate that the Rainbow-MADDPG outperforms the original MADDPG in several key metrics: (1) The average reward value improves across all confrontation scales, with notable enhancements in 6 vs. 6 and 7 vs. 7 tasks, achieving reward values of 14, representing 6.05-fold and 2.5-fold improvements over the baseline, respectively. (2) The convergence speed increases by 40%. (3) The combat effectiveness preservation rate doubles that of the baseline. Moreover, the algorithm achieves the highest average reward value in quasi-rectangular island scenarios, demonstrating its strong adaptability to large-scale dynamic game environments. This study provides an innovative technical solution to address the challenges of strategy stability and efficiency imbalance in multi-agent autonomous control tasks, with significant application potential in UAV defense, cluster cooperative tasks, and related fields. Full article
(This article belongs to the Section Artificial Intelligence in Drones (AID))
Show Figures

Figure 1

21 pages, 2593 KB  
Article
Comprehensive Genome Analysis of Two Bioactive Brevibacterium Strains Isolated from Marine Sponges from the Red Sea
by Yehia S. Mohamed, Samar M. Solyman, Abdelrahman M. Sedeek, Hasnaa L. Kamel and Manar El Samak
Biology 2025, 14(9), 1271; https://doi.org/10.3390/biology14091271 - 15 Sep 2025
Cited by 1 | Viewed by 1201
Abstract
Marine-derived Actinomycetota have emerged as promising sources of bioactive natural products, particularly filamentous actinomycetes (e.g., Streptomyces). However, members from non-filamentous genera have showed potential biotechnological importance. In this study, we performed a comprehensive genomic characterization of two bioactive Brevibacterium strains, Brevibacterium luteolum [...] Read more.
Marine-derived Actinomycetota have emerged as promising sources of bioactive natural products, particularly filamentous actinomycetes (e.g., Streptomyces). However, members from non-filamentous genera have showed potential biotechnological importance. In this study, we performed a comprehensive genomic characterization of two bioactive Brevibacterium strains, Brevibacterium luteolum (B. luteolum) 26C and Brevibacterium casei (B. casei) 13A, isolated from two Red Sea sponges. Whole-genome sequencing and taxonomic analysis confirmed species-level identification, marking the first documented report of these species within the Red Sea ecosystem. The two strains displayed antimicrobial activity against Staphylococcus aureus, Escherichia coli, and Candida albicans. Additionally, functional annotation revealed multiple genomic islands (GIs) enriched with genes conferring heavy metal resistance, DNA repair enzymes, nutrient acquisition, and mobile genetic elements, highlighting potential evolutionary adaptations to the harsh physicochemical conditions of the Red Sea. Genome mining identified biosynthetic gene clusters, including those encoding ε-poly-L-lysine, tropodithietic acid, ectoine, and carotenoids. The comparative analysis of orthologous gene clusters from both strains and their counterparts from terrestrial ecosystems highlighted potential marine adaptive genetic mechanisms. This study highlights the biosynthetic potential of B. luteolum 26C and B. casei 13A and their ecological role as active competitors and potential defensive associates within the sponge microbiome. Full article
(This article belongs to the Section Marine and Freshwater Biology)
Show Figures

Figure 1

13 pages, 3344 KB  
Article
Leaf Physiological Plasticity and the Adaptability of Introduced Landscape Plants on a Tropical Coral Island
by Chushu Meng, Han Sheng, Zhipeng Li, Fasih Ullah Haider, Linhua Wang, Zitao Guo, Zhiyuan Shi, Cheng Huang, Fan Yang and Xu Li
Horticulturae 2025, 11(9), 1094; https://doi.org/10.3390/horticulturae11091094 - 10 Sep 2025
Cited by 4 | Viewed by 721
Abstract
The ecological restoration of tropical islands, such as the Xisha Islands, is critical for sustainable development but is hindered by extreme environmental conditions and nutrient-poor coral sand soils. This study assessed the adaptive strategies of two introduced landscape species, Acacia auriculiformis and Nerium [...] Read more.
The ecological restoration of tropical islands, such as the Xisha Islands, is critical for sustainable development but is hindered by extreme environmental conditions and nutrient-poor coral sand soils. This study assessed the adaptive strategies of two introduced landscape species, Acacia auriculiformis and Nerium oleander, by comparing their leaf physiological and biochemical traits across three treatments: native coral sand (SS2), coral sand amended with garden soil (SS1), and a garden soil control (GZ). Results revealed differentiated physiological adaptation strategies: N. oleander exhibited a ‘conservative tolerance’ strategy, characterized by maintaining higher levels of soluble proteins and the non-enzymatic antioxidant GSH, whereas A. auriculiformis employed an ‘active defense’ strategy, significantly upregulating its enzymatic antioxidant system (SOD activity increased by up to 58.80% in coral sand compared to the control). Soil amendment was crucial for improving plant performance by fundamentally altering the soil’s physicochemical properties and nutrient status. Specifically, amending coral sand with garden soil (SS1 vs. SS2) resulted in a threefold increase in both soil organic carbon (from 3.81 to 11.63 g kg−1) and water content (from 0.04% to 0.12%), while also increasing available phosphorus by over 50% and reducing the extreme soil alkalinity. This amelioration of the soil environment directly enhanced plant antioxidant capacity and overall growth performance. These findings provide a scientific basis for plant introduction on tropical islands, demonstrating that success depends on matching species-specific adaptive strategies with appropriate soil improvement techniques. Full article
Show Figures

Figure 1

23 pages, 8004 KB  
Article
Defense Mechanism of PV-Powered Energy Islands Against Cyber-Attacks Utilizing Supervised Machine Learning
by Alper Nabi Akpolat and Muhammet Samil Kalay
Appl. Sci. 2025, 15(9), 5021; https://doi.org/10.3390/app15095021 - 30 Apr 2025
Cited by 3 | Viewed by 1081
Abstract
During this period, as distributed energy resources (DERs) are crucial for meeting energy needs and renewable technology advances rapidly, photovoltaic (PV)-powered energy islands (EIs) requiring a constant energy supply have emerged. EIs represent a significant milestone in the global energy transformation towards clean [...] Read more.
During this period, as distributed energy resources (DERs) are crucial for meeting energy needs and renewable technology advances rapidly, photovoltaic (PV)-powered energy islands (EIs) requiring a constant energy supply have emerged. EIs represent a significant milestone in the global energy transformation towards clean and sustainable energy production. They play a vital role in the future energy infrastructure, offering both environmental and economic benefits. In this context, reliance on information and communication technologies for system management raises concerns regarding the cybersecurity vulnerabilities of PV-supported EIs. In other words, since EIs transmit power through power converters—integral cyber-physical components of these systems—they are uniquely susceptible to cyber-attacks. To tackle this vulnerability, a cyber-attack detection scheme using a supervised machine learning (SML) model is proposed. The initial goal is to ensure the transfer and maintenance of energy demands without power loss for critical loads by detecting cyber-attacks to establish a defense mechanism. Two distinct artificial neural network (ANN) structures are implemented to identify cyber threats and support subsequent power demand, resulting in a complementary approach. The findings reveal the model’s effectiveness, demonstrating high accuracy (e.g., a cross-entropy loss of 12.842 × 10−4 for ANN-I with a 99.98% F1 score and an MSE of 1.0934 × 10−7 for ANN-II). Therefore, this work aims to open the fundamental way for addressing this issue, particularly concerning hijacking attacks and false data injection (FDI) cyber-attacks on PV-powered EIs. The success of this model and its outcomes confirm the effectiveness of the proposed approach method. Full article
Show Figures

Figure 1

20 pages, 3398 KB  
Article
Genome Mining of Pseudarthrobacter sp. So.54, a Rhizospheric Bacteria from Colobanthus quitensis Antarctic Plant
by Dayaimi González, Pablo Bruna, María J. Contreras, Karla Leal, Catherine V. Urrutia, Kattia Núñez-Montero and Leticia Barrientos
Biomolecules 2025, 15(4), 534; https://doi.org/10.3390/biom15040534 - 5 Apr 2025
Viewed by 1788
Abstract
Antarctic microorganisms have genomic characteristics and biological functions to ensure survival in complex habitats, potentially representing bioactive compounds of biotechnological interest. Pseudarthrobacter sp. So.54 is an Antarctic bacteria strain isolated from the rhizospheric soil of Colobanthus quitensis. Our work aimed to study [...] Read more.
Antarctic microorganisms have genomic characteristics and biological functions to ensure survival in complex habitats, potentially representing bioactive compounds of biotechnological interest. Pseudarthrobacter sp. So.54 is an Antarctic bacteria strain isolated from the rhizospheric soil of Colobanthus quitensis. Our work aimed to study its genomic characteristics and metabolic potential, linked to environmental adaptation and the production of secondary metabolites with possible biotechnological applications. Whole-genome sequencing, assembly, phylogenetic analysis, functional annotation, and genomic islands prediction were performed to determine the taxonomic affiliation and differential characteristics of the strain So.54. Additionally, Biosynthetic Gene Clusters (BGCs) responsible for secondary metabolites production were identified. The assembled genome of strain So.54 has 3,871,805 bp with 66.0% G + C content. Phylogenetic analysis confirmed that strain So.54 belongs to the Pseudarthrobacter genus; nevertheless, its nucleotide and amino acid identity values were below the species threshold. The main metabolic pathways and 64 genomic islands associated with stress defense and environmental adaptation, such as heavy metal resistance genes, were identified. AntiSMASH analysis predicted six BGCs with low or no similarity to known clusters, suggesting potential as novel natural products. These findings indicate that strain So.54 could be a novel Pseudarthrobacter species with significant environmental adaptation and biotechnological potential. Full article
(This article belongs to the Topic Natural Products and Drug Discovery—2nd Edition)
Show Figures

Figure 1

11 pages, 2503 KB  
Article
Pathology of Free-Living Loggerhead Turtle (Caretta caretta) Embryos on the Island of Linosa (Italy)
by Frine Eleonora Scaglione, Matteo Cuccato, Erica Longato, Paola Pregel, Daniele Zucca, Stefano Nannarelli, Alessandra De Lucia, Marco Pilia, Elisabetta Manuali, Marco Gobbi, Enrico Bollo and Simonetta Appino
Vet. Sci. 2025, 12(4), 328; https://doi.org/10.3390/vetsci12040328 - 2 Apr 2025
Viewed by 1037
Abstract
On the beach of Linosa Island (Italy), 43 loggerhead sea turtle (Caretta caretta) unhatched eggs were recovered from nests, formalin-fixed and necropsied. The tissue samples were stained with hematoxylin-eosin (HE), Grocott, von Kossa, periodic acid-Schiff (PAS), and Movat pentachrome stains. Histologically, [...] Read more.
On the beach of Linosa Island (Italy), 43 loggerhead sea turtle (Caretta caretta) unhatched eggs were recovered from nests, formalin-fixed and necropsied. The tissue samples were stained with hematoxylin-eosin (HE), Grocott, von Kossa, periodic acid-Schiff (PAS), and Movat pentachrome stains. Histologically, vacuolar degeneration (100.0%) and increased numbers of melanomacrophages (18.6%) in the liver, and edema (14.0%) in the lungs were observed. Twenty-five kidneys (58.1%) showed deposition of blue amorphous material with HE staining, which also appeared PAS-positive and black with von Kossa staining, allowing a diagnosis of calcium oxalate, confirmed by transmission electron microscopy (TEM). The hepatic lesions may be indicative of toxicosis, infection, or a defense mechanism. A statistically significant association between the nest position and renal oxalosis (renal calcium oxalate deposition) was observed. Renal oxalosis was probably due to the exceptionally high summer temperatures, which were statistically higher compared to the temperatures recorded in the previous two years. Full article
(This article belongs to the Section Anatomy, Histology and Pathology)
Show Figures

Figure 1

19 pages, 3876 KB  
Article
Prediction of Water Quality Index of Island Counties Under River Length System—A Case Study of Yuhuan City
by Cheng Zhang, Lei Wang, Chuan Lin and Minyuan Lu
J. Mar. Sci. Eng. 2025, 13(3), 539; https://doi.org/10.3390/jmse13030539 - 11 Mar 2025
Viewed by 1227
Abstract
In order to cope with the extremely difficult challenges of water pollution control, China has widely implemented the river chief system. The water quality monitoring of surface water environment, as a solid defense line to safeguard human health and ecosystem balance, is of [...] Read more.
In order to cope with the extremely difficult challenges of water pollution control, China has widely implemented the river chief system. The water quality monitoring of surface water environment, as a solid defense line to safeguard human health and ecosystem balance, is of great importance in the river chief system. As a well-known island county in China, Yuhuan City holds even more precious water resources. Leveraging machine learning technology to develop water quality prediction models is of great significance for enhancing the monitoring and evaluation of surface water environment quality. This case study aims to evaluate the effectiveness of six machine learning models in predicting water quality index (CWQI) and uses SHAP (Shapley Additive exPlans) as an interpretability analysis method to deeply analyze the contribution of each variable to the model’s prediction results. The research results show that all models exhibited good performance in predicting CWQI, and as the number of significantly correlated variables in the input variables increased, the prediction accuracy of the models also showed a gradual improvement trend. Under the optimal input variable combination, the Extreme Gradient Boosting model demonstrated the best prediction performance, with a root mean square error (RMSE) of 0.7081, a mean absolute error (MAE) of 0.4702, and an adjusted coefficient of determination (Adj.R2) of 0.6400. Through SHAP analysis, we found that the concentrations of TP (total phosphorus), NH3-N (ammonia nitrogen), and CODCr (chemical oxygen demand) have a significant impact on the prediction of CWQI in Yuhuan City. The implementation of the river chief system not only enhances the pertinence and effectiveness of water quality management, but also provides richer and more accurate data support for machine learning models, further improving the accuracy and reliability of water quality prediction models. Full article
(This article belongs to the Section Marine Pollution)
Show Figures

Figure 1

18 pages, 3605 KB  
Article
Proteo-Transcriptomic Analysis of the Venom Gland of the Cone Snail Cylinder canonicus Reveals the Origin of the Predatory-Evoked Venom
by Zahrmina Ratibou, Anicet E. T. Ebou, Claudia Bich, Fabrice Saintmont, Gilles Valette, Guillaume Cazals, Dominique K. Koua, Nicolas Inguimbert and Sébastien Dutertre
Toxins 2025, 17(3), 119; https://doi.org/10.3390/toxins17030119 - 2 Mar 2025
Viewed by 2175
Abstract
Cone snails are carnivorous marine predators that prey on mollusks, worms, or fish. They purposefully inject a highly diversified and peptide-rich venom, which can vary according to the predatory or defensive intended use. Previous studies have shown some correlations between the predation- and [...] Read more.
Cone snails are carnivorous marine predators that prey on mollusks, worms, or fish. They purposefully inject a highly diversified and peptide-rich venom, which can vary according to the predatory or defensive intended use. Previous studies have shown some correlations between the predation- and defense-evoked venoms and specific sections of the venom gland. In this study, we focus on the characterization of the venom of Cylinder canonicus, a molluscivorous species collected from Mayotte Island. Integrated proteomics and transcriptomics studies allowed for the identification of 108 conotoxin sequences from 24 gene superfamilies, with the most represented sequences belonging to the O1, O2, M, and conkunitzin superfamilies. A comparison of the predatory injected venom and the distal, central, and proximal sections of the venom duct suggests mostly distal origin. Identified conotoxins will contribute to a better understanding of venom–ecology relationships in cone snails and provide a novel resource for potential drug discovery. Full article
(This article belongs to the Special Issue Conotoxins: Evolution, Classifications and Targets)
Show Figures

Figure 1

22 pages, 6362 KB  
Article
Target-Defense Games with One or Two Unmanned Surface Vehicles Defending an Island: A Geometric Analytical Approach
by Keyang Wang, Yintao Wang and Qi Sun
J. Mar. Sci. Eng. 2025, 13(2), 365; https://doi.org/10.3390/jmse13020365 - 16 Feb 2025
Cited by 1 | Viewed by 1384
Abstract
This paper considers a target-defense game in an open area with one or two defenders as well as an intruder. The intruder endeavors to reach the boundary of the island, while the defenders strive to prevent that by capturing the intruder through contact. [...] Read more.
This paper considers a target-defense game in an open area with one or two defenders as well as an intruder. The intruder endeavors to reach the boundary of the island, while the defenders strive to prevent that by capturing the intruder through contact. Islands, as closed areas, restrict the free movement of the defenders, since the defenders—represented by USVs—cannot traverse the target area directly. First, we are concerned with the barrier, which is the boundary of the winning zones, taking into account the impact of the target. For the initial states lying in the defenders’ winning zone, there exists a strategy for the defenders to intercept the intruder regardless of the intruder’s best effort, while for the initial states lying in the intruder’s winning zone, the intruder can always invade successfully. We propose a geometric method to construct the barrier analytically for two kinds of speed ratios. Then, by taking index functions into consideration, we present optimal strategies for the players after constructing the dominance regions when their initial states lie in different winning zones. Simulation results verify the effectiveness of the proposed method. This study can be extended to scenarios involving multiple defenders. Full article
(This article belongs to the Special Issue The Control and Navigation of Autonomous Surface Vehicles)
Show Figures

Figure 1

22 pages, 2243 KB  
Review
Defensive Mechanisms of Mikania micrantha Likely Enhance Its Invasiveness as One of the World’s Worst Alien Species
by David R. Clements and Hisashi Kato-Noguchi
Plants 2025, 14(2), 269; https://doi.org/10.3390/plants14020269 - 18 Jan 2025
Cited by 12 | Viewed by 4067
Abstract
Mikania micrantha Kunth is native to tropical America and has invaded tropical and subtropical Asia and numerous Pacific Islands. It forms dense thickets and reduces native species diversity and populations in its introduced range. This invasive vine also seriously impacts many agricultural crops [...] Read more.
Mikania micrantha Kunth is native to tropical America and has invaded tropical and subtropical Asia and numerous Pacific Islands. It forms dense thickets and reduces native species diversity and populations in its introduced range. This invasive vine also seriously impacts many agricultural crops and is listed as one of the world’s 100 worst invasive alien species. Its life history characteristics, such as the production of large numbers of wind-dispersed seeds, vegetative reproduction, rapid growth, and genetic diversity all contribute to its invasiveness. In this review, we focus on how mechanisms to defend against its natural enemies boost the invasiveness of M. micrantha. It possesses potent defenses against natural enemies such as pathogenic fungi, herbivorous insects, and parasitic nematodes, and exhibits allelopathic potential against plant competitors. These defensive abilities, in concert with its formidable life history characteristics, contribute to the invasiveness of M. micrantha, potentially leading to further naturalization. Several other reviews have summarized the biology and management of the species, but ours is the first review to focus on how the defensive mechanisms of M. micrantha likely enhance its invasiveness. Relatively little is known about the array of defensive capabilities of M. micrantha; therefore, there is considerable scope for further research on its chemical defenses. Full article
(This article belongs to the Special Issue Plant Invasions across Scales)
Show Figures

Figure 1

19 pages, 1810 KB  
Article
Chemical Changes Under Heat Stress and Identification of Dendrillolactone, a New Diterpene Derivative with a Rare Rearranged Spongiane Skeleton from the Antarctic Marine Sponge Dendrilla antarctica
by Andrea Prófumo, Conxita Avila and Adele Cutignano
Mar. Drugs 2025, 23(1), 10; https://doi.org/10.3390/md23010010 - 28 Dec 2024
Cited by 1 | Viewed by 2848
Abstract
The waters around the western Antarctic Peninsula are experiencing fast warming due to global change, being among the most affected regions on the planet. This polar area is home to a large and rich community of benthic marine invertebrates, such as sponges, tunicates, [...] Read more.
The waters around the western Antarctic Peninsula are experiencing fast warming due to global change, being among the most affected regions on the planet. This polar area is home to a large and rich community of benthic marine invertebrates, such as sponges, tunicates, corals, and many other animals. Among the sponges, the bright yellow Dendrilla antarctica is commonly known for using secondary diterpenoids as a defensive mechanism against local potential predators. From the dichloromethane extract of sponge samples from Deception Island collected in January 2023, we isolated a novel derivative with an unusual β-lactone diterpene skeleton here named dendrillolactone (1), along with seven previously described diterpenes, including deceptionin (2), a gracilane norditerpene (3), cadlinolide C (4), a glaciolane norditerpene (5), membranolide (6), aplysulphurin (7), and tetrahydroaplysulphurine-1 (8). Here, we also report our studies on the changes in the chemical arsenal of this sponge by slow temperature increase in aquaria experiments. Despite being a species capable of inhabiting volcanically active areas, with frequent water temperature fluctuations due to the existing fumaroles, the results show that diterpenes such as deceptionin, cadlinolide C, membranolide, and tetrahydroaplysulphurin-1 seem to be susceptible to the temperature increase, resulting in a trend to higher concentrations. However, temperatures above 4 °C severely affected sponge metabolism, causing its death much earlier than expected. Further research on the roles of these natural products in D. antarctica and their relationship to the sponge’s resilience to environmental changes should help to better understand the defensive mechanisms of Antarctic marine benthos in the context of global change. Full article
(This article belongs to the Section Marine Chemoecology for Drug Discovery)
Show Figures

Graphical abstract

Back to TopTop