Sign in to use this feature.

Years

Between: -

Subjects

remove_circle_outline
remove_circle_outline
remove_circle_outline
remove_circle_outline
remove_circle_outline
remove_circle_outline
remove_circle_outline
remove_circle_outline
remove_circle_outline

Journals

remove_circle_outline
remove_circle_outline
remove_circle_outline
remove_circle_outline
remove_circle_outline
remove_circle_outline

Article Types

Countries / Regions

remove_circle_outline
remove_circle_outline
remove_circle_outline

Search Results (182)

Search Parameters:
Keywords = data integration (DI)

Order results
Result details
Results per page
Select all
Export citation of selected articles as:
17 pages, 4535 KB  
Article
Petrophysical Characterisation and Suitability of Serpentinites from the Monteferrato Area (Tuscany, Italy) for Architectural Restoration
by Alba P. Santo, Carlo Alberto Garzonio, Elena Pecchioni and Teresa Salvatici
Minerals 2025, 15(11), 1105; https://doi.org/10.3390/min15111105 - 23 Oct 2025
Viewed by 186
Abstract
This study investigates the mineralogical and physical properties of serpentinite from the Monteferrato area (Tuscany, Italy) to evaluate its potential use in Tuscany architectural restoration. The research addresses the need to identify replacement materials compatible with historic stones while preserving their original features. [...] Read more.
This study investigates the mineralogical and physical properties of serpentinite from the Monteferrato area (Tuscany, Italy) to evaluate its potential use in Tuscany architectural restoration. The research addresses the need to identify replacement materials compatible with historic stones while preserving their original features. Representative specimens from the Bagnolo quarry were analysed through physical testing and a wide range of mineralogical and geochemical techniques, including polarised light microscopy, X-ray diffraction, electron probe micro-analysis, whole-rock chemistry, and fibre quantification. The results show a mineralogical composition dominated by serpentine-group minerals and magnetite, with physical properties generally consistent across samples. Measured capillary water absorption ranges from 3.27 to 5.27 g/m2·s0.5, open porosity from 5.25% to 8.93%, apparent densities range from 2.49 to 2.56 g/cm3, and imbibition coefficient from 2.16% to 3.71%. Comparative analysis with serpentinite from historic sources (Figline di Prato quarry, Tuscany) and from monuments (Baptistery of San Giovanni, Florence) demonstrates close compositional and textural affinities, supporting the suitability of the rock from the studied quarry for restoration purposes in Tuscany monuments. However, chrysotile concentrations up to 14,153 mg/kg, exceeding Italian regulatory thresholds, represent a critical limitation. This not only requires the implementation of strict safety measures but also raises serious concerns regarding the practical feasibility of using this stone in conservation projects. More broadly, the presence of asbestiform minerals in serpentinites highlights a significant and often underestimated health risk associated with their extraction, processing, and use. Despite its importance, detailed fibre count data are rarely published or made publicly accessible, hindering both transparent risk assessment and informed decision-making. By integrating petrographic, mineralogical, and physical–mechanical characterisation with fibre quantification, this study not only assesses the technical suitability of Monteferrato serpentinites for restoration of Tuscan monuments but also contributes to a more responsible and evidence-based approach to their use, emphasising the urgent need for transparency and health protection in conservation practices. Full article
Show Figures

Figure 1

26 pages, 3270 KB  
Article
GRU-Based Reservoir Operation with Data Integration for Real-Time Flood Control
by Li Li and Kyung Soo Jun
Water 2025, 17(21), 3039; https://doi.org/10.3390/w17213039 - 22 Oct 2025
Viewed by 372
Abstract
Reservoir operation serves as a critical non-structural measure for real-time flood management, aimed to minimize downstream flood damage while ensuring dam safety. This study develops and evaluates a Gated Recurrent Unit (GRU)-based reservoir operation model with data integration (DI) to enhance flood management [...] Read more.
Reservoir operation serves as a critical non-structural measure for real-time flood management, aimed to minimize downstream flood damage while ensuring dam safety. This study develops and evaluates a Gated Recurrent Unit (GRU)-based reservoir operation model with data integration (DI) to enhance flood management capabilities. Optimal reservoir outflows are first determined for historical flood events using the Interior Point Optimizer (IPOPT), a deterministic optimization model designed to minimize peak outflows. The optimized hydrographs are compared with observed outflows to assess the benefits of improved operational strategies. GRU models are then trained and validated using inflow hydrographs and resulting optimal reservoir storage and release data. Various input configurations are tested, incorporating DI of lagged observations and forecasted values to evaluate their influence on model accuracy. The study also examines multiple hyperparameter settings to identify the optimal configuration. The methodology is applied to the Namgang Dam in South Korea, simulating hourly operations during flood events. Results indicate that historical reservoir inflow and storage are the most influential inputs, while adding precipitation (historical or forecasted) and/or forecasted inflows does not improve model performance. The GRU model with DI successfully replicates optimized reservoir operations, demonstrating its reliability and efficiency in flood management. This framework supports timely and informed decision-making and offers a promising approach for enhancing flood risk mitigation through improved reservoir operations. Full article
(This article belongs to the Special Issue Machine Learning Applications in the Water Domain)
Show Figures

Figure 1

23 pages, 6270 KB  
Article
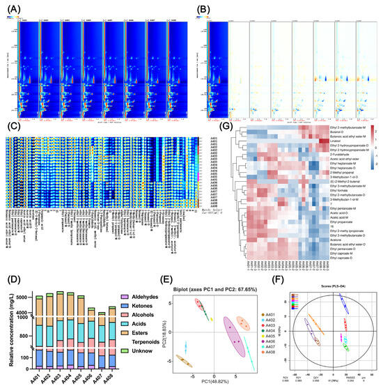
Elucidation of Flavor Profile Dynamics in Tea-Flavor Baijiu During Long-Term Storage Using Sensory Evaluation, Electronic Nose, HS-GC-IMS, and HS-SPME-GC-MS
by Qingqing Liu, Yan Lv, Yu Zhou, Min Liu, Huafang Feng, Caihong Shen, Hongwei Wang, Xiaonian Cao and Jianquan Kan
Processes 2025, 13(10), 3359; https://doi.org/10.3390/pr13103359 - 20 Oct 2025
Viewed by 346
Abstract
Tea-flavor baijiu, in which the aroma combines the tea note and the typical profile of baijiu, has brought a fresh flavor to the market. Yet its flavor evolution during the storage period and the associated changes in volatile compounds remain poorly characterized. To [...] Read more.
Tea-flavor baijiu, in which the aroma combines the tea note and the typical profile of baijiu, has brought a fresh flavor to the market. Yet its flavor evolution during the storage period and the associated changes in volatile compounds remain poorly characterized. To systematically address the flavor profile dynamics during storage, the study evaluated tea-flavor baijiu of varying ages using integrated sensory and instrumental analyses. Through napping with ultra-flash profiling (Napping-UFP) and check-all-that-apply (CATA), the sensory attributes from aroma, flavor, and mouthfeel profiles of tea-flavor baijiu were established, and quantitative descriptive analysis (QDA) was employed to distinguish the distinct sensory profiles among samples with different aging durations. The overall aroma patterns were examined using an electronic nose (E-nose), and the distinction of sample A401 with the longest storage period was notable. Headspace gas chromatography–ion mobility spectrometry (HS-GC-IMS) and headspace solid-phase microextraction–gas chromatography–mass spectrometry (HS-SPME-GC-MS) were used to identify and quantify the volatile compounds, while aging notably altered volatile composition with increased ester levels and reduced alcohol content; hence, the short-aged (one to three years), mid-aged (four to six years), and long-aged (seven and eight years) samples could be easily differentiated. Through the analysis of the data, 12 key odor-active compounds, namely (E)-2-methyl-2-butenal, ethyl caproate, 3-methylbutanal, 2-pentanone, ethyl acetate, ethyl heptanoate, ethyl 2-methylbutanoate, ethyl pentanoate, ethyl butyrate, ethyl hexanoate, ethyl octanoate, and 2,4-di-tert-butylphenol, were identified as major contributors to shifts. Furthermore, Pearson correlation analysis revealed a strong negative association between the accumulation of esters and the intensity of tea aroma in long-aged samples, clarifying the chemical mechanism underlying the diminished tea note in aged tea-flavor baijiu. This study provides new insights into the impact of aging on the flavor profile of tea-flavor baijiu and offers a scientific foundation for improving its production, storage, and quality management. Full article
(This article belongs to the Section Food Process Engineering)
Show Figures

Graphical abstract

42 pages, 13705 KB  
Article
Mechanisms of Creativity: Interpretive Malleability in Guan Di Worship on the West Coast of Peninsular Malaysia
by Xiang Li, Siew Kian Ong and Danny Tze Ken Wong
Religions 2025, 16(10), 1303; https://doi.org/10.3390/rel16101303 - 14 Oct 2025
Viewed by 647
Abstract
This multidisciplinary study investigates the enduring vitality of Guan Di worship on Peninsular Malaysia’s West Coast by proposing and systematically testing ‘Interpretive Malleability’ as a core explanatory mechanism. This is achieved through an integrated methodology combining historical anthropology, GIS spatial data, and a [...] Read more.
This multidisciplinary study investigates the enduring vitality of Guan Di worship on Peninsular Malaysia’s West Coast by proposing and systematically testing ‘Interpretive Malleability’ as a core explanatory mechanism. This is achieved through an integrated methodology combining historical anthropology, GIS spatial data, and a dual comparative analysis. By examining cases across different regions and historical periods, this analysis, both synchronic and diachronic, assesses how the mechanism operates in varied contexts. The study defines ‘Interpretive Malleability’ as a two-part process: an ‘Inherent Potential’ within the symbol, rooted in the ‘Persistence of the Human Prototype’, and a ‘Local Generative Process’ activated by local actors. Findings reveal that the uniqueness and vitality of Guan Di’s cult are forged in practice-oriented domains through the creative agency of its followers. Ultimately, this study offers a mechanism-based, agency-centered framework for understanding religious resilience, highlighting the dynamic interplay between a symbol’s intrinsic structure and local creative engagement. Full article
(This article belongs to the Special Issue Religion and Creativity)
Show Figures

Figure 1

13 pages, 8649 KB  
Article
Negative Pressure Wound Therapy in the Treatment of Complicated Wounds of the Foot and Lower Limb in Diabetic Patients: A Retrospective Case Series
by Octavian Mihalache, Laurentiu Simion, Horia Doran, Andra Bontea Bîrligea, Dan Cristian Luca, Elena Chitoran, Florin Bobircă, Petronel Mustățea and Traian Pătrașcu
J. Clin. Med. 2025, 14(20), 7193; https://doi.org/10.3390/jcm14207193 - 12 Oct 2025
Viewed by 586
Abstract
Background: Diabetes-related foot diseases represent a global health problem because of the associated complications, the risk of amputation, and the economic burden on health systems. Negative pressure wound therapy (NPWT) is a technique that uses sub-atmospheric pressure to help promote wound healing [...] Read more.
Background: Diabetes-related foot diseases represent a global health problem because of the associated complications, the risk of amputation, and the economic burden on health systems. Negative pressure wound therapy (NPWT) is a technique that uses sub-atmospheric pressure to help promote wound healing by reducing the inflammatory exudate while keeping the wound moist, inhibiting bacterial growth, and promoting the formation of granulation tissue. Objective: This study aimed to assess the effectiveness of NPWT in preventing major amputation in diabetic patients with complicated foot or lower limb infections and to contextualize the results through a review of the existing literature. Materials and methods: We conducted a retrospective study at the First Surgical Department of “Dr. I. Cantacuzino” Clinical Hospital in Bucharest, Romania, over a 15-year period, including 30 consecutive adult patients with diabetes and soft tissue foot or lower limb infections treated with NPWT. Patients with non-diabetic ulcers, incomplete medical data, or aged under 18 were excluded. All patients underwent initial surgical debridement, minor amputation, or drainage procedures, followed by the application of NPWT using a standard protocol. Dressings were changed every 2–4 days for a total of 7–10 days. Antibiotic therapy was adapted according to the culture results. The primary outcome was limb preservation, defined as avoidance of major amputation. Secondary outcomes included in-hospital mortality and wound status at discharge. Results: NPWT was associated with a favorable outcome in 24 patients (80%), defined by wound granulation or healing without the need for major amputation. Five patients (16.6%) underwent major amputation because of failure of the primary lesion treatment, and one patient died. No statistically significant association was observed between the outcomes and standard classification scores (WIFI, IWGDF, and TPI). A comprehensive literature review helped to integrate these findings into the existing pool of knowledge. Conclusions: NPWT may support limb preservation in selected diabetic foot cases. While the retrospective design and the small sample size of the study limit generalizability, these results reinforce the need for further controlled studies to evaluate NPWT in real-life clinical settings. The correct use of NPWT combined with etiological treatment may offer a maximum chance to avoid major amputation in patients with diabetes-related foot diseases. Full article
(This article belongs to the Section Endocrinology & Metabolism)
Show Figures

Figure 1

24 pages, 3777 KB  
Article
Study on a Fault Diagnosis Method for Heterogeneous Chiller Units Based on Transfer Learning
by Qiaolian Feng, Yongbao Liu, Yanfei Li, Guanghui Chang, Xiao Liang, Yongsheng Su and Gelin Cao
Entropy 2025, 27(10), 1049; https://doi.org/10.3390/e27101049 - 9 Oct 2025
Viewed by 261
Abstract
As the core refrigeration equipment in cooling systems, the operational state of chiller units is crucial for ship support, equipment cooling, and mission stability. However, because of their sensitivity and the complexity of operating environments, obtaining large volumes of complete, fault-labeled data is [...] Read more.
As the core refrigeration equipment in cooling systems, the operational state of chiller units is crucial for ship support, equipment cooling, and mission stability. However, because of their sensitivity and the complexity of operating environments, obtaining large volumes of complete, fault-labeled data is difficult in practical engineering appli-cations. This limitation makes it challenging for traditional data-driven approaches to deliver accurate fault diagnoses. Furthermore, data collected from different devices or under varying operating conditions often differ significantly in both feature dimensions and distributions, i.e., data heterogeneity, which further complicates model transfer. To address these challenges, this study proposes a deep transfer learning–based fault di-agnosis method designed to leverage abundant knowledge from the source domain while adaptively learning features of the target domain. Given the persistent difficulties in collecting sufficient high-quality labeled fault data, traditional data-driven models continue to face restricted diagnostic performance on target equipment. At the same time, data heterogeneity across devices or operating conditions intensifies the challenge of cross-domain knowledge transfer. To overcome these issues, this study develops a heterogeneous transfer learning method that integrates a dual-channel autoencoder, domain adversarial training, and pseudo-label self-training. This combination enables precise small-sample knowledge transfer from the source to the target domain. Specifi-cally, the dual-channel autoencoder is first applied to align heterogeneous feature di-mensions. Then, a Gradient Reversal Layer (GRL) and a domain discriminator are in-troduced to extract domain-invariant features. In parallel, high-confidence pseu-do-labeled samples from the target domain are incorporated into joint training to im-prove generalization and robustness. Experimental results confirm that the method achieves high fault diagnosis accuracy in typical industrial application scenarios, ena-bling effective identification of common faults in various types of chiller units under conventional operating conditions, the proposed method achieves higher accuracy and F1-scores in multi-class fault diagnosis tasks compared with both traditional approaches and existing transfer learning methods. These findings provide a novel perspective for advancing the intelligent operation and maintenance of chiller units. Full article
Show Figures

Figure 1

22 pages, 609 KB  
Article
Risk Factors for Treatment Failure of Drug-Susceptible Pulmonary Tuberculosis in Lithuania over 22 Years
by Karolina Kėvelaitienė, Roma Puronaitė, Valerija Edita Davidavičienė, Birutė Nakčerienė and Edvardas Danila
Medicina 2025, 61(10), 1805; https://doi.org/10.3390/medicina61101805 - 8 Oct 2025
Viewed by 401
Abstract
Background and Objectives: This study aimed to evaluate the treatment outcomes of adults with pulmonary drug-susceptible tuberculosis (DS-TB) in Lithuania over 22 years, and to examine associations between treatment outcomes, various risk factors, and temporal trends. Materials and Methods: A retrospective [...] Read more.
Background and Objectives: This study aimed to evaluate the treatment outcomes of adults with pulmonary drug-susceptible tuberculosis (DS-TB) in Lithuania over 22 years, and to examine associations between treatment outcomes, various risk factors, and temporal trends. Materials and Methods: A retrospective cohort analysis was conducted using data from the National Tuberculosis Information System from 2000 to 2021. A total of 18,697 adult patients with DS-TB were included. Patients were grouped into three time periods: Period I (2000–2007), Period II (2008–2015), and Period III (2016–2021). Treatment outcomes were categorized as successful (treatment completed with recovery) or unsuccessful (patients who encountered treatment failure, died during treatment, or converted to drug-resistant tuberculosis). Associations with individual risk factors, including smoking, alcohol use, comorbidities, and sociodemographic variables, were analyzed. Results: Treatment success rates improved steadily across the study periods: 82.3% in Period I, 84.4% in Period II, and 87.6% in Period III. Mortality rates declined over time but remained substantial: 17.1%, 15.2%, and 12.0% in Periods I, II, and III, respectively. Non-lethal treatment failures decreased slightly (0.6%, 0.4%, and 0.4%). Multivariate analysis identified significant associations between treatment failure and multiple risk factors, including low BMI, male gender, unemployment, homelessness, smoking, alcohol and substance use, and comorbid conditions such as cancer, cardiovascular disease, chronic lung disease, diabetes mellitus, HIV, and renal failure. Conclusions: Treatment outcomes for DS-TB in Lithuania have improved over the past two decades; however, certain modifiable risk factors—such as low BMI, homelessness, substance use, and comorbidities—remain strongly linked to treatment failure. To further improve outcomes, targeted interventions such as nutritional support, housing programs, and integrated addiction services should be prioritized for high-risk groups within national TB control efforts. Full article
(This article belongs to the Section Pulmonology)
Show Figures

Figure 1

14 pages, 3571 KB  
Article
Advances in Magnetic UAV Sensing: A Comparative Study of the MagNimbus and MagArrow Magnetometers
by Filippo Accomando, Andrea Barone, Francesco Mercogliano, Maurizio Milano, Andrea Vitale, Raffaele Castaldo and Pietro Tizzani
Sensors 2025, 25(19), 6076; https://doi.org/10.3390/s25196076 - 2 Oct 2025
Viewed by 852
Abstract
The integration of miniaturized magnetometers with Unmanned Aerial Vehicles (UAVs) has revolutionized magnetic surveying, offering flexible, high-resolution, and cost-effective solutions for geophysical applications also in remote areas. This study presents a comparative analysis of two configurations using UAV-borne scalar magnetometers through several surveys [...] Read more.
The integration of miniaturized magnetometers with Unmanned Aerial Vehicles (UAVs) has revolutionized magnetic surveying, offering flexible, high-resolution, and cost-effective solutions for geophysical applications also in remote areas. This study presents a comparative analysis of two configurations using UAV-borne scalar magnetometers through several surveys conducted in the Altopiano di Verteglia (Southern Italy), chosen as a test-site since buried pipes are present. The two systems differ significantly in sensor–platform arrangement, noise sensitivity, and flight configuration. Specifically, the first employs the MagNimbus magnetometer with two sensors rigidly attached on two masts at fixed distances, respectively, above and below the UAV, enabling the vertical gradient estimation while increasing noise due to proximity to the platform. The second involves the use of the MagArrow magnetometer suspended at 3 m below the UAV through non-rigid ropes, which benefits from minimal electromagnetic interference but suffers from oscillation-related instability. The retrieved magnetic anomaly maps effectively indicate the location and orientation of buried pipes within the studied area. Our comparative analysis emphasizes the trade-offs between the two systems: the MagNimbus-based configuration offers greater stability and operational efficiency, whereas the MagArrow-based one provides cleaner signals, which deteriorate with the vertical gradient computation. This work underscores the need to optimize UAV-magnetometer configurations based on environmental, operational, and survey-specific constraints to maximize data quality in drone-borne magnetic investigations. Full article
(This article belongs to the Special Issue Intelligent Sensor Systems in Unmanned Aerial Vehicles)
Show Figures

Figure 1

23 pages, 1018 KB  
Review
Gender and Allergy: Mechanisms, Clinical Phenotypes, and Therapeutic Response—A Position Paper from the Società Italiana di Allergologia, Asma ed Immunologia Clinica (SIAAIC)
by Maria Teresa Ventura, Antonio Francesco Maria Giuliano, Elisa Boni, Luisa Brussino, Rosalba Buquicchio, Mariaelisabetta Conte, Maria Teresa Costantino, Maria Angiola Crivellaro, Irene Maria Rita Giuliani, Francesca Losa, Stefania Nicola, Paola Parronchi, Silvia Peveri, Erminia Ridolo, Paola Triggianese and Vincenzo Patella
Int. J. Mol. Sci. 2025, 26(19), 9605; https://doi.org/10.3390/ijms26199605 - 1 Oct 2025
Viewed by 810
Abstract
Sex and gender play a critical role in allergic diseases, influencing immune response, clinical phenotypes, treatment strategies, outcomes, and health-related quality of life. Despite mounting evidence across multiple studies examining sex/gender differences in a multitude of allergic diseases, most address isolated conditions, not [...] Read more.
Sex and gender play a critical role in allergic diseases, influencing immune response, clinical phenotypes, treatment strategies, outcomes, and health-related quality of life. Despite mounting evidence across multiple studies examining sex/gender differences in a multitude of allergic diseases, most address isolated conditions, not taking into consideration the vast interplay of hormonal, genetic, immunological, and sociocultural factors and their unique consequences for clinicians and researchers. With this position paper, we aim to assess currently available evidence on the sex- and gender-specific characteristics of the most common allergic diseases, providing an overview of present knowledge and future areas of improvement for clinicians and researchers. This position paper was developed by the Società Italiana di Allergologia, Asma ed Immunologia Clinica (SIAAIC): a panel of experts who conducted a literature review focusing on sex and gender differences across major allergic diseases. A consensus-based approach was employed to assess the immunological, clinical, and therapeutic implications of available evidence, offering a recommendation for researchers and clinicians alike. Data highlights marked differences driven by sex and gender in disease prevalence, immune pathways, clinical phenotype and severity, as well as therapeutic outcomes. Female patients appear to show a higher prevalence of Th2-driven ailments, autoimmune overlap, and allergic drug reactions, whereas males are more likely to experience fatal anaphylaxis and severe mastocytosis. Sex hormones can modulate multiple immune pathways leading to mast cell activation, antibody production, and cytokine expression, thus contributing to divergent disease trajectories. In conclusion, sex and gender are a key determinant in allergic diseases, and their integration in future research is essential to develop a tailored approach to treatment. Efforts should prioritise the identification of sex- and gender-specific biomarkers, therapeutic strategies, and equitable access to healthcare services. A sex- and gender-aware approach could potentially improve outcomes, optimise treatment strategies, and address current gaps in allergy practice. Full article
(This article belongs to the Section Molecular Immunology)
Show Figures

Figure 1

29 pages, 4141 KB  
Article
Integrating Structured Time-Series Modeling and Ensemble Learning for Strategic Performance Forecasting
by Liqing Tang, Shuxin Wang, Jintian Ji, Siyuan Yin, Robail Yasrab and Chao Zhou
Algorithms 2025, 18(10), 611; https://doi.org/10.3390/a18100611 - 29 Sep 2025
Viewed by 309
Abstract
Forecasting outcomes in high-stakes competitive spectacles like the Olympic Games, World Cups, and professional league championships has grown increasingly vital, directly impacting strategic planning, resource allocation, and performance optimization across a multitude of fields. However, accurate forecasting remains challenging due to complex, nonlinear [...] Read more.
Forecasting outcomes in high-stakes competitive spectacles like the Olympic Games, World Cups, and professional league championships has grown increasingly vital, directly impacting strategic planning, resource allocation, and performance optimization across a multitude of fields. However, accurate forecasting remains challenging due to complex, nonlinear interactions inherent in high-dimensional time-series data, further complicated by socioeconomic indicators, historical influences, and host-country advantages. In this study, we propose a comprehensive forecasting framework integrating structured time-series modeling with ensemble learning. We extract key structural features via two novel indices: the Advantage Index (measuring a competitor’s dominance in specific areas) and the Herfindahl Index (quantifying performance outcome concentration). We also evaluate host-country advantage using a Difference-in-Differences (DiD) approach. Leveraging these insights, we develop a dual-branch predictive model combining an Attention-augmented Long Short-Term Memory (Attention-LSTM) network and a Random Forest classifier. Attention-LSTM captures long-term dependencies and dynamic patterns in structured temporal data, while Random Forest handles predictions for unrecognized contenders, addressing zero-inflation issues. Extensive stability and comparative analyses demonstrate that our model outperforms traditional and state-of-the-art methods, exhibiting strong resilience to input perturbations, consistent performance across multiple runs, and appropriate sensitivity to key features. Our key contributions include the development of a novel integrated forecasting framework, the introduction of two innovative structural indices for competitive dynamics analysis, and the demonstration of robust predictive performance that bridges technical innovation with practical strategic application. Finally, we transform our modeling insights into actionable strategic insights. This translation is powered by interpretable feature importance rankings and stability analysis that rigorously validate the robustness of key predictors. These insights apply across multiple dimensions—encompassing advantage assessment, resource distribution, strategic simulation, and breakthrough potential identification—providing comprehensive decision support for strategic planners and policymakers navigating competitive environments. Full article
(This article belongs to the Topic Applications of NLP, AI, and ML in Software Engineering)
Show Figures

Figure 1

36 pages, 5130 KB  
Article
SecureEdge-MedChain: A Post-Quantum Blockchain and Federated Learning Framework for Real-Time Predictive Diagnostics in IoMT
by Sivasubramanian Ravisankar and Rajagopal Maheswar
Sensors 2025, 25(19), 5988; https://doi.org/10.3390/s25195988 - 27 Sep 2025
Viewed by 736
Abstract
The burgeoning Internet of Medical Things (IoMT) offers unprecedented opportunities for real-time patient monitoring and predictive diagnostics, yet the current systems struggle with scalability, data confidentiality against quantum threats, and real-time privacy-preserving intelligence. This paper introduces Med-Q Ledger, a novel, multi-layered framework [...] Read more.
The burgeoning Internet of Medical Things (IoMT) offers unprecedented opportunities for real-time patient monitoring and predictive diagnostics, yet the current systems struggle with scalability, data confidentiality against quantum threats, and real-time privacy-preserving intelligence. This paper introduces Med-Q Ledger, a novel, multi-layered framework designed to overcome these critical limitations in the Medical IoT domain. Med-Q Ledger integrates a permissioned Hyperledger Fabric for transactional integrity with a scalable Holochain Distributed Hash Table for high-volume telemetry, achieving horizontal scalability and sub-second commit times. To fortify long-term data security, the framework incorporates post-quantum cryptography (PQC), specifically CRYSTALS-Di lithium signatures and Kyber Key Encapsulation Mechanisms. Real-time, privacy-preserving intelligence is delivered through an edge-based federated learning (FL) model, utilizing lightweight autoencoders for anomaly detection on encrypted gradients. We validate Med-Q Ledger’s efficacy through a critical application: the prediction of intestinal complications like necrotizing enterocolitis (NEC) in preterm infants, a condition frequently necessitating emergency colostomy. By processing physiological data from maternal wearable sensors and infant intestinal images, our integrated Random Forest model demonstrates superior performance in predicting colostomy necessity. Experimental evaluations reveal a throughput of approximately 3400 transactions per second (TPS) with ~180 ms end-to-end latency, a >95% anomaly detection rate with <2% false positives, and an 11% computational overhead for PQC on resource-constrained devices. Furthermore, our results show a 0.90 F1-score for colostomy prediction, a 25% reduction in emergency surgeries, and 31% lower energy consumption compared to MQTT baselines. Med-Q Ledger sets a new benchmark for secure, high-performance, and privacy-preserving IoMT analytics, offering a robust blueprint for next-generation healthcare deployments. Full article
(This article belongs to the Section Internet of Things)
Show Figures

Figure 1

31 pages, 2653 KB  
Article
A Machine Learning and Econometric Framework for Credibility-Aware AI Adoption Measurement and Macroeconomic Impact Assessment in the Energy Sector
by Adriana AnaMaria Davidescu, Marina-Diana Agafiței, Mihai Gheorghe and Vasile Alecsandru Strat
Mathematics 2025, 13(19), 3075; https://doi.org/10.3390/math13193075 - 24 Sep 2025
Viewed by 577
Abstract
Artificial intelligence (AI) adoption in strategic sectors such as energy is often framed in optimistic narratives, yet its actual economic contribution remains under-quantified. This study proposes a novel, multi-stage methodology at the intersection of machine learning, statistics, and big data analytics to bridge [...] Read more.
Artificial intelligence (AI) adoption in strategic sectors such as energy is often framed in optimistic narratives, yet its actual economic contribution remains under-quantified. This study proposes a novel, multi-stage methodology at the intersection of machine learning, statistics, and big data analytics to bridge this gap. First, we construct a media-derived AI Adoption Score using natural language processing (NLP) techniques, including dictionary-based keyword extraction, sentiment analysis, and zero-shot classification, applied to a large corpus of firm-related news and scientific publications. To enhance reliability, we introduce a Misinformation Bias Score (MBS)—developed via zero-shot classification and named entity recognition—to penalise speculative or biased reporting, yielding a credibility-adjusted adoption metric. Using these scores, we classify firms and apply a Fixed Effects Difference-in-Differences (FE DiD) econometric model to estimate the causal effect of AI adoption on turnover. Finally, we scale firm-level results to the macroeconomic level via a Leontief Input–Output model, quantifying direct, indirect, and induced contributions to GDP and employment. Results show that AI adoption in Romania’s energy sector accounts for up to 42.8% of adopter turnover, contributing 3.54% to national GDP in 2023 and yielding a net employment gain of over 65,000 jobs, despite direct labour displacement. By integrating machine learning-based text analytics, statistical causal inference, and big data-driven macroeconomic modelling, this study delivers a replicable framework for measuring credible AI adoption and its economy-wide impacts, offering valuable insights for policymakers and researchers in digital transformation, energy economics, and sustainable development. Full article
(This article belongs to the Special Issue Machine Learning, Statistics and Big Data, 2nd Edition)
Show Figures

Figure 1

21 pages, 1786 KB  
Article
Valuable Prognostic Role of Disability, Pain, Anxiety, and Depression Scales in Instrumented Lumbar Spine Surgery for Degenerative Pathology: The SAP-LD Study
by Anita Simonini, Pier Paolo Panciani, Riccardo Bergomi, Giorgio Saraceno, Carlo Brembilla, Gabriele Capo, Nicola Montemurro, Claudio Rossi, Edoardo Agosti, Linda Gritti, Gennaro Salierno, Marco Maria Fontanella and Luca Zanin
Brain Sci. 2025, 15(10), 1035; https://doi.org/10.3390/brainsci15101035 - 24 Sep 2025
Viewed by 371
Abstract
Background: Degenerative lumbar spine disease is a prevalent cause of chronic low back pain that significantly impairs daily function and quality of life. While conservative management is the first line of treatment, many patients ultimately require instrumented lumbar spine surgery. However, postoperative outcomes [...] Read more.
Background: Degenerative lumbar spine disease is a prevalent cause of chronic low back pain that significantly impairs daily function and quality of life. While conservative management is the first line of treatment, many patients ultimately require instrumented lumbar spine surgery. However, postoperative outcomes vary considerably, with emerging evidence suggesting that preoperative psychological factors such as anxiety, depression, and pain catastrophizing may influence recovery. The SAP-LD (Scale for Anxiety and Pain in Lumbar Degeneration) study was designed to assess the prognostic role of these psychological and physical parameters in surgical outcomes. Methods: This prospective observational study enrolled 70 adult patients with degenerative lumbar spine pathology scheduled for instrumented surgical treatment at the University of Brescia and ASST Spedali Civili di Brescia between March and December 2024. Preoperative assessments included demographic, clinical, and radiologic data along with validated scales: the Oswestry Disability Index (ODI), 36-Item Short Form Health Survey (SF-36), Visual Analogue Scale (VAS), Pain Catastrophizing Scale (PCS), and Hospital Anxiety and Depression Scale (HADS). Follow-up evaluations were performed at 45 days and at 6 months, and statistical analyses were conducted using correlation tests, ANOVA, and regression modeling. Results: The demographic analysis of the 70 enrolled patients shows a balanced gender distribution (38 females, 34 males) with a mean age of 61 years (range 23–81). The educational level distribution indicates that the majority of patients (44.29%) have a secondary education level, while 35.71% have a tertiary education level. Regarding employment status, 50% of the patients are retired or not working. Patients with clinically significant anxiety and/or depression showed higher levels of perceived pain, pain catastrophizing, and disability at baseline. These patients reported significantly worse scores on the Visual Analogue Scale (VAS), Pain Catastrophizing Scale (PCS), and Oswestry Disability Index (ODI). The Oswestry Disability Index (ODI) demonstrates a clinically significant improvement (reduction) in disability between the preoperative period (t0) and the 45-day follow-up (t2), with the median decreasing from 39.00 to 13.00. However, there is a partial regression at the 6-month follow-up (t3), with the median increasing to 27.00. For the SF-36 Health Survey, the General Health subscale shows an improvement between t0 and t2 (median increasing from 55.00 to 60.00), followed by a slight decrease at t3 (median 55.00). Similar patterns are observed in most other subscales, with initial improvement followed by partial regression. The Pain Catastrophizing Scale (PCS) shows a substantial reduction in catastrophizing between t0 and t2 (median decreasing from 16.00 to 3.00), followed by an increase at t3 (median 11.00), though still below baseline levels. Pain intensity as measured by the Visual Analogue Scale (VAS) shows a significant reduction at t2 (median decreasing from 5.00 to 3.00), but increases again at t3 (median 6.00), even exceeding the preoperative level. For the Hospital Anxiety and Depression Scale (HADS), no significant differences were observed across time points, with values indicating mild symptoms throughout the study period. Correlation analyses confirmed that higher preoperative anxiety and depression scores were predictive of poorer postoperative outcomes. Specifically, higher HADS scores at baseline are associated with higher ODI scores (increased disability) at all time points (p = 0.002), higher VAS scores (increased pain) at all time points (p = 0.015), and lower scores on SF-36 subscales, particularly Emotional Well-being (p = 0.00023) and Social Functioning (p = 0.002). Higher PCS scores at baseline are associated with higher ODI scores at all time points (p = 0.001), higher VAS scores at all time points (p = 0.008), and lower scores on SF-36 subscales, particularly Pain (p = 0.00023) and Physical Functioning (p = 0.04254). The mixed linear models analysis confirms these findings, showing that the ODI score decreases significantly between t0 and t2 (p = 0.00023) and increases between t2 and t3, though this increase is not statistically significant (p = 0.079). For VAS scores, there is a significant decrease between t0 and t2 (p = 0.00023) and a significant increase between t2 and t3 (p = 0.04254). Patients with elevated preoperative HADS scores tended to have slower recovery trajectories and reported lower satisfaction levels. These findings reinforce the prognostic value of psychological assessments in spine surgery and suggest that targeted psychological interventions could improve patient outcomes. Conclusions: By identifying psychological predictors of postoperative recovery, this study underscores the importance of integrating preoperative psychological screening into routine clinical practice. The results suggest that a multidisciplinary approach, including both surgical and psychological care, could enhance long-term functional outcomes and quality of life for patients undergoing instrumented lumbar spine surgery. Full article
(This article belongs to the Special Issue Novel Techniques in Spine Neurosurgery)
Show Figures

Figure 1

25 pages, 3812 KB  
Article
Seismic Vulnerability Assessment and Prioritization of Masonry Railway Tunnels: A Case Study
by Yaser Hosseini, Reza Karami Mohammadi and Tony Y. Yang
Infrastructures 2025, 10(10), 254; https://doi.org/10.3390/infrastructures10100254 - 23 Sep 2025
Viewed by 474
Abstract
Assessing seismic vulnerability and prioritizing railway tunnels for seismic rehabilitation are critical components of railway infrastructure management, especially in seismically active regions. This study focuses on a railway network in Northwest Iran, consisting of 103 old masonry rock tunnels. The vulnerability of these [...] Read more.
Assessing seismic vulnerability and prioritizing railway tunnels for seismic rehabilitation are critical components of railway infrastructure management, especially in seismically active regions. This study focuses on a railway network in Northwest Iran, consisting of 103 old masonry rock tunnels. The vulnerability of these tunnels is evaluated under 12 active faults as seismic sources. Fragility curves derived from the HAZUS methodology estimate the probability of various damage states under seismic intensities, including peak ground acceleration (PGA) and peak ground displacement (PGD). The expected values of the damage states are computed as the damage index (DI) to measure the severity of damage. A normalized prioritization index (NPI) is proposed, considering seismic vulnerability and life cycle damages in tunnel prioritizing. Finally, a detailed prioritization is provided in four classes. The results indicate that 10% of the tunnels are classified as priority, 33% as second priority, 40% as third priority, and 17% as fourth priority. This prioritization is necessary when there are budget limitations and it is not possible to retrofit all tunnels simultaneously. The main contribution of this study is the development of an integrated, data-driven framework for prioritizing the seismic rehabilitation of aging masonry railway tunnels, combining fragility-based vulnerability assessment with life-cycle damage considerations in a high-risk and data-limited region. The framework outlined in this study enables decision-making organizations to efficiently prioritize the tunnels based on vulnerability, which helps to increase seismic resilience. Full article
Show Figures

Figure 1

21 pages, 1847 KB  
Article
Development and Validation of an Integrated HIV/STI, and Pregnancy Prevention Programme: Improving Adolescent Sexual Health Outcomes
by Mukovhe Rammela and Lufuno Makhado
Trop. Med. Infect. Dis. 2025, 10(9), 273; https://doi.org/10.3390/tropicalmed10090273 - 22 Sep 2025
Viewed by 556
Abstract
In developing countries, adolescent girls and young women (AGYW) continue to experience high rates of unintended pregnancy and sexually transmitted infections (STIs), including Human Immunodeficiency Virus (HIV). Several healthcare services are available at the primary level of healthcare to address the sexual and [...] Read more.
In developing countries, adolescent girls and young women (AGYW) continue to experience high rates of unintended pregnancy and sexually transmitted infections (STIs), including Human Immunodeficiency Virus (HIV). Several healthcare services are available at the primary level of healthcare to address the sexual and reproductive needs of adolescents in South Africa. Healthcare providers often face challenges such as limited resources, inadequate funds, and inadequate training, which hinder their ability to provide integrated care. Furthermore, cultural stigma and a lack of privacy prevent adolescents from seeking care. In response to increasing international calls for developing and implementing integrated person-centered care, which addresses both quality and access to care, this paper aims to develop and validate an integrated HIV/STI, and pregnancy prevention program for adolescent girls and young women in the Vhembe District of Limpopo. Multiphase mixed methods were employed in this study. This study consisted of three interconnected phases. As part of phase 1 of this study, a comprehensive literature review was conducted. In phase 2, an empirical study conducted using a concurrent triangulation strategy to collect and analyze both qualitative and quantitative data as a form of confirmation, dis-confirmation, cross-validation or corroboration of the findings. Consequently, a conceptual framework was developed using qualitative and quantitative analysis by merging, comparing, and interpreting the results. The findings of phase 2 interface were analyzed using the Political, Environmental, Social, and Technological (PEST) and Strength, Weakness, Opportunity, and Threat (SWOT) analyses. Additionally, the outcomes of the Logical Framework Analyses (LFA) informed the development of an integrated programme aimed at preventing HIV, STIs, and teenage pregnancy. Several stakeholders and experts (n = 35) were consulted as part of the Reduce the Risk (RTR) Coalition to validate the proposed integrated programme with an average of 94.3% on acceptability, feasibility, and appropriateness. In the Vhembe District of Limpopo province, there has been no published study that has developed an integrated HIV, STIs, and pregnancy prevention programme to improve the sexual health outcomes of adolescent girls and young women. Full article
Show Figures

Figure 1

Back to TopTop