Sign in to use this feature.

Years

Between: -

Subjects

remove_circle_outline
remove_circle_outline
remove_circle_outline
remove_circle_outline
remove_circle_outline
remove_circle_outline
remove_circle_outline
remove_circle_outline
remove_circle_outline

Journals

Article Types

Countries / Regions

Search Results (14)

Search Parameters:
Keywords = cycloastragenol

Order results
Result details
Results per page
Select all
Export citation of selected articles as:
17 pages, 3779 KB  
Article
Cycloastragenol Improves Fatty Acid Metabolism Through NHR-49/FAT-7 Suppression and Potent AAK-2 Activation in Caenorhabditis elegans Obesity Model
by Liliya V. Mihaylova, Martina S. Savova, Monika N. Todorova, Valeria Tonova, Biser K. Binev and Milen I. Georgiev
Int. J. Mol. Sci. 2026, 27(2), 772; https://doi.org/10.3390/ijms27020772 - 13 Jan 2026
Abstract
Obesity is among the top contributing factors for non-communicable chronic disease development and has attained menacing global proportions, affecting approximately one of eight adults. Phytochemicals that support energy metabolism and prevent obesity development have been the subject of intense research endeavors over the [...] Read more.
Obesity is among the top contributing factors for non-communicable chronic disease development and has attained menacing global proportions, affecting approximately one of eight adults. Phytochemicals that support energy metabolism and prevent obesity development have been the subject of intense research endeavors over the past several decades. Cycloastragenol is a natural triterpenoid compound and aglycon of astragaloside IV, known for activating telomerase and mitigating cellular aging. Here, we aim to characterize the effect of cycloastragenol on lipid metabolism in a glucose-induced obesity model in Caenorhabditis elegans. We assessed the changes in the body length, width, and area in C. elegans maintained under elevated glucose through automated WormLab system. Lipid accumulation in the presence of either cycloastragenol (100 μM) or orlistat (12 μM), used as a positive anti-obesity control drug, was quantified through Nile Red fluorescent staining. Furthermore, we evaluated the changes in key energy metabolism molecular players in GFP-reporter transgenic strains. Our results revealed that cycloastragenol treatment decreased mean body area and reduced lipid accumulation in the C. elegans glucose-induced model. The mechanistic data indicated that cycloastragenol suppresses the nuclear hormone receptor family member NHR-49 and the delta(9)-fatty-acid desaturase 7 (FAT-7) enzyme, and activates the 5′-AMP-activated protein kinase catalytic subunit alpha-2 (AAK-2) and the protein skinhead 1 (SKN-1) signaling. Collectively, our findings highlight that cycloastragenol reprograms lipid metabolism by down-regulating the insulin-like receptor (daf-2)/phosphatidylinositol 3-kinase (age-1)/NHR-49 signaling while simultaneously enhancing the activity of the AAK-2/NAD-dependent protein deacetylase (SIR-2.1) pathway. The anti-obesogenic potential of cycloastragenol rationalizes further validation in the context of metabolic diseases and obesity management. Full article
(This article belongs to the Special Issue Molecular Mechanisms of Obesity and Metabolic Diseases)
Show Figures

Figure 1

15 pages, 1482 KB  
Review
Targeting Telomere Shortening in Vascular Aging and Atherosclerosis: Therapeutic Promise of Astragalus membranaceus
by Paola Canale and Maria Grazia Andreassi
J. Cardiovasc. Dev. Dis. 2025, 12(9), 341; https://doi.org/10.3390/jcdd12090341 - 4 Sep 2025
Viewed by 5039
Abstract
Telomere dysfunction has emerged as a pivotal contributor to vascular senescence, a fundamental process in the pathogenesis of age-related cardiovascular diseases such as atherosclerosis. This connection underscores the therapeutic potential of targeting telomere biology to prevent or mitigate the progression of vascular aging. [...] Read more.
Telomere dysfunction has emerged as a pivotal contributor to vascular senescence, a fundamental process in the pathogenesis of age-related cardiovascular diseases such as atherosclerosis. This connection underscores the therapeutic potential of targeting telomere biology to prevent or mitigate the progression of vascular aging. In this context, Astragalus membranaceus and its bioactive constituents, including astragaloside IV, cycloastragenol, and the commercial telomerase activator TA-65, demonstrate significant promise in attenuating vascular aging and atherosclerotic disease. These compounds exert a range of pleiotropic effects, including anti-inflammatory, antioxidant, endothelial-protective, and lipid-modulating actions, while also modulating telomerase activity and supporting telomere maintenance. This review provides an overview of the mechanistic basis underlying the anti-atherosclerotic effects of Astragalus-derived compounds and underscores critical key knowledge gaps. It also outlines future research directions necessary to validate their efficacy and therapeutic potential in the prevention and treatment of atherosclerosis and other age-related vascular disorders. Full article
(This article belongs to the Section Basic and Translational Cardiovascular Research)
Show Figures

Graphical abstract

14 pages, 1695 KB  
Article
Using UPLC-LTQ-Orbitrap-MS and HPLC-CAD to Identify Impurities in Cycloastragenol, Which Is a Pre-Clinical Candidate for COPD
by Feng Zhu, Xiao Zhang, Bing-Yuan Du, Xiang-Xia Zhu, Gui-Fang Zhao, Ying Sun, Qing-Qiang Yao, Hong-Bao Liang, Jing-Chun Yao, Zhong Liu, Gui-Min Zhang and Guo-Fei Qin
Molecules 2023, 28(17), 6382; https://doi.org/10.3390/molecules28176382 - 31 Aug 2023
Cited by 1 | Viewed by 2606
Abstract
Chronic obstructive pulmonary disease (COPD) is a highly prevalent disease that has become the third leading cause of death worldwide. Cycloastragenol (CAG), which is the genuine sapogenin of the main active triterpene saponins in Astragali radix, is a bioavailable pre-clinical candidate for [...] Read more.
Chronic obstructive pulmonary disease (COPD) is a highly prevalent disease that has become the third leading cause of death worldwide. Cycloastragenol (CAG), which is the genuine sapogenin of the main active triterpene saponins in Astragali radix, is a bioavailable pre-clinical candidate for chronic obstructive pulmonary disease (COPD), and it was investigated in our previous study. In order to progress medical research, it was first efficiently produced on a 2.5-kg scale via Smith degradation from astragaloside IV (AS-IV). Simultaneously, since the impurity profiling of a drug is critical for performing CMC documentation in pre-clinical development, a study on impurities was carried out. As these structures do not contain chromophores and possess weak UV absorption characteristics, HPLC-CAD and UPLC-LTQ-Orbitrap-MS were employed to carry out the quality control of the impurities. Then, column chromatography (CC), preparative thin-layer chromatography (PTLC), and crystallization led to the identification of 15 impurities from CAG API. Among these impurities, compounds 1, 4, 9, 10, 14, and 15 were elucidated via spectroscopic analysis, and 23, 58, and 1113 were putatively identified. Interestingly, the new compounds 9 and 14 were rare 10, 19-secocycloartane triterpenoids that displayed certain anti-inflammatory activities against LPS-induced lymphocyte cells and CSE-induced MLE-12 cells. Additionally, a plausible structural transformation pathway of the degradation compounds from CAG or AS IV was proposed. The information obtained will provide a material basis to carry out the quality control and clinical safety assurance of API and related prescriptions. Reasonable guidance will also be provided regarding the compounds with weak UV absorption characteristics. Full article
Show Figures

Figure 1

16 pages, 12959 KB  
Article
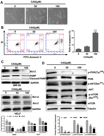
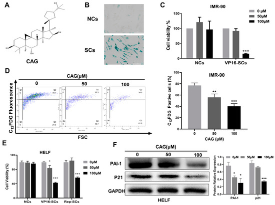
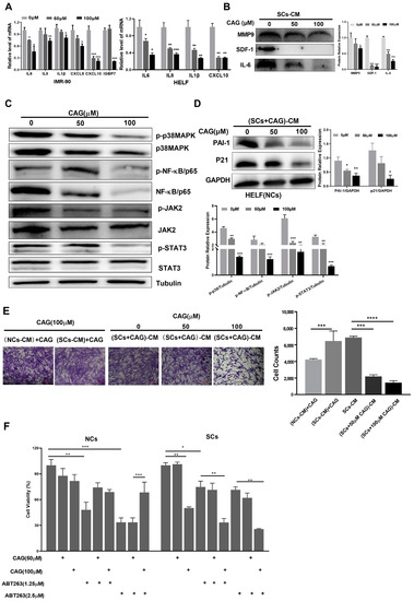
Cycloastragenol: A Novel Senolytic Agent That Induces Senescent Cell Apoptosis and Restores Physical Function in TBI-Aged Mice
by Yanghuan Zhang, Dongxiao Gao, Yang Yuan, Runzi Zheng, Manting Sun, Shuting Jia and Jing Liu
Int. J. Mol. Sci. 2023, 24(7), 6554; https://doi.org/10.3390/ijms24076554 - 31 Mar 2023
Cited by 19 | Viewed by 7190
Abstract
Accumulating evidence indicates that the increased burden of senescent cells (SCs) in aged organisms plays an important role in many age-associated diseases. The pharmacological elimination of SCs with “senolytics” has been emerging as a new therapy for age-related diseases and extending the healthy [...] Read more.
Accumulating evidence indicates that the increased burden of senescent cells (SCs) in aged organisms plays an important role in many age-associated diseases. The pharmacological elimination of SCs with “senolytics” has been emerging as a new therapy for age-related diseases and extending the healthy lifespan. In the present study, we identified that cycloastragenol (CAG), a secondary metabolite isolated from Astragalus membrananceus, delays age-related symptoms in mice through its senolytic activity against SCs. By screening a series of compounds, we found that CAG selectively kills SCs by inducing SCs apoptosis and that this process is associated with the inhibition of Bcl-2 antiapoptotic family proteins and the PI3K/AKT/mTOR pathway. In addition, CAG treatment also suppressed the development of the senescence-associated secretory phenotype (SASP) in SCs, thereby inhibiting cell migration mediated by the SASP. Furthermore, the administration of CAG for 2 weeks to mice with irradiation-induced aging alleviated the burden of SCs and improved the animals’ age-related physical dysfunction. Overall, our studies demonstrate that CAG is a novel senolytic agent with in vivo activity that has the potential to be used in the treatment of age-related diseases. Full article
(This article belongs to the Section Molecular Pharmacology)
Show Figures

Figure 1

13 pages, 18852 KB  
Article
Heat-Killed Staphylococcus aureus Induces Bone Mass Loss through Telomere Erosion
by Songyun Deng, Mankai Yang, Jianwen Su, Naiqian Cui, Siyuan Wu, Guangyan Zhang, Lei Wang, Yilong Hou, Yu Chai and Bin Yu
Int. J. Mol. Sci. 2023, 24(4), 3179; https://doi.org/10.3390/ijms24043179 - 6 Feb 2023
Cited by 4 | Viewed by 3063
Abstract
The mechanism of systemic osteoporosis caused by chronic infection is not completely clear, and there is a lack of reasonable interventions for this disease. In this study, heat-killed S. aureus (HKSA) was applied to simulate the inflammation caused by the typical clinical pathogen [...] Read more.
The mechanism of systemic osteoporosis caused by chronic infection is not completely clear, and there is a lack of reasonable interventions for this disease. In this study, heat-killed S. aureus (HKSA) was applied to simulate the inflammation caused by the typical clinical pathogen and to explore the mechanism of systemic bone loss caused by it. In this study, we found that the systemic application of HKSA caused bone loss in mice. Further exploration found that HKSA caused cellular senescence, telomere length shortening, and telomere dysfunction-induced foci (TIF) in limb bones. As a well-known telomerase activator, cycloastragenol (CAG) significantly alleviated HKSA-induced telomere erosion and bone loss. These results suggested that telomere erosion in bone marrow cells is a possible mechanism of HKSA-induced bone loss. CAG may protect against HKSA-induced bone loss by alleviating telomere erosion in bone marrow cells. Full article
(This article belongs to the Section Molecular Microbiology)
Show Figures

Figure 1

15 pages, 11359 KB  
Article
Hepatoprotective Efficacy of Cycloastragenol Alleviated the Progression of Liver Fibrosis in Carbon-Tetrachloride-Treated Mice
by Theerut Luangmonkong, Pittaya Puphancharoensuk, Varisara Tongsongsang, Peter Olinga and Warisara Parichatikanond
Biomedicines 2023, 11(1), 231; https://doi.org/10.3390/biomedicines11010231 - 16 Jan 2023
Cited by 5 | Viewed by 4495
Abstract
The continuous death of hepatocytes induced by various etiologies leads to an aberrant tissue healing process and promotes the progression of liver fibrosis and ultimately chronic liver diseases. To date, effective treatments to delay this harmful process remain an unmet clinical need. Cycloastragenol [...] Read more.
The continuous death of hepatocytes induced by various etiologies leads to an aberrant tissue healing process and promotes the progression of liver fibrosis and ultimately chronic liver diseases. To date, effective treatments to delay this harmful process remain an unmet clinical need. Cycloastragenol is an active phytochemical substance isolated from Astragalus membranaceus, a plant used in traditional Chinese medicine to protect the liver. Therefore, our study aimed to elucidate the efficacy of cycloastragenol on carbon-tetrachloride (CCl4)-induced liver fibrosis in mice. We found that cycloastragenol at 200 mg/kg dosage exhibited anti-fibrotic efficacy as demonstrated by a decrease in collagen deposition, downregulation of mRNA expression of collagen type 1, and a reduction in the content of total collagens. In addition, cycloastragenol further augmented the levels of anti-fibrotic matrix metalloproteinases (Mmps), that is, Mmp8, proMmp9, and Mmp12, which play a pivotal role in fibrosis resolution. According to histological analysis and serum markers of hepatotoxicity, cycloastragenol protected the livers from damage and mitigated the increment of serum alanine aminotransferase and bilirubin implicating hepatoprotective efficacy against CCl4. Moreover, cycloastragenol upregulated the mRNA expression of interleukin 6, a pleiotropic cytokine plays a vital role in the promotion of hepatocyte regeneration. In conclusion, cycloastragenol alleviated the progression of liver fibrosis in CCl4-treated mice and its anti-fibrotic efficacy was mainly due to the hepatoprotective efficacy. Full article
(This article belongs to the Special Issue Biomedicines: 10th Anniversary)
Show Figures

Figure 1

18 pages, 5577 KB  
Article
Antitumor Effect of Cycloastragenol in Colon Cancer Cells via p53 Activation
by Doil Park, Ji Hoon Jung, Hyun Min Ko, Wona Jee, Hyungsuk Kim and Hyeung-Jin Jang
Int. J. Mol. Sci. 2022, 23(23), 15213; https://doi.org/10.3390/ijms232315213 - 2 Dec 2022
Cited by 14 | Viewed by 4067
Abstract
Colorectal cancer cell (CRC) is the fourth most common cancer in the world. There are several chemotherapy drugs available for its treatment, though they have side effects. Cycloastragenol (CY) is a compound from Astragalus membranaceus (Fisch.) Bge known to be effective in aging, [...] Read more.
Colorectal cancer cell (CRC) is the fourth most common cancer in the world. There are several chemotherapy drugs available for its treatment, though they have side effects. Cycloastragenol (CY) is a compound from Astragalus membranaceus (Fisch.) Bge known to be effective in aging, anti-inflammatory, anticancer, and anti-heart failure treatments. Although many studies have demonstrated the functions of CY in cancer cells, no studies have shown the effects of p53 in colon cancer cells. In this study, we found that CY reduces the viability of colon cancer cells in p53 wild-type cells compared to p53 null cells and HT29. Furthermore, CY induces apoptosis by p53 activation in a dose- and time-dependent manner. And it was confirmed that it affects the L5 gene related to p53. Additionally, CY enhanced p53 expression compared to when either doxorubicin or 5-FU was used alone. Altogether, our findings suggest that CY induces apoptosis via p53 activation and inhibits the proliferation of colon cancer cells. In addition, apoptosis occurs in colon cancer cells due to other factors. Moreover, CY is expected to have a combined effect when used together with existing treatments for colon cancer in the future. Full article
(This article belongs to the Special Issue Stress Signaling and Programmed Cell Death)
Show Figures

Figure 1

21 pages, 5490 KB  
Article
Cycloastragenol Inhibits Experimental Abdominal Aortic Aneurysm Progression
by Leander Gaarde Melin, Julie Husted Dall, Jes S. Lindholt, Lasse B. Steffensen, Hans Christian Beck, Sophie L. Elkrog, Pernille D. Clausen, Lars Melholt Rasmussen and Jane Stubbe
Biomedicines 2022, 10(2), 359; https://doi.org/10.3390/biomedicines10020359 - 2 Feb 2022
Cited by 15 | Viewed by 4910
Abstract
The pathogenesis of abdominal aortic aneurysm involves vascular inflammation and elastin degradation. Astragalusradix contains cycloastragenol, which is known to be anti-inflammatory and to protect against elastin degradation. We hypothesized that cycloastragenol supplementation inhibits abdominal aortic aneurysm progression. Abdominal aortic aneurysm was induced [...] Read more.
The pathogenesis of abdominal aortic aneurysm involves vascular inflammation and elastin degradation. Astragalusradix contains cycloastragenol, which is known to be anti-inflammatory and to protect against elastin degradation. We hypothesized that cycloastragenol supplementation inhibits abdominal aortic aneurysm progression. Abdominal aortic aneurysm was induced in male rats by intraluminal elastase infusion in the infrarenal aorta and treated daily with cycloastragenol (125 mg/kg/day). Aortic expansion was followed weekly by ultrasound for 28 days. Changes in aneurysmal wall composition were analyzed by mRNA levels, histology, zymography and explorative proteomic analyses. At day 28, mean aneurysm diameter was 37% lower in the cycloastragenol group (p < 0.0001). In aneurysm cross sections, elastin content was insignificantly higher in the cycloastragenol group (10.5% ± 5.9% vs. 19.9% ± 16.8%, p = 0.20), with more preserved elastin lamellae structures (p = 0.0003) and without microcalcifications. Aneurysmal matrix metalloprotease-2 activity was reduced by the treatment (p = 0.022). Messenger RNA levels of inflammatory- and anti-oxidative markers did not differ between groups. Explorative proteomic analysis showed no difference in protein levels when adjusting for multiple testing. Among proteins displaying nominal regulation were fibulin-5 (p = 0.02), aquaporin-1 (p = 0.02) and prostacyclin synthase (p = 0.007). Cycloastragenol inhibits experimental abdominal aortic aneurysm progression. The suggested underlying mechanisms involve decreased matrix metalloprotease-2 activity and preservation of elastin and reduced calcification, thus, cycloastragenol could be considered for trial in abdominal aortic aneurysm patients. Full article
(This article belongs to the Special Issue Aortic Aneurysms: Vascular Remodeling and Repair)
Show Figures

Figure 1

16 pages, 6650 KB  
Article
Cycloastragenol, a Triterpenoid Saponin, Regulates Oxidative Stress, Neurotrophic Dysfunctions, Neuroinflammation and Apoptotic Cell Death in Neurodegenerative Conditions
by Muhammad Ikram, Myeung Hoon Jo, Kyonghwan Choe, Amjad Khan, Sareer Ahmad, Kamran Saeed, Min Woo Kim and Myeong Ok Kim
Cells 2021, 10(10), 2719; https://doi.org/10.3390/cells10102719 - 11 Oct 2021
Cited by 44 | Viewed by 5666
Abstract
Here, we have unveiled the effects of cycloastragenol against Aβ (Amyloid-beta)-induced oxidative stress, neurogenic dysfunction, activated mitogen-activated protein (MAP) kinases, and mitochondrial apoptosis in an Aβ-induced mouse model of Alzheimer’s disease (AD). The Aβ-induced mouse model was developed by the stereotaxic injection of [...] Read more.
Here, we have unveiled the effects of cycloastragenol against Aβ (Amyloid-beta)-induced oxidative stress, neurogenic dysfunction, activated mitogen-activated protein (MAP) kinases, and mitochondrial apoptosis in an Aβ-induced mouse model of Alzheimer’s disease (AD). The Aβ-induced mouse model was developed by the stereotaxic injection of amyloid-beta (5 μg/mouse/intracerebroventricular), and cycloastragenol was given at a dose of 20 mg/kg/day/p.o for 6 weeks daily. For the biochemical analysis, we used immunofluorescence and Western blotting. Our findings showed that the injection of Aβ elevated oxidative stress and reduced the expression of neurogenic markers, as shown by the reduced expression of brain-derived neurotrophic factor (BDNF) and the phosphorylation of its specific receptor tropomyosin receptor kinase B (p-TrKB). In addition, there was a marked reduction in the expression of NeuN (neuronal nuclear protein) in the Aβ-injected mice brains (cortex and hippocampus). Interestingly, the expression of Nrf2 (nuclear factor erythroid 2–related factor 2), HO-1 (heme oxygenase-1), p-TrKB, BDNF, and NeuN was markedly enhanced in the Aβ + Cycloastragenol co-treated mice brains. We have also evaluated the expressions of MAP kinases such as phospho c-Jun-N-terminal kinase (p-JNK), p-38, and phospho-extracellular signal-related kinase (ERK1/2) in the experimental groups, which suggested that the expression of p-JNK, p-P-38, and p-Erk were significantly upregulated in the Aβ-injected mice brains; interestingly, these markers were downregulated in the Aβ + Cycloastragenol co-treated mice brains. We also checked the expression of activated microglia and inflammatory cytokines, which showed that cycloastragenol reduced the activated microglia and inflammatory cytokines. Moreover, we evaluated the effects of cycloastragenol against mitochondrial apoptosis and memory dysfunctions in the experimental groups. The findings showed significant regulatory effects against apoptosis and memory dysfunction as revealed by the Morris water maze (MWM) test. Collectively, the findings suggested that cycloastragenol regulates oxidative stress, neurotrophic processes, neuroinflammation, apoptotic cell death, and memory impairment in the mouse model of AD. Full article
Show Figures

Figure 1

15 pages, 4983 KB  
Article
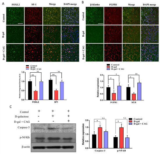
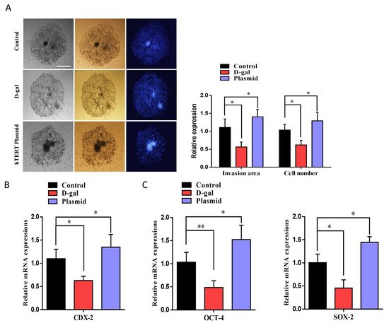
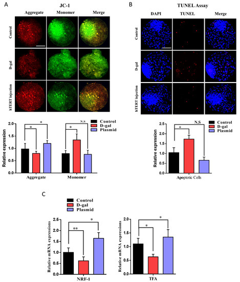
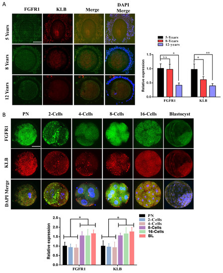
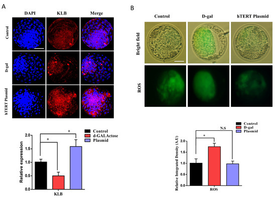
Constitutive Expression of TERT Enhances β-Klotho Expression and Improves Age-Related Deterioration in Early Bovine Embryos
by Lianguang Xu, Muhammad Idrees, Myeong-Don Joo, Tabinda Sidrat, Yiran Wei, Seok-Hwan Song, Kyeong-Lim Lee and Il-Keun Kong
Int. J. Mol. Sci. 2021, 22(10), 5327; https://doi.org/10.3390/ijms22105327 - 18 May 2021
Cited by 15 | Viewed by 3847
Abstract
Age-associated decline in oocyte quality is one of the dominant factors of low fertility. Aging alters several key processes, such as telomere lengthening, cell senescence, and cellular longevity of granulosa cells surrounding oocyte. To investigate the age-dependent molecular changes, we examined the expression, [...] Read more.
Age-associated decline in oocyte quality is one of the dominant factors of low fertility. Aging alters several key processes, such as telomere lengthening, cell senescence, and cellular longevity of granulosa cells surrounding oocyte. To investigate the age-dependent molecular changes, we examined the expression, localization, and correlation of telomerase reverse transcriptase (TERT) and β-Klotho (KLB) in bovine granulosa cells, oocytes, and early embryos during the aging process. Herein, cumulus-oocyte complexes (COCs) obtained from aged cows (>120 months) via ovum pick-up (OPU) showed reduced expression of β-Klotho and its co-receptor fibroblast growth factor receptor 1 (FGFR1). TERT plasmid injection into pronuclear zygotes not only markedly enhanced day-8 blastocysts’ development competence (39.1 ± 0.8%) compared to the control (31.1 ± 0.5%) and D-galactose (17.9 ± 1.0%) treatment groups but also enhanced KLB and FGFR1 expression. In addition, plasmid-injected zygotes displayed a considerable enhancement in blastocyst quality and implantation potential. Cycloastragenol (CAG), an extract of saponins, stimulates telomerase enzymes and enhances KLB expression and alleviates age-related deterioration in cultured primary bovine granulosa cells. In conclusion, telomerase activation or constitutive expression will increase KLB expression and activate the FGFR1/β-Klotho pathway in bovine granulosa cells and early embryos, inhibiting age-related malfunctioning. Full article
(This article belongs to the Section Molecular Pathology, Diagnostics, and Therapeutics)
Show Figures

Graphical abstract

17 pages, 3606 KB  
Article
Cycloastragenol as an Exogenous Enhancer of Chondrogenic Differentiation of Human Adipose-Derived Mesenchymal Stem Cells. A Morphological Study
by Marta Anna Szychlinska, Giovanna Calabrese, Silvia Ravalli, Nunziatina Laura Parrinello, Stefano Forte, Paola Castrogiovanni, Elisabetta Pricoco, Rosa Imbesi, Sergio Castorina, Rosalia Leonardi, Michelino Di Rosa and Giuseppe Musumeci
Cells 2020, 9(2), 347; https://doi.org/10.3390/cells9020347 - 3 Feb 2020
Cited by 27 | Viewed by 6074
Abstract
Stem cell therapy and tissue engineering represent a promising approach for cartilage regeneration. However, they present limits in terms of mechanical properties and premature de-differentiation of engineered cartilage. Cycloastragenol (CAG), a triterpenoid saponin compound and a hydrolysis product of the main ingredient in [...] Read more.
Stem cell therapy and tissue engineering represent a promising approach for cartilage regeneration. However, they present limits in terms of mechanical properties and premature de-differentiation of engineered cartilage. Cycloastragenol (CAG), a triterpenoid saponin compound and a hydrolysis product of the main ingredient in Astragalus membranaceous, has been explored for cartilage regeneration. The aim of this study was to investigate CAG’s ability to promote cell proliferation, maintain cells in their stable active phenotype, and support the production of cartilaginous extracellular matrix (ECM) in human adipose-derived mesenchymal stem cells (hAMSCs) in up to 28 days of three-dimensional (3D) chondrogenic culture. The hAMSC pellets were cultured in chondrogenic medium (CM) and in CM supplemented with CAG (CAG–CM) for 7, 14, 21, and 28 days. At each time-point, the pellets were harvested for histological (hematoxylin and eosin (H&E)), histochemical (Alcian-Blue) and immunohistochemical analysis (Type I, II, and X collagen, aggrecan, SOX9, lubricin). After excluding CAG’s cytotoxicity (MTT Assay), improved cell condensation, higher glycosaminoglycans (sGAG) content, and increased cell proliferation have been detected in CAG–CM pellets until 28 days of culture. Overall, CAG improved the chondrogenic differentiation of hAMSCs, maintaining stable the active chondrocyte phenotype in up to 28 days of 3D in vitro chondrogenic culture. It is proposed that CAG might have a beneficial impact on cartilage regeneration approaches. Full article
(This article belongs to the Section Stem Cells)
Show Figures

Graphical abstract

2 pages, 349 KB  
Abstract
Characterization of Cycloartane-Type Sapogenol Derivatives for Prostate Cancer Chemoprevention
by Bilge Debelec-Butuner, Mert Burak Ozturk, Ozgur Tag, Ismail Hakki Akgun, Erdal Bedir and Kemal Sami Korkmaz
Proceedings 2017, 1(10), 985; https://doi.org/10.3390/proceedings1100985 - 15 Nov 2017
Cited by 1 | Viewed by 2581
Abstract
Inhibition of inflammation-induced carcinogenesis is an efficient therapeutic strategy for cancer chemoprevention as use of anti-inflammatories was reported to decrease the cancer risk. In this study, we aimed to investigate the inhibition potential of semi-synthetic derivations of cycloartane-type sapogenol molecules on inflammation-related tumorigenic [...] Read more.
Inhibition of inflammation-induced carcinogenesis is an efficient therapeutic strategy for cancer chemoprevention as use of anti-inflammatories was reported to decrease the cancer risk. In this study, we aimed to investigate the inhibition potential of semi-synthetic derivations of cycloartane-type sapogenol molecules on inflammation-related tumorigenic mechanisms in LNCaP prostate cancer cells. Inflammatory microenvironment was stimulated by TNFα/inflammatory conditioned media (CM). WST1/Xcelligence (proliferation), luciferase reporter (NFkB activity), immunoblotting, DCFH (ROS) and Griess (NO release) methods were used. It has been found that TNFα-induced NFkB activation was suppressed by both astragenol and cycloastragenol derivatives through inhibition of IkB phosphorylation. Further, the loss of Androgen Receptor, NKX3.1 and p53 due to inflammatory microenvironment was partially restored. In addition, tumorigenic cellular events such as increased NO release and intracellular ROS levels were both suppressed by the molecules. Inhibition of B-catenin pathway at anti-inflammatory concentrations was determined through decreased levels of pAkt(S473), total B-catenin and B-catenin(S552) induced by both lipopolysaccharide and CM treatments in inflammatory microenvironment. Finally, saponin molecules were found to suppress the proliferation and migration of prostate cancer cells at apoptotic concentrations. Therefore, it is suggested that anti-inflammatory activity of these sapogenol derivatives through NFkB inhibition make them promising agents for chemoprevention of inflammation-related prostate carcinogenesis. Full article
1 pages, 130 KB  
Abstract
Effect of a New Sapogenol Derivative (AG-07) on Cell Death via Necrosis
by Yalcin Erzurumlu, Ozgur Tag, Sinem Yılmaz, Petek Ballar and Erdal Bedir
Proceedings 2017, 1(10), 996; https://doi.org/10.3390/proceedings1100996 - 14 Nov 2017
Cited by 1 | Viewed by 2176
Abstract
Saponins, plant secondary metabolites with high molecular weight, carry sugar groups on the triterpenic or steroidal skeleton. They exhibit biological activities such as anti-HIV, immunoadjuvant, analgesic and anticancer. Saponins have been reported to induce apoptosis, autophagy, stress responses and also inhibit cell cycle [...] Read more.
Saponins, plant secondary metabolites with high molecular weight, carry sugar groups on the triterpenic or steroidal skeleton. They exhibit biological activities such as anti-HIV, immunoadjuvant, analgesic and anticancer. Saponins have been reported to induce apoptosis, autophagy, stress responses and also inhibit cell cycle and invasion-migration in cancer cells. As saponins have partially weaker anti-cancer properties, they are often used as starting compounds for semi-synthesis of biologically more active molecules. With the same aim, we have focused on cycloartane-type saponins from Astragalus species to prepare potent compounds with cytotoxic activity. Cycloastragenol, a major sapogenol encountered only in Astragalus genus, was used to synthesize astragenol (AG) and then AG-07, a novel compound. Herein, we report the anticancer activities of AG and AG-07 against HCC1937 and HeLa cells by WST-1 assay. Additionally, levels of proteins associated with cell death are examined by immunoblotting. Cell death was also evaluated using flow cytometry and AO/EB staining. In comparison to AG, our results show that AG-07 is more cytotoxic. Furthermore, it induces formation of necrosis-associated protein fragments and necrosis-mediated cell death. In conclusion, AG-07, has a lethal effect on cancer cells through non-apoptotic cell death mechanism. Full article
9 pages, 1847 KB  
Article
Evaluation and Comparison of the Inhibition Effect of Astragaloside IV and Aglycone Cycloastragenol on Various UDP-Glucuronosyltransferase (UGT) Isoforms
by Ruixue Ran, Chunze Zhang, Rongshan Li, Bowei Chen, Weihua Zhang, Zhenying Zhao, Zhiwei Fu, Zuo Du, Xiaolang Du, Xiaolong Yang and Zhongze Fang
Molecules 2016, 21(12), 1616; https://doi.org/10.3390/molecules21121616 - 29 Nov 2016
Cited by 38 | Viewed by 6840
Abstract
As one of the main active ingredients from Radix Astragali (RA), orally dosed astragaloside IV (AST) is easily transformed to sapogenin-cycloastragenol (CAG) by deglycosylation in the gastrointestinal tract. Because the potential adverse effects of AST and CAG remain unclear, the present study in [...] Read more.
As one of the main active ingredients from Radix Astragali (RA), orally dosed astragaloside IV (AST) is easily transformed to sapogenin-cycloastragenol (CAG) by deglycosylation in the gastrointestinal tract. Because the potential adverse effects of AST and CAG remain unclear, the present study in this article was carried out to investigate the inhibition effects of AST and CAG on UDP-glucuronosyltransferases (UGTs) to explore potential clinical toxicity. An in vitro UGTs incubation mixture was employed to study the inhibition of AST and CAG towards UGT isoforms. Concentrations of 100 μM for each compound were used to initially screen the inhibitory efficiency. Deglycosylation of AST to CAG could strongly increase the inhibitory effects towards almost all of the tested UGT isoforms, with an IC50 of 0.84 μM and 11.28 μM for UGT1A8 and UGT2B7, respectively. Ulteriorly, the inhibition type and kinetics of CAG towards UGT1A8 and UGT2B7 were evaluated depending on the initial screening results. Data fitting using Dixon and Lineweaver–Burk plots demonstrated that CAG competitively inhibited UGT1A8 and noncompetitively inhibited UGT2B7. From the second plot drawn with the slopes from the Lineweaver–Burk plot versus the concentrations of CAG, the inhibition constant (Ki) was calculated to be 0.034 μM and 20.98 μM for the inhibition of UGT1A8 and UGT2B7, respectively. Based on the [I]/Ki standard ([I]/Ki < 0.1, low possibility; 1 > [I]/Ki > 0.1, medium possibility; [I]/Ki > 1, high possibility), it was successfully predicted here that an in vivo herb–drug interaction between AST/CAG and drugs mainly undergoing UGT1A8- or UGT2B7-catalyzed metabolism might occur when the plasma concentration of CAG is above 0.034 μM and 20.98 μM, respectively. Full article
(This article belongs to the Collection Herbal Medicine Research)
Show Figures

Figure 1

Back to TopTop