Constitutive Expression of TERT Enhances β-Klotho Expression and Improves Age-Related Deterioration in Early Bovine Embryos
Abstract
:1. Introduction
2. Results
2.1. Expression of β-Klotho in Bovine Oocyte and Early Embryos
2.2. Aging Reduces the Expression of β-Klotho and Telomerase in Cultured Granulosa Cells
2.3. TERT Plasmid Injection Enhances KLB Protein Expression and Inhibits ROS Level
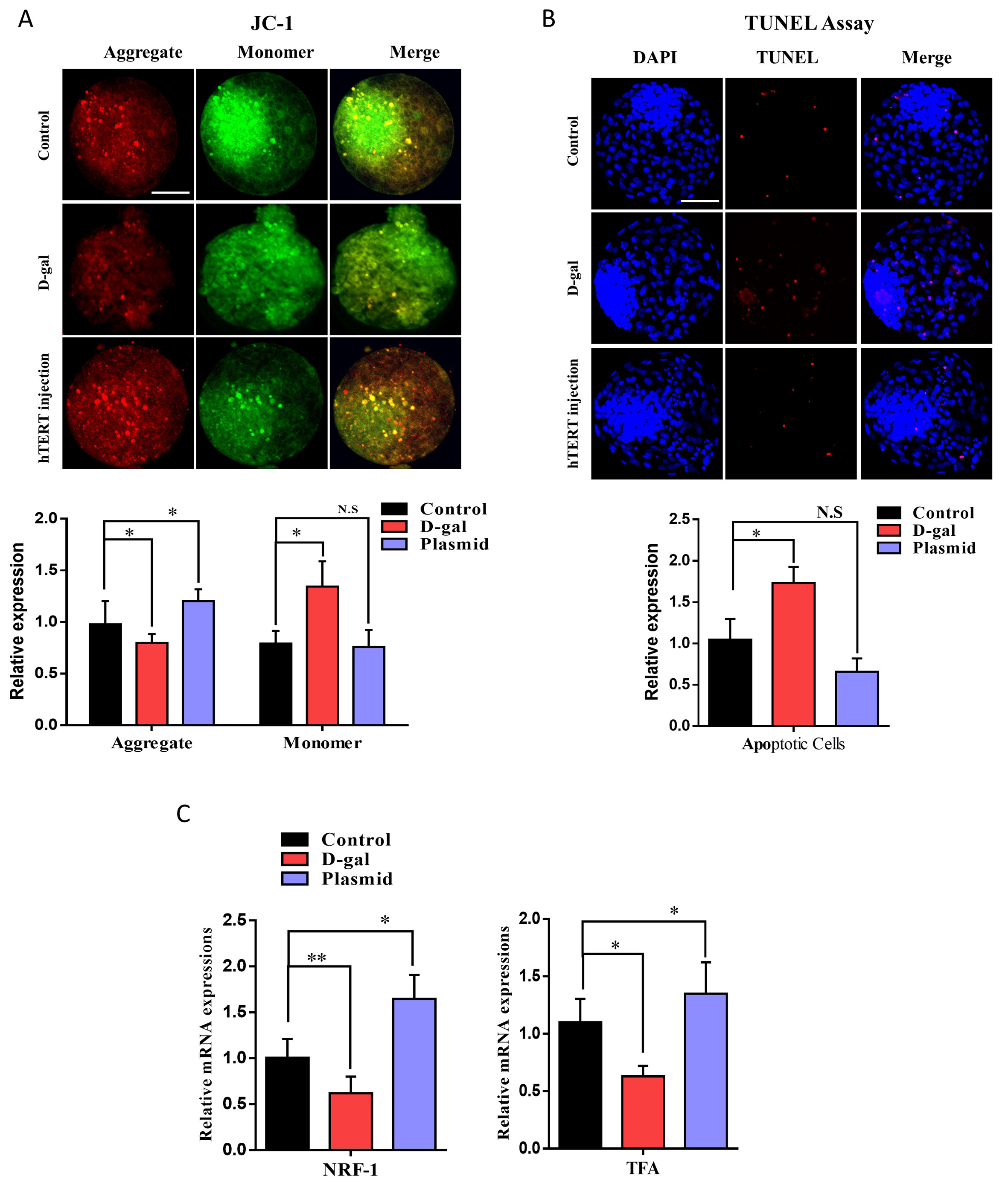
2.4. Enhanced TERT Expression Amplifies Mitochondrial Genes and Improves Mitochondrial Potential
2.5. Constitutive Expression of TERT Enhances Embryo Implantation Potential and Inner Cell Mass (ICM)-Related Genes
3. Discussion
4. Materials and Methods
4.1. Aspiration of Oocyte and In Vitro Maturation (IVM)
4.2. In Vitro Fertilization (IVF) and In Vitro Culture of Embryos
4.3. Cytoplasmic Injection
4.4. Primary Bovine Granulosa Cell Culture
4.5. Reactive Oxygen Species Determination in Embryos
4.6. Immunofluorescence Analysis
4.7. Immunoblotting
4.8. TUNEL Assay
4.9. JC-1 Staining
4.10. Invasion Assay
4.11. RNA Extraction and Quantitative Real-Time PCR (qRT-PCR) Analysis
4.12. Statistical Analysis
5. Conclusions
Author Contributions
Funding
Institutional Review Board Statement
Informed Consent Statement
Data Availability Statement
Acknowledgments
Conflicts of Interest
Abbreviations
| TERT | Telomerase reverse transcriptase |
| COCs | Cumulus oocyte complexes |
| OPU | Ovum pick-up Carnitine |
| FGFR1 | Fibroblast growth factor receptor 1 |
| CAG | Cycloastragenol |
| KLB | β-Klotho |
| MEF | Maturation promoting factor |
| MAPK | Mitogen-activated protein kinase |
| MEF | Maturation promoting factor |
| ROS | Reactive Oxygen Species |
| PN | pronuclear |
| BL | Blastocyst |
| SF-1 | Steroidogenic factor-1 |
| sKL | secreted Klotho |
| GV | Germinal vesicle |
References
- O’Connor, K.A.; Holman, D.J.; Wood, J.W. Declining fecundity and ovarian ageing in natural fertility populations. Maturitas 1998, 30, 127–136. [Google Scholar] [CrossRef]
- Palma, G.A.; Argañaraz, M.E.; Barrera, A.D.; Rodler, D.; Mutto, A.; Sinowatz, F. Biology and Biotechnology of Follicle Development. Sci. World J. 2012, 2012, 1–14. [Google Scholar] [CrossRef] [PubMed]
- Iwata, H. Age-associated changes in granulosa cells and follicular fluid in cows. J. Reprod. Dev. 2017, 63, 339–345. [Google Scholar] [CrossRef] [PubMed] [Green Version]
- Adams, A.C.; Cheng, C.C.; Coskun, T.; Kharitonenkov, A. FGF21 requires betaklotho to act in vivo. PLoS ONE 2012, 7, e49977. [Google Scholar] [CrossRef]
- Hamatani, T.; Falco, G.; Carter, M.G.; Akutsu, H.; Stagg, C.A.; Sharov, A.A.; Dudekula, D.B.; VanBuren, V.; Ko, M.S. Age-associated alteration of gene expression patterns in mouse oocytes. Hum. Mol. Genet. 2004, 13, 2263–2278. [Google Scholar] [CrossRef] [Green Version]
- Malhi, P.S.; Adams, G.P.; Pierson, R.A.; Singh, J. Bovine model of reproductive aging: Response to ovarian synchronization and superstimulation. Theriogenology 2006, 66, 1257–1266. [Google Scholar] [CrossRef]
- Yamamoto, T.; Iwata, H.; Goto, H.; Shiratuki, S.; Tanaka, H.; Monji, Y.; Kuwayama, T. Effect of maternal age on the developmental competence and progression of nuclear maturation in bovine oocytes. Mol. Reprod. Dev. 2010, 77, 595–604. [Google Scholar] [CrossRef]
- Fattet, A.-J.; Toupance, S.; Thornton, S.N.; Monnin, N.; Guéant, J.-L.; Benetos, A.; Koscinski, I. Telomere length in granulosa cells and leukocytes: A potential marker of female fertility? A systematic review of the literature. J. Ovarian Res. 2020, 13, 1–9. [Google Scholar] [CrossRef]
- Xu, X.; Hao, Y.; Zhong, Q.; Hang, J.; Zhao, Y.; Qiao, J. Low KLOTHO level related to aging is associated with diminished ovarian reserve. Fertil. Steril. 2020, 114, 1250–1255. [Google Scholar] [CrossRef]
- Uysal, F.; Kosebent, E.G.; Toru, H.S.; Ozturk, S. Decreased expression of TERT and telomeric proteins as human ovaries age may cause telomere shortening. J. Assist. Reprod. Genet. 2021, 38, 429–441. [Google Scholar] [CrossRef]
- Vetter, V.M.; Meyer, A.; Karbasiyan, M.; Steinhagen-Thiessen, E.; Hopfenmüller, W.; DeMuth, I.; Antje, M. Epigenetic Clock and Relative Telomere Length Represent Largely Different Aspects of Aging in the Berlin Aging Study II (BASE-II). J. Gerontol. Ser. A Boil. Sci. Med. Sci. 2018, 74, 27–32. [Google Scholar] [CrossRef]
- Zuo, Z.; Lei, H.; Wang, X.; Wang, Y.; Sonntag, W.; Sun, Z. Aging-related kidney damage is associated with a decrease in klotho expression and an increase in superoxide production. Age 2010, 33, 261–274. [Google Scholar] [CrossRef] [Green Version]
- Zeng, Y.; Wang, P.H.; Zhang, M.; Du, J.R. Aging-related renal injury and inflammation are associated with downregulation of Klotho and induction of RIG-I/NF-kappaB signaling pathway in senescence-accelerated mice. Aging Clin. Exp. Res. 2016, 28, 69–76. [Google Scholar] [CrossRef]
- Xu, Y.; Sun, Z. Molecular basis of Klotho: From gene to function in aging. Endocr. Rev. 2015, 36, 174–193. [Google Scholar] [CrossRef] [Green Version]
- Hu, M.C.; Bian, A.; A Neyra, J.; Zhan, M. Klotho, stem cells, and aging. Clin. Interv. Aging 2015, 10, 1233–1243. [Google Scholar] [CrossRef] [Green Version]
- Kuro, O.M. Klotho and the Aging Process. Korean J. Intern. Med. 2011, 26, 113–122. [Google Scholar] [CrossRef]
- Ullah, M.; Sun, Z. Klotho Deficiency Accelerates Stem Cells Aging by Impairing Telomerase Activity. J. Gerontol. A Biol. Sci. Med. Sci. 2019, 74, 1396–1407. [Google Scholar] [CrossRef]
- Vera, E.; De Jesus, B.B.; Foronda, M.; Flores, J.M.; Blasco, M.A. Telomerase Reverse Transcriptase Synergizes with Calorie Restriction to Increase Health Span and Extend Mouse Longevity. PLoS ONE 2013, 8, e53760. [Google Scholar] [CrossRef] [Green Version]
- Gomes, N.M.V.; Ryder, O.A.; Houck, M.L.; Charter, S.J.; Walker, W.; Forsyth, N.R.; Austad, S.N.; Venditti, C.; Pagel, M.; Shay, J.W.; et al. Comparative biology of mammalian telomeres: Hypotheses on ancestral states and the roles of telomeres in longevity determination. Aging Cell 2011, 10, 761–768. [Google Scholar] [CrossRef] [Green Version]
- Greider, C.W.; Blackburn, E.H. The telomere terminal transferase of Tetrahymena is a ribonucleoprotein enzyme with two kinds of primer specificity. Cell 1987, 51, 887–898. [Google Scholar] [CrossRef]
- Lavranos, T.C.; Mathis, J.M.; Latham, S.E.; Kalionis, B.; Shay, J.W.; Rodgers, R.J. Evidence for Ovarian Granulosa Stem Cells: Telomerase Activity and Localization of the Telomerase Ribonucleic Acid Component in Bovine Ovarian Follicles. Biol. Reprod. 1999, 61, 358–366. [Google Scholar] [CrossRef] [PubMed] [Green Version]
- Russo, V.; Berardinelli, P.; Martelli, A.; Di Giacinto, O.; Nardinocchi, D.; Fantasia, D.; Barboni, B. Expression of Telomerase Reverse Transcriptase Subunit (TERT) and Telomere Sizing in Pig Ovarian Follicles. J. Histochem. Cytochem. 2006, 54, 443–455. [Google Scholar] [CrossRef] [PubMed] [Green Version]
- Liu, J.P.; Li, H. Telomerase in the ovary. Reproduction 2010, 140, 215–222. [Google Scholar] [CrossRef] [PubMed] [Green Version]
- Goto, H.; Iwata, H.; Takeo, S.; Nisinosono, K.; Murakami, S.; Monji, Y.; Kuwayama, T. Effect of bovine age on the proliferative activity, global DNA methylation, relative telomere length and telomerase activity of granulosa cells. Zygote 2011, 21, 256–264. [Google Scholar] [CrossRef]
- Iwata, H.; Goto, H.; Tanaka, H.; Sakaguchi, Y.; Kimura, K.; Kuwayama, T.; Monji, Y. Effect of maternal age on mitochondrial DNA copy number, ATP content and IVF outcome of bovine oocytes. Reprod. Fertil. Dev. 2011, 23, 424–432. [Google Scholar] [CrossRef]
- Idrees, M.; Xu, L.; Song, S.H.; Joo, M.D.; Lee, K.L.; Muhammad, T.; El Sheikh, M.; Sidrat, T.; Kong, I.K. PTPN11 (SHP2) Is Indispensable for Growth Factors and Cytokine Signal Transduction During Bovine Oocyte Maturation and Blastocyst Development. Cells 2019, 8, 1272. [Google Scholar] [CrossRef] [Green Version]
- Salech, F.; Varela-Nallar, L.; Arredondo, S.B.; Bustamante, D.B.; A Andaur, G.; Cisneros, R.; Ponce, D.P.; Ayala, P.; Inestrosa, N.C.; Valdés, J.L.; et al. Local Klotho Enhances Neuronal Progenitor Proliferation in the Adult Hippocampus. J. Gerontol. Ser. A Boil. Sci. Med. Sci. 2017, 74, 1043–1051. [Google Scholar] [CrossRef] [Green Version]
- Wang, Y.; Sun, Z. Current understanding of klotho. Ageing Res. Rev. 2009, 8, 43–51. [Google Scholar] [CrossRef] [Green Version]
- Rodgers, R.J.; Irving-Rodgers, H.F. Morphological classification of bovine ovarian follicles. Reproduction 2010, 139, 309–318. [Google Scholar] [CrossRef] [Green Version]
- Olovnikov, A.M. Telomeres, telomerase, and aging: Origin of the theory. Exp. Gerontol. 1996, 31, 443–448. [Google Scholar] [CrossRef]
- Martinez, P.; Blasco, M.A. Telomeric and extra-telomeric roles for telomerase and the telomere-binding proteins. Nat. Rev. Cancer 2011, 11, 161–176. [Google Scholar]
- Guo, Y.; Zhuang, X.; Huang, Z.; Zou, J.; Yang, D.; Hu, X.; Du, Z.; Wang, L.; Liao, X. Klotho protects the heart from hyperglycemia-induced injury by inactivating ROS and NF-kappaB-mediated inflammation both in vitro and in vivo. Biochim. Biophys. Acta Mol. Basis Dis. 2018, 1864, 238–251. [Google Scholar] [CrossRef]
- Wang, L.-Y.; Wang, D.-H.; Zou, X.-Y.; Xu, C.-M. Mitochondrial functions on oocytes and preimplantation embryos. J. Zhejiang Univ. Sci. B 2009, 10, 483–492. [Google Scholar] [CrossRef] [Green Version]
- Red-Horse, K.; Zhou, Y.; Genbacev, O.; Prakobphol, A.; Foulk, R.; McMaster, M.; Fisher, S.J. Trophoblast differentiation during embryo implantation and formation of the maternal-fetal interface. J. Clin. Investig. 2004, 114, 744–754. [Google Scholar] [CrossRef]
- Xu, L.; Mesalam, A.; Lee, K.-L.; Song, S.-H.; Khan, I.; Chowdhury, M.; Lv, W.; Kong, I.-K. Improves the In Vitro Developmental Competence and Reprogramming Efficiency of Cloned Bovine Embryos by Additional Complimentary Cytoplasm. Cell. Reprogram. 2019, 21, 51–60. [Google Scholar] [CrossRef] [Green Version]
- Iqbal, K.; Barg-Kues, B.; Broll, S.; Bode, J.; Niemann, H.; Kues, W. Cytoplasmic injection of circular plasmids allows targeted expression in mammalian embryos. Biotechnology 2009, 47, 959–968. [Google Scholar] [CrossRef]
- Baufeld, A.; Vanselow, J. Increasing cell plating density mimics an early post-LH stage in cultured bovine granulosa cells. Cell. Tissue Res. 2013, 354, 869–880. [Google Scholar] [CrossRef]
- Idrees, M.; Kumar, V.; Joo, M.-D.; Ali, N.; Lee, K.-W.; Kong, I.-K. SHP2 Nuclear/Cytoplasmic Trafficking in Granulosa Cells Is Essential for Oocyte Meiotic Resumption and Maturation. Front. Cell Dev. Biol. 2021, 8, 611503. [Google Scholar] [CrossRef]
- Idrees, M.; Xu, L.; El Sheikh, M.; Sidrat, T.; Song, S.H.; Joo, M.D.; Lee, K.L.; Kong, I.K. The PPARdelta Agonist GW501516 Improves Lipolytic/Lipogenic Balance through CPT1 and PEPCK during the Development of Pre-Implantation Bovine Embryos. Int. J. Mol. Sci. 2019, 20, 6066. [Google Scholar] [CrossRef] [Green Version]





| Groups | No. of Cultured Embryos | No. (%) of Cleaved Embryos | No. (%) of Embryos Developed | |
|---|---|---|---|---|
| 8–16 Cell | Blastocyst | |||
| Control | 386 | 303 (78.3 ± 0.5) b | 226 (58.7 ± 0.8) b | 120 (31.1 ± 0.5) b |
| D-gal | 418 | 276 (63.8 ± 2.6) a | 186 (43.6 ± 1.5) a | 76 (17.9 ± 1.0) a |
| TERT | 394 | 318 (78.9 ± 0.8) b | 262 (65.3 ± 2.2) c | 158 (39.1 ± 0.8) c |
| Gene | Primer Sequence | Product Length |
|---|---|---|
| OCT4 | 5′-CCA-CCC-TGC-AGC-AAA-TTA-GC-3′ | 68 |
| 5′-CCA-CAC-TCG-GAC-CAC-GTC-TT-3′ | ||
| SOX2 | 5′-GGT-TGA-CAT-CGT-TGG-TAA-TTT-ATA-ATA-GC-3′ | 88 |
| 5′-CAC-AGT-AAT-TTC-ATG-TTG-GTT-TTT-CA-3′ | ||
| CDX2 | 5′-GCA-AAG-GAA-AGG-AAA-ATCA-ACA-A-3′ | 120 |
| 5′-GGC-TCT-GGG-ACG-CTT-CT-3′ | ||
| mtTFA | 5′-CAA-ATG-ATG-GAA-GTT-GGA-CG-3′ | 148 |
| 5′-AGC-TTC-CGG-TAT-TGA-GAC-C-3′ | ||
| NRF1 | 5′-CCC-AAA-CTG-AGC-ACA-TGG-C-3′ | 162 |
| 5′-GTT-AAG-TAT-GTC-TGA-ATC-GTC-3′ | ||
| GAPDH | 5′-CCC-AGA-ATA-TCA-TCC-CTG-CT-3′ | 185 |
| 5′-CTG-CTT-CAC-CAC-CTT-CTT-GA-3′ |
Publisher’s Note: MDPI stays neutral with regard to jurisdictional claims in published maps and institutional affiliations. |
© 2021 by the authors. Licensee MDPI, Basel, Switzerland. This article is an open access article distributed under the terms and conditions of the Creative Commons Attribution (CC BY) license (https://creativecommons.org/licenses/by/4.0/).
Share and Cite
Xu, L.; Idrees, M.; Joo, M.-D.; Sidrat, T.; Wei, Y.; Song, S.-H.; Lee, K.-L.; Kong, I.-K. Constitutive Expression of TERT Enhances β-Klotho Expression and Improves Age-Related Deterioration in Early Bovine Embryos. Int. J. Mol. Sci. 2021, 22, 5327. https://doi.org/10.3390/ijms22105327
Xu L, Idrees M, Joo M-D, Sidrat T, Wei Y, Song S-H, Lee K-L, Kong I-K. Constitutive Expression of TERT Enhances β-Klotho Expression and Improves Age-Related Deterioration in Early Bovine Embryos. International Journal of Molecular Sciences. 2021; 22(10):5327. https://doi.org/10.3390/ijms22105327
Chicago/Turabian StyleXu, Lianguang, Muhammad Idrees, Myeong-Don Joo, Tabinda Sidrat, Yiran Wei, Seok-Hwan Song, Kyeong-Lim Lee, and Il-Keun Kong. 2021. "Constitutive Expression of TERT Enhances β-Klotho Expression and Improves Age-Related Deterioration in Early Bovine Embryos" International Journal of Molecular Sciences 22, no. 10: 5327. https://doi.org/10.3390/ijms22105327
APA StyleXu, L., Idrees, M., Joo, M.-D., Sidrat, T., Wei, Y., Song, S.-H., Lee, K.-L., & Kong, I.-K. (2021). Constitutive Expression of TERT Enhances β-Klotho Expression and Improves Age-Related Deterioration in Early Bovine Embryos. International Journal of Molecular Sciences, 22(10), 5327. https://doi.org/10.3390/ijms22105327

