Sign in to use this feature.

Years

Between: -

Subjects

remove_circle_outline
remove_circle_outline
remove_circle_outline
remove_circle_outline
remove_circle_outline
remove_circle_outline
remove_circle_outline
remove_circle_outline
remove_circle_outline

Journals

Article Types

Countries / Regions

Search Results (50)

Search Parameters:
Keywords = cyclo-dipeptide

Order results
Result details
Results per page
Select all
Export citation of selected articles as:
23 pages, 4987 KB  
Article
Taxonomic and Genomic Characterization of Brevibacillus sp. JNUCC 42 from Baengnokdam Crater Lake, Mt. Halla, and Its Cosmeceutical Potential
by Jeong-Ha Lee, Mi-Yeon Moon, Mi-Sun Ko and Chang-Gu Hyun
Appl. Sci. 2025, 15(23), 12681; https://doi.org/10.3390/app152312681 - 29 Nov 2025
Viewed by 453
Abstract
Jeju Island, a volcanic island located off the southern coast of the Korean Peninsula, harbors highly specialized microbial communities shaped by its unique geological and climatic diversity. In particular, Baengnokdam Crater Lake at the summit of Mt. Halla represents an extreme, oligotrophic volcanic [...] Read more.
Jeju Island, a volcanic island located off the southern coast of the Korean Peninsula, harbors highly specialized microbial communities shaped by its unique geological and climatic diversity. In particular, Baengnokdam Crater Lake at the summit of Mt. Halla represents an extreme, oligotrophic volcanic habitat characterized by intense UV radiation, temperature fluctuations, and limited nutrients. From this environment, a novel bacterial strain, Brevibacillus sp. JNUCC 42, was isolated and subjected to comprehensive taxonomic, genomic, and biochemical analyses. The strain is a Gram-positive, aerobic, rod-shaped bacterium that grows optimally at 30 °C and pH 7.0–9.0 with moderate NaCl tolerance (≤3%). Phylogenetic analysis based on 16S rRNA gene sequencing and genome-scale GBDP confirmed its affiliation to the genus Brevibacillus, forming a distinct lineage closely related to B. laterosporus DSM 25T. Whole-genome sequencing generated a 4.93 Mb circular chromosome with a GC content of 40.7%. Comparative genomic analyses revealed ANI (87.1%) and dDDH (32.8%) values far below the species threshold, supporting its delineation as a novel species. Chemotaxonomic data further distinguished JNUCC 42 by its predominance of anteiso-C15:0 (37.24%) and iso-C15:0 (27.78%) fatty acids and the presence of a unique unidentified aminolipid not detected in the type strain. Genome mining identified 21 biosynthetic gene clusters, including NRPS, PKS, and NRPS–PKS hybrids, suggesting its potential to produce structurally diverse secondary metabolites. One of these metabolites, the cyclic dipeptide maculosin [cyclo(L-Pro-L-Tyr)], was purified from the culture extract and structurally characterized by NMR spectroscopy. Functional assays demonstrated that maculosin significantly inhibited α-MSH-induced melanogenesis and intracellular tyrosinase activity in B16F10 melanoma cells without cytotoxicity up to 100 µM. Collectively, these findings indicate that Brevibacillus sp. JNUCC 42 represents a novel species within the genus Brevibacillus and a promising microbial source of bioactive compounds with potential cosmeceutical applications. Full article
Show Figures

Figure 1

23 pages, 1536 KB  
Review
Insights into the Bioactivities and Mechanism of Action of the Microbial Diketopiperazine Cyclic Dipeptide Cyclo(L-leucyl-L-prolyl)
by Christian Bailly
Mar. Drugs 2025, 23(10), 397; https://doi.org/10.3390/md23100397 - 9 Oct 2025
Cited by 1 | Viewed by 1910
Abstract
Diketopiperazines (DKPs) are biologically important cyclic dipeptides widespread in nature, associated primarily with microorganisms. This is the case for the 2,5-DKP derivative cyclo(L-Leu-L-Pro) (cLP), also known as gancidin W or PPDHMP, identified from a variety of bacteria and fungi, and occasionally found in [...] Read more.
Diketopiperazines (DKPs) are biologically important cyclic dipeptides widespread in nature, associated primarily with microorganisms. This is the case for the 2,5-DKP derivative cyclo(L-Leu-L-Pro) (cLP), also known as gancidin W or PPDHMP, identified from a variety of bacteria and fungi, and occasionally found in food products. The present review retraces the discovery of cLP, its identification in living species, its chemical syntheses, and its biochemical properties. In bacteria, cLP is often associated with other DKPs to serve as a defense element against other microorganisms and/or as a regulator of bacterial growth. cLP plays a role in quorum-sensing and functions as an anticariogenic and antifungal agent. The antimicrobial mechanism of action and molecular targets of cLP are evoked. The interest in cLP for combatting certain parasitic diseases, such as malaria, and cancers is discussed. The capacity of cLP to interact with CD151 and to down-regulate the expression of this tetraspanin can be exploited to reduce tumor dissemination and metastases. The review sheds light on the pharmacology and specific properties of cyclo(L-Leu-L-Pro), which can be useful for the development of a novel therapeutic approach for different human pathologies. It is also of interest to help define the bioactivity and mechanisms of action of closely related DKP-based natural products. Full article
(This article belongs to the Section Marine Pharmacology)
Show Figures

Graphical abstract

33 pages, 4009 KB  
Review
Cyclic Peptides as Protein Kinase Modulators and Their Involvement in the Treatment of Diverse Human Diseases
by Lorena Martínez-Alcantar, Laura Hernández-Padilla, Alma Laura Díaz-Pérez, Lizbeth Guadalupe Villalón-Magallán, Mayra Xóchitl Durán-Maldonado, César Díaz-Pérez, Marlene E. Campos-Morales, Citlali Figueroa-Guzmán and Jesús Campos-García
Kinases Phosphatases 2024, 2(4), 346-378; https://doi.org/10.3390/kinasesphosphatases2040023 - 12 Dec 2024
Cited by 3 | Viewed by 5529
Abstract
Protein kinases (PKs) are an important and very popular family of enzymes that play a vital role in regulating cellular processes via the phosphorylation of targets. Nevertheless, modifications in the expression due to mutations or their dysregulation can lead to diseases, including autoimmune [...] Read more.
Protein kinases (PKs) are an important and very popular family of enzymes that play a vital role in regulating cellular processes via the phosphorylation of targets. Nevertheless, modifications in the expression due to mutations or their dysregulation can lead to diseases, including autoimmune disorders, cardiovascular problems, diabetes, neurological diseases, and cancers. Cyclic ultra-short peptides are amazing structures with unique properties. The cyclicity of cyclic peptides (CPs) can mimic the interactions between PKs and natural substrates, influencing the enzyme activity essential in health and disease physiology. Our review summarized that interference in the signal transduction mechanism of the PKs by CPs implies the inhibition of substrate phosphorylation at the level of the active site, similar to anti-neoplastic drugs. The remarkable capacity of CPs to interact with targets positions them as promising candidates for developing protein kinase inhibitors in treating diseases. This review offers new insights for CPs in molecular mechanisms, cytotoxicity, target selectivity, and the possibility of designing more effective and safe therapeutic agents. Full article
(This article belongs to the Special Issue Human Protein Kinases: Development of Small-Molecule Therapies)
Show Figures

Figure 1

19 pages, 16752 KB  
Article
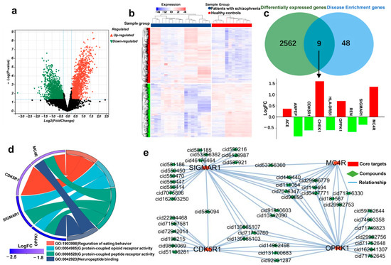
Exploring the Frontier of Cyclic Dipeptides: A Bioinformatics Approach to Potential Therapeutic Applications in Schizophrenia
by Xingyu Li, Xuexiang Nong, Jun Yang, Minyue Li, Qiuling Wang, Min Sun, Qichen Ma, Ling Xu and Yuehu Wang
Int. J. Mol. Sci. 2024, 25(21), 11421; https://doi.org/10.3390/ijms252111421 - 24 Oct 2024
Cited by 2 | Viewed by 2489
Abstract
Cyclic dipeptides (CDPs), known for their diverse biological activities, have potential therapeutic applications in mental and behavioral disorders (MBDs), particularly schizophrenia. This study explores the CDPs’ therapeutic potential using bibliometric analysis, network pharmacology, molecular docking, and experimental verification, focusing on the interactions with [...] Read more.
Cyclic dipeptides (CDPs), known for their diverse biological activities, have potential therapeutic applications in mental and behavioral disorders (MBDs), particularly schizophrenia. This study explores the CDPs’ therapeutic potential using bibliometric analysis, network pharmacology, molecular docking, and experimental verification, focusing on the interactions with the SIGMA1 receptor. A literature review over three decades utilizing the Web of Science Core Collection (WOSCC) was conducted to identify the emerging trends in CDPs research. A compound library was constructed from the PubChem database, and target prediction using SwissTargetPrediction revealed 800 potential protein targets. A compound–target network highlighted the key interactions with kinases, G protein-coupled receptors, and chromatin-modifying enzymes. Enrichment analysis revealed significant associations with schizophrenia and other MBDs. Schizophrenia-related targets among the potential protein targets were identified using the GEO database. Molecular docking results showed interactions of MC4R, OPRK1, SIGMA1, and CDK5R1 with various CDPs compounds, with SIGMA1 being especially noteworthy. Most CDPs exhibited lower binding energies than the control compounds NE-100 and duloxetine. Experimental validation demonstrated that CDPs such as Cyclo(Ala-Gln), Cyclo(Ala-His), and Cyclo(Val-Gly) exhibited IC50 values of 13.4, 19.4, and 11.5 μM, respectively, against SIGMA1, indicating biological activity. Our findings underscore their potential as therapeutic agents for schizophrenia, highlighting the need for further modifications to enhance specificity and efficacy. This work paves the way for future investigations into CDPs, contributing to developing targeted treatments for schizophrenia and related mental health disorders. Full article
(This article belongs to the Section Molecular Pharmacology)
Show Figures

Graphical abstract

15 pages, 1898 KB  
Article
A Deep Mining Strategy for Peptide Rapid Identification in Lactobacillus reuteri Based on LC–MS/MS Integrated with FBMN and De Novo Sequencing
by Yilang Zuo, Shilin Gong, Li Zhang, Jie Zhou, Jian-Lin Wu and Na Li
Metabolites 2024, 14(9), 467; https://doi.org/10.3390/metabo14090467 - 23 Aug 2024
Cited by 1 | Viewed by 2108
Abstract
Lactobacillus reuteri (L. reuteri) is widely recognized as a probiotic that produces prebiotics. However, studies on bioactive peptides or amino acid (AA) derivatives produced by L. reuteri are still lacking, whereas many bioactive peptides and AA derivatives have been found in [...] Read more.
Lactobacillus reuteri (L. reuteri) is widely recognized as a probiotic that produces prebiotics. However, studies on bioactive peptides or amino acid (AA) derivatives produced by L. reuteri are still lacking, whereas many bioactive peptides and AA derivatives have been found in other Lactobacillus species. In addition, rapid identification of peptides is challenged by the large amount of data and is limited by the coverage of protein databases. In this study, we performed a rapid and thorough profile of peptides in L. reuteri incorporating Global Natural Products Social Molecular Networking (GNPS) platform database searching, de novo sequencing, and deep mining, based on feature-based molecular networking (FBMN). According to FBMN, it was found that peptides containing identical or similar AA compositions were grouped into the same clusters, especially cyclic dipeptides (CDPs). Therefore, the grouping characteristics of clusters, differences in precursor ions, and characteristic fragment ions were utilized for the mining of deeply unknown compounds. Through this strategy, a total of 192 compounds, including 184 peptides, were rapidly identified. Among them, 53 CDPs, including four novel ones, were found for the first time in L. reuteri. Then, one of the novel CDPs, cyclo(5-OMe-Glu-4-OH-Pro), was isolated and characterized, which was consistent with the identification results. Moreover, some of the identified peptides exhibited considerable interactions with seven anti-inflammatory-related target proteins through molecular docking. According to the binding energies of peptides with different AA consistencies, it was considered that the existence of unnatural AAs in CDPs might contribute to their anti-inflammatory activity. These results provide a valuable strategy for the rapid identification of peptides, including CDPs. This study also reveals the substance basis for the potential anti-inflammatory effects exerted by L. reuteri. Full article
(This article belongs to the Section Bioinformatics and Data Analysis)
Show Figures

Graphical abstract

17 pages, 3875 KB  
Article
Mining Biosynthetic Gene Clusters of Pseudomonas vancouverensis Utilizing Whole Genome Sequencing
by Prabin Tamang, Arjun Upadhaya, Pradeep Paudel, Kumudini Meepagala and Charles L. Cantrell
Microorganisms 2024, 12(3), 548; https://doi.org/10.3390/microorganisms12030548 - 9 Mar 2024
Cited by 12 | Viewed by 5016
Abstract
Natural product (NP)-based pesticides have emerged as a compelling alternative to traditional chemical fungicides, attracting substantial attention within the agrochemical industry as the world is pushing toward sustainable and environmentally friendly approaches to safeguard crops. Microbes, both bacteria and fungi, are a huge [...] Read more.
Natural product (NP)-based pesticides have emerged as a compelling alternative to traditional chemical fungicides, attracting substantial attention within the agrochemical industry as the world is pushing toward sustainable and environmentally friendly approaches to safeguard crops. Microbes, both bacteria and fungi, are a huge source of diverse secondary metabolites with versatile applications across pharmaceuticals, agriculture, and the food industry. Microbial genome mining has been accelerated for pesticide/drug discovery and development in recent years, driven by advancements in genome sequencing, bioinformatics, metabolomics/metabologenomics, and synthetic biology. Here, we isolated and identified Pseudomonas vancouverensis that had shown antifungal activities against crop fungal pathogens Colletotrichum fragariae, Botrytis cinerea, and Phomopsis obscurans in a dual-plate culture and bioautography assay. Further, we sequenced the whole bacterial genome and mined the genome of this bacterium to identify secondary metabolite biosynthetic gene clusters (BGCs) using antiSMASH 7.0, PRISM 4, and BAGEL 4. An in-silico analysis suggests that P. vancouverensis possesses a rich repertoire of BGCs with the potential to produce diverse and novel NPs, including non-ribosomal peptides (NRPs), polyketides (PKs), acyl homoserine lactone, cyclodipeptide, bacteriocins, and ribosomally synthesized and post-transcriptionally modified peptides (RiPPs). Bovienimide-A, an NRP, and putidacin L1, a lectin-like bacteriocin, were among the previously known predicted metabolites produced by this bacterium, suggesting that the NPs produced by this bacterium could have biological activities and be novel as well. Future studies on the antifungal activity of these compounds will elucidate the full biotechnological potential of P. vancouverensis. Full article
(This article belongs to the Section Microbial Biotechnology)
Show Figures

Figure 1

19 pages, 9580 KB  
Article
The Structural Characterisation and DFT-Aided Interpretation of Vibrational Spectra for Cyclo(l-Cys-d-Cys) Cyclic Dipeptide in a Solid State
by Marcin Witkowski, Damian Trzybiński, Sylwia Pawlędzio, Krzysztof Woźniak, Wojciech Dzwolak and Agata Królikowska
Molecules 2023, 28(15), 5902; https://doi.org/10.3390/molecules28155902 - 5 Aug 2023
Viewed by 3427
Abstract
Cyclic dipeptides with two intramolecular peptide bonds forming a six-membered 2,5-diketopiperazine ring are gaining significant attention due to their biological and chemical properties. Small changes in the local geometry of such molecules (from cis to trans) can lead to significant structural differences. [...] Read more.
Cyclic dipeptides with two intramolecular peptide bonds forming a six-membered 2,5-diketopiperazine ring are gaining significant attention due to their biological and chemical properties. Small changes in the local geometry of such molecules (from cis to trans) can lead to significant structural differences. This work presents the results of a study of cyclo(l-Cys-d-Cys), a dipeptide comprising two cysteine molecules in opposite chiral configurations, with the functional groups situated at both sides of the diketopiperazine ring. X-ray diffraction (XRD) experiment revealed that the molecule crystallises in the P-1 space group, which includes the centre of inversion. The IR and Raman vibrational spectra of the molecule were acquired and interpreted in terms of the potential energy distribution (PED) according to the results of density functional theory (DFT) calculations. The DFT-assisted analysis of energy frameworks for the hydrogen bond network within molecular crystals was performed to support the interpretation of X-ray structural data. The optimisation of the computational model based on three-molecule geometry sections from the crystallographic structure, selected to appropriately reflect the intermolecular interactions responsible for the formation of 1D molecular tapes in cyclo(l-Cys-d-Cys) crystal, allowed for better correspondence between theoretical and experimental vibrational spectra. This work can be considered the first complete structural characterisation of cyclo(l-Cys-d-Cys), complemented via vibrational spectroscopy results with full band assignment aided with the use of the DFT method. Full article
(This article belongs to the Section Computational and Theoretical Chemistry)
Show Figures

Graphical abstract

17 pages, 6187 KB  
Article
Nanostructured Electrospun Fibers with Self-Assembled Cyclo-L-Tryptophan-L-Tyrosine Dipeptide as Piezoelectric Materials and Optical Second Harmonic Generators
by Daniela Santos, Rosa M. F. Baptista, Adelino Handa, Bernardo Almeida, Pedro V. Rodrigues, Cidália Castro, Ana Machado, Manuel J. L. F. Rodrigues, Michael Belsley and Etelvina de Matos Gomes
Materials 2023, 16(14), 4993; https://doi.org/10.3390/ma16144993 - 14 Jul 2023
Cited by 5 | Viewed by 2875
Abstract
The potential use of nanostructured dipeptide self-assemblies in materials science for energy harvesting devices is a highly sought-after area of research. Specifically, aromatic cyclo-dipeptides containing tryptophan have garnered attention due to their wide-bandgap semiconductor properties, high mechanical rigidity, photoluminescence, and nonlinear optical behavior. [...] Read more.
The potential use of nanostructured dipeptide self-assemblies in materials science for energy harvesting devices is a highly sought-after area of research. Specifically, aromatic cyclo-dipeptides containing tryptophan have garnered attention due to their wide-bandgap semiconductor properties, high mechanical rigidity, photoluminescence, and nonlinear optical behavior. In this study, we present the development of a hybrid system comprising biopolymer electrospun fibers incorporated with the chiral cyclo-dipeptide L-Tryptophan-L-Tyrosine. The resulting nanofibers are wide-bandgap semiconductors (bandgap energy 4.0 eV) consisting of self-assembled nanotubes embedded within a polymer matrix, exhibiting intense blue photoluminescence. Moreover, the cyclo-dipeptide L-Tryptophan-L-Tyrosine incorporated into polycaprolactone nanofibers displays a strong effective second harmonic generation signal of 0.36 pm/V and shows notable piezoelectric properties with a high effective coefficient of 22 pCN1, a piezoelectric voltage coefficient of geff=1.2 VmN1 and a peak power density delivered by the nanofiber mat of 0.16μWcm2. These hybrid systems hold great promise for applications in the field of nanoenergy harvesting and nanophotonics. Full article
Show Figures

Figure 1

20 pages, 6128 KB  
Article
A Polymorph of Dipeptide Halide Glycyl-L-Alanine Hydroiodide Monohydrate: Crystal Structure, Optical Second Harmonic Generation, Piezoelectricity and Pyroelectricity
by Rosa M. F. Baptista, Clara S. B. Gomes, Bruna Silva, João Oliveira, Bernardo Almeida, Cidália Castro, Pedro V. Rodrigues, Ana Machado, Ruben B. Freitas, Manuel J. L. F. Rodrigues, Etelvina de Matos Gomes and Michael Belsley
Materials 2023, 16(10), 3690; https://doi.org/10.3390/ma16103690 - 12 May 2023
Cited by 4 | Viewed by 3241
Abstract
A polymorph of glycyl-L-alanine HI.H2O is synthesized from chiral cyclo-glycyl-L-alanine dipeptide. The dipeptide is known to show molecular flexibility in different environments, which leads to polymorphism. The crystal structure of the glycyl-L-alanine HI.H2O polymorph is determined at room temperature [...] Read more.
A polymorph of glycyl-L-alanine HI.H2O is synthesized from chiral cyclo-glycyl-L-alanine dipeptide. The dipeptide is known to show molecular flexibility in different environments, which leads to polymorphism. The crystal structure of the glycyl-L-alanine HI.H2O polymorph is determined at room temperature and indicates that the space group is polar (P21), with two molecules per unit cell and unit cell parameters a = 7.747 Å, b = 6.435 Å, c = 10.941 Å, α = 90°, β = 107.53(3)°, γ = 90° and V = 520.1(7) Å3. Crystallization in the polar point group 2, with one polar axis parallel to the b axis, allows pyroelectricity and optical second harmonic generation. Thermal melting of the glycyl-L-alanine HI.H2O polymorph starts at 533 K, close to the melting temperature reported for cyclo-glycyl-L-alanine (531 K) and 32 K lower than that reported for linear glycyl-L-alanine dipeptide (563 K), suggesting that although the dipeptide, when crystallized in the polymorphic form, is not anymore in its cyclic form, it keeps a memory of its initial closed chain and therefore shows a thermal memory effect. Here, we report a pyroelectric coefficient as high as 45 µC/m2K occurring at 345 K, one order of magnitude smaller than that of semi-organic ferroelectric triglycine sulphate (TGS) crystal. Moreover, the glycyl-L-alanine HI.H2O polymorph displays a nonlinear optical effective coefficient of 0.14 pm/V, around 14 times smaller than the value from a phase-matched inorganic barium borate (BBO) single crystal. The new polymorph displays an effective piezoelectric coefficient equal to deff=280 pCN1, when embedded into electrospun polymer fibers, indicating its suitability as an active system for energy harvesting. Full article
Show Figures

Figure 1

17 pages, 2522 KB  
Article
α-Glucosidase Inhibitors from Two Mangrove-Derived Actinomycetes
by Xuejun Lu, Manlai Zhang, Yixian Qiu, Xiuxiu Liu, Cancan Wang, Jianwei Chen, Huawei Zhang, Bin Wei, Yanlei Yu, Youmin Ying, Kui Hong and Hong Wang
Molecules 2023, 28(9), 3822; https://doi.org/10.3390/molecules28093822 - 29 Apr 2023
Cited by 17 | Viewed by 3645
Abstract
α-Glucosidase (AGS) inhibitors have been regarded as an ideal target for the management of type 2 diabetes mellitus (T2DM) since they can maintain an acceptable blood glucose level by delaying the digestion of carbohydrates and diminishing the absorption of monosaccharides. In the process [...] Read more.
α-Glucosidase (AGS) inhibitors have been regarded as an ideal target for the management of type 2 diabetes mellitus (T2DM) since they can maintain an acceptable blood glucose level by delaying the digestion of carbohydrates and diminishing the absorption of monosaccharides. In the process of our endeavor in mining AGS inhibitors from natural sources, the culture broth of two mangrove-derived actinomycetes Streptomyces sp. WHUA03267 and Streptomyces sp. WHUA03072 exhibited an apparent inhibitory activity against AGS. A subsequent chemical investigation into the two extracts furnished 28 secondary metabolites that were identified by spectroscopic methods as two previously undescribed linear polyketides 12, four benzenoid ansamycins 36, fourteen cyclodipeptides 718, one prenylated indole derivative 19, two fusicoccane-type diterpenoids 2021, two hydroxamate siderophore 2223, and five others 2428. Among all of the isolates, 11 and 24 were obtained from actinomycetes for the first time, while 2021 had never been reported to occur in a marine-derived microorganism previously. In the in vitro AGS inhibitory assay, compounds 3, 8, 9, 11, 14, 16, and 17 exhibited potent to moderate activity with IC50 values ranging from 35.76 ± 0.40 to 164.5 ± 15.5 μM, as compared with acarbose (IC50 = 422.3 ± 8.4 μM). The AGS inhibitory activity of 3, 9, 14, 16, and 17 was reported for the first time. In particular, autolytimycin (3) represented the first ansamycin derivative reported to possess the AGS inhibitory activity. Kinetics analysis and molecular docking were performed to determine the inhibition types and binding modes of these inhibitors, respectively. In the MTT assay, 3, 8, 9, 11, 14, 16, and 17 exhibited no apparent cytotoxicity to the human normal hepatocyte (LO2) cells, suggesting satisfactory safety of these AGS inhibitors. Full article
Show Figures

Graphical abstract

18 pages, 6635 KB  
Article
Bioinspired Cyclic Dipeptide Functionalized Nanofibers for Thermal Sensing and Energy Harvesting
by Daniela Santos, Rosa M. F. Baptista, Adelino Handa, Bernardo Almeida, Pedro V. Rodrigues, Ana R. Torres, Ana Machado, Michael Belsley and Etelvina de Matos Gomes
Materials 2023, 16(6), 2477; https://doi.org/10.3390/ma16062477 - 21 Mar 2023
Cited by 13 | Viewed by 3600
Abstract
Nanostructured dipeptide self-assemblies exhibiting quantum confinement are of great interest due to their potential applications in the field of materials science as optoelectronic materials for energy harvesting devices. Cyclic dipeptides are an emerging outstanding group of ring-shaped dipeptides, which, because of multiple interactions, [...] Read more.
Nanostructured dipeptide self-assemblies exhibiting quantum confinement are of great interest due to their potential applications in the field of materials science as optoelectronic materials for energy harvesting devices. Cyclic dipeptides are an emerging outstanding group of ring-shaped dipeptides, which, because of multiple interactions, self-assemble in supramolecular structures with different morphologies showing quantum confinement and photoluminescence. Chiral cyclic dipeptides may also display piezoelectricity and pyroelectricity properties with potential applications in new sources of nano energy. Among those, aromatic cyclo-dipeptides containing the amino acid tryptophan are wide-band gap semiconductors displaying the high mechanical rigidity, photoluminescence and piezoelectric properties to be used in power generation. In this work, we report the fabrication of hybrid systems based on chiral cyclo-dipeptide L-Tryptophan-L-Tryptophan incorporated into biopolymer electrospun fibers. The micro/nanofibers contain self-assembled nano-spheres embedded into the polymer matrix, are wide-band gap semiconductors with 4.0 eV band gap energy, and display blue photoluminescence as well as relevant piezoelectric and pyroelectric properties with coefficients as high as 57 CN1 and  35×106 Cm2K1, respectively. Therefore, the fabricated hybrid mats are promising systems for future thermal sensing and energy harvesting applications. Full article
Show Figures

Figure 1

16 pages, 4242 KB  
Article
Chemical and Biological Studies of Endophytes Isolated from Marchantia polymorpha
by Mateusz Stelmasiewicz, Łukasz Świątek and Agnieszka Ludwiczuk
Molecules 2023, 28(5), 2202; https://doi.org/10.3390/molecules28052202 - 27 Feb 2023
Cited by 10 | Viewed by 3513
Abstract
Natural bioresources, predominantly plants, have always been regarded as the richest source of drugs for diseases threatening humanity. Additionally, microorganism-originating metabolites have been extensively explored as weapons against bacterial, fungal, and viral infections. However, the biological potential of metabolites produced by plant endophytes [...] Read more.
Natural bioresources, predominantly plants, have always been regarded as the richest source of drugs for diseases threatening humanity. Additionally, microorganism-originating metabolites have been extensively explored as weapons against bacterial, fungal, and viral infections. However, the biological potential of metabolites produced by plant endophytes still remains understudied, despite significant efforts reflected in recently published papers. Thus, our goal was to evaluate the metabolites produced by endophytes isolated from Marchantia polymorpha and to study their biological properties, namely anticancer and antiviral potential. The cytotoxicity and anticancer potential were assessed using the microculture tetrazolium technique (MTT) against non-cancerous VERO cells and cancer cells—namely the HeLa, RKO, and FaDu cell lines. The antiviral potential was tested against the human herpesvirus type-1 replicating in VERO cells by observing the influence of the extract on the virus-infected cells and measuring the viral infectious titer and viral load. The most characteristic metabolites identified in the ethyl acetate extract and fractions obtained by use of centrifugal partition chromatography (CPC) were volatile cyclic dipeptides, cyclo(l-phenylalanyl-l-prolyl), cyclo(l-leucyl-l-prolyl), and their stereoisomers. In addition to the diketopiperazine derivatives, this liverwort endophyte also produced arylethylamides and fatty acids amides. The presence of N-phenethylacetamide and oleic acid amide was confirmed. The endophyte extract and isolated fractions showed a potential selective anticancer influence on all tested cancer cell lines. Moreover, the extract and the first separated fraction noticeably diminished the formation of the HHV-1-induced cytopathic effect and reduced the virus infectious titer by 0.61–1.16 log and the viral load by 0.93–1.03 log. Endophytic organisms produced metabolites with potential anticancer and antiviral activity; thus, future studies should aim to isolate pure compounds and evaluate their biological activities. Full article
Show Figures

Figure 1

11 pages, 2579 KB  
Article
Investigation on Metabolites in Structure and Biosynthesis from the Deep-Sea Sediment-Derived Actinomycete Janibacter sp. SCSIO 52865
by Wenping Ding, Yanqun Li, Xinpeng Tian, Zhihui Xiao, Ru Li, Si Zhang and Hao Yin
Molecules 2023, 28(5), 2133; https://doi.org/10.3390/molecules28052133 - 24 Feb 2023
Cited by 12 | Viewed by 2778
Abstract
For exploring structurally diverse metabolites and uniquely metabolic mechanisms, we systematically investigated the chemical constituents and putative biosynthesis of Janibacter sp. SCSIO 52865 derived from the deep-sea sediment based on the OSMAC strategy, molecular networking tool, in combination with bioinformatic analysis. As a [...] Read more.
For exploring structurally diverse metabolites and uniquely metabolic mechanisms, we systematically investigated the chemical constituents and putative biosynthesis of Janibacter sp. SCSIO 52865 derived from the deep-sea sediment based on the OSMAC strategy, molecular networking tool, in combination with bioinformatic analysis. As a result, one new diketopiperazine (1), along with seven known cyclodipeptides (28), trans-cinnamic acid (9), N-phenethylacetamide (10) and five fatty acids (1115), was isolated from the ethyl acetate extract of SCSIO 52865. Their structures were elucidated by a combination of comprehensive spectroscopic analyses, Marfey’s method and GC-MS analysis. Furthermore, the analysis of molecular networking revealed the presence of cyclodipeptides, and compound 1 was produced only under mBHI fermentation condition. Moreover, bioinformatic analysis suggested that compound 1 was closely related to four genes, namely jatA–D, encoding core non-ribosomal peptide synthetase and acetyltransferase. Full article
(This article belongs to the Special Issue Biosynthesis and Biological Activities of Natural Products)
Show Figures

Graphical abstract

22 pages, 6864 KB  
Article
In Silico Prediction of Secondary Metabolites and Biosynthetic Gene Clusters Analysis of Streptomyces thinghirensis HM3 Isolated from Arid Soil
by Medhat Rehan, Abdellatif Gueddou, Abdulaziz Alharbi and Imen Ben Abdelmalek
Fermentation 2023, 9(1), 65; https://doi.org/10.3390/fermentation9010065 - 12 Jan 2023
Cited by 8 | Viewed by 6031
Abstract
Natural products produced by microorganisms are considered an important resource of bioactive secondary metabolites, such as anticancer, antifungal, antibiotic, and immunosuppressive molecules. Streptomyces are the richest source of bioactive natural products via possessing a wide number of secondary metabolite biosynthetic gene clusters (SM-BGCs). [...] Read more.
Natural products produced by microorganisms are considered an important resource of bioactive secondary metabolites, such as anticancer, antifungal, antibiotic, and immunosuppressive molecules. Streptomyces are the richest source of bioactive natural products via possessing a wide number of secondary metabolite biosynthetic gene clusters (SM-BGCs). Based on rapid development in sequencing technologies with advances in genome mining, exploring the newly isolated Streptomyces species for possible new secondary metabolites is mandatory to find novel natural products. The isolated Streptomyces thinghirensis strain HM3 from arid and sandy texture soil in Qassim, SA, exerted inhibition activity against tested animal pathogenic Gram-positive bacteria and pathogenic fungal species. In this study, we report the draft genome of S. thinghirensis strain HM3, which consists of 7,139,324 base pairs (bp), with an average G+C content of 71.49%, predicting 7949 open reading frames, 12 rRNA operons (5S, 16S, 23S) and 60 tRNAs. An in silico analysis of strain HM3 genome by the antiSMASH and PRISM 4 online software for SM-BGCs predicted 16 clusters, including four terpene, one lantipeptide, one siderophore, two polyketide synthase (PKS), two non-ribosomal peptide synthetase (NRPS) cluster)/NRPS-like fragment, two RiPP/RiPP-like (ribosomally synthesised and post-translationally modified peptide product), two butyrolactone, one CDPS (tRNA-dependent cyclodipeptide synthases), and one other (cluster containing a secondary metabolite-related protein that does not fit into any other category) BGC. The presented BGCs inside the genome, along with antibacterial and antifungal activity, indicate that HM3 may represent an invaluable source for new secondary metabolites. Full article
(This article belongs to the Special Issue Microbial Biotechnology and Agro-Industrial By-Products Fermentation)
Show Figures

Figure 1

13 pages, 2795 KB  
Article
Oxalactam A, a Novel Macrolactam with Potent Anti-Rhizoctonia solani Activity from the Endophytic Fungus Penicillium oxalicum
by Ruizhen Zhang, Yingrun Ma, Ming-Ming Xu, Xinyi Wei, Cheng-Bin Yang, Fei Zeng, Jin-Ao Duan, Chun-Tao Che, Junfei Zhou and Ming Zhao
Molecules 2022, 27(24), 8811; https://doi.org/10.3390/molecules27248811 - 12 Dec 2022
Cited by 3 | Viewed by 2619
Abstract
A novel macrolactam named oxalactam A (1), three known dipeptides (24) as well as other known alkaloids (57) were obtained from the endophytic fungus Penicillium oxalicum, which was derived from the tuber [...] Read more.
A novel macrolactam named oxalactam A (1), three known dipeptides (24) as well as other known alkaloids (57) were obtained from the endophytic fungus Penicillium oxalicum, which was derived from the tuber of Icacina trichantha (Icacinaceae). All chemical structures were established based on spectroscopic data, chemical methods, ECD calculations, and 13C-DP4+ analysis. Among them, oxalactam A (1) is a 16-membered polyenic macrolactam bearing a new skeleton of 2,9-dimethyl-azacyclohexadecane core and exhibited potent anti-Rhizoctonia solani activity with a MIC value of 10 μg/mL in vitro. The plausible biosynthetic pathway of 1 was also proposed via the alanyl protecting mechanism. Notably, three dipeptides (24) were first identified from the endophytic fungus P. oxalicum and the NMR data of cyclo(L-Trp-L-Glu) (2) was reported for the first time. In addition, the binding interactions between compound 1 and the sterol 14α-demethylase enzyme (CYP51) were studied by molecular docking and dynamics technologies, and the results revealed that the 16-membered polyenic macrolactam could be a promising CYP51 inhibitor to develop as a new anti-Rhizoctonia solani fungicide. Full article
(This article belongs to the Special Issue A Feasible Approach for Natural Products to Treatment of Diseases)
Show Figures

Graphical abstract

Back to TopTop